Hallo und grüß euch, ich habe eine Frage an euch. Ein IC gibt mir als Signal entweder 0,3V (Low) oder ca. 3V (high) aus. Damit signalisiert er, ob er "arbeitet" oder nicht. Damit ich sehe, ob er arbeitet, möchte ich gerne eine Led ein und ausschalten. Als Versorgungsspannung steht ein 3,3V Spannungsregler zur Verfügung und jetzt möchte ich mit den 3V des ICs eben die 3,3V schalten. Ich habe schon versucht, mittels einem IRF7220 P-Mosfet das zu schalten, doch der schaltet immer durch und die Led leuchtet konstant, egal ob am Gate 0,2V oder 3V anliegen... Könnt ihr mir da vielleicht behilflich sein? Wie soll ich das nun verschalten und welchen Mosfet brauche ich da? Vielen Dank! Lg Peter
Continuous Drain Current 11A :-) Ein guter alter Bipolartransistor würde es doch auch tun.
Hier der "Schaltplan" http://cds.linear.com/docs/Datasheet/4412fa.pdf Gleich erstes Bild: Figure 1. Pin 4 ist der Status Pin. Vcc ist 3,3V. Über den Widerstand ergibt sich dann eine Spannung von 0,2V und 3V. LG PEter
Zeig mal deinen Schaltplan und ein Bild deines Aufbaus. Evtl. Source und Drain vertauscht? Theoretisch müsste es mit diesem MosFET gehen, evtl ist er schon kaputt. Er hat nur U_GSmax=12V.
Hallo Alexander, Danke für deine Antwort. mein Schaltplan ist genau so wie im Datenblatt. Der Stat-Pin geht bei mir dann direkt auf den Gate vom Mosfet. Drain ist auf 3,3V vom Regler und Source geht an + (Über Widerstand) von der Led. Der LTC4412 schaltet auch schön brav von 0,2V auf 3V hin und her, so wie es sein soll. Nur der IRF7220 schaltet immer durch...Die Led leuchtet immer. Lg Peter
Füge einen 10k Widerstand vom Gate nach Masse hinzu, dann sollte es funktionieren.
@ Peter (Gast) >Der Stat-Pin geht bei mir dann direkt auf den Gate vom Mosfet. Richtig. > Drain ist auf 3,3V vom Regler Falsch! > und Source geht an + (Über Widerstand) von der Led. Auch falsch! Source an GND, Drain an Vorwiderstand, Vorwiderstand an Kathode der LED, Anode der LED an Vcc. Klassische Sourceschaltung, siehe Transistor, >es sein soll. Nur der IRF7220 schaltet immer durch...Die Led leuchtet >immer. Dann hast du zusätlich noch Drain und Source vertauscht, dann leitet die Bodydiode im FET. MFG Falk
horst schrieb: > Füge einen 10k Widerstand vom Gate nach Masse hinzu, Bloß nicht! Der STAT Ausgang treibt maximal 10µA! Falk Brunner schrieb: > Source an GND, Drain an Vorwiderstand, Vorwiderstand an Kathode der LED, > Anode der LED an Vcc. Klassische Sourceschaltung, siehe Transistor, Auch falsch! Source an Vcc, Drain an Vorwiderstand, Vorwiderstand an Anode der LED, Kathode der LED an GND
Schätze auch, dass der Mosfet verpolt eingebaut wurde. Im Anhang die Simulation in LTSpiceIV
@ Alexander Schmidt (esko) Benutzerseite >> Füge einen 10k Widerstand vom Gate nach Masse hinzu, >Bloß nicht! Der STAT Ausgang treibt maximal 10µA! Halt mal die Bälle flach. Auch wenn es falsch ist, tut es dem IC nicht weh. Das Ding ist ein Open Drain Ausgang, darum auch der Pull Up nach Vcc. Wenn man da 10K nach Masse schaltet, bleibt der MOSFET halt dauerhaft ein. ;-) >Source an Vcc, Drain an Vorwiderstand, Vorwiderstand an Anode der LED, >Kathode der LED an GND Stimmt, der OP hat ja nen P-Kanal MOSFET. MFG Falk
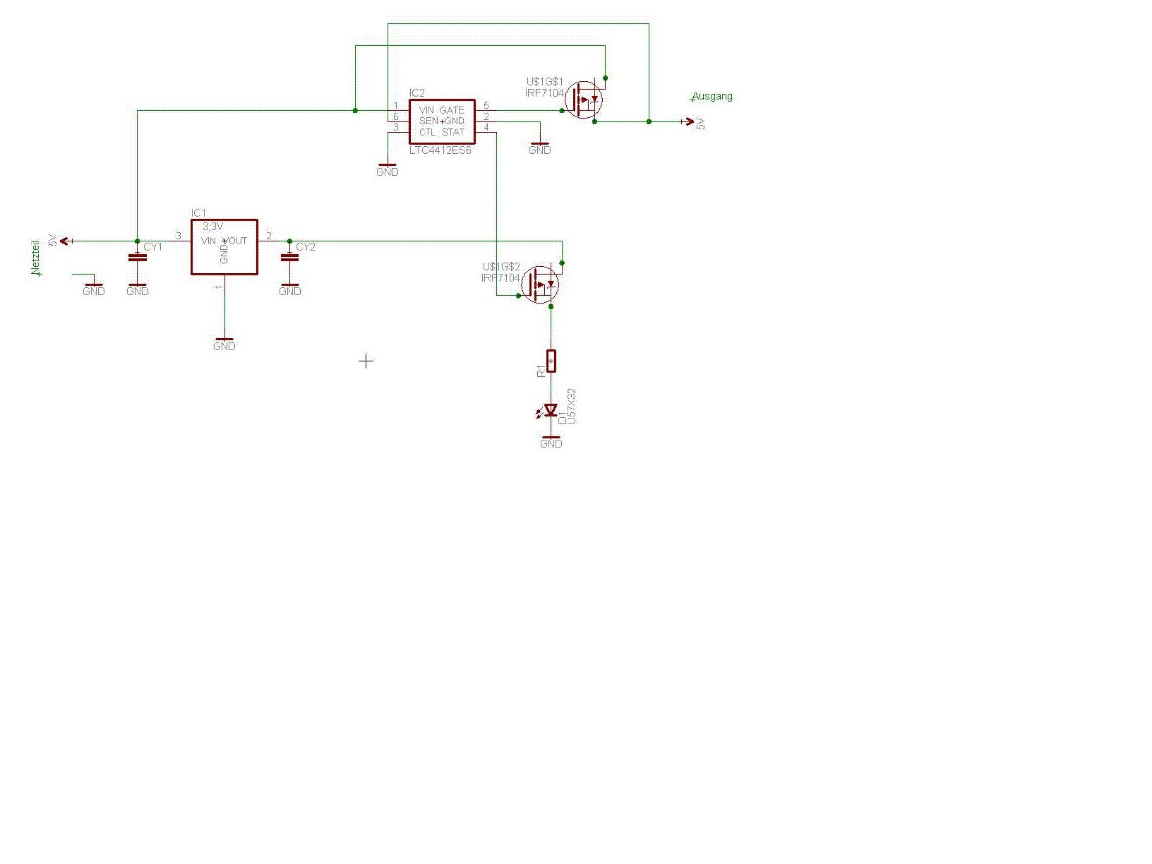
Oh, viele Antworten, DANKE! Ich hab jetzt einen Schaltplan gezeichnet, so wie es im Moment ist. Bitte nicht auf die Bezeichnungen eingehen! LG Peter
Falk Brunner schrieb: > Source an GND, Drain an Vorwiderstand, Vorwiderstand an Kathode der LED, > > Anode der LED an Vcc. Klassische Sourceschaltung Das habe ich auch gerade ausprobiert, die Led leuchtet auch immer, auch wenn der LTC4412 nicht aktiv ist.... hmm, ich bin ein schwieriger Fall! LG Peter
@ Peter (Gast) > LTC4412-Gif.GIF Tip #1: Bildformate. >Ich hab jetzt einen Schaltplan gezeichnet, so wie es im Moment ist. >Bitte nicht auf die Bezeichnungen eingehen! Ist falsch, Drain und Source sind vertauscht. Und es fehlt der 470K Widerstand am STAT Ausgang wie im Datenblatt. MFG Falk
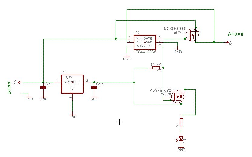
Sorry, Widerstand vergessen... Und ich habe jetzt Source und Drain getauscht. Passt es jetzt so?
@ Peter (Gast) >Und ich habe jetzt Source und Drain getauscht. >Passt es jetzt so? Schon probiert? Was hälst du von gescheiten Schaltplänen. Z.B. den MOSFET spiegeln und sauber anschliessen. Lesbarkeit und so. Ach ja, dein anderer MOSFET ist auch falsch angeschlossen. MFG Falk
Falk Brunner schrieb: > Schon probiert? > > Was hälst du von gescheiten Schaltplänen. Z.B. den MOSFET spiegeln und > > sauber anschliessen. Lesbarkeit und so. Ach ja, dein anderer MOSFET ist > > auch falsch angeschlossen. Hallo Falk, auf alle Fälle danke ich dir sehr, es ist nicht selbstverständlich, dauern solche Anfänger wie mir zu helfen, noch dazu, wenn derjenige wirklich nicht viel Ahnung hat ;o) Wenn du sagst, dass ich den Mosfet beim LTC4412 auch verkehrt habe ( und du dir zu 100% sicher bist) dann habe ich schon viele Schaltungen verkehrt gebaut, denn den setze ich gerne ein. Das muss ich gleich nochmal ausprobieren. Sorry auch wegen dem miesen Schaltplan, bin halt kein Profi und habs schnell gemacht, da hier so schnell gepostet wird. Auf alle Fälle funktioniert es jetzt so wie beim letzten Schaltplan nicht. Ich weis leider auch nicht wieso, hab mittlerweile jetzt schon alle Varianten durch. Vielleicht passt der Mosfet einfach nicht! Lg Peter
@ Peter (Gast) >Wenn du sagst, dass ich den Mosfet beim LTC4412 auch verkehrt habe ( und >du dir zu 100% sicher bist) Uuups, Kommando zurück. Der ist richtig rum drin. Inversbetrieb! >Auf alle Fälle funktioniert es jetzt so wie beim letzten Schaltplan >nicht. hast du mal die Spannung am Gate gemessen? >alle Varianten durch. Vielleicht passt der Mosfet einfach nicht! Naja, für deine LED ist er um den Faktor 1000 überdimensioniert. ;-) Sollte aber dennoch gehen. Aber wenn ich mla deine Schaltung so anschaue, ist die reichlich sinnlos. Was soll den der IC umschalten? Beide Eingangsspannungen kommen aus der selben Quelle! Im Datenblatt hängt aber an einer Batterie! Das Ding KANN gar nicht umschalten. MfG Falk
Also da bin ich froh, dass der Mosfet für den LTC4412 passt, denn die Platinen sind auch schon fertig. Ja, die Gatespannung habe ich gemessen. Also mit dem Multimeter an GND und am Stat Pin. Da kommen eben die 3V raus. Im Endeffekt besteht die Schaltung ja zweimal parallel, für eine Akkuweiche. Da die zwei ja komplett ident sind, habe ich nur einen Zweig gezeichnet. Figure5 im Datenblatt. Falk, im Endeffekt geht es mir darum zu wissen, welcher von den zweien LTC4412 in der Akkuweiche gerade den Strom liefert. Ich dachte mir eben, ich verwende einen 3,3V Spannungsregler und versuche mit dem Stat Pin eine Led zum leuchten zu bringen. Aber das ist wohl schwieriger als gedacht. Fällt dir eine Lösung ein? Zur Not muss ich einen Attiny13 nehmen, der das Signal als Low oder High erkennt und dann die Led ansteuert, aber das wollte ich umgehen... LG Peter
@ Peter (Gast) >Ja, die Gatespannung habe ich gemessen. Also mit dem Multimeter an GND >und am Stat Pin. Da kommen eben die 3V raus. Ja und? Dann muss die LED aus sein, weil der P-Kanal MOSFET sperrt. Ist das so? >Im Endeffekt besteht die Schaltung ja zweimal parallel, für eine >Akkuweiche. Da die zwei ja komplett ident sind, habe ich nur einen Zweig >gezeichnet. Figure5 im Datenblatt. So wird das NIX!!!! Zeichne einen KOMPLETTEN, sauberen Schaltplan!!! >Falk, im Endeffekt geht es mir darum zu wissen, welcher von den zweien >LTC4412 in der Akkuweiche gerade den Strom liefert. Ich dachte mir eben, >ich verwende einen 3,3V Spannungsregler und versuche mit dem Stat Pin >eine Led zum leuchten zu bringen. Aber das ist wohl schwieriger als >gedacht. Nö. >Fällt dir eine Lösung ein? Siehe oben. >Zur Not muss ich einen Attiny13 nehmen, der das Signal als Low oder High >erkennt und dann die Led ansteuert, aber das wollte ich umgehen... Käse ^3. MfG Falk
ACH FALK, DU BIST EIN GENIE!!! Ich habe immer geglaubt, dass die LED mit den 3V vom LTC leuchtet, das ist natürlich Käse! Wenn der LTC 0,2V rausschickt ( also wenn er ausgeschalten ist), dann leuchtet die LED! Spitze! Vielen Dank noch mal, so weit so gut. Kann ich das jetzt auch irgendwie umdrehen, dass wenn der LTC arbeitet ( Stat-Pin =3V) die Led leuchtet? Also genau umgekehrt? LG Peter
@ Peter (Gast) >ACH FALK, DU BIST EIN GENIE!!! Tell me something I don't know. ;-) >Kann ich das jetzt auch irgendwie umdrehen, dass wenn der LTC arbeitet ( >Stat-Pin =3V) die Led leuchtet? Also genau umgekehrt? Sicher, mit dem von mir ganz am Anfang beschriebenen N-Kanal Mosfet. Ein BS170 oder BSS123 sollten reichen. Beitrag "Re: Mit 3V Spannung 3,3V schalten mittels Mosfet" MFG Falk
Vielen Dank noch mal für deine unermüdliche Ausdauer! Den Rest schaffe ich alleine ;o) Schönen Abend noch Lg Peter
Bitte melde dich an um einen Beitrag zu schreiben. Anmeldung ist kostenlos und dauert nur eine Minute.
Bestehender Account
Schon ein Account bei Google/GoogleMail? Keine Anmeldung erforderlich!
Mit Google-Account einloggen
Mit Google-Account einloggen
Noch kein Account? Hier anmelden.


