Hallo! Ich habe einen Royerconverter aus BC547 Transistoren, einem Kondensator im Parallelschwingkreis von 0,1µF, und selbst gewickelten Spulen aus Lackdraht (d=0,5mm) aufgebaut; Primär = Sekundär = 15µH U_eingang=17V Der Royerconverter funktioniert ohne Last ganz gut. Wenn ich jedoch eine Last von 250 Ohm hinter den Brückengleichrichter hänge, schwingt garnichts mehr. Kann mir jemand weiterhelfen, wie ich das unter Last zum laufen bringe? Gruß
Ergänzung: Die Stromaufnahme steigt jedoch an, von 1,5mA auf 14mA. Es handelt sich um einen 250 Ohm Lastwiderstand. Im Leerlauf schwingt der Converter bei 3,3MHz
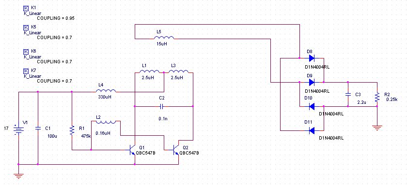
Setze mich doch einfach mal ins Bild - und überrasche mich mit einem Foto. Ein Schaltplan wäre auch nicht zu verachten.
@ mosa (Gast) >Ich habe einen Royerconverter aus BC547 Transistoren, einem Kondensator Das sind 100mA Transistoren. Bissel wenig für deine Last. BC337 packt 500mA. >im Parallelschwingkreis von 0,1µF, und selbst gewickelten Spulen aus >Lackdraht (d=0,5mm) aufgebaut; Primär = Sekundär = 15µH >U_eingang=17V Macht eine Spitzenspannung von 53V, eff. 38V. Die ist je nach Koppelfaktor auch mehr oder weniger auf der Sekundärseite so groß. 38V an 250 Ohm macht 5.8W, schon ganz ordentlich. >Der Royerconverter funktioniert ohne Last ganz gut. Wenn ich jedoch eine >Last von 250 Ohm hinter den Brückengleichrichter hänge, schwingt >garnichts mehr. Hmm, das klingt komisch. Völlig abreißen kann die Schwingung eigentlich nur, wenn der Koppelfaktor SEHR hoch ist (0.9++) und man einen sekundärseitigen Kurzschluss macht. Aber wahrscheinlich gehen dein Transistoren in die Knie (Stromverstärkung reicht nicht aus). >Kann mir jemand weiterhelfen, wie ich das unter Last zum laufen bringe? Transistoren wechseln. Wie groß ist dein Basiswiderstand? MFG Falk
Habe gerade leider nur meine Handykamera zur Verfügung:
Danke für die schnellen Antworten! Falk Brunner schrieb: > Transistoren wechseln. Wie groß ist dein Basiswiderstand? Ich habe verschiedene Basiswiderstände ausprobiert 50k...475k. Macht keinen Unterschied. Ich werde mir dann mal die BC377 Transistoren besorgen...
@ Marius Müller (mosa) >Ich habe verschiedene Basiswiderstände ausprobiert 50k...475k. Macht >keinen Unterschied. ???? Du hast aber schon den Artikel Royer Converter gelesen? Dort sind 2,2K drin, und das Teil bringt gerade mal 2,5W. Du willst das Doppelte. >Ich werde mir dann mal die BC377 Transistoren besorgen... Und gleich noch ein paar andere Bauteile. Deine Spule, im Artikel L1, sieht mir unbrauchbar aus. Die ist nicht für größere Ströme tauglich, die sättigt bei ein paar mA. Man braucht eine Leistungsdrossel, siehe Artikel Spule. Z.B. sowas hier. http://www.reichelt.de/?ARTICLE=72996 Die Dioden für den Gleichrichter kann ich nicht erkennen, dort brauchst du aber auf jeden Fall SCHNELLE Dioden, 400x geht NICHT!. Am besten Schottky, oder halt schnelle Leistungsdioden ala UF4001 oder so. Und dein Lastwiderstand raucht bei 5,5W verdammt schnell ab ;-) MFG Falk
Falk Brunner schrieb: > Und gleich noch ein paar andere Bauteile. Deine Spule, im Artikel L1, > sieht mir unbrauchbar aus. Die ist nicht für größere Ströme tauglich, > die sättigt bei ein paar mA. Man braucht eine Leistungsdrossel, siehe > Artikel Spule. Ups, da war ich wohl zu schnell weg... an die Dioden habe ich jedoch gedacht. Mit den 1N4148 Dioden und BC337 Transistoren funktioniert der Converter. Juhu Also ich bekomme 5V bei 250 Ohm Last raus - also ganze 0,1 W. 14 mA gehen rein, bei 17 V - also habe ich nen Wirkungsgrad von 0,42, besser als ich erwartet habe. Falk Brunner schrieb: > Du hast aber schon den Artikel Royer Converter gelesen? > Dort sind 2,2K drin, und das Teil bringt gerade mal 2,5W. Du willst das > Doppelte. Klar, den Artikel habe ich gelesen. Nee, eigendlich will ich nicht das Doppelte. Mir reichen 200 mW am Ausgang völlig aus. Genau genommen will ich nen MAX8814 damit betreiben. Momentan sind die Spulen räumlich auch noch etwas zu groß. Es handelt sich momentan noch um die ersten Versuche. Also momentan wird mir die Spule L1 noch den Strom Parallelschwingkreis begrenzen. Eine angemessene Spule werde ich mir noch besorgen und dann gehts an die Leistungsanpassung. Ist es denn unsinnig die Leistung auch über den Basiswiderstand anzupassen? Habe mir die Wirkungsgrade bei den unterschiedlichen Basiswiderständen noch nicht angeguckt... kommt morgen. Gruß, mosa
@ mosa (Gast) >Ups, da war ich wohl zu schnell weg... an die Dioden habe ich jedoch >gedacht. Mit den 1N4148 Dioden und BC337 Transistoren funktioniert der >Converter. Juhu Kaum macht man's richtig, schon funktioniert. ;-) >Also ich bekomme 5V bei 250 Ohm Last raus - also ganze 0,1 W. >14 mA gehen rein, bei 17 V - also habe ich nen Wirkungsgrad von 0,42, >besser als ich erwartet habe. Für den Anfang und so kleine Lasten OK. >Also momentan wird mir die Spule L1 noch den Strom Parallelschwingkreis >begrenzen. Nöö, die begrenzt die Leitung nicht. Aber sie verhindert das sinnlose Verheizen von Leistung, da sie als wechselspannungsmäßige Konstantstromquelle wirkt. > Eine angemessene Spule werde ich mir noch besorgen und dann > gehts an die Leistungsanpassung. Mach mal. > Ist es denn unsinnig die Leistung auch >über den Basiswiderstand anzupassen? Ja, das ist unsinnig. Entscheidend ist der Trafo und dessen Koppelfaktor. Und 3,3MHz sind schon arg viel. Machbar, aber nicht notwendig. Geh mal eher auf 300-500kHz, das reicht locker. MFG Falk
Falk Brunner schrieb: > Ja, das ist unsinnig. Entscheidend ist der Trafo und dessen > Koppelfaktor. > Und 3,3MHz sind schon arg viel. Machbar, aber nicht notwendig. Geh mal > eher auf 300-500kHz, das reicht locker. Ich bin nur leider in der Induktivität im Primärschwingkreis begrenzt. Ich denke ich werde später eine Induktivität von ca. 1µH einsetzen. Wenn ich da in den Bereich von 500kHz will, muss ich nen Kondensator mit 100nF einsetzen. Dann habe ich Ströme von über 16A im Primärschwingkeis. Das wird mir etwas zu hoch. Zur Leistungsdrossel: Könnte ich mir diese auch selbst wickeln? Habe jedoch keinen Ferritkern. Ich kann bei Reichelt leider nicht bestellen, und hier (in Granada) gibts kann ich die Drossel nicht auftreiben. Wäre diese Drossel eine angemessene Alternative? http://de.farnell.com/epcos/b82111ec26/inductor-axial-220uh/dp/9754130
@ mosa (Gast) >> eher auf 300-500kHz, das reicht locker. >Ich bin nur leider in der Induktivität im Primärschwingkreis begrenzt. >Ich denke ich werde später eine Induktivität von ca. 1µH einsetzen. Willst du 5 Windungen um einen Bleistift wickeln? Wieviel Platz hast du denn? Ich hab vor ca. 2 Jahren eine Energieübertragung genau mit der selben Leistung gebaut, ~200mW. Die Spulen waren dabei 25mm im Durchmesser, 2mm hoch, 2x20 Windungen 0,2mm CuL. Macht ca. 2x17uH. Dazu ein 2,2nF Kondensator und das Ganze schwingt auf ca. 450kHz. Die Primärspule ist genauso, mit 50 Windungen. Abstand der beiden Spulen 12mm. Funzt prima. Ach ja, es gibt einen Trick zum pimpen. Wenn man die Sekundärspule mit einem Kondensator auf Resonanz trimmt, bekommt man deutlich mehr Energie raus ;-) Also in meinem Fall 1,5nF parallel. Sollte ich mal im Artikel vermerken. >ich da in den Bereich von 500kHz will, muss ich nen Kondensator mit >100nF einsetzen. Dann habe ich Ströme von über 16A im Primärschwingkeis. >Das wird mir etwas zu hoch. Ja, "etwas". >Könnte ich mir diese auch selbst wickeln? Habe jedoch keinen Ferritkern. Theoretisch ja, praktisch eher nicht. Du brauchst dafür mind. ein Messgerät für die Induktivität. >Ich kann bei Reichelt leider nicht bestellen, und hier (in Granada) Granada? Que passa, hombre? ;-) >gibts kann ich die Drossel nicht auftreiben. Wäre diese Drossel eine >angemessene Alternative? >http://de.farnell.com/epcos/b82111ec26/inductor-ax... Ja, aber viel zu groß für einen 200mW Royer Converter. >Also ich hab nochmal genau hingesehen, deine Drossel sieht mir danach aus. http://www.reichelt.de/?ARTICLE=86468; Die reicht, die kann 400mA. MFG Falk
Falk Brunner schrieb: > Willst du 5 Windungen um einen Bleistift wickeln? Wieviel Platz hast du > denn? Ich will später mit auf einer Platine gedruckter Spirale arbeiten. Habe da sekundärseitig einen Druchmesser von max. 25mm. Die Spirale wird dann etwa 1-3µH haben. Primärseitig bin ich räumlich nicht begrenzt. Falls es mit den Platinen nicht klappt kann ich aber auch auf den Kupferlackdaht zurückgreifen. Falk Brunner schrieb: > Granada? Que passa, hombre? ;-) Hola tío, ¿Estuviste en Granada? Un saludo
Bitte melde dich an um einen Beitrag zu schreiben. Anmeldung ist kostenlos und dauert nur eine Minute.
  
  Bestehender Account
  
  
  
  Schon ein Account bei Google/GoogleMail? Keine Anmeldung erforderlich!
Mit Google-Account einloggen
Mit Google-Account einloggen
  Noch kein Account? Hier anmelden.

