Hallo, leider hab ich im Moment n Brett bzw. einen ganzen Wald vorm Kopf. Folgendes Problem: Ich habe ein 5V Signal, dieses will ich auf 24V "verstärken". Hab mir überlegt, dass man das doch bestimmt mit einfachen Transistoren erledigen kann. Mir fehlt nur die Idee zu einer Schaltung. Zu den Eckdaten: Das Signal ändert sich mit max. 50kHz. Der Pegel liegt zwischen 0V und 5V. Am Ausgang der Schaltung brauch ich 24V und max. 50 mA Mir stehen sowohl die 5V als auch die 24V zur Verfügung. Bin für jeden Vorschlag dankbar. Gruß Marco
5V-Signal, Reihenwiderstand (10K), Basis eines NPN (BC337/40), Emitter an Masse, Kollektor über 10K an 24V, Spannung am Kollektor abgreifen, fertig. Michael PS Das Signal ist um 180° Phasenverschoben. Wenn das nicht erwünscht ist, noch einmal die gleiche Schaltung hinterher.
oder falls du die Last an 24 Volt schalten willst: Statt der 10 k am Kollektor die Last reinhängen. Bei induktiver Last die obligatorische Schutzdiode nicht vergessen. Ach und das würde dann nicht invertieren...
Wow, super, danke!!! Ich hatte echt n Brett vorm Kopf. Aber nu hab ichs ablegen können ;)
Habe die Schaltung im Dateianhang aufgebaut. Als Transistoren nehm ich den BC548. Ich möchte am "Ausgang" der Schaltung 24V anliegen haben. Dort sind aber maximal 8.5V oder sowas. Woran kann das liegen, bzw. wie müsste ich die Widerstände ändern? Irgendwelche Vorschläge. Danke Marco
Hmpf, ich denke der ist abgeraucht. Auch wenn ich die 5V weglasse, sind am Ausgang dann 24V
Wozu bitte R4? Das ist eine Gegenkopplung und verschlechtert das Schaltverhalten. Michael
Das Schaltverhalten ist mir erstmal egal ;) Hauptsache der Schaltet überhaupt erstmal von 5V auf 24V. Hab gerade nochmal die Transistoren überprüft. Sind wohl doch nicht kaputt :-\
@Marco: Hi! Wie sieht dein Eingangssignal eigentlich aus? Rechteck, Sinus, Dreieck? 8,5V kommen nämlich gut auf den Effektivwert eines 24Vss Sinus-Signals hin. R4 gehört übrigens auf +5V und R2 ist der Eingang für dein Signal, sonst schaltet der Transistor ja dauernd. mfg Reinhard
RTFM.... Man sollte auch nicht Emitter mit Collector vertauschen :-\ Sowas bescheuertes. Ich hatte das richtige Datenblatt, aber den falschen Transistor. R2 ist natürlich der Eingang des Signals, hätte ich besser kenntlich machen sollen. So sieht nur im Moment mein Testaufbau aus. Das Signal ist ein 5V Rechtecksignal. Passt das sonst mit den Widerständen?
oder so -- warst ja mal wieder schneller als ich "gast" aber will auch mal einen beitrag abgeben -- g
Hallo zusammen, kann mir mal jemand sagen, welche Programm ihr für diese kleinen netten Bilder verwendet? Grüße Günni
Hallo! Mich würde das Programm auch interessieren... wär echt nett, wenn uns jemand den Namen verraten könnte, oder vielleicht sogar, wo man es her bekommt? mfg Reinhard
Hi Bild 1: LTSpiceIII Bild 2: ??? Bild 3+4: Electronic Workbench oder Multisim oder wie auch immer das Ding jetzt heißt. Matthias
EWB ist nur schweine teuer und auf die ergebnisse kann man auf gut deutsch scheissen ;) Beispiel ein NE555 real aufgebaut als a stabiler Multivibrator laeuft das gleiche im EWB nichts passierte glaub sogar, dass er mir nen fehler rausgegeben hatte.. ok, man kann es brauchen, um spannungsteiler zu simulieren. aber stellt euch sowas mal vor mit nem AVR =) =) zu der Schaltung, laeuft die oder doch nicht??? Gruss Jens
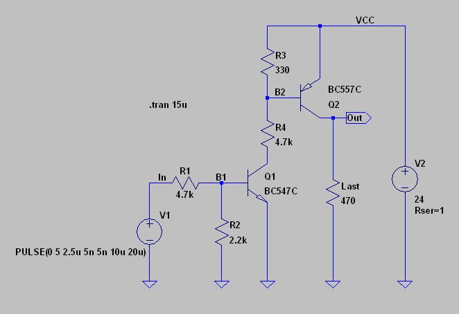
Also.... ...die geposteten Schaltungen sind ja alle recht nett, aber: Marco wollte eine Schaltung, mit der er bis zu 50kHz schalten kann. Also sollte am Ausgang die Flankensteilheit auch dementsprechend sein. Bei den hier gezeigten Schaltungen kommt bei 50kHz mehr oder weniger nur noch Matsch raus... Als Alternative habe ich meinen Vorschlag angehängt. Diese Schaltung braucht auch nur 4 Widerstände und 2 Feld- Wald- Wiesen-Transistoren, schaltet aber deutlich schneller. Die Eckdaten sind bei 470 Ohm Last (entspricht ca. 51mA): Ausgangspannung: 23.8 Volt Stromaufnahme Eingang: 0.9 mA Stromaufnahme kompletter Schalter: 5.8 mA Flankenanstiegs- und Flankenfabfallszeit: 70 Nanosekunden Einschaltverzögerung: 35 Nanosekunden Komplette Einschaltzeit also 105 Nanosekunden Auschaltverzögerung: 90 Nanosekunden Komplette Ausschaltzeit also 160 Nanosekunden Wer es noch schneller möchte, muss andere Transitoren verwenden, oder niederohmiger, oder eine andere Schaltung mit mehr Transistoren... Wem der Stromverbrauch des Schalters zu hoch ist, kann auf Kosten der Ausgangsspannung R3 und R4 anpassen und einen anderen PNP-Transistor verwenden. Denkbar wäre z.B. BC638 oder ähnlich.
Hallo, warum wird in den obrigen Schaltungen nicht einfach das Prinzip aus meinem Anhang verwendet? Mit den 5V (durch Widerstand 0,8V) auf die Basis und damit die 24V an Kollektor und Emitter durchschalten. Gibt es einen Grund dafür, dass man noch einen Transistor in den 5V-Kreis einbaut (wie im 2. Anhang)?
Das Problem bei der Letzten Schaltung ist, das daß Signal Invertiert ist. Also 2. Transistor ist nötig, um eingang wie Ausgang z.b. 1 = 1 ist und nicht 1 = 0.
hi, könnte man an diese schaltung (npn.png) zwischen Kollektor und Emitter als Last ein Relais anschließen, dass bei 24V schaltet? Weil mein Relais hat nen Widerstand von 1100 Ohm. Das würde dann ja heißen dass von den 24V nur ca. 1/10 über der Last abfällt und der Rest oben am 10k Ohm -> Relais schaltet nicht. Brauch ich dann ne andere Schaltung?
jamest schrieb: > könnte man an diese schaltung (npn.png) zwischen Kollektor und Emitter > als Last ein Relais anschließen, dass bei 24V schaltet? Weil mein Relais > hat nen Widerstand von 1100 Ohm. Das würde dann ja heißen dass von den > 24V nur ca. 1/10 über der Last abfällt und der Rest oben am 10k Ohm -> > Relais schaltet nicht. Brauch ich dann ne andere Schaltung? Ja. Du ersetzt den Widerstand R1 durch das Relais. (Diode am Relais nicht vergessen)
Ich arbeite zum ersten Mal mit Microcontrollern und hab eine für euch wahrscheinlich triviale Frage. In meinem Fall geht es mir darum mit dem Tranistor Sensoren mit Strom aus einer Batterie zu versorgen oder auch nicht. Gehe ich richtig der Annahme, dass mir der Transistor keine Energieersparnis bringt, da er den Stromfluss nicht "ausschaltet" sondern nur ein hochohmiger Widerstand ist? Vielen Dank mfG Markus
Statt Transistor (Steuerstrom erforderlich) könntest du einen FET (Steuerspannung erforderlich) benutzen.
oops, sorry mein erstes Posting hier! Ich meinte Herrn jens uwe (Gast) Posting: 07.12.2004 15:11 Mich interessiert welches Programm Du/Er verwendet hat! ligrü, Simon
Mik schrieb: > Hallo, > > warum wird in den obrigen Schaltungen nicht einfach das Prinzip aus > meinem Anhang verwendet? Mit den 5V (durch Widerstand 0,8V) auf die > Basis und damit die 24V an Kollektor und Emitter durchschalten. > > Gibt es einen Grund dafür, dass man noch einen Transistor in den > 5V-Kreis einbaut (wie im 2. Anhang)? Hallo, warum der zweite transistor??? wenn ich von Mik seinem Anhang mit einem transitor ausgehe, kann ich doch die 24 Volt an dem Kollektor lassen und die zuschaltene Last zwischen GND und Emitter hängen. Dann könnte R2 doch eigentlich auch wegbleiben und ich hätte keine Phasendreh von 180°! hab ich da nen denkfehler oder gibt es andere Gründe die meine Überlegung doof machen? mich interessiert solch eine schaltung zum multiplexen meiner 10 V 7-Segment-Anzeigen. da brauch ich ja keine kHz schaltfrequenz und diese teilt sich auch noch auf 4 transitoren. wäre cool wenn ich mit einem transitor pro Segment-anzeige auskäme. danke und grüße aus bochum
Bitte melde dich an um einen Beitrag zu schreiben. Anmeldung ist kostenlos und dauert nur eine Minute.
Bestehender Account
Schon ein Account bei Google/GoogleMail? Keine Anmeldung erforderlich!
Mit Google-Account einloggen
Mit Google-Account einloggen
Noch kein Account? Hier anmelden.







