Ist es möglich mit wenigen bauteilen ein 2-Kanal Streo Mischpult zu bauen?? (Lautstärkeregeler für Kanal1, Kanal2 und Master)
Was ist das denn jetzt? Klar ist das möglich. Ist es das, was Du wissen wolltest?!
Wie ist es möglich mit wenigen bauteilen ein 2-Kanal Streo Mischpult zu bauen?? (Lautstärkeregeler für Kanal1, Kanal2 und Master)
Obi Plal schrieb: > Eigentlich wollte ich wiessen wie das möglich ist... Das war aber nicht Deine Frage. Aber versuch´s mal hier: http://sound.westhost.com/
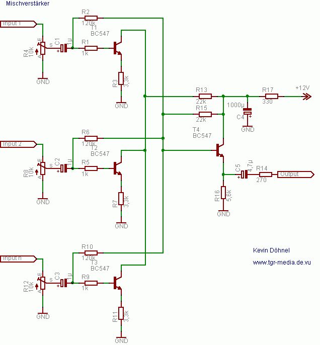
Stichwort Summierverstärker - dürfte so ziemlich das einfachste sein mit vertretbaren Eigenschaften
Ist das für deinen 100W Verstärker -.- Beitrag "Transistor-Audioverstärker" Oder für den Mosfetverstärker: Beitrag "MOFET-Verstärker Eigenbau" -.- Sorry, musst ich einfach mal verlinken.
@Obi Plal was denkst Du, wieviele haben schon nach sowas gefragt? Wenn man mit dem Medium Internet richtig umgehen kann, dann löst sich vieles von selbst (bzw. man findet neue Probleme). Jedenfalls würde ich nach DIY Mischpult mit einer Suchmaschine suchen, um zu erfahren wie das andere gemacht haben.
N bisschen Eigeninitiative ist schon nötig.. wenn du nicht mal was in Google eingeben kannst, sehe ich da schwarz. Solln wir das dann vll auch noch löten?
Was sagt ihr zu dieser Schaltung?? Wie könnte ich einen Crossfader bauen, habe nähmlich nichts gefunden...
Obi Plal schrieb: > Wie könnte ich einen Crossfader bauen, habe nähmlich nichts gefunden... Mit einem linearen Stereofader.
Obi Plal schrieb: > Ist es möglich mit wenigen bauteilen ein 2-Kanal Streo Mischpult zu > bauen?? > (Lautstärkeregeler für Kanal1, Kanal2 und Master) Floh schrieb: > Ist das für deinen 100W Verstärker -.- > Beitrag "Transistor-Audioverstärker" > > Oder für den Mosfetverstärker: > Beitrag "MOFET-Verstärker Eigenbau" > -.- > Sorry, musst ich einfach mal verlinken. Ja, Dir aber sicher nicht, da nicht das geringste Grundwissen vorhanden ist. Kaufe lieber was fertiges und funktionsfähiges.
Wenn einem hier nicht gewholfen wird muss ich mir wohlein anderes Forum suchen...
Auch wenn der Ton hier teilweise etwas unfreundlich erscheinen mag, viel macht schon das erste Posting aus. Wenn man sich hier schon keine Mühe gibt (Frage sauber stellen, Netiquette) muss man hiermit rechnen. Ansonsten wurde Dir doch geholfen, der Link auf Eliott (die Seite ist bei Google auch recht gut zu finden, wenn man nach Audioschaltungen sucht) sollte Dich weiterbringen. Und die Frage nach dem Crossfader wurde auch beantwortet. Wenn Du willst, dass man die Schaltpläne fertig entwickelt und Dir das aufbaut, dann bist Du hier falsch. Dafür gibt's Firmen, die ihre Produkte gegen ein wenig Geld auch veräußern.
Obi Plal schrieb: > Wenn einem hier nicht gewholfen wird muss ich mir wohlein anderes Forum > suchen... Merkbefreit, hm? Dir kann nicht geholfen werden, weder hier noch wo anders - Du kannst nichts bauen, wenn Dir das elementarste Grundlagenwissen der jeweiligen Technik fehlt! Oder anders ausgedrückt: Selbst wenn ein Ochse 2 Hände mit je 5 Fingern hätte, könnte er deswegen nicht zwingend Klavier spielen!
Als Ingenieur für Nachrichtentechnik mit ca. 25 Jahren Berufserfahrung
könnte ich natürlich auch ein Mischpult bauen.
Da ich trotz fortgeschrittenen Alters immer noch als DJ in kleinen Clubs
unterwegs bin, hatte ich vor ein paar Monaten eine Projektidee:
Schöner kleiner Koffer, links ein Notebook, rechts ein Mischpult.
Weil das Mischpult sehr klein sein sollte, wollte ich es selber bauen.
2 Line-Kanäle und Mikro-Kanal, mit 3-Band-EQ und gain pro Kanal.
Dann noch Master-Regler und Kopfhörerlautstärke.
Habe dann mal den Preis ermittelt nur für Schieberegler und Drehpotis.
Das waren dann schon mal über 60 Euro!
Und dabei waren noch keine Platine, Bauteile, Netzteil, ......
Ich habe dann einen etwas grösseren Koffer gekauft und in der Bucht
einen gebrauchten Mixer (Behringer VMX300) für 50 Euro.
Wenn Du also etwas preiswertes willst, dann wäre dies meine Empfehlung.
Wenn Du allerdings lernen willst ("der Weg ist das Ziel"):
dann schau mal auf den o.g. Link zu Sound Westhost.
Tommy
Kann ich um die Laudstärke zu Steuern ein ganz normales Poti nehmen oder brauche ich sonst noch irgendwelche bauteile??
Obi Plal schrieb: > Kann ich um die Laudstärke zu Steuern ein ganz normales Poti nehmen oder > brauche ich sonst noch irgendwelche bauteile?? Ja. Nicht zwingend, vielleicht etwas Draht um den Murks zu verbinden.
Obi Plal schrieb: > Kann ich um die Laudstärke zu Steuern ein ganz normales Poti nehmen Ja. Es sollte logarithmisch sein.
Welchen Wiederstand sollte das Potentiometer haben um die Laudstärke bis auf null hinunterzuregeln?
0 Ohm, kann jedes Poti beim entsprechenden Anschlag. Aber bau' am besten erst mal fertige Schaltungen (aus dem Netz) nach und ließ Dich etwas in die Materie ein. Sonst ist Frustration fast schon vorprogrammiert (versteh das bitte als Tipp ;))
Me schrieb: > 0 Ohm, kann jedes Poti beim entsprechenden Anschlag. Mit 0 Ohm ist die Lautstärke auf 100%. Mit welchem Wiederstandswer bekomme ich die Lautstärke aber auf 0%?? Wenn ich ein lineares Schiebpoti habe wie muss ich es anschliesen um eine (Stereo) Crossfader zu erhalten?? PS: Reicht dieser Verstärke für Kopfhörer???
http://www6.picfront.org/picture/DS4ckGcq/img/poti.gif bei dem Bild; wenn der Schalter oben betätigt ist und der Schleifer in der Stellung an Pin 3 ist, ist die Lautstärke "0". Wie gesgt, bitte Grundlagen erarbeiten/ funktionierende Schaltungen nachbauen ;)
Wie kan ich eine Maschiene bauen die schlauer ist als mich und warum würde die ohne Battarie auch gehen ?
Du sollst nicht das Signal per Poti dämpfen, sondern einen Teil des Signals mit einem Spannungsteiler ( = Poti) abgreifen. Greift der Potischleifer bei 0 Ohm ab, fällt da also auch null Spannung drüber ab - und wupps, ist ganz leise. Kewle Technologie! And don't you eat that yellow snow.
Obi Plal schrieb: > Wenn einem hier nicht gewholfen wird muss ich mir wohlein anderes Forum > suchen... neeein, neiiiin!!! BITTEBITTE bleib und präsentier uns weiter deine ignoranz und VÖLLIGE inkompetenz. du hast nicht nur ABSOLUT keine ahnung, sondern bist auch in keinster weise fähig, abzuschätzen oder wenigstens zu akzeptieren (!!!), wie komplex ein vorhaben ist und wie wweeeeiiit es über deinen fähigkeiten liegt. fakt ist: du wirst NIE einen vernünftigen verstärker bauen. du wirst NIE ein vernünftiges mischpult bauen. außer nach kindgerechter anleitung. und kindgerecht ist hier fehl am platz.
Begebe dich lieber erstmal in deinen anderen Thread und versuch deinen
Verstärker zu bauen. Links hab ich dir für alle Größenordnungen gegeben.
Den brauchst du dann für dein Mischpult.
OT:
Jetzt seid doch mal ehrlich, diese Threads haben doch einen gewissen
Unterhaltungswert.
Der Thread-Titel sagt doch alles: Mischut eigenbau
^^^^^^^
Samuel K. schrieb: > Der Thread-Titel sagt doch alles: Mischut eigenbau Auf Diskussionsfäden die Rechtschreibfehler schon im Titel haben sollte man gar nicht antworten. Das ist fast immer verschenkte Zeit, weil der Ersteller sich nicht mal die Mühe macht seinen Beitrag 20 Sekunden Korrektur zu lesen.
> OT: > > Jetzt seid doch mal ehrlich, diese Threads haben doch einen gewissen > Unterhaltungswert. > > Der Thread-Titel sagt doch alles: Mischut eigenbau > ^^^^^^^ Das stimmt allerdings. Von solchen vollimunisierten dazulernverweigerern gibts nicht viele!
Hier ist ein Misch-Hut: http://www.reitsport-misch.de/product_info.php?info=p143_Hut-Flinders.html&language=de MfG Paul
Paul Baumann schrieb: > Hier ist ein Misch-Hut: > http://www.reitsport-misch.de/product_info.php?inf... > > MfG Paul Man bekommt die sogar in verschiedenen Farben. Mit Unterhaltungswert hat das nichts zu tun. Das ist einfach nur niveolos. Man sollte diesen Thread löschen/schliessen. Sorry, selbst meine Zeilen waren zuviel...
Das ein Artikel nicht gefunden in versch. Farben sein kann hab ich nicht gewusst. Links kann man leider nicht so einfach kopieren. Mit unterhaltungswert meinte ich gen gesamten Thread. Nicht nur den Titel. Wenn du nicht meiner Meinung bist, kannst du ja in meinen Threads helfen (die sind 100%tig anspruchvoller(was ja auch nicht schwer ist)).
> Wie kann ich den Stereo-Crossfader (mit signalmischung) realisieren
Leicht.
Gruss
Michael
Im Thread primitiver Audiomixer ist eine Schaltung angehängt worden zum Mischen. So jetzt kommt noch eine Laustärkeregelung davor. Das willst du doch, oder? Einen Master könnte man noch hintendranhängen. Am besten aber noch eine Endstufe dran.
Schade Leute, er will kein Mischut mehr bauen. Jetzt reicht schon ein Crossfader, hier gehts weiter: Beitrag "Einfacher Stereo-Crossfader eigenbau"
Bitte melde dich an um einen Beitrag zu schreiben. Anmeldung ist kostenlos und dauert nur eine Minute.
Bestehender Account
Schon ein Account bei Google/GoogleMail? Keine Anmeldung erforderlich!
Mit Google-Account einloggen
Mit Google-Account einloggen
Noch kein Account? Hier anmelden.
