Hallo Leute, ich habe vor mir ein pfs Messgerät zu bauen,wie im Bild zu sehen,mit ein Mega und alles in Bascom, aber ich weiß nicht welche Sensoren dafür verwendet werden. Es könnten Lichtschranken oder aber auch Schallsensoren sein !? hat jemand so ein Teil schon mal nachgebaut oder weiß welche Sensoren da verwendet werden. Gruß Migelito
2 Photosensoren (Photodioden). Eine am Anfang, eine am Ende. Zeimessung. Mathematik.
Hallo, Migelito schrieb: > Es könnten Lichtschranken oder aber auch Schallsensoren sein !? Nein es sind definitiv Lichtschranken. Auf der linken Seite kommen lauter schmalwinklige IR-Dioden hin; auf der rechten Seite lauter Fototransistoren. Migelito schrieb: > mit ein > Mega und alles in Bascom Es gibt weniges was man in Bascom nicht machen kann, aber eines davon ist mit Sicherheit Zeiten genau zu messen. Das wird einfach nix. Es ist auch generell die Frage nach der Genauigkeit. Nehmen wir an wir haben 2 dieser Bögen (2x Links immer Fototransistoren, 2x Rechts immer Fotodioden). Der Abstand sei 50cm. Das wird ganz schön zackig - ich hab ja keine Ahnung aber wie schnell wird denn so ein Pfeil ? Außerdem stellt sich ja die math. Frage ob v=const. dann wäre v=s/t okay. Ansonsten gilt v=dx/dt.
Migelito schrieb: > ich habe vor mir ein pfs Messgerät zu bauen,wie im Bild zu sehen,mit ein > Mega und alles in Bascom, aber ich weiß nicht welche Sensoren dafür > verwendet werden. Benutzt du Alu-Pfeile? Dann könnte man auch induktiv messen. :-)
Lehrmann Michael schrieb: > Migelito schrieb: >> Es könnten Lichtschranken oder aber auch Schallsensoren sein !? > > Nein es sind definitiv Lichtschranken. > > Auf der linken Seite kommen lauter schmalwinklige IR-Dioden hin; auf der > rechten Seite lauter Fototransistoren. Und warum sind die dann so komisch angeordnet? Einfacher wäre es in deinem Fall, wenn man einen rechtwinkligen Aufbau wählen würde. > > Migelito schrieb: >> mit ein >> Mega und alles in Bascom > > Es gibt weniges was man in Bascom nicht machen kann, aber eines davon > ist mit Sicherheit Zeiten genau zu messen. Das wird einfach nix. Blödsinn. Bloß, weil du es nicht hinbekommst, heisst es noch lange nicht, dass es nicht geht. > > Es ist auch generell die Frage nach der Genauigkeit. > > Nehmen wir an wir haben 2 dieser Bögen (2x Links immer Fototransistoren, > 2x Rechts immer Fotodioden). Der Abstand sei 50cm. Das wird ganz schön > zackig - ich hab ja keine Ahnung aber wie schnell wird denn so ein Pfeil > ? Kann man ergooglen... http://www.kyudo-sum.de/ballistik/wirkungsgrad-bogen-einfuehrend.htm Geht man von 50m/s aus, würde der Pfeil für deine 50cm-Strecke 0,01s bzw. 10ms brauchen. Das sind für einen Controller Äonen... > Außerdem stellt sich ja die math. Frage ob v=const. dann wäre v=s/t > okay. Ansonsten gilt v=dx/dt. Auf der Strecke kann man die Geschwindigkeit wohl als konstant ansehen, da Pfeile auf einen geringen Lufwiderstand ausgelegt sein dürften.
>Außerdem stellt sich ja die math. Frage ob v=const. dann wäre v=s/t
okay. Ansonsten gilt v=dx/dt.
Nein. die Frage stellt sich nicht. Denn mit einer Zweipunktmessung geht
man von einer konstanten geschwindigkeit aus. Und kann auch nur eine
solche messen.
Noch zum Aufbau: Die Schlitze im Gehäuse unter dem Bogen lassen vermuten, dass sich dort die Optik verbirgt. Es wird also ein Lichtvorhang aufgebaut, der durch den Pfeil reflektiert oder unterbrochen wird.
Hier stehts wie es funktioniert. The Chrony has two eyes (or photo sensors) located in each of the black plastic housings at the front and back of the main unit. They are located under the Twin Lenses at the bottom of these housings and they detect the passage of a bullet over them by sensing the change in the amount of light. (They detect a momentary change in light intensity.) http://www.shootingchrony.com/manual_F1M1.htm#functions
Hallo Leute, nun ja, wie ich das sehe könnte es eine Art reflektorlichtschranke sein, oder ? die von unten her auf die obere Wölbung trifft und wieder zurück, aber sie muss eine große Fläche einnehmen, weil wen es nur ein Stdral ist wird es schwierig den immer zu treffen, also größere Fläche, wie funktioniert es, oder sind es doch mehrere nebeneinander ? gruß migelito
Migelio;Re schrieb: > Hallo Leute, > nun ja, wie ich das sehe könnte es eine Art reflektorlichtschranke sein, > oder ? die von unten her auf die obere Wölbung trifft und wieder zurück, > aber sie muss eine große Fläche einnehmen, weil wen es nur ein Stdral > ist wird es schwierig den immer zu treffen, also größere Fläche, wie > funktioniert es, oder sind es doch mehrere nebeneinander ? > > gruß migelito Hi, nein, es wird auf beiden Seiten eine Photodiode, eine Fresnel-Linse und eine rechteckige Blende verwendet. Die Linse bündelt das einfallende Licht auf das Substrat und die Blende sorgt dafür, dass nur diese Bögen gemessen werden. Eigentlich technisch nicht schwierig, wenn man die Maße des Bogens und die Größe des Detektors kennt. Doch es gibt doch ganz andere Probleme: Man muss den Dart durch die scheiß Bögen werden, sicherlich nicht hilfreich, um 60 Punkte zu werfen. Das Knowhow liegt wahrscheinlich in der Empfindlichkeit und der Kalibrierung des Systems.
Ich schätze, da ist an beiden Enden jeweils eine IR-LED und eine Foto- diode drin, deren ausgesandtes bzw. einfallendes Licht in Längsrichtung gebündelt und in Querrichtung aufgeweitet wird, so dass die reflektie- renden Bögen möglichst gut getroffen werden. Je besser die Optik ist, desto geringer ist der Fremdlichteinfluss und desto leichter hat es die Auswerteelektronik. Da der Pfeil aber recht dünn ist, brauchst du einen Fotodiodenverstärker, der mit kleinen Signalströmen zurechtkommt (vom Pfeilschatten), denen ein viel größerer Gleichstrom überlagert ist (Licht, das am Pfeil vorbeigeht, und Umgebungslicht). Zum Glück braucht man bei der Anwendungen keine allzu hohe Bandbreite. In diesem Thread Beitrag "Pfeilgeschwindigkeit berechnen mit AVR" habe ich gelesen, dass man mit etwa 300 km/h Pfeilgeschwindigkeit rechnen muss. Ist das Geschwindigkeitsmessgerät 50 cm lang, fliegt der Pfeil in 6 ms hindurch. Um eine Geschwindigkeitsauflösung von 1 km/h zu erhalten, muss die Zeitauflösung des Systems bei 60 µs liegen. Anregungen zu einer passenden Verstärkerschaltung kannst du dir vielleicht hier holen: Beitrag "Fotodiode Gleichanteil entfernen" Im Netz wirst du aber noch viel mehr zu dem Thema zu finden. MichiB schrieb: > Man muss den Dart durch die scheiß Bögen werden, sicherlich nicht > hilfreich, um 60 Punkte zu werfen. Jetzt, wo du das Thema anschneidest: Um welche Pfeile geht es überhaupt? Um Bogenpfeile oder Darts? Letztere wären ja noch viel langsamer und damit leichter auszuwerten.
Yalu X. schrieb: > Ich schätze, da ist an beiden Enden jeweils eine IR-LED und eine Foto- > diode drin, deren ausgesandtes bzw. einfallendes Licht in Längsrichtung > gebündelt und in Querrichtung aufgeweitet wird, so dass die reflektie- > renden Bögen möglichst gut getroffen werden. Das ist auch gut möglich, das Ding kommt aus den USA und es geht um die Messung von Pistolen- und Gewehrkugeln, die im Infrarotbereich reflektieren. Wenn nun ein Dartpfeil auf Kunststoff ist, absorbiert er und wird unsichtbar. > 300 km/h Pfeilgeschwindigkeit Jetzt mal ernsthaft, das geht doch nie im Leben. Dann müsste man ja seinen Unterarm mit über 300 km/h bewegen können.
MichiB schrieb: > Wenn nun ein Dartpfeil auf Kunststoff ist, absorbiert er und wird > unsichtbar. Wenn der Pfeil das Licht tatsächlich deutlich schlechter reflektiert als die beiden weißen Bögen, könnte er ja problemlos erkannt werden. Ich bin mir jetzt aber gar nicht mehr so sicher, ob das Geschoss erkannt werden soll, weil es besser oder weil es schlechter reflektiert als die Bögen an dem Gerät. Oder es wird eben passiv detektiert. Dann hängt aber die Funktion des Geräts stark von der Umgebungsbeleuchtung ab. Man könnte auch die Bögen leuchten lassen, dann wär's wieder leichter. >> 300 km/h Pfeilgeschwindigkeit > Jetzt mal ernsthaft, das geht doch nie im Leben. Dann müsste man ja > seinen Unterarm mit über 300 km/h bewegen können. Wie ich oben schon angedeutet habe, bin ich nicht vom Dart, sondern vom Bogenschießen ausgegangen. Dass Migelito diesem Link http://www.kyudo-sum.de/ballistik/wirkungsgrad-bogen-einfuehrend.htm von STK500-Besitzer nicht widersprochen hat, könnte darauf hindeuten, dass ich recht habe. Aber sicher wissen wir es nicht :)
Lehrmann Michael schrieb: > Nein es sind definitiv Lichtschranken. Ja. > Auf der linken Seite kommen lauter schmalwinklige IR-Dioden hin; auf der > rechten Seite lauter Fototransistoren. Quatsch! Es sind nur Fotoelemente (was auch immer). Das Licht kommt von oben (Tageslicht, Deckenbeleuchtung, etc). Über den Fotoelementen ist eine Schlitzmaske und eine Linse. Ermittelt werden plötzliche und schnelle Helligkeitsschwankungen. Langsame Helligkeitsänderungen (zB durchziehende Wolken) oder 50Hz/100Hz werden rausgefiltert. Der Rest ist einfache Zeitmessung.
Die Grundlage dieser Messgeräte sind anscheinend diese EDN-Artikel von Stephen Woodward: http://electronicdesign.com/article/test-and-measurement/measure-projectile-velocity-optically-with-an-ohmm.aspx und http://electronicdesign.com/article/test-and-measurement/available-light-phototachometer-simplifies-outdoor.aspx Arno
Yalu X. schrieb: > die Funktion des Geräts stark von der Umgebungsbeleuchtung ab. Ja, das ist tatsächlich so. Speziell Dämmerlicht bringt das Gerät aus dem Tritt. Aber auch Neonbeleuchtung von der Seite ist nicht so geschickt. Die oberen Bögen sind Diffusoren. Ohne diese wird das Messen noch schwieriger.
Ach so, nun kommt langsam Licht in die Sache ;) ein weißer plastik streifen von oben der Sensor erkennt dann den Schatten wen etwas hin durch fliegt, das macht Sinn. Nun braucht man aber ein sehr empfindlichen Sensor der zu mindestens mit einer bestimmten Khz angesteuert wird, um die fremdeinflüsse aus zu filtern. Würde dafür eine IR Photosensor gehen ? dann fehlt dazu noch die Linse die den kompletten oberen streifen erfasst. Übrigens es ist für ein Bogen-Holzpfeil, kein Dartpfeil:) Ja, die Berechnungen der Zeitmessung sind erstmal hinten an, und das es über Bascom funktioniert bin ich mir eigentlich sicher, zummindestens laufen ja auch Brushlessmotoren mit Bascom und da sind einige schnellere zeitberechnungen erforderlich. Gruß Migelito
MichiB schrieb: >> 300 km/h Pfeilgeschwindigkeit > Jetzt mal ernsthaft, das geht doch nie im Leben. Dann müsste man ja > seinen Unterarm mit über 300 km/h bewegen können. Doch, nur sollte man wissen das hier nicht um Dart sondern Um Pfeil und Bogen geht. lesen sollte man schon können...
Wegstaben Verbuchsler schrieb: > was ist psf oder pfs? Keine Ahnung. FPS bedeutet jedenfalls Fuß pro Sekunde, was hier sicherlich gemeint ist. Migelito schrieb: > Ach so, nun kommt langsam Licht in die Sache ;) > > ein weißer plastik streifen von oben der Sensor erkennt dann den > Schatten wen etwas hin durch fliegt, das macht Sinn. Der Plastikstreifen ist, wie gesagt, ein Diffusor, der das einfallende Fremdlicht für den Sensor gleichmäßiger macht. Ansonsten müsste das Licht immer von oben kommen. Der Sensor erkennt aber nicht den Schatten, sondern die Abschattung des von oben kommenden Lichtes. > Nun braucht man aber ein sehr empfindlichen Sensor der zu mindestens mit > einer bestimmten Khz angesteuert wird, um die fremdeinflüsse aus zu > filtern. > Würde dafür eine IR Photosensor gehen ? dann fehlt dazu noch die Linse > die den kompletten oberen streifen erfasst. Der Sensor ist nicht so kompliziert. Es ist nur ein Fototransistor der das Einfallende Licht in ein analoges Signal wandelt. Danach kommen einige analoge Filter, welche 50Hz- und 100Hz-"flackern" ausfiltert (Bandsperre) sowie ein nachgeschalteter Integrator. Je schneller das durchfliegende Objekt ist, desto höher ist die Ausgangsspannung. Ein Komparator setzt diesen Puls dann für den Prozessor um, welcher damit einen Zähler startet und stoppt. Durch diese Filter kann das Messgerät auch nur einen bestimmten Geschwindigkeitsbereich abdecken. Sehr langsame Holzpfeile (leichter englischer Langbogen mit schweren Pfeilen: < 150 fps) werden teilweise nicht mehr erkannt, da zu langsam. > Übrigens es ist für ein Bogen-Holzpfeil, kein Dartpfeil:) Das Material ist hier nebensächlich. Alu, Karbon, Holz oder Bambus geht gleichemaßen. > Ja, die Berechnungen der Zeitmessung sind erstmal hinten an, Genau, zunächst wird die Optik (Linse mit Schlitzmaske) sowie die Analogfilter benötigt.
David .. schrieb: > MichiB schrieb: >>> 300 km/h Pfeilgeschwindigkeit >> Jetzt mal ernsthaft, das geht doch nie im Leben. Dann müsste man ja >> seinen Unterarm mit über 300 km/h bewegen können. > > Doch, nur sollte man wissen das hier nicht um Dart sondern Um Pfeil und > Bogen geht. > > lesen sollte man schon können... Ein "Bogen"-Pfeil hat Geschwindkeiten von ca 150 bis 300 fps (teiweile schneller). Bei Holzpfeilen bis ca 200fps. 150fps = 165km/h 200fps = 220km/h 300fps = 329km/h
Ja, was kann man nun als Photosensor und Optik verwenden, einer eine Idee ? Gruß Migelito
Gib mal oben bei der Suche "Geschossmessung" ein, da gibt`s schon ne Menge die auf meinem Mist gewachsen ist.
Migelito schrieb: > Ja, was kann man nun als Photosensor und Optik verwenden, einer eine > Idee ? Fototransistor, Alublech mit Schlitz und eine Linse welche die komplette Länge des Diffusors auf den Fototransistor abbildet. Also, ich würde das ganze mal in Originalgröße aufzeichnen und dann zu einem guten Optiker gehen. Der könnte eventuell sogar eine passende Linse schleifen.
Noch ein Kommentar dazu. Für die Geschwindigkeitsmessung eines Pfeils reicht eine Lichtschranke (Lichtvorhang) aus, da die Länge des Pfeils bekannt ist. Es muss nur die Zeit der Unterbrechnung gemessen werden. Das macht den Aufbau der "Mechanik" etwas einfacher (da nur einmal benötigt). Für eine unbekannte Pfeillänge sind zwei Lichtschranken notwendig. Ach ja: Ich bin selber dabei, ein entsprechendes Gerät für die Pfeilgeschwindigkeitsmessung zu entwerfen (ich bin Bogenschütze). Spiegel für einen kleineren Lichtvorhang von 25cm Höhe (siehe Thread zur Geschossmessung) habe ich auch schon da. Alternativ habe ich mir auch noch CCD-Sensoren aus alten Scannern (bzw Pollin-Sortiment) besorgt. Ich weiß nur noch nicht, ob die Teile schnell genug wären. Um vom Umgebungslicht unabhängig zu sein wollte ich die Diffusoren ggf von unten mit einer Laserlinie beleuchten. Aber noch was: Ein Pfeil, von einem Bogen verschossen, schlänkert am Anfang recht stark (hat mit der Physik des Abschusses zu zun). Es kann passieren, dass er die Haltestangen des Chronometers berüht und damit Geschwindigkeit verliert oder das Messgerät zerstört. Ein Pfeil stabilisiert meist erst nach einigen Metern. Das Messgerät sollte für gute Messungen also weiter weg stehen. Ideal wäre also ein großflächiger Vorhang, damit man auch die "Mündungsgeschwindigkeit" messen kann.
Hallo Christian,
ja ich schieße auch selber Bogen und daher die Frage und das Interesse
ein solches gerät zu bauen.
Ich denke aber es sind besser zwei Lichtschranken zu haben, weil nicht
jeder Pfeil die gleiche Länge hat, das weist du bestimmt genau so gut.
> Spiegel für einen kleineren Lichtvorhang von 25cm Höhe
das ist keine schlechte Idee, ginge auch bestimmt mit ein Laser gut,
einen Sender und nur ein Empfänger.
Also wen ich diesen begriff "Geschossmessung" in der suche eingebe
bekomme ich leider nichts, außer mein selbst erstellten beitrag zu
sehen, keine anderen .
Gruß Migelito
"Geschwindigkeitsmessung für Geschosse" heißt der Beitrag !
Migelito schrieb: > Ich denke aber es sind besser zwei Lichtschranken zu haben, weil nicht > jeder Pfeil die gleiche Länge hat, das weist du bestimmt genau so gut. Die Pfeile eines Bogenschützen sind (bzw sollten es zumindest) immer gleich lang. Da kann man vor der Messung ruhig einmal den Maßstab ansetzen und die Länge mittels Tastatur in das Messgerät eingeben. Im Normalfall macht man sowieso eine komplette Messreihe um Tolleranzen beim Abschuss auszugleichen.
Befindet sich magnetisch wirksames Metall am Pfeil? Dann könnte man den Pfeil auch durch eine Spule fliegen lassen, und bspw. die Induktionsspannung messen. Dazu müsste das Metall am Pfeil ggf. permanent magnetisiert werden. Oder man betreibt einen Oszillator mit der Spule als frequenzbestimmenden Teil, und verwendet vielleicht den Peak am Output eines Frequenz-/Phasen-Detektors/-Demodulators zur Messung. Oder man sieht drei axial gestaffelte Spulen vor. Die mittlere dient als Detektor, und durch die beiden äußeren werden zwei gegenphasige und genügend hochfrequente (um mit der erforderlichen zeitlichen Auflösung messen zu können) Wechselströme geschickt, deren Summenwirkung auf die mittlere Spule ohne "Störfaktor" null bleibt. Bewegt sich das Metall als die Kopplung verändernder "Störfaktor" durch das Spulenpaket, müsste an der mittleren Spule ein Doppelpeak messbar sein, der genau in der Mitte einen Nuldurchgang mit Vorzeichenwechsel aufweist - genau dann wenn sich auch unter dem Einfluß des "Störfaktors" die Induktionen in der Mitte wieder kompensieren. MfG
Drahtwickler schrieb: > Befindet sich magnetisch wirksames Metall am Pfeil? Kommt drauf an. Alupfeile bestehen aus, wie der Namen schon sagt, Alu. Bei den meisten sitzt vorne eine Stahlspitze (oft aber auch Messing, Alu oder Bronze - bei mir Messing). Im Anhang ein interessantes Dokument zum Thema.
nein ich schieße ausschließlich Holzpfeile und da nun mal Messing nicht
Magnetich ist ;( nun ja.
> Die Pfeile eines Bogenschützen sind (bzw sollten es zumindest) immer
gleich lang.
ich meinte ja auch die Pfeile von anderen die auch mal gemessen werden,
meine eigenen sind schon alle gleich lang.
gruß Migeleito
Warum willst du die Geschwindigkeit von Pfeilen messen, also ich weiß die Geschwindigkeit von Dartpfeilen schon sie liegt bei 9,48m/s aber sie können nie mehr als 50km/h ereichen.
Stefan schrieb: > können nie mehr als 50km/h ereichen. das bezweifle ich, wenn ich sie aus einen Fahren Auto bei 100km/h abwerfe haben sie schon mal 100km/h drauf.
Stefan schrieb: > Warum willst du die Geschwindigkeit von Pfeilen messen, also ich weiß > die Geschwindigkeit von Dartpfeilen schon sie liegt bei 9,48m/s aber sie > können nie mehr als 50km/h ereichen. Erst einen eineinhalb Monate alten Thread ausgraben und dann noch einen völlig unnützen Kommentar dazu abgeben. Es ging um BOGENSCHIESSEN! Das nächste mal bitte auf das Datum schauen und lesen bevor du dein Mitteilungsbedürfnis auslebst.
Udo Schmitt schrieb: > Erst einen eineinhalb Monate alten Thread ausgraben und dann noch einen > völlig unnützen Kommentar dazu abgeben. Monate= Jahre... XD SCNR
> das bezweifle ich, wenn ich sie aus einen Fahren Auto bei 100km/h > abwerfe haben sie schon mal 100km/h drauf. Das wiederum bezweifle ich (siehe Bezugssystem).
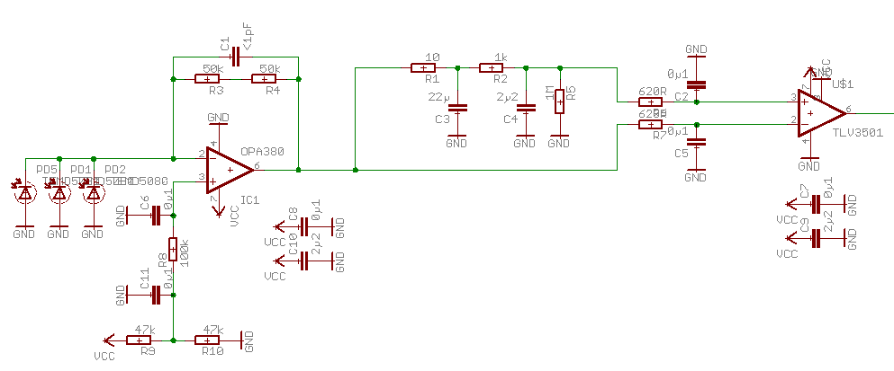
Hallo, also, diese Sensroschaltungen für solche Chronometer sind eigentlich ziemlich einfach vom Prinzip her. Bei den vom OP gezeigten Typen gibt es unten auch keine (IR)-LED's für die Ausleuchtung, das ganze arbeitet mit Umgebungslicht. Dafür sind oben die "Bögen" drüber: dies sind ganz einfach nur Diffusoren für das Umgebungslicht. Das ganze funktioniert dann aber nur mit "ruhigem" Licht. Bei Neonlicht wird das dann nicht gut funktionieren. In solchen Fällen wird der Canopy, also dieser Bogen, dann durch einen LED Streifen ersetzt der nach unten leuchtet. Das Prinzip der Sensorschaltung ist an sich sehr einfach. Die "alte" Methode ist eine Schaltung aus Phototransistoren gefolgt von einer Transistorschaltung als Verstärker, letztendlich dann noch eine Komparatorschaltung dahinter die aus dem Signal einen Puls formt. Benötigt viele Teile, lohnt sich nicht so wirklich, da es dafür bessere Lösungen gibt. Im Anhang mal ein Schaltplanauszug aus einer Testschaltung die ich gebaut habe. Da das ganze aber für einen Auftrag war, kann ich hier nicht das Endergebnis zeigen. Diese Schaltung sollte aber die Grundidee zeigen, und sie funktioniert auch. Der OPA380 ist ein Transimpedanz-OpAmp, speziell für Photodioden-Anwendungen. Als Photodioden nimmt man welche mit großem Einfallswinkel, oder gleich flache so wie die TEMD5080. Davon dann zwei Stück in einem Abstand von ca. 2cm nebeneinander, parallel geschaltet. Dieses "Nebeneinander" ist dann quer zur Geschossrichtung. Der OPA verstärkt das Signal entsprechend, hier muss man natürlich die Einstellung passend zur Photodiode wählen. Im Schaltbild sind drei eingezeichnet, das hat aber nur den Grund das die Schaltung zu Testzwecken diente und ich dadurch mehr Platz auf der Platine hatte um verschiedene Photodioden zu testen. Das Ausgangssignal wird einmal direkt, und einmal über einen Filter auf die beiden Eingänge eines schnellen Komparators gegeben. Dadurch passt sich die Schaltung dem Umgebungslicht an, da der gefilterte Zweig das Signal etwas "verzögert", und der Komparator halt die beiden Signale vergleicht. Am Ausgang hat man dann einen Logik-Impuls. Die gezeigte Schaltung ist so empfindlich das sie, richtigen/ordentlichen Aufbau vorausgesetzt, eine Nähnadel detektiert die in ca. 10cm über die Photodiode bewegt wird. Um einen Chrono zu bauen benötigt man natürlich zwei solcher Schaltungen. Zum Auswerten schliesst man die Ausgänge der Komparatoren dann jeweils an einen interruptfähigen Pin des µC an, die mit hoher Priorität arbeiten. Sobald ein Signal am "Eingang" der Sensoranordnung detektiert wird startet man in dem Interrupt einen schnellen 16 Bit Timer. Sobald das Signal am Ausgang detektiert wird stoppt man den Timer im zweiten Interrupt wieder. Danach wertet man den Timer aus. Man hat ja nun durch den Timer die Zeit, und der Abstand zwischen Entry-/Exit-Sensor ist ja ebenfalls bekannt. Achja. Die Photodioden sollten von unten durch einen dünnen, aber breiten Schlitz im Gehäuse nach oben auf die Diffusoren schauen. Grüße, Chris
Achja, bzgl. Neonlicht: Hier sieht man mal das Ausgangssignal nach dem OPA wenn in ca. 3 Meter Abstand eine normale, kleine Neonleuchte dort Licht einstreut. Ist also wirklich nix für Kunstlicht. In Umgebungen mit Kunstlicht muss dann, wie bereits angedeutet, das ganze mit LED's von oben anstelle der Diffusoren anleuchten. Wobei der LED Streifen dann auch ebenfalls diese Bogenform hat. Grüße, Chris
Schaut mal hier : das geht bei jeder Beleuchtung und misst auch noch sehr genau. Eine PC-Schnittstelle ist auch drin ..... http://hs-ware.de/osc234/product_info.php/cPath/1_46/products_id/351 und als Bausatz: http://hs-ware.de/osc234/product_info.php/cPath/1_53/products_id/355
*Neon*licht? In welchen Leuchtmitteln wird denn noch Neon verwendet?
Beitrag #5035979 wurde von einem Moderator gelöscht.
Bitte melde dich an um einen Beitrag zu schreiben. Anmeldung ist kostenlos und dauert nur eine Minute.
Bestehender Account
Schon ein Account bei Google/GoogleMail? Keine Anmeldung erforderlich!
Mit Google-Account einloggen
Mit Google-Account einloggen
Noch kein Account? Hier anmelden.


