Was kann man so im Extremfall durch einen MOSFET durchjagen? Die Frage wäre nach einer kurzen Serie von Extrempulsen und dann ist wieder Ruhe. 10x der angegebene periodische Pulsstrom, oder mehr? Bzw. welche Pulsleistung ist zulässig für eine bestimmte MOSFET-Größe? Sagen wir mal ein stinknormaler IRL530 (Können die Diskussion gerne auch mit einem anderen Typ weiterführen). Da steht 60A pulsed drain current. Und das Gehäuse ist ein kurzes TO-220, aka TO-262. Ferner fand ich bei Siliconix ein thermisches Modell, was sich aus einigen RC-Gliedern zusammensetzt. Was muß man dort wo anschließen? Die Die-Temperatur auf der einen Seite, die Umgebungstemperatur auf der anderen? Also wie schnell kann der Puls aus den tausenden parallelgeschalteten Mikro-FETs über das Silizium und den Bond-Kleber auf die Metallfläche. Wie schnell sich dort verteilen? Gefühlsmäßig würde ich sagen, das eine größere Metallfläche in der kurzen Zeit nichts bringt. Und mehr als 100x den zulässigen Pulsstrom wahrscheinlich schon allein wegen der Induktivitäten der Anschlüsse kaum geht. Aber gibts dafür ne stichhaltige Anschauung? Hilfe!
Hallo, im Datenblatt gibt es ein Diagramm das etwas zu Impulsspitzen aussagt. Das Ganze hat mit der thermischen Erwärmung zu tun. Und wenn Du aktiv kühlst vertragen die Bauteile umso mehr. Gruss KLaus.
Dieses Diagramm ist für den Dauerbetrieb gedacht. Ich möchte aber nur ein kurzes Impulspaket beurteilen. Dann kommt ne sehr lange Pause. Eventuell dann wieder mal ein paar Pulse. Es geht um den Einsatz eines MOSFET als Überspannungsschutz.
Das hat der Hersteller alles schon für dich ausgerechnet. http://www.vishay.com/docs/91299/91299.pdf Fig. 11 Genaueres kann man nur sagen, wenn du die konkreten Zeiten angibst. Wenn die Pulse für 1 Sekunde kommen und dann ein paar Sekunden Pause ist, dann musst du für den Zeitpunkt von der 1 Sekunde schon davon ausgehen, dass sich das System fast (thermisch) einschwingt. Bei den thermischen Modellen entspricht die Spannung der Temperatur und der Strom der Verlustleistung, wenn ich mich recht erinnere. Dadurch werden die thermischen Kapazitäten und Widerstände abgebildet. Wie man sich leicht vorstellen kann, gibt es hier nämlich auch eine Art Einschwingvorgang (E-Fkt). Wenn du schneller bist, als der Einschwingvorgang, kannst du "im Schutze der thermischen Kapazitäten" kurzzeitig mehr drüberjagen, ohne dass die Die-Temperatur großartig steigt. Allerdings sind die Zeitkonstanten in der Regel relativ niedrig (bei kleinen Transistoren), da die Chipgröße relativ klein ist. Die thermische Kapazität des Gehäuses spielt AFAIK eher eine untergeordnete Rolle, weil der thermische Widerstand zum Gehäuse um Längen größer ist, als auf dem Die selbst. Kannst du zb so vergleichen, als hättest du zwei RC Glieder hintereinander geschaltet und die Werte so gewählt, dass du eine nicht vorhandene Impedanzwandlung für das zweite Glied vernachlässigen kannst. Ansonsten ist die Geschichte relativ kompliziert. Wie gesagt, das Einfachste, was du machen kannst ist dir die thermische Impedanz auszurechnen. Wenn du sehr schnelle Signale hast, wird diese kleiner sein als nur der ohmsche Anteil (Rthjc) selbst. Stichwort "Thermisches Ersatzschaltbild". Hier z.B. ein Dokument darüber: http://schmidt-walter.eit.h-da.de/wb/ebskriptpdf/eb_9.pdf
Abdul K. schrieb: > Dieses Diagramm ist für den Dauerbetrieb gedacht. Ich möchte aber nur > ein kurzes Impulspaket beurteilen. Dann kommt ne sehr lange Pause. > Eventuell dann wieder mal ein paar Pulse. Es geht um den Einsatz eines > MOSFET als Überspannungsschutz. Dann sag halt mal Zahlen. Wie schon gesagt, kannst du bei allem größer als schätzungsweise 1/4 sek. (oder sogar noch geringer?) schon Dauerbetrieb annehmen, da die thermischen Kapazitäten dann schon alle "voll" sind.
Danke für die viele Arbeit. Hm. Ich hänge mal ein paar Dateien an. Begrenzen wir die Anwendung mal auf ein Auto mit 12V System. Dann also Normalbetrieb, Anlassen, Jump-Start, versehentliche Starthilfe mit inverser Batterie, Motor aus, Motor an, usw. Die Last mit einem Schaltregler von 8V bis 35V und max. 5A. Das sollte auch die meisten hier von den Daten her interessieren. Nun die Frage, ob man einen MOSFET als Schutz für den Schaltregler benutzen kann, wenn man diesem einen PTC wie z.B. eine Glühbirne vorschaltet. Vielleicht wäre es schneller zielführend, wenn man einen Etwa-Wert für die Größe des Siliziumchips in einem kräftigeren MOSFET hätte. Dann die Wärmekapazität dessen mit der des Glühdrahtes der Birne vergleicht. Wobei man berücksichtigen muß, das die Glühfunzel beim Aufheizen hochohmiger wird und die Grenztemperatur für diese vielleicht 5000K ist, für den MOSFET vielleicht 250°C. Beides keine Dauerzustände. Das ist aber nicht alles. Denn irgendwann fliegen schlicht die Bondingdrähte bzw. die Strukturen auf dem MOSFET weg. Vor Jahren hatte ich mal ne Xenon-Blitzlampe mit einem Halbleiter während des Blitzens moduliert. Also in ein paar Mikrosekunden irgendwo 300-500A an- und ausgeschaltet. Naja, es funktionierte, der Halbleiter knackte eine zeitlang, dann ging nichts mehr. Vermutung: Jedesmal hat es einen Teil des Dies zerlegt...
Nein. Dauert nur einen Moment. Anhänge ändern usw. geht hier alles nicht richtig.
Hallo Abdul, mit LTSpice kannst Du Dir die Leistung und Energie der Impulsbelastung ausrechnen lassen. Damit hast Du dann die mittlere Verlustleistung. Und dann darfst Du nur den maximal zulässigen Strom nicht übersteigen. Gruss Klaus.
LTspice hat die Leistung doch schon berechnet. Die Frage war, wieviel davon dann in der verfügbaren Zeit wieder abfließen kann!! Außerdem, wir wissen immer noch nicht welcher Strom maximal möglich wäre.
Hallo Abdul, eigentlich hat Simon schon alles gesagt. Zur Wärmeableitung siehe Schmidt-Walter. Zur Impulsbelastung siehe Datenblatt: Fig. 11 - Maximum Effective Transient Thermal Impedance, Junction-to-Case Gruss Klaus.
Habe ich alles gelesen. Verstehe trotzdem nicht wie ich damit das Problem löse. Leider. 10 Impulse sinusförmig 100KHz bei 300Apeak. Überlebt der MOSFET oder nicht?
Wird das peak Current rating überschritten? Wenn nein, dann bau aus den Angaben ein elektrisches ESB. Wird dan eine Kette von RC Tiefpässen (wie du schon rausgefunden hat) und schick deine Signal (Leistung entsricht Strom) rein. Die Spannungen an den kapazitäten entspricht dann den Temperraturen an Sperrschicht, Gehäuse, KK, etc. Das ganze löst dan dann mittels Lapalcetransformation. Oder einfach in ein SPICE klopfen. Weiters könnte "Rebeca-3D" sehr hilfreich sein. Macht dann solche Aussagen: http://www.rebeca3d.com/Download/r3dweb_sample_results.pdf Bei Visahy/Siliconix gibts die Simulationen Online: http://www.vishay.com/docs/69510/an832.pdf MFG
Danke! Dieses Rebeca sah ja auf den ersten Blick bei Vishay gut aus. Nach 5 Minuten Klicken kamen dann nur Fehlermeldungen. Geht auch nur bis Duty-Cycle 1:1000 und maximal 1KW. Ltspice simuliert schon 14KW. Lassen wir das. Laplace kann ich nicht. Ich werde versuchen einfach Angaben über die Silizium-Masse für einen typischen MOSFET zu finden. Dann kann ich die aufnehmbare Wärmekapazität berechnen. Das Modell für die Glühlampe ist auch noch nicht kalibriert. Viel Arbeit folgt. Mal ne andere Frage: Welche PTC-Typen bzw. rückstellende Sicherungen sind empfehlenswert? Die Schurter-Teile bei Reichelt sehen ganz nett aus. Dann gibts noch Posistor von Murata. Ist da ne Glühlampe konkurrenzfähig?
@ Abdul K. (ehydra) Benutzerseite >Ich werde versuchen einfach Angaben über die Silizium-Masse für einen >typischen MOSFET zu finden. Dann kann ich die aufnehmbare Wärmekapazität >berechnen. Mehr oder weniger. Bei Thyristoren wird ja oft der I^2t Wert angegeben, den der Thyristor verträgt. Dazu ein Maximalstrom. Wenn man beides nicht überschreitet, überlebt der IC ohne (teil)schäden. Ähnliches sollte für MOSFETs gelten. MFG Falk
Erstaunlich nur, wie wenig Wissen darüber anscheinend vorhanden ist. Keiner konnte die simple Frage sofort beantworten. Ich gehe halt davon mal aus, das durch die großflächige Struktur ein MOSFET recht gut Impulse wegsteckt. Mehr jedenfalls als ne Zenerdiode mit ihrer dünnen Sperrschicht. Irgendwelche zuverlässige Papers habe ich allerdings bislang nicht gesehen übers Thema was nun besser als Schutzeinrichtung geeignet ist.
@ Abdul K. (ehydra) Benutzerseite >Erstaunlich nur, wie wenig Wissen darüber anscheinend vorhanden ist. >Keiner konnte die simple Frage sofort beantworten. Keiner? Hast du alle Ingenieure dieser Welt befragt? ;-) >Ich gehe halt davon mal aus, das durch die großflächige Struktur ein >MOSFET recht gut Impulse wegsteckt. Naja, alles relativ. Es gibt sehr kleine und sehr große MOSFETs. > Mehr jedenfalls als ne Zenerdiode mit ihrer dünnen Sperrschicht. Dito, ne 1500W Suppressordiode ist auch "nur" eine leistungsfähige Z-Diode. >Irgendwelche zuverlässige Papers habe ich allerdings bislang nicht >gesehen übers Thema was nun besser als Schutzeinrichtung geeignet ist. Die Autoindustrie baut tonnenweise Steuergeräte, auch in der Leistungsklasse, welche alle die Misshandlungen im KFZ-Bereich überleben müssen. Dort hat man das Wissen und die Schaltungen. MFG Falk
Ein paar gute Leute dachte ich schon hier anzusprechen. Die Autoindustrie, ja ja. Die die die tollen unpraktischen Autos überteuert verkaufen und ansonsten keine Infos rausrücken. Nutzt mir nix. Hilf dir selbst, dann hilft dir Gott. Wie wahr. Nächstes Problem ist die Testerei. Da ist LTspice wirklich Gold wert. Ach, gerade gesucht: Spice Modelle für resettable fuses nada.
@Abdul K. (ehydra) Benutzerseite >Nächstes Problem ist die Testerei. Da ist LTspice wirklich Gold wert. >Ach, gerade gesucht: Spice Modelle für resettable fuses nada. Was willst du denn alles mit Spice simulieren? Halte ich für Zeitverschwendung. Eine grobe Abschätzung auf dem Papier mit anschliessendem realen Test ist 10mal sinnvoller. Auch Glühlampen würde ich nicht in Spice simulieren wollen. Das ist alles sehr akademisch. Und ne Glühlampe mit ihrem vibartionsanfälligem Glühfaden in einem KFZ? Nee, lass mal. Und sag vor allem mal KONKRET, was du machen willst. Siehe Netiquette. MFG Falk
Falk Brunner schrieb: Bei deinen Antworten kann ich immer genüßlich Mandeln essen und Kaffe dazu schlürfen. > Was willst du denn alles mit Spice simulieren? Halte ich für > Zeitverschwendung. Eine grobe Abschätzung auf dem Papier mit > anschliessendem realen Test ist 10mal sinnvoller. Auch Glühlampen würde > ich nicht in Spice simulieren wollen. Das ist alles sehr akademisch. Und > ne Glühlampe mit ihrem vibartionsanfälligem Glühfaden in einem KFZ? Nee, > lass mal. > > Und sag vor allem mal KONKRET, was du machen willst. Siehe > Netiquette. > Du erinnerst dich: 10 Impulse sinusförmig 100KHz bei 300Apeak. Überlebt der MOSFET oder nicht? Typ IRL530 oder auch gern ein anderer. Das sollte wirklich ganz KONKRET sein. Solange die Glühlampe nicht glüht, ist sie nicht sonderlich empfindlich. Gerne aber auch ein anderer PTC. Mir ist schon klar, daß damit andere ihr täglich Brot verdienen und sich mit nix anderem als starken Pulsen beschäftigen (müssen).
@ Abdul K. (ehydra) Benutzerseite >Bei deinen Antworten kann ich immer genüßlich Mandeln essen und Kaffe >dazu schlürfen. ??? >10 Impulse sinusförmig 100KHz bei 300Apeak. Überlebt der MOSFET oder >nicht? Typ IRL530 oder auch gern ein anderer. Hmm, 300A Peak sind ~210A eff. Macht bei 160mOhm RDSON ~7kW Pulsleistung, mal 10x10us = 0,7J. Der MOSFET ist mit max. 60A und 290mJ angegeben, er überlebt IMO nicht. Da muss schon ein Exemplar her, das die 300A Puls offiziell verkraftet, irgendwas um die 50mOhm und weniger hat und dann halt auch die mJ schluckt. Dann kann man das mit halbwegs ruhigem Gewissen machen. MfG Falk
Praxisbeispiel. Ich hab hier eine Schaltung mit recht fetten Thyristoren, CS60 von IXYS wen es interessiert. Der ist mit 1500A Puls bei einer 50 Hz Halbwelle angegeben. Beim Test schafft er die auch, wobei der Puls nur ca. 300us statt 10ms lang ist, Kondensatorentladung. Bis ca. 2,3kA macht er das noch mit, 24h wurden getestet, ein Puls alle 3s. Bei 2,5kA hat es exakt einen Puls gebraucht, und es halt laut PENG gemacht, die Gehäuse waren gesprengt 8-0. Wie man sieht ist der I^2t Wert allein nicht aussagekräftig, auch der Strom ist nicht beliebig steigerbar. MFG Falk
So gefällst du mir besser! Hm. Interessant, bei IRF steht viel weniger Energie im Datenblatt. Offensichtlich hast du die Daten von Vishay genommen. Zumindest sagt das Google. Die Chips unterscheiden sich anscheinend kräftig. Oder zumindest die Testabläufe. Muß mal sehen was für ein MOSFET in Frage kommt. Da gibts ne Reihe Randbedingungen wie zulässige Gate-Spannung usw. -- Dein Beispiel zu IXYS deckt sich wunderbar mit meiner Blitzröhren-Geschichte. Ich würde sogar sagen, es ist für Halbleiterverhältnisse erstaunlich wenig Spielraum. Du hast richtig gemessen?
>Ich werde versuchen einfach Angaben über die Silizium-Masse für einen >typischen MOSFET zu finden. Dann kann ich die aufnehmbare Wärmekapazität >berechnen. da nützt dir nicht so viel die Si-Masse des gesamten Teils, sondern wenn schon (für ganz kurze Impulse) im Extremfall nur noch die aktive Schicht des Mosfets, die für die HEizung sorgt (also die Drain-Source-Strecke). Das dürfte ziemlich dünn sein, so im untersten µm-Bereich. >Du erinnerst dich: >10 Impulse sinusförmig 100KHz bei 300Apeak. Überlebt der MOSFET oder >nicht? Typ IRL530 oder auch gern ein anderer. >Das sollte wirklich ganz KONKRET sein. Ist wirklich sehr konkret, und genau so auch die Antwort: Leider ist der IRL530 ein äuserst unpraktisches Beispiel, denn der macht schon weit vor 100A die Schotten dicht. Soll heisen, die 300A erreichst Du nicht, weil der schon weit vorher gesättigt ist (geht bei deutlich unter 100A in den Konstantstrombereich über)
>3s. Bei 2,5kA hat es exakt einen Puls gebraucht, und es halt laut PENG >gemacht, die Gehäuse waren gesprengt 8-0. Wie man sieht ist der I^2t >Wert allein nicht aussagekräftig, auch der Strom ist nicht beliebig >steigerbar. Hat das nicht auch etwas mit Stromanstiegsgeschwindigkeit zu tun bei Thyristoren (wegen anfangs ungleichmäßiger Stromverteilung). Könnte natürlich bei Mosfets auch zutreffen.
Jens G. schrieb: > denn der macht schon weit vor > 100A die Schotten dicht. Soll heisen, die 300A erreichst Du nicht Ein glühender Bonddraht ist zwar ein toller "Vorwiderstand", wird aber leider nach einigen Zyklen wie eine dünne Sicherung verzundern und schließlich wegbrennen? Sonst wäre auch noch die thermische Ausdehnung auf Dauer ein Lebensdauer verkürzender Faktor. Wahrscheinlich sollte man ein paar billige Probanten nach der Beerdigung aufschleifen.
Es könnte sein, das die Probanden sich dann sowieso nackisch zeigen... Ich gebe zu, der IRL530 war ein eher schlechtes Beispiel. Der ist eher älter und für kleinere Leistungen gedacht. Nehmen wir eben einen anderen. Wobei sich die Frage nach dem günstigsten stellt. Wieviel vom Die hier nun thermisch überhaupt zum Tragen kommt, weiß ich nicht. Die "Verkabelung" intern ist wohl bei den normalen MOSFETs immer Aluminium obendrauf und drunter dotiertes Silizium. Die Rückseite ist Drain und großflächig an den Metallträger angeklebt. Dieser ist auch Drain. Mittelpin und Metallträger sind direkt ein Stück Metall. So zumindest bei TO220 und der kurzen Version TO262. Mittlerweile ist das Modell der Glühlampe ordentlich per curve-fitting aus einer realen Birne H4 12V 60W.
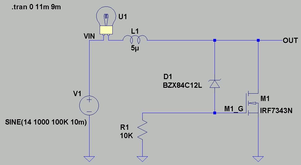
>Mittlerweile ist das Modell der Glühlampe ordentlich per curve-fitting >aus einer realen Birne H4 12V 60W. Kannst du uns das Model auch zukommen lassen?
@ Abdul K. (ehydra) >Ich würde sogar sagen, es ist für Halbleiterverhältnisse erstaunlich >wenig Spielraum. Wieso das? Der Strom wurde doch zu mehr als 50% überschritten, und 2,3kA ist schon SEHR saftig. > Du hast richtig gemessen? Ich denke schon. Mit einem selbstgebauten Koaxialshunt, 100µOhm. MFG Falk
Bitte melde dich an um einen Beitrag zu schreiben. Anmeldung ist kostenlos und dauert nur eine Minute.
Bestehender Account
Schon ein Account bei Google/GoogleMail? Keine Anmeldung erforderlich!
Mit Google-Account einloggen
Mit Google-Account einloggen
Noch kein Account? Hier anmelden.
