Hallo zusammen, für viele ist das sicherlich kein Problem, aber ich tu mir grad etwas schwer... ich suche eine Schaltung um folgenes Problem zu lösen: Ich muss meine batteriebetriebene Schaltung mit nur einem Taster ein und aus schalten können. Es kommt ein LiIon-Akku mit ~3,7V zum Einsatz. Es wird langsam sehr eng auf der Platine, weshalb ich kein Relay, sondern eher an eine Lösung mit Transistoren gedacht habe. Der Betriebsstrom wird etwa bei 500 mA liegen. Der Schalter sollte natürlich entprellt werden und generell fände ich es gut, wenn der Schaltvorgang erst nach etwa 1 Sek. draufdrücken stattfände, ist aber nicht zwingend erforderlich. Das ganze ist eher ein Randproblem meiner eig. Diplomarbeit und ich kenne mich in diesem Bereich leider nicht wirklich gut aus. Ich hoffe ihr könnt da ein bisschen nachhelfen :) Gruß Martin
Nachtrag: man könnte das Ganze bestimmt auch mit einem FlipFlop lösen oder? Nur weiß ich nicht, ob die mit der Spannung / Strom zurechtkommen. Was meint ihr?
Mir fällt spontan ein, nen µC (sowas wie nen Tiny13) hinzuzufügen. An einen IO pin kommt der taster an nen anderen ein Transistor. Den Programmierst dann so, dass er in den Sleep-Modus geht und dabei auf nen Interrupt vom Taster-pin lauscht. Wenn dann der Taster gedrückt wird, soll das teil einfach den Output zum Transistor umschalten, welcher dann seinerseits die eigentliche Schaltung aktiviert. Wobei das höchstwahrscheinlich recht oversized ist, für sowas einfaches nen µC zu nehmen.
Flip Flop ist schon richtig, der steuert dann einen Transistot oder FET (es gibt auch welche die mot 3V zrechtkommen) an der die Versorgungsspannung der restlichen Schaltung schaltet. Wen in der uns unbekannten Schaltung ein µC ist gäbe es die Möglichkeit diesen für das Zeitfenster zu nutzen in dem dieser, nach seinem Start, die Selbsthaltung erst nach 1 Sek freigibt.
Das mit uC kam mir auch schon in den Sinn, ist aber leider bei mir nicht möglich, da das Teil mit Windows Embedded CE etwa 15 Sek zum booten braucht, bevor ich die I/O per Software ansteuern kann.
Aramaki schrieb: > Wobei das höchstwahrscheinlich recht oversized ist, für sowas einfaches > nen µC zu nehmen. Wenn der Platzbedarf entscheidend ist, ist das sogar die beste Lösung. Ein ATtiny4 im SOT23 + FET = 2 Bauteile. Peter
>batteriebetriebene Schaltung mit nur einem Taster >ein und aus schalten können Die Sache ist nicht trivial. Wenn die Schaltung nicht zuverlässig läuft, hilft deine schönste restliche Elektronik nichts. Wenn die Schaltung selbst den Akku / die Batterie leer macht ist es auch nicht toll. Ein Ansatz mit wirklich Null-Energie-Verbrauch wäre, doch ein Relais einzusetzen. Und zwar ein "2-coil-latching relay". Baugrösse des Relais ist ca. Fläche eines DIP-14 Gehäuses. Somit kann der Taster die "setzen" (EIN) Spule direkt bedienen. Gleichzeitig sorgt man dafür, daß das Tastersignal auch am uC verfügbar ist. Die "löschen" (AUS) Spule wird über einen Ausgangspin des uC bedient. Für Ausschalten kann der uC dann den gedrückten Taster erkennen, bei Bedarf noch "Runterfahren" Vorgänge machen und dann wirklich vollständig abschalten. Auch kann man dann durch den uC zeitgesteuert abschalten, auch ohne Tastendruck, falls funktionell gewünscht. Und: Es wird vollständig abgeschaltet, kein Reststrom mach den Akku leer. Geeignetes Relais z.B. TK1-L2-3V (Panasonic) oder Übersicht bei Mouser http://de.mouser.com/Electromechanical/Relays-I-O-Modules/Low-Signal-Relays-PCB mit Filtereinstellungen: Leiterplatte - Spule 3VDC - Spulentyp Dual Latching
Erich schrieb: > Ein Ansatz mit wirklich Null-Energie-Verbrauch wäre, doch ein Relais > einzusetzen. Und zwar ein "2-coil-latching relay". > Baugrösse des Relais ist ca. Fläche eines DIP-14 Gehäuses. > Somit kann der Taster die "setzen" (EIN) Spule direkt bedienen. > Gleichzeitig sorgt man dafür, daß das Tastersignal auch am uC verfügbar > ist. > Die "löschen" (AUS) Spule wird über einen Ausgangspin des uC bedient. > Für Ausschalten kann der uC dann den gedrückten Taster erkennen, bei > Bedarf noch "Runterfahren" Vorgänge machen und dann wirklich vollständig > abschalten. Danke für die Infos. Die Schaltung über den uC abzuschalten wäre schön, aber nicht zwingend erforderlich. Das Problem, das ich dabei sehe ist, wenn meine Software evtl. einen Hänger hat und somit das Gerät praktisch nicht mehr abschaltbar ist und meinen Akku bis in die Tiefentladung aussaugt. Oder ist es mit diesem Relai möglich mit dem selbigen Taster auch wieder abzuschalten?
Mit einem gewöhnlichen Relais lässt sich auch eine Selbsthalteschaltung machen, aber dann braucht man zwei Taster...einen Öffner und einen Schließer. Wenn man den Schließer betätigt, wird das Relais aktiviert und hält sich danach selbst geschlossen. Mit den Öffner trennt man dann den kompletten Stromkreis, sodass auch das Relais zurückgesetzt wird. Bei Bedarf kann ich nen Schaltplan malen.
Leider bin ich auf einen einzigen Taster beschränkt. Wie ist sowas denn beim PC gelöst? Dort kann man ja auch mit einem Taster ein und wieder ausschalten.
>Oder ist es mit diesem Relai möglich mit dem selbigen Taster >auch wieder abzuschalten? Sowas findet sich z.B. hier... http://skemarangkaian.com/latching-relay-onoff-switch-circuit/ Man kann es auch noch erweitern, daß zusätzlich der uC abschalten kann...
Ein relevantes Schaltungsbeispiel findet sich hier: Beitrag "Toggle Taster bauen" Im Bild 'Toggle.png' ist ein CMOS Baustein der 4000er Reihe verwendet, der im Ruhezustand nur 0,x µA zieht, also mit Standard-Multimetern nicht mehr messbar. dies ändert sich auch nicht, wenn man als 'Schaltverstärker' einen MOSET ansteuert, z.B. IRF7401 um 'GND' zu schalten.
Erich schrieb: > Die Sache ist nicht trivial. > Wenn die Schaltung nicht zuverlässig läuft, hilft deine schönste > restliche Elektronik nichts. > Wenn die Schaltung selbst den Akku / die Batterie leer macht ist es auch > nicht toll. Deshalb eben einen kleinen ATtiny, der nur das Schalten macht. Dann ist die Software überschaubar und auch sicher zu gestalten. Der ATtiny funktioniert bis 1,8V herunter, da dürfte die Zelle schon tot sein. Da er die meiste Zeit schläft, ist der Verbrauch <1µA. Er kann zusätzlich auch ne Unterspannungserkennung machen, d.h. bei Unterspannung wird das Einschalten blockiert bzw. ein Power-Warning Interrupt zur Haupt-CPU gesendet, die dann herunterfahren kann. Peter
Wäre es denn denkbar, dass ich einfach ein T-FlipFlop nehme, ein Transistor zum schalten der Last dahinterhänge, wobei das FF erst beim Drücken des Tasters mit Strom versorgt wird? Dann hätte ich null Stromverbrauch im ausgeschalteten Zustand. Allerdings müsste sich das FF dann selbst halten, da man den Taster ja wieder loslässt.... ?
Vermutlich müsste man dann aber das Taktsignal etwas verzögern, damit das FF bereits läuft. Ich denk mal, dann wird das ganze aber auch schon wieder zu umständlich. Gibt es für diesen Zweck nicht ein fertigen IC? Sowas braucht man doch bestimmt häufiger.
Es wäre jetzt hilfreich, wenn du dich mal zu den bisher gemachten Vorschlägen äusserst, die alle brauchbar sind. Der Vorschlag mit einem ATtiny z.B. verbraucht rd 1µA, das bedeutet bei einem Akku von angenommen 1Ah eine Laufzeit von 114 Jahren, bevor er leer ist. Mein Vorschlag 4 Beiträge weiter oben erfüllt alle Forderungen und verbraucht etwa 0,0005 µA (Laufzeit über 200000 Jahre) und erfüllt auch die Selbsthaltung. Ist der Stromverbrauch immer noch zu hoch? Wie können wir dir nun noch helfen?
BMK schrieb: > Es wäre jetzt hilfreich, wenn du dich mal zu den bisher > gemachten Vorschlägen äusserst, die alle brauchbar sind. > Der Vorschlag mit einem ATtiny z.B. verbraucht rd 1µA, > das bedeutet bei einem Akku von angenommen 1Ah eine Laufzeit > von 114 Jahren, bevor er leer ist. > Mein Vorschlag 4 Beiträge weiter oben erfüllt alle Forderungen > und verbraucht etwa 0,0005 µA (Laufzeit über 200000 Jahre) > und erfüllt auch die Selbsthaltung. > Ist der Stromverbrauch immer noch zu hoch? Wie können wir > dir nun noch helfen? Vielen Dank schon mal für eure Vorschläge! Also die Sache mit dem ATtiny wäre sicherlich sehr flexibel, aber für mich zu zeitraubend. BMK schrieb: > Im Bild 'Toggle.png' ist ein CMOS Baustein der 4000er Reihe > verwendet, der im Ruhezustand nur 0,x µA zieht, also mit > Standard-Multimetern nicht mehr messbar. über den tatsächlichen Stromverbrauch in einer möglichen SMD Version der Inverter kann ich zwar momentan nichts sagen, aber wenn er sich in etwa in diesen Größenordnungen bewegt, dann sollte der 1800 mAh Akku selbst im fast entladenem Zustand lang genug überleben. Das werde ich mir auf alle Fälle mal überlegen. Jetzt müsste ich nurnoch wissen, was da eig. genau vor sich geht. Leider kann ich im abgebildeten Schaltplan nicht erkennen wo die Schaltung gespeist wird und wo der toggelnde Ausgang abgegriffen wird. Wenn ich das jetzt noch verstehe, dann bin ich denke ich mal schon ein ganzes Stück weiter. Danke noch mal für die guten Vorschläge!
Habe jetzt mal die Zeit gefunden, die Toggle-Schaltung am Steckbrett zu testen. Funktioniert einwandfrei, Taster-Prellen wird 100% eliminiert. Ein Tastendruck wird unverzögert auf den Ausgang übertragen (Toggle). Vor dem nächsten Tastendruck muss man ca. 1/2 sec warten, bis der Kondensator umgeladen ist, damit es wieder korrekt umschaltet. Wenns schneller gehen soll, kann man die Kapazität runtersetzten. Beim Anlegen der Spannung ist der Ausgang von A1 = 1 und der Ausgang von A2 = 0 (Vorausgesetzt der Kondensator ist entladen) Mit dem IRF7401 kann der Ausgang problemlos bis 3A belastet werden. Und im OFF-Zustand konnte ich mit mit einem Multimeter (Fluke 189) keinen Strom messen, da unter 0,01µA Die CMOS Bausteine sind im Handel als 'CD', HEF', MOS' erhältlich, also einfach nach 4093 bzw. 40106 suchen. Ach ja, die Versorgungsspannung des Bausteins wird natürlich an den Akku angeschlossen
Peter Dannegger schrieb: > Wenn der Platzbedarf entscheidend ist, ist das sogar die beste Lösung. > Ein ATtiny4 im SOT23 + FET = 2 Bauteile. absolut richtig... noch eine schnittstelle zu deinem anderen controller und du bist alle sorgen los.
BMK schrieb: > Habe jetzt mal die Zeit gefunden, die Toggle-Schaltung am Steckbrett > zu testen. Funktioniert einwandfrei, Taster-Prellen wird 100% > eliminiert. [...] Vielen Dank für deine Mühe! Das ist eig. genau das was ich gesucht habe. Im Prinzip könnte man jetzt ja noch einen Transistor parallel zum Taster schalten mit dem man dann sogar noch über den Controller abschalten kann oder?
>Im Prinzip könnte man jetzt ja noch einen Transistor parallel zum Taster >schalten mit dem man dann sogar noch über den Controller abschalten kann >oder? Da das Masse-Potential nicht eindeutig ist, nimm zum Abschalten besser einen Optokoppler. Was der Schaltung aber noch fehlt, ist eine Abschaltung bei Unterspannung. Zum einen wird damit der Akku geschützt, und zum anderen wird verhindert, dass der MOSFET nicht in den linearen Betrieb kommt, was zu Überhitzung führen kann.
Die einzig wirklich sinnvolle Lösung einer solchen Schaltung für das gedachte Einsatzgebiet ist die mit dem kleinen Mikrocontroller. Nur diese Schaltung ermöglicht es Dir, flexibel die Ein- und Abschaltbedingungen festzulegen. So ein kleiner Controller kann schließlich viel mehr als nur eine Taste abfragen und einen Port setzen. Sobald er nur einen ADC Kanal hat, kann er auch gegen Einschalten sichern, wenn die Akkus leer sind. Hat er zudem noch ein EEPROM oder kann sich selbst flashen, so kann man auch andere Bedingungen verknüpfen. Z.B. Automatisches Einschalten nach Spannungsverlust. Über eine Leitung oder einen I2C oder SM Bus kann man dann auch noch aus dem Windows-CE heraus "Herunterfahren & Ausschalten" nutzen um das Gerät abzuschalten. Ein Abschalten mit Gewalt (bei abgestürzter Software) kann man dann wie üblich mit "Taster 8 Sekunden gedrückt halten" implementieren. Üblicherweise werden diese Funktionen im gleichen Controller erledigt, der auch die Ladesteuerung für den Akku macht. Gruß, Ulrich
>Die einzig wirklich sinnvolle Lösung ...
Mag sein, aber was für den einen ein Kinderspiel ist für den anderen
unerreichbarer Ballast. Einen CD4093 zu verlöten bedarf keiner
Programmierung und dessen, was da noch alles dranhängt.
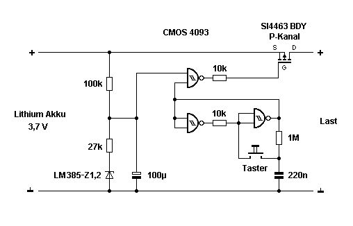
...das einzige was der Schaltung noch fehlt ist, dass sie die positive Seite schaltet... H
Wenn der uC nicht abschalten muss, wäre ein Schalter eine Lösung ohne Energieverbrauch.
>Was der Schaltung aber noch fehlt, >ist eine Abschaltung bei Unterspannung. >das einzige was der Schaltung noch fehlt ist, >dass sie die positive Seite schaltet... Ok, ich habe die beiden Punkte dann noch in die Schaltung mit aufgenommen. Der MOSFET als P-Kanal schaltet jetzt den Plus-Zweig. Ist ein Typ, der runter bis 2,7V Vgs spezifiziert ist, damit kein 'halbleitender Betrieb' auftritt. Nicht ganz einfach, so etwas zu finden, ist aber z.B. bei Kessler-electronic.de erhältlich. Der LM385-Z1,2 als Bandgap-Referenz wird über 100k + 27k mit 14µA bei 3V bestromt. Mindest-Strom ist mit 10µA angegeben. Sollte passen. Hier muss man jetzt hinnehmen, dass der Akku, der bei 3V nur noch angenommen 10% seiner Kapazität hat, also 0,2Ah bei dieser Bestromung rechnerisch 1,6 Jahre die 14µA liefert, bevor er ganz leer ist. Könnte noch unterhalb der Selbstentladung liegen, sollte ok sein. Den Spannungsteiler 100k - 27k hatte ich mal vor einiger Zeit durch Versuche ermittelt. Ist nicht ganz trivial, da durch die veränderliche Versorgungsspannung des Bausteins die Ansprechpunkte des Schmitt-Triggers mitwandern. Jedenfalls liegen die Schaltpunkte so bei 3V und 3,65V. Soll heissen, dass eine Einschaltung per Taster eine Akkuspannung von mind. 3,65V vorhanden sein muss, also Akku muss mindestens 1/3 seiner Kapazität haben. Wenn nun während der Entladephase die Akkuspannung 3V unterschreitet, wird der MOSFET gesperrt und die Entladung wird bei 3V abgebrochen. Hmmm, irgendwie habe ich jetzt einen Roman losgelassen, ohne zu wissen, ob das allgemein interessant ist. 'Schaun mer mal'
Habe ja nicht gesagt, dass man meinen Vorschlag umsetzen muss, er böte nur alle Vorteile und kommt im Vergleich zur letzt genannten Schaltung wahrscheinlich mit der gleichen Fläche und der gleichen Anzahl Bauteile aus. Aber vielen Dank für den Tip mit dem SI4463, so ein Teilchen habe ich gesucht. Gruß, Ulrich
@BMK Du hast noch die Abschaltung vom µP vergessen :-) Aber "vergessen" kannst Du auch die Resetlogik; die Schaltschwellen der CD4093 diverser Hersteller weichen deutlich voneinander ab, sodass es recht fummelig sein kann, die richtigen Widerstände auszuprobieren. Mein Tipp: ein TS809CXE o.ä.. Die gibt es auch von Max&Moritz, bei Angelika allerdings zu einem astronomischen Preis.
Ja, die lieben Schaltschwellen des 4093, da wirste wohl recht haben. Könnte gut sein, dass man - je nach Hersteller - erst mit Potis die gewünschten Schaltschwellen austesten muss. Aber der Tipp mit dem TS809CXE ist gut, den Käfer kannte ich noch nicht. Habe ihn immerhin hier für Kleingeld gefunden: http://darisusgmbh.de/shop/advanced_search_result.php?XTCsid=zicskdym&keywords=ts809cxe&x=0&y=0 Hatte gestern die Idee mit der Schaltung, habe da eher an Bastler mit Mini-Budget gedacht, um z.B. einen Taschenlampen-Mod mit Taster-Bedienung zu realisieren und den Akku vor Unterspannung zu schützen. Wenn nun jemand noch Verbesserungen / Erweiterungen weiss, nur zu...
LM385 nix gut wegen Dauerstrom, abschalten bei Unterspannung muss man nur im eingeschalteten Zustand. Allerdings enthalten LiIOn Akkus i.A. eine Schutzschaltung auch gegen Tiefentladung, man muss alos gar nicht abschalten, es reicht ggf. zu warnen "Akku bald leer".
Also - ich kann mich nur der ATiny-Fraktion anschließen. Lege dir einen Controller zu. Lerne ihn zu programmieren. Lass dir hier helfen.
Ich hätte da nochmal eine Frage zu der von BMK skizzierten Schaltung. Wenn ich das richtig verstanden habe schaltet sich die Zielschaltung ab, wenn die Unterspannungsüberwachung zuschlägt. Wenn nun die Akkuspannung wieder steigt weil z.B. ein Ladegerät angeschlossen wird, geht die Zielschaltung wieder in Betrieb. Wie kann ich das verhindern? Die Unterspannungsüberwachung soll also quasi einen Reset ausführen, so das die Zielschaltung nach Unterspannung immer ausgeschaltet ist.
Enthält deine Schaltung bereits einen µC? wenn ja, wäre das vielleicht eine lösung. Man kann die schaltung auch sicherlich noch straffen http://www.mikrocontroller.net/articles/AVR-Transistortester#Automatische_Abschaltung
Nein, ein MC ist bisher nicht im Spiel. Eigentlich sollte es auch so bleiben. Funktioniert es, wenn ich das Unterspannungssignal, über einen der oben erwähnten Reset-Chips, am linken Nand-Gatter, Low-Aktiv einspeise?
Aramaki schrieb: > Mir fällt spontan ein, nen µC (sowas wie nen Tiny13) hinzuzufügen. An > einen IO pin kommt der taster an nen anderen ein Transistor. Es gebt kaum noch Leute, die etwas ohne MC hin bekommen.
> Es gebt kaum noch Leute, die etwas ohne MC hin bekommen.
Vor 200 Jahren sind die Leute halt zu Fuss oder zu Pferd unterwegs
gewesen ...
usuru schrieb: > Vor 200 Jahren sind die Leute halt zu Fuss oder zu Pferd unterwegs > gewesen ... Und heute faehrt man die 100m zum naechsten Baecker mit dem Auto ...
M2 schrieb: > Es gebt kaum noch Leute, die etwas ohne MC hin bekommen. Daran liegt es nicht. Es ist halt viel bequemer. Du machst bestimmt auch nicht mehr das Badewasser auf der Kohlenherd warm und holst das Wasser von der Plumpe im Hof, wie man es früher machte. Früher hat man auf der Platine durchgekratzt, Drähte gezogen, Bauteile umgelötet, wenn etwas nicht so ging, wie gedacht. Oder alles in die Ecke gefeuert und die Platine neu geroutet. Heute muß man nur den MC umprogrammieren und das geht viel schneller. Man muß auch keine Trimmer mehr abgleichen, Parameter werden einfach im EEPROM abgelegt. Man benötigt natürlich erstmal eine Einarbeitungszeit in die Softwareentwicklung. Peter
Bitte melde dich an um einen Beitrag zu schreiben. Anmeldung ist kostenlos und dauert nur eine Minute.
Bestehender Account
Schon ein Account bei Google/GoogleMail? Keine Anmeldung erforderlich!
Mit Google-Account einloggen
Mit Google-Account einloggen
Noch kein Account? Hier anmelden.

