Hallo Ich habe zwei Lichtschranken mit 12 V Signal und einen Fahhradcomputer, der mir die Geschwindigkeit anzeigen soll. Den Lichtschranke hatte ich Reedrelais verpasst und diese als Schliesser führ den Tacho zu nutzen. Zwei Signale reichen jedoch nicht für eine Geschwingigkeitsanzeige. Benötigt werden 4-5 Signale. Deshalb benötige ich einen programmierten uC, am liebsten auf einer Platine, mit Anschlüssen der Geräte und der 12V Spannung, der die Taktung zwischen den beiden Lichtschranken ( bzw. eine gleichmässige Drehbewegung ) weitergehend simuliert. Ich habe mein Problem hier schon beschrieben : Beitrag "dynamisches Taktsignal" Würde mich freuen wenn mir jemand dafür einen Preis nennen kann. Gruss Daniel
Ich denke für €50 plus Hardware (ca. 30 Euro) würde ich es machen.
Erstmal frohe Weihnachten pcb schrieb: > Ich denke für €50 plus Hardware (ca. 30 Euro) würde ich es machen Ich denke die 50€ werden schon gerechtfertigt sein. Wenn du weisst was Du brauchst, kannst Du mir ja vielleicht nochmal eine Materialauflistung machen. Dann müssten wir mal die Bezahlung klären. Gruss Daniel
Die Lichtschranken sind komplette eigenstaendige Module, die ein TTL signal liefern ? Denn sonst wird es eine endlose Geschichte ... mit einer LED und einer Photodiode ist naemlich nichts.
Hallo ja das sind eigenständige Module. Ich bin Maschinenschlosser und wir hatten sowas noch im Sortiment. Man kann die Sensibilität bzw. den abstabt einstellen. Es gehen drei Drähte rein zwei für die Stromversorgung 12V und eins fürs Signal 12V+. Obs ein TTl Signal ist werde ich mal meinen Chef fragen, aber ich glaube schon. Der ist Elekrikermeister. Halt mehr so Haus und Maschinentechnik. Nur mit den uC's kennt er sich wohl noch nicht so aus. Gruss Daniel
Hallo pcb Hatte mich schon gefreut. Deshalb hab ich jetzt auf deine Text mal direkt eine Antwort erstellt, in der Hoffnung , dass du es dann vielleicht als E-Mail bekommst. Würde mich sehr freuen wenn du mir so etwas machen könntest. Andernfalls bin ich immer noch für weitere Angebote offen. Gruss Daniel
habe früher mal V0-Messgeräte und Viskosität-Messgeräte gebaut. Wenn Sie
also nicht weiterkommen, und der Fahrradtacho nicht zwingend verwendet
werden muss, könnte ich Ihnen u.U. eine Platine mit Anzeige liefern.
Zwei Eingänge in Abstand, die Einheit wäre km/h bzw. m/s. oder so.
MfG Josef Huber
huber_josef freenet de
aber bitte nur wenn Sie wirklich nicht weiterkommen.
@Daniel S. (Gast) Ich habe noch alte µC-Platinen mit Anzeige, die man 'eben mal' anpassen könnte. Wo im Lande ist Dein Arbeitsplatz?
Moin, am einfachsten,z.B. mit einer Siemens Logo ,da kannst Du dann auch später weitere Experimente in ein paar Minuten umsetzen.mfg F.Hartz http://www.ees-hartz.de/
Die 50€ waren wohl als Scherz gemeint. Glaube kaum, dass das jemand so billig macht.
>Die 50€ waren wohl als Scherz gemeint. Glaube kaum, dass das jemand so >billig macht. Wieso das denn? Ein richtiger Profi kommt da doch locker auf 100€/h. Mit einer vollständigen Leistungsbeschreibung nimmt man einen ATmega48, ein Interrupt für START, ein 2. für STOPP, umrechnen, itoa() und Ausgabe. :-)
Sowas ähnliches mit einer Logo Start - Stop - Zeitmessung, kann notfalls angepasst werden,mfg F.H.
So eine Logo ist ja schon ein feines Teil. Aus einer zweistellig aufgelösten Zeit wird eine fünstellige Geschwindigkeit gezaubert. @Frank Hast Du auch ein Bild, wo die Zeit in µs aufgelöst wird? :-)
Entwickler schrieb: > Aus einer zweistellig Entwickler schrieb: > So eine Logo ist ja schon ein feines Teil. Aus einer zweistellig > aufgelösten Zeit wird eine fünstellige Geschwindigkeit gezaubert. > > @Frank > Hast Du auch ein Bild, wo die Zeit in µs aufgelöst wird? > :-) Moin,das ist nur ein Beispielprogramm für längere Messzeiten,die Zeit wird in 10 hundertstel aufgelöst,für das hier besprochene Problem vermutlich nicht relevant, mfg F.H.
Frank schrieb: > Entwickler schrieb: >> Aus einer zweistellig > > Entwickler schrieb: >> So eine Logo ist ja schon ein feines Teil. Aus einer zweistellig >> aufgelösten Zeit wird eine fünstellige Geschwindigkeit gezaubert. >> >> @Frank >> Hast Du auch ein Bild, wo die Zeit in µs aufgelöst wird? >> :-) > > Moin,das ist nur ein Beispielprogramm für längere Messzeiten,die Zeit > wird in 10 hundertstel aufgelöst,für das hier besprochene Problem > vermutlich nicht relevant, mfg F.H. Die Messstrecke betrug hier 100mm
Wie immer wissen Wir nicht, was der Fragesteller nun tatsächlich vorhat. Und Wir trauen uns auch schon garnicht mehr, konkret danach zu fragen. Man hört etwas von Kugel (aus Glas?) und von einem Fahrradcomputer. Nehmen wir die Strecke von 100mm und die Zeit von 1s. Das sind 0,1m/s oder 0,360km/h. Das ist in etwa die Geschwindigkeit der hundsgemeinen Erdbeerschnecke im morgentlichen Fressrausch. Mein Fahrradcomputer fängt erst bei 6.0 km/h an, etwas anderes als 0.0 km/h anzuzeigen. Daher vermute ich, dass eine Zeitauflösung von 0.01 s etwas zu wenig ist, um Geschwindigkeit zu messen. Es könnten ja auch Kugeln zum Kegeln sein.
Entwickler schrieb: > Wie immer wissen Wir nicht, was der Fragesteller nun tatsächlich vorhat. > Und Wir trauen uns auch schon garnicht mehr, konkret danach zu fragen. > > Man hört etwas von Kugel (aus Glas?) und von einem Fahrradcomputer. > Nehmen wir die Strecke von 100mm und die Zeit von 1s. Das sind 0,1m/s > oder 0,360km/h. > Das ist in etwa die Geschwindigkeit der hundsgemeinen Erdbeerschnecke im > morgentlichen Fressrausch. Mein Fahrradcomputer fängt erst bei 6.0 km/h > an, etwas anderes als 0.0 km/h anzuzeigen. Daher vermute ich, dass eine > Zeitauflösung von 0.01 s etwas zu wenig ist, um Geschwindigkeit zu > messen. > Es könnten ja auch Kugeln zum Kegeln sein. Moin, da hast Du Recht,die Logo wird auch 1 Hundert'stel schaffen,aber wenn mann mit Reed - Relais und Fahradtacho arbeitet ? Dann sollte es reichen, im us Bereich nehme ich auch Mikros, oder einen PC mit Echtzeit. Die Kleinsteuerungen bieten allerdings komfortable und flexible Lösungen ,um mal schnell etwas aufzubauen,man sieht, das man in 30 Min eine praktikable Lösung hat,wieviele Minuten sind hier bisher ohne Lösung "verschrieben" worden ? Für den billigen Massengebrauch sind die natürlich zu teuer,aber schnelle, Einzellösungen wird man bei dem heutigen Stundensatz nicht günstiger hinbekommen. Für das hier beschriebene Problem steht der Material zum Zeitaufwand in keinem Verhältnis. Material 10 E Zeitaufwand Platine Layouten, Ätzen , bischen Programmieren, da kommt man mit ein - zwei Stunden nicht aus,oder ? Wer doch,bitte melden. mfg F.H.
Unterschätze die Reedrelais' nicht; die Kleinen schalten teilweise in unter 1ms. >Wer doch,bitte melden. Na icke! Beispielsweise würde ein AVR-butterfly schon eine gut bedienbare Hardware inklusive Anzeige bieten. Kostet nur ein Pfund. Ist in Oldenburg schon Tauwetter?
Hallo
Schön, dass sich so viele gemeldet haben.
Ich spiele semiproffessionell Billard und möchte dabei die
Geschwindigkeit ermitteln.
100mm sind genau der Abstand, in dem ich auch die beiden Lichtschranken
montiert habe. Dass ist ein akzeptabler Abstand, der gut umzurechnen
ist.
Ich hatte zunächst grosse Relais, für eine Hutschiene benutzt, mit denen
es aber nicht funktionierte und habe daraufhin die Reedrelais eingebaut,
weil diese einfach schneller durchschalten. Und dennoch erzielte ich
keinen Erfolg, weil eben zwei Signale für den Fahrradtacho nicht
ausreichend sind.
Professionelle optische Messgeräte kosten sehr viel und ich suche nach
einer günstigen Lösung.
Es muss natürlich nicht der Fahrradtacho benutzt werden.
Eine Geschwindigkeitsanzeige in km/h mit zwei Stellen hinter dem Komma
wäre gut. Habe nichts gegen mehr Stellen.
Hatte mein Problem hier schonmal beschrieben:
Beitrag "Re: dynamisches Taktsignal"
Die Lösung mit den alten uC Platinen mit Anzeige hört sich gut und
günstig an.
Die Siemens Logo kostet einen Hunni und will auch erst programmiert
werden.
Hat jemand sowas günstig über ?
Nennt mir Euren Preis.
guten Rutsch und schönen Gruss
Daniel
Beitrag melden | Bearbeiten | Thread verschieben | Thread sperren |
Thread löschen |
Entwickler schrieb: > Ich habe noch alte µC-Platinen mit Anzeige, die man 'eben mal' anpassen > könnte. Wo im Lande ist Dein Arbeitsplatz? Komme aus Rommerskirchen Gruss Daniel
Frank schrieb: > Sowas ähnliches mit einer Logo > > Start - Stop - Zeitmessung, kann notfalls angepasst werden,mfg F.H. Gefällt mir sehr gut. Scheint ja Quasi schon fertig zu sein. km/h wären nicht schlecht. Verkauft Du das ? Gruss Daniel
Wir wollen dabei Geschwindigkeiten von 0 - ca 50 km/h messen.
Entwickler schrieb: > Na icke! Beispielsweise würde ein AVR-butterfly schon eine gut > bedienbare Hardware inklusive Anzeige bieten. Kostet nur ein Pfund. Das Ding kostet 20 € Kann das einer programmieren, Scheint doch alles dran zu sein. Selbt wenn die Reedrelais eine verzögerung haben ist es doch bei beiden die gleiche.
Entwickler schrieb: > Unterschätze die Reedrelais' nicht; die Kleinen schalten teilweise in > unter 1ms. > >>Wer doch,bitte melden. > > Na icke! Beispielsweise würde ein AVR-butterfly schon eine gut > bedienbare Hardware inklusive Anzeige bieten. Kostet nur ein Pfund. > > Ist in Oldenburg schon Tauwetter? Moin,nee,leider nicht,wo kommste her ? Suche noch nen fitten Entwickler auf Provisionsbasis,allerdings auf Pic-Basis ( Microchip ),ist übrigens Oldenburg in Holstein, falls no Answer,guten Rutsch ins neue Jahr,F.H.
Daniel S. schrieb: > Frank schrieb: >> Sowas ähnliches mit einer Logo >> >> Start - Stop - Zeitmessung, kann notfalls angepasst werden,mfg F.H. > > Gefällt mir sehr gut. Scheint ja Quasi schon fertig zu sein. > km/h wären nicht schlecht. > Verkauft Du das ? > > Gruss Daniel Moin,dieses Display brauchst Du natürlich nicht, die Zeitmessung über 100mm erfordert einige Angaben,ich Spiele auch Billard,habe mir bisher keine Gedanken gemacht, wie schnell eine Kugel maximal ist,die Umrechnung auf km/h ist dann nebensächlich, wichtig ist die Auflösung über die Zeit. Wenn es passt,verkaufe ich Dir ein System zum Preis einer Logo,mfg F.H.
Hallo Daniel S. ich muss im Januar eh ein paar Leiterplatten machen lassen und da könnte ich auch noch eine für diese Geschwindigkeitsmessung mitmachen lassen. Ein kleiner µC und eine 3 Stellige 7 Segmentanzeige. Daran kannst du dann deine Lichtschranken klemmen und auf dem Display die Geschwindigkeit ablesen. Über die Hardware können wir auch gern nochmal reden... Schreib mir einfach mal eine Mail an: elektronixer (ät) googlemail.com Rest besprechen wir dann per Mail
hm, mir scheint die Schaltung mit dem Fahrradcomputer gar nicht so abwegig. Am Anfang sind 2 Lichtschranken, die werden von einem Controller abgetastet, von mir aus in Femto-Sekunden-Auflösung. Der Controller gibt an seinem Ausgang eine "adäquate" kontinuierliche Impulsfolge raus, welche das Reed-Relais simuliert. Es muß halt nur was "direkt ablesbares" sein, was in direktem Bezug zur Geschwindihgkeit ist. Wenn die Billiard-Kugel 6 cm pro Sekunde macht, und die Anzeige 6 km/Std anzeigt, dann wäre das für mich durchaus verwertbar. Das ganze ist ja schon im ursprünglichen Beitrag beschrieben Beitrag "dynamisches Taktsignal" Selbst eine Kalibrierung des Systems ist unendlich einfach: Die Lichtschranken werden in exakt festgelegtem Abstand montiert, und könnten in Form eines "Torbogens" an der Meßstelle hingestellt werden Das ganze kostet keine 10 Bauteile für unter 10 EUR (Tiny-irgendwas, Einschalter, Taster, Batteriehalter, Lichtschranke mit Widerstand und Transistor, FET als Reed-Relais-Sersatz) und ist in 1-2 Stunden auf einer Lochrasterplatine zusammen gefuscht. 4 Holz-Beine dran geschraubt, und schon ist die "Tormessung" hardwaretechnisch erledigt. Mit einem Hingeschmierten Schaltplan kann das jeder 10-jährige Schüler zusammen löten und mechanisch zusammen bauen. Wahrscheinlich auch der Thread-Ersteller. Die notwendigen ca. 50 Zeilen code zum Null-Stellen des Zählers und zur Umrechnung "Impuls an Lichtschranke" zu "Impulsfolge ausgeben" sind ja nun auch keine ernste Herausforderung. PS: Der Butterfly kann natürlich auch genommen werden, das sieht dann unter umStänden Schicker aus, und vereinfacht ein wenig die Sache und ggf. den Löt-AUfwand
Wegstaben Verbuchsler schrieb: > Am Anfang sind 2 Lichtschranken, die werden von einem Controller > abgetastet, von mir aus in Femto-Sekunden-Auflösung. 1 Femtosekunde = 0,000 000 000 000 001 Sek. wer hat so eine Abtastrate ? mfg F.H.
> wer hat so eine Abtastrate ?
ojeh, ich hatte die Ironie-tags vergessen. Naja, ich gratuliere zum
richtigen aufschreiben der Nachkommastellen.
Als seinerzeit Armin Harry als erster Läufer die 100m Strecke in 10s
geschafft hat, haben wir damals gerechnet, dass er im Durchschnitt
36km/h gelaufen ist, bei 10m/s.
>Wir wollen dabei Geschwindigkeiten von 0 - ca 50 km/h messen.
@Daniel S.
Jetzt rechne Dir doch einmal aus, welche zeitliche Auflösung man bei
50km/h mit zwei Nachkommastellen braucht.
Erst dann sollten wir weiterreden.
Also fuer die Messung einer Geschwindigkeit im Abstand von 100mm und in einem Bereich von 0 bis 50 km/h ist eine Logo wohl absolut ungeeignet. Kleines Rechenbeispiel 50Km/h entspricht 50.000 m/h entpricht 13,88 m/s Also braucht die Kugel um vom einen zum anderen Sensor zu Rollen bei einer Gechwindigkeit von 50 Km/h eine Zeit von: 0,00720 Sekunden entspricht ca. 7µS. Um die beiden Signale icher zu erfasen wuerde ich von einer maximalen Zykluszeit der SPS von 6µS ausgehen. Diese Zeiten sind mit einer Logo NIE zu erreichen. Selbt der große Bruder der kleinen Logo die S7 300er Serie von Siemens hat mit 6µS Probleme. Wobei es mit der richtigen Programmierung und der richtigen Auswahl der Hardware damit klappt. Wo wir aber dann Kosten gegenüberstehen, die fuer diese Anwendung dann doch wohl etwas zu hoch sind. Ich denke die angesprochene Lösung mit der ausrangierten Grafikplatine ist die guenstigste und die sinnvollste. Die nächste Frage stellt sich dann bei den Reedrelais. Diese würde ich sicher durch elektronische Schalter ersetzen. Sehe hier nichteinmal das Problem der verzögerung sondern eher das Problem des Kontaktprellens, was ich bei solchen zeitlichen Auflösungen durchaus als Problem sehe.
Wegen der Auflösung. Zwei Nachkommastellen verringern dann die Zykluszeit wiederum imens.
Daniel S. schrieb: > Das Ding kostet 20 € > Kann das einer programmieren, > Scheint doch alles dran zu sein. genau, alles andere mit Platine ätzen und ähnlichem ist doch Unsinn, die Kosten (ohne die Arbeit) sind doch auch schon mind. 20 Euro > Selbt wenn die Reedrelais eine verzögerung haben ist es doch bei beiden > die gleiche. die kann man sich auch schenken, einfach mit einem Spannungsteiler die Ausgänge der Lichtschranken an den Butterfly klemmen!
>du hast dich vertan
Das ist aber hier nicht so schlimm :-)
Eine Logo mit 0,01s Auflösung kann maximal 36km/h ermitteln, der nächste
Wert darunter ist 18km/h und der darüber unendlich - ohne
Nachkommastellen.
Dieses Jahr wird es eh nicht mehr fertig.
> Jetzt rechne Dir doch einmal aus, welche zeitliche Auflösung Ist auf jeden Fall eine interessante "Initial" Frage. Sofern tatsächlich in der "Arme-Leute-Version" der Fahrradtacho zur Anzeige verwendet würde: a) was ist denn überhaupt eine "realistische" Größe der Geschwindigkeit? Laut dem hier: http://ebner-soft.de/index.php?content=fakt "Die höchste gemessene Geschwindigkeit einer Billardkugel -Cue Ball- (Pool) wurde mit 35 Meilen = 15,6 m/sec. gemessen. (56 km/Std.)" --> Werte zwischen 0 .. 50 km/std scheinen angemessen zu sein. b) kann denn Daniels Fahrrad-Tacho überhaupt Km-Nachkommastellen anzeigen? Meiner z.B. kann es nicht. der zeigt nur "glatte" km/std an. Wenn Daniel Nachkommastellen braucht und der Tacho es nicht kann, dann MUSS eh eine andere Anzeige verwendet werden. > Jetzt rechne Dir doch einmal aus, welche zeitliche Auflösung man bei > 50km/h mit zwei Nachkommastellen braucht. naja, das ist ja nicht so kompliziert, das geht ohne höhere Mathematik ;-) 0..50 km/std entspricht 0 .. 14 m/sek entspricht 7 Millisekunden pro 0.1 Meter (schnellstes Meßintervall) einen ATTiny13 bekommt man bis auf 20 MHz hochgezogen (wenn man das wegen Stromverbrauch überhaupt möchte). Das sollte der schon schaffen, 2 Interupt-Abfragen in dieser Zeit (7 ms) abzuarbeiten ... --> wegen Stromverbrauch würde ich den Chip nicht schneller takten, als die Rechen- und Anzeigegenauigkeit hergibt.
>naja, das ist ja nicht so kompliziert, das geht ohne höhere Mathematik
Da hast Du natürlich Recht.
Und wo berücksichtigst Du die Nachkommestellen?
:-)
Ich denke zwei Nachkommastellen bei 50 km/h sind pauschal so erstmal keine sinnvolle Vorgabe. 50 km/h entspricht 13,88 m/s, also 1388 cm/s. 10 cm Auflösung fände ich zu hoch, ein Zentimeter sollte es schon sein. Pro cm braucht die Kugel also ca. 720 µs, daher für ein Meter ca. 72 ms. Ich habe es eben mit meinem PIC probiert und bei 4 MHz kann ich problemlos per Interrupt eine Auflösung von 200 µs hinbekommen. Da müsste die Lichtschranke schon eine Genauigkeit von mindestens ca. 3 mm bietet (1 cm in 720 µs, 200/720 cm in 200 µs), um das auszunutzen. Bezweifle ich mal bei dem Ansatz mit den Reed-Relais. Wenn die Kugel nur mit 10 km/h rollt, müsste die Lichtschranke sogar auf ein halbes Millimeter genau sein, um diese zeitliche Auflösung auszunutzen. Daher wäre eine höhere zeitliche Auflösung von 200 µs nicht sinnvoll, da die Messung der Lichtschranke dafür zu ungenau sein wird. Ein Display könnte dann sowohl die Zeit, als auch die Umrechnung in km/h anzeigen (mit Eingabemöglichkeit der Weglänge). Nochmal andersrum: wenn die Kugel für 1 m eine Zeit von 72 ms braucht, dann rollt sie mit exakt 50 km/h. Wenn der Zähler für die gleiche Strecke 200 µs länger läuft, dann rollt die Kugel mit 49,86 km/h. Bei 50 km/h ist also eine Stelle nach dem Komma ausreichend, da es gar keine anderen Werte zwischen 49,86 und 50 gibt, falls die Lichtschranke "nur" 3 mm genau auflösen kann. Ein anderes Beispiel: die Kugel läuft mit 5 km/h, braucht also für die 1 m eine Zeit von 720 ms. Wenn dort der Zähler 200 µs länger für dieselbe Strecke läuft, dann rollt die Kugel mit 4,9986 km/h. In so einem Fall würden 2 Nachkommastellen dann sogar nicht mehr ausreichen. Eine Idee wäre daher vielleicht, die umgerechnete Geschwindigkeit z.B. immer mit 5 Stellen anzuzeigen: bei 50 km/h wären das 3 Nachkommastellen und bei 5 km/h dann 4 Nachkommastellen. Bei ganz langsamen Kugeln macht die Zeitanzeige aber sowieso mehr Sinn für Vergleichsmessungen, als z.B. eine Angabe von 0,1 km/h, da durch die 1-Durch-Berechnung die Abstände zwischen den km/h-Werten recht klein werden, logischerweise umgekehrt proportional zur gemessenen Zeit. Eine Umschaltung der umgerechneten Zeit in z.B. cm/s wäre daher vielleicht noch sinnvoll.
> Und wo berücksichtigst Du die Nachkommestellen?
oh, sind Nachkommastellen schon "höhere Mathematik"? Wow, da kann ich ja
jetzt angeben mit ;-)
Naja, in meinem Rechenbeispiel wollte ich es übersichtlich halten. Ist
genau so wie die 3,5 Zoll Disketten, welche mit korrekter Umrechnung als
"8,89 cm Schlabberscheiben" beworben wurden.
>Wow, da kann ich ja jetzt angeben mit ;-)
Ich glaube, das geht nach hinten los!
Wegstaben Verbuchsler schrieb: >> wer hat so eine Abtastrate ? > > ojeh, ich hatte die Ironie-tags vergessen. Naja, ich gratuliere zum > richtigen aufschreiben der Nachkommastellen. Nee,das war ne ernshafte Frage,suche eine Lösung im Pikosec. Bereich, mfg F.H.
> Bezweifle ich mal bei dem Ansatz mit den Reed-Relais
Deine Rechnung war schon mal ganz prima, aber das Reed-Relais hat doch
nix (direkt) damit zu tun?
Ich vermute mal, daß die Anschaltverzögerung des Relais gleich bleibt,
egal ob das Reedrelais mit 1 oder mit 50 Impulsen pro Sekunde getaktet
wird.
Ich würde unter Umständen da auch was anderes nehmen (Optokoppler, oder
FET direkt) wegen Anschaltverzögerung
Wegstaben Verbuchsler schrieb: > > Deine Rechnung war schon mal ganz prima, aber das Reed-Relais hat doch > nix (direkt) damit zu tun? > > Ich vermute mal, daß die Anschaltverzögerung des Relais gleich bleibt, > egal ob das Reedrelais mit 1 oder mit 50 Impulsen pro Sekunde getaktet > wird. Ich bin ja eigentlich Programmierer, daher kenne ich die elektrischen und mechanischen Eigenschaften der Bauteile nicht so gut, aber auch wenn die Anschaltverzögerung immer dieselbe ist, so aus dem Bauch heraus würde ich sagen, daß ein Reed-Relais keine Wiederholgenauigkeit von 200 µs hat.
Hallo Schön dass Ihr Euch so viele Gedanken macht. Also die Siemens Logo habt Ihr mir jetzt schon ausgeredet, wegen der beschriebenen, unzureichenden Zeitauflösung. Die Reedrelais sind nicht erforderlich, wenn es eine bessere Lösung gibt. Brauchte ich ja nur als Schliesser für den Tacho. Man könnte doch sicher auch mit Widerständen die Spannung reduzieren? Mein Fahrradtacho zeigt eine Stelle hinter dem Komma an. Im Fahrradladen haben sie die Dinger zur Demo an Skateboardrollen montiert. Diese haben in etwa die 100mm Umfangsstrecke. Im Grunde reicht mir eine Stelle hinter dem Komma. Als Maschinenbauer lernt man, dass das Messgerät immer eine Stelle mehr haben soll, als man messen möchte. Also zwei Stellen dahinter, damit man selber noch was runden kann. Wegen der Genauigkeit: Im Billard spricht man oft von Geschwindikeiten von zB. 1-10 oder soft, firm und hard, very hard Es wird also nie von wirklichen Geschwindigkeiten geredet und so gut wie nie gemessen. Eher geht es darum, replizierbare Stösse zu produzieren, Geschwindigkeiten am Tisch besser einschätzen zu können und mit meinem Trainingspartner exakter kommunizieren zu können. Denn, wo fängt dann 1 an und wo hört 10 auf. (reine Gefühlssache) Das Unterbewustsein arbeitet besser, wenn man es verbalisiert hat. Die Werte sollen also zunächst mir und und meinem Partner helfen und keinen wissenschaftlichen Nachweisen dienen. Eine etwaige Eichung des Gerätes könnte auch durch geringfügige Änderung des Abstandes zwischen den Lichtschranken erzielt werden. elektronixer schrieb: > ich muss im Januar eh ein paar Leiterplatten machen lassen und da könnte > ich auch noch eine für diese Geschwindigkeitsmessung mitmachen lassen. > Ein kleiner µC und eine 3 Stellige 7 Segmentanzeige. > Daran kannst du dann deine Lichtschranken klemmen und auf dem Display > die Geschwindigkeit ablesen. > Über die Hardware können wir auch gern nochmal reden... Wenn also die zeitliche Auflösung für die Messung reicht und man eine 4stellige Segmentanzeige nuzten kan, für zwei vor und und zwei Nachkommastellen, finde ich dein Angebot interessant. Werde mich noch bei Dir melden. Entwickler schrieb: > Ich habe noch alte µC-Platinen mit Anzeige, die man 'eben mal' anpassen > könnte. Wo im Lande ist Dein Arbeitsplatz? Steht das Angebot noch. Wohne in Rommerskirchen;) Wenn also die zeitliche Auflösung für die Messung reicht und man eine 4stellige Segmentanzeige nuzten kan, für zwei vor und und zwei Nachkommastellen, finde ich dein Angebot interessant. Hast Du einen Preis für mich ? Kann jemand einen AVR-Butterfly programieren und einen Anschlussplan erstellen. ( Falls die Zeitliche Auflösung passt ) Bitte mit Preis ;) Gruss Daniel
> so aus dem Bauch heraus würde ich sagen, daß ein Reed-Relais keine
Wiederholgenauigkeit von 200 µs hat.
Braucht es doch auch nicht, das kann streuen wie sonstewas. Wo siehst du
denn da die Notwendigkeit zu Mikro-Sekunden? Beim Fahrrad ist das auch
nicht notwendig. Das bekommt z.B. 5 Impulse poro Sekunde, und
"errechnet" daraus z.B. die Geschwindigkeit 5 km/std. Wie groß der
Jitter oder Ungenauigkeiten sind, ist dem Tacho egal. Der brauch halt
einfach 5 Sekunden, um dann über einen gleitenden Durchschnitt eine
Geschwindigkeit zu ermitteln.
Wenn nun eine µC-Ersatzlogik (anstelle des kleinen Stabmagneten in der
Speiche) ereignisgesteuert ab Zeitpunkt x kontinuierlich 5 Impulse pro
Sekunde absondert, dann ist das für den Fahrradtacho halt auch genau so
"5 Km/std", welche kontinuierlich gefahren werden.
Klar, wenn das über mehrere Werte gemittelt wird, dann ist das egal. Mir würden die armen Reed-Relais aber leid tun, wenn die so oft schalten müssen, nur damit der Tacho kontinuierlich was anzeigt :-)
> Mir würden die armen Reed-Relais aber leid tun, wenn die so oft schalten > müssen, nur damit der Tacho kontinuierlich was anzeigt :-) naja, der original Schaltkontakt des Tachos macht ja auch nix anderes, nmur daß er nicht durch eine Spule erregt wird, sondern durch den vorbei huschenden Magneten
Also habe nocheinmal nachgedacht. Meine Rechnungoben weist doch noch einige Fehler auf, wie ich gerade gesehen habe. Gegeben ist also eine maximale Geschwindigkeit von 50km/h und ein Messbereich von 100mm. 50 km/h entspricht 13,88 m/s entspricht 1388 mm/s Die Kugelbenötigt also bei maximaler Geschwindigkeit 0,007204 Sekunden was wiederum nicht 7 µS sind, wie ich oben geschrieben habe sondern "nur" 7 ms. Dies ist für eine SPS wie es die Siemens Logo ist immernoch zu schnell. Normale Zykluszeiten von Siemens S7 CPUs sind so zwischen 6 und 10ms. Die Logo liegt gut weit drüber. Also sei gegeben maximale Laufzeit der Kugel sei 7,5ms durch die beiden Lichtschranken. Das ist mit nem normalen uC ohne Probleme zu realisieren. Kommen wir nun zu den Nachkommastellen. Gehen wir mal von zwei aus, da dies die anfängliche Vorgabe war. Also 0,01 km/h. 50 km/h entspricht 0,072046109510086455331412103746398s für die 100mm 50,01 km/h entspricht 0,071994240460763138948884089272858s für die 100mm Habe in dem einen Fall mit 1388mm/s und im anderen mit 1389mm/s gerechnet. Differenz ist: 0,000051869049323316382528014474s oder 51,86 bzw. 52µS Wir benötigen also einen uC der eine Abtastrate von kleiner 52µS hat, um eine Auflösung von 0,01km/h sicherzustellen. Bin mir da zwar nicht so ganz sicher, aber das sollte nen Atmel hinbekommen. Und das schönste, alles ohne höhere Mathematik.
Kleiner Nachtrag. Ein handelsüblicher Taster hat eine Prellzeit von ca 20 bis 100ms. ( laut Beitrag "Tasterentprellung notwendig ? Prellzeit ? u.s.w." ) Bei nem Reedkontakt würde ich dann davon ausgehen, dass man immernoch im Bereich 2 - 10 mS liegt. Wäre natürlich der Tot für die Nachkommastellen.
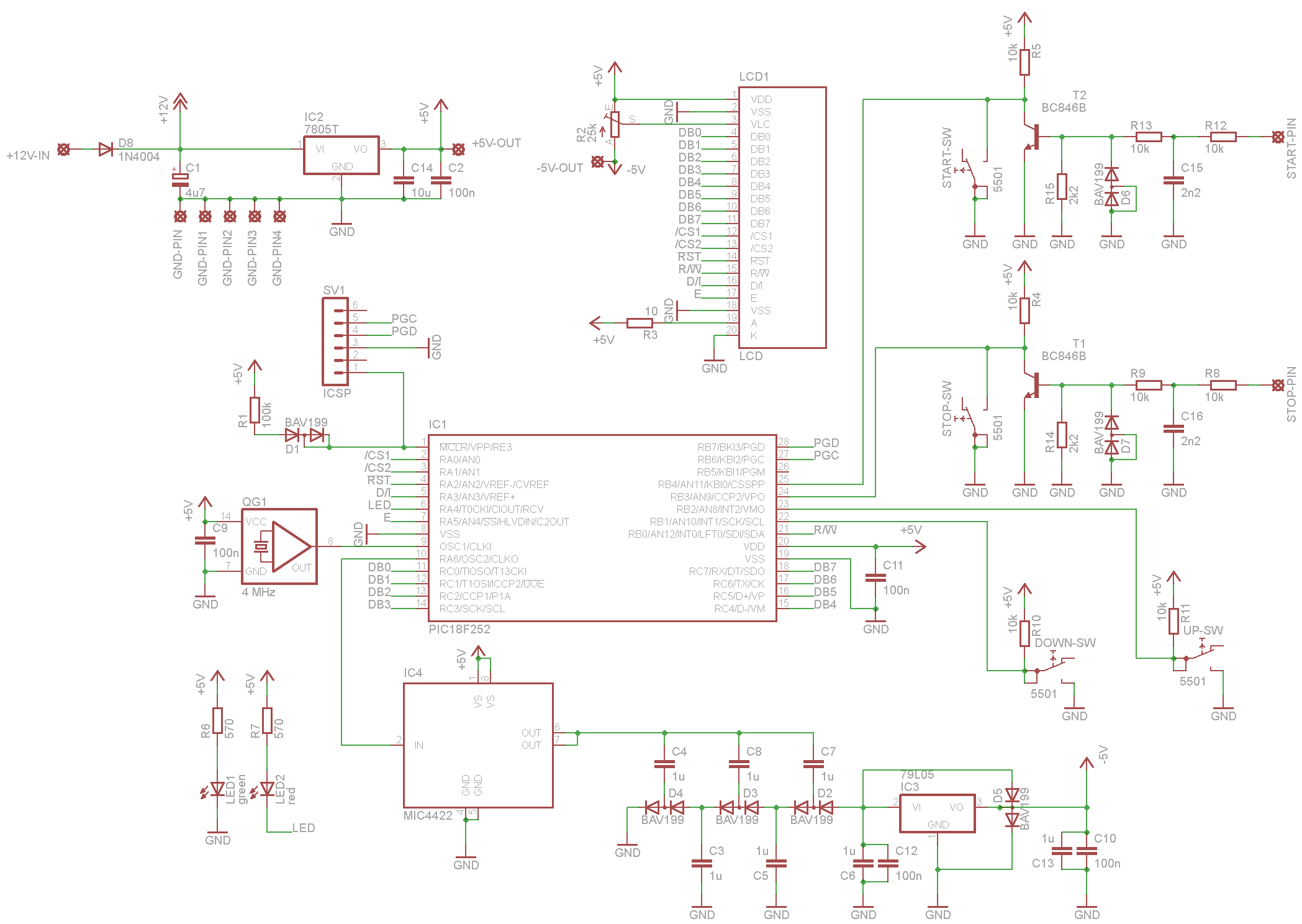
Ich habe das Projekt übrigens eben schnell auf einer Steckplatine aufgebaut, mit Teilen die hier so noch herumlagen. Auflösung ist 200 µs, die Geschwindigkeit wird mit bis zu 6 Nachkommastellen angezeigt (sinnvoll ist das nicht, aber soviel passte gerade aufs Display). Das Display reagiert relativ träge, auch weil der PIC die Floating-Point Berechnungen nicht allzu schnell macht und wegen der hohen Interrupt-Belastung. Die Messung und Start/Stop-Abfrage selbst ist aber exakt per Interrupt. Zum Testen habe ich einfach mal zwei Taster für Start und Stop eingebaut. Mit zwei weiteren Tastern kann man die zu messende Strecke ändern (könnte man noch verbessern, z.B. in 10'er Sprüngen ändern, wenn man länger draufhält). Ist mit den internen Pull-ups des Mikrocontrollers aufgebaut, sodaß man z.B. per Transistor und nach Masse ziehen eine externe höhere Spannung umsetzen könnte, oder auch meinetwegen ein Reed-Relais :-) Anbei der Quelltext und die Schaltung, und hier ein Video vom Testaufbau in Aktion: http://www.youtube.com/watch?v=qdZW1C5m5f0 Die erste Zeile ist die Geschwindigkeit, dann kommt die Zeit, in Millisekunden, mit einer Nachkommastelle, wenn es kleiner als 1 Sekunde ist, sonst in Sekunden, mit drei Nachkommastellen. Danach kann man die eingestellte Entfernung in cm sehen und schließlich der Status: "Messung" oder "Gestoppt". Das Display ist ein PG12864, mit 128x64 Pixeln Auflösung, die beliebig beschrieben werden können. Ich habe von einer Webseite einen frei verfügbaren 16x16 Font verwendet, damit es gut lesbar ist. Könnte man auch noch einen kleineren Font nehmen, wenn man mehr Information draufpacken möchte, oder auch z.B. eine Balkengrafik o.ä. So ein Display gibt es für 10 Dollar bei eBay: http://cgi.ebay.de/PG12864K-3-87x2-62-LCD-DISPLAY-w-driver-cable-/220274304104?pt=LH_DefaultDomain_0&hash=item33495f2468 Weiss aber nicht, ob das eine Hintergrundbeleuchtung hat, ich hatte es glaube ich vor einigen Jahren bei http://www.lcd-module.de gekauft. Wenn man noch den PIC dazurechnen, die Spannungsregler, Kühlkörper (es fliessen ca. 110 mA mit Hintergrundbeleuchtung, sodaß bei 12 V Eingangsspannung der 5 V Linearregler recht warm wird), Taster, Platine usw., dann liegen die Bauteilkosten wohl bei weniger als 30 Euro. Das professionell zusammenzubauen, am besten mit Platine bei PCB-Pool o.ä., in ein schönes Gehäuse eingebaut, Abschlusstests, bessere Detektion der Lichtschranke z.B. per OpAmp und Hochpassfilter (dafür habe ich die -5 V ein wenig stabiler ausgelegt, sodaß man leichter einen OpAmp symmetrisch betreiben kann) usw., würde aber bestimmt nochmal 1-2 Tage dauern und nicht mehr soviel Spaß machen, wie die Entwicklung selbst :-) , daher würde das meinen normalen Stundensatz kosten. Die Butterfly-Lösung mit dem vorhandenen Tacho wäre da wohl preisgünstiger für Daniel. Es kann aber jeder meine Schaltung und den Quelltext verwenden, wer es nachbauen möchte. Zusätzlich zu den Bauteilen braucht man nur noch ein Microchip-Programmiergerät. Ich verwende den PICkit2, der läuft prima. Kann aber auch gerne einen prorammierten Chip verschicken. Im Prinzip ist das eine abgespeckte Version von meinem Universalzähler, den ich gerade am planen und bauen bin (soweit ich Zeit dazu finde). Ist derselbe Mikrocontroller drin (ein PIC18F252, habe in den Eagle-Libraries einen anderen gefunden, der fast gleich ist, daher steht da ein anderer Typ im Schaltplan), aber 7-Segmentanzeigen und ein zusätzlicher preiswerter CPLD, mit dem dann eine Auflösung von 20 ns (wird mit 50 MHz getaktet) möglich ist.
Frank Buss schrieb: > Ich habe das Projekt übrigens eben schnell auf einer Steckplatine > aufgebaut, mit Teilen die hier so noch herumlagen Man hat der sich ins Zeug gelegt (Daumen hoch) Habe vorerst keine Ahnung, was mir dein Schaltplan sagen soll, aber was ich da in deinem Video sehe, macht mich doch schon neidisch. Alles schon fertig :-) Brauche nur einen gescheiten Preis Gehäuse baue ich selbst am Schönsten ;-) Gruss und einen guten Rutsch ns neue Jahr Daniel
Hut ab Frank. Nett von dir, dass du ihm deinen Quelltext zur Verfügung stellst.
>50 km/h entspricht 0,072046109510086455331412103746398s für die 100mm >50,01 km/h entspricht 0,071994240460763138948884089272858s für die 100mm Eine hochpräzise Rechnung. Aber: Wo sind hier bitte die 7ms? Und wo sind hier bitte die geratenen 52µs? Ich wollte mich ja garnicht mehr zu Wort melden. Aber die Rechenversuche hier tun schon weh, nicht nur die von gummibärchen, der sich ja wenigstens noch traut, mal etwas weiter zu denken.
Im Prinzip könntest du das ja selber bauen, Source Code und Schaltplan sind ja hier, aber ich kann dir folgendes anbieten: Zunächst mal eine geätzte Platine, ist dann auch haltbarer. Ich habe die Bauteile der Schaltung mal auf eine Platine gesetzt. Würde sehr gut auf 8 cm x 10 cm zweiseitig passen und somit bei PCB-Pool knapp 50 Euro kosten. Anbei ein Beispiel, mit Auto-Router von Eagle. Das müsste man natürlich noch ein wenig besser von Hand routen, mit Massefläche unten, Copper Pouring usw., Anschlüsse für Versorgugnsspannung usw. vorsehen und Bohrungen zum Anschrauben. Übrigens: zwei Platinen kosten insgesamt 80 Euro und drei Platinen kosten insgesamt 105 Euro (ist mit Lötstopp, Bestückungsdruck braucht man bei sowas einfachem ja nicht), falls es zum Auftrag kommt und noch einer so eine Platine haben will :-) Noch ein Vorschlag: das Display auf die Platinenrückseite montieren. Somit kannst du das dann problemlos gegen den Deckel eines Gehäuses mit Ausschnitt schrauben, da einige Bauteile doch recht hoch sind, wie der Spannujngsregler mit Kühlkörper. Die würden dann ins Gehäuseinnere ragen, sozusagen von der "Decke" herunterhängend. Die Taster kannst du in Aussparungen des Gehäuses einklipsen und per Draht an der Platine anlöten. Dann noch ein paar Stecker oder Lötstifte vorsehen für die Spannungsversorgung und die beiden Start/Stop Eingänge. Die Start/Stop-Taster können parallel dazu liegen, und somit können dann sowohl die externen Eingänge, als auch die Taster die Start/Stop-Funktion parallel auslösen (wired-or). Aber wie schon geschrieben, wäre nicht preiswert: 30 Euro Materialkosten 50 Euro Platine 200 Euro Arbeitsaufwand 20 Euro Versandkosten (da sind die PCB-Pool Versandkosten dann auch mit drin) ----- gesamt: 300 Euro (brutto) Das wäre dann das Programm, so wie im Video zu sehen, vielleicht noch die Beschleunigerfunktion für die Länge, wenn das sinnvoll für dich ist. Alles weitere auf Stundensatzbasis. Einen guten Rutsch ins neue Jahr! Frank
Ich komme auf etwas andere Ergebnisse: Mit v=s/t -> t=s/v eingesetzt: t1=0,1m/(50km/h)=0,1m*3600s/50000m=7,2ms Bei einer Nachkommastelle: t2=0,1m*3600s/50100m=7,1856ms delta_t=14,37us Bei zwei Nachkommastellen: t2=0,1m*3600s/50010m=... delta_t=1,44us Bei den Zeiten würde ich erst mal die Lichtschranken testen oder das Datenblatt der Lichtschranken auf belastbare Daten checken. Vermutlich reicht eine Nachkommastelle dicke. Die Lösung mit dem Fahrradcomputer wäre dann die einfachste. Unter 5km/h könnte man die zehnfache Geschwindigkeit anzeigen. Wenn der Spieler Mühe hat 5km/h von 50km/h zu unterscheiden, kann man dem Mikrocontroller noch eine LED spendieren.
Habe noch ein wenig an der Platine gebastelt. Das Display hatte ich noch zu klein in Eagle angelegt, daher braucht die Platine jetzt 10 cm^2, was aber dasselbe kostet, da PCB-Pool eine untere Preisgrenze von 10 dm^2 hat. Die Eingangsstufe habe ich jetzt auch angepasst: Kann direkt mit den 12 V von den Lichtschranken betrieben werden, ohne externe Reed-Relais. Per Festwiderstand kann man auf der Platine einstellen, wo die untere Schaltschwelle liegt, die ich mal auf 4 V geplant habe. Ich könnte also jetzt die Platinen bestellen (ich würde mir auch eine bauen, daher sind es schonmal 2), falls noch Interesse besteht und wäre dann in ca. 2 Wochen fertig.
Frohes neues Jahr an Alle Frank Buss schrieb: > Ich könnte also > jetzt die Platinen bestellen (ich würde mir auch eine bauen, daher sind > es schonmal 2), falls noch Interesse besteht und wäre dann in ca. 2 > Wochen fertig. > Danke für das Angebot. Warte bitte mit dem bestellen. Wir wollen zwar die Zeit messen, aber wer hats denn gleich so eilig. Tatsächlich bekomme ich in Kürze noch einen anderen Preis. Ohne jetzt zu behaupten, dass deine Lohnkosten zu hoch seien, hatte ich Anfangs eher nicht mit 300€ gerechnet. Die Materialkosten betragen also 100€. Wenn ich Dir dann noch etwas für deine Geduld und die programmierung des uC`s überlasse, könnte ich das mit den Lötarbeiten doch sicher auch selbst schaffen. In deinem Video fiel mir auf, das deine Anzeige Centimeter, anstatt Millimeter angezeigt hat. So hast Du ja Quasi auf einen Meter gemessen. Ich würde gerne auf 100 mm messen, also 10 cm und es wäre schön, wenn man den Abstand auch in Millimetern ändern könnte, Damit man das Gerät ein wenig nacheichen kann. Zum Anderen finde ich es besser, wenn die Geschwindigkeit in km/h (zwei Nachkommastellen), anstatt m/s angezeigt wird, da ich mir diese Geschwindigkeit besser vorstellen kann. Ich denke das ist sicher eine Kleinigkeit für Dich. Gruss Daniel
Hallo Daniel, also ohne das es jetzt überheblich klingen soll, aber ICH würde so was wahrscheinlich mit einer Kamera machen. Das könnte eine USB-Kamera(Logitech) und ein bisschen SW sein. Du wärst alle mal flexibler als das ganze mit externer Elektronik etc. Denk einfach mal dran wie lange es braucht bis Du die Lichtschranken etc. komplett eingerichtet hast. Und Du kannst Das ganze mit einem Laptop messen. Bei 50km/h und einer Framerate von 60Hz sind das etwa 23cm zwischen zwei Bildern, d.h. wenn Dein Bildfeld jetzt etwa 0.5m ist dann hast Du immerhin zwei Bilder, aber eben bei 50km/h und das ist ganz schön schnell. Bei der halben Geschwindigkeit hast Du schon 4 Bilder um die Geschwindigkeit zu messen. Nur mal so als Anregung.. Schöne Grüße Wolfram
Ich weiss nicht, ob du Erfahrung mit SMD löten hast, daher wäre es wahrscheinlich besser, wenn ich das löte. So könnte ich auch einen Abschlusstest machen. Aktuell ist die Anzeige bereits in km/h. In dem Video siehst du z.B. für 9,964 Sekunden bei 100 cm eine Anzeige von 0,361 km/h. Das wären also 0,1003613 m/s. Der Google Taschenrechner stimmt da mit der Umrechnung meines Programms überein: http://www.google.de/search?q=0%2C1003613+m%2Fs+in+km%2Fh Die Entfernungseingabe kann ich aber auch auf mm ändern. Da ich intern mit floating-Point rechne ist das kein Problem. Ich würde dann jeweils den letzten eingestellten Messwert im Microcontroller speichern, sodaß der nach dem Ausschalten nicht verlorengeht und noch die Zehner-Sprünge einbauen, wenn man länger gedrückt hält. Messbereich wäre dann von 0 mm bis 1000 mm, in Millimeter einstellbar. Habe übrigens noch zwei LEDs eingebaut, eine für die Anzeige, daß Spannung anliegt und eine, die man vom Microcontroller steuern kann. Eine Idee wäre, die immer dann leuchten zu lassen, wenn an einem der beiden Start/Stop-Eingänge 12 V anliegt. Die Lichtschranke gibt doch 12 V raus, wenn das Licht unterbrochen wird, oder ist es umgekehrt? Da könnte man dann mit der LED leichter die genaue Position der Lichtschranken kalibrieren. Außerdem ist der Eingang jetzt noch weiter abgesichert, falls man mal statisch aufgeladen ist und versehentlich da dran kommt damit dann nichts kaputt geht, und Verpolungsschutz für Versorgungsspannung eingebaut. Für die Kosten könnte ich auf 200 Euro runtergehen, denn ist ja jetzt schon fertig, geroutet habe ich es auch, siehe Screenshot anbei, und ich würde das auch schon gerne selber für mich bauen, denn durch die Programmier-Stiftleiste kann man das universell auch für andere Dinge einsetzen, die einen Microcontroller und ein Display brauchen. Ist nicht das preiswerteste, mit einer Kamera oder zusammen mit dem vorhandenen Tacho und einer kleineren Schaltung und Reed-Relais ginge es bestimmt auch, aber dafür sieht so eine Mess-Box mit Display bestimmt schicker aus :-) und ist auch genauer. Aber noch eine Warnung: Ich habe das Gerät nicht auf elektromagnetische Abstrahlung getestet, da man dafür locker mal tausend Euro bezahlt, um das vermessen zu lassen. Kann also nicht garantieren, daß es nicht andere Geräte stört, daher Verwendung auf eigene Gefahr. Bei mir ist allerdings auf dem Steckbrett nichts negatives aufgefallen, Radio und Fernsehen geht noch, auch nahe neben dem Gerät, und auf der Platine aufgebaut, mit der großen Massefläche, sollte das Abstrahlverhalten noch besser sein. Ggf. in eine Metalkiste bauen, da ist man dann noch sicherer.
Lustiges Layout aber wenn es geht... Mir persönlich wären das aber zu viele Bauteile. Was soll denn diese seltsame -5V Spannungserzeugung? Es gibt heut zutage auch Schaltregler, da könnte man auch die negative Spannung mit dem selben Regler erzeugen und man baut keine Heizung. Eine Z-Diode und ein Widerstand reicht auch völlig für die Eingänge der Lichtschranke. Warum verbaust du überall diese Bav199? 300€ für die Bastellösung, würd ich aber nicht ausgeben.
Moin,ganz so schlimm,wie hier beschrieben,ist die Logo gar nicht,allerdings benötigt man dann eine Zusatzbeschaltung. Die schnellen Zählereingänge können 5 Khz, das sind , wenn ich mich nicht irre,0,2ms. Bei 50 km/h + 100mm Weg wäre das ein Messfehler von knapp 3 % Bei 300 mm somit noch ca. 1% Die genaue Messanordnung,Verzögerungszeiten etc. müssten Messtechnisch ermittelt + eingerechnet werden. Die vorgestellte Mikrolösung ist sicherlich anstrebsam. Eine billigstlösung für Nichtprogrammierer wäre auch denkbar: LS1 > Start Tor > Timerfreigabe ( Quarz xxx Khz ) LS2 Stop Tor Zähler ablesen und in einem Taschenrechner,Palmtop umrechnen. mfg F.H.
Frank schrieb: > Die genaue Messanordnung,Verzögerungszeiten etc. müssten Messtechnisch > ermittelt + eingerechnet werden. Zwischen 50,0 km/h und 50,1 km/h haben wir 14,37us. Wenn die erste Nachkommastelle stimmen soll, muss das System (inklusive Lichtschrankenfehler) eine Wiederholgenauigkeit mit mindestens 7,19us haben. Müssen schon super Lichtschranken sein! Können wir mal das Datenblatt sehen?
Frank P. schrieb: > Lustiges Layout aber wenn es geht... > Mir persönlich wären das aber zu viele Bauteile. > Was soll denn diese seltsame -5V Spannungserzeugung? > Es gibt heut zutage auch Schaltregler, da könnte man auch die negative > Spannung mit dem selben Regler erzeugen und man baut keine Heizung. Ja, könnte man machen. Habe ich aber keine hier liegen, daher müsste ich die erst bestellen. Das Display braucht aber über das 25 k Poti auch nicht allzu viel, wird also nicht warm. > Eine Z-Diode und ein Widerstand reicht auch völlig für die Eingänge der > Lichtschranke. Ja, würde wohl ausreichen, habe da aber auch keine hier liegen. Die Schwellspannung wäre dann aber auch nicht so flexibel einstellbar per Widerstand, sondern nur per anderer Z-Diode. > Warum verbaust du überall diese Bav199? Welche Stellen meinst du genau? D7 und D6 sind zum Schutz vor negativen Spannungen an den Signaleingängen. D5 wenn die Spannung abgeschaltet wird, daß dann nicht eine höhere Spannung am Ausgang des Spannungsreglers anliegt, als am Eingang. D2-D4 für die Spannungsvervielfachung und D1 zur Entkopplung des in-circuit Programmierpins. Könnte man wohl an manchen Stellen auch 1N4148 o.ä. nehmen, aber habe von den BAV199 noch ein Tütchen hier liegen. Außerdem kann man die nicht versehentlich falsch gepolt einbauen beim einlöten. > 300€ für die Bastellösung, würd ich aber nicht ausgeben. Gibt's daher jetzt ja auch für 200 Euro :-) Habe übrigens nach ein paar Tipps in de.sci.electronics das Layout nochmal verbessert, siehe Screenshot anbei.
Wolfram schrieb: > Hallo Daniel, > also ohne das es jetzt überheblich klingen soll, aber ICH würde so was > wahrscheinlich mit einer Kamera machen. Da braucht man aber eine Hochgeschwindigkeitskamera und die sind sehr teuer. Mit 20 Frames die Sekunde macht man da nichts. Wird ja teilweise auch so mit Highspeedkameras gemacht. Ungefähr 20000 €
Frank Buss schrieb: > Für die Kosten könnte ich auf 200 Euro runtergehen, denn ist ja jetzt > schon fertig, geroutet habe ich es auch, siehe Screenshot anbei, und ich > würde das auch schon gerne selber für mich bauen Hallo Frank Findes es immer noch super wie schnell Du mir das alles hier gepostet hast. Zeitgleich hatte ich noch einen E-Mail-kontakt mit dem elektronixer, vom 30.12.2010. Ich bekomme das Ding von Ihm immer noch für fast die Hälfte. Hab Ihm mitgeteilt, er soll es mir bauen. Das liegt wohl mitunter daran, dass er einen höheren Durchsatz an Platinen hat. Die Platine kostet da schon nur noch 25€. Allerdings kommen da 7 Segmentanzeigen drauf, weil man die besser sieht und einen Taster, damit ich zwischen Geschwindigkeitsmessung und Stoppuhr umschalten kann. Ausserdem einen USB-anschluss mit kleiner Software, um die Daten gegebenfalls direkt in eine Exel-tabelle zu holen und um die Messabstände zu ändern. Da Du interssiert scheinst, das für Dich selber zu bauen, könntest Du die Platine sicher auch günstig bei Ihm mitbestellen. elektronixer (ät) googlemail.com Der PCB-Pool hat ja da eine ziemlich krasse Preisstaffelung, wie ich finde. Ein schönes Alu-Eloxal- oder Edelstahlgehäuse kann ich gut bauen. kann das Material auch selber galvanisch gravieren oder günstig einen Eloxaldruck machen lassen. Der resistenteste Druck auf Metall. Gruss Daniel
Leute, lasst euch nicht gegeneinander ausspielen ;) Für 200Euro fangen andere erst gerade mal an einen Stift in die Hand zu nehmen...
Da gratuliere ich elektronixer, daß er den Auftrag bekommen hat. Hat aber Spaß gemacht, das zu entwerfen. Ich bin ja hauptberuflich Programmierer und mache Elektronik meist nur als Freizeitbeschäftigung :-)
Hallo mmh schrieb: > Leute, lasst euch nicht gegeneinander ausspielen ;) Erst wollte ich das Teil ja wirklich selber bauen. Du hast aber recht. Mit den Preisen war das auch so nicht meine Absicht. Wenn ich wieder mal einen Preis im Marktforum haben möchte, werde ich das per E-Mail abwickeln. Das dann doch diskreter. War mir selbst etwas unangenehm. Ich habe den elektronixer gefragt, ob es in Ordnung ist, Ihn, wegen der günstigen Platinenpreise hier zu empfehlen. Die extreme Preisstaffelung beim PCB-Pool kann ja unterbunden werden wenn Ihr gemeinsam bestellt. Frank Buss schrieb: > Hat > aber Spaß gemacht, das zu entwerfen. Ich bin ja hauptberuflich > Programmierer und mache Elektronik meist nur als Freizeitbeschäftigung Freue mich aber auch der regen Teilnahme und dass sich soviele, für ein Euch doch einfaches Problem interessiert haben. Ich hatte früher auch schon elektronische Fragen und hatte immer versucht hier im Forum irgendwas zu finden. Ich hab Eure Sprache nur nie verstanden :-). Wenn man selbst ein Thema veröffentlicht und alles ergoogelt, was Ihr so rauslasst dann klappt das sogar ;-) Ich glaube jetzt haben wir hier zwei Threads, bei denen, wenn man in Google Geschwindigkeitsmessung eingibt, schon auf Seite 2 erscheint, wirklich Informationen findet, um sich ein universelles Messgerät zu bauen. Ich habe auch noch einen Thread eröffnet: Geschwindigkeitsmessung - Dopplerradar oder Laserabtastung Beitrag "Geschwindigkeitsmessung - Dopplerradar oder Laserabtastung" Ich werde dann noch ein schönes Gehäuse bauen und dann noch ein paar Bilder und Videos anhängen, wenn es soweit ist. Ich werde für Euch die Geschwindigkeitsmessung meiner schönsten Trickstösse filmen ;-) Danke und Gruss Daniel
Bitte melde dich an um einen Beitrag zu schreiben. Anmeldung ist kostenlos und dauert nur eine Minute.
Bestehender Account
Schon ein Account bei Google/GoogleMail? Keine Anmeldung erforderlich!
Mit Google-Account einloggen
Mit Google-Account einloggen
Noch kein Account? Hier anmelden.





