Hallo @all Ich habe ein neues Projekt, und zwar will ich mir jetzt ne anständige Funzel basteln ^^ Zum Einsatz kommen dazu 6 Stück CREE XPE LEDs, welche eine maximale Leistung von 3,5W liefern können,normal sind aber 2,38W (3,4V bei 700mA) Hier mal das Datenblatt zu den Monstern http://www.cree.com/products/pdf/XLampXP-E.pdf Insgesamt werde ich 3mal 2 in Reihe betreiben, sodass ich sie mit nem 7,4V Li-Ion betreiben kann. Jetzt gibts bei der Leistung aber paar Probleme, z.B. brauch ich einen Transistor, der 6*2,38W = gerundet 15W locker mitmachen kann und gleichzeitig aber in ein Taschenlampengehäuse passen soll, SMD wär nicht schlecht ich hab aber keine Ahnung ob es SMD's mit so einer Leistung gibt. Notfalls würde ich mehrere Transistoren Parallel schalten, aber bei meinem Liebling, dem FZT653 mit 2W, bräuchte ich halt 8 Stück (Kurze Zwischenfrage, wenn ich mehrere Transistoren parallel beschalte, kann ich dann auch einen Basiswiderstand benutzen, der 1/n mal so gross ist wie der entsprechende einzelne Basiswiderstand?) Ausserdem soll die Lampe mit einem Druckschalter angeschaltet werden und zwar rastend, jetzt hab ich aber bisher nur rastende Schalter in der Grösse von über 1,5cm gefunden, gibt es denn keine Schalter mit Rastfunktion, die in etwa die Grösse dieser kleinen Taster mit 3x3 mm haben? Natürlich habe ich mir auch überlegt, einen Taster mit Entprellung und Logik zu verwenden(wie n Counter oder n FF mit AND vorgeschaltet) allerdings braucht das auch wieder extrem Platz und ne Taschenlampe soll klein und handlich sein, 2 IC mit 8 Pins wär noch verkraftbar, allerdings hab ich bisher nur 6fach schmitt trigger gefungenmit 16 pins und Counter hab ich auch nur minimal 1-9 gefunden, kennt jemand vllt. nen 1 fach oder 2 fach schmitt trigger mit 4-8 pins und ein Bauteil(ob das jetzt counter, flop oder sonst was ist) mit ähnlichen Proportionen, das zwischen 2 zuständen schalten kann? Generell wäre ich momentan bei oben gezeigtem Schaltbild NACHTEILE: 2 IC mit 16 Pins 8 Transistoren Eventuell muss ein weiterer Transistor eingefügt werden, falls der Counter nicht genug Bassistrom für 8 NPN liefern kann Wie würdet ihr das ganze aufbauen? Was könnte man definitiv verbessern? Danke im Voraus Björn
Nim einen Mosfet statt dem Transistorberg. Der lacht über deinen Schwachstrom nur, passt im SO8 oder kleiner sicher auch in deine Lampe. (=> Mosfet-Übersicht)
Hat du schon mal darüber nachgedacht wie du die Cree Leds montierst und kühlst? 6Stck für eine 'Taschen'-Lampe ist schon sportlich. ich denke die Abmessungen des notwendigen Schalttransistors (MOSFET) sind ein kleineres Problem. Wenn ich mir den Schaltplan da oben anschaue, dann würde ich dir raten mit einer Lampe mit einer Cree Led anzufangen. Wenn die dann mal 2h geleuchtet hat, kannst du den nächsten Schritt planen. Viel Spass beim Basteln.
Morgoth schrieb: > Wie würdet ihr das ganze aufbauen? Mit einer oder max. zwei LED. 6 Crees sind in einer Taschenlampe nicht machbar. Obwohl ich deine Tasche nicht kenne. :) Ich habe mir eine Lampe fürs Fahrrad gebaut, da hilft der Fahrtwind mit, 2 Crees zu kühlen. Aber 6 Stück ?? Zum Schalten gibts MOSFETs, die haben mit dem Strom kein Problem. > Was könnte man definitiv verbessern? Setz einen Microcontroller ein. Der kann die Ein-/Ausschalterei übernehmen, kann Dimmen, die Temperatur und vor allem den Akku überwachen. Außerdem würde ich einen LED-Treiber einsetzen, statt die LEDs über Widerstände zu betreiben. Sorgt für gleichbleibende Helligkeit und spart kostbare Akkukapazität. Viel Spaß!
>Jetzt gibts bei der Leistung aber paar Probleme, z.B. brauch ich einen >Transistor, der 6*2,38W = gerundet 15W locker mitmachen kann und Wieso muß der Transistor dies mitmachen? Der muß nur die Diff. zw. Akku- und LED-Sapnnung verbraten. Deine LED's müssen das mitmachen, denn die setzen diese Leistung um (in Wärme, und auch nebenbei ein bißchen in Licht). Und bei 15W musste schon bißchen ordentlich kühlen - bei üblicher Taschenlampengröße nicht gerade einfach machbar.
Schau mal nach dem AMC7135. Das ist eine SMD-Konstantstromquelle mit 350mA extra für Power-LEDs, die werden sehr häufig in LED-Treibern benutzt. Zwei davon parallel machen 700mA. Solang deren VDD unter 6V liegt (droppen mit ner Diode), kann man damit auch 2 LEDs seriell ansteuern. Entprellung ist auch unnötig. Rastende Taster gibt's in recht klein als Front-Schalter für PCs, so groß wie die Reset-Taster, aber eben rastend.
Fahrradlampenbauer schrieb: >> Was könnte man definitiv verbessern? > Setz einen Microcontroller ein. Der kann die Ein-/Ausschalterei > übernehmen, kann Dimmen, die Temperatur und vor allem den Akku > überwachen. Für den µC sind aber 7.2V Akkuspannung suboptimal. Da muss dann immer ein Spannungsregler mitlaufen, macht den "power off durch sleep mode" kompliziert. => Teuerer Linearregler mit minimalem Eigenverbrauch, oder Akku auf 4.2V belassen, Step-Up für die LEDs. > Außerdem würde ich einen LED-Treiber einsetzen, statt die LEDs über > Widerstände zu betreiben. Sorgt für gleichbleibende Helligkeit und spart > kostbare Akkukapazität. Was meinst du mit LED-Treiber? Konstantstrom-Regler wie AMC7350? => gleichbleibende Helligkeit, Verlustleistung am AMC statt am Vorwiderstand, spart keinerlei Akkukapazität, geringere Laufzeit als Widerstandslösung wegen gleichbleibender Helligkeit. Oder Schaltregler? Siehe oben.
Die Elektronik ist das kleinere Problem, die Kühlung solltest Du zuerst angehen.
Wäre der hier entsprechend dimensioniert? IRF7416 In der Übersicht der stärkste was Id angeht, hält der die 15W/7,4V bei 2,1A dauerhaft aus? Auf die Gefahr hin dass du mich auslachst(wer nicht fragt bleibt dumm) Im Datenblatt find ich nur "Power Dissipation", ist das dasselbe wie P tot beim NPN? Oder wie kann ich hier die maximale Leistung ausrechnen? Gruss Björn
Sorry, sollte ab und zu auf aktualisieren klicken :D Also die Kühlung ist kein Problem, die Platine wird ~120 mal durchkontaktiert und in das Gehäuse mit einem Durchmesser von 35mm wird ein 25mm Lüfter eingepfercht :D Klingt krass aber passt zu mir :D Sprich die LED sind gekühlt genug Der Hersteller empfiehlt eine Doppelseitige Kühlfläche von 6x6 mm mit 12 Durchkontaktierungen bei PASSIVER Kühlung, das passt also 100% Von LED Treibern hab ich noch nie was gehört,Konstantstromquelle klingt nice, da die LED ja dann immer gleich hell bleiben, allerdings würd ich mich hier sehr über Lektüre(Links)freuen Mikrocontroller würde ich ungern verwenden 1. wie bereits erwähnt stimmt die Spannung nicht 2. hab ich weder erfahrung noch Equipment für Mikrocontrollerumsetzungen Sprich wir bauen eine Konstantstromquelle ohne Transistor/FET auf, die die benötigten 15W aushält? Wie genau realisiert man so was? Gruss Björn
>Der Hersteller empfiehlt eine Doppelseitige Kühlfläche von 6x6 mm mit 12 >Durchkontaktierungen bei PASSIVER Kühlung, das passt also 100% Das glaube ich jetzt nicht wirklich. Schließlich werden über 2W pro LED verbraten (bei 700mA). Das wird vielleicht höchstens für 350mA gelten, aber selbst da sehe ich es noch als sehr grenzwertig an. Wo steht denn das mit den 6x6mm²?
http://passthrough.fw-notify.net/download/869550/http://www.cree.com/products/pdf/XLamp_PCB_Thermal.pdf Ab Seite 16 Gut ja es sit bei 350 mA und auch für Platinen mit 0,8 aber meine Kühlung stimmt trotzdem Hab mich bissl verschätzt und hab mal count.ulp ausgeführt Anzahl der Durchführungen, die zur Kühlung verwendet werden: 447 Kühlung sollte kein Problem sein, die Schaltung kommt ohnehin in ein selbstgedrehtes Gehäuse aus Alu, nur die Elektronik grenzt mich grad aus. Hat mir wer n Beispiel-IC für ne konstantstromquelle mit 2,1A bei 7,4V? Gruss Björn
Du musst auch bedenken, dass solche Angaben im Datenblatt davon ausgehen, dass 1. kein geschlossenes Gehäuse verwendet wird und 2. nur eine solcher LED. Du hast allerdings 6 Stück (=Hitzequellen) direkt nebeneinander.
Klar klar Trotzdem glaube ich nicht dass ich Kühlprobleme bekomme, wenn ich durch ~450 0,6 Durchkontaktierungen mit 23l/h durchblase und am äusseren Rand noch auf 500g Alu übertrage Hier btw der Lüfter http://www.conrad.de/ce/de/product/189344/LUeFTER-SEPA-MFB25B12-25X25X65MM-12V/SHOP_AREA_27806&promotionareaSearchDetail=005 Lag in nem Schaltnetzteil rum ^^ Hab hier was interessantes gefunden http://focus.ti.com/lit/ds/symlink/tps61500.pdf der kann 3A, braucht zwar 2 Kondis und ne Spule aber insgesamt trotzdem 10mal weniger Aufwand Was haltet ihr davon? Gruss Björn
Morgoth schrieb: > Wäre der hier entsprechend dimensioniert? > IRF7416 Ja. > In der Übersicht der stärkste was Id angeht, hält der die 15W/7,4V bei > 2,1A dauerhaft aus? Denkfehler: der muss nur 2.1 A ODER 7.4V aushalten, NIE beides gleichzeitig. keine Ahnung warum du einen P-Kanal willst, aber auch der passt. Rechnung wie folgt: Rdson ist 0.02 Ω, Strom ist 2.1 A. Ohm'sches Gesetz: U=R*I, also Spannung-Abfall über dem FET ist 42 MiliVolt. Verlustleistung ist U*I, also 42mV * 2.1A . etwas weniger als 0.1 Watt. => Mach dir sorgen über die LED Kühlung, der FET wird nichtmal annähernd warm.
Ah ok wieder was gelernt wie gesagt hab nicht genau hingeguggt dass da p und n gibt hab die erste tabelle genommen und fertig Wie gesagt LED sollten kühl genug bleiben, nur wie beschalt ich die LED? Zum tps61500 hätt ich mal ne frage, worin unterscheidet sich der Analog vom digital ground? Und wenn ich nichts dimmen will sondern nur 700mA, kann ich dann die PWM weglassen? Gruss Björn
Ich würd mir mal über mich selbst Sorgen machen: 2 mal IC zum Ein- und Ausschalten??? 8 Transistoren eingeplant??? Die auch noch falsch beschaltet--> Emitterschaltung??? Die Vorwiderstände, wie gross sollen die denn bitte sein??? In einer LED-Taschenlampe??? Wie willst Du die den kühlen??? Und was ist, wenn der Akku voll ist??? Also 8,4V Und was ist, wenn der Akku leer ist??? Also 5,4V Und wo ist die Unterspannungsabschaltung für die LION-Akkus? Und wo ist die Ladeschaltung für die LION-Akkus?( Ich denke mal, dass brauchst DU warscheinlich nicht, oder???) O mei o mei, wenn dir nicht die LEDS durchschmoren, dann bestimmt die MOSFETs, danach die Vorwiderstände und danach zerfetzt es dir den Li-Ion Akku, beim Aufladen...-> Ich würds lassen, oder mich zumindest einmal informieren
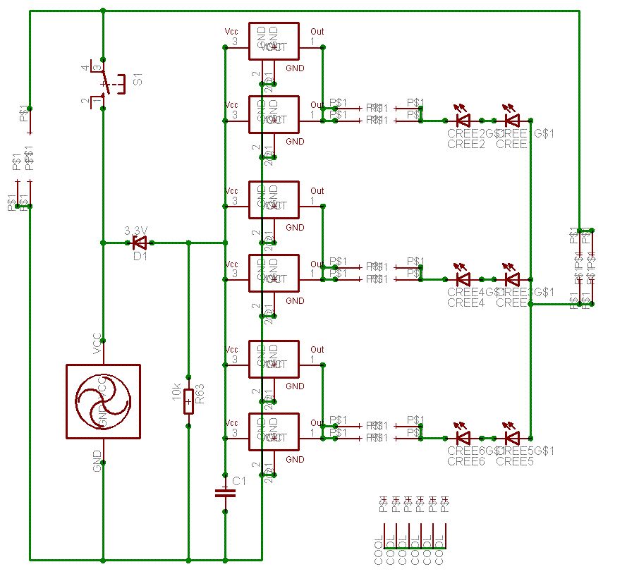
Nanana ^^ Also bei den Akkus war ein hochwertiges Ladegerät dabei, und um die Lampe klein zu halten würd ich die Ladeschaltung gern auslagern Zum Ein/Ausschalten hab ich ja gefragt was es besseres gibt, dass das viel zu gross ist ist offensichtlich, aber es funktioniert und ich frag ja was es besseres gibt Wenn du einen Nonplusultra-IC kennst, der entprellt und ein/ausschaltet und nur 4 Pins hat, darfste mir gern das Datenblatt posten Zu den 8 Transistoren ja ich habe heute etwas gelernt worüber ich dankbar bin, habe ich aber auch bereits erwähnt Zur Emitterschaltung Meine letzten 5 Schaltungen die ich aufgebaut habe waren alle als Emitterschaltung aufgebaut und funktionieren, sollte es dabei extreme Defizite geben so mögest du jetzt posten oder ewig den Router abstellen ;) Die Vorwiderstände (5W Widerstände) waren so geplant dass sie (mit der Masse) 4 Streben zwischen Steuerplatine und LED-Platine bilden, welche zufälligerweise genau ein Quadrat bilden und die genau die Abstände der Montagelöcher des Lüfters haben, somit ist der Lüfter montiert, die Länge der Widerstände spielt nicht die Bohne eine Rolle und da sie im "Windkanal"hängen sollten sie auch bissl Luft abbekommen. Und der Akku besitzt intern einen Unterspannungsschutz. Soooo und jetzt bitte hilfreiche Beiträge Hab gerade gesehn dass der TI 49 Dollar kosten soll..... Andere Idee Was sit wenn ich einen Festspannungswandler(MAX6125) nehme und ihn an einen OPV anklemme, an den anderen Anschluss kommt ein Spannungsregler, der die 6,8V der LED zwischen Emitter und LED abgreift und aus Ihnen ebenfalls 2,5V (Bei Vollladung der Batterie) an den OPV gibt.Am Ausgang hängt der Mosfet. Wenn die Spannung jetzt von 6,8 auf wasweissich fällt, geht die Spannung am Spannungsregler runter, ist niedriger als die 2,5V des MAX6125 und der OPV lässt den MOSFET weiter aufmachen? Dann bräuchte ich auch keine Vorwiderstände, lediglich der OPV regelt den FET hoch und runter, bis die 6,8V anliegen Gut/Schlecht? Gruss Björn
Hier ist ein schöner Schaltplan für einen Treiber: http://www.led-treiber.de/html/ldo-treiber.html#OpAmp Alternativ: http://www.dse-faq.elektronik-kompendium.de/dse-faq.htm#F.8 (der Schaltplan mit LM10)
Mann mein Schädel brummt grad :) Also der LM10 fällt glaub weg da ich unter 9V "einen seltenen LogicLevel-Power-PMOSFET"benötigen würde Weiterhin will ich das Ding nicht gedimmt haben, an ner Taschenlampe findet man selten ein Rädchen zum Dimmen, also 100% Weiterhin hab ich ja das Problem dass die Vergleichsspannung am OP mit der Batterie sinkt, also muss irgendwo ein Festspannungsregler wie der MAX6125 rein oder? Gruss Björn
Ich denke am Besten für dich wird es sein, wenn du dir eine Taschenlampe kaufst.
Morgoth schrieb: > Also der LM10 fällt glaub weg da ich unter 9V "einen seltenen > LogicLevel-Power-PMOSFET"benötigen würde Der ist inzwischen nicht mehr selten. Siehe Mosfet-Übersicht > Weiterhin will ich das Ding nicht gedimmt haben, an ner Taschenlampe > findet man selten ein Rädchen zum Dimmen, also 100% Die Schaltung direkt darunter ist ohne Dimmung, da wird einfach das Poti weggelassen. > Weiterhin hab ich ja das Problem dass die Vergleichsspannung am OP mit > der Batterie sinkt, Das ist richtig. Der LM10 hat eine Vergleichsspannung (Referenzspannung) schon mit eingebaut.
Ich verstehe einfach nicht, warum ihr immer alle solche ABSOLUT UNPRODUKTIVE BEITRÄGe zum besten geben müsst ihr seid bestimmt mit nem E-Technik-Diplom auf die Welt gekommen Man wächst mit seinen Aufgaben Ich bitte hier freundlich um Hilfe und jeder zweite Kommetnar ist..... Ich hab 15€ für die CREE ausgegeben und will die jetzt auch professionell zum Leuchten bringen
Morgoth schrieb: > Dann bräuchte ich auch keine Vorwiderstände, lediglich der OPV regelt > den FET hoch und runter, bis die 6,8V anliegen > Gut/Schlecht? Ganz schlecht. Dann würde die Verlustleistung im MOSFET verbraten. Ist noch schlechter als in Widerständen. Weiter. Die LED wollen einen konstanten Strom, keine konstante Spannung. Die 3,4V solltest du umgehend vergessen. Das ist nur ein typischer Wert. Du brauchst eine Konstantstromquelle. Dein LiIo (nicht doch LiPo?) Akku hat keine stabilen 7,6V, sondern liegt voll geladen bei 4,1V (oder 4,2V) pro Zelle und ist bei spätestens 3,0V leer. Bei 2,9V ist er kaputt. Eine rechtzeitige Abschaltung bei allerspätestens 3,00V ist also unverzichtbar. Ich würde mit 3,3V rechnen. Ein Schaltregler ist bei der Leistung, die dir vorschwebt, unverzichtbar. Eine Sparlösung wäre diese mit LM2576: http://www.mikrocontroller.net/articles/Konstantstromquelle#LM2576_Step_Down Nicht ideal, aber besser als deine bisherigen Ideen. Der MAX6125 ist kein Festspannungsregler. Na ja, an sich schon, aber... Wie einige andere schon andeuteten: Lass es besser. Morgoth schrieb: > Ich verstehe einfach nicht, warum ihr immer alle solche ABSOLUT > UNPRODUKTIVE BEITRÄGe zum besten geben müsst Weil du eine völlig unproduktive Frage gestellt hast. > Man wächst mit seinen Aufgaben Nur zu. Etwas Realitätssinn könnte aber dabei helfen. Erst ne normale LED. Dann eine Cree. Dann zwei. > Ich hab 15€ für die CREE ausgegeben und will die jetzt auch > professionell zum Leuchten bringen Deine Anfrage und das Wort 'professionell' passen nicht so recht zusammen.
Sooo jetzt hier Der MAX6125 liefert konstante 2,5V an den noninv-OP-Eingang Der Spannungsteiler R2-R3 ist so dimensioniert, dass bei 6,8V an den LED 2,5V am Eingang anliegt Fällt die Spannung ab, macht der OP den FET weiter auf R4 und R8 begrenzen den Eingangsstrom des OP, damits den nicht zerschiesst Brauch ich dann noch Widerstände an den LED? Funktioniert das so oder was muss noch verändert werden? Kurze Anmerkung Ich hab die LED rechts hingesetzt und im Schaltplan durch Klemmen ersetzt, da mit das unter EAGLE das Layouten DEUTLICH vereinfacht, ihr müsst euch die 6 LED einfach parallel zum Lüfter vorstellen. Bezüglich des Schaltens Würde mich immer noch sehr freuen, wenn mir wer so einen kleinen 3x3-5x5 Taster mit Rastfunktion posten könnte, dann hau ich auch den Trigger und den Counter raus Danke im Voraus (aber nur für nette Kritik und Hilfe) Björn
Fahrradlampenbauer schrieb: > Dann würde die Verlustleistung im MOSFET verbraten. Ist noch schlechter > als in Widerständen. Da Mosfets heute wirklich billig sind, ist das schon ein guter Weg. Die Treiber, die ich vorschlug waren allesamt Konstantstromquellen. Damit erreicht man - hier in diesem Fall - auch etwa 90% Wirkungsgrad gemittelt. Rechnung: Flussspannung Leds: 2* 3,4V = 6,8V Akku voll: 2* 4,1V = 8,2V => Spannungsabfall: 8,2V - 6,8V = 1,4V => Wirkungsgrad: 1 - 1,4V/8,2V = 83% Akku leer: 2* 3,5V = 7,0V => Spannungsabfall: 7,0V - 6,8V = 0,2V => Wirkungsgrad: 1 - 0,2V/7,0V = 97% Gemittelt ergibt das einen Wirkunggrad von (83% + 97%)/2 = 90% Auf weniger als 3,5V sollte man den Akku nicht unbedingt entladen. Das bringt kaum noch Energie, aber der Akku geht viel schneller kaputt.
Morgoth schrieb: > Der MAX6125 liefert konstante 2,5V an den noninv-OP-Eingang > Der Spannungsteiler R2-R3 ist so dimensioniert, dass bei 6,8V an den LED > 2,5V am Eingang anliegt > Fällt die Spannung ab, macht der OP den FET weiter auf Deine Schaltung funktioniert erstens nicht so wie du sie beschreibst, aber das wichtigste Problem ist, dass man LEDs mit KonstantSTROM betreibt, nicht mit KonstantSPANNUNG. > R4 und R8 begrenzen den Eingangsstrom des OP Lass die weg, die helfen nichts (schaden auch nichts).
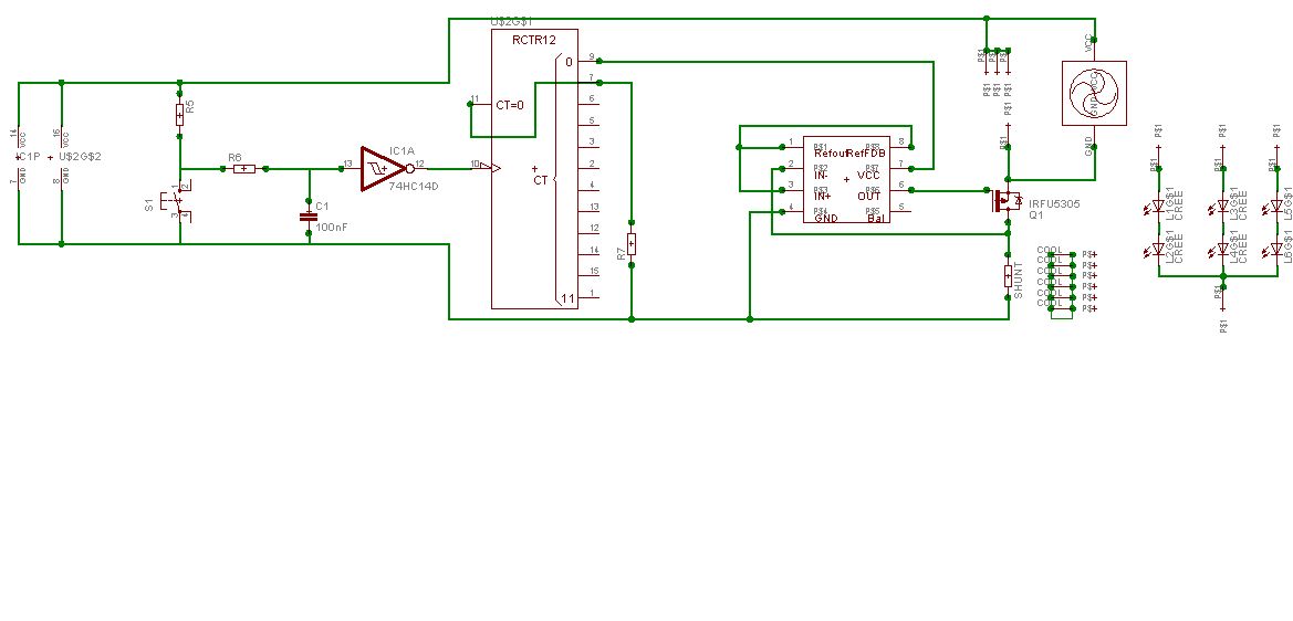
Sorry für mein Ausraster grad ^^ Mir drehts grad extrem de Schädel,hab n Haufen Stress und will mich bissl mit dem Gebastel ablenken Also nochmal alles auf Anfang Hallo @all ich habe mir 6 CREE LED zugelegt mit 3,4V/700mA und will die in eine Taschenlampe einbauen Gekühlt wird die ganze Platine mittels Lüfter und Durchkontaktierungen Betrieben soll das ganze von einem7,4V Li-Ionen-Akku werden, externes Ladegerät ist vorhanden. Die LED sollen immer gleichmässig leuchten Die Schaltung auf http://www.dse-faq.elektronik-kompendium.de/dse-faq.htm#F.8 mit dem LM10 sieht gut aus, allerdings weiss ich nicht welchen FET ich verwenden soll Wäre denn der http://www.alldatasheet.com/datasheet-pdf/pdf/93019/ONSEMI/NTD3055L104.html ausreichend?Den hätte ich gerade da liegen (in dem Fall ist es egal dass es kein SMD ist, bedrahtet kann ich ihn in den Windlauf stehen lassen) Würde die Beispielschaltung mit dem LM10 und einem entsprechenden Shunt ausreichen, um 3x2 CREE in Reihe betreiben zu können? der LM regelt ja den FET, die LED benötigen dann keienrlei Vorwiderstände mehr oder? Weiterhin stellt sich mir noch die Frage, wie ich das ganze Ein/Ausschalten soll, eine Schmitt-Trigger+Counterschaltung ist einfach zu überdimensioniert, kann mir wer vllt einen Taster mit Rastfunktion empfehlen? Vielen Dank im Voraus Björn
Ach ja ein kleiner Nachtrag, die Akkus dürfen ja nicht zu arg entladen werden, wie kann man das realisieren? Danke Björn
Morgoth schrieb: > Ach ja ein kleiner Nachtrag, die Akkus dürfen ja nicht zu arg entladen > werden, wie kann man das realisieren? > Danke > Björn Fensterkomparator oder Low Power LED von Conrad Best.NR 185787-62.Ub max 10 Volt und die Anzeigespannung kann mann durch hochlegen der Kathode festlegen.
Morgoth schrieb: > Wäre denn der > NTD3055L104 > ausreichend?Den hätte ich gerade da liegen (in dem Fall ist es egal dass > es kein SMD ist, bedrahtet kann ich ihn in den Windlauf stehen lassen) Der würde gehen, ist zwar mit 100mΩ nicht optimal (0,1Ω * 0,7A * 3 = 0,23V) Aber es funktioniert. Es gibt Mosfets mit < 25mΩ. Aber du kannst die Schaltung in den Details ja noch verbessern, wenn sie funktioniert. Achtung: Der Mosfet braucht einen kleinen Kühlkörper, denn er produziert Wärme. 1,4V * 0,7A * 3 = 3W > der LM regelt ja den FET, die LED benötigen dann keienrlei > Vorwiderstände mehr oder? Ja > Ach ja ein kleiner Nachtrag, die Akkus dürfen ja nicht zu arg entladen > werden, wie kann man das realisieren? Am einfachsten indem man Akkus verwendet die eine Schutzschaltung beinhalten. Außerdem Lampe ausschalten, wenn sie dunkel wird.
So in etwa? Frage wenn ich mit Hochlegen der Kathode die LED zum abschalten bringe, wäre es dann nicht auch möglich mittels Schottky den LM10 abzuschalten?also Vcc->Schottky->Vcc(LM10) Dann würde der IC bei entsprechend niedriger Spannung auto abschalten Und über den Raster-Taster würd ich mich immer noch tierisch freuen ^^ Danke für alles bisher Björn
Was spricht nochmal gegen AMC7135? Die sind gut und werden nicht ohne Grund so oft in Taschenlampen verbaut. Googel Dir halt mal das Datenblatt. Und in der Tat haben Taschenlampen selten ein Dimmer-Rädchen, aber viele gute Taschenlampen haben mehrere Modi mit unterschiedlichen Helligkeiten, isofern war dieser Vorschlag schon naheliegend. Was ich aber noch nicht in einer Taschenlampe gesehen habe, ist ein Lüfter. Ich fürchte jedoch, dass 3,5V unter ordentlicher Last bei typischen Li-Ionen-Zellen gerade mal etwa halber Entladung entsprechen. Und bei 2.9V (unter Last) sind die noch lang nicht kaputt (ich würd aber trotzdem bei 3V aufhören). Und 4.2V haben die unter Last gerade mal für einige Sekunden. Taster: Nicht einfach zu finden, aber hier hab ich welche: http://cgi.ebay.de/2-Stuck-Taster-Schalter-POWER-RESET-Computer-Pc-/110650808359?pt=LH_DefaultDomain_77&hash=item19c34d5827
Gegen den AMC7135 sprach, dass er nur 350mA kann, sprich ich brauch 2 Parallel für eine Reihe, sprich 6 Stück, was dann schon wieder dem 8er Pack NPN vom Anfang nahekommt Ansonsten wär der mit seinen 3 Pins echt der Hammer, ich behalt ihn mal für Anwendungen unter 300mA im Auge Trotzdem Danke Björn
Morgoth schrieb: > FET2.GIF 1.9 MB > So in etwa? Jau, so sollte das funktionieren. Du kannst die beiden linken ICs weglassen und mit dem Schalter direkt den LM10 einschalten. Dazu noch ein 10kΩ von Gate des Mosfets nach GND, damit dieser ausgeht. Aber aufpassen, nur der LM10/LM10B/LM10C hält die 8V aus. Der LM10BL/LM10CL nicht. >Vcc->Schottky->Vcc(LM10) Nein.
Alexander Schmidt schrieb: >>Vcc->Schottky->Vcc(LM10) > > Nein. Hmm ich frag lieber nicht warum ^^ Wie würdest du die Abschaltung realisieren Den Taster kann ich mir grad nicht anschauen , blöde Inet Sperre für Ebay ^^ Aber ich glaub einfach mal daran, dass er rastet OK nur noch nen Entladungsschutz GOGO endspurt :D
Dir ist schon klar, dass du für jeden Zweig eine eigene Konstantstromquelle brauchst? Du kannst nicht EINE Konstantstromquelle nehmen und 3 Zweige parallel anschließen und die Konstantstromquelle auf 3 * I einstellen. Durch die "ungenaue" Flussspannung der LEDs haste nachher in dem einen Strang 2*I fließen und in den anderen nur noch I/2 beispielsweise. Fang mit einem kleineren Projekt an. Wie in dem Thread zu sehen ist, mangelt es dir noch an ein paar Grundlagen. Was ja im Prinzip nichts schlimmes ist, solang man nicht direkt "Raketentechnik" machen will, wie du. Lern doch erst mal dein EAGLE zu bedienen ;-) Die selbst erstellten Symbols sehen ja schrecklich aus.
Morgoth schrieb: > OK nur noch nen Entladungsschutz > GOGO endspurt :D Warum, du hast doch geschrieben Morgoth schrieb: > Und der Akku besitzt intern einen Unterspannungsschutz. wenn das stimmt so what? Wenn deine Lampe fertig ist stell doch mal ein Bild rein. Ich sgas nochmal: fang mit einer Cree Led an, dann schrottest du im Zweifel nicht alle auf einmal. Viel Spass beim Basteln
AMC7135: Nicht 'unter 300mA' - sondern 350mA oder Vielfache. Die werden selbst noch für 10W-LEDs benutzt (8*AMC7135, 2.8A, auf einem runden kleinen Board mit 17mm Durchmesser...).
Kann man die AMC Teile wirklich einfach parallelschalten? Gibt es dazu eine AppNote oder sowas?
Ja, kann man, einfach so. Appnote hab ich nicht gesehen, aber etliche Treiber, die genau so arbeiten.
@Simon K. >Kann man die AMC Teile wirklich einfach parallelschalten? Gibt es dazu >eine AppNote oder sowas? Eigentlich lassen sich Konstantstromquellen immer parallelschalten. Allerdings will dieser AMC7135 höchstens 6V sehen - vielleicht nicht so gut für obige Anwendung. @Morgoth (Gast) >So in etwa? nöö - nicht wirklich: - Mosfet muß N-Kanal sein - Mosfet muß mit S nach unten - der LM10 braucht noch einen Abblock-C Und die beiden linken IC's kannste sicherlich durch einen halben 74HC74 ersetzen (Taster auf Clockeingang, /Q auf Dateneingang zurückgeführt)
Jens G. schrieb: >>So in etwa? > nöö - nicht wirklich: > - Mosfet muß N-Kanal sein Stimmt, habe ich übersehen. > - der LM10 braucht noch einen Abblock-C Nicht unbedingt nötig. Es ist ja ein rein analoger IC. > Und die beiden linken IC's kannste sicherlich durch einen halben 74HC74 > ersetzen (Taster auf Clockeingang, /Q auf Dateneingang zurückgeführt) Oder ganz weglassen.
>> - der LM10 braucht noch einen Abblock-C >Nicht unbedingt nötig. Es ist ja ein rein analoger IC. Was hat das mit analog zu tun? Ein OPV will einfach eine Spannung mit niedriger Impedanz haben. Sonst könnte die Funkltion eher Zufall sein. >> Und die beiden linken IC's kannste sicherlich durch einen halben 74HC74 >> ersetzen (Taster auf Clockeingang, /Q auf Dateneingang zurückgeführt) >Oder ganz weglassen. Na gut, wenn er einen rastenden Schalter noch findet ;-)
@JensG: Deshalb habe ich ja geschrieben, dass man VDD mit ner Z-Diode (oder ner kleinen LED) auf unter 6V droppen muss.
LEDfan schrieb: > 6*AMC7135, Z-Diode, etc. Sieh doch endlich ein, dass in diesem Fall hier die Teile hinten und vorne nicht passen.
Nein, esko, sehe ich nicht ein. Gibt genug Leute, die MC-Es in 2s2p oder andere 2 LEDs an 2*Li-ion so betreiben (oder sie greifen VDD zwischen den Batterien oder zwischen den LEDs ab). Die Dinger schalten sich sogar selbst ab bei Übertemperatur und sind auch PWM-fähig. Sie wurden gebaut um LEDs zu treiben. Ich hab zig von denen hier rumfliegen und etliche verbaut. (Hab ja auch genug Taschenlampen hier rumstehen.)
U.R. Schmitt schrieb: > Morgoth schrieb: > >> Und der Akku besitzt intern einen Unterspannungsschutz. > > > > wenn das stimmt so what? Weil ich jetzt, wo ich merke, dass der Aufbau immer kleiner wird, mit dem Gedanken spiele, anstelle meines Li-Ionen-Akku 2 Stück CR123A-Li-Ionen-Akkus zu verwenden, die bei mir seit 3 Jahren in der Originalverpackung rumliegen und die sauteuer waren, und universal is nie verkehrt ^^ Jens G. schrieb: > nöö - nicht wirklich: > > - Mosfet muß N-Kanal sein > > - Mosfet muß mit S nach unten > > - der LM10 braucht noch einen Abblock-C Ok hier gibts ein Missverständnis Ich will ja den NTD3055L verwenden, der ein N-Kanal ist Leider hatte Eagle nur EIN Bauteil da, das ebenfalls SOT251 ist, und das war der IRFU5305, wenn ich die Platine so ätze stimmt die Pinbelegung am NTD, aber im Schaltplan sieht das natürlich SHICE aus ^^ Der Abblock C kommt zwischen OUT und GND oder zur Ausgleichung der Versorgung? Das mit dem Flipflop is mir noch nich ganz ersichtlich, wobei ich FF nur mit set und reset kenne, die mit clock und data sind mir neu Also der (prellende) Taster kommt an CLK, /Q an data in Was passiert jetzt wenn ich dentaster betätige?und woran erkennt der, dass ich an oder aus haben will? Danke im voraus und btw Guten morgen ^^ Björn
> 2 Stück CR123A-Li-Ionen-Akkus zu verwenden, die bei > mir seit 3 Jahren in der Originalverpackung rumliegen Oha, teste erst mal, ob die noch gut sind: Auspacken und Leerlaufspannung messen. Wenn unter 2.5V, dann gleich entsorgen... Und unter 3V haben die schon stark gelitten (Kapazitätsverlust). Bitte poste mal die Spannung, interessiert mich, wie die nach 3 Jahren Lagerung (Raumtemperatur?) ist.
Ach ja ich hätte noch eine Frage zu den AMC7135 Das is ne Konstantstromquelle, die ich mit 6V füttere 2 Parallel ergeben mir einen Strom von 700mA Kann ich dann alle 6 LED in Reihe schalten, weil mir die IC die Spannung hochdrehen (so wie ne Spannungsquelle den Strom hochdreht) oder heisst 6V Eingang auch automatisch 6V maximaler Ausgang? Weil in dem Fall müsste ich ja 6 mal 2 AMC benötigen. Bitte um Hilfe Danke Björn
(Gast) schrieb: >> 2 Stück CR123A-Li-Ionen-Akkus zu verwenden, die bei >> mir seit 3 Jahren in der Originalverpackung rumliegen > > Oha, teste erst mal, ob die noch gut sind: Auspacken und > Leerlaufspannung messen. Wenn unter 2.5V, dann gleich entsorgen... Und > unter 3V haben die schon stark gelitten (Kapazitätsverlust). > Bitte poste mal die Spannung, interessiert mich, wie die nach 3 Jahren > Lagerung (Raumtemperatur?) ist. Sobald ich daheim bin werd ich das machen ^^
Die AMC7135 werden eingebaut wie N-FETs:
VDD
|
(+)---LED---LED---AMC7135---(GND)
GND entspricht in dieser Analogie Source,
LED- (Out) entspricht Drain,
VDD entspricht Gate.
Solange 2.8V-6V an VDD anliegen, leitet der AMC7135, und zwar
strombegrenzt auf 350mA. Über 6V isser kaputt, deutlich unter 2.8V
'sperrt' er.
Wichtig ist nun noch, dass ohne besondere Kühlung maximal 2V an ihm
abfallen dürfen. Und dass mindestens 0.12V an ihm abfallen.
Die Spannungsquelle muss also etwas (0.12V bis 2V) mehr Spannung liefern
als die LEDs brauchen. Das passt halt gut bei Li-Ionen-Zellen und weißen
LEDs.
Also wenn er wie n FET arbeitet wird am OUT auch nie mehr als am Vdd anliegen, da er max 6V aushält kann ich auch nur 1 LED a 3,4 V anklemmen(wobei dann die 6V durchaus ausreichen), aber ich brauch für jede LED einen neuen AMC, sprich 6 insgesamt x2 um auf 700mA zu kommen, sprich 12. Gut,mit SOT89 ist das durchaus realisierbar ^^ Bei Irrtum bitte aufklären ^^ Danke Björn
Eher 2.7V als 2.8V, aber ansonsten ja. Die Endstufe in so nem AMC7135 ist übrigens laut Datenbaltt ein NMOS-FET.
@Morgoth: OUT liegt doch am Minus-Pol der LEDs; auf welcher Spannung deren Plus-Pol ist interessiert den AMC7135 nicht... Also gehen auch 2 seriell. Sieh Dir (Gast)s kleine Skizze an. (+) ist nicht mit dem AMC7135 verbunden.
...und an OUT liegen im Betrieb max. 2V an ('Verlustspannung').
Vielleicht ist der Begriff Konstantstromquelle etwas irreführend, sagen
wir Konstantstromregler.
Hmmm hab das mal kurz umgesetzt, ist das so ausführbar? Man sieht wieder meine Pins die als Brücke zwischen Steuerplatine und LED Platine dient, allerdings diesmal übersichtlicher Der FET hat nur einen Zweck, und zwar weiss ich nicht ob ich nen Rasttaster finde der 2,1 A mitmacht, da geh ich lieber sicher und schalt den FET dazwischen Anregungen / Kritik erwünscht Gruss Björn
Was die AMCs angeht, fehlt nur noch die drop-Diode für VCC, denn im Moment hängt das an Deinen 7.4V. Eine Z-Diode oder eine kleine (weiße oder blaue) LED, um VDD unter 6V zu bringen. Oder ein Abgriff von VDD zwischen zwei LEDs, das geht, aber irgendwie find' ich das unschön. Was die 2A für den Schalter angeht: Taschenlampen-shops haben oft auch die typischen Schalter ("clickies"). Ansonsten kannst Du ja auch mal soft-power probieren: Der Schalter schaltet nur die AMCs (winzige Ströme) und den Lüfter; die LEDs werden nur von den AMCs geschaltet und hängen nicht am Schalter. Nachteil: Es könnte auch ausgeschaltet kleine Leckströme durch die AMCs geben, also sollte man das mal testen. Wenn die in die Größenordnung der Selbstentladung fallen, stört das nicht weiter.
Wie gefällt dir das hier? Ist die dropdiode so richtig? Oder muss da noch n Widerstand rein? Könnte ich ne Kombination zwischen Zener und Diode machen, sodass die Diode ausgeht, wenn U zener <6V ? Sozusagen als "AKKU SCHWACH" Anzeige? Danke im Voraus Björn
Das dürfte zuerst für die Z-Diode, dann für die AMCs tödlich sein :)
(+)---Schalter---+---ZDiode---VDD@AMC
|
Lüfter
Die 3.3V-Z-Diode in Reihe soll die Spannung um 3V absenken, also in
dienem Bild einen Knoten nach rechts setzen. Stattdessen kanst Du auch
ne LED nehmen. Wäre sogar insofern besser, als dass nicht gleich alles
kaputtgeht, wenn man sie falschrum einsetzt... (Z-Dioden werden in
Sperr-Richtung eingesetzt)
Selbstabschaltung bei schwachem Akku ginge auch, aber da musst Du
genauer schauen, welche Z-Diode am besten geeignet ist, denn die
'kleineren' Z-Dioden knicken in ihrer U-I-Kennlinie recht weich ab. Ein
weiterer Widerstand könnte zu diesem Zweck helfen, den 'Arbeitspunkt'
besser einzustellen.
What about now...are u scared?? :D Meinste den Widerstand an der stelle oder? Gruss Björn
Z-Diode stimmt jetzt, den Widerstand meinte ich gegen GND, damit mehr Strom durch die Z-Diode fließt und wir ihrer Nennspannung näher kommen. Ich dachte da auch eher an 1k. Die 6 AMCs ziehen je 0.12mA, und bei kleinen Stromstärken haben die 'kleinen' Z-Dioden (etwa <7V) einen deutlich kleineren Spannungsabfall als ihre Nennspannung. Aber das ist hauptsächlich wichtig, wenn Du Selbstabschaltung für fast-leere Akkus probieren willst. Dann kannst Du mit der Z-Spannung und dem Widerstand die Schwelle einstellen (Ausprobieren). Allerdings ist zu befürchten, dass die dann nach und nach einzeln abschalten und möglicherweise instabil, denn wenn die Last sinkt, steigt ja auch die Spannung wieder, geht wieder an, Spannung sinkt,... Einen Versuch ist's wert, und wenn's anfängt, seltsam rumzublinken, ist der Akku leer :) Ich weiß auch nicht, wie sich die AMCs an ihrer Untergrenze verhalten. Zusammengefasst: Die Schaltung (ohne R) tut was sie soll. Selbstabschaltung auf diese Weise zu realisieren könnte gehen (Ausprobieren), ist aber bestenfalls 'schmutzig' Andererseits: Wenn die Batterien fast leer sind (3V je Zelle), wirst Du das an der Helligkeit der LEDs sowieso merken, denn die bekommen dann nur noch 2.94V.
Also sollte das jetzt die endfassung sein (Widerstand runter auf 1k aber zum Ätzen is das ja mal schnuppe ^^) Oder muss der Widerstand doch anders hin? Zum einstellen würde mann dan ein Poti an die Pads löten, Vcc auf 3V stellen und poti hochdrehen bis einer der AMC abschaltet richtig? Vielen Dank im Vorraus Jetzt machts auch wieder spass ^^ Gruss Björn
Ich möchte ja nichts sagen, aber eine Taschenlampe mit Lüfter ist mir höchst suspekt. Auch ist mir nicht ganz klar wofür du so viel Lichtleistung in einer Taschenlampe benötigst.
Hmmmm ums mal auf den Punkt zu bringen Ja ich bin geisteskrank :D Nein ich bin einfach einer der gerne hergeht und schaut was maximal machbar ist Darum ist mein Athlon auch um 1 GHz übertaktet und die Radiatoren sind extern in nem Gehäuse mit nem Autolüfter belüftet und mein Mofa war von 1,6 auf 8PS gebracht worden Ausserdem bin ich ja grad im Praxissemester, mit meiner gestellten Aufgabe fertig und mir kommen täglich 5 neue Ideen was ich (solang ich noch Zugang zu nem Ätzbad mit CNC Bohrer habe) alles anstellen könnte. Long story short: Verrückt+Langeweile=Unglaublich helle Taschenlampe :D Wer mir nicht glaubt darf gern mal auf ein Bier vorbeikommen ;) In diesem Sinne
Nachtaktiver schrieb: > Ich möchte ja nichts sagen, aber eine Taschenlampe mit Lüfter ist mir > höchst suspekt. Auch ist mir nicht ganz klar wofür du so viel > Lichtleistung in einer Taschenlampe benötigst. Wofür braucht ein golf GTI Fahrer einen dicken Henkel aufm Dach? Wofür braucht man 1000W Musikleistung im Auto? Wofür muss man einen Berg besteigen? Er wills halt machen, hoffentlich ist er vernünftig genug nicht jemandem dauerhaft das Augenlicht zu schädigen.
Nein nein bissl Vernunft hab ich noch inne :D Darum hab ich z.B. das Projekt "2kW Verstärker" abgeblasen und mir für 700€ n fertigen gekauft, glaub das hätte mich umgebracht ^^ Das Ding geb ich dann auch nicht aus der Hand ^^ Mir ist bewusst dass die Lampe ernsthafte Schäden verursachen kann Aber danke der Nachfrage :D Gruss Björn
Ach Nachtaktiver... Eine Taschenlampe kann generell nie zu hell sein :) Wenn Du das noch nicht weißt, hast Du nicht genug Taschenlampen :) Ich hab hier übrigens eine Romisen RC-T6 mit 6 Cree XR-E rumstehen, dann noch eine ähnliche, selbst zusammengabeute mit 5*Cree XP-G R5. Demnächst balstel ich ein kompaktes Gerät mit 6 XM-Ls, die je mit 3A betrieben werden sollen. 60W LED-Power, akkubetrieben... Es soll aber immer nur kurz aufleuchten, also brauch ich nur wenig thermisches Management. Aber da kommen dann >5000 Lumen raus :) Das krasseste, was ich je gesehen habe, ist eine Selbstbau-Taschenlampe mit 8 SST-90 LEDs, die je mit 13A befeuert wurden (direct drive). Ein Autoscheinwerfer mit Fernlicht ist ein Witz dagegen. Brenndauer: 12 Minuten, dann ist der Akku leer (8 Li-Ionen-Zellen 18650 IMR). o.O @Morgoth: Genau. Halte noch ein paar höhere Z-Dioden dafür bereit :) Vielleicht noch ein Abblock-Kondensator für VDD gegen GND.
Es war nicht meine Absicht jemanden an's Bein zu pinkeln, aber ich wollte mal einfach nachfragen.
> Das krasseste, was ich je gesehen habe, > ist eine Selbstbau-Taschenlampe mit 8 SST-90 LEDs, war das diese hier? 18.000 Lumen sind ziemlich hell ;-) http://www.candlepowerforums.com/vb/showthread.php?t=287906&page=1 da gibts noch mehr Anregungen für "viel Licht": http://www.candlepowerforums.com/vb/showthread.php?198582-The-BIG-Lights
Ah Mist klar muss da n Kondi rein ^^ Der ist wohl mit der Batterie rausgefallen, kommt sofort nach 1uF sollte genügen oder? Der kommt wie gezeigt zwischen VDD und GND? @Nachtaktiver hab mich nicht angepinkelt gefühlt, angesichts der doch geringen Brenndauer von unter 1h im Dauerbetrieb ist die Lampe wirklich nicht gerade die alltagstauglichste Idee, ausser man baut ne USB Ladeschaltung mit ein aber andere Geschichte ^^ Aber es geht um Fun und "was ist maximal machbar", angesichts der Links sieht man deutlich dass es verrücktere als mich gibt ^^ Ich bedanke mich hiermit mal an alle die geholfen haben, auf das Ergebnis bin ich extrem gespannt Bitte noch sagen ob der Kondi passt ;) Gruss Björn
8*SST90: Genau die meinte ich... :) Ein typischer Wert ist wohl 100nF Keramik, Hauptsache geringer Widerstand, aber da bin ich auch nicht sicher und lass mich da eines Besseren belehren.
Aber ist korrekt so verkabelt? wie gesagt bestücken ist das eine, eine verhunzte Platine das andere Danke im voraus Björn
Da kriegt man ja Augenschmerzen! http://www.mikrocontroller.net/articles/Schaltplan_richtig_zeichnen http://www.mikrocontroller.net/articles/Eagle_FAQ Deine Symbole, die du da angelegt hast entsprechen nicht dem Standard. Die Pins habe keinen gescheiten Namen und die Bedeutung der Pins hast du AUßEN in Rot drangemalt. Ohje. >NAME und >VALUE fehlen ganz, alles ist durcheinander und ineinander verschoben. Junctions (Kreuzungspunkte) kommen nur an Kreuzungen oder Abzweigungen dran! Du hast doch selbst gesagt, dass das Alles professionell sein soll. Warum fängst du dann nicht erst mal bei den einfachen Dingen an und lernst dein EAGLE zu bedienen?
@Morgoth: Wo nimmst du eigentlich die AMC7135 her? Hast du für die eine Bezugsquelle? Und bitte vergiss nicht, hier ein Bild oder besser noch eine Dokumentation deines Werkes zu veröffentlichen,wenn es fertig ist. Ich denke, du hast inzwischen einige Fans. ;) Die solltest du nicht enttäuschen! Dein professioneller Eagle Schaltplan lässt ja immerhin auf ein sehr intressantes Endprodukt schließen. Btw: Hast du eigentlich schon mal ausgerechnet, wie lange deine deine beiden CR123A Akkus die Lampe versorgen können?
Mit EAGLE werd ich mich noch bissl beschäftigen, vor allem normgerechte Symbole ^^ Kurze Frage wenns schon darum geht wie verschiebe ich den Name/Value eines Bauteiles? @Gast (whoever) hab die Akkus gemessen, anch 3 Jahren bei Raumtemperatur haben sie 3,660 und 3,680 V, nicht schlecht ^^ 3*700mA =2100mA + Bissl was für die AMC, sollte bei 2000mAh ne knappe Stunde reichen Dass die Lampe nicht für den täglichen Hausbedarf ist war von Anfang an klar, aber wenn es in ein entsprechendes Gehäuse kommt kann man ja 2 Ersatzakkus mitnehmen ^^ Die externe Ladestation hat n Adapter fürs KFZ 12V, also mobil ladbar Zur AMC Beschaffung Wer gutes Löt-Utensil und Geduld hat kann sich auf http://s.dealextreme.com/search/AMC7135 für 2,36 die Platine mit 3 AMC7135 bestellen und runterlöten, wem das zu stressig ist muss ich frages Se habla Espanol? http://shoptronica.es/709-amc7135-smd-driver-de-corriente-para-led.html Und auch die Bucht hat für Lötfreunde was dabei http://cgi.ebay.de/AMC7135-1400mA-Regulated-Led-Driver-/260599140613?pt=LH_DefaultDomain_0&hash=item3caceb5105 Diesmal hab ich euch bestimmt mit miener Recherche schockiert was XD Greetz from Schwabenländle Björn
:) 3.7V ist verdammt gut für 3 Jahre Lagerung... Aber welche CR123A-Li-Ion haben denn 2000mAh? Meiner Erfahrung nach liegen die eher bei 700mAh.
Ah mist sorry falsch gerechnet sie haben jeweils 1000mAh und in Reihe sinds immer noch 1000 na gut hebts halt nur 1 stunde Hat mich selber gewundert dass die noch voll sind aber für 30€ für 2 Akkus sollte man auch was entsprechendes verlangen können ^^ Hab grad ma geguggt ob Conrad die noch hat aber hat er gar nich mehr im Angebot, schade
1000mAh glaub ich eher nicht. Rechne mit 700mAh. Das sind dann noch 1/3h, unter Idealbedingungen, in der Realität knappe 15 Minuten. Du entlädst die Akkus immerhin mit 3C, da wird eher weniger Nutzkapazität möglich sein. Wie viele Ladezyklen die Akkus aushalten werden ist auch eine interessante Überlegung. 200? 300? Das wären dann über die Akkulebensdauer 50-60 Stunden Licht. Vorausgesetzt, die 6 LEDs halten so lange. Trotz Lüfter werden die recht warm werden.
Warum findet man das richtig sinnvolle immer erst nach dem ätzen ^^ Hier mal allen die an treibern interessiert sind http://gsg-elektronik.de/?id=58 Viel Spass
Fahrradlampenbauer schrieb: > Und bitte vergiss nicht, hier ein Bild oder besser noch eine > > Dokumentation deines Werkes zu veröffentlichen,wenn es fertig ist. Ich > > denke, du hast inzwischen einige Fans. ;) Die solltest du nicht > > enttäuschen! UPDATE Die Platine ist geätzt, die CREE montiert und die AMC bestellt Jeweils 2 kann ich immer gleichzeitig an ein Netzgerät mit Strombegrenzer anklemmen, ganz schön hell die Viecher Gehäuse ist ebenfalls bereits gedreht, Bilder folgen Nun aber meine Frage Der Abstrahlwinkel der LED selbst ist VIEL zu gross, also muss ein Reflektor oder eine Optik davor Ich hab die LED im Abstand von 10 mm platziert, damit kann ich den http://de.farnell.com/ledil/c11347-regina-xp/cree-xpe-g-reflektor-spot/dp/1817493 leider nicht benutzen, da sich die 19mm Radien überschneiden. Kennst Jemand n Reflektor für die XP-E/XP-G Serie, der n Aussendurchmesser von 10(oder weniger) mm hat und sagen wir mal 10° Abstrahlwinkel liefern kann?Darf auch darunter sein kein Problem, ne Taschenlampe soll ja meist möglichst linear strahlen. Oder wäre es besser einen grossen Reflektor am Gehäuse zu montieren, dann bräuchte ich einen Reflektor mit Innendurchmesser ~27mm oder grösser, auch hier bin ich für Produktlösungen gern offen. Oder wenn jemand ne Linse kennt(konkav oder umgedrehte fresnel ) die ich eventuell in eine Plexiplatte mit 6 Bohrungen einlassen kann, immer her damit @Lampenbauer was benutzt du? Die Regina? Danke im Vorraus Björn
Ich habe eine LED Lampe mit neun LED`s und etwa 25 Lumen.Wen ich da auch nur den Bruchteil einer Sekunde reinschaue dann hat man schon Probleme.Selbst mit dieser Lichtleistung kann man sich zum White Sticker machen wenn man sich die Netzhaut verbrennt.
Man soll da auch nciht reinschauen sondern leuchten damit ^^ Also weiss jemand was?
Herbert schrieb: > Ich habe eine LED Lampe mit neun LED`s und etwa 25 Lumen.Wen ich da auch > nur den Bruchteil einer Sekunde reinschaue dann hat man schon > Probleme.Selbst mit dieser Lichtleistung kann man sich zum White > Sticker machen wenn man sich die Netzhaut verbrennt. Da müssten meine Augen ja praktisch in einer Plack-Zeit verdampfen wenn ich bei Sonnenschein mal nach draussen gehe. Eine Kerze kommt wohl auf etwa 15 Lumen...
Morgoth schrieb: > Kennst Jemand n Reflektor für die XP-E/XP-G Serie, der n > Aussendurchmesser von 10(oder weniger) mm hat und sagen wir mal 10° > Abstrahlwinkel liefern kann? 10° wirst du nicht kriegen. Ansonsten schau mal hier: http://www.leds.de/High-Power-LEDs/Linsen-und-Optiken/Carclo-Linse-10mm-fuer-Cree-XP-E-XP-G-plain-medium.html?force_sid=
Also die Regina hat +-4°,also 8°, aber die optiken von dem link sehen sehr gut aus, wenn niemand bessere kennt werd ich da mal 6 ordern, der abstand von 9,9mm sollte perfekt sein für meine Anwendung Danke dafür Lampenbauer
Andreas K. schrieb: > Eine Kerze kommt wohl auf etwa 15 Lumen... Ich glaube du schaust lieber in eine Kerze als in meine Lampe mit neun LED´s plus Reflektor....;-)
@Herbert: Ich glaube, Du schaust lieber in Deine Lampe als in meine :) Was ist nun aus dem Projekt geworden? Uns wurden Fotos versprochen...
Bitte melde dich an um einen Beitrag zu schreiben. Anmeldung ist kostenlos und dauert nur eine Minute.
Bestehender Account
Schon ein Account bei Google/GoogleMail? Keine Anmeldung erforderlich!
Mit Google-Account einloggen
Mit Google-Account einloggen
Noch kein Account? Hier anmelden.







