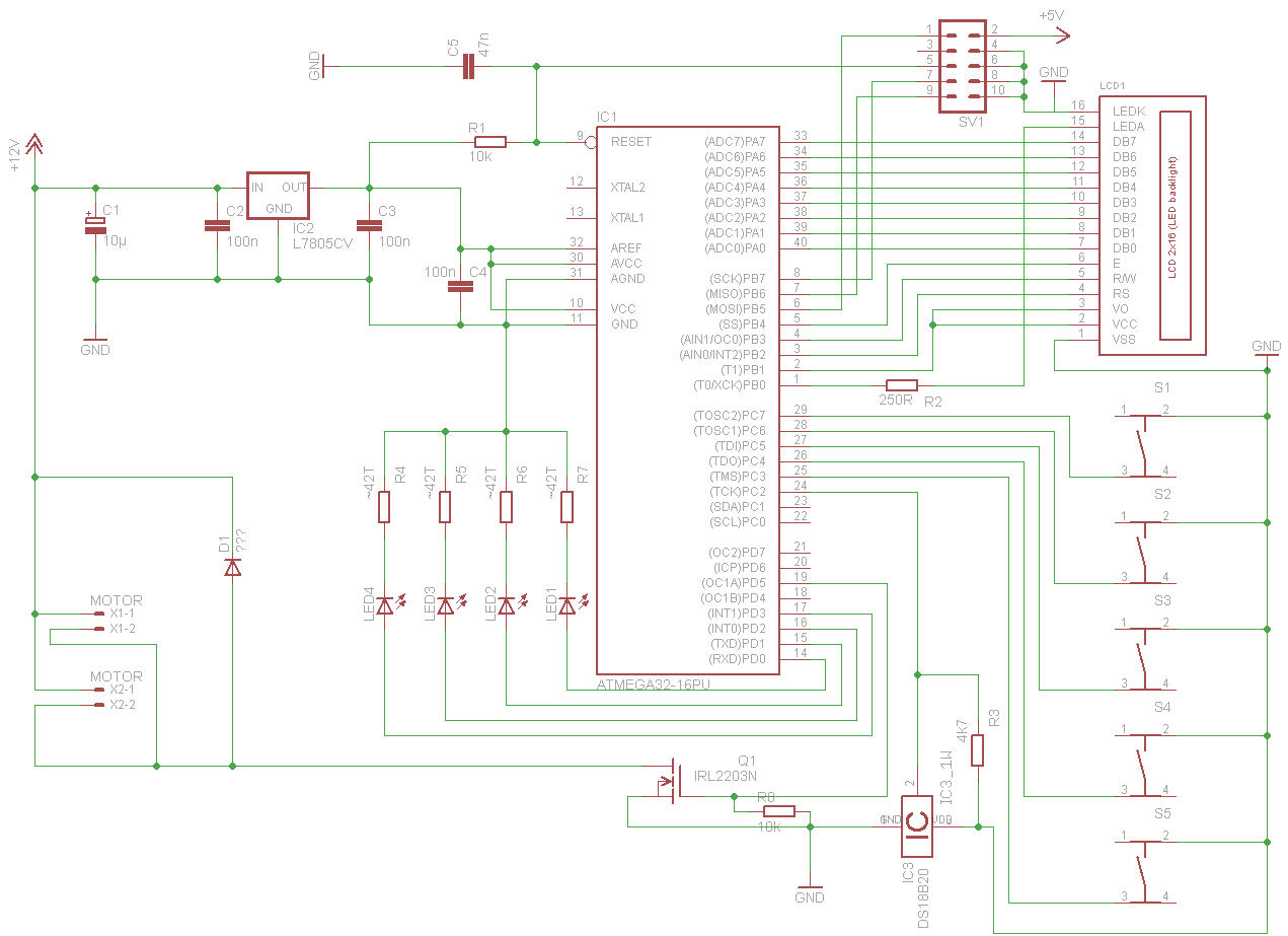
Servus Leute, nach etwas längerer Zeit des Einlesens und Blinkenlassens möchte ich mich mal an einer etwas nützlicheren Schaltung versuchen. IDEE: Es geht dabei um einen Aufbau zur Aquarienkühlung mittels 120mm PC Lüftern. Im Sommer steigt die Wassertemperatur schon mal auf ungemütliche Werte, durch Kühlung der Wasseroberfläche (und Umwälzung des Wassers) kann die Temperatur jedoch auf ein paar Grad unter der Raumtemperatur gehalten werden. Das kann natürlich auch über einen Standventilator oder über fertige Produkte realisiert werden, beides ist jedoch inkl. Stromkosten teurer, hat keinerlei LEDs oder LCDs, ist nicht besonders gut erweiterbar und kommt außerdem schon fertig zusammengebaut geliefert --> kein gutes Spielzeug. UMSETZUNG: Mittels Mikrocontroller wird ein Temperatursensor ausgelesen, liegt die Temperatur über einem Einschalt-Schwellenwert werden die Lüfter eingeschalten, liegt sie bei erneuter Messung unter einem Ausschalt-Schwellenwert, werden sie wieder ausgeschalten. Zusätzliche Funktionen sollen Spielereien wie ein Dauer-On- und Dauer-Off-Modus, Status LEDs, Erinnerungsfunktion (wann wurden die Fische zuletzt gefüttert?) oder evtl. eine stündliche Logging-Funktion ins EEPROM sein. BAUTEILE: Ich habe versucht, ausschließlich Standardbauteile zu verwenden, meiner Meinung nach recht erfolgreich. Als Spannungsversorgung dient ein Noname 12V 2,5A Steckernetzteil, daraus macht ein L7805CV 5V für den Logikteil, obgleich ich mir nicht mehr sicher bin ob nicht ein DC-DC Spannungswandler besser gewesen wäre. Als Prozessor soll ein ATMega32 zum Einsatz kommen, der passt gerade noch so ins angedachte Projektgehäuse und bietet ausreichend Platz für Logging und Zusatzfunktionen. Display ist frisch aus China und mit einem HD44780 bestückt, die Hintergrundbeleuchtung benötigt laut Hersteller 9mA bei 2,75V, daher der 250 Ohm Widerstand. Die Beleuchtung soll per Mikrocontroller abgeschalten werden können, für das ganze Display lasse ich mir diese Option offen. Als Temperatursensor wird ein DS18B20 eingesetzt, die einfache Beschaltung und Auswertung hat mich hier überzeugt. Das Schalten der Lüfter sollte erst ein BC547 übernehmen, dessen Ic bzw Icm ließen den jedoch schnell einem IRL2203N Platz machen. Als Lüfter sind im Moment 2 Stück 12V ~500mA 120mm Noname PC Lüfter angedacht, je nach Lärmentwicklung und Wirksamkeit wird hier aber noch getauscht oder vervielfacht (die Schaltung sollte genug Reserven haben, das Netzteil ist natürlich evtl. upgradebedürftig) FRAGEN: 1) Habe ich irgendwelche groben / offensichtlichen (Anfänger-)Fehler in der Schaltung? 2) Ist der 47nF Kondensator zwischen RESET und GND notwendig? Ich habe ihn in manchen Schaltungen gesehen, in manchen nicht. Ich gehe dank 7805 von einer recht sauberen Versorgungsspannung aus, oder machen mir die induktiven Lasten einen Strich durch die Rechnung? 3) Ist der IRL2203N Q1 als N-Kanal MOSFET richtig beschalten? Möchte hier um jeden Preis Fehler vermeiden. 4) Sollte ich den Gatestrom an Q1 durch einen 250 Ohm Widerstand auf am Pin verträgliche 20 mA begrenzen? 5) Die Lüfter sollen nicht mittels PWM gestellt werden, sondern einfach nur bei Erreichen der Schwellenwerte oder manuell. Dennoch werde ich das Gefühl nicht los, dass eine Freilaufdiode angebracht ist. Stimmt das? Kann hier Überdimensionierung schaden (außer dem Geldbeutel)? Was wäre eine aktuelle Diode, die hier auch nach einem Upgrade auf 4 oder 6 Lüfter mit je 12V / 0,5A bestehen würde? 6) Wieviel Strom / Leistung muss ich für den FET einkalkulieren? Der Rest der Schaltung dürfte so um die 20mA ziehen, würde bei 12V 240mW machen. Da würde ich mich gerade noch trauen, die Schaltung in ein geschlossenes Plastikgehäuse zu sperrren. Ist die Idee schlecht und soll ich in jedem Fall Lüftungslöcher / Schlitze planen? Mir ist klar, dass das weder der erste Post zu Aquariensteuerungen und schon gar nicht der erste Post zu Lüftersteuerungen ist, dennoch denke ich dass sich dieses Thema von den anderen unterscheidet, sowohl in Zielsetzung als auch in der Schaltung. Bin für Hinweise, Anfänger-, Fortgeschrittenen- und Expertenmeinungen dankbar und hoffe, dass der Post trotz der Länge durch die Unterteilungen ein wenig übersichtlicher geworden ist. mfg Edit: Die beiden Schaltpläne sind dieselben, in der Vorschaufunktion war keiner zu sehen, also hab ich ihn nochmal hinzugefügt und beim Absenden war er dann doppelt. Bitte einen löschen falls das jemand liest der das kann ;)
A0 S0 schrieb: > 1) Habe ich irgendwelche groben / offensichtlichen (Anfänger-)Fehler in > der Schaltung? Sieht gar nicht so schlecht aus. AREF schliesst man nicht an Vcc an. Wenn du den ADC nicht benutzt offen lassen, vorsorglich 100nF nach GND falls der ADC doch irgendwann zum Einsatz kommen soll. AVcc + AGND sollten ihren eigenen 100nF Kondensator bekommen. > 2) Ist der 47nF Kondensator zwischen RESET und GND notwendig? Ich habe > ihn in manchen Schaltungen gesehen, in manchen nicht. Ich gehe dank 7805 > von einer recht sauberen Versorgungsspannung aus, oder machen mir die > induktiven Lasten einen Strich durch die Rechnung? Könnte sein. Der Kondi schadet nicht. musst ihn ja fürs erste nicht bestücken. Die 10µC am Eingang vom 7805: würde ich höher gehen. 100µF falls das Netzteil keine besonders saubere Spannung liefert. 9mA für die Hintergrundbeleuchtung kommt mir ehrlich gesagt ein wenig wenig vor. Wie auch immer: Die würde ich auf jeden Fall über einen Tranistor schalten. Und den wiederrum an einen µC-Pin mit dem ich Hardware-PWM machen kann (OC2 wäre frei), zwecks einstellen der Helligkeit. Das ist einfach gemacht und kann zb so genutzt werden, dass die Beleuchtung bei Tastenbetätigung angeht und 2 oder 3 Minuten nach der letzten Betätigung automtisch wieder ausgeht, wobei die Helligkeit per Programm eingestellt werden kann. Zumindest bei mir war es noch immer so, dass die Beleuchtung sowieso zu hell ist und runtergedimmt werden kann.
> für das ganze Display lasse ich mir diese Option offen.
brauchst du nicht. Die Dinger brauchen so gut wie keinen Strom.
Aber: Mir fehlt ein Poti zum einstellen der Kontrastspannung!
Das LCD kannst du ach über 4 Bit ansteuern. Spart 4 Pins. Dann kannst du
die Steuerleitungen und die Datenleitungen gemeinsam auf 1 Port legen
und musst die nicht auseinanderreissen.
Für die LED würde ich mir andere Pins aussuchen, damit die Tx und Rx Pins für zukünftige Erweiterungen (USART Anschluss an den PC für Statistik Auswertungen) frei bleiben.
@Skua Vielen Dank, hatte mich bei den Tastern im letzten Moment umentschieden, und hab VCC gegen GND getauscht, hab aber übersehen dass da noch der DS1820 dranhing. @Karl Heinz Buchegger Vielen Dank für deine Hilfe, noch dazu um diese Zeit ;) Ich habe mal versucht, deine Hinweise einzuarbeiten (habe versucht das halbwegs zügig hinzubekommen und mir dabei fast die Finger gebrochen dank der Usability von Eagle). Zufällig habe ich heute auch einen "alten" Post von dir gelesen, in dem du die Idee des Ausblendens der Hintergrundbeleuchtung aufgreifst :D Das mit den 9mA sagt auch nur der Chinamann, ich habe selbst auch gelesen dass die Teile teils mehrere zig mA ziehen. Ich werde es vorsichtshalber mal auf nem Steckbrett mit 9mA probieren und dann steigern, man weiß ja nie. Das mit dem 4Bit Modus widerstrebt mir innerlich, wobei ich aber nicht sagen kann warum. Habs von Anfang an immer mit 8 Bit gemacht, aber ich denke wenn du das sagst geht das OK. --> Werde ich noch ändern. Die Pins sind noch ein wenig willkürlich, gerade bei den LEDs. Ich muss mir noch überlegen wie ich da am besten herumjongliere, damit die Drähte im Endeffekt möglichst kurz sind.
Ich wuerd das Uart mit einem Max232 Ausstatten und das Ding ueber die serielle Schnittstelle in Betrieb nehmen. Die Tasten und das Display sind schwieriger.
@holger Danke, das hatte ich übersehen als ich das Potentiometer "eingebaut" hatte. @Oschi Mit dem Gedanken einer seriellen Schnittstelle hatte ich auch schon gespielt, allerdings benutze das Ding nicht nur ich und von allen anderen kann ich nicht erwarten, ständig einen PC einzuschalten wenn man etwas eingeben auslesen ändern möchte. So soll z.B. über einen oder zwei Tasterdrücke angegeben werden können, dass gerade gefüttert wurde. Auf dem Display steht dann zu lesen, wann das das letzt Mal der Fall war. Damit erspart man sich die "Hab ich heute schon?"-Gedanken :) Angehängt habe ich ein Foto von dem Gehäuse, in dem ich die größten Komponenten aufgelegt habe. Irgendwie habe ich die Innenmaße überschätzt, auf dem Papier sieht's größer aus... Einen MAX232 und eine 9-polige Buchse zusätzlich wird's als wohl nicht spielen :( Vor dem Gehäuse habe ich sowieso schon Respekt. Ich habe daran gedacht, die Löcher erst zu bohren und feilen und dann mit einer laminierten, bedruckten durchsichten Folie zu bekleben. Die (SMD-) Taster werden erhöht angebracht und durch die Folie gedrückt. Mal sehen ob das was wird. @Rest der Welt Gibt's Aussagen zu einer Freilaufiode bzw. zur Beschaltung des MOSFETs Q1? mfg
hmmm dem FET würd ich am Gate auch nen Serienwiderstand spendieren, da können Spitzenströme auftreten bei PWM.
Danke an beide, ist wohl ein ähnliches Problem. Komme ich bei beiden mit 20mA hin? Dann wirds bei 5V wohl ein 250R für jeden werden. mfg
A0 S0 schrieb: > Dann wirds bei 5V wohl ein 250R für jeden werden. Für den FET ist das zu viel. Da würde ich 10 Ohm bis max. 100 Ohm nehmen. Ist in deinem Fall nicht so kritisch, da Du ja nur langsam ein und aus schaltest. Berechnung für T1, siehe z.B. hier: http://www.mikrocontroller.net/articles/Basiswiderstand Den Motoren würde ich jeweils eine eigene Freilaufdiode verpassen.
@Chris Danke für die Hinweise. Ich gehe von hFESAT von 20 bei einem BC547 aus (praktischerweise gleich ein Beispiel aus dem Artikel, ohne das hätte ich den Wert NIE aus dem Datenblatt rauslesen können), bei maximal 100mA (muss ich erst testen) hätte der Transistor also gerne 100mA/20=5mA an der Basis. Macht bei 4 Volt ca 800 Ohm. Wird inkorporiert. Wie berechne ich sowas für einen FET? Habe gelesen, dass die kein herkömmliches hFE haben. Bei 100 oder 10 Ohm würde das aber auch bedeuten, dass bis zu 50 respektive 500mA fließen könnten, darüber wäre ein durchschnittlicher Pin am Mikrocontroller wohl nicht glücklich, oder habe ich hier etwas nicht verstanden? mfg Edit: Welche Diodenfamilie eignet sich hier? Ich habe nur 1n4xxx, weiß auch nicht was da der Stand der Technik ist, möchte mir hier keine Dinosaurier einhandeln :D
S1 bis S5 sollen Eingabetasten sein oder? Du hast du Pull-Ups vergessen
@123 Da wollte ich eigentlich die im AVR verbauten verwenden, ich meine das schon mal gemacht zu haben und dass das auch funktioniert hat. Dank http://www.mikrocontroller.net/articles/Relais_mit_Logik_ansteuern#Freilaufdiode bin ich übrigens zur Überzeugung gelangt, dass eine 1N4148 pro Lüfter eigentlich doch funktionieren dürfte, die werde ich wohl direkt am Lüfter befestigen und nicht im Gehäuse (-->Platzmangel :D) Ich habe diesen Artikel nicht zum ersten Mal gelesen, trotzdem ist mir diese Sektion nie aufgefallen, traurig irgendwie... mfg
Reichen dir den 150mA für den lüfter? Nimm lieber ne 1N4004 die Kann 1A. Da bist du auf der sicheren Seite. Ach ja ich würde die Versorgungsspannung der Lüfter noch mit einem etwas dickeren Kondensator puffern. Habe mal so ein ähnliches Projekt gehabt und beim Anlauffen des Lüfters ging die 5V Versorgung in den Keller.
A0 S0 schrieb: > bei maximal 100mA (muss ich erst testen) > hätte der Transistor also gerne 100mA/20=5mA an der Basis. Macht bei 4 > Volt ca 800 Ohm. Da betreibst Du den aber schon sehr am Limit. Soviel benötigt deine Hintergrundbeleuchtung ja wahrscheinlich auch gar nicht. Da kannst Du z.B. auch 1k nehmen und gut ist. A0 S0 schrieb: > Wie berechne ich sowas für einen FET? Habe gelesen, dass die kein > herkömmliches hFE haben. Bei 100 oder 10 Ohm würde das aber auch > bedeuten, dass bis zu 50 respektive 500mA fließen könnten, darüber wäre > ein durchschnittlicher Pin am Mikrocontroller wohl nicht glücklich, oder > habe ich hier etwas nicht verstanden? Ein FET wird ja gerade nicht über einen Strom gesteuert, sondern über eine Spannung. Allerdings besitzt das Gate eine Kapazität, die bei jedem Schaltvorgang umgeladen werden muss. In diesem kurzen Moment können dann sehr hohe Spitzenströme fließen, denn ganz kurzzeitig ist das dann quasi ein Kurzschluss. Das kommt jedoch erst zum Tragen wenn man den FET mit einer schnellen PWM ansteuern möchte. Hier können durch das ständige Umladen des Gates also beträchtliche Ströme fließen. Ist für Dich aber egal, da du ja nur gelegentlich die Motoren an- und abschaltest. Im Forum findest Du diverse Beiträge in denen entsprechende Berechnungen hergeleitet werden. Du könntest den Widerstand daher auch theoretisch weglassen. Allerdings begrenzt er auch die Flankensteilheit deines Steuersignals, was sich EMV-technisch positiv auswirkt. A0 S0 schrieb: > Welche Diodenfamilie eignet sich hier? Bei Motoren würde ich irgendetwas schnelleres als die 400x nehmen. BVY27/200 oder so.
Man beachte das die Pull-Ups in den µCs keine richtigen Widerstände sind. Ich würde die noch mit dazu packen. Z. B. Widerstandsnetzwerk das braucht fast keinen Platz.
@123 Laut http://www.nxp.com/documents/data_sheet/1N4148_1N4448.pdf schafft eine 1N418 einen non-repetetive Peak-Forward-Current zwischen 0,5 und 4A. Auch repetetive wären 450mA. Wie kommst du auf 150mA? Habe aber gerade gesehen, dass ich noch 1N4007 habe, mit denen bin ich dann wohl endgültig sicher. Kondensator ist vermerkt, ich werde schauen was sich maximal noch unterbringen lässt. @Chris Ich muss erst herausfinden, wieviel Strom die LED wirklich benötigt, laut Verkäufer nur 9mA, danach rechne ich dann nochmal. Jetzt weiß ich ja wie ;) Bzgl. Widerstand FET: Dann werde ich einen 100 Ohm Widerstand verbauen und gut ist's. Die Dioden werde ich mir gleich anschauen, laut http://www.mikrocontroller.net/articles/Relais_mit_Logik_ansteuern#Freilaufdiode sind jedoch 1N4xxx für nicht-PWM Steuerungen ausreichend. Die hätte ich auch da, aber mal schauen wie schnell sich die von dir angesprochenen besorgen lassen.
Maximale Verlustleistung 500 mW. Auch das ist wichtig. Müsstest mal messen wie viel Energie deine Lüfter nach Abschalten der Versorgung zurück speisen. Du könntest natürlich auch einen MOSFET N-Kanal nehmen. Der hat diese Schutzdiode schon eingebaut.
Chris schrieb: > Bei Motoren würde ich irgendetwas schnelleres als die 400x nehmen. > BVY27/200 oder so. Sorry, meinte BYV 123 schrieb: > Man beachte das die Pull-Ups in den µCs keine richtigen Widerstände > sind. Ich würde die noch mit dazu packen. Welchen Nutzen soll das wo und wann in der Schaltung haben?
@Chris: Informiere dich mal wie man eine EMV-Gerechte Tastenentprellung vornimmt. R-C-Glied und zusätzlich über Software. Für Schaltungen die am Netz hängen sehr wichtig. Da kanns dir schon mal passieren das beim Einschalten einer Leuchtstoffröhre deine Schaltung anfängt zu spinnen.
@123 Das wird ohne Oszi glaube ich eine interessante Aufgabe :( Meinst du an jeden Lüfter einen MOSFET und nur dessen Diode nutzen? Nachdem ich meine sündteuren IRL2203N in einem Anflug geistiger Umnachtung bei Conrad gekauft habe, bricht da wohl der Geiz durch und ich kaufe mir lieber noch 100 Stück BYV27-200 um 15€ aus Polen :D Ich hab auch die Pullups jetzt mal eingezeichnet, ich werd's vor dem Löten auf nem Steckbrett testen, wenns keine Verbesserung bringt und kein Platz vorhanden ist überleg ich's mir nochmal. @Chris Danke, hab' schon geglaubt eBay hat die nicht :) mfg
Na gut, dann wird der Schaltplan halt nicht per "Bearbeiten" angehängt :D mfg
Du kannst auch einen dicken MOSFET nehmen und alle Lüfter darüber ansteuern. Nachdem du aber deine schon gekauft hast - nimm das her was du hast. Ach ja und Conrad sollte man vermeiden, ausser einen Intressiert der Preis nicht ;)
@123 Genau so mach ich's doch, oder was meinst du? habe einen IRL2203N (Q1) der mir die beiden Lüfter steuert. Oder hab ich dich jetzt falsch verstanden? Die Affäre mit Conrad ist an einem Samstag passiert, als ich mir eingebildet habe unbedingt mit einem (bereits gekauften) Lasermodul eine Lichtschranke bauen zu müssen, wofür mir allerdings ein Fotowiderstand / Transistor (keine Ahnung mehr) und die Transistoren gefehlt haben, um den Aktor zu steuern. Hab mich beim Reflexkauf natürlich gleich für ein paar Stück mehr entschieden. Seit der Rechnung kaufe ich lieber das meiste aus China und warte geduldig :D
ja mach das so wie du es ursprünglich vorgehabt hattest. Funktioniert so auf jedn Fall. Ich finde das Projekt übrigens super. Wollte sowas auch schon mal für mein Aquarium machen mit folgenden Features: -Temperaturüberwachung -Wasserstand -Kompressordruck -Ist der Filter verstopft? hab mir da mal n'Sensor selber gebastelt um festzustellen ob noch genügend Wasser aus dem Filter läuft (hätte auch funktioniert) -Scheibe dreckig? -Automatisches Lichtabschalten (Zeitgesteuert) Wäre eig. schon alles fertig gewesen doch dann hab ich keine Zeit mehr gehabt und mein Aquarium aufgelöst. (Sowas eignet sich eben nicht in einem Zimmer in dem man schläft)
@123 Das ist natürlich nochmal um eine Größenordnung mehr, ich werd erstmal versuchen das hier zum laufen zu bringen :) Ist ja eigentlich eine ziemlich simple Geschichte mit recht wenigen Bauteilen, aber bei den Details ist es natürlich immens wichtig dass sich das Leute mit mehr Fachwissen durchsehen. Interessant wären auch noch PH oder Sauerstoffsonden / Sensoren gewesen, aber das macht mein Studentenbudget und Erfahrungsschatz nicht wirklich mit. Also wieder zurück zu den kleinen Brötchen. Das mit dem Licht ist hier im Moment mit einer Zeitschaltuhr gelöst, da lohnt es sich mMn nicht das Rad neu zu erfinden. Scheibe dreckig sowieso Wasserstand niedrig erforden sowieso manuelle Intervention, daher kommen hier menschliche Sensoren zum Einsatz. Das mit dem Sensor für den Filter klingt sehr interessant, welchen Ansatz hast du da gewählt? mfg P.S.: Wenn sich die Schaltung bewähren sollte und Interesse besteht, kann ich es auch als Projekt hier eintragen, wobei da schon ein wesentlich mächtigerer Vertreter vorgestellt wurde.
123 schrieb: > @Chris: Informiere dich mal wie man eine EMV-Gerechte Tastenentprellung > vornimmt. R-C-Glied und zusätzlich über Software. Für Schaltungen die am > Netz hängen sehr wichtig. Da kanns dir schon mal passieren das beim > Einschalten einer Leuchtstoffröhre deine Schaltung anfängt zu spinnen. Und was hat das jetzt mit den von dir weiter oben erwähnten notwendigen externen Pullups zu tun? Wenn dir das mit der Leuchtstoffröhre passiert, dann hast Du in der Tat ein EMV-Problem. Allerdings hast Du dann an anderer Stelle Murks gebaut und solltest lieber dort die Ursache beseitigen. Interne Pullups und Taster auf GND ist bei durchdachtem Layout gar kein Problem. Mein Chef würde mir an die Gurgel gehen wenn ich so einen Vorschlag bringen würde :-)
@Chris: Man kann sie hernehmen. Ich bin jedoch kein Freund davon. und ein Widerstandsnetzwerk braucht wirlich keinen Platz. Jedem das seine denke ich. Das mit dem Filter funktioniert so: das Wasser drückt eine kleine Schaufel weg und am anderen Ende ist ein Reed-Schalter angebracht. Sinkt der Wasserausstoß des Filters so wird auch die Schaufel nicht mehr so fest vom Wasser abgelenkt und betätigt dann (je nach dem wie man es eingestellt hat) den Reed-Kontakt. Funktioniert nur bei einem Aussenfilter der an der Glaswand des AQ hängt.
OK, das klingt nach einer Menge Aufwand fürs Feintuning :) Mal schauen, vielleicht wird das eine Ausbaustufe, Pins genug sind ja noch frei. Mittlerweile habe ich glaube ich Vertrauen in die letzte Version der Schaltung gefasst, je nachdem wann Zeit ist werd ich sie mal am Steckbrett probieren. Nur ob das geschlossene PVC Gehäuse die Wärme abführen kann weiß ich noch nicht so recht. Hat hier jemand Erfahrungswerte? mfg
A0 S0 schrieb: > Nur ob das geschlossene PVC Gehäuse die Wärme > abführen kann weiß ich noch nicht so recht. Hat hier jemand > Erfahrungswerte? Wir kennen hier weder das Gehäuse, die max. Umgebungstemperatur, den Stromverbrauch und und und... Der größten Stromfresser werden wohl die Beleuchtung des Displays und deine LEDs sein. Der Rest sind ein paar mA. Die Verlustleistung am Spannungsregler wirst Du dann einigermaßen abschätzen können. Ein paar letzte Anmerkungen hätte ich noch. Teilweise sind sie auch weiter oben schon einmal von anderen Personen genannt worden: 1. 1N4148 "über" den Spannungsregler setzen. Grund hier: http://www.elektronik-kompendium.de/public/schaerer/ureg3pin.htm 2. 100k von Basis an Emitter bei T1. Grund hier: http://www.mikrocontroller.net/articles/Basiswiderstand#Offene_Basis_bei_Reset 3. Display im 4-Bit-Modus ansteuern. Ist nicht viel komplizierter, reduziert den Verdrahtungsaufwand und macht Pins für die Zukunft frei. 4. Benutze den UART mit einem Pegelwandler um dir das Leben leichter zu machen. Ohne Debugger ist so ein Schnittstelle, mit der man sich Messwerte/Meldungen/Statusänderungen an den PC senden kann echt Gold wert. Einfach MAX232 (besser MAX232A oder MAX202, beide kommen mit 100nF Kondensatoren aus) dran und gut. Dazu wäre dann allerdings noch ein Quarz als stabiler Taktgeber anzuraten. Dann mal viel Spaß beim Basteln :-)
1) Du meinst zusätzlich, so dass der Strom von der 5V Seite auf die 12V Seite fließen kann? Also aus "Die überlebenswichtige Rückfluss-Diode D1"? Wird gemacht. 2) Das hatte ich vorher gelesen, keine Ahnung warum ich das nicht eingezeichnet hatte. Wird auch gemacht. 3) Bin ich noch am Überlegen, würde wohl auch deutlich den Kabelsalat bei ohnehin begrenztem Platz reduzieren. 4) Wenn noch irgendwo ein cm² Platz ist werde ich einen 232er einbauen, der Vorschlag kam so oft, dass ich mich umentschieden habe :) Das Gehäuse ist jenes: http://neuhold-elektronik.at/catshop/product_info.php?products_id=3298 1,3mm Plastik, 112 57 22mm Außenmaße. Ich rechne mal mit einem Gesamtverbrauch von ~50mA, also werden max. 600mW abzuleiten sein. Genaueres kann ich erst nach einem Steckbrettaufbau sagen. Die Umgebungstemperatur ist an einer Seite die Temperatur der Aquariumsscheibe, an allen anderen die Raumtemperatur. Ich bräuchte nur eine Meinung, ob das überhaupt ansatzweise möglich ist oder ob sowas in geschlossenen Plastikgehäusen ohnehin unmöglich ist weil es sich immer weiter aufheizt. Danke nochmals für die ganze Denkleistung, die hier schon reingeflossen ist. mfg
A0 S0 schrieb: > 4) Wenn noch irgendwo ein cm² Platz ist werde ich einen 232er einbauen, > der Vorschlag kam so oft, dass ich mich umentschieden habe :) kannst du machen wenn du Platz hast. Wenn nicht, dann verbau auf die eigentliche Platine 2 Lötnägel und schliesse eine Zusatzplatine mit einem MAX (und dem zugehörigen Kleinkram) drauf nur während der Entwicklungszeit an. Das kostet dich nur 2 Lötpads neben den µC-Pins. Bereuen wirst du so etwas sicherlich nicht. Es gibt nichts Blöderes, als ein Programm zu entwickeln, das Programm macht nicht das was du willst und du hast so gut wie keine Möglichkeit, dir Messwerte oder sonstige Dinge ausgeben zu lassen. Du hast zwar ein LCD drauf, dass dazu herhalten kann, aber mit dem ist man dann doch sehr beschränkt. Vor allen Dingen, weil ja die normalen Programmausgaben (wie Menüaufbau und dergleichen) ja in der Zwischenzeit auch auf dem LCD landen sollen. Und wer weiß, vielleicht interessiert dich ja im Herbst welche Temperaturen im maximum an jedem Tag waren, wie oft der Lüfter gelaufen ist, wie lange, etc. etc. Wenn der M32 das im EEPROM mitspeichert und auf Verlangen über die RS232 rausspielt, dann kann man da im Nachhinein seine Schlüsse ziehen. Du musst diese Zusatzplatine ja noch nicht einmal jetzt aufbauen. Aber es beruhigt, dass es möglich wäre, wenn der Fall der Fälle eintritt. Wenn du dir die Pins jetzt allerdings mit anderen Dingen verbaust (obwohl es nicht notwendig ist), dann ist es Essig mit 'kann man, wenn man es braucht'
Das klingt eigentlich nach einer ziemlich offensichtlichen und guten Lösung, danke. Werd ich wohl so machen wenn noch irgendwo etwas von der Platine zu sehen ist :D Ich beiß' mir nur gerade in den Hintern, weil ich keine weiblichen Pin Header mitbestellt habe... mfg
Schaden kann die Diode nun wirklich nicht. Das Gehäuse hast Du aber ganz schön sportlich gewählt, jedenfalls für einen Lochrasteraufbau :-) Wenn Du tatsächlich bei 50mA bleibst, würde ich mir keine Gedanken machen. Verlustleistung am Spannungsregler wären dann aber nur (12V-5V)*0,05A=0,35W. Aber gut, der größte Teil vom Rest bleibt auch irgendwo im Gehäuse als Wärme zurück :-) Trotzdem wären 0,6W auch nicht die Welt. Da Du ja keine riesigen Motoren verwendest wird am MOSFET auch nicht die Welt abfallen und die Dioden willst Du eh an die Motoren packen. Das größte Einsparpotential, dass Du jetzt noch hast werden die LEDs sein. Ich habe hier z.B. irgendwelche Power LEDs, da kannst Du bei 1mA nicht mehr reinschauen, so hell sind die. A0 S0 schrieb: > Ich beiß' mir nur gerade in den Hintern, weil > ich keine weiblichen Pin Header mitbestellt habe... Wieso bestellst Du eigentlich nicht erst dann, wenn alles geplant ist? Ganz stressfrei bei einem Hersteller. Kommt unterm Strich sicher auch günstiger ;-)
Hab vorher schon geschrieben: Am Papier hat's größer ausgesehen :D :D Evtl klemm ich bei ein paar Stunden Trockenbetrieb noch DS18B20 mit ins Gehäuse, dann sieht man recht schnell ob sich das ausgeht. Bis auf die Platine, Sockel und Pin Header hatte ich den Rest schon, immer in größeren Stückzahlen gekauft wenn ich mal was mit dem jeweiligen Bauteil machen wollte. Ob das bei einem Hersteller viel günstiger gekommen wäre weiß ich nicht, immerhin hab ich die Komponenten immer in der jeweils günstigsten Mengeneinheit per eBay aus Fernost gekauft. Bis jetzt bin ich sehr zufrieden, allerdings fürchte ich mich vor dem Tag an dem ich wegen unklarer Toleranzen oder Ähnlichem unspezifische Probleme mit einer Schaltung habe und alles neu kaufen muss. Aber für den Anfang und um alles ein wenig kennenzulernen / auszuprobieren würde ich sagen war mein Vorgehen der way to go :) mfg
Hmmm ... Mal abgesehen von der Elektronik: Ein Aquarium schwitzt nicht. Daher kann man mit einem Lüfter nur einen schnelleren Angleich der Wassertemperatur an die Umgebungstemperatur erreichen. Die Kühlung, welche Du über das Verdampfen des Wassers erreichen kannst, wird durch Wärmeaufnahme über das Aquarium bzw. durch Sonneneinstrahlung wieder zunichte gemacht. Ergebnis ist eine feuchte Bude und ein leeres Aquarium. Effektiv kommst Du nur mit einem Kompressor (wie im Kühlschrank) ans Ziel. Selbst aussen aufgeklebte Peltier-Elemente sind wirkungsvoller. Gruß Jobst
Das Ganze wurde letztes Jahr zwar nicht empirisch bewiesen, aber zumindest nicht widerlegt durch Überströmen der Oberfläche mittels eines Standventilators. Mit diesem ging die Temperatur zurück, ohne stieg sie an / blieb gleich. Wenn das Aquarium die Umgebungstemperatur hat, so ist das wohl meist hinreichend. Ob der Anstieg von der Sonneneinstrahlung, der Pumpe, oder einem geheimen AKW das von den Fischen betrieben wird erzeugt wird weiß ich nicht. Es dreht sich also alles nur um die Frage Ventilator oder etwas Selbstgebasteltes :) Außerdem besänftigt es den Basteltrieb. mfg
Bitte melde dich an um einen Beitrag zu schreiben. Anmeldung ist kostenlos und dauert nur eine Minute.
Bestehender Account
Schon ein Account bei Google/GoogleMail? Keine Anmeldung erforderlich!
Mit Google-Account einloggen
Mit Google-Account einloggen
Noch kein Account? Hier anmelden.




