Hallo zusammen, ich habe eine Operationsverstärkerschaltung für einen Subtrahierer gefunden und etwas an dem Schaltplan erstaunt mich: zwischen den beiden Eingängen hängt parallel zum OpAmp ein Kondensator. Jetzt frage ich mich: was bewirkt der dort? Normalerweise müsste ein Entstörkondensator doch auf Masse abfließen, oder? Auch aus meinen Spice-Simulationen werde ich nicht schlauer. Vielleicht weiß jemand Rat, das wär toll :) Liebe Grüße
Miriam Kannst du die Schaltung mal reinstellen? Ralph Berres
Es könnte sein, das er zusammen mit dem Kondensator in dem gegenkopplungszweig eine Selbsterregung unterdrücken soll, die bei Operationsverstärker auftreten, die bei einer eingestellten Verstärkung von unter 5 nicht mehr stabil arbeiten. Es gibt in der Tat solche OPs die man extern kompensieren muss. Welchen OP verwendest du? Ralph Berres
Den OP37. Hatte auch schon das Datenblatt dazu durchsucht, aber nichts gefunden. Aha, das ist doch schon mal interessant. Schließlich soll die Schaltung ja nur eine Verstärkung von 1 bewirken. So ein Verhalten kann man dann wohl auch schlecht simulieren, oder?
Der OP37 scheint bei einer Verstärkung von 1 nicht stabil zu arbeiten. Das könnte problematisch sein. Die Phasendrehung im Bodediagramm darf er dann mehr als 135° erreichen, wenn die Leerlaufverstärkung schon lange auf 0 abgefallen ist, sonst neigt die Schaltung zum schwingen. Muss es denn so ein extrem schneller OP sein? Versuche es doch mal mit einen OP07. Der benimmt sich wesentlich gutmütiger. Simulieren kann man es wenn man genau das Modell des OPs verwendet. Ralph Berres
Meistens wird abere in Reihe zu C1 noch ein Widerstand von einigen 100 Ohm geschaltet. Das ganze dient zur Frequenzkompensation des OPs.
Ahaa! Hätte nicht gedacht, dass OpAmps in der Praxis doch so sensibel sein können! Vielen Dank für die Antworten :D
Miriam K. schrieb: > Ahaa! Hätte nicht gedacht, dass OpAmps in der Praxis doch so sensibel > sein können! Die meisten verhalten sich doch gutmütig. Die sind dann für eins Verstärkung kompensiert. Aber das ist halt immer ein Kompromiss. Will man spezielle Eigenschaften wie hohe Slewrate und Breitbandigkeit kommt man nicht um eine individuelle Kompensation nicht herum. Aber das sind aber Ausnahmen.
100pF ..200pF direkt am Eingang eines OPV verbessert deutlich die Einstrahlfestigkeit. HF wird sonst gerne an den Eingängen gleichgerichtet und erzeugt einen DC Fehler. Mich wundert's allerdings, dass der Kondensator bereits in der Simulation berücksichtigt ist.
Miriam K. schrieb: > Was ist denn Einstrahlfestigkeit? Wenn ein Rundfunksender seine HF in den Verstaerkereingang einstrahlt z.B. Die Anschlusskabel wirken dann als Antenne. Kommt dann noch ein PN-Übergang ins Spiel wird diese HF gleichgerichtet. Dadurch verschieben sich Arbeitspunkte der Schaltung. Die HF wird dabei demoduliert. Das ist im allgemeinen nicht erwünscht ausser in Rundfunkempfänger. Kleine Kondensatoren an den Eingängen der Schaltung leiten diese HF dann im ab bevor sie Störungen in der Schaltung verursacht. Das ganze ist auch als EMV Elektormagnetische Verträglichkeit bekannt. Auch kleine HF Drossel (Ferritperlen) können sowas verhindern.
Oh toll, danke für die Erklärung, google hat da echt nichts zu gefunden :)
Ich habe sogar noch das Spice-Model für den OP37 gefunden :)
Stawito schrieb: > 100pF ..200pF direkt am Eingang eines OPV verbessert deutlich die > Einstrahlfestigkeit. HF wird sonst gerne an den Eingängen > gleichgerichtet und erzeugt einen DC Fehler. Das hilft aber nur wenn man die BE-Strecken der Eingangstransistoren HF-mäßig kurzschließt. (Je nach NPN oder PNP-Eingang müßte also noch der invertierende Eingang gegen -15 oder +15V geblockt werden). Gruß Anja
Ich wuerd den OP37 nur fuer spezielle Faelle empfehlen. Ein Subtrahierer mit Verstaerkung Eins gehoert nicht dazu. Er hat eine GBW von 65MHz bei einer Verstaerkung groesser 5. Er hat Bipolar Eingaenge, 10uV Offset und 3.8nV/rtHz Rauschen. Die Speisung ist +-15V.
>ich habe eine Operationsverstärkerschaltung für einen Subtrahierer >gefunden und etwas an dem Schaltplan erstaunt mich: zwischen den beiden >Eingängen hängt parallel zum OpAmp ein Kondensator. Jetzt frage ich >mich: was bewirkt der dort? Normalerweise müsste ein Entstörkondensator >doch auf Masse abfließen, oder? Auch aus meinen Spice-Simulationen werde >ich nicht schlauer. Keine Ahnung was dieser unsägliche Cap dort bewirken soll. Man findet ihn hauptsächlich in sehr alten Schaltungen aus der Anfangszeit der OPamp. Die Simulation zeigt, daß er zu einer erheblichen Destabilisierung der Gegenkopplung führt und jede OPamp-Schaltung notorisch instabil macht. Dieser Cap an dieser Stelle ist eine völlige, geistige Niederlage...
Ina schrieb: > Die Simulation zeigt, daß er zu einer erheblichen > > Destabilisierung der Gegenkopplung führt und jede OPamp-Schaltung > > notorisch instabil macht. Dieser Cap an dieser Stelle ist eine völlige, > > geistige Niederlage... In den allermeisten Fällen hast du recht. Je nach dem wie der OP die Phase dreht, kann der aber auch eine Selbsterregung verhindern. Es hängt auch ein bischen von der äuseren Beschaltung ab. Ralph Berres
>In den allermeisten Fällen hast du recht. Je nach dem wie der OP die >Phase dreht, kann der aber auch eine Selbsterregung verhindern. > >Es hängt auch ein bischen von der äuseren Beschaltung ab. Ja, und zwar im Sinne von Helmut: >Meistens wird abere in Reihe zu C1 noch ein Widerstand von einigen 100 >Ohm geschaltet. Der Cap öffnet für hohe Frequenzen dann nämlich einen Pfad für den besagten zusätzlichen Widerstand, sodaß die Noise Gain des dekompensierten OPamps gerade auf den Minimalwert hochrutscht. Und das Ganze funktioniert auch nur bei ganz bestimmten Schaltungen und Beschaltungswiderständen. Aber hier wurde einfach ein Cap zwischen die OPamp-Eingänge gelegt, getreu dem Motto: "Haja, der OPamp verstärkt ja die Spannung zwischen seinen Eingängen und ein Cap dort kann Hf blocken." Aber so funktioniert ein OPamp nicht, weil die Spannung am "-" Eingang durch die Gegenkopplung erzeugt wird, und da will der OPamp keine unzulässigen Phase Lags, genau das, was so ein irrer Cap dort aber gerade anrichtet. In einer normalen OPamp-Schaltung ist ein solcher Cap so unnütz wie ein Kropf. Wer der Schaltung etwas Gutes tun will, macht sie erst mal deutlich niederohmiger, schaltet einen geeignten Cap parallel zu R4 und optimiert C2. Und natürlich setzt man keinen OP37 ein, wenn die Noise Gain viel kleiner als die Mindestverstärkung des dekompensierten OP37 ist. Schwingneigung bekämpft man übrigens nicht mit so einem dümmlichen Cap, sondern mit einer hochwertigen Entkopplung der Versorgungsspannungen. Die üblichen 100nF Caps dort sind immer nur die Minimallösung. Oft profitiert ein OPamp von zusätzlichen Tantals oder Elkos, in Verbindung mit RC-Filter bildenden Serienwiderständen. Gute Mischpulte arbeiten so.
Der OP37 ist die weniger kompensierte Version des OP27. Bei dieser Schaltung also lieber einen OP27 - dann sollte es auch ohne die beiden kleinen Kondensatoren gehen. Für eine hohe Geschwindigkeit bräuchte man dann kleinere Widerstände. Wenn es nicht schnell sein soll, gleiche Kondensatoren parallel zu R2 und R4.
Ina schrieb: > Schwingneigung bekämpft man übrigens nicht mit so einem dümmlichen Cap, > > sondern mit einer hochwertigen Entkopplung der Versorgungsspannungen. > > Die üblichen 100nF Caps dort sind immer nur die Minimallösung. Oft > > profitiert ein OPamp von zusätzlichen Tantals oder Elkos, in Verbindung > > mit RC-Filter bildenden Serienwiderständen. Gute Mischpulte arbeiten so. Das gilt aber nur wenn der OP intern ausreichend kompensiert ist. Ich gebe dir recht, das man generell die Betriebsspannungsanschlüsse direkt am IC abblocken sollte. Da genügt in der Regel der von dir zitierte 100nF Kondensator. Allerdings sollte zumindest in der näheren Umgebung gerne gemeinsam für mehrere OPs ein Elco von ein paar Mikrofarad paralell geschaltet sein, um die Entkopplung der Betriebsspannung auch noch für niedrige Frequenzen zu garantieren. Bei mehrstufigen Verstärker mit hoher Gesamtverstärkung ist es ratsam die Betriebsspannung untereinander nochmal zu entkoppeln, durch RC Glieder mit ausreichender Zeitkonstante. Wenn man dann keine groben Fehler beim Layouten macht, schwingt auch nichts. Ich habe schon sowohl große Studiomischpulte ( 32/16/2 ) gebaut als auch Verstärker mit über 100db Verstärkung. Ich würde allerdings keine nicht kompensierte OPs nehmen wenn man nicht extrem große Bandbreiten benötigt. Achtung auch der so gerne genommene NE5534 ist erst ab einer Spannungsverstärkung von 5 stabil. Darunter neigt er zum schwingen. Da nützt dann auch das Abblocken der Betriebsspannung nichts. Da muss man extern kompensieren. Ralph Berres
>Achtung auch der so gerne genommene NE5534 ist erst ab einer >Spannungsverstärkung von 5 stabil. Ja, ab einer Verstärkung von 3 ist er stabil. Und Kompensieren geht ja auch einfach, mit einem 22...33pF Cap über Pin5 und Pin8. Vielleicht kommt Miriam ja noch mal zurück und sagt uns, wo sie die Schaltung her hat. Ich habe so eine Schaltung zuletzt in einem Laney Mischer gesehen, an einem Mikrofonverstärker mit TL072 (was ja schon ein Widerspruch in sich ist!). Ich durfte das Teil reparieren, weil man Radio damit hören konnte. Und rate mal, welcher Cap wohl daran schuld war??
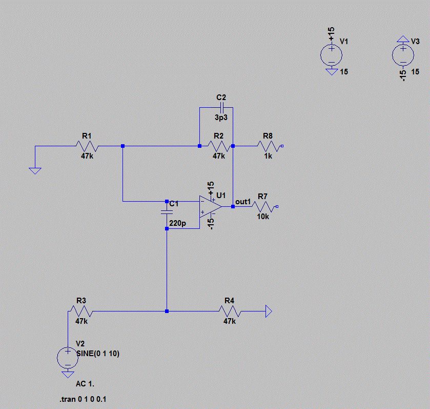
Hallo, der Subtrahierer ist Bestandteil der analogen Vorverarbeitung von Eingangssignalen einer AD-Karte, welche ich als Teil meiner Bachelorarbeit überarbeiten soll. Damals konnte mir niemand im Institut sagen, weshalb der Kondensator dort hinmusste. :-/ Da er den Ausgang auch wie verrückt zum Schwingen brachte, musste ich ihn nochmal kompensieren. >< Ich musste neue Opamps für die Karte raussuchen, weil die alten Mist waren und habe mich damals für den Op37 entschieden. Er erschien mir gut und günstig. Die Versorgungsspannung ist schon genügend entstört, das hab ich einfach nur nicht mit ins Schema gemacht. Parallel zu R4 befindet sich auch schon ein C um die verrückte Phasenverschiebung "auszugleichen". Besonders zufrieden bin ich auch noch nicht mit der Schaltung. Wenn man sie in der Simulation und im Realversuch mit Rechtecksignalen füttert, dann ist die Anstiegszeit der Flanke unerträglich lange. Dafür ist das Signal nicht so verzerrt wie in der Originalkarte. Ich werde mal ein paar der hier genannten Vorschläge simulieren und ausprobieren. Danke an alle für die Antworten und Ideen :D
Miriam Schmeise die ganzen Kondensatoren im Signalzweig mal komplett raus, mache die Widerstände mal niederohmiger und versuche dann erst mal mit einen Kondensator parallel zum Gegenkopplungswiderstand den OP ruhig zu bekommen. Den Kondensator kann man solange vergrößern, bis ein Rechteckimpuls gerade kein Überschwingen mehr zeigt. Nehme dir erst die erste Stufe vor, und wenn am Ausgang der 1 Stufe das Rechtecksignal ohne Überschwingen mit einer maximal möglichen Steilheit erscheint, nehme dir die zweite Stufe vor, und mach da das selbe. Das was in der Schaltung zu sehen ist, ist Murks. Wie Ina schon bemerkte, ist der Kondensator zwischen + und - Eingang eher kontraproduktiv. Ein Kondensator von 220pF ( oder ist es nF ) parallel zu einen 47Kohm Widerstand bewirkt eine obere Frequenzgrenze von ca 15KHz. Ralph Berres
Ja, das mach ich. Ich finds n bischen seltsam, dass mein Betreuer mir die Schaltung so zum Layouten gegeben hat... jetzt muss ich ja doch nochmal alles überprüfen und die ganze Layoutarbeit war für die Katz -.-
Der Kondensator ist Unsinn. Ein idealer OPV hat eine Eingangsspannung von 0V (virtuelle Masse). Ein Kondensator an 0V hat daher auch null Wirkung. Ein realer OPV braucht vielleicht einige nV Eingangsspannung, da ist die Wirkung ein kleines bischen mehr als null. Peter
Miriam K. schrieb: > Ich finds n bischen seltsam, dass mein Betreuer mir die Schaltung so zum > Layouten gegeben hat... Dann hat er keine Ahnung. > jetzt muss ich ja doch nochmal alles überprüfen > und die ganze Layoutarbeit war für die Katz -.- Nur wegen dem Kondensator wuerde ich kein neues Layout machen.
Peter Dannegger schrieb: > Ein realer OPV braucht vielleicht einige nV Eingangsspannung, da ist die > Wirkung ein kleines bischen mehr als null. Vorsicht Peter. Das gilt nur wenn die Frequenz hinreichend klein ist. Kommst du aber in dem Bereich wo die Verstaerkung absinkt stimmt das nicht mehr. Und das ist schon ab einigen KHz der Fall.
Welche Wirkung dieser Kondensator hat, kann nur der Hersteller des OPV sagen. Wenn dieser den Kondensator also nicht vorsieht würde ich es auch nicht machen. Dagegen sagt der Hersteller aber eindeutig, daß dieser OPV nur für eine Verstärkung >=5 stabil ist. Und damit ist er für diese Anwendung völlig ungeeignet. Peter
>Damals konnte mir niemand im Institut sagen, weshalb der Kondensator >dort hinmusste. :-/ Da er den Ausgang auch wie verrückt zum Schwingen >brachte, musste ich ihn nochmal kompensieren. >< Schau dir die Bilder im Anhang an, dann weißt du, warum das geschwungen hat... >Ich musste neue Opamps für die Karte raussuchen, weil die alten Mist >waren und habe mich damals für den Op37 entschieden. Er erschien mir gut >und günstig. Der OP37 ist dekompensiert und nur für Spezialanwendungen geeignet. Wahrscheinlich kannst du auch einen TL052 einsetzen? >Besonders zufrieden bin ich auch noch nicht mit der Schaltung. Wenn man >sie in der Simulation und im Realversuch mit Rechtecksignalen füttert, >dann ist die Anstiegszeit der Flanke unerträglich lange. Wegen den vielen Caps. Wie schnell soll denn die Anstiegszeit sein?
Ja, mir ist das schon alles klar. Ich hätte damals bei der Auswahl des OpAmps genauer schauen sollen :-/ Außerdem muss das Institut den erstmal bestellen und man nimmt natürlich erstmal das was man da hat. Aber selbst auf Wikipedia steht ja, dass man den OP37 nicht verwenden soll. Naja, was gelernt. Ina schrieb: > Wegen den vielen Caps. Wie schnell soll denn die Anstiegszeit sein? Nicht größer als die alte Karte ;) Zur Not mach ich halt alles wieder niederohmiger um die Zeitkonstante weiter zu verkleinern. Vielleicht kann ich mir dann auch den letzten Entstörkondensator einsparen. Der macht ja alles nochmal lahm. Leider muss ich mich ja auch noch um die FPGA-Programmierung kümmern, deshalb wird die Hardware erstmal hintenangestellt.
>Nicht größer als die alte Karte ;) Und wie schnell war die? >Leider muss ich mich ja auch noch um die FPGA-Programmierung kümmern, >deshalb wird die Hardware erstmal hintenangestellt. Mein Tipp: Mach erst die Harware fertig, sonst mußt du mit dem ganzen Scheiß noch mal anfangen und noch mal Zeit vergeuden für die Einarbeitung!
>@Ina. >Mit was simuliert du eigentlich? Meistens mit TINA von TI. Ist umsonst, hat dafür aber eine recht eingeschränkte Funktionalität. Für OPamps reicht es aber fast immer.
So 25µs. Naja, es ist halt so mit Spice kann ich daheim arbeiten, die FPGA-Programmierung kann ich nur im Institut machen. Die ist auch fast fertig. Deshalb mach ich das jetzt parallel. Und ich denk mal, jetzt wo ich weiß was so alles falsch ist wirds recht schnell gehen. Dann muss nur noch der Operationsverstärker schnell hier ankommen... Irgendwie ist die Planung der Bachelorarbeit ein bisschen durcheinander o.O
25 usek Steilheit schaffst du ja schon mit eine TL071. der ist ganz unproblematisch und gutmütig. Ralph Berres
Ina schrieb: > Meistens mit TINA von TI. Danke Miriam K. schrieb: > Irgendwie ist die Planung der Bachelorarbeit ein bisschen durcheinander Auf jeden Fall: Viel Erfolg Grüße Udo
Danke :) Mein größeres Problem ist eh grad die Karte-DSP-PC-Kommunikation...
>25 usek Steilheit schaffst du ja schon mit eine TL071. der ist ganz >unproblematisch und gutmütig. Genau. Ich hatte den TL052 vorgeschlagen, weil es diesen zusätzlich noch mit relativ kleiner Offsetspannung gibt, falls das wichtig ist.
Was soll denn U2 mit seiner Beschaltung für eine Funktion haben?
Ina schrieb: >>25 usek Steilheit schaffst du ja schon mit eine TL071. der ist ganz >>unproblematisch und gutmütig. > > Genau. Ich hatte den TL052 vorgeschlagen, weil es diesen zusätzlich noch > mit relativ kleiner Offsetspannung gibt, falls das wichtig ist. Da hätte ich dann noch eine Alternative. Den OP27. Der müsste das auch noch schaffen. Und ist extrem driftarm. Ralph Berres
Der erste OpAmp dient eher als Impedanzwandler denn als Subtrahierer, da der eine Eingang ja auf Masse liegt. Aber theoretisch könnte man da auch noch ne Spannung anlegen. Es wird dann mit Bezug auf die gemessen. Die zweite Schaltung bereitet das Signal für den AD-Wandler. Der hält nur ne Spannung von 1,5-3,5 aus und die Skala ist invertiert. Die Schaltung dämpft also das Eingangssignal von -10 bis 10 Volt auf 3,5 bis 1,5 runter.
Ich würde das mal so wie im Anhang machen (an die Stelle von V5 kommt eine Referenzspannungsquelle wie der LM385-2,5 zum Einsatz). Aus der Schaltung ist ganz absichtlich nicht das Äußerste an Geschwindigkeit herausgekitzelt worden, weil du sagtest, daß 25µsec Anstiegszeit ok sind. Hier sind es rund 5µsec, das sollte reichen. Dafür sind die OPamp-Schaltungen in der Gegenkopplung sauber phasenkorrigiert worden und werden garantiert nicht schwingen, wenn das halbwegs sauber aufgebaut wird. Am Ausgang bin ich davon ausgegangen, daß die kapazitive Last durch den 1nF Cap im wesentlichen vollständig bestimmt ist. Zum Schutz des nachfolgenden Eingangs finden sich 1A Schottkydioden, was schon fast Overkill ist. R8 ist im Gegensatz zu deinem Entwurf INNERHALB der Gegenkopplung plaziert, sodaß Spannungsabälle an ihm, beispielsweise durch niederohmige Lasten oder die teilweise beträchtlichen Sperrströme von Schottkydioden mit ausgeregelt werden und nicht das Wandlungsergebnis verfälschen. Wenn man für die Widerstände 1%-ige oder sogar 0,1%-ige Ausführungen wählt, dürfte man sich den lästigen und unzuverlässigen Abgleich mit Trimmmern ersparen können. Wenn man die Schaltung schneller machen will, sollte man deutlich niederohmiger fahren. Aber da das hier nicht erforferlich ist, habe ich die Schaltung mal "mittelohmig" dimensioniert.
Oh wie nett, das wär doch nicht nötig gewesen :D Danke!
> Damals konnte mir niemand im Institut sagen, weshalb der
> Kondensator dort hinmusste.
( > ...Bestandteil der analogen Vorverarbeitung von Eingangssignalen
> einer AD-Karte)
Der Entwickler hatte ursprünglich bestimmt vor, den OP42 einzusetzen.
Kleiner Hinweis auf das Datenblatt des OP 42:
Seite 11, Figure 6: DAC Output Amplifier Circuit.
>Der Entwickler hatte ursprünglich bestimmt vor, den OP42 einzusetzen. > >Kleiner Hinweis auf das Datenblatt des OP 42: >Seite 11, Figure 6: DAC Output Amplifier Circuit. Das, was da im Datenblatt des OP42 gezeigt wird, ist eine unvermeidliche Streukapazität des DAC-Ausgangs, die lediglich als zusätzliches Bauteil eingezeichnet ist. So, wie auch eine Fotodiode eine unvermeidliche Sperrschichtkapazität besitzt, die ebenfalls in einer OPamp-Schaltung berücksichtigt werden muß. Die besprochene Kapazität in Miriams Schaltung ist aber keine unvermeidliche Streukapazität, sondern vielmehr eine absichtlich dort eingefügte Kapazität, die der Schaltung etwas Gutes tun soll. Leider hat der Entwickler übersehen, daß eine Kapazität dort kontraproduktiv ist.
Also nein, Ina hast Übersetzungsschwierigkeiten. Die Erklärung wird im DB ausführlich gegeben: es wird (in diesem Fall) eine zusätzlicher ´adjusted C´ notwendig. Anderes seltenes Beispiel: OPV-Praxis, Nührmann, 2.Auflage, Seite 102: ein TAA761 hat 1nF.
Zuschlag: ein industrieller Stromverstärker für Plasmaspritzen hat einen Tantal an den Eingängen eines OP07.
Flow schrieb: > Also nein, Ina > hast Übersetzungsschwierigkeiten. Die Erklärung wird im DB ausführlich > gegeben: es wird (in diesem Fall) eine zusätzlicher ´adjusted C´ > notwendig. Der adjusted C ist aber der, der im Gegenkopplungszweig liegt. Der "Kon- densator" zwischen den Opamp-Eingängen heißt Cin. Cin ist kein Bauteil, sondern setzt sich aus der DAC-Ausgangs-, der Opamp-Eingangskapazität und Streukapazitäten zusammen. C hat die Aufgabe, den negativen Einfluss von Cin auf die Stabilität der Schaltung zu kompensieren.
>hast Übersetzungsschwierigkeiten. Nö. >Die Erklärung wird im DB ausführlich gegeben: es wird (in diesem Fall) >eine zusätzlicher ´adjusted C´ notwendig. Hast du überhaupt gechecked, von welchem Cap wir es hier haben?? Es geht um "C1" von Miriams 1. Schema. Dein "ajusted C" sitzt dagegen in der Gegenkopplung und nicht an den Eingängen!
Interessant. Im Link nach unten scrollen bis Q: Can op amps that aren’t unity-gain stable be used at unity-gain? The OP37 is a great amplifier, but it must be used in a gain of at least 5 to be stable. A: You can use such op amps for lower gains by tricking them. Figure 18 http://www.analog.com/library/analogdialogue/archives/38-06/capacitive_loading.html Dort wird diese Technik erläutert. Oder als PDF, Seite 5. http://www.analog.com/library/analogdialogue/archives/38-06/capacitive_loading.pdf
--- schrieb: > A: You can use such op amps for lower gains by tricking them. Figure 18 > > > http://www.analog.com/library/analogdialogue/archi... > > Dort wird diese Technik erläutert. > > Oder als PDF, Seite 5. > > http://www.analog.com/library/analogdialogue/archi... Ja in verbindung mit einem ohmischen Widerstand geht das. Aber das habe ich schon gesagt. Beitrag "Kondensator parallel zu Operationsverstärkereingang" Dabei muss dann das Verhaeltnis von diesem Widerstand zum Gegenkopplungswiderstand groesser als die Mindestverstaerkung sein. Dann sieht der OP nur diese hoehere Verstaerkung. Damit das nicht die DC-Stabilitaet verschlechtert wird ein kleiner C damit in Reihe geschaltet.
Bitte melde dich an um einen Beitrag zu schreiben. Anmeldung ist kostenlos und dauert nur eine Minute.
Bestehender Account
Schon ein Account bei Google/GoogleMail? Keine Anmeldung erforderlich!
Mit Google-Account einloggen
Mit Google-Account einloggen
Noch kein Account? Hier anmelden.





