Hallo Leutz, ich bin seit kurzen dabei auf der uni ein bisschen meine schaltungstechnik grundkenntnisse in die praxis umzusetzen. Also mit praxis meine ich, Simulationsprogramm mit bauteilen aus der 350nm library. Nuuun meine frage, wieso braucht man eigentlich wenn man einen integrierer baut, ganz einfacher OP mit R und C in der Rückkopplung parallel zum C noch einen ca. 10MOhm großen Widerstand damit das ding einigermaßen korrekt arbeitet??? Der Laboringenieur meinte fragen sie einfach ihren prof. Es ist aber semesterferien, der ist im urlaub. Aaalso seit ihr für heute meine profs =) Danke und sorry wegen der Groß-und kleinschreibung
Schaltplan? Vermutung. Es gibt in der Schaltung kein explizites Setzen der Anfangsbedingung sprich ein definiertes Laden des Integrator C auf eine Anfangsspannung (oder Kurzschliessen um als Anfangsbedingung immer 0V zu haben) Mit dem 10M Widerstand sorgst du dafür daß sich der C nicht auf irgendwelche Spannungen auflädt und nach einiger Zeit der Nichtbenutzung sicher wieder auf 0V ist.
Eventuell braucht der Spice Solver einen DC Pfad zum konvergieren.
>Nuuun meine frage, wieso braucht man eigentlich wenn man einen >integrierer baut, ganz einfacher OP mit R und C in der Rückkopplung >parallel zum C noch einen ca. 10MOhm großen Widerstand damit das ding >einigermaßen korrekt arbeitet??? Ganz einfach, weil du den unvermeidlichen Eingangsruheströmen des OPamp einen Pfad zum Abfließen anbieten mußt. Wenn du 10M verwendest, dann ist dein Integrator wohl mit einem FET-OPamp aufgebaut??
Da braucht man keinen Widerstand parallel. So ein Integrierer steht ja nicht dumm in der Landschaft herum. Der ist z. B. Teil einer Regelschaltung oder wenn es eine Messchaltung ist, dann wird der C am Anfang mit mittels Schalter entladen. Es gibt nur wenige Schaltungen wo es tatsächlich Sinn macht einen Widerstand parallel zu schalten. Du musst schon genauer sagen was dein Integrator machen soll, wenn du einen brauchbaren Rat erwartest.
> Danke und sorry wegen der Groß-und kleinschreibung
Entschuldigung abgelehnt!
>Da braucht man keinen Widerstand parallel.
Rechne mal die DC-Verstärkung einer solchen Schaltung aus, wenn dieser
hochohmige Parallelwiderstand fehlt...
>Rechne mal die DC-Verstärkung einer solchen Schaltung aus, wenn dieser >hochohmige Parallelwiderstand fehlt... geht theoretisch gegen "unendlich". Aber genau das will man bei einem Integrierer ja. Damit ist bleibt die Frage immer noch unbeantwortet. Ich selbst hab noch keinen Sinn gefunden. Aber nicht alles, was gemacht wird hat auch einen Sinn.
Ina schrieb: >>Da braucht man keinen Widerstand parallel. > > Rechne mal die DC-Verstärkung einer solchen Schaltung aus, wenn dieser > hochohmige Parallelwiderstand fehlt... Die DC-Verstärkung ist gleich der Lerlaufverstärkung, z. B. 100000. Genau das will man ja haben.
>geht theoretisch gegen "unendlich". >Aber genau das will man bei einem Integrierer ja. Wenn du für eine Rogowski-Spule einen Integrierer mit einem TL052A bauen willst, und du läßt diesen Widerstand weg, dann hast du am Ausgang des OPamp eine Offsetspannung von bis zu 0,8mV x 100000 = 800V...
Der analoge Integrierer kann nur dann richtig funktionieren, wenn das Eingangssignal den Mittelwert (Gleichspannungsanteil) 0 hat, da sonst das Integral nicht beschränkt ist und früher oder später den Ausgangs- spannungsbereich des Opamps verlässt. Aber auch wenn man dies sicherstellt, kommt trotzdem ein Gleichanteil in Form der Offsetspannung zur Eingangsspannung hinzu, der das Ausgangs- signal in die eine oder andere Richtung (je nach Polarität der Offset- spannung) weglaufen lässt. Dieses Weglaufen wird durch den dem Kondensator parallelgeschalteten großen Widerstand begrenzt. Ist der Integrierer Bestandteil eines PI- oder PID-Reglers, braucht man (s. Kommentar von Helmut S.) den Widerstand nicht, da die Regelung die Eingangsspannung des Integrierers so beeinflusst, dass sich die Aus- gangsspannung immer nur in begrenztem Maße vom Nullpunkt wegbewegt.
Ina schrieb: >>geht theoretisch gegen "unendlich". >>Aber genau das will man bei einem Integrierer ja. > > Wenn du für eine Rogowski-Spule einen Integrierer mit einem TL052A bauen > willst, und du läßt diesen Widerstand weg, dann hast du am Ausgang des > OPamp eine Offsetspannung von bis zu 0,8mV x 100000 = 800V... Aber den zusätzlichen Widerstand kannst du auch nicht so niedrig wählen weil er begrenzt ja die maxiamle Ausgangsspannung.
Siehe Schaltung 5, http://www.amplifier.cd/Tutorial/Uebertragungsfunktion/Operationsverstaerker-Frequenzgang.html
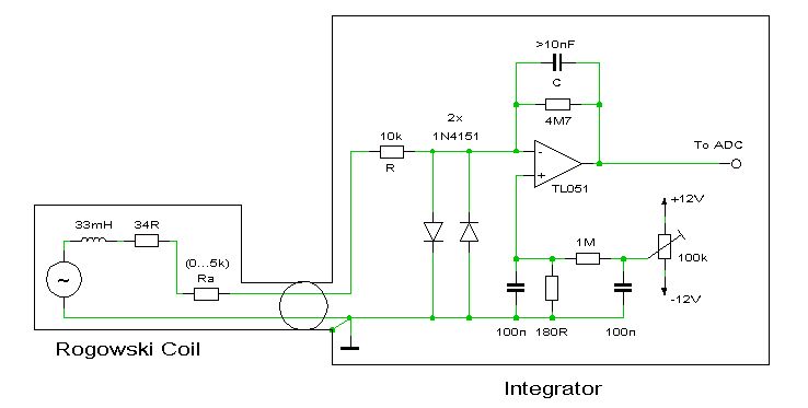
>Aber den zusätzlichen Widerstand kannst du auch nicht so niedrig wählen >weil er begrenzt ja die maxiamle Ausgangsspannung. Im Anhang ist eine Integrator-Schaltung für eine Rogowski-Spule zu sehen. R und C der Gegenkopplung bilden eine Zeitkonstante mit einer Grenzfrequenz. Natürlich funktioniert die Schaltung als Integrator nur für Frequenzen oberhalb dieser Grenzfrequenz...
Ina schrieb: > Im Anhang ist eine Integrator-Schaltung für eine Rogowski-Spule zu > sehen. R und C der Gegenkopplung bilden eine Zeitkonstante mit einer > Grenzfrequenz. Natürlich funktioniert die Schaltung als Integrator nur > für Frequenzen oberhalb dieser Grenzfrequenz... Ja, aber der R parallel zum C bringt in hinsicht auf die Offsetspannung nichts sondern nur für den Eingangsruhestrom des inv. Eingangs wie du oben schon geschrieben hast. Für den Offset hast du ja die Beschaltung am nicht inv. Eingang.
ya schrieb: > Für den Offset hast du ja die Beschaltung am nicht inv. Eingang. Meinst du die Offsetspannung ist wirklich absolut 0V ?
Wobei das mit den Eingangsstrom ists auch nicht wirklich der fließt ja in den OPV hinein. Also ich sehe keinen Grund für den Widerstand außer das sich die Schaltung beim Ausschalten schneller entlädt.
>Für den Offset hast du ja die Beschaltung am nicht inv. Eingang.
Leider gibt es immer eine gewisse Rest-Drift bei der Offsetspannung.
Beträgt diese +/-1mV, dann hast du immer noch +/-470mV am Ausgang des
OPamp, trotz des 4M7 Widerstands!
Simon G. schrieb: > Nuuun meine frage, wieso braucht man eigentlich wenn man einen > integrierer baut, ganz einfacher OP mit R und C in der Rückkopplung > parallel zum C noch einen ca. 10MOhm großen Widerstand damit das ding > einigermaßen korrekt arbeitet??? Weil die Welt real ist und es keine idealen OPs gibt. Schon gar nicht gehören die einfachen dazu, z.B. machen dir sowohl Offsetspannung und Biasstrom schnell ein ya schrieb: > Wobei das mit den Eingangsstrom ists auch nicht wirklich der fließt ja > in den OPV hinein. Da der Strom aber nicht aus einem Schwarzen Loch auftaucht, sondern irgendwo herkommen muß, würden sich ohne Widerstand entsprechen Ladungen auf dem C sammeln und was das für die Ausgangsspannung als Funktion der Zeit bedeutet, kann man ja leicht ausrechnen.
Ich nehme an, dass man hier nur Wechselspannung integreieren muss. Stimmt die Annahme, dann könnte man, statt Offsetabgleich und Parallelwiderstand, mit einem zweiten Opamp eine permanente automatische Offset-Korrektur machen.
@ Helmut S. Wo gibts denn OP-Pärchen mit akkurat gleichen Offsetspannungen und Biasströmen (günstig!) zu kaufen?
@Haar Sträub Du kennst diese Schaltung offenbar nicht. Die braucht keine zwei gleich guten Opamps.
>Wo gibts denn OP-Pärchen mit akkurat gleichen >Offsetspannungen und Biasströmen (günstig!) >zu kaufen? Helmut meint wohl den DC-Servo. -> Figure 39 von http://www.analog.com/static/imported-files/data_sheets_obsolete/1134125OP176.pdf Der von mir gezeigte Integrator verwendet aus einem bestimmten Grund, den ich hier nicht weiter erläutern möchte, einen TL051 mit einem zusätzlichen Offset-Abgleich. In einer normalen Anwendung verwendet man natürlich einen besseren OPamp und erspart sich den ganzen Offset-Abgleich. Außerdem folgt auf den Integrator sowieso ein Hochpaß, der Offsetspannungen herausfiltert.
Bitte melde dich an um einen Beitrag zu schreiben. Anmeldung ist kostenlos und dauert nur eine Minute.
Bestehender Account
Schon ein Account bei Google/GoogleMail? Keine Anmeldung erforderlich!
Mit Google-Account einloggen
Mit Google-Account einloggen
Noch kein Account? Hier anmelden.
