Ich habe ein Problem mit einem Drehzahlsteller für einen DC Motor (Reihenschlussmotor 24V, 160A). Der Motor soll per PWM gesteuert werden, der Leistungsteil besteht aus mehreren MOSFETs (IRF1404). Diese sollen laut Datenblatt 202A pro Chip verkraften, unter Berücksichtung der Anschlussbeine sind die Bauteile bis 75A pro FET belastbar. Ich habe 4 Stück davon parallel geschaltet. Das ganze soll als Antrieb für ein Fahrrad dienen. Leider sind bei einer Testfahrt die 4 Fets gestorben. Als Freilaufdiode kommen 4 Doppeldioden MBR3045 zum Einsatz. Wenn ich die Spannung an den Fets mit dem Oszilloskop betrachte habe ich kurze Abschaltspitzen bis ca. 40V bis die Freilaufdioden leiten. Als Gatetreiber kommt eine Push-Pull-Stufe aus 2 Transistoren zum Einsatz. Die ganze Schaltung werde ich morgen posten. Sind 4 Fets diesen Strömen prinzipiell gewachsen? Der Motor wird beim Beschleunigen ja deutlich mehr als 160A aufnehmen können, allerdings sind die Fets gestorben als dem Motor kaum ein Drehmoment abverlangt wurde und das Tastverhältnis nicht größer als ca. 30% gewesen sein kann.
bei welcher Frequenz wird die Endstufe betrieben? Evtl. ist der Bereich bei sehr kleinen Einschaltzeiten (wenige % Dutycycle) kritisch. Hier werden die FETs möglicherweise nicht ganz eingeschaltet und sind deshalb nicht so niederohmig wie sie sein sollten. D.h. der FET leitet noch nicht richtig und wird dann schon wieder ausgeschaltet. Also wird er permanent "ungünstig" betrieben und dabei überlastet. Falls dieses Problem vorliegt muss entweder der Gatetreiber erheblich mehr Strom liefern können (Pufferkondensatoren !!!) oder man beginnt einfach bei der Ansteuerung nicht bei 0% sondern bei 5 oder 10% Dutycycle.
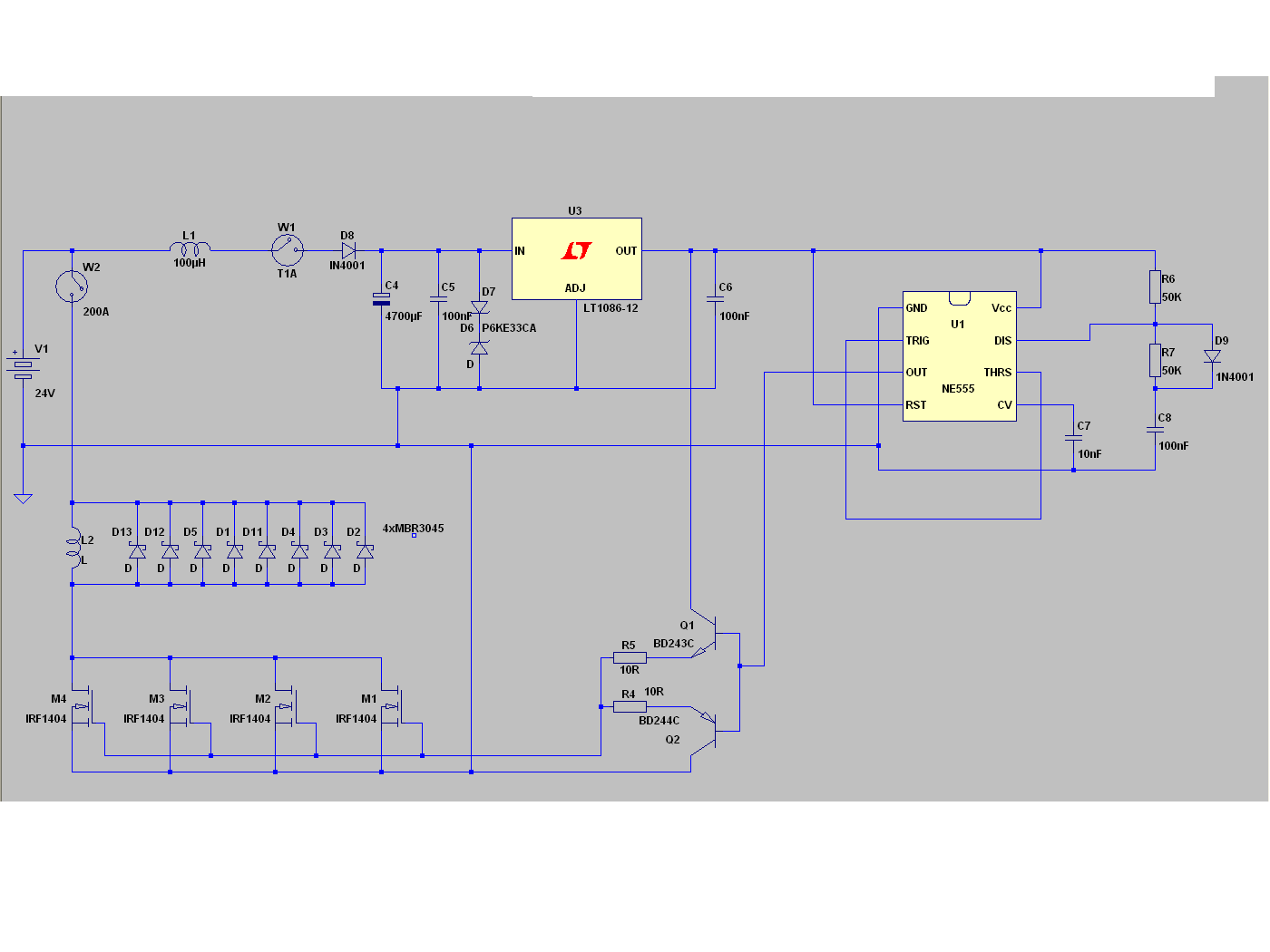
So hier ist noch der Schaltplan. Der Spannungsregler für die Steuerung liefert 15V nicht 12V aber ich habe in LTSpice keinen anderen gefunden. Der Motor ist als Spule (L2) gezeichnet und die beiden Widerstände R6 und R7 sind eigentlich ein Poti mit dem das Tastverhältnis zwischen 1% und 99% geregelt werden kann. Das die FETs nicht ordentlich durchgesteuert werden glaube ich eher nicht, auf dem Oszilloskop sahen Motorspannung und Gatespannung immer schön rechteckig aus und erreichten immer die Maximalwerte ohne erkennbar große Anstiegszeiten. Mir kommen die 4 FETs für 160A einfach ein bisschen "mickrig" vor. Ich kann irgendwie nicht glauben dass diese solch einen hohen Strom bewältigen können, auch wenn es laut Datenblatt absolut kein Problem sein sollte. Bei 160A und 4mOhm RDSon würden pro FET 25.6W Verlustleistung entstehen, für ein TO220 Gehäuse sollte das ja machbar sein.
Der Anfahrstrom wäre interessant, einfach mal im abgesteckten, kalten Zustand eine Widerstandsmessung machen.
Schau dir mal die Gatekapazität an. Nicht zu unterschätzen! Dein Gate-Treiber muss deutlich stärker ausgelegt werden. Ich würde R4,5 verkleinern, die Transistoren leistungsfähiger auslegen, und evtl. noch eine Vorstufe vorschalten. Oder gleich einen integrierten Gate-Treiber verwenden. Dann würde ich auch noch mind. 2 FETs pro Stufe mehr verwenden, besser 4. Beachte dabei, das sich die Gatekapazitäten ADDIEREN! Ich bin mir jetzt nicht sicher: Macht es Sinn, Sourcewiderstände einzusetzen?
Hi, noch was: Auch die Dioden sollten symetriert werden. Oder eine "Dicke" Diode verwenden, die die 160A (besser mal mit 200A gerechnet) Puls abkann.
Tobias W. schrieb: > Ich bin mir jetzt nicht sicher: Macht es Sinn, Sourcewiderstände > einzusetzen? Nein, im Schaltbetrieb macht das keinen Sinn. Das ist nur im Analogbetrieb notwendig. R4 eher zwischen den Basen und dem 555 setzen (und etwas mehr Ohm), die Emitter direkt verbinden und von da über R5 an das Gate anschließen. Andere Transistoren mit höherer Stromverstärkung wären sinnvoller im Treiber.
Beachten: Auch die Leitungsinduktivitäten des gesamten Aufbaus um die FET herum kann Ärger machen, also möglichst "geometrisch eng" bauen !
ich schrieb: > Laut 4 Drahtmessung beträgt der ohmsche Widerstand 65mOhm. Ergibt bei 24V also ca 370A ! Das ist der Anlaufstrom des Motors. Klingt irgendwie nach Auto/LKW-Anlasser, REihenschluss und die Leistungsklasse dürfte passen. Was ist das für ein Motor ? :-)
Niederinduktive(r) Kondensator(en) direkt am Steller ist/sind doch sicher eingebaut ?
4PS in ein Fahrrad? Was das denn wieder für ein Wahnsinn? Das die vier FET`s gestorben sind wundert mich nicht, 160-320A ist ja auch nicht trivial. Möglich das die 40V dadurch zustande kommen, das die FET`s dadurch zu Leiten beginnen. PS: Ich hab meine Zweifel, das Man Schottky-Dioden parallel schalten kann...
Woher der Motor genau stammt kann ich gar nicht sagen, irgendein Hubwagen o.ä. Anlasser ist es keiner. Das der Anlaufstrom mehr als 160A beträgt ist mir klar. Allerdings fließt dieser Strom ja nur recht kurz, zudem sollten die 4 MOSFETs ja zusammen 300A verkraften wenn man einen mit 75A belasten kann. >Niederinduktive(r) Kondensator(en) direkt am Steller ist/sind doch >sicher eingebaut ? Nein es ist nur ein Elko vor der Spannungsversorgung für die Steuerung. Meinst du den? >Snubberglied vergessen Meinst du um die FETs vor zu hohen Spannungen zu schützen? Dafür sollten ja eigentlich die Dioden sein. Das man Schottkydioden eigentlich nicht parallelschalten sollte weiß ich, allerdings wurde mir gesagt das es bei guter thermischer Kopplung auf dem Kühlkörper trotzdem funktionieren würde, außerdem sind die 8 Dioden auch überdimensioniert. Glaubt ihr wirklich, dass der Treiber zu schwach ist auch wenn die Spannung an den Gates ohne nennenswerte Verzögerung das Maximum erreicht? Ich habe die gleiche Schaltung bereits für ein Fahrrad mit 500W an 12V verwendet (mit nur einer Diode und ebenfalls 4 MOSFETs). Das funktioniert problemlos. Allerdings soll die Steuerung später erweitert werden (Stromregelung, Schutzschaltungen,...) das ganze ist nur ein Probelauf. Und das ich nicht vor habe mit dem Teil auf öffentlichen Straßen zu fahren sollte auch klar sein.
>> Niederinduktive(r) Kondensator(en) direkt am Steller ist/sind doch >> sicher eingebaut ? > Nein es ist nur ein Elko vor der Spannungsversorgung für die Steuerung. > Meinst du den? Direkt vorm Ausschalten der MOSFET-Stufe hat auch die Induktivität der Leistungsverkabelung die Energie W= 0,5 LI². Ein geeigneter Kondensator "quer über alles" schliesst einen entsprechenden Teil dieser Induktivität kurz, dann bekommen die MOSFET's beim Ausschalten weniger ab bzw. kann der Snubber ggf. kleiner ausfallen.
Hallo ich (Gast), TO220 kann man einfach vergessen, bei diesen Strömen. Welchen Querschnitt hat den deine Verdrahtung? Du hast Glück, das Du "nur" mit 24Volt hantieren musst. Die Transistoren sind an Überspannung gestorben. Dessen bin ich mir sehr sicher. Dann sieh Dir bitte mal einige MOSFET-Treiber Schaltkreise an und denke drüber nach, diese in dein System einzupflegen. TC4422A zB. http://www.microchip.com/ParamChartSearch/chart.aspx?branchID=9010&mid=11 http://ww1.microchip.com/downloads/en/AppNotes/00898a.pdf "Leider" habe ich nur ein einziges Projekt, welches nicht einmal richtig fertig geworden ist, (Strombegrenzung fehlt) auf welches ich verweisen kann. Auch wenn die anderen das evtl. schon kennen, hier der Link: Beitrag "vernünftige IGBT Ansteuerung?" Letzten Endes am dann doch ein IGBT zum Einsatz - die Betriebsspannung war aber auch um einiges höher, was die Auswahl an MOSFETs in diesem Spannungsbereich echt erschwerte. ZUm Anfang hatten wir mit PWM Schaltkreisen und einer Batterie parallelgeschalteter Mosfets (20xTO220, Typ weiss ich nicht mehr)experimentiert. Aber hier reichen ja schon unterschiedliche Laufzeiten in den Gatezuleitungen aus, das ein Fet immer mehr "abbekommt" als ein anderer in der gleichen Reihe. Und dann sterben alle nacheinander :( Was Du brauchst, ist ein TOSHIBA Mosfet Modul im isotop, so wie hier bei Erik aufm Bild zu sehen http://dareal.info/misc/last_aufteilung.jpg Ansonst haben wir schonmal einen 200Ampere Motoransteuerer in der "Beichte" gehabt, dem habe ich ebenfalls entsprechende Kabelquerschnitte ans Herz gelegt. Beitrag "Re: DC motor 200 A" 50mOhm sind bei Kabelübergängen schnell erreicht. Bei 200Ampere bleiben wieviel Volt im Kabel? Wieviel zusätzliche Leistung muss Du aufbringen? I² x R macht 200A² x 50mR = 2000Watt. Also 2KW, die erstmal in der Stoßstelle bleiben und die zusätzlich aufgebracht und an dieser eher kleinen Stelle auch wieder in Wärme gewandelt, abgeführt werden muss/werden müssen. Unter M4 oder gar M5 Schräubchen geht hier mal garnichts! Diese Erfahrung musste ich auch machen, obwohl wir etwas Reserve hatten, da eine Bessere Sapnnungslage gegeben war und etwas weniger Strom floss. Viel Erfolg - halte uns auf dem laufenden. Axelr. edit/ Hinweis. die Links hatte ich nicht im Kopf. Dazu ist das zu lange her. Ich habe die Suchfunktion verwendet. Kennst Du die Suchfunktion des Forums? Meld dich mal an, mann.
> TO220 kann man einfach vergessen, bei diesen Strömen.
Nein. Schon lange her, da gab's einen TO220-MOSFET SMP60N06, der war für
60 A ( dauernd ) und 240 A ( ! - Peak ) spezifiziert, und schlecht war
der nicht ...
10 Stück parallel => dann sind 160 A "drin".
U. B. schrieb: > 10 Stück parallel => dann sind 160 A "drin". Ja doch - mag ja sein. Aber wie solln die denn da rein kommen? Stromschiene, oder wie? Da muss doch ne ordentliche Installation her und von daher meinte ich, das die TO220 Gehäuse dafür ungeeignet sind. Weil eben die Beinchen zu dünn und nicht zum Anschluß an 10mm² vorgesehen sind. Nur darauf wollte ich hinaus. Das das Silizium das mittlerweile kann, habe ich schon mitbekommen. Unser TO "ich (Gast)" ja auch und hat die Teile ja wohl daher auch ausgesucht und eingestzt. Mit welchem Ergebnis haben wir ja gesehen ;)) Na, vielleicht meldet er sich ja nochmal, eine EMAIL- Benachrichtigungsfunktion kann er ja schalecht aktiviert haben. Er wird den Thread hier schlichtergreifend nicht wiederfinden, denke ich mal. So, viele Grüße auch an alle Mitleser Axelr.
60A sind noch kein Problem für TO-220. Anbindung über 2 isolierte Kupferbleche (bzw Leisterplatten welche mit diesen Verstärkt sind) dann wirds auch relativ niederinduktiv. Beine werden so auch etwas gekühlt. Auch kann man die Kühlfahne,(oder ohne das Loch was sich dan I2PAK, TO-262 nennt) direkt an eine Kühlene Stromschiene Löten. So kann man mit den günstigen vielen günstigen Fets TO-220 durchaus hunderte A schnell schalten, was jene in großen Gehäusen mit vermeintlich praktischen Schraubanschlüssen nicht können (in bezog auch das "schnell"). Optimal zum schnellen (>500kHz) Schalten hoher Ströme ist TO-220 aber auch nicht. Die Beine haben eine Signifikante Induktivität was sich besonders bei Synchrongleichrichteranwendungen bemerkbar macht, wo ein Sensing auf die DS-Spannung erforderlich ist. MFG Fralla
eben. Genau so wird die Schaltung von "ich (Gast)" an seinem Fahhrad aussehen. Da wird wohl eher Lochraster und Schaltlitze das bildgebene Element sein. Ich glaube langsam weiss "ich (Gast)", was alle von ihm wolln. Nochmal baun ;)) To220 an Kupferbleche löten und die Beinchen anders kontaktieren, MOSFET Treiber verwenden. Zuleitungsinduktivität beachten in Verbindung mit der maximalen U_DS des verwendeten Transistors. Denn U = L x di/dt Wenn wir nun 200A innerhalb von 100nS abschalten und der Draht zum Motor 0.5uH hat, dann haben wir eine Spannung von 500e-9 x 200/100e-9 = 1000V. Klingt jetzt komisch, ist aber so. Diese 1kV addieren sich zur Betriebsspannung noch hinzu. (Wenn ich mich verrechnet haben sollte, bitte ich um Korrektur). Muss man also a) langsamer abschalten, b) den Strom oder c) die Induktivität verringern. Nehmen wir an, es sind nur 120A, wir geben den MOSFET 500nSekunden und wir haben 0.1uH parasitäre Induktivität. Dann sind es nur noch 24Volt Überspannung! Bei eingesetzer 24Volt Betriebsspannug immernoch zu viel für maximal 40Volt U_DS der eingestzten Transistoren. Daher gehören die Freilaufdioden direkt andn Mosfet, um diese Spannungen gegen V_dd kurzzuschliessen. Und direkt dadrüber ein Kondensator gegen V_ss, der den Kreis (schnell) schliesst.
also bei hochfrequenter Ansteuerung wären die beiden Treibertransistoren nahezu nutzlos, weil deren Stromverstärkung bei hohen Strömen erheblich abnimmt, gern auch z.B. auf hfe 2 oder 3. Habe zufällig auch gerade ein Projekt mit 4 parallelen Leistungs-Fets, und da macht die hohe Stromverstärkung bei hohen Strömen genau DEN Unterschied. Empfehlung: 2SC5001 und 2SA1834. Stärkerer Natur müssen die Treiber aber keinesfalls sein, lediglich deutlich höhere hfe bei z.B. 10A sind interessant. Komme selbst mit diesen "hochwertigen" Transistoren auf bestenfalls 80 Nanosekunden (ihr Treiber hat 400/600mA). Beim 555er läge man also deutlich über 100nano. Mit den verwendeten Transistoren läge man sicherlich im Mikrosekundenbereich. Die Vorwiderstände sind bei so großer Gatekapazität auch nutzlos, es geht eher daraum, so viel Umladestrom wie nur irgend möglich zu generieren. (diverses Geschreie um dann unerwünschte HF-Schwingungen bitte ignorieren...) Habs nicht ausgerechnet, und es wurde m.E.nach auch noch nicht genannt, aber die Taktfrequenz sieht sehr niedrig aus. Ggf. reicht eine einzige Schottky, und natürlich genügen dann die verwendeten Transistoren. Bei langsamer Taktfrequenz ist aber mit hohen Spitzenströmen zu rechnen. Der Motor wirkt erst z.B. bei 20 KHz als "Speicherdrossel". Bei z.B. 50Hz wirkt er eher wie ein stets teilgeladener Kondensator...
Danke für die Empfehlung mit den Transistoren... sieht gut aus. Ich würde wahrscheinlich trotzdem einen TC44xx Treiber bestellen - denn bestellen müsst ich ja sowieso. Aber man kann ja mal schauen, was man für Transistoren im Kasten hat. Evtl. passt ja das was "russisches" und man spart man sich die Bestellerei. Aber gut - ich will im Moment eh nichts derartiges bauen. Axelr.
Hallo Leute...ich habe den Thread nicht vergessen nur habe ich momentan einiges um die Ohren. Am Wochenende werde ich auch nicht weiterkommen, da ich tauchen gehe. >> TO220 kann man einfach vergessen, bei diesen Strömen. >Nein. Schon lange her, da gab's einen TO220-MOSFET SMP60N06, der war für >60 A ( dauernd ) und 240 A ( ! - Peak ) spezifiziert, und schlecht war >der nicht ... >10 Stück parallel => dann sind 160 A "drin". Das die 202A laut Datenblatt ein nicht wirklich brauchbarer Wert sind wusste ich natürlich. Allerdings ging ich schon davon aus, dass die 75A pro FET machbar sind. Ich habe das darum jetzt mit einem Einzelnen FET und mehreren Autoglühlampben ausprobiert: 50A über einen IRF1404 sind auf jeden Fall machbar (zumindest "Dauer-Ein"). Warm werden hauptsächlich die Lötstellen an den Anschlussbeinchen. Wie das aussieht wenn noch die Schaltverluste hinzukommen weiß ich nicht. An den Kabeln (2,5mm², für 50A viel zu schwach war ja auch nur ein Test) fallen bei 50A 0,5V ab. Mit Löstellen und insgesamt 5cm Draht haben wir also pro FET nur 10mOhm. Bei der Steuerung habe ich die Anschlussbeinchen jedes FETs auf eine 6mm² Litze gelötet. Diese Stücke waren höchstens 5-7cm lang, dann ging es auf Kupferblech (2mm stark, 20mm breit). Auf einen solchen Blechstreifen sind auch die Anoden der Dioden aufgelötet und die Anschlusskabel für den Motor bzw. Batterie (Querschnitt weiß ich nicht auswendig, etwas um 35mm²). Die Zuleitungen zu den einzelnen FETs sind allerdings nicht gleich lang. Alle 4 sind auf einer Aluplatte montiert. Der Fet ganz links hat dadurch die kürzeste Sourceleitung aber die längste Drainleitung. Somit ist die Summe auch Drain und Sourcekabel zwar gleich lang (damit sich der Strom auch gleichmäßig auf die 4 FETs aufteilt). Allerdings ist der Minuspol des Treibers auch auf das Kupferblech gelötet und damit für jeden FET unterschiedlich weit weg. Auch die Gateanschlüsse sind unterschiedlich. Das sollte aber keine Rolle spielen oder doch? Das die Zuleitungsinduktivität eine große Rolle spielt weiß ich. Drum habe ich die Schottkydioden so nahe wie möglich an den FETs plaziert. Das mit der Kapazität wusste ich leider nicht. Auf der Betriebsspannung ist auch ein gewaltiger Rippel sichtbar. >also bei hochfrequenter Ansteuerung wären die beiden Treibertransistoren >nahezu nutzlos, weil deren Stromverstärkung bei hohen Strömen erheblich >abnimmt, gern auch z.B. auf hfe 2 oder 3. Habe zufällig auch gerade ein >Projekt mit 4 parallelen Leistungs-Fets, und da macht die hohe >Stromverstärkung bei hohen Strömen genau DEN Unterschied. Das ist mir erst jetzt aufgefallen. Beim Treiber werde ich wohl nachbessern müssen. Ich habe mir irgendwo ausgerechnet was für Schaltzeiten ich ungefähr habe, das muss ich wieder raussuchen. Die PWM-Frequenz liegt irgendwo um die 30KHz. >Ich würde wahrscheinlich trotzdem einen TC44xx Treiber bestellen Werde ich vermutlich machen, allerdings muss ich erst schauen wo ich als Österreicher den bestellen kann... :(
> Die PWM-Frequenz liegt irgendwo um die 30KHz.
Woher kommt eigentlich dieser Größenwahnsinn mit den hohen Frequenzen ?
200 - 300 Hz für einen trägen DC Motor reichen vollkommen aus und du
hast dann auch dass Problem mit den Schaltverlusten grob beseitigt.
Schlimmer noch: bei solch hohen Frequenzen für vergleichsweise größere
DC Motoren nutzen sich die Kohlebürsten in Folge von starken
Störinterferenzen schneller ab.
Alex R. schrieb: >> Die PWM-Frequenz liegt irgendwo um die 30KHz. > > Woher kommt eigentlich dieser Größenwahnsinn mit den hohen Frequenzen ? > > 200 - 300 Hz für einen trägen DC Motor reichen vollkommen aus und du > > hast dann auch dass Problem mit den Schaltverlusten grob beseitigt. > > Schlimmer noch: bei solch hohen Frequenzen für vergleichsweise größere > > DC Motoren nutzen sich die Kohlebürsten in Folge von starken > > Störinterferenzen schneller ab. Das ist eher relativ. 30KHz sind zwar wirklich etwas viel. Aber 200-300Hz können je nach Motor (z.B. Scheibenläufer) noch enorme Spitzenströme (in Größenordnungen des Blockier- oder Anlaufstroms!) verursachen. Und die wären für die Kohlen dann garantiert schädlicher als eine hohe Taktfrequenz.
Bitte melde dich an um einen Beitrag zu schreiben. Anmeldung ist kostenlos und dauert nur eine Minute.
Bestehender Account
Schon ein Account bei Google/GoogleMail? Keine Anmeldung erforderlich!
Mit Google-Account einloggen
Mit Google-Account einloggen
Noch kein Account? Hier anmelden.
