Hallo, ich möchte die Drehzahl einer Werkzeugmaschine messen. Die Drehzahl kann zwischen 50 und 3000 1/min liegen. Ich habe mir dazu überlegt eine Scheibe anzufertigen, die 120 Schlitze besitzt und von 2 Gabellichtschranken die versetzt montiert sind (damit ich evtl. später mal noch die Drehrichtung auswerten kann) gleichzeitig abgetastet wird. Pro Umdrehungen kommen also 240 Pulse im µC an. Dann muss ich die Eingangssignale einfach 250ms lang zählen und erhalte automatisch und ohne Umrechnung die Umdrehungszahl. Die Signale wollte ich mit Pin Change Interrupts einlesen, da meine INT0 und INT1 Pins leider schon mit was anderem belegt sind. Die Ausgabe erfolgt dann in der Hauptschleife. Meine Frage ist jetzt, ob das so überhaupt funktionieren kann oder ob ich etwas übersehen habe. Irgendwie kann ich mir gar nicht vorstellen, dass die Lichtschranken mit 12kHz (bzw. 6kHz pro Lichtschranke) klar kommen sollen (wollte CNY36 verwenden) obwohl sie es laut Datenblatt ja locker schaffen müssten. Das Signal würde ich dann vor dem µC sowieso nochmal aufbereiten. Da ich mich noch nicht so lange mit Mikrocontrollern beschäftige würde ich mich über Tipps und Hinweise freuen. Gruß, Thomas
>wollte CNY36 verwenden)
Die Standartteile kannst Du dafür locker vergessen... Die schaffen
höchstens ein Kilohertz..
Für deine Anwendung gibt es fertige Drehgeber.. Nimm so einen..
Aktuell in der Codesammlung: Beitrag "einfache Drehzahlmessung mit ATmega88" Bei 50 U/min würde ca. ein Erebnis/s angezeigt; bei 3000 alle drei Sekunden ein neuer Wert. Falls mehr als ein Impuls/Umdrehung anliegt, muß man den Wert der 'frequenz' noch mit 1/n skalieren. Bei einer Maschine kann/muß man unter Umständen die Anzahl der Stellen reduzieren, um einen ruhigen Meßwert zu erhalten. Oder man erhöht die 'MESSZEIT' von 100 auf 300, um nur jede Sekunde ein neues Ergebnis angezeigt zu bekommen. Probiere es einfach aus.
Du willst also sowas: http://www.google.de/images?rlz=&hl=de&q=incremental+encoder&spell=1&sa=X&oi=image_result_group&sa=X Das nennt sich Inkrementalencoder üblich sind 1024 oder 2048 impulse pro Umdrehung Hersteller und Typen gibt es für jede denkbare Anwendung MfG Winne
samohT schrieb: > [...] > Dann muss ich die Eingangssignale einfach 250ms lang zählen und erhalte > automatisch und ohne Umrechnung die Umdrehungszahl. Das wird so nur funktionieren, wenn die Drehzahl der Maschine in Schritten von genau 1 rpm (oder einem Vielfachen davon) gesteuert wird (was unwahrscheinlich ist). Stell Dir vor, die Maschine macht gerade 60,25 rpm, dann bekommst Du bei 4 Samples/s dreimal 60 und einmal 61 als Ergebnis, die letzte Stelle wird also "flattern". Du solltest entweder ueber einen laengeren Zeitraum interpolieren oder mit Uebersetzung arbeiten (Inkrementalgeber dreht schneller als Maschine) oder einen Inkrementalgeber mit wesentlich mehr Inkrementen verwenden. > [...] Irgendwie kann ich mir gar nicht vorstellen, > dass die Lichtschranken mit 12kHz (bzw. 6kHz pro Lichtschranke) klar > kommen sollen (wollte CNY36 verwenden) obwohl sie es laut Datenblatt ja > locker schaffen müssten. [...] Matthias Lipinsky schrieb: > Die Standartteile kannst Du dafür locker vergessen... Die schaffen > höchstens ein Kilohertz.. Sind das Erfahrungswerte? Ich finde 6kHz nicht sonderlich beeindruckend, wenn man bedenkt dass Billig-Fototransistoren eine Rise- und Fall-Time je im einstelligen µS-Bereich haben... Volker
Natürlich geht es mit dem CNY36. Du musst nur darauf achten, dass die Millerkapazität nicht wirkt. Also kein Uce Spannungsänderung ensteht. z.B. auf einen gegengekoppelten invertierende OPV Eingang den Fototransistor (mit einer Vorspannung) legen.
Matthias Lipinsky schrieb: > Die Standartteile kannst Du dafür locker vergessen... Die schaffen > höchstens ein Kilohertz.. "Standartteile" - sind das Teile von Flaggen??? Nimm zwei ausreichend schnelle Photodioden oder -transistoren und eine LED. Um eine Photodiode schnell zu machen, kannst du durch eine anständige Spannung über der Sperrschicht deren Kapazität verkleinern.
Wie schon geschrieben, reicht doch ein Impuls/Umdrehung, um die Drehzahl hinreichend schnell zu erfassen. Die Geschwindigkeit der Sensoren wäre bei max. 50 Impulsen/s kein Problem. Wo ich eher ein Problem sehe, einen Aufbau mit optischen Sensoren zu machen: Schmutz! Viel einfacher geht es magnetisch, wobei ein kleiner Magnet auf der Achse sitzt und einen Hallsensor schaltet (als Hausnummer TLE4905). Falls eine Unwucht entstehen kann, sollte er mittig auf der Achse angebracht sein. Für eine Drehrichtungserkennung braucht man keinen Quadraturencoder, sondern lediglich einen zweiten Sensor, der zum Schaltpunkt des Drehzahlsensors (neg. Flanke) entweder '1' oder '0' liefert. Hochauflösende Encoder ergeben nur dann einen Sinn, wenn die Drehzahl möglichst schnell geregelt werden sollte. Das ist hier wohl nicht der Fall, und wäre recht teuer.
m.n. schrieb: > Wie schon geschrieben, reicht doch ein Impuls/Umdrehung, um die Drehzahl > hinreichend schnell zu erfassen. [...] Sehe ich (wie auch schon geschrieben) ganz anders. Was willst Du denn bei 50rpm in den ersten 4 Messungen (alle 250ms) anzeigen? Einfach 0? Da musste man schon ewig samplen und interpolieren um einen einigermassen genauen Wert zu ermitteln... Zumindest wenn man Impulse zaehlt und nicht die Zeit misst... Volker
Volker Schulz schrieb: > Sehe ich (wie auch schon geschrieben) ganz anders. Die 250ms sind doch nur ins Spiel gekommen, weil Thomas eine einfache Meßmethode anstrebte und sich diese Zeit mit seinen 240 (120*2) Impulsen ergab. Eine zu schnelle Anzeigerate ist, wie (ich) schon geschrieben, vielleicht eher von Nachteil. Eine Werkzeugmaschine wird ja wohl nicht im sub-Sekundentakt die Drehzahl ändern; da wackeln ja die Wände. Warten wir doch einfach ab, ob er sich noch einmal meldet.
Volker Schulz schrieb: > Sehe ich (wie auch schon geschrieben) ganz anders. Was willst Du denn > bei 50rpm in den ersten 4 Messungen (alle 250ms) anzeigen? Einfach 0? Da > musste man schon ewig samplen und interpolieren um einen einigermassen > genauen Wert zu ermitteln... Bei 50 rpm braucht man mit einem Puls/Umdrehung genau 1.2 Sekunden, um den ersten zuverlässigen Wert zu bestimmen, wenn man sich von der Idee einer reinen Frequenzmessung löst und die Periodendauer verwendet, z.B. mit dem in Beitrag "Frequenzzähler 1Hz - 40MHz" verwendeten Meßprinzip.
m.n. schrieb: > Volker Schulz schrieb: >> Sehe ich (wie auch schon geschrieben) ganz anders. > > Die 250ms sind doch nur ins Spiel gekommen, weil Thomas eine einfache > Meßmethode anstrebte und sich diese Zeit mit seinen 240 (120*2) Impulsen > ergab. > Eine zu schnelle Anzeigerate ist, wie (ich) schon geschrieben, > vielleicht eher von Nachteil. [...] Is ja richtig, aber auch mit Updates von ein oder zwei Sekunden kommst Du mit diesem Verfahren nicht weit. Wie ich nachgeschoben hatte und Michael auch richtig erwaehnt, muesste man fuer einen zuverlaeesigen Wert das Messverfahren aendern, indem man die Zeit zwischen zwei Pulsen misst und nicht die Anzahl der Pulse heranzieht. Volker
m.n. schrieb: > Aktuell in der Codesammlung: > Beitrag "einfache Drehzahlmessung mit ATmega88" @Volker + Michael Auch wenn der Titel "einfache Drehzahlmessung" lautet: einfach einmal lesen!
@m.n. m.n. schrieb: >> Aktuell in der Codesammlung: >> Beitrag "einfache Drehzahlmessung mit ATmega88" Deine Message war ganz offensichtlich nicht angekommen, weil immer noch "ewig samplen und interpolieren" als Problem im Raum stand. Vielleicht hättest du gleich deutlich machen sollen, dass es mit Frequenzmessung alleine nichts wird und man die Periodendauermessung braucht.
Hallo Leute, vielen Dank für die ganzen Antworten erstmal! Dass es fertige Inkrementalgeber gibt weiß ich, aber ich bin da eher auf eine günstige Lösung aus. Die Indexscheibe könnte ich mir schnell in der Frühstückspause lasern und die Lichtschranken (sind doch keine CNY36 sondern H21A1) hab ich eh schon da. Das ganze ist erstmal mehr als "Spielerei" für die heimische Werkstatt gedacht und hauptsächlich um mal ein richtiges Mikrocontroller Projekt zu starten und nicht nur LEDs blinken zu lassen. Erstmal habe ich vor die Drehzahl einfach per 7Segment Anzeige auszugeben. Später wollte ich evtl. die Drehrichtung noch auswerten und dann synchron zur Hauptspindel einen Motor ansteuern. Deshalb wären mehr als 1 Impuls pro Umdrehung schon nicht schlecht denk ich. Habe gestern Abend mal noch an dem Programm getüftelt und es funktioniert jetzt auch. Gespeist mit Frequenzgenerator gibt es alle 1/4s die Drehzahl auf 7Segment aus. Dann habe ich auch gleich gemerkt, was Volker Schulz weiter oben schon sagte: Volker Schulz schrieb: > ...die letzte Stelle wird also "flattern". Du solltest entweder > ueber einen laengeren Zeitraum interpolieren oder mit Uebersetzung > arbeiten (Inkrementalgeber dreht schneller als Maschine) oder einen > Inkrementalgeber mit wesentlich mehr Inkrementen verwenden. Darüber hatte ich erst gar nicht nachgedacht (Anfänger eben)... Aber irgendwie fällt es mir gerade schwer zu verstehen was sich bei einem Inkrementalgeber mit größerer Teilung ändert. Liegt das daran das man den gezählten Wert dann erst noch runterteilen muss und sich eine Abweichung des gezählten Werts deshalb nicht direkt auf den ausgegebenen Wert auswirkt? Doppelte Teilungszahl (oder doppelte Zählzeit) müsste dann ja schon eine Verbesserung bringen. Werde das nachher mal testen. Heute Abend wollte ich mich dann mal mit einem kleinen Testaufbau für die Lichtschranke beschäftigen. Ich melde mich dann nochmal (vielleicht mit einem Schaltplan). Ich hatte geplant einen LM393 als Schmitt-Trigger zu benutzen um das Signal aufzubereiten. Gruß, Thomas PS: Helmut schrieb: > Natürlich geht es mit dem CNY36. Du musst nur darauf achten, dass die > Millerkapazität nicht wirkt. Also kein Uce Spannungsänderung ensteht. > z.B. auf einen gegengekoppelten invertierende OPV Eingang den > Fototransistor (mit einer Vorspannung) legen. Meinst du einen Transimpedanzverstärker? Falls ja, wie schliese ich den Fototransistor denn da an? Kollektor auf inv. Eingang und den Emitter negativ vorspannen oder wie?
samohT schrieb: > Ich hatte geplant einen LM393 als Schmitt-Trigger > zu benutzen um das Signal aufzubereiten. Bevor du da groß an's Basteln gehst, würde ich mir das Signal auf dem Oszi ansehen, um zu entscheiden, ob das nicht ohne weitere Elektronik direkt vom µC verarbeitet werden kann.
>Meinst du einen Transimpedanzverstärker? Falls ja, wie schliese ich den >Fototransistor denn da an? Kollektor auf inv. Eingang und den Emitter >negativ vorspannen oder wie? JA +einen schnellen OPV z.B. OPA 2604 +50 pF parallel zum R der Gegenkopplung (Ausgang U-)wegen der Phasenreserve
Da ich genau dieses Problem habe, möchte ich diesen alten Thread wiederbeleben: Für den original Threadersteller scheint das Problem gelöst zu sein, aber ich bräuchte etwas mehr Infos oder ein Beispiel. Meine Lichtschranken sitzen auf einem kleinen Bob, das vielleicht zu dem Problem beiträgt. Am Oszi sieht man, wie das Low-Signal mit steigender Frequenz immer kürzer wird und bei etwa 1000 Hz ganz verschwindet.
Sönke M. schrieb: > Am Oszi sieht man, wie das Low-Signal mit steigender Frequenz immer > kürzer wird und bei etwa 1000 Hz ganz verschwindet. Dann ist dein Bob vielleicht etwas zu klein für die Geschwindigkeit der Lichtschranke. Hat die Lichtschranke eine Typenbezeichnung?
Warum nicht einfach eine Scheibe mit weniger Schlitzen verwenden? von Sönke M. schrieb: >Am Oszi sieht man, wie das Low-Signal mit steigender Frequenz immer >kürzer wird und bei etwa 1000 Hz ganz verschwindet. Vielleicht liegt es auch an deiner Schaltung. IR-Fernbedienungen von Fernsehern arbeiten zum Beispiel mit 32kHz, die haben kein Problem damit.
Die Lichtschranke hat die Bezeichnung H206. Eine Schaltung gibt es nicht, nur die Lichtschranke auf dem Bob. Das Signal geht dann an die CNC-Steuerung. Die Scheibe ist original so an der Maschine und wurde auch von der original-Elektronik, die nicht mehr vorhanden ist, per Lichtschranke als Drehzahlmesser benutzt.
Meine kleine Emco C5 hat einen in TTL-Technik aufgebauten Drehzahlmesser mit wimre einer 100er Scheibe. Ich müsste mal suchen, davon existiert, denke ich sogar ein Schaltplan. Das Teil zeigt so ungefähr alle 2 Sek nen neuen Wert an, falls sich der geändert haben sollte. Der geht mindestens bis auf 4500U/min hoch.
Sönke M. schrieb: > Meine Lichtschranken sitzen auf einem kleinen Bob, das vielleicht zu dem > Problem beiträgt. Lichtschranken sind so schnell/langsam wie der Strom durch den Phototransistor. Doppelter Strom, doppelt so schnell. Aber für diesen Photostrom muss auch ein passender LED-Strom fliessen, auch hier also doppelt so hoch. Da es IR LED sind, ist bis 50 oder 60mA Dauerstrom erlaubt. Der Photostrom liegt viel niedriger weil 99% des Lichtes scheitern, rechne so mit 0.6mA und dazu passend muss der pull up Widerstand gewählt werden. Zu hochohmig und langsamer, zu niedrohmig und er schaltet nicht ganz durch. Überprüfe also die Widerstände auf deinem Bob.
Genau so eine C5 ist es auch bei mir. Allerdings mit neuer Steuerung (AXBB-E). Im weiter oben angehängten Bild sehe ich 2x 1k und 1x 20k. Eigentlich dachte ich, dass der letzte Post vor meinem ersten vielversprechend klingt (Transimpedanzverstärker + Operationsverstärker), nur reicht die Info ohne Beispiel nicht für mein Mechaniker-Hirn.
Ich habe ein Schaltbild zu dem Teil gefunden. Unterschied ist, dass der 200 Ohm Widerstand hier 1k hat, und es gibt nur einen Kondensator. Da im Schaltbild beide Kondensatoren zwischen +5V und GND sitzen, weiß ich nicht so recht, welcher von beiden nicht vorhanden ist. Wo könnte ich da ansetzen, um schnellere Schaltzeiten zu bekommen?
Sönke M. schrieb: > Wo könnte ich da ansetzen, um schnellere Schaltzeiten zu bekommen? Du müsstest den R3 signifikant niederohmniger machen. Weil der dann mehr Licht braucht, müsstest du den R4 auch wesentlich niederohmiger machen. Die Grenzen setzt dir dann der Maximalstrom durch die Leuchtdiode. Ob die Modifikation funktioniert, kontrollierst du am einfachsten mit einem Oszilloskop. Im Notfall kannst du die Pegel für "durchgehend" und "unterbrochen" auch mit dem Multimeter messen. > Da im Schaltbild beide Kondensatoren zwischen +5V und GND sitzen Der C1 dort drin ist nutzlos. Sönke M. schrieb: > Die Lichtschranke hat die Bezeichnung H206. https://abra-electronics.com/electromechanical/motors/encoders/sens-h206-h206-opto-coupler-speed-measuring-and-counting-sensor.html Der hat einen maximalen Diodenstrom von 60mA bei 1,5V Diodenspannung. Das ergibt einen R4 von 3,5V/60mA = 68 Ohm. Mit dem CTR von min. 10% ergibt sich ein Kollektorstrom von 6mA. Und damit ein R3 von 4V/6mA = 680 Ohm (wers bemerkt hat: da tauchen die 10% wieder auf...)
Nimm einen CNY70 und lackiere einen weissen Streifen auf irgendein sich drehende Welle. Der CNY70 wird im Abszand von einigen mm davor montiert, Funktioniert bei mir seit 20 Jahren an der Fräsmaschine und der Drehbank. LG Heine
Sönke M. schrieb: > Ich habe ein Schaltbild zu dem Teil gefunden Das funktioniert so nicht. Optokoppler verpolt. Offene Eingänge bei CMOS Digitalschaltkreis. Sönke M. schrieb: > Wo könnte ich da ansetzen, um schnellere Schaltzeiten zu bekommen? Die 10k müssen niederohmiger werden. Ab einem bestimmten Wert funktioniert es dann nicht mehr. Dann müssen auch die 200 Ohm niederohmiger werden. Ab einem bestimmten Wert fackelt dann die LED ab. Und wenn es ausprobiert funktioniert, sollte man DOPPELT so viel Strom durch die LED treiben, damit es auch in Zukunft (wärmer, gealtert) funktioniert
Ich danke euch, ich werde es mit den kleineren Widerständen versuchen und melde mich, sobald ich was neues dazu habe. Das mit dem "einfachen" Drehzahlmesser funktioniert bei meiner Steuerung nicht, die brauch A, B und Index.
[Offtopic] Sönke M. schrieb: > Das mit dem "einfachen" Drehzahlmesser funktioniert bei meiner Steuerung > nicht, die brauch A, B und Index. Für die Drehzahl reicht ein Signal. A und B brauchst du / die Steuerung für die Richtugserkennen - aus den Signalen ließe sich auch die Drehzahl bestimmen. Index brauchst um die Stellung der Spindel zu bestimmen, für solche Sachen wie Gewindestrehlen oder um die Drehzahl (ohne Drehrichtungsauswertung) zu bestimmen. Den Index-Eingang habe ich im Anschlussbild der Steuerung vielleicht übersehen. [/Offtopic]
Nochmals vielen Dank auch für die weiteren Hilfestellungen und Erläuterungen. Hier mal eine Erfolgsmeldung, zumindest was diese Baustelle angeht! Um mal den Aufbau zu zeigen, das Bild C5-LS. Rechts ist der Halter mit den Lichtschranken. Die Linke ist Index, die anderen beiden A und B. Die Bilder V1-200-5V (200 U/min) und V1-650-5V (650 U/min) sind vor der Änderung der Widerstände aufgenommen. Das Bild LS-V2 zeigt ein Bob nach dem Umbau. Hätte ich gewusst, wie einfach das mit dem richtigen Werkzeug geht, hätte ich mich schon früher an SMD-Bauteile gewagt... Nach dem Umbau dann V2-500-5V (500 U/min) und V2-4700-5V (4700 U/min). Soweit so gut, das hat funktioniert. Meine Steuerung braucht allerdings 24V, also hab ich dahinter noch einen Optokoppler (PC 817), der aus den 5V-Signalen 24V Signale macht. Bei dem hab ich dem eingangsseitigen Pulldown-Widerstand zum 3K einen 150 Ohm parallel gelötet (Bild Opto, da noch ohne SMD-Zeugs), was vor dem Umbau schon geholfen hat, jetzt auch noch, aber nicht weit genug. Ich bekomme so ein sauberes Signal bei 500 U/min (V2-500-24V), das auf einer Flanke immer weiter abfällt, je höher die Drehzahl wird. Bis 3000 U/min funktioniert das gut (V2-3000-24V), ab 3200 ist dann aber Schluss. Sollte ich hier Ausgangsseitig den 3K-Widerstand ebenfalls verringern, oder muss eher der Eingangsseitige noch weiter runter?
Sönke M. schrieb: > Meine Steuerung braucht allerdings 24V Geil. Immer die Salami von der Mitte anschneiden damit man nie zum Ende kommt. Deine Lichtschranke kann DIREKT 24V liefern, es muss nur der Unsinn von der vermurksten Platine runter, nur Lichtschranke, LED-Vorwiderstand (berechnet für 50mA) und Phototransistor (vermutlich dann pull down um die richtige Polarität zu erreichen, berechnet für 1mA) Widerstand bleiben, der Rest aus dem chinesischen Haushalt kommt in den Sondermüll.
Sorry, die Lichtschranke wurde als 5V beworben, und auch im Schaltplan steht 5V, deshalb war es für mich nicht naheliegend, dass die auch 24V verträgt. Und das Problem mit dem Optokoppler-Board tritt erst über 3000 U/min auf, wo ich vor dem Umbau des Lichtschranken-Bob gar nicht hingekommen bin. Aber wie dem auch sei, mir ist es egal, ob ich das Optokoppler-Board modifiziere, oder nochmal die Lichtschranken-Bob. Die Steuerung hat an den Eingängen eigene Optokoppler, von daher hat das Board wohl keinen Vorteil. Ich müsste nur genau wissen, was wie geändert werden muss, oder wie ich es selbst ausrechnen kann. >eine Lichtschranke kann DIREKT 24V liefern, es muss nur der Unsinn von der vermurksten Platine runter, nur Lichtschranke, LED-Vorwiderstand (berechnet für 50mA) und Phototransistor (vermutlich dann pull down um die richtige Polarität zu erreichen, berechnet für 1mA) Widerstand bleiben, der Rest aus dem chinesischen Haushalt kommt in den Sondermüll. Demnach brauche ich 480Ohm, wo ich jetzt 68Ohm eingesetzt habe, und 2400Ohm, wo ich 680Ohm platziert habe?
Sönke M. schrieb: > Demnach brauche ich 480Ohm, wo ich jetzt 68Ohm eingesetzt habe, und > 2400Ohm, wo ich 680Ohm platziert habe? Klingt vernünftig. Un den Chip runter
Heine H. schrieb: > Wie kann man unsubsriben. Musst du damit hier den Thread zumüllen? Gehst du "Einstellungen" und drückst "Account löschen"
Michael B. schrieb: > Klingt vernünftig. Un den Chip runter Nochmals danke, d.h., den Schmitt-Trigger für die steilen Flanken verliere ich dabei. Ich werde das mit einer LS versuchen, mal sehen, wie das Signal dann aussieht und was die Steuerung dazu sagt. Heine H. schrieb: > @admin > Wie kann man unsubsriben. siehe Bild
Ich habe den Umbau auf 24V leider nicht hinbekommen. Ich habe die beiden Widerstände ausgetauscht, den Schmitt Trigger entfernt und das Ausgangs-Signal am ehemaligen Eingangs-Kontakt (Pin 3) des Chips abgegriffen. Die 24V liegen an, aber ich bekomme kein Signal. Zudem werden die Bauteile auch verdächtig schnell warm, vielleicht sind die kleinen Widerstände zu "schwach"? Mir fehlt leider auch die Leuchtdiode, die das grobe Einstellen sehr vereinfacht, besonders weil mein mini-Oszi nur 2 Kanäle hat. Ich habe mich also nochmal an die Optokoppler-Platine gemacht, auch weil das invertierte Signal der Steuerung zu Gute kommt. Anstelle des Ausgangsseitigen 3k Widerstandes habe ich einen 2k Poti angeschlossen. Mit kleinerem Widerstand sinkt "aber nur" das niedrige Potential von 15V mit 3k auf kurz über 0V bei 0k. Form und Breite des Signals ändern sich nicht. Ist Kennern wahrscheinlich klar, mir bisher nicht. Ich habe die 3k Widerstände durch 1k ersetzt um unter 10V zu kommen, was die Steuerung laut Doku als minimales high erkennen soll. Dann habe ich den Eingansseitigen Widerstand von 150 Ohm auf 68 Ohm reduziert, aber auch das hat so gut wie nichts gebracht. Die LEDs sind etwas heller, aber das Signal hat sich nicht wirklich verändert. Zumindest ist es in der Steuerung nicht besser geworden und über 3000 U/min nicht mehr brauchbar. der PC817 soll ja nach Datenblatt bis zu 80kHz schaffen. bei 3000 U/min bin ich gerade mal bei 5kHz und möchte gern bis 8kHz kommen. Nun ist auf dem China Board kein Sharp sondern irgendein Nachbau drauf, aber kann das so einen Unterschied machen? Gibt es bessere Optokoppler, die ich 1zu1 austauschen könnte? Ich hab hier auch einiges im Board zur Beschleunigung von Optokopplern gelesen, insbesondere zur Sättigung des Transistors. Ohne da nochmal eine Diskussion aufzumachen, kann ich den Optokoppler auf einfache Weise noch schneller machen?
Sönke M. schrieb: > Ich hab hier auch einiges im Board zur Beschleunigung von Optokopplern > gelesen, insbesondere zur Sättigung des Transistors. Ohne da nochmal > eine Diskussion aufzumachen, kann ich den Optokoppler auf einfache Weise > noch schneller machen? Im einfachsten Fall nimmt man keinen pullup-Widerstand sondern eine Stromquelle. BF245A (o.ä.) würde mir da einfallen. Ein einfacher OPV (LM358) kann aus kleinen Signalen im 10 mV Bereich ganz einfach Ausgangspegel > 20 V erzeugen; ob als Verstärker oder als Komparator mit etwas Hysterese.
Das ist, wie bei meinem ersten Post in diesem Thread, für mich ohne Beispiel oder Skizze leider nur wenig hilfreich. Widerstände, Optokoppler, Logik-Bausteine und so Zeugs ist ok, aber mit Opperationsverstärkern hab ich noch nie was gemacht. Ich bin auch offen für ein ganz anderes Optokoppler-Board. Ist eines mit TLP281 besser geeignet? die 80 kHz max. Frequenz stehen irgendwie bei den meisten Optokopplern dran.
Sönke M. schrieb: > Ist eines mit TLP281 besser geeignet? Kaum, wenn Du nicht verstehst, worum es eigentlich geht. Im Datenblatt des LM358 sollten passende Schaltungen zu finden sein. Den Aufbau einer FET-Konstantstromquell findest Du hier: https://www.rigert.com/ee-forum/viewtopic.php?t=2547
Sönke M. schrieb: > Die 24V liegen an, aber ich bekomme kein Signal. Zudem > werden die Bauteile auch verdächtig schnell warm, vielleicht sind die > kleinen Widerstände zu "schwach"? > Mir fehlt leider auch die Leuchtdiode, 480 Ohm an 24V mit 50mA machen 1.2 Watt, dafür muss der Widerstand ausgelegt sein. Bei 2k4 sind es nur 0.24 Watt, das halten die normalen aus. Es waren aber 20k vorgesehen für 5V was bei 24V zu 100k führen würde. 100k bringen nur 220uA, für viele LED sehr wenig, aber man kann probieren, mit den 100k auch eine kleine SMD LED in Reihe zu legen. Die Frage ist, wie niederohmig der 24V Eingang ist. Ein Analogeingang hat oft 1MOhm, aber ein Digitaleingang nutzt oft (z.B. bei der Easy) einen pull down Widerstand der bis zu 3.5mA fliessen lässt an 24V. Das ist zu niederohmig für die 100k der Lichtschranke.
Mi N. schrieb: > Sönke M. schrieb: >> Ist eines mit TLP281 besser geeignet? > > Kaum, wenn Du nicht verstehst, worum es eigentlich geht. Ich hatte gelesen, dass ein Ausgangsseitig angebrachter Transistor wie auf dem Board vorhanden, den Schaltwechsel des Opto-Transistors beschleunigen soll: https://electronics.stackexchange.com/a/136944 Aber gut, wahrscheinlich verstehe ich es wirklich nicht. Vielen Dank für die Links zu dem OPV und der Konstantstromquelle. Der OPV kann aber ein zu "kurzes" Signal auch nicht mehr verlängern, oder? Die Konstantstromquelle kommt dann wohin? Ich nehme an, dass die Eingänge der Steuerung digital sind, zumindest werden sie so benannt. Die haben dann auch wieder Optokoppler.
Ich hab mal das kleine Board mit dem TLP281 ausprobiert. Damit komme ich immerhin auf 3500 U/min. Das Bild ist bei 4700 U/min aufgenommen. Da der blaue Graph etwas schmaler als der gelbe ist, kann ich wohl über die mechanische Ausrichtung noch etwas herausholen, aber geiler wärs schon, wenn ich über 4000 U/min kommen würde. Vielleicht finde ich noch einen Schaltplan zu dem Board oder male selbst einen, weil mich interessiert, ob der Transistor nur zum invertieren dient, oder hier tatsächlich etwas zur Geschwindigkeit beiträgt. Die Flanken sind zumindest mal viel steiler als bei dem Board mit PC817. Leider werden mit steigender Frequenz auch hier die (invertierten) Ausschläge immer schmaler. Was mir nicht gefällt: Auch dieses Board wird ziemlich warm. 24V sind als Maximum angegeben, dabei fließen aber gemessen schon 40 mA durch die 24V-Seite (angeblich soll es 500mA vertragen). Meine Steuerung kommt auch mit min. 15V als high klar, könnte ich also einen 200 Ohm Widerstand davor setzen, um von 24V auf 16V runter zu kommen? Kommt mir irgendwie sehr wenig vor...
Heine H. schrieb: > @admin > Wie kann man unsubsriben. delete account https://www.mikrocontroller.net/user/delete_account
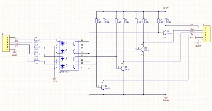
Sönke M. schrieb: > Vielleicht finde ich noch einen Schaltplan zu dem Board oder male selbst > einen Hab einen gefunden.
Nach 5 min knapp 60 Grad, ist das noch ok? Wärmer wird es auch nach 30 min nicht. Wenn ich es richtig verstanden habe, was eindeutig anzuzweifeln ist, müsste eine Konstantstromquelle die dioden der Optokoppler versorgen. Aber wie soll ich das hier anstellen, wenn auf der Eingangsseite nur gnd und Signale angeschlossen werden?
Sönke M. schrieb: > Nach 5 min knapp 60 Grad, ist das noch ok? Geht. Ist halt SMD. Warum sind da die S8050 hinter, die verstärken nichts (5k1 zu 5k1). Wenn die high Eingangsspannung definiert ist (z.B. 5V) tut es der Widerstand als Konstantstromquelle. Nur wenn die Schaltung von 3-30V funktionieren soll, reicht das nicht.
Michael B. schrieb: > Warum sind da die S8050 hinter, die verstärken nichts (5k1 zu 5k1). Laut Beschreibung, um das Signal zu invertieren. Meine Hoffung war, dass auch das Schalten beschleunigt wird, wie hier beschrieben, acu wenn der Aufbau etwas anders ist: https://electronics.stackexchange.com/a/136944 > Wenn die high Eingangsspannung definiert ist (z.B. 5V) tut es der > Widerstand als Konstantstromquelle. > > Nur wenn die Schaltung von 3-30V funktionieren soll, reicht das nicht. Es bleibt bei 5V. Also kann ich auf der Seite keine Geschwindigkeit mehr holen? Ich überlege, die Optokoppler (also diesen und auch den am Steuerungseingang) ganz zu umgehen, und mit den Signalen direkt an die Eingänge zu gehen. Da es die selbe 5V Quelle ist, sollte das ja funktionieren und jeder Optokoppler in der Kette macht das Signal nur "kürzer".
Sönke M. schrieb: > Laut Beschreibung, um das Signal zu invertieren. Das ist komplett überflüssig, weil man es auch gleich richtig erfassen kann
1 | HVCC |
2 | | |
3 | |< Phototransistor |
4 | |E |
5 | +-- out |
6 | | |
7 | 5k1 |
8 | | |
9 | GND |
Sönke M. schrieb: > Es bleibt bei 5V. Also kann ich auf der Seite keine Geschwindigkeit mehr > holen? Wie geschrieben: Geschwindigkeit holt man über mehr Strom, also kleinere Widerstände. 220 Ohm an 5V führt zu 17mA, vermutlich halten die IR LEDs 50mA aus, also 75 Ohm. Am Phototransistor darf der Widerstand so klein sein, dass er noch zuverlässig schaltet, ob und wie weit die 5k1 verkleinert werden dürfen müsste man ausprobieren, je kleiner je schneller aber je mehr Verlust also keine SMD mehr.
Ich habe jetzt an die den Erweiterungs-Anschluss der Steuerung ein Bob angeschlossen, dass mit 5V Signalen klar kommt und Optokoppler bis 50 kHz (Herstellerangabe) hat. Damit komme ich ohne zusätzlichen Optokoppler mit den modifizierten 5V Lichtschranken problemlos auf 4800 U/min (8 kHz). Vielen Dank an alle Helfer, ich habe wieder mal einiges dabei gelernt!
Bitte melde dich an um einen Beitrag zu schreiben. Anmeldung ist kostenlos und dauert nur eine Minute.
Bestehender Account
Schon ein Account bei Google/GoogleMail? Keine Anmeldung erforderlich!
Mit Google-Account einloggen
Mit Google-Account einloggen
Noch kein Account? Hier anmelden.



















