Die Chinesen mal wieder, ich weiß gar nicht warum alle immer so auf ebay schimpfen. Ich kauf da in letzter unmengen von Elektronik Kram. Hab mir vor kurzem hier ein paar von diesen LCDs bestellt. http://www.ebay.de/itm/400252196114 Heute sind sie gekommen, was soll ich sagen, die Qualität ist wirklich ausgezeichnet. Der Rahmen ist aus Metall, die Platine sieht gut aus, sauber beschriftet, das Ding ist auch recht schwer. Und es lief auf Anhieb, mit meiner Standard LCD Routine. Alle Anschlüsse wo sie sein sollen, keine Überraschungen. Und die weiße Schrift auf blauem Grund sieht schick aus. Nachteil: Ohne Beleuchtung sieht man die Schrift fast nicht, Beleuchtung muss also an sein bei diesen LCDs. Kann ich nur Empfehlen die Dinger! Was sagt ihr zum Preis? Für Chinakracher nicht gaaaanz so spottbillig aber trotzdem noch gut oder? gruß cyblord
Ehm also was willste eigentlich für nen chinesischen 1€ Shop? Bin absolut courio.... Habe mir gerade mal 1 dutzend verschiedener Produkte gekauft. Darunter auch der Digitale Schlüsselanhänger, wobei man für 1€ noch nicht mal das Display bekommt... Weis der Geier, wie die das mit den 32 MByte hinbekommen, ich will es jedenfals wissen. Bin ja gespannt, was da ankommt... Grüße Michelle
Michelle Konzack schrieb: > Habe mir gerade mal 1 dutzend verschiedener Produkte gekauft. > Darunter auch der Digitale Schlüsselanhänger, wobei man für 1€ > noch nicht mal das Display bekommt... Weis der Geier, wie die > das mit den 32 MByte hinbekommen, ich will es jedenfals wissen. Der Trick ist, dem Kunden zu suggerieren, dass es Bytes sind. Sind aber Bits :-) und ein einfaches SPI-Flash. Die Dinger wurden schon eingehend seziert und mit eigener Firmware versehen. Siehe Google Stichwort "DPF hacking".
Michelle Konzack schrieb: > Ehm also was willste eigentlich für nen chinesischen 1€ Shop? Wie meinen? > Habe mir gerade mal 1 dutzend verschiedener Produkte gekauft. > Darunter auch der Digitale Schlüsselanhänger, wobei man für 1€ > noch nicht mal das Display bekommt... Weis der Geier, wie die > das mit den 32 MByte hinbekommen, ich will es jedenfals wissen. > > Bin ja gespannt, was da ankommt... > > Grüße > Michelle Ja es ist erstaunlich was man da in der Bucht fürn paar Euro aus Fernost bekommt. Die Fein-Waage für 6 Euro die die da haben, hab ich schon jahrelang im Einsatz. Ich hab aber noch 10 Euro gezahlt. Absolut Präzise das sch.. Teil. Immer wieder die gleichen Gegenstände bei verschiedenen Temperaturen usw. draufgestellt, Jedesmal wieder der gleiche Wert, aufs zehntel Gramm genau. Echt schlimm eigentlich dass derartigen Waren einfach nichts mehr Wert sind. Aber als verärmter Student nimmt man so ein Angebot gerne an. gruß cyblord
@ Michelle Der Trick dabei sind die Versandkosten, die muss man für jedes Teil bezahlen, also für 1 Euro bekommt man da nichts. @ cyblord Die Dinger sehen mit der weißen Hintergrundbeleuchtung ganz gut aus. Sind das bei den Pads nur Durchkontaktierungen oder kann man da Stiftleisten mit 2.54mm Rastermaß hineinstecken? cyblord ---- schrieb: > Was sagt ihr zum Preis? 2,79 Euro pro Stück Für 2 - 2.50Euro bekommt man normale 16x2 LCDs und ich will sie auch nicht missen, aber in blau/weiß sieht das noch mal ein bisschen besser aus.
B.A. schrieb: > @ cyblord > Die Dinger sehen mit der weißen Hintergrundbeleuchtung ganz gut aus. > Sind das bei den Pads nur Durchkontaktierungen oder kann man da > Stiftleisten mit 2.54mm Rastermaß hineinstecken? Man kann Stiftleisten reinstecken und verlöten. Hab ich auch so gemacht. Siehe Bilder. > > cyblord ---- schrieb: >> Was sagt ihr zum Preis? > > 2,79 Euro pro Stück > > Für 2 - 2.50Euro bekommt man normale 16x2 LCDs und ich will sie auch > nicht missen, aber in blau/weiß sieht das noch mal ein bisschen besser > aus. Link? Brauche nämlich auch noch normale. Und bei eBay sind diese Blauen die günstigesten die man bekommen kann. gruß cyblord
B.A. schrieb: > @ Michelle > Der Trick dabei sind die Versandkosten, die muss man für jedes Teil > bezahlen, also für 1 Euro bekommt man da nichts. Aber hey, dafür schicken die auch jedes Teil einzeln. Hatte heute 3 gut ausgepolsterte Packen im Briefkasten. Mit 3 Displays ;-) Die zocken da am Versand nicht viel ab. gruß cyblord
B.A. schrieb: > cyblord ---- schrieb: > >> Was sagt ihr zum Preis? > > > > 2,79 Euro pro Stück > > > > Für 2 - 2.50Euro bekommt man normale 16x2 LCDs und ich will sie auch > > nicht missen, aber in blau/weiß sieht das noch mal ein bisschen besser > > aus. Wenn man nur 1 Display bestellt, ja dann ist das nicht günstig. Aber bestellt man sich gleich 10 oder 20 dieser Display, dann ist man schon recht nah am 1€ Preis :) Ich werde mir da mal ein paar bestellen. Danke für den Link. MFG Stephan
Nicht so einfach zu löten da es ein Flachbandkabel ist: http://www.pollin.de/shop/dt/NDU0OTc4OTk-/Bauelemente_Bauteile/Aktive_Bauelemente/Displays/LCD_Modul_HMC16223SG.html Bei eBay gab es normale für 2.50 , da habe ich jetzt das letzte auch schon für mein Solar-Energiemessgerät verbaut. Als nächstes kommt das TFT ran, davon habe ich auch 10 Stück gekauft, die will ich aber über SPI betreiben. (muss ja nicht schnell sein) Beitrag "LCD-Modul SAMSUNG UG12D228AA von Pollin" Ich werde mir ein paar von deinen als 5er Pack kaufen, gibt es also noch etwas günstiger. (pro Stück 2,37 Euro) http://www.ebay.de/itm/5-pcs-1602-16x2-Character-LCD-Display-Module-HD44780-Controller-blue-blacklight-/270844553399?pt=LH_DefaultDomain_0&hash=item3f0f97e8b7
B.A. schrieb: > Nicht so einfach zu löten da es ein Flachbandkabel ist: > http://www.pollin.de/shop/dt/NDU0OTc4OTk-/Bauelemente_Bauteile/Aktive_Bauelemente/Displays/LCD_Modul_HMC16223SG.html Das Ding hab ich, das ist total winzig, und ohne Beleuchtung. Ja und übel zu löten. Kein Vergleich mit den "normalen" LCD Modulen. > Ich werde mir ein paar von deinen als 5er Pack kaufen, gibt es also noch > etwas günstiger. (pro Stück 2,37 Euro) > http://www.ebay.de/itm/5-pcs-1602-16x2-Character-LCD-Display-Module->HD44780-Controller-blue-blacklight-/270844553399?>pt=LH_DefaultDomain_0&hash=item3f0f97e8b7 Hey das ist gut, son 5er Pack hol ich mir auch noch ;-) gruß cyblord
Stephan W. schrieb: > Aber bestellt man sich gleich 10 oder 20 dieser Display, dann ist man > schon recht nah am 1€ Preis :) Lies dir mal den Abschnitt unter "Versand" durch. Da steht:" Bitte beachten Sie, wir bieten keinen kombinierten Versand an. Jeder Artikel wird automatisch separat verpackt und versendet. " Wenn du auch so einer bist der ein paar auf Vorrat kauft um nicht immer 3 Wochen auf den Brief aus HongKong zu warten und während dessen am Hobbytisch einzustauben, dann schau dir meinen letzten Link an. (Ebay-Artikel Nr. 270844553399) ... oder such noch mal und sag ob es die irgendwo noch etwas günstiger gibt.
Erinnert mich an folgende Geschichte:
A: "Hey warum vekaufst du das für 1 Euro wo doch dein Einkaufspreis bei
1,20 Euro liegt? Da machst du doch Verlust!"
B: "Hajaaa die Masse muss es halt machen".
Sorry Stephan, aber leider geht das so nicht. Aber egal, der Preis ist
trotzdem gut. Es ist richtig schwer da was billigeres zu finden.
> Jeder Artikel wird automatisch separat verpackt und versendet.
Kann ich bestätigen. Die halten Wort. Man konnte den Briefträger heute
morgen durch die halbe Straße fluchen hören...
gruß cyblord
hey was haltet ihr von http://www.ebay.com/itm/AVR-USB-JTAG-emulator-AVR-JTAG-with-protection-/150671170448?pt=LH_DefaultDomain_0&hash=item2314b39b90 ?? single step debug und variablen auslesen breakpoints um 15$ hat jemand erfahrung gemacht damit?? weiters will ich sagen das ich stänfig bei ebay einkaufe, lcds, ics, tfts usw. bisher alles funktioniert,standartcode bisschen modifiziert und ja man sparrt noch einiges an geld!
Ah ja Displays, Festplatten Gehäuse und anderes 1 Euro, aber die USB Maus und die Elektroschocker Kaugummis kosten 50 Euro: http://www.ebay.de/itm/Scherzartikel-Elektro-Schocker-Kaugummi-f-Party-Feste-/400255842980?pt=LH_DefaultDomain_77&hash=item5d311b7aa4 ;-)
Zorg schrieb: > aber die USB Maus und die Elektroschocker Kaugummis kosten 50 Euro: > > Ebay-Artikel Nr. 400255842980 > > ;-) --> Mehr als 10 verfügbar / 1 verkauft Da hatte aber jemand etwas Kleingeld über ;-)
Habe mir auch gleich 10 Displays bestellt von den 16x2 sind echt gute dinger für den Preis. Leider kam jedes Päckchen einzeln an.
Ich hatte mal in Polen / Bucht haargenau die gleichen Displays wie cyblord gepostet hat 16X2 Blau , mit Hintergrundbeleuchtung für 1,5 gekauft.
Andreas G. schrieb: > --> Mehr als 10 verfügbar / 1 verkauft > > Da hatte aber jemand etwas Kleingeld über ;-) Schau mal etwas genauer hin, der Typ hat dafür 1 Euro bezahlt, es ist jetzt nur für einen höheren Preis wieder eingestellt worden. Übersicht über Käufe: f***y ( 200 ) EUR 1,00 1 13.11.11 12:02:29 MEZ
Ich bin ja gespannt, wann meine 38 Päckchen ankommen. :-D Mal sehn , was der Postzuschlepper so sagt zu der Masse... Wird warscheinlich mit nem Muldenkipper vorfahren. Grüße Michelle
cyblord ---- schrieb: > Aber hey, dafür schicken die auch jedes Teil einzeln. Hatte heute 3 gut > ausgepolsterte Packen im Briefkasten. Mit 3 Displays ;-) Die zocken da > am Versand nicht viel ab. Schau bitte mal, was an Porto draufklebt (falls erkennbar) und rechne das mal in EUR um. Nur mal so rein interessehalber.
Chris schrieb: > cyblord ---- schrieb: >> Aber hey, dafür schicken die auch jedes Teil einzeln. Hatte heute 3 gut >> ausgepolsterte Packen im Briefkasten. Mit 3 Displays ;-) Die zocken da >> am Versand nicht viel ab. > > Schau bitte mal, was an Porto draufklebt (falls erkennbar) und rechne > das mal in EUR um. Nur mal so rein interessehalber. Kann kein Porto finden. Habs mal angehängt.
Michelle Konzack schrieb: > Ich bin ja gespannt, wann meine 38 Päckchen ankommen. :-D > > Mal sehn , was der Postzuschlepper so sagt zu der Masse... > Wird warscheinlich mit nem Muldenkipper vorfahren. > > Grüße > Michelle Ich hoffe du hast dann auch ein großzügiges Weihnachtstrinkgeld für den armen Tropf eingeplant...
cyblord ---- schrieb: > > Ich hoffe du hast dann auch ein großzügiges Weihnachtstrinkgeld für den > armen Tropf eingeplant... Na, Tüte auf und dem Zusteller dann eben ein Display hingehalten ... ;-)
Chris schrieb: > Schau bitte mal, was an Porto draufklebt (falls erkennbar) und rechne > > das mal in EUR um. Nur mal so rein interessehalber. Bei mir war mal ein Porto drauf. Wenn ich mich recht erinnere, waren es aus Cina für einen ca. A6 gepolsterten Umschlag per Einschreiben ca. 30 Eurocent. Auf jeden Fall billiger als ein einfacher Brief in D. Aber nur so ist es möglich, dass Artikel für 1.50 incl Versand verkauft werden. herrmueller
Ich hatte hier im Thread übersehen, dass die den Versand nicht kombinieren wollen und 20 Stück bei xespiderx bestellt. Der schreibt nichts von der fehlenden Möglichkeit, die Versandkosten zusammenzufassen. Aber tatsächlich hat er auf meine Anforderung zum Kombiversand nicht reagiert. "99,3% Positive Bewertungen" - Diese Aussage scheint völlig ohne Bedeutung zu sein. Da wird das Bewertungssystem mal wieder ad absurdum geführt. http://www.ebay.de/itm/180817714696 Was mich wundert: Unter "Ihre Käufe" wird dieser Artikel mit 20€ (für 20 Stück) und 1,99€ Versandkosten angegeben, wenn ich auf "Bezahlen" klicke, erscheint: Zwischensumme: EUR 20,00 Verpackung und Versand: EUR 39,80 Gesamt: EUR 59,80 Das ganze ebay-System ist unnötig kompliziert. Es ist offgensichtlich so, dass ebay das absichtlich so intransparent und verwirrend macht, um ebay für derartige betrügerische Verkäufer attraktiver zu gestalten. Man sollte mal die Presse informieren... Ich habe jetzt nochmal Kombiversand eingefordert. Ich denke aber, ich werde das in den nächsten Tagen zähneknirschend bezahlen.. - Oder hat jemand eine bessere Idee, oder weiß diesbezüglich etwas, was ich nicht weiß?
Eigentlich hat man doch 2 Wochen Rücktrittrecht, das würde ich nutzen und bei dem hier: http://www.ebay.de/itm/5-pcs-1602-16x2-Character-LCD-Display-Module-HD44780-Controller-blue-blacklight-/270844553399?pt=LH_DefaultDomain_0&hash=item3f0f97e8b7 kaufen. Wurde hier aber auch ein paar mal erwähnt dass es so abläuft.
Hhhmmm... Philipp Klostermann schrieb: > Aber tatsächlich hat er auf meine Anforderung zum Kombiversand nicht > reagiert. > ... > Das ganze ebay-System ist unnötig kompliziert. Es ist offgensichtlich > so, dass ebay das absichtlich so intransparent und verwirrend macht, um > ebay für derartige betrügerische Verkäufer attraktiver zu gestalten. > > Man sollte mal die Presse informieren... > > Ich habe jetzt nochmal Kombiversand eingefordert. Ich denke aber, ich > werde das in den nächsten Tagen zähneknirschend bezahlen.. - Oder hat > jemand eine bessere Idee, oder weiß diesbezüglich etwas, was ich nicht > weiß? Also bei der von dir verlinkten Auktion gibt es einen Reiter "VERSAND UND ZAHLUNGSMETHODEN". Wenn man diesen Aufruft und dort dann als beabsichtigte Stückzahl 20 Stück angibt, so werden Versandkosten in Höhe von 39,80 Euro angezeigt und diese erscheinen dann auch in der Versandspalte unter dem Kaufbutton oben... Zudem wird nirgendwo geschrieben das Kombiversand zu vergünstigten Konditionen angeboten wird. Auch gibt es von Ebay keinerlei vorgabe das Kombiversand anzubieten ist. Im Gegenteil - Bei der Autionserstellung hat man die Möglichkeit diesen als ZUSÄTZLICHEN SERVICE zu markieren. Das es hier in DL, insbesondere bei Privatverkäufern, so gemacht wird ist unbestritten. Aber irgendeinen Anspruch darauf kann man sicher nicht ableiten. Also erkenne ich hier weder irgendwelche Betrügerischen Absichten noch den hauch eines Skandals... Nur wieder mal einen typischen EbayNERD der sich nicht die Mühe gegeben hat die Auktionsbeschreibung durchzuarbeiten und die daraus entstehenden Folgen jetzt nicht akzeptieren will und die Schuld bei anderen Sucht. Zudem vergessen viele immer wieder das die VERSANDKOSTEN nicht dasselbe sind wie PORTOKOSTEN. Die Portokosten sind nur ein Teil des Gesamtbetrages. Für einen GEschäftsman gibt es da noch ein paar weitere Kostenstellen. Da sind dann noch die Verpackung, das Ausfüllen der Versandunterlagen und das Tragen des Paketes zur Post die ja auch bezahlt werden müssen. Bei einem Privatverkäufer sieht es sicher anders aus. Da finde ich es auch das es zumindest schlechter Stil ist wenn der Privatversender deutlich über die Eigenkosten berechnet, (auch wenn es rechtlich OK ist, es kann ja auch seine Arbeitszeit mit einplanen). Aber der gewerbliche Versender MUSS das alles entweder einzeln Berechnen ODER aber auf den Artikelpreis aufschlagen wenn er keinen Verlust machen will. Alles andere ist einfach unbezahlte Arbeitszeit. Und ohne Lohn arbeitest du doch auch nicht für deinen Chef, oder? Und wenn du das für einen Skandal hälst, dann musst du zuerst einmal Conrad, REichelt oder aber auch Neckermann, Otto, Amazon (bei unter 20Euro)und wen weiß ich noch alles auf die Pelle rücken, oder glaubst du ernsthaft das die auch nur annähernd das an Porto zahlen was die dir an Versandkosten berechnen. Als letztes gilt es auch noch zu bedenken das die Transportkosten mit dem Gewicht steigen. Jetzt könnte man natürlich alles einzeln auseinanderklamüsern, die Gewichtsgrenzen einpflegen und für jeden Artikel schön das Gewicht ermitteln incl. dem Mehr an nötigen Verpackungsmaterial was auch wieder wiegt - oder man setzt einen Pauschalbetrag fest. Natürlich währe es "Kundenfreundlicher" wenn man wie im ersten Artikellink ausdrücklich hevorgehoben angibt das es keinen Kombiversand gibt. Aber hier ist es weder versteckt noch sonst irgendwie "hinterhältig". Mit ein wenig mehr Sorgfalt kann man es problemlos erkennen. Wenn es einem dann nicht passt, dann sucht man sich einen anderen Verkäufer... DAvon abgesehen: Auch wenn das oben gesagte alles nachvollziehbare Gründe sein können um so wie angezeigt zu verfahren, so spielt gerade bei diesen LowCost angeboten aus China noch eine andere Sache eine Rolle: Es währe nicht ungewöhnlich wenn der Verkäufer selber schon um einen Euro -wenn nicht mehr- im Einkauf zahlt und einen Verkaufspreis von 2,50 Euro braucht um Gewinn zu machen. Die realen Auslagen für Porto und Versand könnten dann bei 50ct. liegen. Anstelle jetzt aber einen Artikelpreis von 2,50 Euro und 50ct. Porto einzugeben nimmt er dann aber 1 Euro Preis und 1,99 Porto damit sein Angebot bei der Sortierung nach Preis möglichst weit vorne liegt. Die Chinesen (und einige andere) unterscheiden überhaupt nicht ernsthaft zwischen den einzelnen Positionen. Da zählt nur der Endpreis und sonst nichts... Für den Kunden kommt das unter dem Strich auf das selbe raus! Und mal ehrlich: Du zahlst jetzt PRO neues blaues LCD Modul 2,99 Euro. Wie billig willst du es noch haben? Oder glaubst du ernsthaft das man in China die LCD Module so billig bekommt das man bei einem Verkaufspreis von 1 Euro von dem dann der Einkaufspreis, die Bearbeitungszeit, die Ebaygebühren, die Finazierungskosten und die Kosten für den Lagerplatz abgehen sowie ab und an die Rückerstattung für defekte oder verloren gegangene Sendungen die meisten KEIN leeres Versprechen ist(die drei Ebayversender wo es bei mir Probleme gab haben ALLE Anstandslos die Erstattung angeboten und ausgeführt)noch derartigen Gewinn machen das man davon leben kann? Diese Verkäufer die dolche Auktionen einstellen sind ja keine Privatverkäufer sondern ganz normale Händler die damit ihren Lebensunterhalt verdienen... Gruß Carsten P.S.: Ich hatte es auch schön öfter das ich bei solchen Auktionen dann 2 - 5 Stück des Artikels bestellt habe und tatsächlich mehrere einzelne Umschläge ankamen! ISt zwar sicher nicht immer der Fall, aber es kommt auch vor! Oftmals ist der Kaufpreis nicht -oder nur gerade- Kostendeckend.
B.A. schrieb: > und bei dem hier: > Ebay-Artikel Nr. 270844553399 > kaufen. Da spare ich über 10€, immerhin. Danke! Carsten Sch. schrieb: > Bei der Autionserstellung hat man die > Möglichkeit diesen als ZUSÄTZLICHEN SERVICE zu markieren. Das bekommt man als Käufer so nicht mit, daher wusste ich das nicht. Danke für die Info. Carsten Sch. schrieb: > Du zahlst jetzt PRO neues blaues LCD Modul 2,99 Euro. Wie billig willst > du es noch haben? Mir ist klar, dass das unschlagbar billig ist, zumal ich gerade c.a. 40€ für 20 Stück popelige HMC16223 (das billig-Teil, das es bei Pollin nicht mehr gibt) von neuhold-elektronik.at bezahlt habe. (Neuhold hat es jetzt auch nicht mehr :-( - da habe ich nochmal Glück gehabt.) Aber mir ging es nicht um den Preis, sondern um den Faktor, um den der reale Preis den scheinbaren Preis übersteigt, und da ist fast 3 schon üppig. Ich habe eigentlich schon recht viel bei ebay gekauft, aber dass die Versandkosten nicht zusammengefasst wurden, ist mir noch nicht passiert. Insofern waren die anderen Reiter niemals interessant für mich, und eigentlich sind sie mir nie aufgefallen. - Man lernt nie aus. Danke nochmal für Deine ausführliche Erläuterung.
> Das ganze ebay-System ist unnötig kompliziert. Im Gegenteil. > Der schreibt nichts von der fehlenden Möglichkeit, > die Versandkosten zusammenzufassen. Das zusammenfassen von Versandkosten ist kompliziert. Schliesslich passt nicht unbedingt alles in einen kleinen 20g Brief. Freu dich, daß er es so einfach macht. Dein Problem ist ein anderes: Geiz. Extremer Geiz. Denn teuer sind die Produkte nicht. Du willst nur NOCH WENIGER zahlen. Trenn dich mal von deinem Geiz, und mach nicht deine Dummheit zum Problem des Anbieters, der klar und deutlich aufgeschrieben hat was das Produkt kostet und was dessen Versand kostet.
MaWin schrieb: > Geiz. > > Extremer Geiz. > > Denn teuer sind die Produkte nicht. > > Du willst nur NOCH WENIGER zahlen. > > Trenn dich mal von deinem Geiz, augenverdreh Philipp Klostermann schrieb: > Mir ist klar, dass das unschlagbar billig ist, ... > ... Aber mir ging es nicht um den Preis, sondern ... Ich habe vor einiger Zeit an anderer Stelle schon geschrieben, dass der ganze Elektronik-Kram viel zu billig ist, in Anbetracht der Umwelt- und Resourcenbelastung, die die Herstellung von dem Zeug bedeutet. Nur: Ich habe nicht die Macht, dieses System zu ändern, und SOLANGE der Kram so billig verfügbar ist, und andere ihn so billig kaufen, möchte ich auch daran teilhaben. Dass hier 1€ mehr als billig ist, ist eigentlich klar, aber angesichts dessen, dass die viele Preise für jemanden, der in den 70ern und 80ern groß geworden ist, so bodenlos billig sind, fällt es schwer, abzuschätzen, ob ein Preis realistisch ist. So habe ich in meiner Naivität die Möglichkeit, dass die Teile tatsächlich 1€ kosten könnten, nicht ausgeschlossen. Du musst auch bedenken, dass ich nicht täglich beruflich mit Preisen für Elektronik-Kram zu tun habe, sondern bisher eher alle paar Monate mal bei Reichelt und co. gekauft habe. Die Möglichkeit, dass man bei ebay oder im Ausland deutlich billiger an den Kram kommt, habe ich mir erst in jüngerer Zeit zu Nutzen gemacht. Da fehlt mir an Erfahrung, einen Preis einschätzen zu können.
Philipp Klostermann schrieb: > Ich hatte hier im Thread übersehen, dass die den Versand nicht > kombinieren wollen Wurde aber doch recht ausführlich Diskutiert. > und 20 Stück bei xespiderx bestellt. Der schreibt > nichts von der fehlenden Möglichkeit, die Versandkosten > zusammenzufassen. Vorher schauen würde ich mal sagen. Steht alles da. > Aber tatsächlich hat er auf meine Anforderung zum Kombiversand nicht > reagiert. Nein, wie gemein... > Das ganze ebay-System ist unnötig kompliziert. Es ist offgensichtlich > so, dass ebay das absichtlich so intransparent und verwirrend macht, um > ebay für derartige betrügerische Verkäufer attraktiver zu gestalten. Genau, wenn man nicht Schwimmen kann muss die Badehose schuld sein.... > > Man sollte mal die Presse informieren... Oh je > Oder hat > jemand eine bessere Idee, oder weiß diesbezüglich etwas, was ich nicht > weiß? Ja, wie eBay funktioniert. Ich weiß ja nicht was du so bei eBay kaufst, aber es ist sehr oft so, dass kein Kombiversand angeboten wird, und man tatsächlich die Versandkosten für jedes Teil extra zahlen muss. In diesem Fall ist der Preis für den Artikel halt einfach Preis+Versand. Muss man halt so kalkulieren. Es ist allerdings auch oft so, dass sogar viele verschiedene Artikel vom gleichen Anbieter zusammengefasst werden können und man dann nur einmal Versand zahlt. Hängt alles vom Anbieter ab und steh auch alles genau drann. Und vorallem es funktioniert hervorragend. Gut, die kuriosen Ausführungen von MaWin zum ausgelutschen Geiz-Thema haben mit diesem Problem rein gar nichts zu tun. Bei dir hat wohl eher PEBKAC zugeschlagen. gruß cyblord
Stunden später nachtreten, nachdem die anderen mir schon den Kopf gewaschen hatten.. Pity! Will noch jemand?
Philipp Klostermann schrieb: > Stunden später nachtreten, nachdem die anderen mir schon den Kopf > gewaschen hatten.. Pity! > Will noch jemand? Oh sorry, ich wusste nicht dass man seine Meinung nur 2 Minuten nach einem vorherigen Post äußern darf. Ich habe auch nirgendwo gesehen dass du deine Meinung irgendwo revidiert hast. Also gehe ich davon aus du stehst noch zu dem was du geschrieben hast. Ein Mann ein Wort. Zu dir: Mir geht diese eBay Basherei dermaßen auf den Senkel. Ich allen möglichen Foren kotzen sich Menschen die offensichtlich null Ahnung haben über eBay und PayPal und auch Amazon aus. Wie schlimm und schrecklich alles sei, alles Abzocker und Betrüger. Sieht man genauer hin sind das die Menschen welche Grundsätzlich NIE irgendwelche Infos lesen, die auf jede Phishing-Mail antworten, ein Passwort für alles haben, vom Freemail Account, über Packstation bis zum Online-Banking und Paypal oder einfach überhaupt kein English können, aber fröhlich in Fernost einkaufen. Menschen welche jedem dubiosen Online-Händler fröhlich Geld per Vorkasse überweisen (PayPal ist ja böse) und sich dann wundern warum das Geld weg ist. Kurz und gut, dein Posting passt da einfach wunderbar ins Raster. gruß cyblord
Philipp Klostermann schrieb: > Will noch jemand? Darf ich nochmal? Ja Bitte Bitte! Nein, mal im Ernst...: cyblord ---- schrieb: > Ich habe auch nirgendwo gesehen dass > du deine Meinung irgendwo revidiert hast. Also gehe ich davon aus du > stehst noch zu dem was du geschrieben hast. Ein Mann ein Wort. Für mich liest sich die Antowrt des TE die unmittelbar auf meinem Beitrag folgt durchaus so als wenn er es noch einmal überdacht und seinen Fehler zumindest überwiegend eingesehen hat. cyblord ---- schrieb: > Oh sorry, ich wusste nicht dass man seine Meinung nur 2 Minuten nach > einem vorherigen Post äußern darf. > Mir geht diese eBay Basherei dermaßen auf den Senkel. ... > In allen > möglichen Foren kotzen sich Menschen die offensichtlich null Ahnung > haben über eBay und PayPal und auch Amazon aus. Wie schlimm und > schrecklich alles sei, alles Abzocker und Betrüger. > ... > Kurz und gut, dein Posting passt da einfach wunderbar ins Raster. Grundsätzlich gebe ich dir voll recht und meine Reaktion beim Lesen des Eröffnungsthreads war auch entsprechend. ABER: Hier war vor deinem Post jetzt (scheinbar) im Gegensatz zu vielen anderen "Beratungsresistenten" Ebay Bashern schon ein Umdenken erfolgt, daher war ein Nachtreten in dieser Schärfe HIER nicht mehr nötig. Gruß Carsten P.S.: Zur Klarstellung: Natürlich halte ich es selber auch für DEUTLICH Kundenfreundlicher wenn direkt und Unmissverständlich bereits im Angebotstext klare Ansagen zum Versand gemacht werden und man sich nicht selbst durch die Rechner wühlen oder gar Nachfragen muss. -KEINE FRAGE- Aber das ist und bleibt nun einmal einfach "Service" und ist keinerlei Verpflichtung, aus dem fehlen einer solchen Angabe kann man daher gar nichts vorwerfbares konstruieren. Zudem ist es sicher so das Ebay GERADE NICHT an dieser Konstruktion interessiert ist, denn deren Einnahmen generieren sich aus der pauschalen Angebotsgebühr UND der Verkaufsprovision die sich alleine aus dem Artikelpreis errechnet. Bei einem Artikelpreis von 1,00 Euro und einem Versandbetrag von 1,99 ist die Verkaufsprovision daher deutlich geringer als wenn der Artikelpreis nun 2,50Euro und Versand 50ct. sind. (Wobei weniger Verkaufsprovision an Ebay wieder bedeutet der Händler hat weniger Kosten, kann somit in diesem etwas härter Umkämpften Angebotsbereich noch ein paar Cent mit dem Gesamtpreis runtergehen um seine Mitbewerber zu unterbieten und trotzdem noch ausreichend Marge zu haben, was dann wieder dem Käufer zu gute kommt.
cyblord ---- schrieb: > Oh sorry, ich wusste nicht dass man seine Meinung nur 2 Minuten nach > einem vorherigen Post äußern darf. Ich will Dir bestimmt nicht vorschreiben, was Du darfst. Ich persönlich finde es trotzdem armselig, bereits genannte Argumente zu wiederholen. > Ich habe auch nirgendwo gesehen dass > du deine Meinung irgendwo revidiert hast. Also gehe ich davon aus du > stehst noch zu dem was du geschrieben hast. Ein Mann ein Wort. "Ein Mann - ein Wort" - in diesem Zusammenhang. pruuust So gut kennst Du mich also, dass Du mit dieser Sicherheit unterstellen kannst, dass ich starrsinnig bin.. Woher? Sind wir uns schon mal begegnet? Wie heißt Du überhaupt? > Zu dir: > Mir geht diese eBay Basherei dermaßen auf den Senkel. Ich allen > möglichen Foren kotzen sich Menschen die offensichtlich null Ahnung > haben über eBay und PayPal und auch Amazon aus. Wie schlimm und > schrecklich alles sei, alles Abzocker und Betrüger. Sieht man genauer > hin sind das die Menschen welche Grundsätzlich NIE irgendwelche Infos > lesen, die auf jede Phishing-Mail antworten, ein Passwort für alles > haben, vom Freemail Account, über Packstation bis zum Online-Banking und > Paypal oder einfach überhaupt kein English können, aber fröhlich in > Fernost einkaufen. Menschen welche jedem dubiosen Online-Händler > fröhlich Geld per Vorkasse überweisen (PayPal ist ja böse) und sich dann > wundern warum das Geld weg ist. > Kurz und gut, dein Posting passt da einfach wunderbar ins Raster. > > gruß cyblord Also: 1. Keiner zwingt Dich, entsprechende Beiträge zu lesen. Anders: Es ist MIR Wumpe, was DIR auf den Senkel geht. - Oder um ein Zitat von DIR etwas umzuformulieren: Oh sorry, ich wusste nicht dass man seine Kritik an ebay nicht äußern darf. :-D 2. Wenn es so viele Menschen gibt, die ebay kritisieren, dann drängt sich die Frage auf, warum das so ist. Ich will nicht behaupten dass die Masse automatisch Recht hat, aber diese Häufung ist schon auffällig. Ich will auch keinen ebay-Nebenthread aufmachen, daher lasse ich mal die Details. Nur soviel: Warum unter "Meine Käufe" ein anderer Betrag für die Versandkosten genannt wurde als beim Bezahlen, hat hier bisher keiner beantwortet. Es hat nur MaWin meine Folgerung daraus, nämlich dass das System unnötig kompliziert ist, ohne weiter Argumente als falsch abgetan: "Im Gegenteil" - tolles Argument. ;-) 3. Was mich besonders interessiert, ist wie Du die Aussage "Sieht man genauer hin .." untermauern willst. Sie impliziert, dass Du das getan hast, also all diese Leute persönlich kennengelernt hast, sie bei der Arbeit am Rechner beobachtet hast und GESEHEN hast, wie sie Hinweistexte ignorieren und Phishing Mails beantworten. Besonders interessant finde ich die sich aufdrängende Frage, woher Du all die Passwörter von den Leuten kennst, um wissen zu können, ob sie ein Passwort für alles haben! Ich dachte bisher, mit Deinem Alias willst Du Dich nur irgendwie als adelig präsentieren, aber nun muss ich annehmen, dass Du Dich für Gott hältst. :-D 4. Das beste zuletzt: Kann man noch irgendwie konstruieren, dass Du möglicherweise die von Dir genannten Verhaltensweisen aus den von Dir erwähnten Forenbeiträgen extrapoliert hast und die Leute, die sich über ebay kritisch geäußert haben, geschrieben haben, dass sie ein Passwort für alles haben und sich die selben Leute als Phishing- und Vorkasse-Opfer geoutet haben, so wird es schwierig, eine Erklärung dafür zu finden, woher Du zu wissen meinst, dass das bei mir auch so sei, um darauf deine finale Pauschalisierung zu begründen. Oder anders: Wenn Du mir etwas unterstellst, von dem ich weiß, dass es falsch ist, kann ich Deine Aussage nicht ernst nehmen. Du begründest die Aussage, dass ich in das Schema passe, indem Du mir unterstellst, ich würde in das Schema passen: Der Papst hat immer Recht, weil der Papst das sagt, und der hat ja immer Recht. Deine Logik (Ich behaupte A, und folgere daraus, dass A wahr ist) und Deine Art, Menschen zu beurteilen (der passt in das Schema, das ich erwarte, also ist er so) und zu pauschalisieren sind - sorry - vorneuzeitlich! (Insofern passt das mit Deinem Nick schon gut. Von der Denke her irgendwo im Feudalismus hängen geblieben.) MaWin haut bei mir immer wieder mal drauf, aber ich habe den Eindruck, dass dies oft auf Missverständnissen beruht. Ihm geht es um die Sache, wenn er sich echauffiert und ich respektiere ihn. Du vermittelst mir einen ganz anderen Eindruck. Wenn es Dir um die Sache und nicht um Deine Selbstdarstellung ginge, würdest Du logisch argumentieren, anstatt hier herumzupolemisieren. (Mein Eindruck) @Carsten: Das ist ein interessanter Punkt. Insofern könnte man diese Art der Preisgestaltung als gebührensparende Kooperation von Anbietern und Kunden betrachten. Was das Gebaren von ebay bezüglich des Umgangs mit unseriösen Anbietern angeht, bin ich negativ vorbelastet, denn einen großen Teil meiner Erfahrungen mit ebay habe ich beim Edelmetall-Kauf gemacht, und zumindest in diesen Sparten ist ebay mehr als großzügig, was das angeht. Da wird in Kauf genommen, dass Kunden "gr" (grains) für gramm halten, da ist "Silber" nur noch eine Farbbezeichnung, dass eine Goldmünze nur vergoldet ist, erkennt der Fachmann irgendwo zwischen Textmassen versteckt an einer der vielen standardisierten Bezeichnungen für Schichtdicken, etc... Dass es sich im Elektronik-Bereich anders verhält, und ebay hier eigentlich (nach Carstens Argumentation) entgegenkommend ist, hatte ich erst mal nicht erkannt.
@Carsten: Du der Philipp klingt mir gar nicht mal so einsichtig ;-) Philipp, jetzt mach dir halt nichts draus. Nicht jeder MUSS mit eBay klarkommen. Manche könnens und manche halt nicht. Weißt du wenn ich schon derart offensichtlich meine Inkompetenz in Sachen eBay gezeigt hätte, dann wäre ich etwas, naja, zurückhaltender an deiner Stelle. Aber jeder geht mit sowas ja anders um. Du polterst halt in riesenge Posts drauf los. Und das noch in meinem Thread... tztztz Und klar darfst du eBay jederzeit kritisieren. Da wir in einem freien Land leben hat dort jeder das Recht sich so zu blamieren wie er will. gruß cyblord
Da habe ich meine Zeit wohl umsonst geopfert. Ich ahnte, dass ich gegen Wände schreiben würde. Dass Du ausdrücklich ein Hausrecht für "Deinen" Thread beanspruchst, nehme ich als willkommenen Grund, demselbigen Tschöö zu sagen: Tschöö.
Ach Leute, hier muss doch niemand überzeugt oder belehrt werden. ... etwas helfen ist gut, alles andere wird sich der andere selbst beibringen und wenn er den Fehler für sich einsieht ist das dann ganz toll, aber das ist dann echt seine Sache. Mal ein Gegenbeispiel: Wer liest sich die AGB genau durch wenn er bei einem Versandhändler etwas bestellt und sich vorher dort anmeldet? Manch einer macht es aus Bequemlichkeit nicht und ein anderer hat soetwas noch nie gemacht weil er keinen Bezug zu solchen Texten hat. Es gibt natürlich auch Leute die auf die AGB schauen, gleich ein Muster erkennen, wissen auf was sie besonders achten müssen und innerhalb von wenigen Sekunden eine Klausel finden die ungültig ist oder dem anderen irgend welche Rechte zukommen lässt. Ihr steckt viel Energie in das "beweisen" eines Fehlverhaltens oder die Verteidigung dass es nicht so war, aber gerade hier im Forum gibt es ja eigentlich keinen scharfen Konkurrenzkampf und die User sollten nur positive Dinge mitnehmen und einen Nutzen daraus ziehen. Ihr könntet das auch der Mail besprechen, dann verschandelt ihr nicht so den Thread (kann ja keiner mehr überblicken) und vielleicht gelingt es auch eine etwas ruhigere/besonnene Einstellung zu Dingen zu finden die alltäglich passieren. zu eBay: Das System hätte man etwas übersichtlicher gestalten können, es erfordert doch etwas "skill" um damit gut umgehen zu können.
Doch noch ein kleiner Nachtrag: Meine Storno-Anfrage blieb unbeantwortet und ich habe halt bezahlt. Nun bekomme ich halt insgesamt 40 statt 20. :-D
Philipp Klostermann schrieb: > Nun > bekomme ich halt insgesamt 40 statt 20. :-D Wirst Du den Überbestand dann weiterverkaufen? Um mal wieder auf das Thema zurückzukommen (den billigen LCDs)... Hat die Dinger schon jemand bekommen? Sind die Anschlusspins (wenn man das Display lesen kann) unten rechts oder oben links? Das Datenblatt auf dieser eBay Seite sagt oben links, http://cgi.ebay.de/ws/eBayISAPI.dll?ViewItem&item=270844553399&clk_rvr_id=320191951301 das Bild von hier unten rechts: http://www.ebay.de/itm/180817714696 Sind das verschiedene Displays? Oder hat er kopfstehende Fonts verwendet oder bei Photoshop einen Fehler gemacht ;-) Rudi
Rudi M. schrieb: > > Um mal wieder auf das Thema zurückzukommen (den billigen LCDs)... > > Hat die Dinger schon jemand bekommen? Sind die Anschlusspins (wenn man > das Display lesen kann) unten rechts oder oben links? Welche genau meinst du? Ich habe den Thread ja eröffnet als die Dinger ankamen. Und weiter oben findest du Bilder davon, da kannst du die Belegung sehen. Allerdings sind das nicht die aus dem 5er Pack sondern die für 1 Euro + 1,79 Versand. Ich würde tippen das sind alles die gleichen Displays und die Abbildungen sind im Zweifel falsch. Also der Anschluss ist oben wenn man die Schrift lesen kann. gruß cyblord
cyblord ---- schrieb: > Welche genau meinst du? Ich habe den Thread ja eröffnet als die Dinger > ankamen. Und weiter oben findest du Bilder davon, da kannst du die > Belegung sehen. Allerdings sind das nicht die aus dem 5er Pack sondern > die für 1 Euro + 1,79 Versand. Gemeint hatte ich beide ;-) Also die aus dem ersten Link sind schon mal oben links angeschlossen. Bei dem Bildern ist ja keine Schrift zu sehen, nur die Beschriftung auf der Rückseite. Und der kann man ja nicht trauen... hier: Beitrag "Re: Günstige und sehr gute LCDs auf eBay" hattest Du geschrieben das Du das 5er Pack auch noch bestellen willst. Noch nicht da oder doch nicht bestellt? Dann steht diese Variante wohl noch aus. Vielleicht hat aber jemand den 5er Pack schon? Danke für die Rückmeldung. Rudi
Jetzt schau ich gerade bei Pollin, da ist's ja noch lustiger. Es gibt die Module als 1602A-08 und 1602A-09. (6,95) Da stimmen Bild und Datenblatt auch nicht überein, das -09 sollte ja die Variante mit weisser Beleuchtung sein, Bild sagt was anderes... Datenblatt sagt immer Anschlüsse oben links. Was für ein Durcheinander... Rudi
Rudi M. schrieb: > cyblord ---- schrieb: > > Gemeint hatte ich beide ;-) > Also die aus dem ersten Link sind schon mal oben links angeschlossen. > Bei dem Bildern ist ja keine Schrift zu sehen, nur die Beschriftung auf > der Rückseite. Und der kann man ja nicht trauen... Stimmt, aber die Schrift ist aufjedenfall lesbar mit Anschluss oben links. Und ich versteige mich mal zu der Behauptung dass dies auf die allermeisten Displays dieser Art zutrifft. Wirre Ausnahmen gibt es natürlich immer. Auch bei der Anschlussbelegung. Aber gerade hier machen die blauen China Displays die ich habe überhaupt keine Extravaganzen. > hier: Beitrag "Re: Günstige und sehr gute LCDs auf eBay" > hattest Du geschrieben das Du das 5er Pack auch noch bestellen willst. > Noch nicht da oder doch nicht bestellt? Doch, aber erst vor ca. 1 Woche. Habe jetzt erst die 3 aus meiner ersten Bestellung verbaut. gruß cyblord
Rudi M. schrieb: >> Nun >> bekomme ich halt insgesamt 40 statt 20. :-D > > Wirst Du den Überbestand dann weiterverkaufen? Nö, dann habe ich halt 40. Ich glaube nicht, dass die in Zukunft billiger werden, China wird nicht ewig so billig produzieren können. Die Gründe sind zwar andere, aber ich erinnere mich daran, dass vor knapp 2 Jahren viele Teile (besonders AVRs) teurer geworden sind. Und ich habe es nicht bereut, zu Anfang gleich einen Haufen Standardkomponenten gekauft zu haben, die kurze Zeit später alle teurer geworden sind. :-)
Hallo an die Displaybesteller, nachdem seit dem letzten Beitrag schon mehr als 4 Wochen um sind, müssten ja alle Displays da sein. Ich wollte noch mal fragen wie es denn jetzt in der Praxis mit den Anschlüssen aussieht? Sind die blauen aus dem 5er Pack auch mit Anschluß oben links? Danke für eine kurze Rückmeldung. Grüße, Rudi
Bei mir ist letzte Woche das 18. von 20 angekommen. Das hat sich recht gleichmäßig über die Zeit verteilt. Die ersten 3 sind nach etwa einem Monat angekommen. Die Anschlüsse sind von der Position und Richtung bei beiden Displays gleich. Ich konnte einen Footprint für beide machen. Unterschiede: - Die im 5er-Pack haben Befestigungslöcher für M3 und die einzeln verschickten haben Befestigungslöcher für M2,5. - Das war Anlass für mich, mir eine Sammlung mit diversen M2,5 Schräubchen anzulegen. - Die im 5er-Pack haben auf der Vorderseite neben den Pins die Beschriftung "VSS VDD VO RS RW E D0 D1 D2 D3 D4 D5 D6 D7 A K" - Beide haben Platz für einen SO-8 IC:
1 | VO |
2 | | |
3 | -- 1 8-----+ |
4 | | |
5 | +------- 2 7-- | |
6 | | Jumper |
7 | C GND-- 3 6-- | |
8 | | | |
9 | +------- 4 5-----+ |
10 | | |
11 | C |
12 | | |
13 | GND |
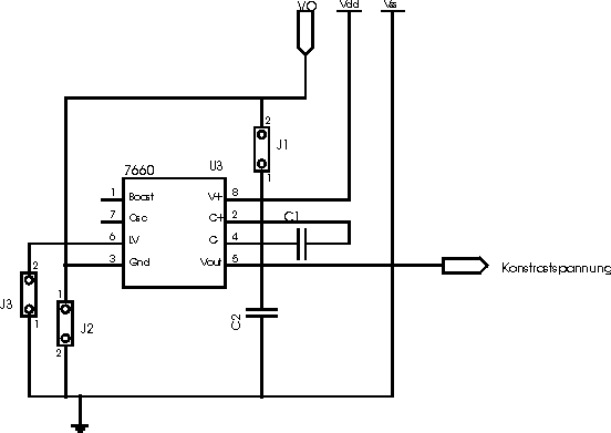
Bei dem im 5er-Pack kann man über 2 weitere Jumper Pin 3 und Pin 6 separat mit GND verbinden. Ich schätze mal, da kann man eine kleine Spannungspumpe rein tun, wenn man auf seiner Platine keine (gerade gemessene) -1,1V zur Verfügung stellen kann oder möchte. Nur welche?
Philipp Klostermann schrieb: > Ich schätze mal, da kann man eine kleine Spannungspumpe rein tun, wenn > man auf seiner Platine keine (gerade gemessene) -1,1V zur Verfügung > stellen kann oder möchte. Nur welche? Wenn man den Jumper öffnet, sollte dort ein 7660 rein passen... Gruß, Thomas
Danke! :) ebay ist da ja sehr ergiebig. http://www.ebay.de/itm/10pcs-ICL7660S-ICL7660-7660S-Voltage-Converter-Intersil-SOP-8-/270933479001 oder http://www.ebay.de/itm/20pcs-ICL7660S-ICL7660-7660S-Voltage-Converter-Intersil-SOP-8-/270933479741 oder http://www.ebay.de/itm/50pcs-ICL7660S-ICL7660-7660S-Voltage-Converter-Intersil-SOP-8-/270843395712 Ich habe die 50 genommen, da kostet einer 27 cent. Mal sehen, wie lange die jetzt brauchen...
@cyblord @Philipp Danke für Eure Infos, dann kann ich ja mal an die Platine gehen, solange die Dinger unterwegs sind ;-) Die LCDs von Reichelt haben eher die 2,5mm Besfestigungslöcher, aber 3mm ist auch OK, die Muttern werden wohl ohne Probleme passen? Der Sinn des massenhaften Einsatzes der 7660 erschließt sich mir aber nicht. Den braucht man (als Hersteller der LCD) dann wenn niedrige Temperaturen benötigt werden als Hilfsspannung. In der vorliegenden Version aber doch nicht. Braucht Ihr so oft negative Spannungen das sich das lohnt die vom LCD zu holen statt gleich auf der Zielplatine vorzusehen? Viele Grüße, Rudi
Rudi M. schrieb: > Der Sinn des massenhaften Einsatzes der 7660 erschließt sich mir aber > nicht. Den braucht man (als Hersteller der LCD) dann wenn niedrige > Temperaturen benötigt werden als Hilfsspannung. In der vorliegenden > Version aber doch nicht. Also als ich den Kontrast der Teile eingestellt hatte, habe ich -1,1V gemessen. Und mein 18B20 behauptet, hier seien etwa 21°C. Bei 0V ist gerade zu erahnen, was auf dem Display steht. Ohne etwas negative Spannung können diese LCDs meiner Erfahrung nach nicht betrieben werden. Rudi M. schrieb: > Braucht Ihr so oft negative Spannungen das sich das lohnt die vom LCD zu > holen statt gleich auf der Zielplatine vorzusehen? Der 7660 kann ja nicht nur einen Inverter spielen, sondern auch Spannungen (fast, bis auf 0,5V Drop) verdoppeln, und das ab 1,5V Versorgung. In der Serie von Entwicklungsboards, die ich mir gerade für die verschiedenen ATmegas mache, habe ich immer auch einen MAX3232 mit drin, von dem ich mir über ein Trimmpoti zwischen Pin 2 und 6 eine einstellbare Spannung über die Grenzen der Versorgung hinweg abzapfe, die natürlich hauptsächlich als Kontrastspannung dient. Für ein Entwicklungsboard ist das schön und gut, aber wenn man eine Schaltung für die Praxis entwirft, hat man nicht immer zufällig auch eine RS232-Schnittstelle geplant, wo ein großes selbstleuchtendes Display 'rein soll. Wenn man nur einem OP etwas mehr Spannung geben möchte, so dass z.B. ein Impedanzwandler für Signale von 0 bis Vcc ohne Rail-to-Rail OP leicht zu implementieren ist, können 2 7660 zusammen die nötigen einstelligen mA zur Verfügung stellen, ohne dass dafür eine 2. Trafowicklung und/oder mehrere Spannungsregler nötig sind. In meinem aktuellen Nebenprojekt (angestoßen durch Beitrag "R2R-Genauigkeit in der Praxis" ) habe ich gestern erfolgreich probiert, einen LF353 mit dem MAX3232 zu versorgen, und konnte so ein Signal von 0-5 V um 1 verstärken. Ich denke aber, das es sauberer ist, hier einen eigenständigen Schaltungteil zu nehmen, als den ganz anderen Schaltungsteil für die Kommunikation nach außen damit zu belasten. (Immerhin bricht die Spannung zwischen Pin 2 und Pin 6 bereits bei 10 mA Last um etwa 3V ein.) Edit: Außerdem habe ich den Spleen, zu hamstern. :-D Rudi M. schrieb: > .., aber 3mm ist auch OK, die Muttern werden wohl ohne Probleme passen? Warum nicht? Durchrutschen werden sie wohl kaum. Es wackelt halt um 0,5 mm hin und her, wenn man die Muttern nicht fest anzieht, aber wer will das schon? Ist je nach Genauigkeit der eigenen Schnitte im Gehäuse vielleicht gar nicht so verkehrt, das Display vor dem Anziehen der Muttern noch 0,25 mm in jede Richtung verschieben zu können. :)
Philipp Klostermann schrieb: >> Temperaturen benötigt werden als Hilfsspannung. In der vorliegenden >> Version aber doch nicht. > > Also als ich den Kontrast der Teile eingestellt hatte, habe ich -1,1V > gemessen. Und mein 18B20 behauptet, hier seien etwa 21°C. Bei 0V ist > gerade zu erahnen, was auf dem Display steht. > Ohne etwas negative Spannung können diese LCDs meiner Erfahrung nach > nicht betrieben werden. ?? Meinst Du an Pin 3 ? Wo kommen die her? Ist dort nicht das übliche Trimmpoti angeschlossen? Bei den Displays die ich kenne ist an Pin 3 entweder Masse (0v) oder eine negative Spannung (Displays mit erweiterten Temperaturbereich) für maximalen Kontrast. Wenn da intern noch eine negative Spannung benötigt wird, wird die doch auf der Displayplatine erzeugt. Wenn Du den 7660 dazu bestückst, wirst Du diese Spannung ja extern "abzapfen"? > ... erfolgreich probiert, einen LF353 mit dem MAX3232 zu versorgen, und > konnte so ein Signal von 0-5 V um 1 verstärken. Ich denke aber, das es > sauberer ist, hier einen eigenständigen Schaltungteil zu nehmen, als den > ganz anderen Schaltungsteil für die Kommunikation nach außen damit zu > belasten. Na ja, wenn man Platz sparen muss und nur ein Einzelstück baut kann man das ja machen, ich hatte mich nur über die große Anzahl 7660 die Du bestellst gewundert. Wenn die Displays aber mit negativer Spannung besser gehen ist das eine Überlegung. Kannst Du da noch mal was dazu schreiben bitte? > Edit: > Außerdem habe ich den Spleen, zu hamstern. :-D Oder Du bastelst Unmengen an Uhren und Thermometern mit den 40 Displays ;-) Philipp Klostermann schrieb: >> .., aber 3mm ist auch OK, die Muttern werden wohl ohne Probleme passen? > > Warum nicht? Durchrutschen werden sie wohl kaum. Es wackelt halt um 0,5 Ich hatte es andersrum gemeint, die 3mm Muttern sind ja größer und stehen dann ev. über den Rand oder knapp an den Metallrahmen des Displays (so das man den Steckschlüssel nicht mehr drüber bringt). Aber vielleicht haben die ja auch mitgedacht... Danke für Deine Ausführungen, Rudi
Rudi M. schrieb: > Wenn da intern > noch eine negative Spannung benötigt wird, wird die doch auf der > Displayplatine erzeugt. Wenn Du den 7660 dazu bestückst, wirst Du diese > Spannung ja extern "abzapfen"? Ich habe das gerade nochmal schnell überprüft. Also: Ich hatte meine Messungen bei 3,3V Versorgungsspannung gemacht. Wenn man mit 5V Versorgung arbeitet, reicht tatsächlich eine Positive Spannung als Kontrastspannung aus. (Siehe Bilder) Rudi M. schrieb: > Ich hatte es andersrum gemeint, die 3mm Muttern sind ja größer und > stehen dann ev. über den Rand oder knapp an den Metallrahmen des > Displays (so das man den Steckschlüssel nicht mehr drüber bringt). Aber > vielleicht haben die ja auch mitgedacht... Ich habe mal eine M3-Schraube dran gemacht und ein Bild gemacht. (Sorry für die Unschärfe, ich habe nur die billigen Kit-Objektive ohne Makro.)
Hallo Philipp, vielen Dank für die Mühe die Du Dir gemacht hast. Mit 3,3V ist das Display aber auch außerhalb der Spezifikation betrieben, ich hatte schon befürchtet der schlechte Kontrast liegt am Display. Mit 5V sieht es ja schon wieder ganz ordentlich aus. Ev. kann mann das Backlight ja noch etwas dimmen? Das mit der M3 Mutter ist genau das was ich gemeint hatte, die steht über. M2,5 ist da besser geeignet. Vielen Dank noch mal, damit ist dann ja alles klar. Viele Grüße, Rudi
@ Philipp Klostermann Das ist eine schöne Übersicht geworden und die Schärfe ist okay, man sieht ja alles. Es ist auch nicht schlecht dass es mit 3.3V noch läuft, so eine kleine Ladungspumpe kann man ja leicht aufbauen.
So, die ICL7660 sind gerade angekommen, und ich habe einfach mal einen eingelötet. Modell: die im 5er-Pack. Ich habe JP1 geöffnet, JP2 und JP3 geschlossen, den IC und 330nF (weil von Pollin im Reel vorhanden) eingelötet und das ganze an 3,24 V gehängt. Ergebnis ist eine viel zu hohe Kontrastspannung (-2,85V). Nun wird der Ausgang Vout zu einem Spannungsteiler mit einem 0R- und 5 folgenden 2K2-Widerständen geleitet und dort in die Spannungen -2,85; -1,6; -0,4; +0,8; +2; 3,24 aufgeteilt. Diese Leitungen laufen einzeln zum Chip. Jetzt müsste man noch herausfinden, wie man das Teil dazu bewegt, sich die -1,6 heraus zu suchen und was R6 macht. Ich habe einfach mal ins Blaue hinein und entsprechend ohne Erfolg einen 1nF für C3 eingelötet, mein nächster Schritt wäre es, R6 heraus zu löten, in der Hoffnung, dass der einen Multiplexer für die Kontrastspannung hard codiert. :-D - Mache ich jetzt aber nicht, ich muss packen. Ich werde das verfolgen, wenn ich aus dem Urlaub zurück bin.
Im Urlaub habe ich mal ins Datenblatt geschaut und festgestellt, dass der mehrfach-Spannungsteiler zur Standardbeschaltung gehört und die einzelnen Spannungen benötigt werden. Als der einige praktikable Weg stellte sich heraus, den 0R-Widerstand R7 (bei denen im 5er-Pack) auszulöten und den zur gegebenen Versorgungsspannung passenden Widerstand durch temporäres Ersetzen durch ein Poti herauszufinden. Bei meinen 3,24V sind das 5,1KOhm. Den C3 habe ich wieder heraus gelötet, weil er keinen Unterschied bewirkt hat. Demnächst werde ich mir die einzeln verkaufen vornehmen.
Bitte melde dich an um einen Beitrag zu schreiben. Anmeldung ist kostenlos und dauert nur eine Minute.
Bestehender Account
Schon ein Account bei Google/GoogleMail? Keine Anmeldung erforderlich!
Mit Google-Account einloggen
Mit Google-Account einloggen
Noch kein Account? Hier anmelden.










