Forum: Platinen Erste Platine in Eagle


von Florian letter (Gast)


Angehängte Dateien:

Lesenswert?

Hallo,
ich habe gerade meine erste Platine in eagle entworfen.
Das ganze soll ein Lichtsteuerung durch einen Mega8 und jeweils einer 
Treiberstufe mit 500mA sein ...
Ich wollte nur einmal ein "geschultes" Auge drübersehen lassen:) Bin 
immer für Kritik offen

Ich habe die letzen 4 verbindungen Leider nur durch durchkontaktierungen 
lösen können. Wie macht man das ganze (hab mich bissl bei 
Platinenherstellern umgesehen, die meisten machen das nicht)

Könnte mir jemand einen günstigen Platinenhersteller empfehlen? Oder 
wäre es für einen tragbaren Preis sogar möglich selbst Platinen zu 
ätzen?

Außerdem kommt mir der Abstand von Leiterbahn zur Massefläche recht 
klein vor, oder täusche ich mich da

Gruss reallordofnothing

von Fabian K. (fakusb)


Lesenswert?

Bist du dir sicher, das die Klemmen richtigrum drauf sind? soweit ich 
das sehe, würden die Kabel innen angeschlossen werden:
http://i.ebayimg.com/22/!BpYeC9!Bmk~$%28KGrHqYH-CQEuJowI51SBLrJb-GWYQ~~_35.JPG

von Fabian K. (fakusb)


Lesenswert?

Außerdem solltest du die Spannungsversorgung des AVRs nochmal 
überdenken: Pin 22 ist nicht auf GND-Niveau, genausowenig wie die 
Kondensatoren am Quarz auf einer seite GND haben, CX2 blockiert da den 
strom... Sowieso solte der entkopplungskondensator viel näher an die GND 
und VCC-Pins vom avr!

schau dir mal hier die 2. Beispielschaltung an: 
http://www.kreatives-chaos.com/artikel/avr-grundschaltungen

von Florian Letter (Gast)


Lesenswert?

OK,
habe jetzt die Schraubklemmen umgedreht.

Mit der Spannungsversorgung muss ich dir natürlich recht geben :(
Wie kann ich in Eagle etwas im Schaltplan ändern, ohne das ganze Layout 
neu zu machen :? Funktioniert gerade nicht so ganz sollte aber gehen 
oder?

Gruss Letter

von Michael D. (mike0815)


Angehängte Dateien:

Lesenswert?

Hi,

> Könnte mir jemand einen günstigen Platinenhersteller empfehlen? Oder
> wäre es für einen tragbaren Preis sogar möglich selbst Platinen zu
> ätzen?
Wenn du nur eine Platine machen lassen willst, kann das schon ins Geld 
gehen, kommt jetzt darauf an. Willst du des öfteren Platinen herstellen, 
dann lohnt auch das selber zu machen, genug Threads über die Herstellung 
eigener Platinen, gibt es ja hier.
So kostspielig ist das nun auch wieder nicht:
Laserdrucker, glattes Katalogpapier, Selbstklebefilm(Tesa), Laminator, 
(z.B.)Eisen III Chlorid oder andere "Ätzferkeleien", Keramikschale und 
ein bißchen Wärme(50-80Grad), das war's schon...ach ja und viel Übung 
;-)

> Außerdem kommt mir der Abstand von Leiterbahn zur Massefläche recht
> klein vor, oder täusche ich mich da
Du täuschst dich nicht!
Maus auf das "i"(info), Masselayer gestrichelt(wie auf Shot) 2x 
anklicken, dann erscheint die Eigenschaften. Nimm mal die Einstellungen, 
wie im Shot angegeben 0.3mm, das müsste ausreichen. Wenn nicht, kannst 
du noch grössere Abstände wählen.
2. Shot sind die Design-Rules, dort kannst du noch einige 
Grundeinstellungen vornehmen, Abstände, Clearence, Sizes usw.
> Gruss reallordofnothing

Gruß Michael

von Florian Letter (Gast)


Angehängte Dateien:

Lesenswert?

Hallo,
hier der verbesserte Schaltplan und das Board ... diesmal sogar ohne 
durchkontaktierungen :)

Bitte nochmal kurz drüberschauen...

ich habe mich jetzt einmal bissl besser über ätzen informiert

Man bräuchte ja "eigentlich nur" einen laserdrucker und Ätzmittel
Muss mich mal bissl bei freunden umhören ob jemand nen laserdrucker hat. 
dann versuche ich mich mal ander sache

Gruss Letter

von Peter B. (pbuenger)


Lesenswert?

Was soll denn der LDR an PC0 bewirken? So wie du ihn verschaltet hast, 
ist er nur ein lichtabhängiger Pullup. Und die beiden Taster wirst Du 
auch nicht einlesen können, da der ATMega intern nur Pullups hast, Du 
aber Pulldowns bräuchtest.

Gruß,
Peter

Nachtrag: Der Pin 2 der Klemme PB0 hängt in der Luft. Das müßte aber 
eigentlich der DRC melden.

von Florian Letter (Gast)


Lesenswert?

Hmm,
der hat keine fehler gemeldet ... komisch

Verstehe nicht ganz, wenn ich doch den taster drücke schaltet es den 
port auf high, somit kann ich was auslösen oder nicht? Habe das so 
eigentlich schon einmal ausprobiert... ist nur etwas her

Die LDR möchte ich gerne über ADC einlesen PC0 ist doch ADC?

Gruss Letter

von Volkmar D. (volkmar)


Lesenswert?

Florian Letter schrieb:
> Verstehe nicht ganz, wenn ich doch den taster drücke schaltet es den
> port auf high,

Richtig, aber was für ein Signal liegt am Port an, wenn der Taster nicht 
gedrückt ist?

Florian Letter schrieb:
> Die LDR möchte ich gerne über ADC einlesen PC0 ist doch ADC?

Mit dem ADC kannst Du eine Spannung messen. Der LDR verändert zwar 
seinen Widerstand, aber was passiert dann mit der Spannung an PC0?

Volkmar

von Florian Letter (Gast)


Angehängte Dateien:

Lesenswert?

Hallo,
so sollte das mit den Schalter jetzt stimmen, oder?

Nur bei der LDR bin ich mir noch nicht ganz sicher ...

Gruss Letter

von Michael D. (mike0815)


Lesenswert?

Hi,

der Ground-Layer hat immer noch nicht genug Abstand zu den Leiterbahnen!
Die Leiterbahnen die durch die Pins des µC gehen, sind zu Dick, mach die 
schmaler!
Der Top-Layer gehört aufgeräumt, macht zu viele Umwege(begradigen)...
Wenn du selber ätzen möchtest, würde ich dir empfehlen, einseitig mit 
Drahtbrücken zu arbeiten sonst kommst du ins Schleudern!

Gruß Michael

von Florian letter (Gast)


Angehängte Dateien:

Lesenswert?

Habe das Layout nochmal neu gemacht :)

sieht schonmal besser aus. Und die Leiterbahnen auf der oberseite werde 
ich dann einfach mit Drahtbrücken lösen

könnte noch jemand einen blick über meinen verbesserten schaltplan 
werfen? Obs so jetzt funktionieren würde

von Peter B. (pbuenger)


Lesenswert?

An den Klemmen PB0..2 hängen schon wieder die Pins 2 in der Luft.

Einen Schaltplan hast Du nicht angehängt.

Peter

von Jörn P. (jonnyp)


Lesenswert?

Wie jemand hier schon gemeckert hat, solltest du immer Plan UND Bord 
posten.
Eventunnel auch die eagle files (gezippt). Du solltest auf jeden Fall 
den ERC rüber laufen lassen. Wenn du nicht sehr gut im Löten bist, würde 
ich den Isolate Wert hochsetzen, denn sonst sind Lötbrücken in der 
Transistor - und Klemmgegend vorprogrammiert. Übrinx die kürzeste 
Verbindung zwischen 2 Punkten ist eine GERADE :-)

von Michael D. (mike0815)


Lesenswert?

moin,
> Wenn du nicht sehr gut im Löten bist, würde
> ich den Isolate Wert hochsetzen, denn sonst sind Lötbrücken in der
> Transistor - und Klemmgegend vorprogrammiert.
Siehe hier:
Beitrag "Re: Erste Platine in Eagle"

178 Downloads!!! Florian, hast du das übersehen?

von Florian Letter (Gast)


Lesenswert?

@ Peter Bünger   hab mich auf den zuvor geposteten Schaltplan bezogen 
...

was sagt denn schon die Anzahl der downloads über die korrekte Funktion 
aus ^^

Am löten denke ich wirds nicht scheitern, ist zwar meine erste Platine 
die ich selber mache aber habe schon ziemlich viel gelötet, auch smd
Sollte dann kein Problem werden oder?


Also der Drc spuckt keine fehler mehr aus ...

Der Erc sagt nur bei den ganzen Klemmen: "Bautel PB/C X hat keinen Wert"
Außerdem meinnt er dass VCC und AVCC mit +5V verbunden sind

Gruss Letter

von Falk B. (falk)


Lesenswert?

@  Florian Letter (Gast)

>Der Erc sagt nur bei den ganzen Klemmen: "Bautel PB/C X hat keinen Wert"
>Außerdem meinnt er dass VCC und AVCC mit +5V verbunden sind

Sind nur Warnungen, die sind unkritisch.

Wenn gleich dein erster Versuch OK ist, hat er logischerweise noch viel 
Verbesserungspotential. So eine einfache Platine bekommt man locker 
einseitig hin, mit nur wenig Drahtbrücken. Das vereinfach auch die 
Herstellung. Also versuch alles auf Bottom zu layouten und zieh nur 
wenige, GERADE Verbindungen auf TOP. Die werden dann mit Drahtbrücken 
gemacht.

Für das Auslesen deines LDRs brauchst du einen Spannungsteiler, 
siehe auch Lichtsensor / Helligkeitssensor.

Die Massefläche solltest du dir schenken, die ist bei vielen einfachen 
Platinen schlicht überflüssig und nur eine Modeerscheinung.

Die Taster sind auch falsch angeschlossen, im Normalfall lässt man die 
gegen GND schalten, damit kann man einfach die internen Pull-Ups nutzen.

http://www.mikrocontroller.net/articles/AVR-Tutorial:_IO-Grundlagen#Pullup-Widerstand

Deinen Schaltplan solltest du auch noch etwas aufräumen, überlappende 
Texte sind schlecht.

Und wenn du ganz gut bist, ersetzt du die vielen Transistoren durch 
einen ULN2803, wenn gleich man dann pro Kanal nur noch 150mA hat.

Und ein ISP-Stecker fehlt auch noch.

Ist noch viel zu tun. Der Lötkolben bleibt noch lange kalt.

MFG
Falk

von Andre S. (andys)


Lesenswert?

Falk Brunner schrieb:
> Deinen Schaltplan solltest du auch noch sehr viel aufräumen, überlappende
>
> Texte sind ganz schlecht.
>
> Und wenn du ganz gut bist, ersetzt du die vielen Transistoren durch
>
> einen ULN2803, wenn gleich man dann pro Kanal nur noch 150mA hat.
>
> Und ein ISP-Stecker fehlt auch noch.
> Ist noch viel zu tun. Der Lötkolben bleibt noch lange kalt.
>
> MFG
>
> Falk

da geb ich dir mal recht an falk

von Florian Letter (Gast)


Angehängte Dateien:

Lesenswert?

Ok, habe mich heute nochmal paar stündchen hingehockt ...

Ich habe das ganze noch einmal überdacht, und lasse das ganze mit der 
LDR jetzt weg
dafür habe ich noch zusätzlich ein paar Schalter hinzugefügt und diese 
wie Falk gemeint hat an GND gelegt

Außerdem habe ich die Schalter durch 2 polige stiftleisten ersetzt, da 
die Schalter extern Installiert werden

Außerdem habe ich die Massefläche über dem AVR entfernt, die massefläche 
über den Transitoren lasse ich lieber, da ich sonst von Transistor zu 
Transistor eine Drahtbrücke legen müsste

Schaltplan aufräumen? Ist doch meiner meinung nach recht übersichtlich 
:O Und wo überlappen sich den Texte? oder meinst du am board?

Zu dem ULN2803: Die 150 mA sind einfach zu wenig ... möchte pro Kanal 
etwa 8 Glühlampen mit ca. 60 mA anschließen --> 480 mA
Ich werde dann BC548 verwenden ... sollte reichen oder?

Weil du nen ISP-Stecker angesprochen hast ... ich wollte das ganze 
extern Programmieren (Sockel) da ich an dem einbauort mit keinem PC 
hinkomm

Mit den Drahtbrücken habe ich mir das so gedacht (siehe 4tes Bild im 
Anhang) das ich einfach einen Durchkontaktierung (nur in Eagle) benutze 
... Somit habe ich unten ein Pad und kann den draht dann leicht unten 
festlöten



Gruss Letter

von Falk B. (falk)


Lesenswert?

@  Florian Letter (Gast)

>Schaltplan aufräumen? Ist doch meiner meinung nach recht übersichtlich
>:O Und wo überlappen sich den Texte?

Links unten, an den 22pF Cs.

>Zu dem ULN2803: Die 150 mA sind einfach zu wenig ... möchte pro Kanal
>etwa 8 Glühlampen mit ca. 60 mA anschließen --> 480 mA

Das hatten wir gerade.

>Ich werde dann BC548 verwenden ... sollte reichen oder?

Könnte passen.

>Weil du nen ISP-Stecker angesprochen hast ... ich wollte das ganze
>extern Programmieren (Sockel) da ich an dem einbauort mit keinem PC
>hinkomm

Der liebe Gott hat sich was dabei gedacht, als er ISP erfunden hat. Für 
die Programmentwicklung ist es SEHR praktisch. Glaub mir, du WILLST es 
sicher haben. Und noch dreimal mehr, wenn du es vergisst reinzubauen.

>Mit den Drahtbrücken habe ich mir das so gedacht (siehe 4tes Bild im
>Anhang) das ich einfach einen Durchkontaktierung (nur in Eagle) benutze
>... Somit habe ich unten ein Pad und kann den draht dann leicht unten
>festlöten

Aber nicht unter Steckern und nicht um die Ecke. Mach es richtig. Und 
lass die alberne Massefläche weg.

MfG
Falk

von Florian Letter (Gast)


Angehängte Dateien:

Lesenswert?

Okay,
Alle Masseflächen weg :)

genau 10 drahtbrücken ... Damit kann man leben

Zum ISP anschluss:
Ich hab keinen ISP Programmer, ich habe das Evaluationsboard von pollin
( 
http://www.pollin.de/shop/dt/MTY5OTgxOTk-/Bausaetze_Module/Bausaetze/ATMEL_Evaluations_Board_Version_2_0_1_Bausatz.html 
) und Programmiere über die RS232 Schnittstelle

Da aber oben eine ISP Schnittstelle verfügbar ist und diese mit der 
RS232 ... sollte ich eine ISP Schnittstelle vom Board auf diese 
verbinden können und somit über die RS232 programmieren ...

könntest du mir vllt. einige Vorteile nennen, die bei einer anwendung, 
auf die man schlecht zugang hat und man nicht die ganze platine wieder 
ausbauen kann hat

Was meinst du mit: Nicht unter die Stecker ... finde da gerade nichts

Gruss Letter

von Andre S. (andys)


Lesenswert?

Florian Letter schrieb:
> genau 10 drahtbrücken ... Damit kann man leben

die ganz oben die drahtbrücke kann auch weg-->leiterbahn ziehen ist noch 
platz

von Florian Letter (Gast)


Angehängte Dateien:

Lesenswert?

Hier mit ISP :)

von Andreas (Gast)


Lesenswert?

Florian Letter schrieb:
> Zu dem ULN2803: Die 150 mA sind einfach zu wenig ... möchte pro Kanal
> etwa 8 Glühlampen mit ca. 60 mA anschließen --> 480 mA
> Ich werde dann BC548 verwenden ... sollte reichen oder?

Hallo Florian

Der BC548 macht eigentlich nur Ic =< 100mA.
Bist Du sicher, dass der Deine Last schafft ? Im reinen Schaltbetrieb 
tritt zwar kaum Verlustleistung auf aber mir kommt das komisch vor.

Grüße
Andreas

von Florian Letter (Gast)


Angehängte Dateien:

Lesenswert?

Hmm,
hab mir das eigentlich abgeschaut ....
Aber da muss ich dir recht geben

Muss ich mir wohl nen anderen suchen

von Michael D. (mike0815)


Lesenswert?

Hi,
Ich hätte da so eine Idee:
Setze die erste Hälfte der 1k Widerstände auf 45 Grad und platziere sie 
weiter hoch auf dem Board, du hast doch nun wirklich genug Platz.
Vergrössere die Abstände der Leiterbahnen.
Die Zuleitung der Basen von T1, T5 und T13 sehen sehr krisch aus.
Du wirst Probleme bekommen, bei dem gequetsche!!!
Dann mach mal einen Ausdruck und schau dir die originale Größe der 
Platine an, dann kannst du immer noch entscheiden, ob du dir das antun 
möchtest.

Gruß Michael

von Andreas (Gast)


Lesenswert?

Florian Letter schrieb:
> Muss ich mir wohl nen anderen suchen

Schau Dir zB mal den BD135 an. Der sollte das tun.

Grüße
Andreas

von Florian Letter (Gast)


Angehängte Dateien:

Lesenswert?

Ok,
hab die paar wiederstände mal umgedreht ...

Ausgedruckt habe ich das ganze schon öfter, also da finde ich die 
abstände ganz ok

Naja mal ne nacht drüber schlafen ^^

von Michael D. (mike0815)


Lesenswert?

Na also, geht doch! R12 u. R13 wollen auch noch dahin...
Die kürzeste Verbindung ist immer die Gerade!

Gruß Michael

von Falk B. (falk)


Lesenswert?

@Florian Letter (Gast)

>Ausgedruckt habe ich das ganze schon öfter, also da finde ich die
>abstände ganz ok

Siehst du, es geht doch. Sieht gut aus.

MFG
Falk

von Volkmar D. (volkmar)


Lesenswert?

Bei den Strömen die Du über die Transistoren fließen lassen möchtest, 
finde ich die Leiterbahnen für die GND-Anbindung am Emitter zu dünn. 
Eventuell könntest Du die Widerstände noch etwas auseinanderziehen (zB 
alle auf 45° setzen) und die Masse senkrecht zwischen den Widerständen 
hochziehen. Dann kannst Du dicker horizontal zwischen den Widerständen 
jeweils durch an die Transistoren gehen.

von Michael D. (mike0815)


Lesenswert?

Volkmar Dierkes schrieb:
> Bei den Strömen die Du über die Transistoren fließen lassen möchtest,
> finde ich die Leiterbahnen für die GND-Anbindung am Emitter zu dünn.
Zustimmung!
> Eventuell könntest Du die Widerstände noch etwas auseinanderziehen (zB
> alle auf 45° setzen) und die Masse senkrecht zwischen den Widerständen
> hochziehen. Dann kannst Du dicker horizontal zwischen den Widerständen
> jeweils durch an die Transistoren gehen.
Genau!
Und alle Widerstände ein wenig nach rechts versetzten!
Bahnen noch besser begradigen, so wenig Knicke wie möglich. ;-)

Und ja, es ist noch viel Arbeit...

von Hebel Zieher (Gast)


Lesenswert?

Reine spekulation...

1. IC um 180° drehn.. du gehst mit 80% der Signale auf die andere Seite 
des ICs... ok man müsste die ganze Platine neu verwurschteln aber ich 
vermute das es das ganze etwas übersichtlicher macht

2. Dein 100nF abblockkondensator am IC ist gigantisch... die gibts im RM 
2,54 dann passt das genau an den IC..

3. Ich würde die Transistoren geordnet an die zugehörigen Ausgänge 
Setzen. Dazu würde ich die Ausgänge etwas umverteilen z.B. P0..P4 als 
ganzes um 180 Drehen also das der aufbau P0|P1|P2|P3|P4 ist dann musst 
du nicht oberhalbn der Schraubklämmen mit dem Signal fahren sondern 
kannst sie direckt von unten Ansteuern

Mein Tip Kopiere mal das Layout (.brd und .schaltplan [ka wie die Endung 
heist]) und mach es vom grund auf neu

von Uwe N. (ex-aetzer)


Lesenswert?

Hallo Florian,

es gibt noch einige Verbesserungsmöglichkeiten: ich sehe viele unnütze 
Vias.

Z.B. am ISP-Stecker: von Pin 1 geht auf LS ein kurzes Stück LB weg auf 
ein Via und dann wieder ein kurzes Stück auf BS (Top) usw. Für diese 
Verbindung benötigst du nur 1 Via: vom ISP Stecker direkt auf BS in 
Richtung IC1, das hier schon befindliche Via ist ok.

So ähnlich bei Pin 7 (ISP).

Weiterhin kannst du Vias bei den Stecker PB0 - PB5 sparen: gehe mit den 
LBs von BS direkt auf die Kontakte, das zusätzliche Via ist überflüssig.

Du solltest im Allgemeinen die beiden Lagen besser nutzen, auf BS gibt 
es kaum Verbindungen.

Ach ja: tut es Not, die Rs im 45 Grad Winkel draufzubasteln ? Ein 
einheitlicheres Bild würde der Platine den letzen Schliff geben, denn
Platz ist ja da ... :)

Gruss Uwe

von slow (Gast)


Lesenswert?

Widerstände in 45 Grad-Winkel sind Unsinn. Das hat Dir ein Spezialist 
geraten. Die Platine ist halbleer, da ist doch Platz für ne Menge 
Leiterbahnen.


Wie ist denn der letzte Stand, wird die Platine durch eine Firma 
gefertigt? Oder gebastelt?

Bei gescheiter Fertigung sind 7 mil Abstand zwischen den Leiterbahnen 
überhaupt kein Thema.

Wenn Du sie selbst fertigen willst, und Du noch nie eine Platine geätzt 
hast, so schadet ein Abstand von mehr als 0,8 mm nicht.

von Volkmar D. (volkmar)


Lesenswert?

Uwe N. schrieb:
> Du solltest im Allgemeinen die beiden Lagen besser nutzen, auf BS gibt
> es kaum Verbindungen.

Wenn ich nicht falsch liege wollte er nur eine einseitige Platine haben 
und die Verbindungen auf der BS durch Drahtbrücken setzen, von daher 
sind die vorhandenen Vias schon nötig.

Hebel Zieher schrieb:
> 2. Dein 100nF abblockkondensator am IC ist gigantisch... die gibts im RM
> 2,54 dann passt das genau an den IC..

Absolut, die Anbindung für einen Abblockkondensator ist, sagen wir mal, 
nicht optimal gelöst. Die Anschlüsse des Kondensators gehören möglichst 
dicht und ohne Vias an die Anschlüsse des ICs. Die Stromzuführung sollte 
zunächst an den Kondensator und dann erst ans IC gehen.

von Uwe N. (ex-aetzer)


Lesenswert?

Volkmar Dierkes schrieb:
> Uwe N. schrieb:
>> Du solltest im Allgemeinen die beiden Lagen besser nutzen, auf BS gibt
>> es kaum Verbindungen.

> Wenn ich nicht falsch liege wollte er nur eine einseitige Platine haben
> und die Verbindungen auf der BS durch Drahtbrücken setzen, von daher
> sind die vorhandenen Vias schon nötig.

Ok, trotzdem lassen sich Vias - ähh ich meine Brücken sparen. Siehe 
erstes Beispiel. Und die "schiefen" Rs würde ich wie gesagt "begradigen" 
- es sieht besser aus und wenn dich irgendjemand nach den Grund für die 
schiefe Platzierung fragt, was sagt man dann als Begründung/ Ausrede ? 
;)

Gruss Uwe

von Florian Letter (Gast)


Angehängte Dateien:

Lesenswert?

hallo,
ich glaube ich habe gerade einen "MEINERMEINUNGNACH" guten fortschritt 
gemacht :)

Ich werde jetzt noch versuchen die abstände ein wenig zu vergrößern ...

Sehts euch mal an

von Uwe N. (ex-aetzer)


Lesenswert?

Ja, schon viel besser !

Einzig C3 scheint ein wenig lieblos hinplatziert worden zu sein ;)
by the Way: Wo ist C3 im Schematic - hab ich ihn Übersehen ?

Vielleicht noch ein Vorschlag:
den "Quarz/ C" Teil ein wenig nach unten um Platz für den C3 (das dieser 
dichter am µC sitzt) zu machen.
Ansonsten würde ich eine Schutzdiode (wg.Verpolung) am Spannungseingang 
vorsehen plus ein C zum Stützen von Vcc (~10µF - 100µF/16V).


Gruss Uwe

von Sven H. (dsb_sven)


Lesenswert?

Mein Gefühl sagt mit, dass die ganz lange Leiterbahn vom ISP Stecker zum 
Controller unter den ganzen Widerständen her, auch unter dem Controller 
lang gelegt werden könnte und da du eh eine Brücke drin hast auch ohne 
eine weitere auskommen würde.

von Florian Letter (Gast)


Angehängte Dateien:

Lesenswert?

Ok, habe jetzt C3 so nah wie es geht rangemacht

Die Diode sollte so rum richtig sitzen oder?

Außerdem wie von dir empfholen ein Kondensator (C3 ist ganz links am 
schaltplan)

Für die Treiberstufe mit 500mA würde ich dann einen BC337 verwenden ...

von Volkmar D. (volkmar)


Lesenswert?

Florian Letter schrieb:
> Sehts euch mal an

Nun würde ich noch die Leitungen von den Transistoren zu den Klemmen in 
der Breite erhöhen und auch die GND/VCC-Leitungen um den Kerko herum.

Eventuell könntest Du Dir die 3 Brücken rechts sparen, wenn Du die 
Transistoren T6-T8 mit den zugehörigen Widerständen in den Bereich von 
den Klemmen PD7/PD6 platzierst und die Klemmen PD7-PD5 nach rechts/unten 
verschiebst (evtl. noch die Reihenfolge PD7-5 anpassen).

Florian Letter schrieb:
> Hier mit ISP :)

Was Du beim Programmieren dann beachten solltest: Da Du die 
ISP-Leitungen auch für die Ansteuerung der Ausgänge benutzt, werden die 
während der Programmierung entsprechend aufblinken, was erstmal kein 
Problem der Programmierung darstellt. Wenn Du keine 
Multiplex-Ansteuerung machst, ist das auch OK. Falls Du aber auf 
Multiplex gehst, wirst Du ja die Ausgänge zum Ausgleich mit einem 
höheren Strom beaufschlagen wollen und dann könnte es passieren, daß der 
hohe Strom zu lange fließt und die nachfolgende Schaltung schaden nimmt.

von Volkmar D. (volkmar)


Lesenswert?

Florian letter schrieb:
> Könnte mir jemand einen günstigen Platinenhersteller empfehlen?

Ich habe zwar dort noch nichts bestellt, aber schau doch mal hier:
Beitrag "Platinensammler - Leiterkarten für 30ct/cm²"

von Uwe N. (ex-aetzer)


Lesenswert?

Florian Letter schrieb:
> Ok, habe jetzt C3 so nah wie es geht rangemacht

Passt so !

> Die Diode sollte so rum richtig sitzen oder?

Ja (hüstel)

> Außerdem wie von dir empfholen ein Kondensator (C3 ist ganz links am
> schaltplan)

Ok, obwohl ich ihn bloss in dem kleinen Schematic-Ausschnitt sehe 
(kondensator.png). Oder ist (war) C3 = CX1 ?

Gruss Uwe

von Florian Letter (Gast)


Angehängte Dateien:

Lesenswert?

Schon möglich pfeif

Habe jetzt noch den Kondensator und die diode mit reingenommen ...
Außerdem habe ich einige Leiterbahnen etwas vergrößert ... nach oben hin 
habe ich in der Light version leider keinen Platz mehr ... sonst würde 
ich die Abstände etwas vergrößern

Ist der Kondensator zu weit weg? In der Region ist keine andere Lücke 
mehr frei :)

Wenn nicht habe ich auf dem von mir geplanten "Netzteil" (von ca. 16 
Wecheselspannung auf 5V Gleichspannung) beim ausgang auch einen 
Kondensator eingeplant

@ Sven   Wo meinst du? finde da keine Lücke mehr ....

@ volkmar Möchte das ganze eigentliche erstmal selbst probieren ... 
vielleicht klappts ja :) Werde mir demnächst mal etwas ätzmittel 
bestellen ... Wenn ich sehe wie primitiv manche das mit sehr guten 
ergebnis machen kanns ja nicht so schlecht werden (vielleicht nicht beim 
ersten mal^^)

Gruss Letter

von Uwe N. (ex-aetzer)


Lesenswert?

Vielleicht habe ich mich suboptimal ausgedrückt:

die Diode soll den Rest der Schaltung vor Verpolung schützen, wenn ich 
das richtig sehe, schützt diese in deinem Schematic nur C4 !
So macht das keinen Sinn ;)

Also: vom Stecker X2 (5V) zuerst auf die Diode (Kathode) dann von der 
Anode auf C4 und von dort zum Rest der Schaltung.

Eventuell hilft dir die Möglichkeit, die Diode stehend zu montieren, wg. 
Platzmangel ...

von Gunther (Gast)


Lesenswert?

Für was ist eigentlich die Brücke unten links da? Das kann auch ohne 
geroutet werden...

von Florian Letter (Gast)


Angehängte Dateien:

Lesenswert?

Ok,
so sollte es stimmen

Muss ich nicht vom Stecker X2 zuerst auf die Anode ?
Zumindestens hatte ich das gerade so ...

von Volkmar D. (volkmar)


Lesenswert?

Florian Letter schrieb:
> Muss ich nicht vom Stecker X2 zuerst auf die Anode ?

Richtig

Aber dennoch sollte der Stromfluß so sein wie Uwe es beschrieben hat:

Uwe N. schrieb im Beitrag #2538040 (Anode/Kathode korrigiert):
> vom Stecker X2 (5V) zuerst auf die Diode (Anode) dann von der
> Kathode auf C4 und von dort zum Rest der Schaltung.

Versuch den C4 in der Nähe von D1 zu platzieren. Du müßtest die Brücke 
noch nach rechts schieben können, dann sollte der Platz reichen. 
Andernfalls hilft der Kondensator nicht so wie er könnte.

von Uwe N. (ex-aetzer)


Lesenswert?

Ich sag es mal so: deine Schaltung ist jetzt vor Verpolung sicher, aber 
C4 ist, so wie der jetzt platziert ist, immer noch relativ sinnlos.
Der muss direkt vor X2.

Wenn du jetzt die beiden Vias vor D1 entfernst (hatte ich bereits 
erwähnt), dann ist auch noch Platz für C4 (man kann auch L-förmige 
Brücken setzen ...)
Nebenbei hat diese Platzierung den Vorteil, das GND und Vcc (5V) direkt 
und ohne Umwege an X2 angeschlossen werden können.

Diese Verbindung darf ruhig etwas breiter werden :)

von Marek S. (kfreak)


Lesenswert?

Du hast keine Loecher fuer Platinenbefestigung? Platz waere ja reichlich 
vorhanden. Spezieller Grund?

von Florian Letter (Gast)


Angehängte Dateien:

Lesenswert?

Löcher werde ich noch hinzufügen ... am Anfang hatte ich noch welche :) 
sind hier irgendwie untergekommen

Habe jetzt den kondensator noch reinquetschen können und habe die 
Leiterbahngröße erhöht

von Uwe N. (ex-aetzer)


Lesenswert?

Wenn du jetzt noch C4 um 90 Grad nach links drehst und die LB vom 
Plus-Pol etwas mittiger zw.den Pins von X2 durchfädelst, dann halt ich 
endlich auch mein Maul ! ;)

Gruss Uwe

von Florian Letter (Gast)


Angehängte Dateien:

Lesenswert?

Du hast da ein Auge dafür ^^

Und nochmal gesamtansicht

von Uwe N. (ex-aetzer)


Angehängte Dateien:

Lesenswert?

Ok, das mit C4 meinte ich eigentlich so wie im Anhang (das weiße 
Rechteck soll eine LB sein) so ist es am kürzesten.

Aber prinzipiell geht deine Variante natürlich auch.

von Volkmar D. (volkmar)


Lesenswert?

Ich würde für mich noch eine Bezeichnung in den unteren Layer mit 
Datum/Version etc. reinschreiben. Orientierungsangaben für ICs, polare 
Bauteile und Stecker wären auch noch eine Option.

von Florian Letter (Gast)


Lesenswert?

könntest du mir eventuell einen anhaltspunkt geben, wie man solche 
orientierungsangaben macht, bzw. wie man was schreiben kann ...

google spuckt mir gerade nichts aus

von Jörn P. (jonnyp)


Lesenswert?

Einfach den Namen der Platine als Vector-Text hinschreiben wo Platz ist 
;-)

von Florian Letter (Gast)


Lesenswert?

Ok,
wäre es möglich oder sinnvoll z.B auf unter dem kondensator eine "-" 
makierung zu setzen oder bei der Diode den Kathodenstrich daneben 
andeuten

Sollte ich noch zusätzliche flächen auf die leeren flächen ausenrum 
setzen oder ist das genauso nur schwachsinn/"modeerscheinung" wie die 
massefläche

von Florian Letter (Gast)


Lesenswert?

Habe gerade versucht, eine mit Toner ausgedruckte Seite (Schriftgröße 
war kleiner als 12) Auf eine (ich denke mal) Platine, die ich im keller 
gefunden habe ^^ aufzubügeln ... auch nach genauerem hinschauen konnte 
ich keine fehler einer "Bahn" feststellen.

Wenn sich das ganze 1:1 so ätzen lassen würde, wäre das perfekt
Außerdem wäre der Abstand von den leiterbahnen etwas größer

von Florian letter (Gast)


Lesenswert?

Nicht dass ihr denkt ich meld mich nichtmehr ^^

Habe das ganze jetzt ausgedruckt und aufgebügelt ... sieht eigentlich 
recht gut aus, bis auf ein paar dicke linien, die habe ich aber schön 
nachgezeichnet

werde heute oder morgen dann bei reichelt ätzmittel und die teile 
bestellen ... Bei den transitoren (BC3379) frage ich mich was die zahlen 
hinter dem Artikelnamen sollen ... 16,25,40 ein B wert?!? Was ist dass 
und was passt für meinen fall?

Außerdem möchte ich noch für eine zweite Steuerung die teile gleich 
mitbestellen, werde nachher dazu noch ein board hochladen

Gruss Letter

von Jörg W. (dl8dtl) (Moderator) Benutzerseite


Lesenswert?

Florian letter schrieb:
> frage ich mich was die zahlen
> hinter dem Artikelnamen sollen ... 16,25,40 ein B wert?

Da musst du schon ins Datenblatt gucken, wenn du es genau wissen
willst.

Aber die Kristallkugel funktioniert bei dieser Zahlenreihe noch
ganz brauchbar und flüstert mir gerade, dass diese Werte Vcb0
sind. ;-)

von Florian letter (Gast)


Angehängte Dateien:

Lesenswert?

Vcb0 ... google mag mich nicht :(
Das einzige was sich zwischen den Typen im Datenblatt ändert ist der Hfe 
wert ... sollten eig. alle gehen oder?

Im Anhang Bilder von einer Schaltung ... diese soll in einer 
Modellbahnanlage unterkommen

Wenn an den Gleichrichtern spannung anliegt (16V Wechselspannung) zieht 
das monostabile Relais an und GND wird an den port durchgeschaltet

Mit PD0 und PD1 möchte ich ein 12/24V Relais schalten und mit dem 16V 
Wechselspannung

Wie sieht es eigentlich mit der Trennung von Gleich/Wechselstrom (bei 
solchen niedrigen Spannungen) auf einem Board aus?

Schonmal vielen Dank fürs drüberschauen :)

Gruss Letter

von Jörg W. (dl8dtl) (Moderator) Benutzerseite


Lesenswert?

Florian letter schrieb:
> Vcb0 ... google mag mich nicht :(

Die Kollektor-Basis-Durchbruchsspannung.

> Das einzige was sich zwischen den Typen im Datenblatt ändert ist der Hfe
> wert ...

Gut, dann muss ich meine Kristallkugel mal wieder in die Reparatur
geben. ;-)  Hat sie falsch geraten ...

> sollten eig. alle gehen oder?

Vermutlich, aber je höher, desto besser (in den meisten Fällen).

von Michael D. (mike0815)


Lesenswert?

oha, am ISP-Stecker, hast du einen mächtigen Kuzschluss mit GND.
Kleiner Tip, wenn du die Leiterbahnen ausserhalb des Rasters, Bsp. 
0,635mm, bewegen, vermitteln möchtest, dann gehe auf das "Grip" Button 
und stelle das Rastermass auf "feinstes". Da bist du dann etwas 
flexibler.

Gruß Michael

Und schade, die Widerstände im 45Grad Winkel, hatten mir gut gefallen 
;-)

von Florian letter (Gast)


Lesenswert?

Hmm,
sieht nur auf dem bild so aus ... in echt ist aber wirklich wenig platz 
--> neuen weg suchen ^^ (Meinst du schon von pin 1 weg die 
"schlängellinie" die übers ganze board geht?)

von Michael D. (mike0815)


Lesenswert?

Pin 1 ist der MOSI. Bei dem Geschlängel könntest du Probleme mit dem 
Programmieren bekommen!
Mach lieber 2 Brücken, gehe aussen herum und nicht durch alle Pins vom 
µC.

Gruß Michael

von Jörg W. (dl8dtl) (Moderator) Benutzerseite


Lesenswert?

Michael D. schrieb:
> Pin 1 ist der MOSI. Bei dem Geschlängel könntest du Probleme mit dem
> Programmieren bekommen!

MISO und SCK sehen nicht besser aus.

Warum man auch im 3. Jahrtausend noch den hässlichen 10poligen
ISP-Stecker benutzen will, werde ich ohnehin nicht verstehen.

von Hunt W. (hunt_work_er)


Lesenswert?

Jörg Wunsch schrieb:
> Warum man auch im 3. Jahrtausend noch den hässlichen 10poligen
> ISP-Stecker benutzen will, werde ich ohnehin nicht verstehen.

was benutzt du denn?

von Florian letter (Gast)


Lesenswert?

Ich glaube falk hat gemeint, dass ich ohne isp irgendwann sehr 
unglücklich bin ^^ confused

von Simon K. (simon) Benutzerseite


Lesenswert?

Einen 6 Poligen Verbinder. Normaler Pfostensteckverbinder oder 
MicroMatch

von Simon K. (simon) Benutzerseite


Lesenswert?

Setze den Steckverbinder für ISP doch da hin, wo die ISP Pins sind...

von Florian letter (Gast)


Angehängte Dateien:

Lesenswert?

Ok ich habe den ISP ein wenig verschoben ... klappt so etwas besser

Momentan schauen noch 2 Leiterbahnen unten raus --> Light version -.-

von *kopfkratz* (Gast)


Lesenswert?

Deine VIAS sind alle überflüssig.
Mit etwas Überlegung bekommst Du sie alle weg.

Wozu willst Du sonst eine doppelseitige Platine haben?

von Jörg W. (dl8dtl) (Moderator) Benutzerseite


Lesenswert?

Hunt Worker schrieb:
> Jörg Wunsch schrieb:
>> Warum man auch im 3. Jahrtausend noch den hässlichen 10poligen
>> ISP-Stecker benutzen will, werde ich ohnehin nicht verstehen.
>
> was benutzt du denn?

Wie Simon schon schrieb: einen 6poligen, wie er für AVRs standardi-
siert ist und von den Atmel-Tools seit dem Ableben des seeligen
STK200 durchweg unterstützt wird.  Alternativ 10polig für JTAG (was
hier nicht in Frage kommt).

von Florian letter (Gast)


Lesenswert?

Ich möchte keine doppelseitige Platine ... bei den Vias handelt es sich 
um drahtbrücken ... Meinst du wirklich man bekommt das komplett 
einseitig hin?

von Florian letter (Gast)


Lesenswert?

Ich habe noch einmal bissl rumgebastelt :) Bis auf ! 1 ! Leiterbahn 
klappts, wenn ich zur verbindung von Aref und Avcc eine 16 mil 
Leiterbahn benutzen kann ... sollte eig rechen oder? am liebsten würde 
ich auf 12 runtergehen

Die Relais schalten GND jeweils an den Port durch ... kann ich da mit 
der Leiterbahngröße auf ca. 16 oder sogar 12 runtergehen? würde das 
ganze für mich einfacher machen

von *kopfkratz* (Gast)


Angehängte Dateien:

Lesenswert?

Florian letter schrieb:
> Meinst du wirklich man bekommt das komplett
> einseitig hin?

Durch besseres Platzieren Deiner Bauteile wirst Du es ohne Brücken 
hinbekommen. Auf die Schnelle ein paar Beispiele.

Die roten ovalen Kreise bedeuten das Du die Leiterbahn dünner machen 
sollst.
Dann passen auch links mittig die zwei Leitungen.

Es ist noch sehr viel Potenzial da um es besser zu machen.

Manchmal bringt es wenn man noch einmal von vorne anfängt.
Sonst beisst man sich nur fest.

von Florian letter (Gast)


Angehängte Dateien:

Lesenswert?

Joa, bin schon seit längerer Zeit dabei das ganze neu zu routen ^^

Hier das ergebnis ... bis auf den Reset kontakt vom ISP passt alles ...

von Jörg W. (dl8dtl) (Moderator) Benutzerseite


Lesenswert?

Florian letter schrieb:
> Ich habe noch einmal bissl rumgebastelt :) Bis auf ! 1 ! Leiterbahn
> klappts, wenn ich zur verbindung von Aref und Avcc eine 16 mil
> Leiterbahn benutzen kann ... sollte eig rechen oder? am liebsten würde
> ich auf 12 runtergehen

Wieviel ist das in deutschem Geld?  16 mil sind ungefähr 400 µm.
Sollte auch für selbst geätzt kein Problem sein.

Musst du denn Aref und AVcc überhaupt verbinden?  Die ADC-Referenz
kann man ja auch intern an AVcc legen, dann braucht man extern nur
einen Abblock-C.

von Florian letter (Gast)


Angehängte Dateien:

Lesenswert?

Ok, hier nochmal etwas überarbeitet mit einer Drahtbrücke (Relais war 
noch falsch angeschlossen), ausßerdem ein Netzteil für die Schaltungen

von Kevin K. (nemon) Benutzerseite


Lesenswert?

Wenn du eh alles ätzt, solltest du noch um die ganze Platine ein 
massepolygon ziehen. Das spart dir Ätzlösung und die Masseverbindung 
wird besser.

von Florian letter (Gast)


Angehängte Dateien:

Lesenswert?

Habe gerade mein erstes Board nochmal board nochmal überarbeitet ...

Zum massepolygon ... die einen sagen das ist modeerscheinung ... andere 
empfehlen das ganze ... Wobei ich denke, dass mit hohem eingestellten 
Abstand kein nachteil dabei entsteht

von Volkmar D. (volkmar)


Lesenswert?

Hallo,

wieso hast Du denn die GND- und VCC-Leitungen (insbesondere zu den 
Transistoren) jetzt so dünn ausgeführt? Weiterhin beeinflußt der 
Ausgangsstrom für die Klemmen das Massepotential des Mega8. Besser wäre 
es, wenn Du die Last möglichst weit vorne an der Eingangsklemme 
anschließt.

Außerdem würde ich die eingehende GND-Verbindung nicht als erstes an die 
Kondensatoren des Oszillators führen, da kannst Du Dir Störungen für den 
Oszillator einhandeln. Führe die Masseverbindung von der Klemme zu dem 
Kondensatoren C4. Die Masseverbindung für C2 kommt dann als Abzweig von 
C4.

Volkmar

von Jörg W. (dl8dtl) (Moderator) Benutzerseite


Lesenswert?

Florian letter schrieb:
> Zum massepolygon ... die einen sagen das ist modeerscheinung ... andere
> empfehlen das ganze

Elektrisch bringt es kaum was, wenn es nicht ordentlich (also an vielen
Punkten) vernetzt ist, was man bei selbstgeätzten und insbesondere bei
einlagigen Platinen praktisch nicht machen wird.  Aber wie Kevin schon
schreibt, es spart dir Ätzmittel.

von Michael G. (linuxgeek) Benutzerseite


Lesenswert?

Kleiner Hinweis noch, der Mega8 ist veraltet, ich wuerde an Deiner 
Stelle einen Mega88 verwenden.

Greets,
Michael

von Florian Letter (Gast)


Angehängte Dateien:

Lesenswert?

Ok,
gestern ist endlich das ätzmittel angekommen :)

Habe vorerst ein paar einfache pcb's geätzt (RS232 Programmiergerät, 
Realaisplatine, Netzteil)

Den RS232 habe ich gerade eben gleich fertig gelötet ... (das war nicht 
richtig aufgebügelt (Papier hatte an der stelle andere Oberfläche :( 
also musste ich eine stelle nachlöten)

Werde im laufe des Tages mal die funktion von dem Prüfen ... aber konnte 
keine Kontaktprobeleme/kontaktierungen festellen

Bilder sind leider in schlechter qualität (wenn man das noch qualität 
nennen kann :)

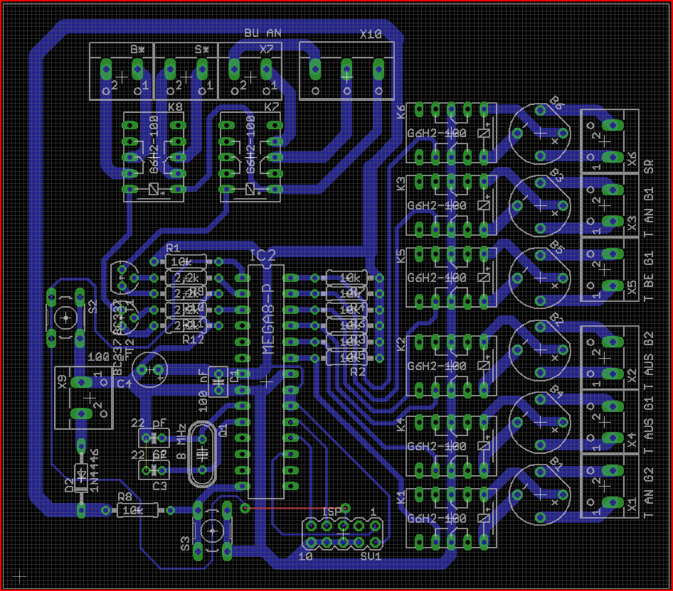
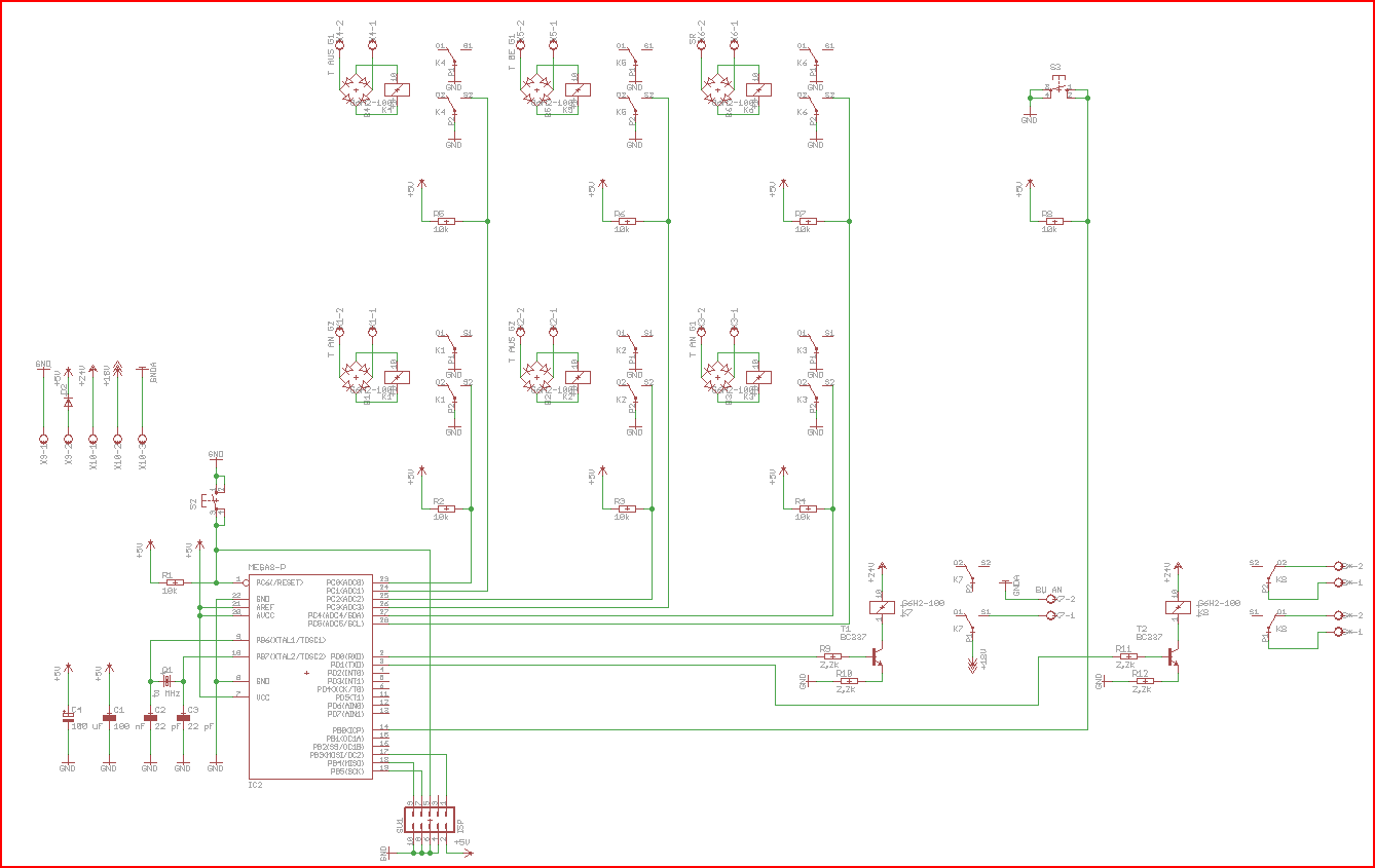
von Florian Letter (Gast)


Angehängte Dateien:

Lesenswert?

Hallo,
ich habe gerade die 2te schaltung aufgebaut ... (Schaltplan nochmals im 
Anhang)

Ich habe versucht die beiden relais, die per Transitor angesteuert 
werden (PD0, PD1) zu schalten --> funktioniert

Doch bei den 6 anderen, diesmal Schalteigängen ... passiert nichts wenn 
man an den Klemmen Spannung anliegt, Relais schaltet zwar, aber sonst 
ist nichts festzustellen ...

Als testprogramm habe ich folgendes verwenden:
Wenn Relais GND am Port schaltet, dann soll es ein Ausgangsrelais 
schalten

Hier ein kleiner code:

$regfile = "m8def.dat"
$crystal = 1000000

Config Portd.0 = Output
Config Portd.1 = Output
Config Pinc.5 = Input

Do
  Portd.0 = 0
  Portd.1 = 0
  If Pinc.5 = 0 Then
      Portd.0 = 1
      Portd.1 = 1
  Else
      Portd.0 = 0
      Portd.1 = 1
  End If
Loop
End

von Volkmar D. (volkmar)


Lesenswert?

Hallo,

1. in der Do..Loop-Schleife hast Du am Anfang stehen:
1
  Portd.0 = 0
2
  Portd.1 = 0

Damit werden die Ports ständig auf 0 gesetzt. Das sollte als 
Initialisierung vor dem "Do" stehen.

2. Der Ausgang PortD1 wird immer auf 1 gesetzt (unabhängig von Pinc.5), 
ist das so gewollt?

von Florian Letter (Gast)


Lesenswert?

Ok, jetzt funktioniert es :)

Nur ohne das "Else ..." schaltet nichts

Werde nun mal das ganze Programm für die Schaltung schreiben und dann 
testen ...

von Florian Letter (Gast)


Lesenswert?

Ok,
ALLES funktioniert ...
Die Schaltungen funktionieren, bei der zweiten musste ich nurnoch 
kondensatoren vor die relais schalten. Außerdem sind noch einige 
Logikfehler die nach längerem betrieb auftreten vorhanden.

Aber von technischer Sicht klappt alles :)

Vielen Dank ... ohne euch hätte ich nach dem 2ten versuch aufgegeben :P

von mohi (Gast)


Lesenswert?

Hallo,

hab mal ne etwas andere Frage.
Setze mich seit kurzem mit Eagle auseinander, hab aber das Problem das 
die Verbindung nicht genau sind, ist versetzt...

Also wenn ich bei einem ATmega einen Wire oder Net vom Minuspol zu den 
Pin ATmega-GND verbinden will, dann trifft diese Verbindung nicht genau 
den Pin, ist halt immer etwas versetzt...

Wisst ihr was ich falsch mache?

von chick (Gast)


Lesenswert?

Da scheinen die Einstellungen der Raster nicht zu stimmen.

von mohi (Gast)


Lesenswert?

Du meinst bei Optionen?

Danke für die schnelle Antwort!!

von mohi (Gast)


Lesenswert?

Ich hab eigentlich nur bei Grid, den Punkt Raster gewählt und den Raster 
auf 1mm gesetzt...
Das dürfte doch aber keinen Einfluß haben, oder?
Sind ja nur für die Orientierung...

von mohi (Gast)


Lesenswert?

Aktuell habe ich das Problem, das ich den Teil für die Stromversorgung 
nirgends richtig andocken kann...

Also wenn ich mit einen Wire/Net an den "Plusdraht" will, dann rastet es 
entweder ca. 1mm drüber oder drunter ein.

Grid habe ich auf Stananrd gesetzt, aber ohne Erfolg...

von Jörg W. (dl8dtl) (Moderator) Benutzerseite


Lesenswert?

mohi schrieb:
> hab mal ne etwas andere Frage.

Dann mach' bitte einen etwas anderen Thread auf dafür, statt einen
fremden zu kapern.

Dieser Beitrag ist gesperrt und kann nicht beantwortet werden.