Servus zusammen. Ich baue momentan an einem kleinen Einfachsuperhet als Spaßprojekt herum, komme da aber beim Mischer nicht weiter. Als ZF habe ich 455khz gewählt, Versorgungsspannung beträgt 9V. Momentan funktionieren: VFO (2n3819 LC-Oszillator mit Emitterfolger am Ausgang), ZF-Verstärker (4 stufig diskret mit BF199 und 2N3704) und NF-Verstärker (IC), sowie der einfache Diodendemodulator. Da das ganze nichts kosten soll und nur dem lernen dient kann und will ich nur Bauteile benutzen die hier daheim so rumliegen. Daher soll der Mischer auch trotz aller Nachteile erstmal mit einem einzigen FET 2N3819 realisiert werden. Momentaner Stand: 2n3819 in Sourceschaltung an 9V+ mit Schwingkreis 455khz an Drain und 220 Ohm an Source. Das LO Signal wird an Source eingekoppelt, während die Antenne über 100pF am Gate hängt. Die ZF sollte dann an Drain über einen Koppel-C abgegriffen werden können. Leider bleibt die Schaltung stumm seit ich den VFO abgeschirmt habe und die einzelnen Stufen auf einer durchgehenden Massefläche montiert sind. Vorher als fliegender Aufbau mit Krokoklemmen habe ich in recht guter Qualität diverse Rundfunksender empfangen können. Dh. da muss vorher irgendwo an anderer Stelle eine Mischung passiert sein, die jetzt nicht mehr klappt seit die Verbindungsstrippen so kurz wie möglich sind. Meine Frage wäre jetzt: Hat jemand evtl. eine Mischerschaltung parat die "garantiert" funktioniert? Ich bin natürlich auch für jede andere Hilfe dankbar, damit ich endlich weiterkomme. Kennt jemand eine Möglichkeit wie ich nur mit Multimeter den VFO Ausgangspegel messen kann? Evtl. an Germaniumdiode und die gleichgerichtete Spannung messen?
Pardon, wo bleiben meine Manieren?^^ Mittlerweile funktioniert es auch nachdem ich einfach mal ein Poti als Sourcewiderstand genommen habe und ausprobiert habe. (Die 6.7k im Bild) Jedoch, ich kann mir nicht erklären warum es funktioniert, mit den Bauteilwerten liege ich iwie weit ausserhalb der Kennlinien die ich vom 3819 habe. Wie dem auch sei, hier der Schaltplan. Es gibt bestimmt noch einiges zu verbessern, und ich wäre wie gesagt dankbar für jede Hilfe.
Die TenTec 1320 bis 1380 arbeiten mit einem Fet als Mischer. Du findest das im Schaltplan ganz links unten: http://www.tentec.com/pages/Transceiver-Downloads.html Der Fet sollte im unteren Knick, nicht im linearen Bereich betrieben werden. Für den beim TenTec verwendeten J310 ist ein Source-Widerstand von 1k auch schon recht hochohmig. Für die Filter am Eingang werden häufig 10,7 MHz Bandfilter verwendet. Bei mir hat es mit 100pF parallel zum Schwingkreis funktioniert, um von 10,7 auf 7 MHz zu kommen. Ein doppeltes Vorfilter reicht für eine ausreichende Spiegelfrequenzunterdrückung fürs 40m AFU-Band und das 41m Europaband, da zwischen 7,9 und 8,3 MHz keine starken Störer aktiv sind. Interessante Bereiche: 5900 - 6250 49m Europaband 7000 - 7200 40m AFU-Band 7200 - 7400 41m Europaband 9400 - 10000 31m DX Band > wie ich nur mit Multimeter den VFO > Ausgangspegel messen kann? Das ist nur einer von vielen: http://senderbau.egyptportal.ch/hf-voltmeter.htm Als Gleichrichter würde ich eher eine für HF geeignete Schottky-Diode verwenden.
Ein ganz großes Dankeschön dafür! 2 Fragen die mir gerade beim Schaltbild schon in den Sinn kommen: Hat das niedrige L/C-Verhältnis im Drain Zweig einen Grund? Welche Vorteile bringt mir die induktive Auskopplung gegenüber der kapazitiven? Ich hätte noch etwas mehr zu meinem Konzept, wenn man das Chaos so nennen möchte^^, schreiben sollen: Geplant hatte ich einen Einfach-Super in diskreter Bauweise (bis auf den NF-Teil) für das 80m und 40m Band (Momentan läuft der VFO in einem anderen Bereich, da ich zum testen AM-Stationen brauche.). Am Ende soll der Empfänger noch über eine HF-Vorstufe mit Preselektor und einen SSB-Demodulator verfügen. Für die 455khz ZF habe ich mich entschieden, da ich passende Filter noch in der Kiste hatte. Der Bau an sich gestaltet sich aber ohne Messmittel recht schwierig. So kann ich zb nur Vermutungen über den Ausgangspegel von meinem VFO anstellen, da die Werte aus der Simulation so nicht stimmen können. Daher ist das Ganze auch zu einem großen Teil eine blinde Versuch und Irrtum Methode. Erfahrungen in HF habe ich lediglich durch einen Geradeaus-Zweikreiser den ich Anfang des Jahres gebaut hatte. Immerhin empfange ich damit Amateurfunk aus den USA^^.
Hallo Sven > Hat das niedrige L/C-Verhältnis im Drain Zweig einen Grund? Das ist einfach das Modell eines typischen 455 kHz ZF-Filters aus der Bastelkiste. > Welche Vorteile bringt mir die induktive Auskopplung > gegenüber der kapazitiven? Eine Apassung der nachfolgenden Stufe ohne zu starke Belastung. Einen J-Fet kann man natürlich auch direkt anschließen, ein Bipolar würde den Schwingkreis zu stark bedämpfen. Was nützt es Dir, wenn es noch ein wenig lauter wird, aber die Bandbreite auf 20 kHz ansteigt. > HF-Vorstufe mit Preselektor Durch die niedrige ZF befindet sich die Spiegelfrequenz 910 kHz oberhalb der Empfangsfrequenz. Eine einigermaßen gute Unterdrückung würde mindestens um 50-60 dB dämpfen. Das entspricht einem Faktor 1000. Dies ist bei 7 MHz nur mit 3 gekoppelten Schwingkreisen zu erreichen. Mit 2 gekoppelten Schwingkreisen erreicht man nur 30-40 dB, je nach Güte der Spulen. Es gibt durchstimmbare Bandfilter, die über einen großen Abstimmbereich ihren Koppelfaktor kaum verändern. Bei induktiv gekoppelten Schwingkreisen mit sehr hoher Güte (~300) wären der Abfall noch etwas größer, aber der Gleichlauf über einen so großen Bereich ist schwierig hinzubekommen. Ein Vorkreis mit Q-Multiplier würde ähnliche Werte erreichen, allerdings ist die Spitze so schmal, dass bei 20kHz Frequenzwechsel jedesmal nachgestimmt werden. > Der Bau an sich gestaltet sich aber ohne Messmittel recht schwierig. Du benötigst sowiso zwei Oszillatoren: Den VFO und den BFO. Damit kann man den Vorkreis und die ZF prinzipiell schon vermessen. Beide Oszillatoren sollten driftarm laufen mit einer wiederzufindenden Frequenz. Was spricht also dagegen, damit weiterzumachen und z.B. dem VFO eine Skala zu verpassen. Falls noch nicht vorhanden, empfehle ich Dir ein günstiges Oszi zu ersteigern. Mein Zweitoszi, ein Hameg 312-6, hat 35 Euro gekostet. Das Hameg triggert bis 40 MHz. Damit sieht man die Amplitude genauer, als mit dem HF-Tastkopf und kann auch die Kurvenform/Frequenz bewerten.
Hallo, die Sache mit der Spiegelfrequenzunterdrückung ist mir schon bewußt. Wie gesagt, ich hätte auch lieber mit 9Mhz ZF gearbeitet, hätte dann aber erst wieder teuer Filter kaufen müssen. Ich denke aber dass die ganze Geschichte mit 2 Kreis-Bandfilter plus dem Antennenanpassgerät von meinem anderen Empfänger schon hinhauen wird. Oszi für 35€ hätte ich nicht gedacht! Da werd ich mal schauen was man bekommen kann. Mit dem BFO lasse ich mir noch etwas Zeit. Ich möchte dass zuerst AM-Empfang perfekt (im Rahmen des Machbaren) läuft, bevor ich SSB in Angriff nehme. Mein VFO ist ein ganz einfacher Clapp-Oszillator mit Pufferstufe. Mit alten Bandfiltern als Induktivität. Obwohl ich mir den Luxus von Bauteilen mit gleichem (niedrigem) TK nicht leisten konnte ist der Oszillator nach der Aufwärmphase erstaunlich stabil. Ich kann nach 30 min mit meinem Empfänger keinen Frequenzdrift mehr feststellen.
Ach ja, fällt mir gerade ein: Sollte man, um die Empfindlichkeit zu steigern, die Diode im AM-Demodulator vorspannen? Oder spricht etwas dagegen (Rauschen etc.)?
Durch Vorspannen wird es etwas besser, aber nicht so gut wie ein Aktiver Demodulator. Beim Aktiven Demodulator liegt der Klirrfaktor unter 1%. Der passive Demodulator benötigt eine möglichst niederohmige Quelle und ein hochohmiges Filternetzwerk, um nur annähernd die selben Werte zu erreichen. Manchmal wird ein Gegentaktübertrager mit zwei Dioden verwendet.
Ah, verstehe. Mit Transistoren kannte ich da bis jetzt nur noch die Audionstufe. Wie würde man denn am besten die HF-Vorstufe realisieren? In meinem Geradeausempfänger sind einfach 2 2n3819 Breitbandverstärker in Reihe zwischen erstem und zweitem Kreis. Sollte man das evtl. so machen, dass die Vorstufe als selektiver Verstärker ausgeführt wird? Evtl. dann mit einem Doppeldrehko gleich Eingangskreis und Verstärker im Gleichlauf abstimmen? Und welche Mindestspannung wäre da empfehlenswert? Ich hatte oben zwar 9V geschrieben, war aber ein Fehler meinerseits, aktuell läuft die gesamte Schaltung mit knapp über 5V (4*NiMh). Denn zumindest als Breitbandverstärker bekomme ich mit dem 2n3819 bei 5V gar keine Verstärkung mehr hin. Was auch prinzipiell Sinn macht, da im Datenblatt alle Kurven für Vds=10V angegeben sind. Fragen über Fragen^^.Aber bis hierher schonmal ein dickes Dankeschön!
Der Preselektor bringt, so wie er bei meinem Mischer-Vorschlag aufgebaut ist, eine "kostenlose" Verstärkung von > 10 dB. Von der Koppelwicklung zum Schwingkreis wird hochtransformiert und der Fet belastet den Schwingkreis kaum. Mehr würde ich hier auch nicht verstärken, denn das würde die Großsignalfestigkeit unnötig verschlechtern. Für den Preselektor bieten 2 gekoppelte Schwingkreise als Bandfilter bessere Eigenschaften, als zwei einzelne Schwingkreise mit Verstärker dazwischen. Jedoch muß auf die Kopplung über diesen weiten Bereich von 3,5 bis ca. 7,4 MHz geachtet werden. > dass die Vorstufe als selektiver Verstärker ausgeführt wird? Entweder nach einer Schaltung suchen, welche die Kopplung über einen großen Bereich konstant hält, oder doch einen Puffer-Verstärker als Source-Folger dazwischen, welcher die Kopplung verhindert. Dann ein Schwingkreis davor und einer dahinter. Es sieht so aus, als sollte man mit an die Schwingkreis angepassten Koppelwicklungen arbeiten. > mit knapp über 5V In der Simulation wird das Signal mit 5,5V kaum schlechter
Gestern Abend hatte ich diese Schaltung mal ausprobiert, und komischerweise funktioniert sie, im Gegensatz zur Simulation, scheinbar ganz gut. Im Gegensatz zum Schaltplan hab ich aber in der Realität auch an der Eingangsspule induktiv eingekoppelt, ca 6:35 Windungen.
Hallo Sven
> im Gegensatz zur Simulation
Am J1 fehlt der DC-Pfad nach GND. Induktive Kopplung sollte aber besser
funktionieren.
Zu meinem Schaltungsvorschlag:
Die Verstärkung beträgt ca. 11dB. Viel mehr würde ich auch nicht
empfehlen. Stell Dir vor, an der Antenne kommen 40mV Signal an, wieviel
wird wohl der Mischer vertragen? Er mischt alles miteinander, was er
kriegen kann. Das nennt sich Kreuzmodulation. Erst das erste ZF-Filter
dämpft die ungewollten Signale entscheidend, deshalb findet der
Löwenanteil der Verstärkung dahinter im ZF-Verstärker statt.
Möglicherweise ist Dir das Meiste schon bewusst, ich schreib es trotzdem
mal hin.
Für den Gleichlauf ist es von Vorteil, daß die Schwingkreise identisch
aufgebaut sind. Die Induktivitäten sollten abstimmbar sein und parallel
zum doppelten Drehkondensator ist jeweils ein Trimmer notwendig. Das
Frequenzverhältnis beträgt ca. 1:2.11, dann muß sich die
Schwingkreiskapazität mindestens im Verhältnis 1:4.5 verändern lassen.
Du möchtest ein Signal < 10µV klar hören. Dazu wird am Kopfhörer > 1Volt
benötigt. Die Gesamtverstärkung sollte also 100-120dB betragen. Ca. 20dB
verstärkt der Vorverstärker, 35dB der NF-Verstärker, dann verbleiben
weitere 50dB für die ZF.
Habe das Konzept jetzt mittlerweile nochmal etwas geändert: Ich bin jetzt doch zu 2 Versorgungsspannungen übergangen, 5V und 10V stabilisiert, um dem HF-Vorverstärker 10V geben zu können. Mit 5V hab ich einfach keine Verstärkung hinbekommen mit einer reinen RC Beschaltung. Die Vorstufe besteht jetzt aus 2 gekoppelten Schwingkreisen wie von Dir vorgeschlagen und dahinter einer Reihenschaltung aus 2x 2n3819 in Sourceschaltung. Laut Simulation bringt die Vorstufe insgesamt jetzt maximal 18dB, aber der 2. Verstärker hat einen regelbaren Sourcewiderstand, so dass die Verstärkung reduziert werden kann. Bei meinem ZF-Verstärker bin ich mir unsicher, er bringt laut Simulation 80dB, was mir aber viel zu hoch erscheint. Wahrscheinlich ist die tatsächliche Verstärkung durch ungewollte Kopplungen deutlich geringer. Rein subjektiv betrachtet ist der Empfang gegenüber meinem Audion Zweikreiser aber bedeutend besser. Deine Vorstufe finde ich sehr interessant, auf die Idee mit dem Sourcefolger mit Koppelwicklung als Arbeitswiderstand wäre ich im Leben nicht gekommen. Da fehlt mir wahrscheinlich auch einfach die praktische Erfahrung. Sobald ich neue Ringkerne habe werd ich die mal so aufbauen. Wunderbar auf jeden Fall, dass die Kopplung über den gesamten Bereich fast gleich bleibt. Was ich mich die ganze Zeit bei der Bastelei schon frage: Wie bekommt man eigentlich einen "echten" angepassten 50 Ohm Eingang wie in kommerziellen Geräten? Momentan lege ich aber alles auf ca 2k Ohm aus, da ich eine L-Antenne gegen Erde verwende. Vielen Dank und vg sn
> Rein subjektiv betrachtet ist der Empfang gegenüber > meinem Audion Zweikreiser aber bedeutend besser. Freu! Wie ist die Trennschärfe? > er bringt laut Simulation 80dB Vermutlich dämpft auch der Demodulator ein wenig > Wie bekommt man eigentlich einen "echten" angepassten > 50 Ohm Eingang wie in kommerziellen Geräten? Bei Resonanz verhält sich der Schwingkreis ohmisch. Der Rp hängt von der Schwingkreisgüte ab und auch von der Belastung durch die nachfolgende Stufe. Die Schwingkreisinduktivität bildet mit der Koppelwicklung einen Übertrager, der auch Widerstände transformieren kann. Durch Verändern der Windungszahl der Primärwicklung ändert sich das Übersetzungsverhältnis. In der Simulation beträgt das Verhältnis 1:10, für den Widerstand also 1:100. Auch durch Variieren des Koppelfaktors kann die Anpassung verändert werden. Bei einem offenen Spulenkörper mit oder ohne Kern kann der Koppelfaktor in einem weiten Bereich durch Verschieben der Koppelspule angepasst werden. Bei einem Ringkern geht das nur von 0,8-0,95. Bei einer Simulation verpasse ich der Signalquelle einen Ri von 50 Ohm und gebe eine Spannung von z.B. 2mV vor. Nach dem 50 Ohm Widerstand fällt die Spannung auf 1mV ab -> Anpassung korrekt. PS Die asc-Datei hatte ich zuvor auch angehängt!
Nun, die Trennschärfe ist mit dem Super natürlich um Längen besser^^. Man muss sicher bei manchen Sendern die ZF-Verstärkung zurückdrehen, aber eine Option auf AGC halte ich mir auch noch offen. Das mit der Transformation am Eingang war mir bewusst, habe ich so auch bei meinem anderen Empfänger schon angewendet. Ich frage mich nur wie man so etwas rein mit Transistoren hinbekommen könnte. Vielleicht in Richtung Basis/Gateschaltung als Eingangsstufe? Die asc Datei hab ich gerade erst gesehen, werd ich mir morgen genauer Ansehen. Ich hab mal die Datei von meinem ZF-Amp angehängt, würde mich mal interessieren was Du davon hältst. Da gibts sicher vieles zu verbessern. Aber bevor die Frage aufkommt, warum da 2n3704 drin sind: Ich hatte einfach keine anderen mehr^^. Daher hab ich die beiden BF199 nach ganz vorne gepackt, da ich mal gelernt habe man soll die Verstärker mit der besten Rauschzahl ganz nach vorne packen. Die 400pF zwischen Emitter/Kollektor sind drin um Eigenschwingungen zu unterbinden, da gegenkoppeln am Emitter teilweise nicht gereicht hat.
Hallo Sven Ich hab mal auf die Schnelle einen modifizierten asc-file angehängt. > eine Option auf AGC halte ich mir auch noch offen Schau Dir mal die beiden Links an, speziell bezüglich Kaskoden-Verstärker. Dieser läßt sich ziemlich gut regeln und hat auch pro Stufe bis zu 40dB Verstärkung. Der Ausgangswiderstand ist sehr hochohmig, dadurch wird der Schwingkreis kaum bedämpft. http://www.qrp.pops.net/cascode_bjt.asp http://homepage.tinet.ie/~ei9gq/80M_.html
> Ich hab mal auf die Schnelle einen modifizierten asc-file angehängt.
Lol, ich hab 2 Tage gebraucht um den ZF wenigstens simuliert zum laufen
zu kriegen.
Wenn ich mir dein File ansehe fällt mir auch gleich wieder auf, was mich
an meinem amp stört: Die sehr niedrigen Werte der Basisspannungsteiler.
Ich hab mich beim Arbeitspunkt streng auf Formeln verlassen, und mich
gewundert dass so niedrige Werte kamen. Funktionieren tut es ja, aber
inwiefern beeinflussen denn die Werte die Empfindlichkeit von so einem
Verstärker?
Dass man die Basis auf rund 0.7V vorspannt ist ja klar, aber dieses
Verhältnis kann ich ja mit niedrigen Widerständen genauso wie mit hohen
erreichen. Der einzige Unterschied den ich sehe ist momentan der
Ruhestrom, welcher bei meinem Entwurf ja recht hoch ist.
Ansonsten muss ich mich nochmals bedanken,du hast mir sehr geholfen bei
meinem Projekt. Mittlerweile ist der Empfang so gut, bis auf ein paar
Störgeräusche (minimal), dass als Antenne 2m Draht reichen.
Den einfachen Diodendemodulator habe ich durch einen aktiven ersetzt,
mit einstellbarer Vorspannung. Damit kann man jetzt auf optimale
Empfindlichkeit trimmen.
@Sven: Laut Cap 2 RF-Design nimmt man für den Spannungsteiler die "hochohmigen" Widerstände im selben Verhältnis natürlich. Der Spannungsteiler ist jedoch kein unbelasteter Spannungsteiler, da man den Basisstrom mit einberechnen muss. Vergisst man das, rutscht der AP etwas weg. Daher der höhere Ruhestrom. Funktionieren tut die Schaltung meist trotzdem, aber mit höherem Ruhestrom.
> Die sehr niedrigen Werte der Basisspannungsteiler Ich richte mich immer nach dem Emitterstrom und der richtet sich nach dem stärksten möglichen Signal. Theoretisch würde ja ein Widerstand von der Basis auf die Betriebsspannung reichen, wenn die Stromverstärkung der Transistoren immer gleich wäre. Der Querstrom und der Emitterwiderstand gleichen das etwas aus. Zu niedrige Werte belasten die Stufe zuvor und erhöhen das Rauschen. > ist der Empfang so gut, bis auf ein paar Störgeräusche Bei diesen niedrigen Frequenzen sollte das Hintergrundrauschen beim Anschließen der Antenne deutlich ansteigen. http://en.wikipedia.org/wiki/Atmospheric_noise Hier sind die Ursachen des Rauschens beschrieben. Bei Frequenzen unterhalb von 10 MHz ist das über die Antenne aufgenommene Rauschen so groß, daß eine Empfindlichkeit von <= 1µV für einen Empfänger nur Sinn macht, wenn man ihn mit einer kleinen Antenne betreiben will. Ein Eigenrauschpegel von 0,1µV bezogen auf den Eingang ist durchaus erreichbar.
Mal ne dumme Frage zum ZF-Verstärker: Warum haben ZF-Verstärker (nur KW betrachtet, AGC außen vor) so eine hohe Verstärkung von max. 80dB, oder bei mir max. 100dB? Verluste im Empfänger (Filter etc) werden doch schon vorher ausgeglichen (Ant.Eingang->ZF-Verst.Eingang 0dB). ..oder sehe ich den Wald vor lauter Bäumen nicht? ;)
@Sven N. Ich hab noch den Kascodenverstärker simuliert, auch aus eigenem Interesse. Es ist schön der Regelbereich zu sehen, der aber vermutlich in der Realität durch Übersprechen nicht ganz so groß ausfällt. @B e r n d F. Durch das viel geringere Hintergrundrauschen bei höheren Frequenzen lohnt es sich schon für Empfänger ab 14MHz aufwärts, die Möglichkeiten des rauschfreien Empfangs auszuschöpfen. Bei 14MHz können Störungen und Rauschen minimal ca. 20dB überm thermischen Rauschen liegen und bei 29MHz 10dB. Da dann ein Signal um 100 nV noch hörbar ist, muss die Gesamtverstärkung eines Empfängers mindestens ca. 140 dB betragen. Der HF-Vorverstärker sollte gerade ein klein wenig mehr Verstärkung haben, als notwendig, um die Verluste im Vorfilter, Mischer und 1.ZF-Filter auszugleichen. Mehr wäre schlecht für die Großsignalfestigkeit und weniger Verstärkung würde den Rauschabstand zu sehr verschlechtern. Das 1.ZF-Filter sollte so schmal als möglich sein, um keine unerwünschten Signale durchzulassen. Dann bleiben bis zum 1.ZF-Verstärker evtl 3dB Gewinn übrig, der NF-Verstärker macht 40 dB und der Rest muß vom ZF-Verstärker bewältigt werden. Ua/Ue = 140dB - 3dB - 40dB = 97dB Eine interessante Quelle hierzu: http://www.mydarc.de/dc4ku/ Intercept-Punkt Berechnung und Aufbau eines universellen HF-Eingangsteils (0-30 MHz) bis hin zur 1. geregelten ZF-Stufe
>Zu niedrige Werte belasten die Stufe zuvor und erhöhen das Rauschen.
Das macht natürlich absolut Sinn. Hab ich im Eifer des Gefechts absolut
nicht bedacht. Dann werd ich die Spannungsteilerwerte doch noch mal
erhöhen. Vielleicht schwingt der Verstärker dann auch nicht mehr so
stark und ich kann etwas weniger gegenkoppeln.
Die Kaskode sieht wirklich interessant aus. Falls ich noch ein paar
HF-Transistoren in der Kiste finde werde ich den auch mal aufbauen.
Ich seh schon, das Projekt wächst immer weiter. Eben hab ich dem VFO
noch einen Drehschalter und ein paar Spulen gegönnt, ist jetzt im
Bereich 2-8MHz in 1.5Mhz-Schritten durchstimmbar. Wenn ich schon einen
Doppeldrehko für die Vorselektion einsetze, warum den nicht gleich auch
voll nutzen?
> Vielleicht schwingt der Verstärker dann auch nicht mehr so stark
Schwingt das Ganze mit 455kHz, muss auf jeden Fall die Betriebsspannung
sauber abgeblockt werden. Eventuell können zwei Stufen zusammengefasst
werden, dann eine Drossel mit ca. 100µ oder 220µ und je ein
Blockkondensator 100n gegen GND. Es sind im ZF-Teil wahrscheinlich 2
Drosseln notwendig und für Vorstufe und Mixer nochmal eine. Ansonsten
kann das schon über die Betriebsspannung rückkoppeln.
Dann schwingen Bipolartransistoren in Emitterschaltungen gerne mit der
Resonanzfrequenz des Schwingkreises an der Basis oder einer Resonanz aus
Koppelwicklung und BE-Kapazität, wobei dann die Frequenz im
zweistelligen MHz-Bereich liegen kann. Oft hilft ein Widerstand 22 Ohm
in der Basisleitung. Dann sollte verhindert werden, daß der Kollektor
ebenfalls mit dieser Frequenz schwingen kann.
Deine ZF hatte auch schon in der Simulation geschwungen. Könntest Du den
aktuellen Stand nochmal hochladen?
Ist immer noch auf dem gleichen Stand, habe bis jetzt nichts am ZF geändert. Habs aber eben nochmal rangehängt. In der Praxis schwingt er eigtl. nicht, zumindest nicht dass man es hören würde. Was in der Sim aber fehlt ist das 10k Ohm Poti am Emitter des letzten Transistors. Normal kann ich garnicht voll aufdrehen, da sonst der NF-teil schon übersteuert wird. Die 5V kommen von einem LM340 mit recht großem Elko am Ausgang. Eins am Rande noch: Beim VFO kann ich zwischen den einzelnen Bereichen eine Lücke von knapp 400kHz lassen, da der Mischer mir ja sowieso Summen- und Differenzfrequenz ausspuckt? D.h. mit VFO 3-3.6 MHz überstreiche ich den Empfangsbereich 2.6 - 4 Mhz? Hab jetzt der Einfachheit halber mit 400 statt 455khz gerechnet.
In der Simulation verlaufen die Durchlasskennlinien sehr flach und nicht
selektiv. Falls der echte Aufbau trennscharf ist, befindet sich
vermutlich eine Stufe kurz vor dem Schwingungseinsatz und funktioniert
wie ein Q-Multiplier. Die Schwingneigung kann IMHO am Besten durch
Koppelwicklungen vermieden werden, dann wird auch die Güte der
Schwingkreise sehr gut.
> eine Lücke von knapp 400kHz lassen
Falls der Durchstimmbereich größer als 910kHz ist, könnte es ohne Lücke
funktionieren. Aber bei 2,5 MHz befindet sich nichts interessantes. Dann
wäre auch wichtig, wo jeweils die Spiegelfrequenz hinfällt.
Da kann der VFO gleich von
3,9 - 4,6 MHz die Bereiche 3,4 - 4,1 und 4,4 - 5,0
sowie
6,3 - 7,0 für die Bereiche 5,9 - 6,5 und 6,8 - 7,45
abdecken.
Die interessanten Bereiche sind nochmal:
80m 3,5 - 3,8
70m 3,9 - 4,05
49m 5,9 - 6,2
40m 7,0 - 7,2
41m 7,2 - 7,45
>In der Simulation verlaufen die Durchlasskennlinien sehr flach und nicht >selektiv Habs mir gerade mal angesehen, das scheint wohl an der zu hohen Belastung durch die kapazitive Ankopplung liegen. Da ich sowieso jeweils Bandfilter genommen habe werde ich das Ganze gleich mal auf induktive Kopplung umlöten. An sich muss der Verstärker aber garnicht so extrem trennscharf sein, da hinter dem Mischer ein 6kHz Keramikfilter liegt. > Falls der Durchstimmbereich größer als 910kHz ist, könnte es ohne Lücke > funktionieren. Ich hatte es ja so gedacht, die Lücke eben dafür zu nutzen, um Durchstimmbereich zu "sparen" zwischen den einzelnen Bereichen, da der Oszillator ja immer nur knapp 1MHz abdeckt. >Da kann der VFO gleich von >3,9 - 4,6 MHz die Bereiche 3,4 - 4,1 und 4,4 - 5,0 >sowie >6,3 - 7,0 für die Bereiche 5,9 - 6,5 und 6,8 - 7,45 >abdecken. Genau so meinte ich es, die Spiegelfrequenzen nutzen, um den VFO nicht in einem so großen Bereich durchstimmbar machen zu müssen. Die 2.5MHz waren nur mal aus der Luft gegriffen, ich werde 80m als untersten Bereich nehmen.
> Belastung durch die kapazitive Ankopplung liegen Das liegt zur Hälfte an den niedrigen Basis-Vorwiderständen. Außerdem ist die Eingangsimpedanz der folgenden Stufe auch zu niedrig. Nicht umsonst haben gekaufte Filter ein Windungsverhältnis von ca. 10:1. > Genau so meinte ich es, die Spiegelfrequenzen nutzen Lediglich das SSB Seitenband wechselt von Bereich zu Bereich zwischen LSB und USB, aber wenn es nicht stört, kann man das so machen.
OT: B e r n d W. schrieb: > @Sven N. > Ich hab noch den Kascodenverstärker simuliert, auch aus eigenem > Interesse. Es ist schön der Regelbereich zu sehen, der aber vermutlich > in der Realität durch Übersprechen nicht ganz so groß ausfällt. > > @B e r n d F. > Das 1.ZF-Filter sollte so schmal als möglich sein, um keine > unerwünschten Signale durchzulassen. Dann bleiben bis zum > 1.ZF-Verstärker evtl 3dB Gewinn übrig, der NF-Verstärker macht 40 dB und > der Rest muß vom ZF-Verstärker bewältigt werden. > Vielen Dank für deine Antwort. Nun ist mir einiges klarer geworden. Es ist schön zu wissen, dass es heutzutage noch Leute gibt wie Sven, die sich einen Super aufbauen. Zum 1. ZF-Filter: Ich habe einen Doppelsuper mit hoch liegender ZF gebaut (der Bau läuft schon über ein Jahr). Soweit funktioniert er gut auf 80 und 40m. Jedoch besteht noch das 1. ZF-Filter (40 Mhz) aus zwei lose gekoppelten Schwingkreisen (mit 1 pF Hochpunktkopplung, Güte unbelastet ca. 200 pro Kreis). B ist dadurch ziemlich groß denke ich. Ist das der Grund, weshalb der Empfänger über einen Bereich von 1-10 Mhz (fe) zirka 25 Pfeiffstellen hat (zum Glück nicht in den Afu-Bändern)?
Momentan ist mir bei meinem Aufbau noch ein anderes Problem aufgefallen: Trotz Pufferstufe ändert sich der Ausgangspegel des Oszillators von ca 1Vss zu 300mVss hin zu den hohen Frequenzen. Normalerweise würde ich da jetzt eine Regelschleife mit OPV andenken, aber nichts was ich daheim habe geht über 1 MHz...
@Sven: Hast du einen Schaltplan vom Oszillator+Puffer? Normalerweise ist ein VFO über den kompletten Freq-Bereich amplitudenstabil (bei mir zB nach den Puffern+Dämpfungspad etwa 1.4Vpp-1.2Vpp bei Delta-F 10 Mhz.)
Ist nur ein ganz einfacher Colpitts Oszillator. Ich nehme an es liegt an der Drossel am Source. Ist ja klar, die daran abfallende Spannung ist natürlich frequenzabhängig... Hab ich leider am Anfang alles nicht bedacht^^. Jetzt brauch ich ne Lösung die mir einen stabilen Ausgangspegel ermöglicht. Am liebsten ohne den ganzen VFO auseinanderzupflücken, ich hatte ihn gerade fertig abgeglichen :(. Mir fällt nur bis auf OPV derzeit nix ein...
Sven N. schrieb: > Ist nur ein ganz einfacher Colpitts Oszillator. Ich nehme an es liegt an > der Drossel am Source. Ist ja klar, die daran abfallende Spannung ist > natürlich frequenzabhängig... Ahh OK, nimm ersteinaml die Drossel raus und nur einen Sourcewiderstand mit dem man den AP so einstellt, dass er in der Nähe der Pinch-Off-Spannung liegt. Btw: Der kapazitive Spannungsteiler am LC-Kreis sollte zw. 1:1..1:3 betragen. Leider kann ich deine Datei nicht anschauen, da ich Linux verwende. > > Hab ich leider am Anfang alles nicht bedacht^^. > > Jetzt brauch ich ne Lösung die mir einen stabilen Ausgangspegel > ermöglicht. Am liebsten ohne den ganzen VFO auseinanderzupflücken, ich > hatte ihn gerade fertig abgeglichen :(. > Mir fällt nur bis auf OPV derzeit nix ein... Siehe oben. Zusätzlich zur Amp.-Stabilisierung kann man eine sogenannte "Clamping"-Diode (Anode am Gate, Katode GND) am Gate verwenden. Dazu eignet sich bei deinen Frequenzen eine 1N4148. Diese verschlechtert jedoch angeblich leicht das Phasenrauschen.
Btw: Eine Drossel am Source ist uebrigens nicht ungewöhnlich. Deshalb ist ein Schalplan im PNG-Format wichtig ;)
No problemo. Das mit der Diode werd ich gleich mal versuchen. Mit Widerstand anstatt Drossel schwingt der Oszi übrigens nicht an in der Simulation.
@ B e r n d F. Vor allem beim Bau von Mehrfachsupern gibt es viele Möglichkeiten, wie Pfeifstellen entstehen können. Diese Birdies zeichnen sich meist dadurch aus, daß sie deutlich schneller "vorbeiwandern", als dies erwünschte Sender tun. Es könnte eine Harmonische der Empfangsfrequenz oder des Oszillators auf die 1. ZF fallen. Mischer, welche diese beiden Signalpfade unterdrücken, sind da klar im Vorteil. Das wären Dioden-Ringmischer, Gilbert- und Schaltmischer. Eine Oszillatorfrequenz oberhalb der 1.ZF kann auch einige der Pfeifstellen verhindern. Auch kann bei einer breiten 1.ZF ein Signal auf die Spiegelfrequenz des Mischvorganges beim Mischen von der 1. zur 2.ZF gelangen. Besonders, wenn die 1.ZF breitbandig und die 2.ZF niedrig ist. Es gibt hochliegende Quarzfilter für diesen Zweck mit z.B. 20kHz Bandbreite. Idealerweise wäre das 1. Filter der 1.ZF so schmal wie das breiteste Filter der 2.ZF. Kreuzmodulation: Hier (im Bild) gelangen zwei Signale mit 0dBm auf den Eingang. Nach dem Verstärker beträgt der IP3 14dBm und nach dem Mischer 5,5dBm. Reduziert man die Verstärkung um ca. 6dB, betragen die Werte 28dBm und 10 dBm (simuliert). Erstens zeigt dies, daß sehr vorsichtig mit der Vorverstärkung umgegangen werden muss und zweitens ist hier der Mischer die Schwachstelle. Trotzdem ist das schon deutlich besser als bei einem NE612. Kreuzmodulation wirkt sich folgendermaßen aus: Gibt es ein schwaches Nutzsignal und zwei starke Störer innerhalb der Vorfilter-Bandbreite, kann die entstehende Kreuzmodulation das Nutzsignal vollkommen verdecken. Zu hören ist ein zischeln und man kann unter Umständen die Modulation der beiden Störer noch erahnen. Es ist keine Pfeifstelle in dem Sinne, denn die Störung bleibt auf der selben Frequenz.
Die Drossel kann man weglassen, dann ist (in der Simulation) der Abfall am Oszillator weg. Die Arbeitpunkte der Buffer stimmt nicht. Deshalb wird es nicht ohne weglassen/ändern von ein paar Teilen gehen.
> Dazu eignet sich bei deinen Frequenzen eine 1N4148.
Man kann auch eine Schaltungsvariante anwenden mit Kondensator zum Gate
und hochohmigem Widerstand gegen GND. Dann die Diode mit der Anode ans
Gate und der Kathode gegen GND. Dadurch verschiebt sich das Gate-Nivau
bei zu großen Amplituden in Negative.
@Sven
Wenn Du bei Deiner Simulation hinten 1n als größte Schrittweite
anhängst, schwingt der Oszillator leichter an.
.tran 0 1m 10u 1n
Dann empfiehlt es sich, im Control Panel (Hammersymbol) die Kompression
komplett abzuschalten.
Sauber, vielen Dank. Ich hab einfach kein Glück mit den Arbeitspunkten. Ich kann zwar alle Werte ausrechnen, aber ich hab einfach immer noch nicht kapiert welchen Arbeitspunkt man denn jetzt wählen muss für welche Anwendung. Leider wurde das Thema bis auf 1 Stunde Labor im 1. Semester so gut wie nicht behandelt an der Unität. Die paar Widerstände hab ich ja schnell umgelötet.
> kein Glück mit den Arbeitspunkten
Vor Allem bei HF muß der Ruhestrom zur Amplitude passen. Wenn z.B. das
Signal 1Volt Spitze hat, muß der Ruhestrom an einer Last von 270 Ohm
mindestens > 3,7mA betragen. Man wird also versuchen, einen Ruhestrom
von 4-5mA einzustellen, sonst werden die Spitzen des Signals abgekappt.
Am Einfachsten dimensioniert man in der Simulation die
Basisvorwiderstände so, daß der richtige Ruhestrom durch R2 und durch R3
+ R10 fließt, die Belastung aber für die Stufe zuvor niedrig bleibt.
Dabei darf es ein wenig mehr Strom sein, aber niemals weniger.
Nachtrag:
Bei der Version mit Kondensator zum Gate und Widerstand + Diode gegen
GND scheint es mit R4=470 Ohm besser zu funktionieren.
Hab die Schaltung eben nach deinem Plan geändert, aber mit Widerstand statt Drossel setzt keine Schwingung ein. Ich hab daher die Drossel wieder eingesetzt und zusätzlich die Diode ans Gate gesetzt. Damit, und mit dem richtigen Arbeitspunkt, schwankt die Amplitude jetzt zwischen 1.2-1.4 Vss, was denke ich noch vertretbar ist, zumal die Werte sowieso mit dem selbstbau-HF-Tastkopf gemessen wurden und daher wohl wenig genau sind. Nur oberhalb von 9 MHz bricht die Schwingung bei zu großer Drehkond.-Kapazität zusammen, was wohl an den recht großen Bandspreizkondensatoren und der wahrscheinlich schlechten Güte der kleinen Induktivitäten liegt. Auf lange Sicht wird der LC-VFO aber irgendwann sowieso einem digitalen mit uC weichen, ein fertig bestücktes Board mit Display liegt hier schon, ich muss nur irgendwann mal ein Programm schreiben^^. Lohnt es da noch ein Poti ranzuhängen um den Pegel den der Mischer bekommt regeln zu können? Oder sind die ca. 1V passend für alle Empfangssituationen?
> Oder sind die ca. 1V passend
Das sollte recht gut passen. Auf +/- 20% kommt es hier nicht an.
Hallo Sven. In deinem Schaltplan sehe ich keinen Kondensator gegen GND am Drain. Die HF-Erde bildet also die Spannungsquelle? Normalerweise, also in der Praxis, baut man in den Drain-Kreis ein C von ca. 100n (Keramik) gegen Masse, dann 100 Ohm in Reihe und wieder ein C von ca. 100n gegen Masse. Hier eine praktische Schaltung (den Oszillator, den ich verwende): http://commons.wikimedia.org/wiki/File:VFO_Colpitts_Oszillator.svg Siehe C8 und C9.
>Die HF-Erde bildet also die Spannungsquelle?
Verstehe ich jetzt nicht so richtig, die Spannung kommt doch von der
Batterie? Die HF-Erde bildet bei mir, so dachte ich zumindest, das
Gegengewicht, also Masse.
Die Zuführungen (+ und -) von der Batterie laufen 2x durch einen
Ferritkern.
Allerdings, jetzt wo du darauf hinweist, evtl. strahlt mein Oszi deshalb
über das Gehäuse ab?
Eine Frage noch zum NF-Pfad: Ich hab jetzt ein aktives TP-Filter 4. Ordnung nach der kritischen Dämpfung aufgebaut. Grenzfrequenz wären ca. 6 kHz (meines Wissens nach die Bandbreite von AM auf KW?). Oder sollte ich mit fg noch niedriger gehen? Oder höher? 6 kHz erschienen mir erstmal logisch. Evtl. kann man den sogar umschaltbar machen mit anderen Widerständen um für SSB auf 3kHz zu gehen?
Die AM-Bandbreite beträgt max. 9kHz, was sich auf 2 Seitenbänder aufteilt. Deshalb reicht eine NF-Bandbreite bis 4,5 kHz vollkommen aus. Manchmal wird ein 5 kHz Sperrfilter eingesetzt, da zwei eng zusammenliegende Sender im 5 kHz Raster liegen können. Der nervende 5 kHz Dauerton entsteht durch Mischen der beiden Träger. Für SSB empfiehlt sich ein 200 Hz Hochpass, um den "Beat" zu unterdrücken, falls der BFO mal nicht ganz genau stimmt. Zum aktiven Filter hab ich einen Gegenvorschlag 5.Ordnung angehängt.
Sehr interessant. Nur 1 Ordnung höher aber 30 dB mehr Dämpfung bei 10kHz. Welches Verfahren benutzt Du denn um solche Filter zu entwerfen? Scheint sich ja um ein Bessel-Filter zu handeln wenn ich das richtig sehe? Ich hatte mein Filter nach der kritischen Dämpfung entworfen, wie es in dem Buch "Kurzwellen-Amateurfunktechnik" aus dem franzis-Verlag beschrieben war/ist (zugegebenermaßen hab ich hier ne Ausgabe aus den 70ern, also nicht unbedingt das Aktuellste^^). Zumindest nach deren Ausführungen soll es den Vorteil haben, dass man gleiche Filter einfach in Reihe schalten kann.
Ich hab z.B. "Das Aktiv-Filter-Kochbuch", auch nicht mehr das Neueste Exemplar. Es liegt nicht an der einen Ordnung höher. Das sind zwei Tschebyscheff-Filter 2. Ordnung mit je 3 dB Welligkeit und das 5. macht die 6dB Überhöhung weg. Wenn jedes der Filter unterschiedlich bemessen wird, geht es noch ein klein wenig besser, aber es sollen auch Kondensatoren und Widerstände aus der E12 Reihe ausreichen. Es geht nochmal deutlich steiler. Ich hab hier Tschebyscheff 5. Ordnung mit 1dB Welligkeit und 4.5 kHz Grenzfrequenz vorgegeben: http://www.beis.de/Elektronik/Filter/ActiveLPFilter.html Leider sieht ein Filter mit einer tollen Durchlasskurve dafür im Zeitbereich nicht mehr so schön aus. Die Dämpfung bei U2 beträgt nur 0.18, das Filter dürfte also ein wenig nachschwingen. PS Du hattest Recht, das alte Filter entspricht ungefähr einem Bessel.
Es gibt hier einen interessanten Beitrag: "Active R/C Filter Design" http://www.azscqrpions.org/Tuthill_filter_presentation_08-09.pdf
Ich hab das Filter nach Deinem Vorschlag abgeändert, waren ja nur 3 Bauteile, und es gibt nochmal einen deutlichen Klanggewinn durch weniger Rauschen. Mit der AM-Qualität bin ich jetzt eigtl. fast schon zufrieden, es gibt da aber ein anderes Phänomen was ich momentan nicht richtig deuten kann: Zunächst mal zum Aufbau: Momentan bestehen alle einzelnen Blöcke wie ZF-AMp, Mixer etc. aus einzelnen Modulen, die gemeinsam auf eine Kuperplatte geklebt und darüber auch geerdet sind. Die Module selber sind in Insellöttechnik aufgebaut. Der VFO ist in einem extra Alugehäuse untergebracht, Zuleitungen von Batterie + un - gehen durch eine Ferritperle, im Gehäuse sitzt nochmal ein Pi-Filter nach dem Vorschlag weiter oben, und eine 150u-Drossel. Die Erdung des Ganzen erfolgt über Klemmenanschluss zum Heizkörper, wobei auch das Batterie (-) an dieser Masse hängt. Komischerweise hatte gestern meine Vorselektion absolut keine Wirkung mehr. Bei der Fehlersuche hab ich dann gemerkt, dass die Signale immer dann deutlich lauter wurden, wenn man das VFO Gehäuse (welches auch auf Masse liegt) berührt. Daraufhin hab ich das Gehäuse über ne Klemme nochmal direkt an Masse gehängt, und siehe da, Signal war zwar leiser, aber die Vorselektion tut wieder was sie soll. Also irgendwo ist da noch der Wurm mit dem gemeinsamen Nullpotential drinne. Jemand eine Idee? Im Anhang eine Skizze wie sich die Situation des VFO darstellt. Natürlich soll das Alles später ja in ein Metallgehäuse, aber momentan während dem Aufbau wär das zu umständlich.
Vermutlich ist es dann, wenn der schwarze Draht ohne Ferrit gleich auf die Kupferfläche gelötet wird. Das Plus ist ja trotzdem noch entkoppelt. Wenn auf Plus keine HF-Ströme fließen, tun sie das auf Minus auch nicht.
Gut, ich dachte schon es wäre irgendwas grundsätzliches schiefgelaufen. Aber wahrscheinlich muss nur die Betriebsspannung noch besser gesiebt werden und alle Masseleitungen so kurz als möglich. Da ich mich bald an den BFO machen werde: Welches Modell nimmt man denn für Keramik-Resonatoren in LTSpice? Ich wollte die 455khz mit einem CSB455 von Murata erzeugen und die Seitenbänder über umschalten von parallelen Kapazitäten wechseln (auch wenn ich eigtl. erstmal nur LSB brauche, ich wollte gleich beide vorsehen). Ich kenne aber nur die Modelle für Quarze, für Keramik hab ich nix gefunden. Ich weis nur, dass die Güte deutlich geringer als bei Quarzen ist.
> die 455khz mit einem CSB455 von Murata erzeugen Der sieht gut aus! > die Seitenbänder über umschalten von parallelen Kapazitäten Wahrscheinlich wirst Du mit der Frequenz durch Kapazitäten in Reihenschaltung hinkommen. > auch wenn ich eigtl. erstmal nur LSB brauche Stimmt nicht. Wenn der VFO oberhalb liegt wechselt LSB auf die andere Seite, wenn er unterhalb liegt, dann nicht. Bei 80m liegt das Signal in der ZF als USB vor und bei 40m als LSB. Das sind Werte, die ich mal in einem Forum gefunden habe: Rs = 10 Ohm Ls = 7,68 mH Cs = 16,7421 pF Cp = 272,761 pF Fr = 443,9 kHz Fp = 457,3 kHz Q = 2136 Er wird in Reihenresonanz betrieben und schwingt ohne Kondensator mit 443,9 kHz. Mit einer Reihenkapazität kann er wahrscheinlich leicht bis 455kHz gezogen werden. Möglicherweise macht es Sinn, die Mitte der ZF eher etwas tiefer auf 450 kHz zu legen. Oder Du findest ein Exemplar, welches von der Toleranz her etwas höher schwingt. Auf jeden Fall ist es schwer, in die Nähe der Parallelresonanz zu kommen, vorher reisst die Schwingung ab.
Die Werte des Keramikschwingers stammen von da: http://www.qrpportal.de/index.php?page=Thread&postID=52876#post52876 > Vermutlich ist es dann, Schreibfehler, es soll lauten: Vermutlich ist es dann besser, wenn der schwarze Draht ohne Ferrit gleich auf die Kupferfläche gelötet wird.
Ah, nach Keramikfilter hatte ich garnicht gesucht. 1 Stunde hab ich in Katalogen und Datenblättern von murata nach den Werten geschaut. Also dann besser mit Serienkapazitäten aufbauen. Mal schauen ob ich das genau genug hinbekomme, oder ob ich doch auf die alte Methode mit Drehko und "einpfeifen" des Signals zurückgreifen muss. Konstruktiv sollte man den Oszillator ja eigentlich so wie meinen VFO aufbauen können? Und was wäre empfehlenswerter als Produktdetektor: Einen der steinalten Diodenringmischer die ich hier liegen hab, oder wieder FET-Mischer wie am Eingang? Ich vermute mal Ringmischer, da der FET-Mischer hinter der ZF sonst immer übersteuert wird? Ferrite für Ringkerntrafos zur Anpassung hab ich hier liegen. Leider ist der Urlaub jetzt vorbei und in der nächsten Zeit werden die Fortschritte schleppender verlaufen. Aber ich berichte mal weiter hier, falls Interesse besteht. Gern stelle ich auch ein paar Bilder vom Aufbau ein bei Zeiten.
Einen Produktdetektor hatte ich oben schon mal vorgeschlagen. Er stammt aus einem der beiden links: Beitrag "Re: Einfach Mischer mit 2N3819" Vorteil: Der Produktdetektor arbeitet mit 2 Dioden und es wird nur eine Wicklung ohne Mittelanzapfung benötigt. Dadurch ist ein normales Bandfilter mit Sekundärwicklung verwendbar. Es können auch 1N4148 verwendet werden, nur muss dann der BFO ca. 1,5 Volt liefern.
Was ich schon immer wissen wollte, da ich ein paar ADE-1 über habe: Überwiegen die Vorteile ggü. dem SA612, wenn man stattdessen einen Ringdiodenmischer ADE-1 o.ä. als Produktdetektor einsetzt?
Hallo B e r n d F. Als Produktdetektor ist der SA612 ganz praktisch und spart Teile. Da hat der Dioden-Ringmischer keine Vorteile. Auch weil der Oszillator schon integriert ist. Mit den Anpassungen ist das auch nicht so tragisch, solange man am Eingang <= 1,5 kOhm und am Ausgang >= 1,5 kOhm bleibt. Bei mir läuft ein Ausgang als Produktdetektor, der zweite wird für die AM-Demodulation verwendet. Um für AM den BFO zu stoppen, lege ich Pin 6 über einen 10k auf GND. Dadurch wird das ZF-Signal mit 1 multipliziert. Der dreistufige Schalter wechselt zwischen LSB, USB und AM. Als 1. Mischer dagegen bietet ein Dioden-Ringmischer schon Vorteile. Im Verhältnis -13dBm zu 7dBm steigt die Großsignalfestigkeit. Auf der anderen Seite steigt auch der Aufwand, da alle 3 Anschlüsse mit 50 Ohm abgeschlossen werden wollen, das Oszillatorsignal muss schon stärker sein, dadurch ist auf jeden Fall eine Vorstufe bzw. ein Filter notwendig, welches verhindert, daß das Oszillatorsignal zur Antenne gelangt. Auf der ZF-Seite wird idealerweise ein Diplexer nachgeschaltet, da das folgende ZF-Filter neben seiner Resonanz entweder hochohmig oder niederohmig wird. Der Diplexer leitet die ZF-Frequenz zum ZF-Filter und den Bereich ober- und unterhalb auf einen 50 Ohm Abschlußwiderstand. Manchmal wird einfach ein 50 Ohm Puffer-Verstärker nachgeschaltet, dieser muß nun Signale mit der Bandbreite des Vorfilters einschließlich des unerwünschten Mischproduktes (es entsteht ja rf+vfo und rf-vfo) verkraften.
Richtig, ich sehs gerade. Da war schon alles vorgesehen mit BFO und Mischer. Allerdings, Diodenmischer als 1. Mischer: Wie funktioniert das? Man braucht doch ca. 7dBm um den Mischer auszusteuern, aber das würde doch bedeuten, dass ich das Signal schon in der Vorstufe sehr hoch verstärken müsste? Ausserdem bringt mir ja der passive mischer keinerlei Gewinn?
> 7dBm um den Mischer auszusteuern
Das betrifft das Oszillatorsignal, das Empfangssignal darf klein sein.
Die Dioden wirken als Schaltdioden und polen das Empfangssignal mit dem
Oszillatortakt um. Dabei muß mindestens die Schwellspannung der Dioden
erreicht werden.
Ein Nachteil sind die Mischverluste und dadurch erhöhtes Rauschen, was
aber durch den Vorverstärker ausgeglichen werden kann.
PS
Gibt es schon Fortschritte beim BFO?
Läßt er sich weit genug ziehen?
Hab mich bis jetzt noch nicht drum gekümmert, evtl. im Laufe des Tages noch. Schaltplan werde ich bei Gelegenheit auf jeden Fall noch machen.
So, bin gerade mit dem BFO fertig geworden. Momentan lässt er sich von 448-455kHz ziehen mit einem 350pF Drehko. Die Kapazitäten müssen sowieso noch angepasst werden um den richtigen Bereich zu treffen. Mal schauen ob es mit ner Umschaltung anstatt Drehko stabil genug bleibt.
> von 448-455kHz
Wie befürchtet. Wenn jetzt das Keramikfilter von 451 - 457 kHz
durchlässt, kannst Du SSB auf das untere Ende verschieben. Falls nicht,
kannst Du immer noch auf einen BFO mit LC-Bandfilter und Kapazitätsdiode
ausweichen.
Nun, ich hatte im Netz vorher mal ein wenig gesucht und war auf diese Schaltung hier getroffen: http://www.pan-tex.net/usr/r/receivers/sbfo.htm Um einfach mal die Funktion zu testen hab ich alle Werte übernommen. Nach meiner Simulation sollte es aber möglich sein, durch Austausch der 33pF den Ziehbereich auch über 455kHz zu erweitern. Ich hoffe doch ich hab keinen Denkfehler drin, wenn ich annehme ich brauche für SSB +/- 3kHz (oder 2,7) neben der ZF? Für SSB wollte ich dann versuchen mit den restlichen Resonatoren die ich noch habe ein Ladderfilter aufzubauen um näher an die 3kHz Bandbreite zu gelangen. Ich denke da kann man dann auch noch ein wenig vermitteln, es muss ja dann nicht unbedingt die 455er ZF sein.
Dieser Pierce-Oszillator sieht gut aus. Falls er sich nicht weit genug ziehen läßt, kannst Du noch zwei Dinge probieren: - Für C1 andere Werte zwischen 1n und 4,7n ausprobieren. - Zwei Keramikschwinger parallelschalten, dies wird auch auf einer der verlinkten Seiten erwähnt. > wenn ich annehme ich brauche für > SSB +/- 3kHz (oder 2,7) neben der ZF? Du benötigst von der Signalmitte für LSB 1,5 kHz höher und für USB 1,5 kHz tiefer. Für CW nimmt man eher 600-700 Hz Abstand. Bei 6kHz Bandbreite könntest Du vorerst an das untere Ende des Filters rutschen. > mit den restlichen Resonatoren Du könntest versuchen, alle zu Vermessen und dann den mit der höchsten Frequenz für den BFO verwenden. Murata gibt je nach Typ +/- 0,3...0,5% Toleranz an.
@Bernd W: Dachte es sind +/- 3KHz (LSB, USB). Die Bandbreite der NF ist ja schon 3KHz (2,7). http://commons.wikimedia.org/wiki/File:Ssb-de.png Die Frequente mit 1,5KHz sind die Trägerfrequenzen im Sender: http://commons.wikimedia.org/wiki/File:Ssb_filtermethode-de.png
Bevor ich hier Verwirrung stifte: Das war oben sehr unglücklich formuliert von mir. Die Bandbreite bei SSB beträgt zwar 3kHz, aber man muss natürlich von der Signalmitte aus um die Hälfte verschieben, also die 1.5kHz. Rechts oben im Bild vom 1. Link sieht man das ganz gut. Träger liegt bei 9001,5kHz, während die Mitte des SSB Spektrums bei 9000 kHz liegt.
Sooo habe mal einen größeren TRimmer in meinen BFO eingebaut. Er geht jetzt von 9001,0 KHz bis 9003,7 KHz. Bei 9001,5 KHz sind alle Höhen weg und es klingt sehr dumpf, da versteht man besonders bei leisen Signalen nichts mehr. Vorher war er bei 9002,4KHz, da war es OK. Habe auch ein 2,4KHz TP-Filter davor.
Ich nochmal: Ich muss doch noch mal auf den blöden Transistoren rumreiten. Ich hatte vorhin versucht einen Ausgangsverstärker für meinen BFO zu entwerfen. Ich kann zwar eine vorgegebene Schaltung aus dem Netz nutzen, aber eigtl. würde ich lieber was eigenes machen um das endlich mal zu kapieren. Als vorgegebene Werte wären da: Transistor 2N2222 Betriebsspannung Ub=5 V Ausgangspegel Oszillator Uein=50mV Welchen Arbeitspunkt müsste man nun wählen? 1mA? 0.1maA? Da man im Datenblatt keinerlei Kennlinien findet kann ich da nur raten. Rechnet man das Ganze mit 1mA mal durch komme ich nach den Formeln die ich habe auf: R_kollektor = [Ub-Uce]/Ic = [5V-2.5V]/1mA = 2.5kOhm Und der Basisspannungsteiler: R1 = [Ub-Ube]/[Iq+Ib] = [5V-0.7V]/[100uA+10uA] = 39.1kOhm mit Basistrom Ib=Ic/B (Stromverstärkungsfaktor) = 1mA/100 = 10uA und Querstrom Iq=10*Ib = 100uA R2 = Ube/Iq = 0.7/1mA = 7kOhm Nun hab ich aber wieder so geringe Werte beim Basisspannungsteiler, also muss irgendwo der Wurm drin sein. Ich denke mein Hauptproblem ist einfach, dass ich keine Ahnung habe welchen Kollektorstrom ich annehmen muss. Leider hat mir bis jetzt keine google-Suche die erhoffte Erleuchtung gebracht. Die Formeln hatte ich aus dem Elektronik-Kompendium.
B e r n d F. schrieb: > Leider kann ich deine Datei nicht anschauen, da ich Linux verwende. Hat noch keiner dem armen Bernd F. verraten, dass LT-Spice problemlos mit Wine unter Linux läuft? mf
Hallo Sven > Ich muss doch noch mal auf den blöden Transistoren rumreiten. Du hast ein Signal und den Innenwiderstand der Senke. Nehmen wir mal an, der Produktdetektor hat einen Innenwiderstand von 100 Ohm und benötigt 0,7Vs. Nach dem Ohmschen Gesetz beträgt dann der Spitzenstrom 7mA. Bei der negativen Halbwelle wird dieser durch den Transistor getrieben (Emitterschaltung) und bei der positiven vom Arbeitswiderstand aus der Plusleitung. Den Ruhestrom würde ich dann mit ~12 mA wählen. Falls Du eine Drossel anstatt des Arbeitswiderstands verwendest, würde ein Strom von 8mA reichen. Stromgegenkopplung: ------------------- Der BF199 im LTspice hat ein hFE von 83, also fließt ein Basisstrom von 0,15mA. Die Belastung für den Oszillator soll möglichst gering sein, ein Widerstand gegen Plus würde im Prinzip genügen. Stabilisieren kann man das Ganze mit einer Gegenkopplung. Der Emitterwiderstand soll stabilisieren, darf aber durch die niedrige Betriebsspannung von 5V nicht zu viel Spannung verbrauchen, sagen wir mal 0,9 Volt / 13 mA = 69 Ohm -> 68 Ohm Die restlichen 4,2 Volt teilen sich zur Hälfte der Transistor und der Arbeitswiderstand. 2,1 Volt / 13mA = 157 Ohm -> 150 Ohm Die Basis liegt jetzt auf 0,9 + 0,7 = 1,6 Volt. Dann benötigt man einen Basisvorwiderstand von: (5 V - 1,6 V) / 0,157 mA = 21.6k -> 22k Falls die Verstärkung nicht ausreicht, kann zum Emitterwiderstand noch eine Reihenschaltung aus R und C geschaltet werden. Spannungsgenkopplung: --------------------- Es ist einfach ein kleiner Emitterwiderstand notwendig, sonst entstehen zu viele Harmonische. Oder die Basis müßte mit einer Stromquelle angesteuert werden. Am Kollektor liegen diesmal ungefähr 2,6V, am Emitter 0,3V und an der Basis 1V. Der Basisvorwiderstand errechnet sich aus (2,6 V - 1V) / 0,15 mA = 10,7k -> 10k Diese Schaltung hat einen niedrigeren Eingangswiderstand und mit Abstand die meisten Verzerrungen. Ohne den kleinen Emitterwiderstand wäre das eine Katastrophe. Da aber die Verstärkung zu groß ist, kann man das Signal durch einen Vorwiderstand (R8) reduzieren. Die Spitzen werden später durch den Produktdetektor sowiso abgekappt und dann sind diese Verzerrungen noch tragbar. Kollektorschaltung: ------------------- Diese und die erste Schaltung bieten hier die geringsten Harmonischen. Leider hat die Kollektorschaltung einen ziemlich geringen Ausgangswiderstand von 12 Ohm. Dies mag ein Diodenmischer überhaupt nicht. Würde man den R12 auf 82 Ohm erhöhen und dadurch in die Nähe des erwünschten Ausgangswiderstandes kommen, würde das Signal auf unter 0,5 Volt absinken. Da die Kollektorschaltung keine Spannungsverstärkung hat, kann dies nicht ausgeglichen werden. Würde jedoch der Oszillator etwa 1Veff liefern, wäre die Kollektorschaltung wieder im Rennen. Fazit: ------ Ich würde hier die erste Schaltung mit Stromgegenkopplung verwenden und dabei C1 und R4 weglassen. Das Ausgangssignal fällt dann zwar um ca. 10% ab, aber das liegt noch im Rahmen.
Vielen Dank, jetzt wird es endlich klar, wie man solche Schaltungen anhand der Anwendung dimensionieren muss. Mir scheint aber ich hab ein anderes Spice Modell für den Bf199 erwischt, denn bei mir verzerrt die 1. Schaltung ganz ordentlich und gibt auch nur 500mV ab. Aber prinzipiell sollte es ja bei 455kHz auch mit dem 2N2222 gehen? (Meine Transistorvorräte sind fast verbraucht^^)
> prinzipiell sollte es ja bei 455kHz auch mit dem 2N2222 gehen
Ja, sicher. Bei mir sieht es mit R1=82R und R3 zwischen 47k und 56k
ziemlich gut aus. Dann muß der Oszillator nur noch mit dieser Last
schwingen.
Nachtrag:
Wenn Du die Betriebsspannung, den Kollektor und den Emitter auf einem
Diagramm darstellst, dann wird schnell klar, ob der Basisstrom noch
etwas hoch oder runter muß. Genauso macht man das auch in der Realität.
Sooo, es gibt wieder Fortschritte. Den BFO hab ich jetzt inklusive Verstärker mit 1Vss Ausgangspegel fertig. Dazu habe ich noch den Balancemischer aus deiner ZF-mod aufgebaut. Rundfunksender kann ich schon Demodulieren, hab aber eben auf die Schnelle keinen Amateurfunk gefunden. Ist ja noch keine Frequenzskala am Empfänger. Und auch noch kein schmalbandiges 3khz Filter hinter dem Mischer. Allerdings scheint der Mischer eine irre hohe Dämpfung zu haben? In der Simulation geh ich mit 1V rein und knapp 60mV kommen am Ausgang. Ist das normal? Oder hab ich was übersehen? Ich bin allerdings ein bisschen anders vorgegangen und hab mit einem Übertrager gearbeitet und den ohmschen Spannungsteiler kapazitiv ausgeführt, was aber eigtl. kein Problem sein sollte. Zumindest laut meiner Simulation sollte dadurch die Durchlassdämpfung sogar etwas niedriger sein. Was jetzt? NF-Vorstufe? Oder alles nochmal auseinanderpflücken weil ein Fehler drin sein muss?
Durch die Mittelanzapfung kann man eine bessere Schaltung verwenden. Hilfreich wäre auch, den Übertrager aus einer Quelle mit Ri=1k zu speisen. Durch 9 dividiert wäre dann der Innenwiderstand auf der Sekundärseite bei 111 Ohm. Ganz allgemein gilt bei Leistungsanpassung, daß die Urspannung den doppelten Wert der außen zu messenden Spannung hat. Wenn Du also bei der Spannungsquelle 2 Volt angibst, kommen außen 1 Volt an. Nach dem Übertrager sind es noch ca. 330 mV. Dieses große Signal kann von einer Schottkydiode nicht mehr sauber verarbeitet werden, sie kommt in die Begrenzung. Dann funktioniert es mit einer 1N4148 oder jeweils zwei Schottkydioden in Reihe besser. PS Die beiden Kondensatoren C4 und C5 lagen sowiso parallel.
Hm, leider kann ich dem Mischer jetzt gar keinen Ton mehr entlocken. Spielt denn die Phasenlage irgendwie eine Rolle? Übertrager mal umpolen? Oder kann ich gar nichts hören, weil noch nichts abgeschirmt ist und der BFO mir die ZF zustopft? Brauche ich bei dem Mischer nicht noch einen Pfad nach GND? Falls ich mit dem Diodenmischer nicht glücklich werde, spricht etwas dagegen hier auch wieder einen FET als Mischer einzusetzen?
> dem Mischer jetzt gar keinen Ton mehr entlocken Das ist was Elementares. Schwingt der BFO? Der NF-Verstärker funktioniert, da ja AM noch spielt. > Spielt denn die Phasenlage irgendwie eine Rolle? Nur bei den Sekundärwicklungen müssen sich die Spannungen addieren, nicht Subtrahieren. Die Dioden müssen in entgegengesetzte Richtungen gepolt sein, sonst kommt auch nichts raus. > noch nichts abgeschirmt ist und der BFO mir die ZF zustopft Wenn der BFO nicht auf der ZF-Eingangsseite angeordnet ist und kurze Anschlussleitungen hat, sollte es funktionieren. Aber komplett ausschließen kann man das nicht. Dreh mal die Frequenz ein paar kHz nach unten, damit er aus dem Durchlassbereich rauskommt. Der BFO sollte einen DC-Pfad gegen GND haben, nicht wie zuvor mit einem C dazwischen. Ansonsten ca. 1 k gegen GND schalten und auf der Ausgangsseite einen Kondensator 10µ zum Verstärker. Normalerweise funktioniert das recht gut. Mit so einer Schaltung hab ich mir einen DC-Receiver für 40m gebaut. Der mischt also direkt von 7 MHz auf die NF runter. Aber wirklich wichtig ist, den Mischer niederohmig anzusteuern und in meinem Fall auch niederohmig (mit Diplexer) abzuschließen, sonst hast Du gleich 10-15 dB Dämpfung. > einen FET als Mischer Schau mal da (Schematic 4): http://www.qrp.pops.net/cascoder1.asp Da hättest Du keinen Pufferverstärker benötigt, weil der BFO hochohmig in den oberen Fet reingeht. Andererseits reduziert sich die Anzahl der Bauteile auch nicht.
Kann es sein, dass ich Esel den Übertrager falsch gewickelt habe?^^ Wie mir gerade auffällt hab ich die Primärwicklung einmal komplett rund auf FT82-61 und die Sekundärwicklungen dann bifilar AUF die Primärwicklung.
> auf FT82-61 und die Sekundärwicklungen dann bifilar
Hui, der ist aber groß, aber es müssen auch viele Windungen drauf.
Möglicherweise ist dann der Koppelfaktor geringer, aber es sollte
trotzdem funktionieren.
Ich hätte 5 Drähte a 90 cm parallelgenommen und verdrillt. Dann 38
Windungen draufgewickelt und anschließend die jeweiligen Wicklungen
(primär 3, sekundär 2) in Reihe geschaltet. Lediglich das Ausmessen der
zugehörigen Drähte ist eine Fummelei. Damit kommt man auf einen
Koppelfaktor von ca. 0,95.
So, hab den Fehler gefunden^^. Am Übertrager waren sekundär die falschen Adern verlötet :-D. Momentan hat er aber eben die Werte 1mH primär und 2*100uH sekundär. Was ja einem Widerstandsübersetzungsverhältnis von ca. 5 entspricht, da beide Sekundärwicklungen in Reihe liegen? Ich habe aber am ZF-Ausgang so irgendwas um 8kOhm und muss auf ca. 100 Ohm runter. Also müssten sich optimalerweise die Induktivitäten im Verhältnis 80:1 bewegen? Bin da momentan iwie verwirrt. Da studiert man Nachrichtentechnik, aber sowas wird da nicht behandelt. Nur noch Digitalkram^^. Momentan bin ich jetzt auf dem Stand, dass ich wieder AM höre, allerdings so leise, dass der NF-Amp voll aufgedreht werden muss. Aber das sollte mit Diplexer ja wieder besser werden. Trotzdem denke ich, dass die Anpassung iwie noch nicht stimmt am Eingang. Leider hab ich von Trafos wie gesagt nur ganz wenig Ahnung.
Kannst Du die Primärwicklung nicht irgendwo reinschalten? Oder einen
Pufferverstärker davor? Vermutlich schließt die Primärwicklung auch das
AM-Signal kurz.
> Leider hab ich von Trafos wie gesagt nur ganz wenig Ahnung.
Dazu müßtest Du eher Deine aktuelle Schaltung mal dranhängen, eventuell
gibt es ja eine einfache Möglichkeit.
> 1mH primär und 2*100uH sekundär. Was ja einem > Widerstandsübersetzungsverhältnis von ca. 5 entspricht Die Last hängt aber immer nur an einer Sekundärwicklung, da die andere Diode sperrt. Dadurch ist das Verhältnis 10:1, aus 100 Ohm werden also 10 kOhm. Die Primärimpedanz der 1mH Induktivität ist mit <3 kOhm zu niedrig. Da müßten primär doppelt so viele Windungen drauf, um auf 12k Impedanz bei 4mH zu kommen und dazu kommen dann noch die transformierten 10k. Das ginge eher mit einem Doppelloch-Kern BN-43-2402 mit einem AL-Wert von 1440. Mit 53 Windungen hätte man die 4 mH, allerdings mit einem hauchfeinen Draht. Da würde ich eher doch über eine andere Schaltungsvariante nachdenken.
Manchmal liegt das Problem ja ganz woanders! :-D Das Signal war so leise weil der NF-Verstärker am schwingen war :-D Das sind die Tücken von so fliegenden Aufbauten^^. Nochmal mit dem Lautstärkeregler gespielt, und siehe da, nach ein wenig suchen höre ich SSB im 40m Band. Zwar immer noch recht leise, dh man muss die Lautstärke ziemlich hoch drehen und natürlich mehrere Sender auf einmal, da ja noch das breite AM-Filter verwendet wird. Ich hatte mir gedacht jetzt erstmal so weiterzumachen: Mischerausgang an Diplexer evtl. noch NF-Vorstufe mit kleiner Verstärkung dann versuchen aus den 3 Resonatoren die ich noch habe ein Ladderfilter aufzubauen. Hier hatte ich mal ein Beispiel gefunden: http://3.bp.blogspot.com/_NMj-9LgFijY/Su-haEhxdRI/AAAAAAAACF8/txhAP-_O8VE/s1600/SR-7DX_Rev1.JPG Zwar für CW, aber man müsste ja nur die Bandbreite erhöhen. Prinzipiell wärs dann ja auch kein Problem eine andere, eine tiefere ZF zu wählen, um auszugleichen, dass der BFO sich nicht über 455khz ziehen lässt?
> Mischerausgang an Diplexer Das ist nur beim ersten Mischer notwendig, falls ein Diodenmischer verwendet wird und dahinter z.B. gleich das Quarzfilter kommt. Bei einem JFet als Mischer bringt das IMHO nichts und beim Produktdetektor auch nicht. > evtl. noch NF-Vorstufe mit kleiner Verstärkung Lieber mit einer Kollektorschaltung bzw. Sourcefolger die 8k auf 1k oder weniger reduzieren. > mit 3 Resonatoren die ich noch habe ein Ladderfilter Drei sind vielleicht ein bisschen wenig. Du hast ja schon erwähnt, die Bauteilwerte beziehen sich auf CW. Die Kapazitäten müssen halbiert oder gedrittelt werden. Ein SSB-Ladderfilter wird automatisch auch einen flacheren Flankenverlauf haben. Aber einfach ausprobieren, drei Filter sind besser als gar keines. > Prinzipiell wärs dann ja auch kein Problem, > eine tiefere ZF zu wählen Die rutscht automatisch tiefer, es sind ja die selben Schwinger und es werden Cs im nF-Bereich verwendet. Alternativ könntest Du versuchen, ein SSB-Filter in der Bucht zu ersteigern. Die schmaleren mit 2,4kHz sind leichter zu bekommen als die 2,7kHz.
Hallo Sven
> Primärimpedanz der 1mH Induktivität ist mit <3 kOhm
Gerade hatte ich noch die Idee, Du könntest einen 120 pF Kondensator
parallel zu der Primärspule schalten. Falls der Innenwiderstand
tatsächlich 8 kOhm hat, erhöhst Du dadurch das Signal um 9dB.
Ich hab vorhin einfach mal einen neuen Übertrager mit passenden Werten und dem richtigen Transformationsverhältnis gewickelt. Auf einem doppel-U-Kern ging das ganz fix und war mir lieber als jetzt noch eine Transistorstufe anzubauen, da die Dinger mir langsam knapp werden. Das Teil ist zwar irre groß, aber das stört mich eigtl. nicht, da im Gehäuse genug Platz ist und das Ding ja nicht mobil sein soll. Auf jeden Fall ist jetzt zum Betrieb mit AM-Demodulator kein hörbarer Lautstärkeverlust mehr festzustellen. Falls ich den Ausgangswiderstand in Spice richtig bestimmt habe, dann braucht man nach dem Produktdetektor wie du schon schriebst kein Anpassglied mehr zum NF-Verstärker.
Ich hab mal mit AADE ein Ladderfilter entworfen. Sieht ja eigtl. garnicht schlecht aus, bis auf die hohe Durchgangsdämpfung. Die Bauteilwerte hab ich mal wie vom Programm berechnet stehen lassen.
Hallo Sven, geb mal bei der Spannungsquelle "AC 2" an, dann stimmen die Pegel. Direkt an der Spannungsquelle ergibt sich ein Pegel von 6 dB, nach dem 2k sollten sich bei korrekter Anpassung 0 dB innerhalb der Filterresonanz ergeben. Dann ist die Dämpfung mit ~3 dB gar nicht so groß. Ist Dir auch aufgefallen, wo die Filtermitte liegt?
Jepp, 445kHz. Das bedeutet ich brauche einen BFO von 443.5 - 446.5 kHz? Leider krieg ich den BFO nur bis 444.5 gezogen, hab alle 4 Resonatoren probiert...1 einziges kleines Kilohertz fehlt :-( Also muss wohl doch ein LC-BFO her? Reicht es aus den Keramikschwinger einfach durch einen geeigneten LC-Kreis zu ersetzen? EDIT: Wobei, wer weis ob das Modell 100%ig stimmt. Evtl. lohnt es sich auch einfach mal aufzubauen und zu probieren?...
> 1 einziges kleines Kilohertz fehlt Probiers mal mit einer Drossel 47-68µH in Reihe zum Quarz und den Ziehkondensator gegen GND. > Evtl. lohnt es sich auch einfach mal aufzubauen Die einzelnen Typen unterscheiden sich schon ein wenig. Und mit einer Drossel gehts noch ein Stück weiter. Versuch macht klug!
Zum Glück hab ich alle alten Fernbedienungen aufgehoben: In den meisten waren auch die cbs455 drin. Mit 4 davon in Reihe + 90uH Drossel komme ich jetzt auf 442khz tiefste BFO-Frequenz. Allerdings hab ich ein wahnsinnig lautes Rauschen drin. Mal prüfen woher das kommt. Wahrscheinlich Oszillator. Allerdings ist das ganze auch noch n Versuchsaufbau mit Krokoklemmen, was das Ergebnis wahrscheinlich auch nicht besser macht. Demnächst mal fest montieren und weiter prüfen. Jedenfalls kann man (zwar sehr leise) schon mal SSB empfangen mit dem selbstbau-Filter.
Scheint als hätte ich mich zu früh gefreut: Der Oszillator produziert mit der Beschaltung einfach zu viele Störgeräusche. In einer der Fernbedienungen war zwar ein Resonator BSU450 drin, der sich wunderbar von 457 bis 453 ziehen lässt, aber leider passt da ja das Filter wieder nicht. Sieht so aus als komme ich hier erstmal nicht weiter...
> zu viele Störgeräusche
Möglicherweise handelt es sich um Pendelschwingungen.
Alternative:
------------
Das Keramikfilter ziehen (siehe Anhang)
Damit komme ich mit der unteren Flanke auf 445,5 kHz.
Scheinbar kommen die Störgeräusche daher, dass bei Reihenschaltung alle Harmonischen n=1,2,3 gebildet werden und mit fast gleicher Amplitude bis wenigstens über 2 MHz rausgehen. Ich hab mir jetzt folgendes überlegt: Da die Keramik-Resonatoren ja sehr günstig sind hab ich mir mal die gesamte Palette von 425-500kHz bestellt. Damit werde ich dann testen ob sich nicht doch ein BFO mit 1 Resonator von 443-447 kHz bauen lässt, ohne zu weit ziehen zu müssen. Mit den jetzt frei gewordenen zusätzlichen 455ern könnte ich ein 8-poliges Filter für SSB bauen. Sollte ich mal ein SSB-Filter für 455kHz günstig finden werde ich mir eins besorgen. Leider hat alles was ich bis jetzt finden konnte den Preisrahmen für so ein Bastelprojekt völlig gesprengt (um 60€ nur für das Filter lohnt sich da einfach nicht). 15€ wäre da meine Schmerzgrenze. In der Zwischenzeit werde ich mal versuchen wie in deinem Vorschlag das Filter zu ziehen, mal sehen was ich damit erreiche. Ich stelle mir sowieso die ganze Zeit die Frage inwieweit man beim Filter Simulation und Realität vergleichen kann bei den Bauteilen die mir zur Verfügung stehen. Da ich kaum Styroflex habe musste ich teilweise auf Folienkondensatoren zurückgreifen, mit der bekannten Streuung. Wenn ich im Spice die Werte aber mal ein wenig variiere scheinen die Bauteile erstaunlicherweise ja eher unkritisch zu sein?
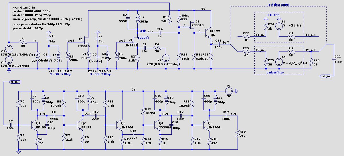
Eine Frage hätte ich mal noch zur Anpassung von Keramikfiltern: Ich hab ja für AM zunächst erstmal das LTU455E2 drin mit einer 6dB Bandbreite von +/- 7.5kHz und einer Impedanz von 1.5 kOhm. Im Datenblatt findet man leider keine Anpassschaltung. Dazu käme dann noch das Ladderfilter, bei dem AADE mir eine Impedanz von ca. um 50 Ohm vorraussagt und bei Abweichung Resonanztransformatoren an Ein- und Ausgang anhängt. Welche Möglichkeiten hätte ich jetzt beide Filter an a) Mischer und b) ZF-Verstärker anzupassen, da diese ja für die Betriebsarten AM und SSB umschaltbar sein sollten? Der Mischerausgang liegt laut Spice bei ca. 80kOhm und der ZF-Eingang dürfte so zwischen 3-5 kOhm liegen. D.h. ich müsste von 80kOhm runter auf 1.5kOhm (bzw 50) und dann von 1.5(50) wieder rauf auf 3-5 kOhm. Normalerweise hätte ich jetzt Übertrager gewickelt, aber das wären dann gleich wieder 4 Stück, daher die Frage ob es hier auch eine einfachere, halbwegs zufriedenstellende Lösung gibt?
> Der Mischerausgang liegt laut Spice bei ca. 80kOhm IMHO sollte am Mischerausgang erstmal eine LC-Filter folgen. Dies hattest Du ja schon mal drin. Dann, wie Du schreibst, über die Resonanztransformation oder eine Koppelwicklung auf 1,5k runter. > Welche Möglichkeiten hätte ich jetzt beide Filter an > a) Mischer > b) ZF-Verstärker anzupassen, da diese ja für die > Betriebsarten AM und SSB umschaltbar sein sollten? Ich würde die Filter kaskadieren, um wie im angehängten gif die untere Filterflanke des breiten Filters zur Verbesserung der flachen Seite des Ladderfilters zu benutzen. Denn die unteren Filterflanken fallen ungefähr zusammen. Auf der Unteren Seite hilft das zweite Keramikfilter, auf der oberen ist das Ladderfilter sowiso steiler. Dann wäre die Reihenfolge: Mischer, LC-Filter, breites Keramikfilter, Verstärkerstufe, LC-Filter, irgendwo hier die Umschaltung zwischen SSB oder AM, LC-Filter, dann Verstärkerstufe, LC-Filter, dann Umschaltung Demodulatoren. Den Produktdetektor über eine Kollektorschaltung ansteuern. > und der ZF-Eingang dürfte so zwischen 3-5 kOhm liegen. Falls die Schaltung bis zu dieser Stelle schon einige dB Gewinn hat, kann einfach zur Anpassung ein weiterer 2.7k gegen GND geschaltet werden. Impedanzanpassung: Es gibt einmal passive Netzwerke wie Pi und T-Glieder. Auch über einen LC-Tiefpass/Hochpass kann man anpassen. Einfach beim AADE Filter Designer die Ein-/Ausgangsimpedanz angeben. Dann gibt es Breitbandübertrager und Resonanzübertrager. Bei letzteren kann kapazitiv, über eine Anzapfung oder eine Koppelwicklung ausgekoppelt werden. Es kommt auch darauf an, ob ein breitbandiger Abschluß benötigt wird oder nur bei Resonanz. Eine Bipolar-Basisschaltung kann zwischen 20 und 250 Ohm Eingangswiderstand haben je nach verwendetem Typ und Arbeitspunkt. Man kann eine Gegenkopplung einbauen, welche die Impedanz und die Verstärkung anpasst. Bei der Basisschaltung ist der Ausgangswiderstand hochohmig, bei der Emitterschaltung mittel und bei der Kollektorschaltung sehr niederohmig um 10 Ohm. Bei der Kaskodenschaltung wird das noch kombiniert, oder man kann einer Emitterschaltung eine Kollektorschaltung folgen lassen. Zu jedem Pegel gibt es einen Widerstandswert, welcher das selbe äquivalente Rauschen erzeugt. Da sollte man deutlich drunter bleiben. Jede Verstärkung, Dämpfung und Mischen verringern den Dynamikbereich. Es wird einfach immer klarer, wie wichtig es ist, vorher einen guten Plan zu haben. Keine Ahnung, wie weit fortgeschritten Dein Aufbau momentan ist und wieviel Du noch ändern möchtest. Könntest Du ein Blockdiagramm zeichen, wie Du Dir das vorstellst?
>Es wird einfach immer klarer, wie wichtig es ist, vorher einen guten >Plan zu haben. Hehe, genau das ist der Punkt. Da das ganze ja als Lern- und Spaßprojekt aufgezogen wurde gibts keinen Pegelplan oder Ähnliches. Allerdings habe ich darauf geachtet, alle Blöcke jeweils isoliert voneinander aufzubauen, d.h. es ist kein Problem den Mischer mal eben auszutauschen oder das Filter+Anpassung zu ändern. Mir ist natürlich klar, dass ich hier keinen Hochleistungsempfänger erreichen werde. Ich versuche eben nur im Rahmen meiner Möglichkeiten das Optimum zu erreichen. Z.b. kann ich beim ZF-Verstärker leider nicht auf die induktive Auskopplung an den Bandfiltern zurückgreifen, da ich hier verschiedenste Typen, ausgelötet aus alten Radios, verwenden muss. Primär kann ich die durchaus noch messen, aber auf der Sekundärseite fehlt mir die Messgenauigkeit bei meinem LC-Meter. Das ist eben das Problem bei solchen "Lernprojekten", man hat nie die besten Möglichkeiten und muss vieles improvisieren. Der momentane Stand sieht ungefähr so aus: Preselektor->HF-Vorstufe->Mischer->ZF-Filter->ZF-Amp->a)AM-Demodulator/ b)Produktdetektor->NF-Tiefpass->NF-Verstärker. Es funktioniert auch soweit, ich kann AM sehr laut und SSB in annehmbarer Lautstärke hören (Ich nutze momentan erstmal einen LC-BFO). Es gibt nur Probleme mit Eigenschwingungen der ZF und NF Stufe, was wohl an den Fehlanpassungen liegt. Ich werde nächste Woche mal ein Blockdiagramm hier posten. Wie gesagt, momentan ist es kein Problem in der Schaltung noch Blöcke einzufügen oder zu ändern, ich hab es extra so aufgebaut. Hauptpunkt wäre aber eben die Anpassung der Filter, was ja wegen der Durchlasskurven recht kritisch ist.
Hallo Sven Hier ist mal ein Vorschlag. Die Schaltung hat zwar beim Ladderfilter eine Dämpfung von 3 dB und beim LTU455 von >10 dB, da jedoch der Schwingkreis am Mischer kaum belastet wird, hat dieser eine richtig gute Resonanz. Komplett sollte das Signal also kaum schlechter werden. Die Anpassungen sind jetzt halt zum Großteil durch Widerstände vorgenommen. Mit Sicherheit wird der Rauschabstand etwas schlechter werden, in welchem Maße, müßte man mühsam ermitteln oder einfach ausprobieren.
Das sieht doch sehr gut aus. Ich wusste nicht, dass es zulässig ist hier mit Widerständen anzupassen, dachte da wird die Dämpfung zu groß. Um die Schaltung mal kurz nachzuvollziehen: Mischerausgang geht auf 34kOhm Reihe, dann auf Sourceschaltung 2n3819 zur Verstärkung und direkt auf Bf199 als Emitterfolger um niederohmig rauszugehen. Dann die Umschaltung und je nach Filter bei LTU nochmal ein Sourcefolger(?) und beim Ladderfilter direkt auf den Zf-Amp. Sehr schöne und vor allem einfache Schaltung, die ich erstmal so direkt übernehmen werde. Ich werde die Anpassglieder als einzelne Module aufbauen, also kann man später immer noch mal auf Resonanztransformatoren ändern.Momentan hab ich aber einfach keine Lust noch mehr von winzig kleinen Ringkernen (T-30-6) zu bewickeln^^. PS: Vorhin kamen die Resonatoren mit der Post. Ich werde alle mal nacheinander einlöten und schauen welche Frequenzbereiche die abdecken.
Eben mal die verschiedenen Resonatoren durchgeprüft: Schaltung ist die vom BFO, die ich mal gepostet hatte, Ziehkondensator ca. 40-750pF. CSB429: 420.4 - 431.5 kHz CSB455: 445.5 - 454.0 kHz CSB470: 462.0 - 470.5 kHz CSB485: 474.5 - 484.5 kHz Man kann also davon ausgehen, dass man die Resonatoren immer ca. 10kHz von der Nennfrequenz nach unten ziehen kann. Jetzt wäre noch interessent zu wissen wo jeweils die Mittenfrequenz für ein Ladderfilter liegen würde. Da es beim 455 bei ca. 445, d.h. an der unteren Frequenzgrenze liegt, kann man evtl. davon ausgehen, dass das bei den anderen Resonatoren dann ähnlich sein wird. Was bedeuten würde, dass man keine Kombination BFO/Filter mit diesen Resonatoren erreichen kann, die passen würde.
> Mischerausgang geht auf 34kOhm Der muss nicht rein, das ist der Innenwiderstand des Mischers. Du kannst Dir vorstellen, was übrig bleibt, wenn er durch den ZF-Eingang mit 1,25k belastet wird. > bei LTU nochmal ein Sourcefolger(?) Ja, ohne wär der Unterschied zwischen LTU455 und Ladderfilter zu groß geworden. Ich werde das jetzt mal komplett simulieren und dann hier reinstellen. > dass man die Resonatoren immer ca. 10kHz > von der Nennfrequenz nach unten ziehen kann. Möglicherweise geht es doch tiefer. Aber immer wenn die Drossel ins Spiel kommt, bildet diese mit der Parallelkapazität des Keramikschwingers einen Reihenschwingkreis, es entsteht eine zweite Resonanz oberhalb 1MHz und die Schaltung beginnt dort zu schwingen. Eventuell könnte man einen Butler-Oszillator verwenden, diesen jedoch nicht auf die 3 oder 5-fache einstellen, Sondern auf die Grundfrequenz. Damit wäre die andere Resonanz weg. > wo jeweils die Mittenfrequenz für ein Ladderfilter liegen würde Wenn Du vom 455-Schwinger ausgehst, sollte das ca. 7 kHz unter der angegebenen Frequenz liegen. Allerdings ändert sich die Filtermitte mit der Bandbreite. Die linke Filterflanke bleibt ungefähr gleich.
Hallo Sven Erstmal scheint die erste Version des Pufferverstärkers Probleme mit dem Arbeitspunkt zu bereiten. Des weiteren ist die Gesamtverstärkung zu hoch. Deshalb hat er jetzt nur noch Stromverstärkung, belastet jedoch den ersten Schwingkreis noch weniger. Beim ZF-Verstärker hab ich die Widerstandswerte des Basis-Spannungsteilers erhöht. Der Eingangswiderstand beträgt jetzt relativ genau 3 kOhm. Dadurch kann der JFet beim LTU455 entfallen und die Pegelverhältnisse werden sogar noch um 3-4 dB besser. Wenn alles soweit funktioniert, würde ich an Deiner Stelle den ZF-Verstärker nochmal umbauen. Und zwar auf zwei Kaskodenstufen mit je einem Schwingkreis und einem dritten Schwingkreis für den Demodulator. Der letzte Schwingkreis entfernt breitbandiges Rauschen, das dann auch demoduliert werden würde. Der Aufwand wäre nicht größer als jetzt, aber die Kaskoden sind regelbar und vor allem die Schwingneigung ist wesentlich geringer.
Hallo, so langsam hab ich ja ein richtig schlechtes Gewissen, weil Du die ganze Arbeit für mich machst! :-D Wenn alles steht wollte ich den ZF-Verstärker auf jeden Fall austauschen, der hat mir von Anfang an so nicht gefallen. Beim BFO werde ich jetzt erstmal beim LC-Schwinger bleiben, er ist gar nicht so unstabil wie ich befürchtet hatte und ich hab keine Probleme mehr die richtigen Frequenzen zu treffen.
Der Thread ist für mich einfach faszinierend. Ich habe auch vor einen KW Empfänger zu basteln, bin aber noch dabei auszuklamüsern was ich aus dem recht umfangreich vorhandenen Material so auf die Beine stellen möchte. Vorhanden sind u.A. DDR Quarzfilter mit 70,2Mhz, 18Mhz und 10,7Mhz Mittenfrequenz und ca 18Khz Breite als 1. ZF. Für die 2. ZW stehen mechanische Filter ebenfalls aus DDR Produktion zur Verfügung, 200Khz Mittenfrequenz, 9 Stück mit USB, LSB, und mit symmetrischen Durchlaßbereich, auch schmale Filter zur Trägerrestaurierung mit 110Hz Breite, 2 IE800 Ringmischer habe ich auch. Ich hatte vor, einen Doppelsuper von ca 200Khz bis 30Mhz zu basteln, 1 ZF umschaltbar 10,7 bzw. 18Mhz und dann runter mischen auf 200Khz. (Die Umschaltung um auf den Bändern liegender ZF aus dem Weg zu gehen). Vorläufig bin ich auf der Suche nach geeigneten Quarzen um die ZF runter mischen zu können (10,6 und 17,9 Mhz) ggf. muß ich die schleifen lassen was ich vorläufig umgehen möchte :-) Ein Einfachsuper mit nur 200Khz Filtern fällt wohl wegen der fehlenden Spiegelfrequenzdämpfung aus. Ich wollte den 1. Ringmischer direkt ohne Vorverstärkung an den Eingang hängen, nach den 1. beiden Quarzfiltern Aufholverstärker, dann sowas wie MC1496 oder K140MA1 oder B222, 20khz Filter mit Diodenumschaltung, Produktdetektor (weiß noch nicht wie.., A220 [TBA120]?) Habt Ihr irgendwelche Hinweise für mich? Hier in diesem Thread habe viel Know How abgreifen können, dankeschön. Gruß, Holm
Hallo Holm Tiffe > auch schmale Filter zur Trägerrestaurierung mit 110Hz Das scheint ja lange vorbereitet zu sein. > den 1. Ringmischer direkt ohne Vorverstärkung an den Eingang > nach den 1. beiden Quarzfiltern Aufholverstärker Dir werden dann für die höheren Bänder von Anfang an 10 dB Rauschabstand fehlen, das läßt sich nicht aufholen. Nicht dass er taub wird. Eher einen Vorverstärker vorsehen, der sich per Tastendruck umgehen läßt. Hast Du einen 80,9 MHz Quarz, um auf 10,7 runterzukommen? Normalerweise habe ich mich auf 10,7 MHz als Quarzfilter festgelegt, die 200kHz wären nicht unbedingt nötig. Sie aber haben wahrscheinlich eine sehr gute Qualität. > um auf den Bändern liegender ZF aus dem Weg zu gehen Ja, bei großsignalfester Auslegung reicht vorerst ein Tiefpass bis 30 MHz, da ja die niedrigste Spiegelfrequenz bei 140 MHz liegt. Der größte Aufwand wird wohl in der Frequenzaufbereitung bestehen. Der VFO muß von 70,2 bis 100,2 MHz reichen. Das geht sinnvoll nur mit PLL. In dieser Hinsicht wurde ja in den ehemaligen DDR-Geräten ein ziemlich großer Aufwand getrieben. Eventuell könnte man mit einem zweiten PLL-Kanal die 10,6 Mhz erzeugen. Falls alle Frequenzen aus einer Quelle stammen, heben sich Quarzdriften zum Teil auf. Die Referenzfrequenz für die PLL könnte synthetisch mit einem DDS Baustein im einstelligen MHz-Bereich erzeugt werden. Das geht mit einem günstigen Baustein, z.B. AD9850/51. Der Takt könnte aus dem 80,9er Quarz stammen, optionalerweise thermostatisiert. Die Drift beträgt leicht vom Einschalten bis zur Stabilisierung 10-20 ppm, das entspricht 1-2 kHz beim VFO. Dann würde ich noch einen FM-Demodulator vorsehen fürs 10m-Band.
Du gehst jetzt von den 70,2Mhz Quarzfiltern aus, die ich hier eigentlich nicht benutzen wollte. Ich wollte 10,7 oder 18Mhz und 200Khz benutzen. http://www.tiffe.de/Robotron/EKD300/MQF.pdf Das 10,7Mhz filter hat etwa die selben Daten wie das 18er. Die Daten des 70,2Mhz Filters sind hier mit drin. Ich habe 2 70,2Mhz Filter bin mir aber nach wie vor nicht sicher ob die OK sind, ich habe auf meinbem Wobbler noch keine vernünftige Durchlaßkurve dieser Filter darstellen können, mit dem 10,7 und 18Mhz Filtern ist mir das allerdings gelungen. Die Daten der 200Khz magnetomechanischen Filter sind etwa so: http://www.tiffe.de/MF200/MF200-E-0235.pdf und http://www.tiffe.de/MF200/MF200-0120-8.pdf Ich habe 2,35Khz mit positiver und negativer Ablage (LSB+USB) (MF200+E-0235, MF200-E0235), 5,7Khz LSB und USB (MF200+E0575 und MF200-E-0575), 110Hz, 150Hz,500Hz,1,4KHz, 1,9KHz (2x), 3,1KHz, und 6Khz mit symmetrischer Durchlaßkurve, außerdem noch obskure Filter für RTTY Demodulatoren mit 198,650 und 201,350 KHz Mittenfrequenz und 500Hz Breite sowie 199,550 und 200,450KHz und ebenfalls 500Hz Breite. Wen es interessiert, der findet das komplette Eingangsteil des EKD300 (Preselektorplatinen und 1. Mischer mit Quarzfilter 70,2Mhz) des DDR EKD300 auf ebay vom VK "koediefu" z.B. 250928335681. (Ich bin nicht verwandt oder verschwägert) (Schaltpläne dafür gibts bei www.funkamt.de) Beim Funkamateur gibt es auch einen mit I2C programmierbaren Quarzoszillator SI570 mit 10-160Mhz und CMOS Ausgang für 24,50, das MQF70,2-1600 gibts dort auch für 19 Euro.. Das will ich aber Alles so nicht zusammenbauen weil das schon fix und fertig hinter mir steht in Form eines EKD500, einen EKD300 den ich auch noch besitze habe ich an einen Kumpel dauerverliehen.. Der EKD500 spielt gerade, allerdings nur MDR Info auf 1044Khz :-) Der SI570 vereinfacht die Frequenzaufbereitung natürlich extrem, ich weiß nicht ob man das billiger "zu Fuß" hin bekommt auch wenn die 24,50 nicht gerade für lau sind. IMHO kostet das Schleifen spezieller Quarze auch nicht weniger als 20 Euro/Stück. Dieses Teil gibts auch mit LVDS Ausgängen für noch höhere Frequenzen. Ich wollte also mit der 1. ZF von 10,7 und 18Mhz arbeiten und werde auf der AREB in Dresden an diesem Sonnabend (13.10) mal nach passenden Quarzen gucken. Danach entscheidet sich dann was ich wie gebastelt bekomme. 10,615Mhz Quarze habe ich, (15KHz neben dem Ziel, ich bräuchte 10,600) bei 17,9 noch gar Nichts... Ich habe das Zeug schon eine Weile lang gesammelt (wie man sicher merkt) und will just for Fun halt mal damit was bauen. Ich habe auch noch Strahlablenkröhren ähnlich 7360 da liegen, mit denen sich angeblich sehr großsignalfeste Balancemischer aufbauen lassen sollen... ist auch so eine Art Dauerprojekt, ein Röhrenempfänger wäre ja auch mal nicht schlecht, allerdings hat der dann (bei entsprechender Konsequenz Röhren verwenden zu wollen) noch größere Probleme mit der Frequenzaufbereitung, weshalb ich da eher das mal in der Bucht inklusive der Seitenbandquarze für 10 DM (!) geschossene XF9B verwenden wollen würde... Einen an die rückseitige 200Khz ZF Buchse des EKD500 anflanschbaren F1A Demodulator (TBA120) habe ich schon mal gebastelt, die Platine liegt irgendwo herum :-) Ich habe nur so gut wie keine Erfahrungen mit Schwingkreisimpedanzen und der Dimensionierung von Anpaßgliedern und gerade da enthält Euer Thread hier oben viel Wertvolles für mich.. Gruß, Holm
> Strahlablenkröhren ähnlich 7360 Ein 10m Röhrenprojekt gibt es bei mir auch in der Warteschlange. Zuerst hatte ich mir ein Graetz-Röhrenradio gekauft, um alle Betriebsspannung, Heizung usw. schon zur Verfügung zu haben. Obwohl das Ding so alt ist wie ich, spielt es so gut, dass ich es nicht übers Herz brachte, es zu opfern. Dann hab ich ein weiteres, defektes Quelle-Röhrenradio aus der Bucht geholt und nur darauf geachtet, dass es auf einem Blechchassis aufgebaut ist. Dann das Frontend einschließlich UKW-Tuner komplett entfernt. Es gibt einen dreifach-Drehko, welcher auch mechanisch mit dem Seilzugsystem des Radios zusammenpasst. Das ZF-Teil soll mit einem selbstgebauten 9MHz Half-Latticefilter ausgestattet werden, die NF funktioniert nach Tausch eines Elkos wieder. Es fehlt "Nur" noch das Frontend mit Vorverstärker, driftarmem Oszillator und Mischer. Der Vorverstärker soll rauscharm mit einer EF183 oder EF184 oder einer EC92 aufgebaut werden. Der Schwingkreis liefert schon kostenlose Verstärkung, deshalb wäre gerade eine Triode in Gitter- oder Zwischenbasis-Schaltung gut geeignet. Als Mischer mit Oszillator soll eine ECH81 dienen. Vermutlich ist gerade diese Röhre als Mischer aber nicht besonders großsignalfest. Eventuell geht es besser im Gegentakt mit einer Doppeltrioden. > Der SI570 vereinfacht die Frequenzaufbereitung Davon hab ich noch nie einen verbaut. Meinst Du den C-MOS? Vermutlich muß wegen der Streuung erst die Frequenz vermessen werden. Die sollen ja ziemlich weit runtergehen, weiter als im Datenblatt angegeben.
Solchen Röhrenradiokram habe ich auch zur Genüge und Röhren habe ich so viele, dass ich damit handeln muß (military-tubes.com).. Ich schicke Dir gerne so eine Sheet Beam Tube (6AR8,6ME8,6JH8) für den Mischer (als Dankeschön für Dein breitgetretenes Wissen oben). Das Ding hat eine Art Strahlsystem mit Deflektorelektroden und 2 Anoden. Das Teil ist damit ein trägheitsloser Schalter. Die Kennlinien entsprechen denen einer guten Pentode (wenn man die Deflektorelektroden bei Seite läßt). Die RCA 7360 war wohl die erste dieser Reihe, später wurden die verbessert und massenweise in amerikanischen Fernsehern eingesetzt (die oben genannten Röhren sind in den USA Schüttgut). <VORSICHT!> Du benutzt Linux? dann guck mal hier, google nörgelt rum das die Seite Schadcode enthalten würde, mein FreeBSD wird wohl auch nicht gefärdet sein :-) jlandrigan.com/files/Receivers/SSB%20Exciter%20Circuits%20Using%20the%20 7360.pdf /VORSICHT!> Sie wurden massenweise in Synchrondemodulatoren in den NTSC Decodern eingesetzt. Da die 7360 in einigen kommerziellen Amateurfunkempfängern eingesetzt wurde, wird sie heute beinahe mit Gold aufgewogen. Die späteren Röhren sollen aber eigentlich besser sein. Schaltbeispiele habe ich. Ein stabiler, SSB tauglicher VFO ist bei Röhrentechnik wohl das größte Problem. Ich habe den SI570 auch noch nie eingesetzt, bin nur beim stöbern darüber gestolpert und habe das Ding im Hinterkopf behalten. Da man das Teil sowieso mit einem Rechner beheizen muß, kann dieser auch die Kalibrierung berücksichtigen. Ich habe mir aber noch keinerlei Gedanken gemacht ob die Dinger auch als VFO einsetzbar sind und in welchen Schritten Frequenzen innerhalb interessanter Bereiche einstellbar sind. An baut aber für 25 Euro keinen digitalen PLL-VFO... Gruß, Holm
Ich habe gerade mal Texas Instruments gebeten mir Samples des CDCE913 zu schicken, wenn ich das Datenblatt richtig interpretiere kann ich aus einer Referenzfrequenz sowohl 10,6 als auch 17,9Mhz generieren und das Ding hat einen EEPROM in dem es sich diese Konfiguration auch merken kann. Die programmierten Frequenzen sind dann über ein Pin umschaltbar. Gruß, Holm
servus, mittlerweile gibts wieder was neues: mittlerweile hab ich ein 8-poliges Ladderfilter wie im Anhang aufgebaut. Die Werte der Kondensatoren sind real gemessene Werte von 22nF und 4.7nF Bauteilen. Ist ein bisschen sehr schmalbandig (laut Simulation) geworden und klingt auch im Betrieb etwas blechern, aber für einen schnellen Eigenbau und obendrein ersten Versuch ganz annehmbar finde ich. Den BFO habe ich zu einem Colpitts-Oszillator umgebaut, mit dem sich der Resonator jetzt deutlich tiefer ziehen lässt. Momentan höre ich das beste Ergebnis bei SSB mit 444.5kHz BFO-Frequenz. D.h. die simulierten 445kHz Mittenfrequenz vom Filter stimmen wohl mit der Realität nicht überein. Interessant wäre nur zu wissen, liege ich mit dem BFO ober- oder unterhalb? Normalerweise würde ich annehmen, da ich im 40m Band höre: Unteres Seitenband und nicht invertiertes Spektrum (da hörbar) -> BFO liegt unterhalb Filtermittenfrequenz?
@Sven > Ist ein bisschen sehr schmalbandig (laut Simulation) geworden > und klingt auch im Betrieb etwas blechern Bei mir ist es meist so, dass die Simulation mit den vermessenen Werten gut aussieht und zum Schluß ist das Filter doch wieder zu schmal. Probiers mal so: Abschlusswiderstände 82 Ohm Kondensatoren gegen GND 3.3 6x3.9 3.3 nF Reihenkapazitäten 3.9 18 15 15 18 3.9 nF @Holm > Ich schicke Dir gerne so eine Sheet Beam Tube Vielen Dank für das Angebot, ich komme da vielleicht drauf zurück. Ich hatte ja zuvor schon Schaltungsvarianten mit dieser Art Röhre gesehen. Erst muss das Mischerkonzept stehen und auch mit der restlichen Schaltung zusammenarbeiten. Trioden und andere Röhren habe ich genügend, die kann ich in meinem Leben nicht verbauen. Der CDCE913 sieht erst mal interessant aus. Die Spreizspektrum Funktion muß auf jeden Fall aus bleiben. Wie gut das Phasenrauschen ist und wie fein sich die Frequenz einstellen läßt, kann ich momentan noch nicht beurteilen. Hast Du Dir das Datenblatt schon genauer angeschaut? Dafür solltest Du am Besten einen neuen Thread am Besten im HF-Forum aufmachen.
Nun, zum Verstehen von Sprache reicht es ja voll aus, 2.4 oder 2.7 kHz sind da für mich erstmal kein Unterschied (für viele natürlich schon). Ich bin da sowieso kaum verwöhnt, da ich SSB bisher immer mit einem Audion mit Differenzverstärker zur Entdämpfung (nach b.kainka) gehört hatte. Der einzige Filter in dem Gerät (bis auf die beiden Schwingkreise) ist ein Tiefpass 2 Khz 1.Ordnung^^. Im Vergleich dazu tuts die Leiter schon sehr gut, man hört so gut wie keine Nebenkanäle. Aufgrund der etwas hohen Durchgangsdämpfung werd ich evtl. nur für SSB noch einen kleinen Verstärker mit max. +6dB nachschalten, am besten wohl einen FET. Liegt wahrscheinlich an der schlechten Güte der Kondensatoren. Musste da aus Platzgründen auf Kerkos zurückgreifen. Auf jeden Fall war die funktionierende SSB-Demodulation nochmal eine echte Herausforderung, hat doch einige Nerven gekostet^^. Eine Frage noch zum Verständnis: Momentan ist der BFO noch mit Drehko regelbar. Wenn ich drehe hab ich irgendwann vor der optimalen Frequenz ein großes Lautstärkemaximum, wo ich schwache Sender zwar sehr laut höre, aber das ganze dann auch mit unerträglichen Störgeräuschen (Rauschen, lautes Pfeifen) überlagert ist. Drehe ich noch etwas weiter bis zu den 444.5, dann wird es zwar wieder leiser, aber ich habe dann eine gute Sprachverständlichkeit und nur wenig Störung und Rauschen. Ist das eine Eigenart vom Schwebungssummer, oder noch ein Fehler der Schaltung? Eigentlich sollten ja alle hohen Frequenzen durch den NF-Tiefpass recht gut gedämpft werden, daher verwirrt mich das etwas. Allerdings, ich muss es nochmal erwähnen: Noch ist bis auf den VFO absolut NICHTS abgeschirmt! Als Dioden verwende ich 2 1N4148 und die BFO Amplitude stelle ich nach Gehör ein. HF-Tastkopf sagt 800mV, aber da ich keine Möglichkeit habe den zu eichen sagt das wenig aus.
Die SSB Filter im EKD500 den ich hier habe sind IMHO auch 2,7Khz breit, jedenfalls steht das wohl auf den Filtern. Am Gerät steht +- 3,0. Die Modulation ist aber gut verständlich. Der EKD300 hatte ein 2,35Khz breites Filter (von der Sorte wie ich es verbasteln will) und IMHO war das immer die gesuchte Bandbreite für Afu.. Gruß, Holm
> dann auch mit unerträglichen Störgeräuschen > Ist das eine Eigenart vom Schwebungssummer Das kenne ich so nicht. Möglicherweise schwingt die ZF doch noch oder der BFO schlägt auf den 1. Mischer durch. Dann bilden sich dort F+BFO, F-BFO und möglicherweise Kreuzmodulationsprodukte. Wenn dies dann auf die normale Empfangsfrequenz VFO+ZF oder die Spiegelfrequenz fällt... Es ändert sich normalerweise beim Verstellen der Frequenz die Tonhöhe und beim ändern der Amplitude die Lautstärke. Die Amplitude darf so groß gewählt werden, daß die Lautstärke schon wieder ein klein wenig abfällt. Für die Frequenz wäre es ideal, die Filterkurve zu kennen. Falls die -6dB Punkte bekannt sind, dann von dort aus noch 200 Hz höher bzw. tiefer. Das Filter hat an dieser Stelle meist schon 20 dB Dämpfung. Das passt auch zum Thema: Beitrag "Re: Ladderfilter berechnen und bauen" Einfach den Receiver am Line-In der Soundkarte anschließen, beim Mixer die Quelle auswählen und bei Spectran auf Start clicken. Der BFO befindet sich im Bild bei Null Hz. Das Filter soll von dort noch deutlich ansteigen. Ohne Rauschgenerator kann auch eine Stelle ohne Empfangssignal dienen. Dreht man nun auf ein CW-Signal, wird eine Linie im Wasserfall sichtbar. Spectran läßt sich hier herunterladen: http://www.weaksignals.com/
Also die ZF schwingt soweit ich das beurteilen kann nicht mehr, hab alle in Frage kommenden Bereiche mal abgehört mit einem Scanner. Es scheint wohl eine Rückkopplung irgendwo zu sein, wie mir scheint spielt der überdimensionale Übertrager vom Produktdetektor da eine Rolle. Dachte eigtl. dass ein Doppel-U-Kern auch selbstschirmend ist wie ein Ringkern. Scheint aber nicht der Fall zu sein. Wahrscheinlich lohnt es nicht weiter nach der Ursache zu suchen, bevor nicht Mischer und BFO/PD in ihren Abschirmkästen sind. Bei SSB schlagen die hohen Töne ziemlich durch, was bei starken Sendern unangenehm für die Ohren ist. Lohnt sich da ein Begrenzer aus 2 oder 4 antiparallelen Dioden am NF-Eingang? Spectran werd ich mir die Tage mal ansehen, hab momentan noch ne Studienarbeit parallel^^.
Ein Vorwiderstand 3k und zwei antiparallele Dioden 1N4148 machen schon Sinn. Das Begrenzt das Ausgangsssignal auf ca. 0,5 Volt. Dann könnte man noch einen Tiefpass dahintersetzen, oder einen 10nF zu den Dioden parallelschalten, um die hohen Frequenzen durch das clippen zu reduzieren.
Hab mich eben mal schnell an einer FET-Kaskode versucht. Sieht eigtl. schon ganz gut aus fürn ersten Versuch denk ich. Am Anfang schwingt das Ausgangssignal etwas, aber nach 1-2ms beruhigt sich das Ganze dann scheinbar...
Sobald die Kurve oben spitz wird, würde die Schaltung schwingen. Mach mal zum Schwingkreis 57k parallel, das entspricht einer Güte von 100.
Ah ja, das funktioniert super. Da ich ja momentan, bedingt durch die 2 verschiedenen Filter mit 2 ZF (445 und 455) arbeite, was wäre die beste Lösung: -neues Ladderfilter für AM bauen (wieviele Resonatoren wären sinnvoll?) -2 Schwingkreise pro Kaskode, die umgeschaltet werden -AM Filter ziehen (10kHz erscheint mir aber zu viel) Oder wird der Frequenzbereich in der Praxis nicht so schmal werden, dass man den Unterschied an Verstärkung bemerken würde, wenn ich die Mitte auf 450 lege? Man kann zwar die Schwingkreise noch stärker bedämpfen, aber damit sinkt dann natürlich wieder die Verstärkung...
Geht das auch so? ZF-Filter für SSB/AM/CW umschaltbar->ZF-Verstärker (breitbandig ohne selektive Elemente)->ZF-Filter für AM? Wäre mal interessant wg. Vor-und Nachteile zu Svens selektiven ZF-Verstärker.
@Sven > neues Ladderfilter für AM bauen > wieviele Resonatoren wären sinnvoll? Mindestens auch 8 Resonatoren. Breite Filter fallen leider flacher ab und werden noch unsymetrischer. Bei dieser Lösung würden sich die linken Filterflanken decken. Die rechte Filterflanke des AM-Filters würde dann bis ca. 450 kHz reichen. Laut Berechnung beträgt die maximal erreichbare Breite 8 kHz. > 2 Schwingkreise pro Kaskode, die umgeschaltet werden Ich hab Dir einen Vorschlag angehängt. Dem ersten Filter wird bei der niedrigeren Frequenz ein C mit 27pF parallelgeschaltet. Das zweite Filter ist durch die Bedämpfung am Ausgang sowiso ziemlich flach. Wird es auf die Mitte zwischen den Filtern eingestellt, macht der Unterschied nur 1 dB aus. > AM Filter ziehen (10kHz erscheint mir aber zu viel) Das fertige Filter läßt sich vermutlich kaum ziehen. Es enthält möglicherweise auch 8 Resonatoren und Du kommst nur an die Äußeren dran. > damit sinkt dann natürlich wieder die Verstärkung Die Verstärkung bis nach den Keramikfiltern beträgt ca. 30 dB. Das ist eigentlich schon zu viel. Antenne, Verst, ZF-in min: 1µV * 30 = 30µV mid: 100µV * 30 = 3mV max: 10mV * 30 = 300mV Die ZF sollte sich soweit regeln lassen, daß am Ausgang ca. 150mV rauskommen. Der Regelbereich umfasst dann -6 dB bis 74 dB. Das sollte gerade so möglich sein und entspricht einem Dynamikumfan von 80 dB. Steigt das Eingangssignal über 10 mV, könnte mit einem HF-Regler zurückgedreht werden.
@B e r n d F. > ZF-Filter für SSB/AM/CW umschaltbar->ZF-Verstärker > (breitbandig ohne selektive Elemente)->ZF-Filter für AM? Üblich ist: -> ZF-Filter für SSB/AM/CW umschaltbar -> ZF-Verstärker breitbandig (MC1350 mit AGC) -> Ein Schwingkreis zur Beseitigung des breitbandigen Rauschens -> AM-Demodulator bzw. Produktdetektor. Ein sauber aufgebauter Kaskoden-Verstärker rauscht etwas weniger und die Schwinggefahr ist geringer, da sich die Verstärkung auf zwei Stufen aufteilt. Der MC1350 hat eine Verstärkung von 50 dB und einen Regelumfang von 60 dB. Um auf die 74 dB Verstärkung zu kommen, wäre auch eine weitere Stufe notwendig. Falls die Schaltung bei höheren Frequenzen und 50 dB Verstärkung schwingt, kann eine Abschirmung quer über den Chip helfen, um den Eingang vom Ausgang zu entkoppeln.
Hallo Sven Die aktuelle Schaltung hat einen gravierenden Nachteil, der Regelspannungsbereich reicht von -2V bis +2V. Ohne negative Spannung ist der Regelbereich viel zu klein. Der Empfänger würde bei Signalen > 100 µV bereits übersteuern. Jedoch gibt es einen Ausweg, die Hybrid-Kaskode: http://www.qrp.pops.net/wwv-5-supplemental.asp http://www.ka7exm.net/hycas/hycas_200712_qst.pdf http://www.youtube.com/watch?v=dy4YEf3hHcY PS Bin schon am Simulieren!
Servus, habe den Verstärker gerade in Betrieb genommen, aber leider ist der Empfang damit enttäuschend schlecht. Wo ich mit altem Amp schon zurückdrehen muss, hört man hier nur die stärksten AM-Sender ganz leise im Hintergrund. Irgendwas muss ich übersehen haben, finde aber momentan den Fehler in der Schaltung nicht...
Hast Du die AGC-Leitung auf Plus gelegt? Mess mal die Gleichspannungen an einer Stufe, also Gate1, Source 1, Drain1+Source2, Gate2, Drain2. Die Spannung muss Schritt für Schritt zunehmen.
AGC hab ich bislang noch gar keine. Die Spannungen: Gate1 1,3 Source2 1,15 Drain2-Source1 2,5 wobei 1 oberer FET und 2 unterer
Das sieht erst mal wie in der Simulation aus. Sind die Spannungen in der zweiten Stufe identisch? Die könntest die zweite Stufe noch aufmotzen wie die Erste mit der R6/C10 Kombination. R1 und R5 können noch auf 27k reduziert werden, aber das bringt nur 3-4 dB. Dieser C2 mit 3.3 pF ist ein wenig klein, nimm lieber um 100 pF.
Ich bin davon ausgegangen, dass die letzte Stufe vor dem Demodulator mit Schwingkreis noch bleibt.
Die Hybrid Cascode verwende ich in meinem Empfänger. Sie ist ziemlich unempfindlich was den Aufbau auf Lochraster angeht. Ich verwende als Trafo einen FT37-43 (falls der FB43-2401 nicht zur Hand ist) ohne Probleme. Der Verstärker sollte wg. HF-Einstreuungen (starke AM-Sender leise zu hören) in einen Blechkasten verfrachtet werden.
Also ich hab momentan zum Testen erstmal den Aufbau wie im Bild eingefügt anstelle des alten Amp. Laut Simulation sollte dieser ziemlich genau die gleich Verstärkung, etwas über 80dB liefern. Die Spannungsteiler am Gate der oberen FET hab ich erstmal wie in meinem ersten Entwurf gelassen, scheinbar sind die genau dafür da, um nur mit positiver Spannung später regeln zu können. Ich hatte aber erstmal nur eine manuelle Regelung über das Poti am Source der 2. Stufe vorgesehen, bis es läuft. PS: Ich hoffe doch nicht es gibt unterschiedliche Pinbelegungen beim 2n3819? Ich bin ausgegangen von (flache Seite nach oben) links nach rechts: Drain, Gate Source...
Laut Simulation sollte es funktionieren. Jedoch durch die 20k Last bricht die letzte Stufe mehr als 10 dB ein. Ich interpretier das Datenblatt so (siehe oben), nach Philips, ON-Semi. und Vishey. laut Fairchild ist es gerade andersrum. Nachtrag: Es gibt einige JFets, die sind symetrisch aufgebaut wie z.B. der J310. Dadurch können diese Typen ohne große Nachteile umgedreht werden. Das hab ich mal in der Simulation probiert und es macht tatsächlich keinen Unterschied. Wenn also das Simulationsmodell stimmt, ist in der Mitte das Gate!
Ja genau, ich meine nämlich auch zwei unterschiedliche Anschlussbelegungen gesehen zu haben. Aber gut, das Gate ist in jedem Fall in der Mitte, also kanns daran wohl nicht liegen. Ich muss mir morgen nochmal in aller Ruhe meinen Aufbau ansehen, evtl. ist es ja doch ein blöder Verdrahtungsfehler. Denn laut Simulation kann ich ja in etwa die gleiche Lautstärke wie vorher erwarten.
Eben hab ich noch mal alles gecheckt, finde aber einfach keinen Fehler. Die Schaltung ist an sich ja auch sehr übersichtlich. Auch alle FET hab ich durchgemessen, alle i.O. Können beide Stufen gegenseitig so stark koppeln, dass die Gesamtverstärkung so weit sinkt? Kann ich mir nicht vorstellen, da alle Verbindungen auch recht kurz gehalten sind und die Schwingkreise abgeschirmt. Bei Gelegenheit baue ich mal deinen Schaltungsentwurf für eine Bipo-Kaskode nach, vielleicht geht das ja. War nur mal ein Versuch das Ganze mit FET's zu bauen, davon hab ich noch 50 Stück, aber Bipos kaum mehr.
Also die Verstärkung hängt von der Größe des Arbeitswiderstandes, der Steilheit der Transistoren (da gibt es Streuungen innerhalb eines Typs) oder der Transitfrequenz in Verbindung mit der zu verstärkenden Frequenz ab (fällt bei 455 KHz nicht ins Gewicht).
Nachtrag zur Steilheit bei FETs - vielleicht schreibt Bernd W. noch was dazu: Ich selketiere die FETs immer so: Man misst Idss (laut Datenblatt beim 2N3819 20 mA - also schonmal weniger als beim J310) indem man das Gate und Source gg. Masse legt und über einen 100 Ohm Widerstand am Drain den Spannungsabfall misst. Der Transistor mit dem höchsten Idss wird herausselektiert. Bei den Transistoren mit dem höchsten Idss wird wieder die mit der niedrigsten Pinch-Off-Spannung herausgesucht. Die Pinch-Off misst man indem man einen Widerstand von ca. 100K an die Source gg. Masse schaltet und am Source misst. Der Transistor mit der niedrigsten Pinch-Off und dem höchsten Idss hat grob die grösste Steilheit. Man kann alerdings auch ein Id-Ugs-Diagramm erstellen. Da sieht man die Steilheit am besten (an der eingezeichneten Kennlinie bei Upichoff nach rechts und links, zB um 0,5V bei einem Signal von 1Vss).
> Können beide Stufen gegenseitig so stark koppeln, > dass die Gesamtverstärkung so weit sinkt? Die Folgestufe hat einen Eingangswiderstand von > 100k. Jedoch beträgt die Eingangskapazität des 2N3819 8pF, was die Schwingkreisresonanz etwas nach unten verschiebt und welche außerdem mit dem 100pF Koppelkondensator einen kapazitiven Spannungsteiler bildet. Zusammen mit dem 470k Widerstand gehen etwa 2dB verloren. Die Gesamtverstärkung beträgt momentan nur gut 70 dB. Eine Pufferstufe mit 2N3819 als Gate-Source-Folger am Ausgang bringt alleine 10 dB weniger Verlust und der zweite Schwingkreis bekommt eine schöne Resonanz.
OT: Apropos Impedanzwandler. Wie errechnet sich der Ausgangswiderstand? In meinem Buch steht Ra=1/S. Also ist er von der Steilheit abhängig. Ich möchte zum Beispiel einen grösseren Arbeitswiderstand an meiner Mischstufe (unbedämpfter Parallelschwingkreis) um ein Quarzfilter mit 500 Ohm anschzuliessen. So eine Schaltung mit Mischer->Impedanzwandler->Filter habe ich zumindest noch nicht gesehen. :) Frage wie Berechnet man den Impedanzwandler und steigt die Mischverstärkung?
Ich hab da auch nochmal was: Momentan kann ich tagsüber schon ganz gut SSB hören im 40m Band, aber der Übertrager den ich verwende kommt mir noch komisch vor (davon abgesehen dass er übergroß geraten ist :-D ): Im Bild sieht man den Aufbau, es handelt sich um 2 einzelne U-Kerne, die ich einfach mit Klebeband zusammen fixiert habe. D.h. der Luftspalt im Bild ist nur zum besseren Verständnis. nur wie schaut das mit dem Koppelfaktor und den Verlusten aus? Sollte ich lieber doch alle Windungen an 1 Ende, anstatt an den gegenüberliegenden unterbringen? Ich frag lieber erstmal, bevor ich den wieder auseinanderpflücke^^. Und dann für die weitere Entwicklung des "Projekts": Weis jemand wo ich für kleines Geld eine digitale Frequenzanzeige bekommen könnte? Muss nicht mehr als einen Offset für die ZF können. Selber bauen wollte ich nichts, da der Umfang wahrscheinlich den des Empfängers übersteigen würde^^. Bausatz wäre natürlich ok. Das günstigste was ich finden konnte war: http://www.qrpproject.de/DL4YHFcounter.html Würde 35€ kosten. Allerdings fehlt mir natürlich ein Programmer für PIC's. Könnte ich aber evtl. an der Uni erledigen.
OT: Habe mal etwas zur Drainschaltung berechnet: Ze = 1 MOhm auf Za = 500 Ohm Re = 1MOhm (von Gate auf Masse) Ra: BF245B mit Idss = 10mA (gemessen) Up = 3,3V (gemessen) gm = Idss / Up gm grob = 3,3mS Ra = 1 / 3,3 * 10^-3 Ra = 303 Ohm ------------ Rs = 1KOhm um auf Up zu kommen. Za = Rs || Ra Za = 1000 Ohm || 303 Ohm Za = 232 Ohm ============ Also um auf 500 Ohm zu kommen von Source auf das Quarz-Filter ein Widerstand von 270 Ohm in Reihe.
@Sven: Die Frequ.-Anzeige finde ich OK. Habe selber diesen Bausatz im Einsatz um VFO-Freq. zumessen. Ein Offset habe ich allerdings noch nicht programmiert. ;) Der PIC im Bausatz ist schon programmiert.
> der Übertrager den ich verwende kommt mir noch komisch vor Mir auch. Den Besten Koppelfaktor erhält man durch Verdrillen, den zweitbesten durch Verschachteln der Wicklungen. Also in diesem Fall die Sekundärwicklung obendrauf. > einen FET als Mischer, Schau mal da (Schematic 4): > http://www.qrp.pops.net/cascoder1.asp Ich hab diese Schaltung nochmal aufgegriffen. In der Simulation im Anhang funtioniert das ziemlich gut. Außerdem würde der Kern wegfallen. >> http://www.qrpproject.de/DL4YHFcounter.html > Würde 35€ kosten. Bei den LEDs ist der Stromverbrauch relativ hoch. Ich würde da einen Frequenzzähler wie diesen vorziehen: http://www.sprut.de/electronic/pic/projekte/frequenz/freq.htm Der hat wesentlich mehr Stellen. Für einen Kurzwellen-Receiver sollte die Auflösung wenigstens 100Hz betragen. Das Material kostet ~10Euro. Aufbau auf Lochraster an einem Abend. Allerdings sollte die Ablage umschaltbar sein zwischen -445, -455, 448 und 455 kHz. Da müßte man genau sowas finden, offenen Quellcode modifizieren oder selbermachen. Eventuell gab es das auch hier im Forum schon mal. Auch noch was: Bucht# 160897290785
Der Zähler aus der Bucht sieht mal top aus. Mal schaun ob ich den Zuschlag kriege. Den Übertrager hatte ich in der Zwischenzeit wieder rausgeschmissen und ersetzt durch eine Ringkern. Da ich nur ca. 2x35uH und 1x330uH auf den Ring wickeln konnte (diesmal Adern verdrillt) wegen dem Platz hab ich der Primärwicklung noch 390pF parallel angehängt, so dass der ZF-Amp jetzt auf einen Schwingkreis arbeitet, was auch das Rauschen verringert hat. Laut Simulation komme ich jetzt auch wie in deinem jüngsten Anhang so mit 120-140mV aus dem PD. Keine Ahnung was für Nachteile das mit sich bringt, auf jeden Fall funktioniert es recht gut. Ich kann momentan zahlreiche Stationen auf 40m hören aus Russland, Spanien etc. Alles mit 20m Langdraht, aber noch ohne das Anpassgerät dazwischen. Bei der FET-Kaskode hatte ich mal wieder nicht dran gedacht, dass der Ausgangswiderstand viel höher als bei Bipos ist. Ich werde deinen Sourcefolger gleich mal noch anhängen und dann nochmal testen. Von einem FET Zf-Verstärker verspreche ich mir weniger (Verstärker-)Rauschen, oder kann man das so pauschal nicht sagen? Den FET-Produktdetektor werde ich zum Vergleich auch bald mal aufbauen. Ich hab auch mal ein paar Led-Treiber für ein S-Meter bestellt: http://www.qsl.net/n6bg/thunt/ledsmtr.html wobei mir wahrscheinlich 10 Led's reichen werden. Wo greift man die Spannung für SMeter/AGC am besten ab? Bei AM kenne ichs am Demodulator.
Hallo Sven Wenn die beiden JFets beim Produktdetektor getauscht werden, funktioniert die Schaltung besser und es reduziert deutlich die Verzerrungen. Dann hab ich erste Simulationen mit der AGC durchgeführt. Nach wie vor gibt es den Nachteil der negativen Regelspannung. Optimalerweise müßte ein PI-Regler rein, damit die Regelabweichung gegen Null geht. Die AGC-Spannung verhält sich einigermaßen proportional zur Signalstärke, wenn auch nicht linear. Der Diodengleichrichter könnte auch einen Pufferverstärker vertragen, da er den Schwingkreis deutlich belastet. > dass der Ausgangswiderstand viel höher als bei Bipos ist. Je nach Arbeitspunkt können die Bipolartransistoren am Kollektor auch ziemlich hochohmig werden. Das Verhalten ist doch Ic = Ib*hFe. Der Kollektor verhält sich also mehr oder weniger wie eine Stromsenke gesteuert vom Basisstrom. Ideale Stromquellen/Senken haben aber einen unendlichen großen Innenwiderstand. > Von einem FET Zf-Verstärker verspreche ich mir weniger > (Verstärker-)Rauschen, oder kann man das so pauschal nicht sagen? Nein, kann man nicht. Aber sie belasten den Schwingkreis recht wenig. Für Bipolar wären dafür Koppelwicklungen notwendig.
Nochmal ein kleines Update: Nachdem ich in meiner Kaskode einfach keinen Fehler finden konnte, hab ich spaßeshalber einfach noch eine 3. Stufe dazugepackt um mal zu schauen was rauskommt. Und siehe da, jetzt ist die Lautstärke vergleichbar oder besser als beim alten Amp und das Rauschen ist DEUTLICH zurückgegangen. Wie gut der Empfang wirklich ist werd ich zwar erst erfahren wenn ich mal ne zeitlang höre und die Callsigns mitschreibe, aber zumindest konnte ich vorhin ein QSO Ukraine-Japan mithören, wobei es beim Japaner leider nicht mehr für verständliche Sprache gereicht hat, aber man konnte im Hintergrund immerhin das typische "SSB-Quaken" hören. EDIT: Wärs nicht möglich den Regelbereich zu erhöhen, indem man zusätzlich zur ZF- auch die HF-Stufe mit an die Regelung anschließt?
> Wärs nicht möglich den Regelbereich zu erhöhen, indem man > zur ZF- auch die HF-Stufe mit an die Regelung anschließt? Das hat man früher auch so gemacht. Eine zurückgeregelte Vorstufe verliert aber ihre Großsignalfestigkeit. Es soll ja zurückgeregelt werden, weil das Eingangssignal zu groß ist. Außerdem kann das starke Signal innerhalb des Vorfilters liegen, aber außerhalb des ZF-Filters, dann wird es durch die AGC nicht erfasst. Der Regelbereich der ZF reicht völlig aus. Der Mischer kann aber mit Signalen über 10 mV überfahren werden, auch weil die Verstärkung bis nach dem Mischer 30 dB beträgt. Deshalb ist ein HF-Regler oder eine schaltbares Dämpfungsglied notwendig. > Wie gut der Empfang wirklich ist werd ich zwar erst erfahren > wenn ich mal ne zeitlang höre und die Callsigns mitschreibe Wenn beim Einstecken der Antenne das Rauschen sich mindestens verdreifacht und das schon abseits der Zivilisation, also nicht mitten in der Großstadt mit allen Störungen, dann ist das ein Hinweis. Die Japaner kommen bei mir mit der Zimmerantenne auch ziemlich schwach an. Meist fängt sich die Loop weniger Störungen ein. Wäre für 40m eine Antennenlänge von knapp 10m nicht empfangsstärker?
Hallo Sven Ich mach mir gerade Gedanken über die Regelbarkeit der Kaskode. Um mit einer niedrigen Betriebsspannung funktionieren zu können, sollte ein JFet mit kleiner Abschnürspannung verwendet werden. Dein Fet ist für HF-Vorstufen und Mixer ausgelegt und benötigt daher einen erhöhten Ruhestrom. Um auf unter Null dB regeln zu können, muß also das Spannungsniveau des unteren Fet auf 2 Volt über das Niveau des oberen Fet angehoben werden, nur dann kann der obere Fet sperren. Dadurch wird leider eine höhere Betriebsspannung in der Größenordnung von 7 Volt benötigt. Der BF245A und andere Typen mit ähnlich niedrigem Uth haben da deutliche Vorteile. Es funktioniert schon mit 5 Volt und der Regelbereich ist größer.
>leider eine höhere Betriebsspannung in der Größenordnung von 7 Volt Prinzipiell nicht so tragisch, würde für mich nur bedeuten extra für den ZF-Amp noch einen LM340 zu verbauen. 1 Dreibein und 2 Kondensatoren mehr fallen in meinem Aufbau sowieso nicht mehr auf :-D. Letztlich ist aber sowieso auf jeden Fall noch eine manuelle Regelung mit dabei. Welche Abstufungen nimmt man denn für einen Abschwächer? -3dB, -6dB, -12dB...? Die Bauteilwerte kann man bequem mit AADE berechnen. Bei meinem Audion reicht ein normales Poti als Abschwächer. >Wäre für 40m eine >Antennenlänge von knapp 10m nicht empfangsstärker Dann wäre die Antenne aber wieder niederohmig, und das dämpft die Vorselektion zu stark? Momentan kann man meines Wissens von einer Impedanz von ca. 2kOhm ausgehen, handelt sich für 40m ja um einen engespeisten Halbwellendipol.
@Sven: Beim Funkamateur (box73.de) gibt es derzeit ausgelötete Ringmischer IE500 für 5 Euro/Stk. Du solltest zugreifen denke ich. IMHO machen die 0,5Mhz bis 1Ghz. Dort gibts natürlich auch Schweinenasen aka Doppellochkerne aus unterschiedlichen Ferriten. Diverse Quarzfilter gibt es auch, ich weiß nicht recht ob da der Eigenbau lohnt.. Enttäuscht war ich von amidon.de, Keine Bestellbestätigung, der Shop ist auf einem Stand von vor Jahren, Die Schottkydioden die ich für den Mischer wollte waren ausverkauft..bleibt nur die lange Lieferzeit. Dafür gabs irgendwelchen Lakritzekram. @BerndW: Ich habe indessen die CDCE913 bekommen und mich etwas eingehender damit befaßt. Dazu habe ich u.A. auch die Software von TI heruntergeladen die beim Teiler errechnen helfen soll... die Software kann man eigentlich nur als krank bezeichen (ich weiß nicht ob die mehr Bugs als Features hat, aber es fühlt sich so an) und wenn man da einen Takt und eine gewünschte Frequenz eingibt...kommt nur Käse heraus. Selbst wenn man Parameter vorgibt, weiß diese Mist immer besser wie man nicht zum richtigen Ergebnis kommt. Ich habe aber von Jemandem einen Linux Treiber zusammen mit 2 Supportprogrammen gefunden die ganz gut rechnen können. Der CDCE 913 hat wohl ein paar Defizite, Fürs 2m Band ist er nicht mehr recht zu gebrauchen, wenn man den VCO mit 160 Mhz fährt (bis 230 ist spezifiziert) kann man nicht mehr am Ausgang teilen (dann hätte man ja nur 80Mhz) und das hat zur Folge das man kein 25Khz oder 12,5Khz Raster erzeugen kann. Ein anderer meckert an, dass der Chip in der PLL keinen Jitter Attenuator hat. Für meine Zwecke wird er aber funktionieren denke ich zumal die Frequenzen am Ausgang (10,8 bzw. 18,1Mhz) sich ja auch noch mit 2 Filtern glätten lassen. Nebenbei fallen da auch noch 200Khz raus. Soweit die Theorie. Ausprobiert habe ich noch Nichts, erstens ist das Ding TSSOP14 und 2. hatte ich noch nicht ausreichend Zeit. Ich muß mir ja erst mal irgendwas schnappen mit dem ich den Dingern per I2C die Parametrisierung einbruzeln kann. Ich war heute auf der Areb in DD, die erstmals in der alten Mensa der dortigen Uni abgehalten wurde, feine Sache, mir hat es gefallen. Ich habe mich auch durch mehrere Quarzkisten gewühlt, aber die von mir benötigten Frequenzen natürlich nicht gefunden. Mechanische Filter auch SSB geeignete gab es reichlich, war aber halt schon gut eingedeckt. Auch XF9* war im Angebot für relativ kleines Geld. Habe u.A. einen schicken KW Drehko gekauft.. Gruß, Holm
Holm Tiffe schrieb: > @Sven: Beim Funkamateur (box73.de) gibt es derzeit ausgelötete > Ringmischer IE500 für 5 Euro/Stk. Du solltest zugreifen denke ich. IMHO > machen die 0,5Mhz bis 1Ghz. Dort gibts natürlich auch Schweinenasen aka > Doppellochkerne aus unterschiedlichen Ferriten. Diverse Quarzfilter gibt > es auch, ich weiß nicht recht ob da der Eigenbau lohnt.. Soviel ich weiß geht der IE-500 bis 500 MHz und ist vergleichbar mit dem ADE-1. Bei ebay bekommt man 2 Stk für umgerechnet EUR 5,50 und EUR 2,11 Versand. Amidon Ringkerne (=Micrometals) bekommt man bei reichelt oder im qrp-shop.de ohne Probleme. Ich denek Sven sollte ersteinmal das aktuelle Projekt zu Ende bringen ehe man wieder irgendetwas umbaut (fehlender Diplexer und ZF-Amp mit 2 parallelen FETs in Gate-Schaltung).
Kurze Zwischenfrage: Bei meinem Preselektor aus 2 gekoppelten Parallelschwingkreisen hab ich mir weiter nichts gedacht, und das wie beim Detektorempfänger aufgebaut, mit 2 Spulenkörpern die ca. 1-2cm voneinander entfernt montiert sind. Oder sollte man lieber alle 3 Spulen (Koppelwicklung Antenne und beide Schwingkreisspulen) auf 1 Spulenkörper wickeln? Ich kenns bei Bandfiltern eben so, mit etwas Abstand, um den richtigen Koppelfaktor zu bekommen. Momentan läuft irgendwie ein Contest, da kann ich wenig zur Empfindlichkeit sagen, da hier alles so stark einfällt, dass ich deutlich zurückdrehen muss.
Wieso das? Alle Ideen und Anregungen sind willkommen. Ringmischer hab ich sogar 2 hier, steinalte "ANZAC MD-108". Ich will halt nur nicht allzu viel dazukaufen, sondern lieber immer mit dem auskommen was ich hier so rumliegen habe. Sonst könnte ich auch einfach NE612 als Mischer und MMIC-Zf-Verstärker benutzen. Ich finde aber gerade durch die ganzen Probleme und (Verständnis-) Schwierigkeiten bei einem diskreten Aufbau lernt man am meisten. Und mal ehrlich, bis auf den Spaß- und Lerneffekt ist mein Projekt vollkommen sinnlos^^. Alles in Allem bin ich aber mit dem momentanen Stand recht zufrieden. Die Störgeräusche bei SSB sind weg, der Zf-Verstärker arbeitet (fast) gut und ich war erstaunt wie gut das Eigenbau-SSB-Filter doch arbeitet.
>> leider eine höhere Betriebsspannung in der Größenordnung von 7 Volt > Prinzipiell nicht so tragisch, würde für mich nur bedeuten > extra für den ZF-Amp noch einen LM340 zu verbauen. > Bei meinem Audion reicht ein normales Poti als Abschwächer. Das reicht hier auch, welchen Widerstand hat das Poti beim Audion? >> Wäre für 40m eine Antennenlänge von knapp 10m nicht empfangsstärker > Dann wäre die Antenne aber wieder niederohmig, Der Rothammel sagt auch 2 kOhm. Anpassung an 50 Ohm durch eine Koppelwicklung mit 1/6 der bisherigen Windungszahl. Für die Dämpfung kommt das aufs Gleiche raus. Mit Koax kann man die Antenne etwas aus dem Störnebel herausheben. Für guten Empfang zählt eher der Störabstand als die absolute Signalstärke. > mit 2 Spulenkörpern die ca. 1-2cm voneinander entfernt montiert sind Hört man das beim Durchstimmen, ob die Filter über- oder unterkritisch gekoppelt sind? > Enttäuscht war ich von amidon.de Ich auch, die Internetseite ist schrecklich. @holm > Der CDCE 913 hat wohl ein paar Defizite. Für meine Zwecke > wird er aber funktionieren denke ich zumal die Frequenzen > am Ausgang (10,8 bzw. 18,1Mhz) sich ja auch noch mit > 2 Filtern glätten lassen. Hat den überhaupt mal jemand für Funkanwendungen benutzt? Für PLL braucht es doch einen zweiten Oszillator. Das kann dan nur ein RC-Oszillator sein. Wie kriegen die den Jitter weg? Das Funktionsprinzip des Chips ist mir noch nicht ganz klar. Halte uns auf dem Laufenden. Keine Ahnung, obs unter Linux funktioniert, hast Du dieses Programm probiert? Beitrag "PLL_Prog für TI CDCE9xx" > Mechanische Filter auch SSB Für Sven wäre evtl. ein 455 KHz mechanisches SSB-Filter interessant. Leider sind alle preisgünstigen für FM und damit viel zu breitbandig. > Soviel ich weiß geht der IE-500 bis 500 MHz Manchmal bau ich mir die Diodenmischer selber. Ein Vorteil: Es kann schon eine Anpassung vorgenommen werden. Bei Reihenschaltung von zwei Wicklungen kommt man auf 200 Ohm und bei drei Wicklungen auf 450 Ohm. Dann passt der Mischer z.B. direkt in die Sourceleitung eines JFet. Entweder auf Doppellochkeren gewickelt oder z.B. den kleinen Ringkern FT23-43. > Okok, ich halte ab jetzt die Klappe Es hat sich niemand beschwert. Nachtrag: > Sonst könnte ich auch einfach NE612 als Mischer IMHO funktioniert die aktuelle Schaltung besser als ein NE612
>Hört man das beim Durchstimmen, ob die Filter über- oder unterkritisch >gekoppelt sind? So rein vom Höreindruck würde ich sagen unterkritisch. Der Bereich den man treffen muss ist wirklich sehr schmal. Darum die Frage: Nur Abstand verringern, oder gleich auf 1 Körper wickeln? Ich vermute aber bei letzterem ist die Gefahr von überkritischer Kopplung mit den 2 Maxima zu groß. Ich würde nur gern die Verluste so gering wie möglich halten, aber ich frag hier lieber erstmal bevor ich alles wieder auseinanderpflücke.
@Sven: Ich würde zuerst den Abstand der Spulen verringern. Danach könnte man als nächsten Schritt auch eine Hochpunktkopplung mit kleinem C (ca. 4,7pf) verwenden. Zur Not auch mit LTSpice simulieren.
Nachtrag: Deine ANZAC-Mischer kannst du natürlich verwenden, diese entsprechen laut INet dem SBL-1/ADE-1. Der Diplexer dahinter ist nicht so kritisch im Aufbau und Abgleich (beide Kreise auf max. Antennenrauschen einstellen). Der Diplexer ist dazu da, damit der Mischer am IF-Port bei jeder Frequenz 50 Ohm sieht. Die darauf folgende Stufe mit 50 Ohm-Eingang sind 2 FETs parallel mit 10mS Steilheit (Pärchen - ausmessen!!). Diese Stufe in Gateschaltung ist rückwirkungsarm und sollte breitbandig sein. Man kann natürlich eich einen P8002 verwenden, nur ist dieser sehr teuer.
> Nur Abstand verringern, oder gleich auf 1 Körper wickeln? > bei letzterem ist die Gefahr von überkritischer Kopplung > mit den 2 Maxima zu groß. Wenn Du schon zwei getrennte Spulen hast, dann schieb sie mal ziemlich dicht zusammen, ob Du zwei Höcker bekommst. > Ich würde zuerst den Abstand der Spulen verringern. > Danach könnte man als nächsten Schritt auch eine > Hochpunktkopplung mit kleinem C (ca. 4,7pf) verwenden. > Zur Not auch mit LTSpice simulieren. Hab ich grad probiert. Es scheint mit induktiver Kopplung komischerweise immer unterkritisch zu bleiben. Mit den Daten ganz oben: 7µH, 40pF und 20k sieht es mit einem Koppelkondensator zwischen 1 und 1.2 pF noch unterkritisch aus, aber mit 8 dB Gewinn. Die kritische Kopplung ist für meinen Geschmack schon zu breit. Aber möglicherweise koppeln die Spulen jetzt schon kapazitiv. @B e r n d F. Ich würd an Svens Stelle den Receiver erstmal so fertigbauen. In Kürze ensteht das Konzept für die zweite Generation. Da kommt dann ein Diodenmischer rein, oder ein Schaltmischer, mit Quadratur oder was auch immer.
>Ich würd an Svens Stelle den Receiver erstmal so fertigbauen
Ist ja mehr so als Langzeitprojekt angelegt, zum immer mal wieder dran
rumbauen und verbessern.
Nächste Schritte werden sein:
-Eingangsmischer durch den 2-fach FET-Mischer ersetzen.
-BFO um OSB ergänzen (Umschaltung wollte ich evtl. über Relais machen
wegen Kabellänge)
-Preselektor umbauen auf 2x330pF mit 2:1 Unteresetzung
-Schauen wo ich die Spannung für AGC und S-Meter abgreife, evtl.
OPV-Schaltung zur Pegelanpassung etc.
-Abschirmungen für alle nicht-NF Baugruppen herstellen
und irgendwann dann schließlich mal in ein Gehäuse einbauen und
Frequenzzähler vorne dran.
>Wieso das? ...weil ich nicht den Eindruck hatte das das Jemand hier wissen wollte... >Hat den überhaupt mal jemand für Funkanwendungen benutzt? Für PLL braucht es doch einen zweiten Oszillator. Keine Ahnung ob den schon Jemand benutzt hat, habe mich darum noch nicht gekümmert. Eine Anwendung für einen Reziprokzähler habe ich im QRP Forum gefunden: http://www.qrpforum.de/index.php?page=Thread&threadID=7622 Das Blockdiagramm des ICs gibts im Datenblatt auf der ersten Seite: http://www.ti.com/lit/gpn/cdce913 Danke für den Link zum Programmierprogramm, evtl. probiere ich das mal aus. Ich habe allerdings auch I2C Routinen in meinen Atmel Bibliotheken, (ich mache manchmal Firmware für die Industrie). Es ist relativ egal ob ich mir erst was mit einem FT232 basteln muß oder irgend so ein Platinchen mit Einem AVR her nehme. Ich dächte der P8002 sollte durch 3 J310 ersetzt werden... Gruß, Holm
Holm Tiffe schrieb: > Ich dächte der P8002 sollte durch 3 J310 ersetzt werden... Da reichen z.B. 2 BF246B/C. Die, die ich von reichelt bekommen haben hatten einen Idss ca. 60mA bei Up um die 6V. Wie gesagt es kommt auf die Streuung der Typen an. Man kann mit dem BF246 auch Pech haben. ;) Hier ist zum Beispiel nur ein U310 (J310) in Gate-Schaltung verbaut: http://www.jogis-roehrenbude.de/Leserbriefe/Moppert-Doppelsuper-Kurzwellenempfaenger_Collins-Filter/Oszill-Verst_Mischer_Diplexer_ZF-VV_1-ZF.gif
Sven N. schrieb: > -Eingangsmischer durch den 2-fach FET-Mischer ersetzen. Warum nicht gleich einen Dual-Gate-FET? Ist in etwa das Gleiche nur einfacher aufzubauen und ist fast "Plug and Play". ;) Natürlich freut man sich mehr, wenn man 2 FETs als Mischer zum laufen bekommt. ;)
Sry Sven hatte vergessen, 50 FETs hast. Dann nimm 2 FETs als Mischer. ;)
> Eine Anwendung für einen Reziprokzähler Bei dieser Anwendung zählt nur der mittlere Takt, beim Receiver jede einzelne Schwingung. Gut daß die beiden Frequezen konstant bleiben. Ein Filter hoher Güte danach ist sicher hilfreich, wie bei einer Frequenzvervielfachung. > Das Blockdiagramm des ICs Das hatte ich mir schon angeschaut. Da ist leider kein VCO eingezeichnet. fvco = fin * N / M ; (N: 1..511, M: 1..4095) fvco = 27 * 182 / 27 = 182 MHz fout = fvfo / pdiv; (output divider pdiv: 1..127) fout = 182 / 10 = 18,2 MHz Das bedeutet, man muß die höchste Frequenz finden, welche sich ohne Rest mit pdiv zur entgültigen Frequenz teilen läßt. Wird durch Zehn dividiert, verringert sich das Phasenrauschen um ungefähr diesen Betrag. Dann läßt sich der Quarz noch ziehen. > Ich dächte der P8002 sollte durch 3 J310 ersetzt werden Mit einem Bipolar in Basisschaltung erreicht man auch leicht 50 Ohm. Die Schaltung könnte zwischen Mischer und Roofing-Filter auch passiv bleiben. Was ist besser, zweimal mit 7 dB oder einmal mit 14 dB zu verstärken. Jedenfalls muß dann der Vorverstärker die 14 dB großsignalfest verkraften.
Ich habe mich vorhin dran erinnert, dass ich im Teileschrank noch einen 13Mhz OCXO liegen habe (Fa. QK??) Ich habe mittlerweile die Anschlußbelegung herausbekommen und auch herausgefunden das es ein 12V Typ ist (schwingt erst bei 6,irgendwas an). Das "schiefe Ding" läßt sich auch als Referenz für den CDCE913 verwenden: /calc_coeff -v -i 13000000 108000000 Result: [3996;481] Err=0 Hz; Fvco=108000000 Hz; p=1; q=16; r=296; VCO Range: 0; Valid: yes; F9C94204$ ./calc_coeff -v -i 13000000 181000000 Result: [3982;286] Err=0 Hz; Fvco=181000000 Hz; p=1; q=27; r=242; VCO Range: 3; Valid: yes; F8E79367$ Die Ziffern in den eckigen Klammern sind N und M. Eigentlich wollte ich 33Mhz verwenden (weil diese Frequenz außerhalb des geplanten Empfangsbereiches liegt und ich einen Quarzoszillator aus einem ollen Motherboard verwenden wollte, allerdings hätte sich da die Frequenz nicht ändern lassen, bei OCXO geht das natürlich). ./calc_coeff -v -i 33000000 181000000 Result: [2715;495] Err=0 Hz; Fvco=181000000 Hz; p=2; q=21; r=465; VCO Range: 3; Valid: yes; A9BE8AAB$ ./calc_coeff -v -i 33000000 108000000 Result: [1656;506] Err=0 Hz; Fvco=108000000 Hz; p=3; q=26; r=92; VCO Range: 0; Valid: yes; 6782E34C$ ..oder 27Mhz: ./calc_coeff -v -i 27000000 108000000 Result: [2044;511] Err=0 Hz; Fvco=108000000 Hz; p=2; q=16; r=0; VCO Range: 0; Valid: yes; 7FC00208$ ./calc_coeff -v -i 27000000 181000000 Result: [3258;486] Err=0 Hz; Fvco=181000000 Hz; p=2; q=26; r=396; VCO Range: 3; Valid: yes; CBAC634B$ In Beiden fällen wollte ich durch 10 Teilen und der erste Ausgang kann 200Khz als BFO und zu Referenzzwecken liefern (die mech. Filter erledigen das mit den Seitenbändern, keine BFO Alage nötig, bzw. Träger wird restauriert..) Das hier beschreibt die Macke wenn man am Ausgang nicht mehr Teilen kann weil man die hohe Frequenz braucht: $ ./calc_coeff -v -i 8000000 161425000 Result: [3511;174] Err=287 Hz; Fvco=161425000 Hz; p=0; q=20; r=31; VCO Range: 2; Valid: yes; DB70FA82$ 287Hz Fehler. TI hat sich da echt vertan und M zu kurz gemacht (zu wenige Bits). ..oder mit den Default 27Mhz: ./calc_coeff -v -i 27000000 161425000 Result: [2810;470] Err=531 Hz; Fvco=161425000 Hz; p=2; q=23; r=430; VCO Range: 2; Valid: yes; AFAD72EA$ Die Software zur Berechnung liegt hier: https://github.com/Lampus/cdce913 Wenn man die TI Software im "Hand" Modus überzeugt hat die Parameter zu löffeln sind diese auch valid und der EEPROM Datensatz läßt sich ausgeben. Das mit dem P8002 habe ich nur gelesen, ich habe derzeit weder den J/U310 noch den P8002. Gruß, Holm
> 13Mhz OCXO
Also praktisch driftfrei.
Die niedrige ZF liegt doch bei 200kHz und die hohe bei 10,7 bzw. 18 MHz,
benötigst Du nicht 10,9 und 18,2 MHz zum Runtermischen?.
..hast Recht. Das läßt sich auch generieren, wobei der aber der Solver irgendwelchen Käse baut. Muß mal gucken was da los ist, aber mit N=4088 und M=292 kommt man bei 18,2 und mit N=3270 und M=39 auf 10,9Mhz raus, jeweils für 13 Mhz Clock. Gruß, Holm
..Quatsch mit dem Fehler, hatte mich nur um eine 0 vertan, wollte 1,82 Ghz raus haben.. :-) $ ./calc_coeff -v -i 13000000 182000000 Result: [4088;292] Err=0 Hz; Fvco=182000000 Hz; p=1; q=28; r=0; VCO Range: 3; Valid: yes; FF800387 $ ./calc_coeff -v -i 13000000 109000000 Result: [4033;481] Err=0 Hz; Fvco=109000000 Hz; p=1; q=16; r=370; VCO Range: 0; Valid: yes; FC1B9204 $ Gruß, Holm
Ich habe noch eine ältere Version der TI Software gefunden, die nicht ganz so viele Macken hat: http://www.ti.com/litv/zip/scac119b Gruß, Holm
Ich habe aber noch eine Design Macke dieses ICs gefunden. Es ist zwar möglich 2 völlig getrennte PLL Setups in den EEPROM zu schreiben (PLL1_0 und PLL1_1) und somit durch Umschalten der Select Leitung S0 10,9 bzw. 18,2 Mhz zu erzeugen ohne weitere sonstige Aktionen, da das über die PLL Konigurateion mit M und N läuft,aber die Ausgangsteiler Pdiv1 -2 und -3 sind in dem Ding nur ein Mal vorhanden und hängen nicht an der PLL Konfiguration, so dass der Ausgang Y1 nur bei einer der Frequenzen die 200Khz erzeugen kann weil dafür der Teilerfaktor (545 oder 910) geändert werden müßte. Das halte ich für reichlich seltsames Design... Wenn man das Ding natürlich "live" von einem Mikrorechner über die I2C Schnittstelle konfiguriert ist das egal, man kann den Inhalt dieser Register jederzeit ändern. Da ich nun drüber nachdenke so ein Ding auch evtl. als VCO einzusetzen ist das eventuell nicht schlimm. (mal sehen ob das geht, man müßte mal rechnen..) In welchem Kanalraster wird denn auf Kurzwelle üblicherweise gesendet, 5Khz? Was wäre ein erstrebenswerter Abstand der diskreten VFO Frequenzen? Ich kurbele mit meinem EKD500 die Amateurbänder eigentlich immer 100Hz Weise durch.. (ist auch 10Hz-weise möglich aber dann kurbelt man sich wund..) Gruß, Holm
So habe mal einen 2-FET-Mixer simuliert. Der Sinus sieht allerdings merkwürdig aus. In der Realität muss in den Schwingkreis ein R damit der Mischer nicht schwingt - oder ein Schwingkreis mit geringer Güte.
@Holm > man kann den Inhalt dieser Register jederzeit ändern Sollte man den Ausgang zuerst abschalten, dann die Frequenz ändern und dann wieder einschalten? Wer weiß, was sonst in der Zwischenzeit für Frequenzen rauskommen. Hallo Bernd, 5 Volt Oszillatorsignal bzw. 10Vss ist aber viel. Da wird bestimmt schon die Gate-Source-Diode leitend. 1-2 Volt sollten ausreichen. Es ist sogar möglich, daß bei einem kleinen Empfangssignal im ersten ZF-Filter das Oszillatorsignal überwiegt. > In der Realität muss in den Schwingkreis ein R damit der > Mischer nicht schwingt - oder ein Schwingkreis mit geringer Güte. Typische ZF-Filter haben eine Güte zwischen 50 und 120. Rp = Q * sqr(L/C) Rp = 100 * 857 ~= 86 kOhm Die Simulation ist nur korrekt, wenn das Modell stimmt. Vor allem in der HF hat jede Spannungsquelle ihren Innenwiderstand. Dann gibt es auch Rückwirkungen über die Miller-Kapazität.
N'Abend, ich hab seit heute diese Variante hier im Einsatz. Die 200k am Drainkreis sind da, um auf die 200kOhm der Folgestufe zu kommen.
So habe mal die Innenwiderstände der HF-Quellen mal fiktiv auf 3K und die Spannungen niedriger gewählt (VFO 2,5V und RF 0,2V). Jetzt geht es. Danke Bernd!
Hallo B e r n d F. Schau Dir mal die Kreuzmodulation an. Als einzigen Unterschied habe ich R6 von 100k auf 10k verkleinert. Das Signal vor dem Roofing-Filter solte so klein bleiben, wie man es bezüglich des Rauschens gerade noch verschmerzen kann. Bei einem guten, großsignalfesten Mischer sieht man außer den beiden "richtigen" Signalen gar nichts.
Da die nächsten Tage die Frequenzanzeige eingebaut wird, mache ich mir schonmal Gedanken wie ich am besten das VFO Signal auskoppel. Kann man einfach mit einem kleinen C, welches den VFO-Kreis wenig belastet, auskoppeln und dann noch eine Verstärkerstufe dahinter? Der Zähler braucht wohl minimal 25mV.
@Sven: Entweder eine kleine Wicklung auf die VFO-Spule oder ein kleines C am Source. Wenn du ein kleines C verwendest (nicht so aufwändig wie die Wicklung), dieses als Trimmer ausführen, um den Pegel einstellen zu können. DC4KU hat zum Beispiel beide Puffer (für Mischer und Zähler) parallel an den VFO angeschlossen. Für den Zähler lieber mehr als die 25mV verwenden, damit er über den gesamten Freq.-Bereich sicher zählt. Vielleicht reicht bei dir sogar nur ein Impedanzwandler. Kommt darauf an, was für ein Pegel nach dem Koppel-C aus deinem VFO kommt.
Nachtrag: Ich würde es so machen: VFO->Puffer->Puffer mit Mischer||Puffer mit Zähler
Ich habe mal ein Blockdiagramm zur Zähleranbindung gemacht. Der erste Puffer ist ja bei Sven schon vorhanden.
Danke, genau so werd ich es machen. Koppelwicklung kam nicht in Frage, da ich mit 6 umschaltbaren Spulen im VFO arbeite. Gestern hab ich noch eine kleine Vorstufe für den NF-Verstärker eingeschleift um die ganz leisen SSB-Stationen hörbar zu machen. Allerdings ist dadurch das Rauschen so gestiegen, dass man das Antennenrauschen nicht mehr darin wahrnehmen kann. Kann ich also davon ausgehen, dass diese Sender hier so schwach einfallen, dass da mit Verstärken nichts mehr zu holen ist, da das SNR schon so schlecht ist, dass ich ohnehin fast nur noch Rauschen verstärke? Blöd formuliert, ich hoffe ihr wisst was ich meine^^. 2. Frage die ich mir stelle betrifft die FET's: Im Normalfall strebt man bei allen Hf-Anwendungen Leistungsanpassung an, schon allein um Reflexionen zu vermeiden. Nur warum ist es bei FET's nicht günstiger eine Spannungsanpassung zu wählen, da diese ja (annähernd) leistungslos spannungsgesteuert sind? Bei spannungsgesteuerten Bauteilen würde man ja erstmal vermuten, dass man die maximal mögliche Spannung am Eingang will?
Sven N. schrieb: > Im Normalfall strebt man bei allen Hf-Anwendungen Leistungsanpassung an, > schon allein um Reflexionen zu vermeiden. > Nur warum ist es bei FET's nicht günstiger eine Spannungsanpassung zu > wählen, da diese ja (annähernd) leistungslos spannungsgesteuert sind? Sapnnungsanpassung hat man zum Beispiel, wenn man einen Schwingkreis am Gate hat der nicht belastet werden soll. Hier hat der FET den Vorteil, dass man ohne Anzapfung bzw. Verluste im Spannungs-Pegel arbeiten kann. Also LC-Kreis direkt an das Gate und fertig. Hat man aber eine niederohmige Vorstufe, dann muss ein R vom Gate nach Masse, welches genau dem Za der Vorstufe entspricht. Ist also nicht viel anders als beim BiPo, nur dass der FET einfacher zu händeln ist, eben durch seinen hochohmigen Eingangswiderstand bei der Source-Schaltung. Ergo beim FET auch immer eine Leistungsanpassung vornehmen.
..interessiert Euch das hier: http://www.ka7exm.net/hycas/hycas_200712_qst.pdf Was ist denn eigentlich in heutiger Zeit von einem Kaaskode ZF Amp mit CA3028 bzw. CA3005 zu halten? Ich habe noch etliche MA3005 von Tesla, die enthalten ja einen CA3028. Da kann man Differnetial oder Kaskode Amps draus bauen.. Die Kaskode kann ja auch AGC. Gruß, Holm
Sven N. schrieb: > Gestern hab ich noch eine kleine Vorstufe für den NF-Verstärker > eingeschleift um die ganz leisen SSB-Stationen hörbar zu machen. > Allerdings ist dadurch das Rauschen so gestiegen, dass man das > Antennenrauschen nicht mehr darin wahrnehmen kann. Dann ist der Pegel vor der NF-Stufe oder vor dem ZF-Verstärker zu klein. Rauschen kommt auch durch einen schlechten Aufbau oder durch Fehlanpassung.
>oder durch Fehlanpassung.
Denke das wird es sein. Die Vorstufe hängt hinter dem aktivem Tiefpass,
welcher hier schon mal gepostet wurde.
Da liegt der Ausgang wohl so bei ein paar hundert Ohm, natürlich
abhängig von der Frequenz...
Ist es ganz sicher der NF-Verstärker, rauscht es auch, wenn der Demodulator auf GND gelegt wird? Solche NF-Stufen werden praktisch immer in Spannungsanpassung betrieben. Jedoch sollten die Widerstände nicht zu groß ausgelegt werden, da ja sonst wieder thermisches Widerstandsrauschen dazukommt. OPs haben durch die Gegenkopplung Ausgangswiderstände im einstelligen Ohmbereich. Die können locker eine Last von 500 Ohm treiben.
Hallo Holm Du hast hier ja gesehen, daß eine Kaskode in der ZF gute Ergebnisse bringt. Ich hab auch zwei CA3054 in Wartestellung mit zwei Kaskoden auf einem Chip. Das Verstärkungs-Bandbreiten-Produkt liegt irgendwo über 500 MHz. Das Ergebnis wird vermutlich ähnlich gut sein, wie mit den JFets.
Ich habe indessen gelesen das die Dinger "are roaring like the niagara falls..". Ich kann mit "noise figure 8db" nicht viel anfangen.. Gruß, Holm
>rauscht es auch, wenn der Demodulator auf GND gelegt wird?
Kommt in der Tat leider wieder vom Demodulator. Irgendwas stimmt wohl am
BFO-Verstärker immer noch nicht.
Rauscht es noch, wenn man den VFO abschaltet/abklemmt? Dann sollte kaum Rauschen vernehmbar sein.
Holm Tiffe schrieb: > Ich kann mit "noise figure 8db" nicht viel anfangen.. Eine NF von 8dB ist noch zu gebrauchen (laut HF-Design von W7ZOI), aber nicht mehr stand der Technik. Leider weiß ich mangels Messtechnik nicht, wie laut ein 8dB NF ist. ;)
Sven N. schrieb: > Kommt in der Tat leider wieder vom Demodulator. Irgendwas stimmt wohl am > BFO-Verstärker immer noch nicht. Hast du eine aktuelle Schaltung von Produktdetektor+BFO+BFO-Amp? Möglicherweise war schon ohne der zusätzlichen NF-Stufe der SNR nicht gerade gut. Denn wenn schon vorher der SNR zu schlecht ist und dann naoch mehr verstärkt wird dieser noch schlechter, da das Rauschen mehr angehoben wird als das Nutzsignal. Wenn ich zum Beispiel den HF-Regler meines ZF-Verstäkers zu weit aufdrehe, so tritt das Antennenrauschen immer mehr in den Vordergrund...
Im Anhang mal der BFO-Verstärker. Ich denke ich kenne jetzt auch das Problem. Da ich zwischendurch den Oszillatortyp geändert habe passt der Amp nicht mehr. Vorher brauchte ich die 3 Stufen um auf ca. 1Vs zu kommen, aber jetzt bringt ja der Oszillator alleine schon 1.5V. EDIT: Wenn ich den VFO abklemme wird das Rauschen auf jeden Fall leiser.
Naja 8dB über thermischem Rauschen, Tesla selbst, also der Hersteller der MA3005 die ich hier habe sagt typisch 7,8, kleiner 9,5dB. bei typisch 20 größer 15dB Verstärkung in Kascode (wenn ich Apk und Apd richtig deute). http://katalogy.ic.cz/MA3005.html (Daten unten auf der Seite sind relevant) Die Frage bleibt halt ob sich da Etwas draus bauen läßt was heute noch brauchbar erscheint oder ob man nicht lieber einen DDR A281 (TAA981) da rein setzt wie es zum Beispiel das Funkwerk Köpenick im EKD 300 gemacht hat. (Spannungsverstärkung 96dB (9V) bei 70dB Regelumfang und 7,2% Klirr (?) vom Rauschen redet im Datenblatt gar Keiner) Dieser wird natürlich auch nicht mehr das Nonplusultra sein, die haben die Dinger früher auch ausgemessen und mit bunten Punkten versehen. Mir geht es im Prinzip ähnlich wie Sven, ich habe haufenweise Zeug da und möchte das "sinnvoll" verbasteln. Normalerweise hatte ich vor, den 1. Mischer ohne Vorstufe an die Antenne zu hängen, d.h. vor dem Mischer gibts keine Verstärkung, danach ein Quarzfilter mit 4dB Betriebsdämpfung und erst dann den ersten ZF Amp. Wird wohl so nicht gehen zumal dann die 8dB Rauschen auch ganz vorne sitzen. Also muß zumindest zwischen Ringmischer mit -6dB, Diplexer und dann 1. ZF Stufe (?) erst mal Jemand aufholen mit mindestens 10dB und geringem Rauschen...sieht wohl nach einer FET Kascode aus...oder BF981? Beim BF981 wären das 12db und 0,7dB Rauschen... Gruß, Holm
Sieht aus wie clipping am Ausgang deines BFO-Amps. Die Verstärkuung ist viel zu hoch.
Bitte melde dich an um einen Beitrag zu schreiben. Anmeldung ist kostenlos und dauert nur eine Minute.
Bestehender Account
Schon ein Account bei Google/GoogleMail? Keine Anmeldung erforderlich!
Mit Google-Account einloggen
Mit Google-Account einloggen
Noch kein Account? Hier anmelden.



































