Hallo allerseits, langsam aber sicher verlier ich die Geduld. Habe obige Schaltung aufgebaut nach dem Beispiel aus dem Tietze und Schenk (12. Auflage 14.5.3) und die Werte bestimmt. Aus einem mir nicht zu erklärenden Grund schwingt mein VCO leider nicht an. Brücke ich vor R1 hoch vor R2 (sodass dieser keine Rolle mehr spielt) schwingt alles super an. (siehe Anhang) Jemand eine Idee woran es liegen kann? Danke Klaas
Klaas schrieb: > Jemand eine Idee woran es liegen > kann? Erhöhe mal die Betriebsspannung für die OPs. +-5V ist ein bisschen wenig für den TL074.
Bringt leider keine Lösung, er schwingt ja auch im Teilschaltkreis an mit dem 074
Klaas schrieb: > langsam aber sicher verlier ich die Geduld. Habe obige Schaltung > aufgebaut nach dem Beispiel aus dem Tietze und Schenk (12. Auflage > 14.5.3) und die Werte bestimmt. Aus einem mir nicht zu erklärenden Grund > schwingt mein VCO leider nicht an. Aufgebaut? Oder doch nur simuliert? Viele Oszillatoren schwingen in der Simulation nicht an. Ich würde sagen das ist sogar der Normalfall. Und mit ein Grund, warum ich auf Simulation nicht viel gebe. XL
Nachtrag: die Schaltung ist ohnehin Murks und taugt bestenfalls zur Erläuterung des Prinzips. Die beiden Transistoren sind lausige Stromschalter, zumindest für kleine Steuerspannungen. Ein Schalter aus 4 Dioden wäre besser gewesen. XL
Ist der LT1018 tatsächlich ein solcher, oder hast du einen "Ersatztyp" (z.B. das vierte Viertel des TL074) genommen?
Axel Schwenke schrieb: > Die beiden Transistoren sind lausige > Stromschalter, zumindest für kleine Steuerspannungen. Heutzutage sollte man FETs nehmen, dann verfälscht das Umschaltsignal die Spannung nicht. Allerdings ist der TL074 sehr schlecht, der kann bis 13mV Offset haben. Peter
>Ist der LT1018 tatsächlich ein solcher, oder hast du einen "Ersatztyp" >(z.B. das vierte Viertel des TL074) genommen? In TINA schwingt die Schaltung mit 4/4 x TL074... Man darf aber nicht den Modus "Calculate Operating Point" wählen!
> Gib dm LT1018 mal probeweise einen zusätzlichen Pullup am Ausgang. Der hat als Last doch nur 10 kOhm (LT1018 typical output drive 60mA) > Viele Oszillatoren schwingen in der Simulation nicht an Dann dürfte es keine intgrierten Schaltungen geben, denn die sind alle erst simuliert. @Klaas Nimm mal zur Simulation anstatt dem TL074 einen LT1055. Das ist auch ein schneller OP mit JFet-Eingängen. Dann gibt es bei einigen OPs wie dem TL074/TL084 den Phase Reversal Effekt. Geht der positive Eigang an den oberen Rail, kippt der Ausgang auf den negativen Anschlag.
B e r n d W. schrieb: > Der hat als Last doch nur 10 kOhm (LT1018 typical output drive 60mA) Das ist der Low-Pegel. Bei High-Pegel sind es nur um die 200µA. > Dann gibt es bei einigen OPs wie dem TL074/TL084 den Phase Reversal > Effekt. Genau deswegen habe ich oben nachgefragt, ob der TO nich womöglich den LT1018 (der m.W. phase-reversal-fest ist) durch etwas anderes ersetzt hat. > Geht der positive Eigang an den oberen Rail, kippt der Ausgang > auf den negativen Anschlag. Ich meine, es wäre andersherum, und die Eingangsspannung muss dabei nicht einmal die unter Rail erreichen. Deswegen könnte der Effekt hier durchaus zum Tragen kommen. Um sicher zu sein, müsste ich das aber noch einmal ausprobieren. Das Dumme ist, dass solche Effekte meist nicht in den Simulations- modellen berücksichtigt sind.
Peter Dannegger schrieb: > Axel Schwenke schrieb: >> Die beiden Transistoren sind lausige >> Stromschalter, zumindest für kleine Steuerspannungen. > > Heutzutage sollte man FETs nehmen, dann verfälscht das Umschaltsignal > die Spannung nicht. Für "langsame" VCO wie diesen würde ich statt des Stromschalters eher ein geschaltetes Koeffizientenglied nehmen. Mit einem MOSFET als Schalter wird das praktisch beliebig genau. XL
>Das Dumme ist, dass solche Effekte meist nicht in den Simulations- >modellen berücksichtigt sind. Deswegen ist es wichtig, den richtigen Simulationsmodus auszusuchen. In TINA wähle man "Use Initial Conditions" oder "Zero Initial Values", aber nicht "Calculate Operating Point". Sonst fängt der Simulator eventuell mit Spannungen an zu simlieren, die außerhalb des erlaubten Gleichtakteingangsspannungsbereich liegen.
Kai Klaas schrieb: > Deswegen ist es wichtig, den richtigen Simulationsmodus auszusuchen. In > TINA wähle man "Use Initial Conditions" oder "Zero Initial Values", aber > nicht "Calculate Operating Point". In diesem Fall funktioniert die Schaltung ja in der Simulation, aber nicht in der Realität. Falls das Problem tatsächlich mit dem Phase-Reversal zu tun haben sollte (was aber überhaupt nicht sicher ist), wird man es in der Simulation nur dann nachstellen können, wenn das verwendete TL074-Modell das Phase-Reversal auch modelliert. Ich sehe gerade, dass das Modell tatsächlich Phase-Reversal "kann", allerdings tritt es erst bei etwa 0,4V unterhalb der negativen Versor- gungsspannung auf. Wenn das beim realen TL074 genauso ist, sollte es eigentlich nicht stören, vorausgesetzt, der Rest der Schaltung ist in Ordnung.
>In diesem Fall funktioniert die Schaltung ja in der Simulation, aber >nicht in der Realität. Stimmt, hast Recht, habe ich übersehen.
@ Kai Klaas >>> Gib dm LT1018 mal probeweise einen zusätzlichen Pullup am Ausgang. >> Der hat als Last doch nur 10 kOhm (LT1018 typical output drive 60mA) > Das ist der Low-Pegel. Bei High-Pegel sind es nur um die 200µA. Also doch Pull-Up, und zwar deutlich kleiner als 10k. >> Geht der positive Eigang an den oberen Rail, kippt der Ausgang >> auf den negativen Anschlag. > Ich meine, es wäre andersherum, und die Eingangsspannung muss dabei > nicht einmal die unter Rail erreichen. Jetzt werd ich doch unsicher, ich bin schonmal in die Falle getappt, aber das ist schon ein paar Jahre her.
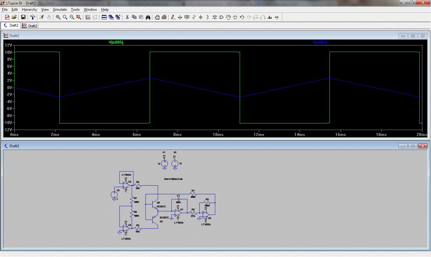
Guten Morgen Allerseits, vorab schon einmal vielen Dank für die vielen Anregungen. Um ein paar Missverständnisses entgegen zu wirken. Die Schaltung existiert bisher NUR in der Simulation und funktioniert NICHT. Habe eure Anregungen probiert umzusetzen (siehe Grafik), leider scheint mein Spice simulationstechnisch die Gretsche zu machen (so komplex ist das doch gar nicht). Simulier ich mir nur die beiden MOSFETS regeln die sogar grob die Frequenz, leider auch gleichzeitig die Amplitude mit und von sauberem Rechteck kann man eh nicht reden. Hatte noch die Idee über eine Kapazitätsdiode oder einem MOSFET im Widerstandsbereich die Spannungssteuerung zu erzeugen, bin mir da aber noch nicht über ne saubere Lösung im Klaren. Anregungen natürlich willkommen. Schön wäre es natürlich den Eingang dahingehend zu normieren, dass man z.B. pro V eine Oktave hat. Aber erstmal sollte die Frequenz über die Spannung ohne Amplitudenverlust steuerbar sein. Soweit erstmal, allen einen schönen Tag :) PS: Die TL074 hatte ich nur deswegen verwendet weil ich die hier noch rumzuliegen hatte. Hab jetzt die LT1679 genommen, LowNoise wäre mir wichtiger als sehr schnell. PPS: ich hoffe mal ich habe eure Anregungen nicht total vebockt umgesetzt
Klaas schrieb: > Simulier ich mir nur die beiden MOSFETS regeln die sogar grob > die Frequenz, leider auch gleichzeitig die Amplitude mit und von > sauberem Rechteck kann man eh nicht reden. Kein Wunder bei 16A Mosfets. Schon mal die Input Kapazität im Datenblatt nachgeschaut? Der IRF7210 kommt da auf rund 10nF. Mit deinen 10K am Gate braucht der ewig um durchzuschalten. Wenn schon MOSFETs dann welche im Kleinleistungsbereich. Warum nimmst du keinen Analogschalter ala CD4053 / CD4066 oder so.
Klaas schrieb: > Um ein paar Missverständnisses entgegen zu wirken. Die Schaltung > existiert bisher NUR in der Simulation und funktioniert NICHT. Sie funktioniert in der Simulation nicht. Das bedeutet nicht daß sie auch in der Realität nicht funktionieren würde. Und bitte, bitte schreib in einem solchen Fall nie wieder wie im Beitrag #2916180: >> Habe obige Schaltung aufgebaut > Simulier ich mir nur die beiden MOSFETS regeln die sogar grob > die Frequenz, leider auch gleichzeitig die Amplitude mit und von > sauberem Rechteck kann man eh nicht reden. Ein ganz offensichtlicher Schaltungsfehler ist, daß der Integratorwiderstand R1 hinter den MOSFETs sitzt. Statt dessen gehören die Source-Anschlüsse der FETs direkt an den Integrator-Eingang (aka virtuelle Masse) und R1 braucht man zweimal, je einmal in jeder Drain-Leitung. Der Schmitt-Trigger U4 hat das Problem, daß seine Schaltschwellen von der Betriebsspannung und der Belastung des Ausgangs abhängen. In der Simulation würde ich da einen OPV mit Rail-to-Rail Ausgang verwenden. > Hatte noch die Idee über eine > Kapazitätsdiode oder einem MOSFET im Widerstandsbereich die > Spannungssteuerung zu erzeugen Murks! Versuch doch erstmal, die Schaltung zu verstehen. > Schön wäre es > natürlich den Eingang dahingehend zu normieren, dass man z.B. pro V eine > Oktave hat. Das wird (natürlich) nichts werden. Ein Integrator/Schmitt-Trigger VCO hat eine lineare Steuerkennlinie: f = k*U. Für obiges bräuchtest du einen VCO mit exponentieller Kennlinie. Praktisch baut(e) man sowas eher mit einem vorgeschalteten Exponentialkonverter, der die lineare Steuerspannung mit z.B. 1V/Oktave in eine exponentielle Spannung U_out = k * 2^U_in umsetzt. Im Web und in Büchereien (sic!) gibt es jede Menge Schaltungsvorschläge aus der Zeit der Analogsynthesizer. Mein Vorschlag wäre, das ganze Geraffel mit U1, U2 und den Mosfets durch ein geschaltetes Koeffizientenglied zu ersetzen:
1 | --[ R ]---*---[ R ]--- |
2 | | | | |
3 | | | |\ | |
4 | | ---|-\ | |
5 | | | >----*--[R1]-- ... |
6 | --*--[ R ]---*---|+/ |
7 | | |/ U1 |
8 | | |
9 | D| V1 |
10 | ||------------------ ... |
11 | | |
12 | GND |
V1 ist ein n-Kanal-MOSFET, U1 ein halbwegs schneller OPV. Je nach Schaltzustand von V1 arbeitet U1 als Verstärker +1 (V1 gesperrt) oder -1 (V1 durchgesteuert). R wählt man mit einigen 10K bis einigen 100K. Damit das Ganze schwingt, braucht man vom Schmitt-Trigger zum Gate von V1 noch eine Negation. Im einfachsten Fall baut man dazu den Schmitt-Trigger invertierend:
1 | |\ |
2 | von U3 -----|-\ |
3 | | >---* |
4 | --|+/ | |
5 | | |/ U4 | |
6 | | | |
7 | --[R5]--*--[ R6]--*-- zu V1 |
8 | GND |
Um die Simulation zur Schwingung anzuregen, würde ich vorschlagen, den Integrationskondensator mit U=Vdd zu initialisieren. XL
Auch mit Bipolaren Transistoren bekommt man das Teil zum schwingen. Man muss nur darauf aufpassen das der durch die Transistoren geschaltete Strom sehr viel grösser ist als der Basisstrom für die Transistoren, sonst wird die Funktion Steuerspannung nach Frequenz nicht linear. Dabei addiert sich dann der Basisstrom zum integrierenden Strom (Kollektorstrom)
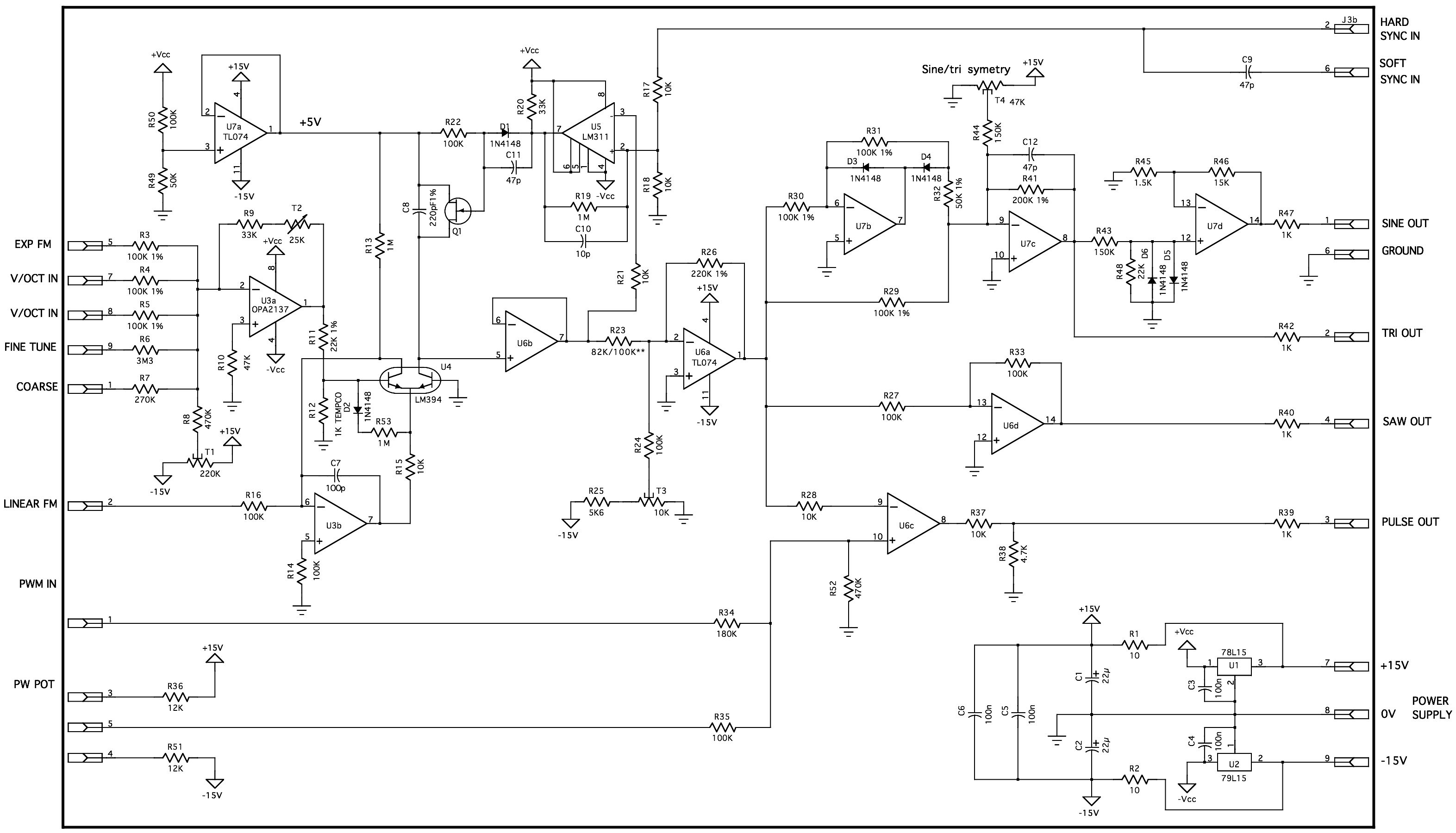
Hallo allerseits, habe es jetzt hinbekommen. und alles schwingt schön. habs jetzt mit zwei fets gelöst. @ axel, welchen vorteil hätte dein koeffizientenglied denn? noch eine kleine frage, ich probiere gerade obige schaltung eines vco zu verstehen U3a und U3b sind doch exponential converter wenn ich mich nicht irre. aber was genau macht u5 (der lm311), habe probiert das nach zubauen, komme aber irgendwie nicht auf was vernünftiges. wenn mir das einer kurz erklären könnte wäre das super :) Danke
>aber was genau macht u5 (der lm311), habe probiert das nach >zubauen, komme aber irgendwie nicht auf was vernünftiges. Der dürfte den Schwingkondensator C8 mit Hilfe von Q1 entladen. Ist also ein Sägezahnoszillator, der den Schwingkondensator mit einem Konstantstrom auflädt und nach Erreichen einer Schwelle schlagartig mit einem FET entlädt. Die Schaltung in deinem Eröffnunsgthread, hast du die genauso aus dem Tietze Schenk?
Klaas schrieb: > Hallo allerseits, habe es jetzt hinbekommen. und alles schwingt schön. Und, was hast du geändert? > @ axel, welchen vorteil hätte dein koeffizientenglied denn? Es ist genauer, vor allem bei kleinen Steuerspannungen. > noch eine kleine frage, ich probiere gerade obige schaltung eines vco zu > verstehen U3a und U3b sind doch exponential converter wenn ich mich > nicht irre. aber was genau macht u5 (der lm311) Dieser VCO benutzt einen Exponentialkonverter mit Stromausgang. Zeitbestimmender Kondensator ist C8, der über die eine Hälfte von U4 mit dem besagten exponentierten Strom geladen wird. Die Spannung am unteren Anschluß von C8 fällt dabei ausgehend von 5V linear ab. U6b puffert diese Spannung, U5 ist ein Schmitt-Trigger mit sehr kleiner Hysterese, der C8 über Q1 wieder entlädt, wenn der untere Anschluß von C8 0V (die Spannung über C8 mithin 5V) erreicht. Am Ausgang von U6b steht also ein Sägezahn, der von 5V auf 0V linear abfällt und zurück auf 5V springt. Der Krempel dahinter ist ein interessant aussehender Sägezahn/Dreieck Konverter und ein russisch aussehender Sinuskonverter. Hauptkritikpunkt der Schaltung ist, daß sie den Temperaturgang von U4 anscheinend mit einem speziellen R12 kompensiert. Nachbau dürfte damit ausgeschlossen sein. Und ohne Kompensation wird das thermisch nicht stabil. XL
>Hauptkritikpunkt der Schaltung ist, daß sie den Temperaturgang von U4 >anscheinend mit einem speziellen R12 kompensiert. Nachbau dürfte damit >ausgeschlossen sein. Und ohne Kompensation wird das thermisch nicht >stabil. Ein PT1000 Element dürfte ausreichen. Wir haben das hier mal diskutiert: Beitrag "Re: VU-Meter Schaltung"
Axel Schwenke schrieb: > Der Krempel dahinter ist ein interessant aussehender Sägezahn/Dreieck > Konverter Das ist eine übliche aktive Gleichrichterschaltung. Axel Schwenke schrieb: > und ein russisch aussehender Sinuskonverter. Kleiner als 1% wird der Klirrfaktor wohl kaum werden. Da werden die Spitzen des Dreieckes ein bisschen verrundet mit den beiden Dioden. Axel Schwenke schrieb: > Hauptkritikpunkt der Schaltung ist, daß sie den Temperaturgang von U4 > anscheinend mit einem speziellen R12 kompensiert. Nachbau dürfte damit > ausgeschlossen sein. Und ohne Kompensation wird das thermisch nicht > stabil. Soviele NTC mit 1KOhm hat der Markt auch nicht gerade zu bieten. Würde das einfach mal ausprobieren. Ist aber nicht mehr der letzte Stand der Technik. Dann besser kleinen AVR nehmen und das Digital lösen. ADC -> Tabelle -> PWM
>Kleiner als 1% wird der Klirrfaktor wohl kaum werden. Da werden die >Spitzen des Dreieckes ein bisschen verrundet mit den beiden Dioden. Speziell angepaßte Diodenformer können einen Klirrfaktor von unter 1% liefern. Allerdings verschlechtert der sich bei Temperaturänderung merklich. Und das Ganze funktioniert natürlich nur bei einer ganz bestimmten Amplitude des Eingangssignals. Werterhin gilt zu beachten, daß die Dioden auf gleiche Kennlinien selektiert sein sollten. Früher hat man dazu "gegurtete" Dioden verwendet.
Kai Klaas schrieb: > Speziell angepaßte Diodenformer können einen Klirrfaktor von unter 1% > liefern. Mit mehr an Aufwand gibt es halt bessere Ergebnisse. >Allerdings verschlechtert der sich bei Temperaturänderung > merklich. Und das Ganze funktioniert natürlich nur bei einer ganz > bestimmten Amplitude des Eingangssignals. Richtig stabil funktioniert das halt nur in ICs oder Gehäuse drum und irgendwelche Tempkomp. Schaltungen drumherum. > Werterhin gilt zu beachten, > daß die Dioden auf gleiche Kennlinien selektiert sein sollten. Früher > hat man dazu "gegurtete" Dioden verwendet. Dann hoffen wir mal das die alle vom gleichen Wafer sind ...
Helmut Lenzen schrieb: >> Hauptkritikpunkt der Schaltung ist, daß sie den Temperaturgang von U4 >> anscheinend mit einem speziellen R12 kompensiert. > Soviele NTC mit 1KOhm hat der Markt auch nicht gerade zu bieten. Es steht halt nicht dabei, was genau R12 sein soll. > Ist aber nicht mehr der letzte Stand der Technik. Dann besser kleinen > AVR nehmen und das Digital lösen. ADC -> Tabelle -> PWM Müßte aber schon eine schnelle PWM sein. Man braucht nämlich nicht nur ordentlich Auflösung, sondern will den VCO auch modulieren können. Wenn man schon den Schritt zu einem µC geht, dann besser gleich einen digitalen VCO bauen, nach dem DDS-Prinzip. Dann klappts auch mit dem Sinus. XL
Axel Schwenke schrieb: > Und, was hast du geändert? Sorry, wo bleiben meine Manieren, hab den Schaltplan angehängt. Wenn U5 ein Sägezahngenerator ist, wie schaffen die das denn, dass die Steigung der Flanken auch Frequenzangepasst wird? Die Amplitude sollte ja über alle Frequenzen gleich sein, was ja eine steigende Steilheit mit steigender Frequenzerfordert... U7d liefert tatsächlich einen nicht so tollen Sinus, aber gibt es denn einen besseren weg einen Tiefpass zu erzeugen der nicht mit steigendem f den Sinus wegdämpft. Eimnfache Tiefpässe haben auch keine zufriedenstellenden Lösungen gebracht
Klaas schrieb: > Wenn U5 ein Sägezahngenerator ist, wie schaffen die das denn, dass die > Steigung der Flanken auch Frequenzangepasst wird? Die Amplitude sollte > ja über alle Frequenzen gleich sein, was ja eine steigende Steilheit mit > steigender Frequenzerfordert... Ist Dreieck nicht Sägezahn. Nun die Amplitude deines Dreieckes bestimmt doch die Umschaltschwelle von U4 mit R7,R5 und seinem Ausgangspegel. Der Kondensator wird halt solange geladen bist es passt. Klaas schrieb: > U7d liefert tatsächlich einen nicht so tollen Sinus, aber gibt es denn > einen besseren weg einen Tiefpass zu erzeugen der nicht mit steigendem > f den Sinus wegdämpft. Eimnfache Tiefpässe haben auch keine > zufriedenstellenden Lösungen gebracht Tiefpass geht nicht. Aber mit etwas mehr an Dioden wie Kai dir schon gezeigt hat wird es besser. Du must halt mehr Knicke einbauen in deinem Sinus. U8 ist überigens überflüssig, U5 kann das auch direkt treiben. Kannst du auch hier nachlesen: http://books.google.de/books?id=h6A0HyamoTIC&printsec=frontcover&hl=de&source=gbs_ge_summary_r&cad=0#v=onepage&q&f=false Seite 772. Die ist sogar verfügbar.
Helmut Lenzen schrieb: > Klaas schrieb: >> Wenn U5 ein Sägezahngenerator ist, wie schaffen die das denn, dass die >> Steigung der Flanken auch Frequenzangepasst wird? Die Amplitude sollte >> ja über alle Frequenzen gleich sein, was ja eine steigende Steilheit mit >> steigender Frequenzerfordert... > > Ist Dreieck nicht Sägezahn. Nun die Amplitude deines Dreieckes bestimmt > doch die Umschaltschwelle von U4 mit R7,R5 und seinem Ausgangspegel. Der > Kondensator wird halt solange geladen bist es passt. Nene jetzt gabs ein Missverstänfnis, nicht U5 meiner Schaltung, sondern der U5(LM311) der obigen. ;) Ja Spannungsfolger ist Murks, der liegt da eher noch als Leiche drinne und wartet auf seine Abholung
Klaas schrieb: > Nene jetzt gabs ein Missverstänfnis, nicht U5 meiner Schaltung, sondern > der U5(LM311) der obigen. ;) OK, es gibt halt mehr als ein IC das U5 heist. Bei mir fast in jeder Schaltung :=)
Klaas schrieb: > Wenn U5 ein Sägezahngenerator ist, wie schaffen die das denn, dass die > Steigung der Flanken auch Frequenzangepasst wird? Na über den Ladestrom. Der Strom bestimmt die Anstiegsgeschwindigkeit der Flanke. > Die Amplitude sollte ja über alle Frequenzen gleich sein Die Amplitude ist durch das Design konstant. Der Kondensator wird auf 0 entladen und dann mit variablem Strom auf 5V geladen. > U7d liefert tatsächlich einen nicht so tollen Sinus So ein einfacher Dreieck-Sinus Umformer funktioniert bloß bei korrekter Amplitude. > einen besseren weg einen Tiefpass zu erzeugen der nicht mit steigendem > f den Sinus wegdämpft. Eimnfache Tiefpässe haben auch keine > zufriedenstellenden Lösungen gebracht Nix Tiefpaß. Das ist ein progressiver Begrenzer. Im Prinzip schneiden die Dioden die Spitzen des Dreiecks weg. Und weil die Diodenkennlinie "rund" ist, wird auch der Rest um die (ehemalige) Spitze rund. XL
Bitte melde dich an um einen Beitrag zu schreiben. Anmeldung ist kostenlos und dauert nur eine Minute.
Bestehender Account
Schon ein Account bei Google/GoogleMail? Keine Anmeldung erforderlich!
Mit Google-Account einloggen
Mit Google-Account einloggen
Noch kein Account? Hier anmelden.







