Hallo alle zusammen Ich hab die Schaltung jetzt nochmal überholt und will natürlich eure Meinung wissen. Dass es mit fertigen SPS oder uC einfacher wäre weiss ich aber das ist nun mal leider nicht die Aufgabenstellung :) (Wer neu zuschaltet hier der alte Thread: Beitrag "Re: Sandstrahlkabine Umbau" ) Fangen wir wieder mit der Versorgung an: Ich hab die 12+12V Addierung jetzt nach den Gleichrichtern geschaltet, weil ja MaWin gemeint hatte dass ich sonst Wicklungen kurzschliesse, hoffe das passt so. Der LM7805 wird weiterhin mittels dem Signal "READY" ein und ausgeschaltet. Widerstandsberechnung erfolgt noch. Im kompletten Schaltplan wurden allerdings bereits die Schaltteile benannt, PD steht für Pulldown und B/G für Basis/Gate der entsprechenden Transistoren/FETs.
Die Betreibung des Motors mittels TRIAC habe ich jetzt komplett verworfen, da mir das ganze zu heikel wurde, hier kommt jetzt ein normales Motorschütz zur Verwendung. Dieses habe ich jetzt einfach mal in Grau eingezeichnet, da ich nicht weiss, wie man nicht auf der Platine befindliche Bauteile normalerweise einzeichnet, sollte aber selbsterklärend sein. Die Ansteuerung kommt vom Signal "MOTOR_AN", geht über die Sicherheitsschalter an Tür und Notaus (wodurch der Motor zu 100% spannungslos geschaltet wird bei Betätigung) und dann an A1/A2, der Schütz schaltet dann und die Kontakte 230LSW (Switched) und 230NSW werden versorgt. Darüber sieht man die Strommessung mittels des ACS713 inkl. der Filterung per Kondensator und eines Kondensators CHW, welcher mir die Gleichwellen des Ausgangs glätten soll. Der Ausgang "Current" wird dann weiter zum Abgleichen an die OPVs weitergegeben (dazu später). Rechts sieht man die neuen Timer, welche durch RC-Glieder ersetzt wurden. An der Schaltung sollte eig nicht viel auszusetzen sein, lediglich 2 Fragen hab ich. 1. Kann mir nochmal wer die genaue Funktionsweise der Entladungsdioden erklären? 2. Beim Resetten sollten beide Timer ja auf 0 gesetzt werden, sprich die Kondensatoren entladen werden. Muss ich dafür mit dem (hier nur angedeuteten Reset-Signal) die Kondensatoren mittels Transistoren auf GND schalten, oder geht das einfacher? Das Signal ist HIGH, wohl gemerkt, wenn der Knopf gedrückt wird.
Hier nochmal die Strommessung/ Auswertung mittels OPV. Links die Messung, ob der Strom unter 6A (Maximalstrom) liegt, einzustellen mittels des Trimmers, und die daraus resultierende Durchschaltung der entsprechenden Transistoren, rechts die Messung, ob der Strom oberhalb der 4A liegt, und ebenfalls die Durchschaltung.
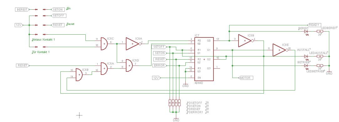
Als letztes noch die Logik-Schaltung mitsamt den Pins für die Taster des Bedienfeldes. Hier wurde lediglich, durch Wegfallen der zweiten Kontakte des Notaus und der Tür, die überflüssigen AND Gatter entfernt und somit ein IC eingespart. Weiterhin wurden die Eingänge des 4043 an Pulldowns gesetzt. Die Eingänge des nicht verwendeten LATCH werden noch auf GND gesetzt. Weiterhin bleibt hier die Frage, ob 4043 oder 4044 Latch, ansonsten bin ich zuversichtlich ^^ Und jetzt her mit den Kommies ;)
Wegstaben Verbuchsler schrieb: > warum wurde denn nun ein neuer Thread aufgemacht? Weil im letzten Thread stellenweise wieder so amüsante Beiträge gebracht wurden wie "So ein Murks" oder "Mit so was kommste in den Knast aber nie durch den Tüv" und ich wollte mich einfach von der alten, fehlerhaften Schaltung abgrenzen. Hoffe das verstösst nicht gegen die Forenregeln.
> Keine Fehler mehr? Nur Kleinigkeiten wie: Doppelter Brückengleichrichter ist überflüssig. Trafo und Siebkondensatoren C24V bzw C12V hast du gewürfelt aber sicher nicht gerechnet. Versorgung der CMOS-Logik/Komparatoren aus den unstabilisierten 12V ist Murks. Ansteuerung des Schützes und der Ventile über einen NMOS wird nicht funktionieren. LM339 hat einen OC-Ausgang. Entprellen, entkoppeln und entstören sind anscheinend nicht wichtig. Die eigentliche Logik und die Strommessung hab ich mir nicht mehr angetan. > Oder keiner mehr Lust? :D Warum sollte ich jemanden bei einem kommerziellen und noch dazu sicherheitsrelevanten Projekt zu unterstützen, der sich elementares Grundlagenwissen erst aneignen muß? Meld dich wieder, wenn du z.B. http://www.dse-faq.elektronik-kompendium.de/dse-faq.htm#F.9 http://www.mikrocontroller.net/articles/Relais_mit_Logik_ansteuern http://www.mikrocontroller.net/articles/Entprellung http://www.ti.com/lit/ds/symlink/lm239-n.pdf in deinen Entwürfen berücksichtigt hast. p.s. Auch wenn ich in der Lage bin, eine solche Schaltung zu bauen, würde ich an deiner Stelle dennoch fertige Komponenten (Netzteil, Stromsensor, Klein-SPS,...) einsetzen - das ist unterm Strich sicher billiger als diese Bastelei.
mercurius schrieb: > Trafo und Siebkondensatoren C24V bzw C12V hast du gewürfelt aber sicher > nicht gerechnet. Stimmt, hatte ich aber auch irgwo erwähnt, dass noch kein Bauteil errechnet wurde. Hintergrund ist, dass ich die berechnungen durchführen kann, während eine Musterplatine gefertigt wird. Natürlich müssen bestimmte Bauteile aufgrund der Werte grösser dimensioniert werden, das hab ich aber im Layout berücksichtigt. mercurius schrieb: > Ansteuerung des Schützes und der Ventile über einen NMOS wird nicht > funktionieren. Gelesen, Fehler erkannt und wird korrigiert, danke ;) mercurius schrieb: > LM339 hat einen OC-Ausgang. > Entprellen, entkoppeln und entstören sind anscheinend nicht wichtig. Das ist mir heute morgen auch gekommen, möcht ich mich für entschuldigen ^^ @ Mercurius auch wenns jetzt frech ist aber würdest du mir da bissl (auch ausserhalb vom Forum) unter die Arme greifen? Ich bin nicht faul und werd die Arbeit schon selber machen aber jemand der Korrektur liest ist gold wert ;) Und gewünschte SIL Klasse wär 3.
Also hier schon mal die überarbeitete Versorgung und die Motoransteuerung. Hoffe das ist besser ^^ Was wäre denn ein geeigneter Wert für die Siebkondensatoren? Ach ja zum Trafo: Ist ein Kaschke mit 2x12V bei 9W.
Hallo und guten Morgen ich habe mir heute Nacht nochmal paar Gedanken gemacht und bin eigentlich ganz zufrieden. Hier mal das Update *LM339 wurde durch einen MAX989 ersetzt, welcher einen PP Ausgang besitzt Läuft zwar unter 5V aber sollte machbar sein *Timer werden mit einem NPN resettet *Motorschuetz und Ventile werden durch verbesserte Mosfet-Schaltung mit Freilaufdiode und Treiber angesteuert *Messschaltung wurde überarbeitet *Versorgungen der ICs werden mit 100nF Kondensatoren ausgeglichen *Versorgungsschaltung wurde nach mercurius Ratschlag abgeändert. Wie gesagt, es wurden noch keinerlei Werte errechnet, ausser den 100nF an den ICs und ein Pulldown Widerständen. Ich hoffe, dass wir der Sache langsam näher kommen, und freue mich auf Kommentare BTW Alle, die hier mithelfen und geholfen haben und mal in die Nähe von 74635 Kupferzell kommen, dürfen sich bei mir ein Danke-Bier abholen ;) Gruss Björn
Netzteil: Mit einem 12V Trafo wird es nicht funktionieren - siehe DSE-FAQ. Ich hab mir das mal mit eine Block FL18/9 simuliert. Uleer=Un*1.22 und Ri=(Uleer-Un)/In Damit bleibt U24 knapp im üblichen Bereich für Relais bzw. Magnetventile (0.8-1.2 * Un), Ripple ist auch OK. Ein FL18/8 wäre optimal. Für die Versorgung der Logik bleiben 3 Alternativen. a) max. 9V aus U12 - wird aber bei minimaler Netzspannung grenzwertig für einen 78L09. b) 15V aus U24 - funktioniert für Komparator und 4xxx-Logik c) alles aus 5V versorgen 74xx-Logik Komparator/Verzögerung: Deine Lösung mit dem Transistor wird nicht reproduzierbar funktionieren, da es keine definierte Schaltschwelle gibt; die Flanken des Error-Signals werden auch ziemlich verschliffen. Eine gewisse Hysterese wäre angebracht - der Avago liefert ja so um die 20 mV Rauschen. Ich hab dir eine Auschaltverzögerung aus meinem Fundus angehängt - erst einmal ohne weitere Erklärung :) Der wesentliche Punkt ist aber, dass ich nicht davon überzeugt bin, dass dir jemand eine Lösung ohne Sicherheitsrelais abkauft. http://www.dguv.de/dguv-test/de/produktsicherheit/pruefgrundlagen/pruefgrundsaetze/pg_pdf/gs_ste_13.pdf besonders Abschnitt 6. bzw. als allgemeine Übersicht http://www05.abb.com/global/scot/scot209.nsf/veritydisplay/94f9f0c2efb8863ec1256c450037d18e/$file/1sac103201h0101.pdf http://downloads.industrial.omron.eu/IAB/Products/Safety/E02E/E02E-DE-01+SafetyGuide.pdf http://www.sti.com/safety/index.htm Wenn du dich da ein wenig eingelesen hast, wirst du mir wahrscheinlich zustimmen, dass ein Eingriff in den bestehenden Sicherheitskreis sehr gut überlegt sein will und sich - unabhängig von der Art der eigentlichen Steuerung - nicht mit ein paar Rückfragen in einem Forum erschlagen läßt. Grundsatz: Egal, was die Steuerung macht, der Sicherheitskreis muß davon unberührt bleiben. Damit stellt sich die Kernfrage, welche Aufgaben überhaupt noch für die Steuerung (Selbstbau mit oder ohne µC, Relais, SPS) übrigbleiben. Solange dieser Punkt nicht eindeutig geklärt ist, ist in meinen Augen die Beschäftigung mit den Details einer solchen Steuerung vergebliche Liebesmüh'.
mercurius schrieb: > Deine Lösung mit dem Transistor wird nicht reproduzierbar funktionieren, > da es keine definierte Schaltschwelle gibt Entweder ich steh aufm Schlauch, oder ich versteh das so: Aufgrund Bauteiltoleranzen müsste die Schaltung jeder Plantine einzeln abgestimmt werden. Mit Transistoren meinst du die am Ausgang der Komparatoren, nicht die an den RC Gliedern, richtig? mercurius schrieb: > die Flanken des > Error-Signals werden auch ziemlich verschliffen Würde ein kleiner Kondensator hier ausreichen, dass die RS Latches zuverlässig resettet würden? mercurius schrieb: > Der wesentliche Punkt ist aber, dass ich nicht davon überzeugt bin, dass > dir jemand eine Lösung ohne Sicherheitsrelais abkauft. So blöd es klingt: In der Firma ist es wichtig dass es läuft, wenn es keine Freigabe kriegt wayne. Ich hab schon Dinger gesehen da kommt mir das Grausen. Aber im Grundsatz (und auch für private Lernzwecke) wäre es mir wichtig dass das Ding jetzt mal funzt, wenn bei der Abnahme ein Nein rauskommt kann ich damit leben.
> Mit Transistoren meinst du die am Ausgang der Komparatoren, nicht die an > den RC Gliedern, richtig? Nö - ich dachte schon an TRC1 bzw. TRC2. Um zu sehen was passiert solltest du diesen Schaltungsteil entweder simulieren oder am Steckbrett aufbauen. > In der Firma ist es wichtig dass es läuft, wenn es keine Freigabe kriegt > wayne. Vor allem denjenigen, der durch deine Schaltung geschädigt wird. Warum ist es für manche Leute so schwer zu begreifen, dass es nicht um irgendeinen Zettl geht, sondern darum, deinen Kollegen nicht ins offene Messer rennen zu lassen? Ich für für meien Teil klink mich damit aus diesem Thread aus.
Damit war nicht gemeint, dass es ohne Freigabe produziert wird, sondern dass es als Muster/ Versuch ad acta gelegt wird. Ich könnte das nicht mit meinem Gewissen vereinbaren, was nicht Freigegebenes in die Produktion zu geben, auch wenn es bei uns anscheinend üblich ist.
Bitte melde dich an um einen Beitrag zu schreiben. Anmeldung ist kostenlos und dauert nur eine Minute.
Bestehender Account
Schon ein Account bei Google/GoogleMail? Keine Anmeldung erforderlich!
Mit Google-Account einloggen
Mit Google-Account einloggen
Noch kein Account? Hier anmelden.













