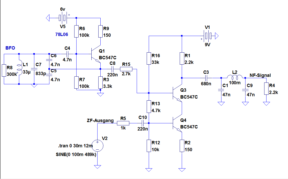
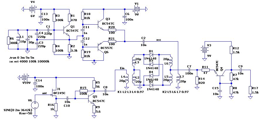
Hallo Ich bin dabei einen 80 Meter Empfänger zu bauen Als Antenne benutze ich eine ca 70cm Durchmesser abstimbare Rahmenantenne ( 4 Windungen 2,5mm Quadrat Lautsprecherkabel ) Dieses wird dann am heißen Ende des Schwingkreises über einen Fet und darauffolgende Transistorstufe den Mischer zugeführt Der Mischer ist ein Passivmischer mit dem Fet 245C ( Angeblich soll er so ziemlich Großsignalfest sein ) Der Oszillator ist eine Art Klapp - Oszillator ( glaube ich :-) ) Nach dem Mischer werden die ganze Sache über eine Transistorstufe nochmal verstärkt Die ZF is so 485 khz ( aber noch nicht gefiltert ) ( Soll warscheinlich eine Ladderfilter mit 500khz Resonatoren werden 3 mal 3Polig mit Pufferstufen dazwischen. soweit die Theorie ) Da Bilder mehr sagen als tausend Worte Lade ich das Schaltbild hoch ( soweit ich bis jetzt gekommen bin ) Ich hoffe dieser Eigenentwurf lässt sich mit hilfe von euch noch verbessern tschüss Peter
Hallo Mir ist aufgefallen das die HF-Transistorstufe nach dem Fet-Impedanzwandler am Eingang in der realen Welt nicht verstärkt :-( Hat der Fet keine Ausganzimpedanz von 2,2 kOhm ? Ich habe jetzt die Transistorstufe auch schon am Eingan viel Hochohmiger gemacht 25 kOhm aber auch das brachte keinen erfolg. Wer kann mir helfen tschüss Peter
Hallo Peter In der Simulation gibt es eine Dämpfung von 7dB. Den 1.JFet kannst Du als Gate-Source-Folger schalten. Ich mach Dir einen Gegenvorschlag. Der Mischer hat ziemlich hohe Mischverluste. Lass Dich mal bezüglich Mischer vom VRX-1 inspirieren oder muss es ein JFet sein? http://www.wa0itp.com/emcmgsi.html
Hallo Bernd Wo ist die 7dB Dämpfung genau ? Ich finde sie nicht tschüss Peter
> Wo ist die 7dB Dämpfung genau ? Ich finde sie nicht
Sie entsteht durch die Belastung des Ausgangswiderstandes von Q2 durch
den Kanalwiderstand des J1. J1 braucht wohl auch einen Gatewiderstand
nach Masse.
> Wo ist die 7dB Dämpfung genau ? Vom Gate zum Drain des J1. Selbst ohne Belastung durch die folgende Stufe sind es noch fast 5 dB. Eine Induktivität parallel zum Drainwiderstand hilft. Aber ein Widerstand zur Dämpfung sollte bleiben, denn diese Konstellation neigt sonst zum Schwingen. Die Widerstandsverhältnisse um den Mixer sind etwas ungünstig, weshalb dort erhöhte Schaltverluste auftreten. Besser wäre ein 2N7002 als Schalter. Der hat durchgeschaltet nur 2 Ohm, der BF245C ca. 50 Ohm. > J1 braucht wohl auch einen Gatewiderstand Die Spannungsquelle liefert erst mal einen Gleichstrompfad, später der Schwingkreis.
> Vom Gate zum Drain des J1. Nein, der J2 verstärkt bei 3,6MHz etwa +8db (mit Q2 als Last). > Eine Induktivität parallel zum Drainwiderstand hilft. Nein, die Gesamtimpedanz (und damit die Verstärkung) kann nicht größer als R7=2,2k werden. >> J1 braucht wohl auch einen Gatewiderstand > > Die Spannungsquelle liefert erst mal einen Gleichstrompfad, später der > Schwingkreis. Du scheinst hier J1 und J2 zu vertauschen.
> Du scheinst hier J1 und J2 zu vertauschen.
Ja, da hast Du recht. Beim J1 fehlt ein Widerstand
Hallo Arno Hallo Bernd Arno Gatewiederstand bringt nichts zumindest nicht in der Simulation. Bernd ich werde mir deine Schaltung genauer anschauen brauche dafür ein bischen Zeit Habe meine Schaltung selber nochmal überarbeitet genauer die HF Transistorstufe( Emitterschaltung ) Ich habe sie ausgangsmäßig wesentlich niederohmiger gestaltet ich glaube das bringt was. tschüss Peter
Bei einem R7 von 2.2k zeigt die Simulation 2.4 Volt am Source und 3.6 Volt am Drain. Der R7 ist wahrscheinlich schon zu hochohmig für einen guten Arbeitspunkt. Mit dem halben Wert hat er aber auch rechnerisch keine Verstärkung mehr. Wie sieht das in der Realität aus? PS Ich habs mal mit einem BC547 als Mischer probiert, das funktioniert wesentlich effektiver. Damit steigt das ZF-Signal um mehr als 10dB an.
Mahlzeit Bernd, was ist der Sinn der Diode in deiner Simulation ? Gruss Hannes
Hallo HannesW Sonst lädt sich C6 durch den BE-Gleichrichtereffekt von Q4 negativ auf bis letztendlich kein Basisstrom mehr fließt. Die Diode verhindert das.
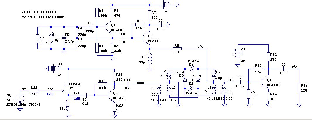
Hallo Bernd Ich weis nicht ob R7 für den Fet zu hochohmig ist scheint aber zu klappen Als passiven Mischer einen normalen Transistor zu verwenden finde ich interessant. Ist nur die Frage wie großsignalfest er ist und wie doll er zu Kreuzmodulationen neigt zum Vergleich zu einem J-Fet. Kann man sowas mit ls-Spice simulieren ? ( kenne mich noch nicht so gut mit dem Simulationsprogramm aus ) Wenn ich so meine Simulation anschaue und sehe wie das Eingangsignal ( Sinuswelle 3,7 MegHz ) in den beiden HF-Stufen ausschaut bin ich ein bischen verwundert ist das Normal? Ich meine zum Vergleich vom Oszillatorsignal da schaut die Sinuswelle bis zum Mischer gut aus. Ich habe ein paar Bilder gemacht und ein mini Video Naja bis jetzt sind es noch Welten bis zu einem Eigenständigen Empfänger bis jetzt ist es mehr ein Konverter. Gut das ich ein Sony 485khz(Meine-ZF) SSB-Empfänger habe. :-) tschüss Peter
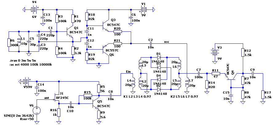
Hallo Peter > Ich weis nicht ob R7 für den Fet zu hochohmig ist Ist das noch der aus der ersten Schaltung? Am Fet sollten wenigstens 2 Volt abfallen. Ansonsten eher in Richtung 1k gehen. > Gut das ich ein Sony 485khz(Meine-ZF) SSB-Empfänger habe. Gute Idee! Falls Du den ZF-Verstärker diskret aufbauen möchtest, kann ich Dir die Hybrid-Kaskodenschaltung empfehlen (siehe Simulation). Die Hybridschaltung hat Vorteile beim Arbeitspunkt und einen guten Regelbereich: http://www.qrp.pops.net/wwv-5.asp Sven hat hier auch ein Ladder-Filter aus 455kHz Keramikschwingern gebaut, gefolgt von zwei JFet-Kaskoden: Beitrag "Einfach Mischer mit 2N3819" Ich hab noch ein wenig rumsimuliert und den aktuellen Stand angehängt. Das soll aber nur ein Denkanstoß sein, ist ja Dein Projekt. Subjektiv ist das Großsignalverhalten in der Simulation nicht schlecht. Sobald der Kollektor des BJT-Mischers negativ wird, beginnt ab ca. -0,6V die BC-Diode zu leiten. Der MOS-Fet-Mischer hat das selbe Problem mit der Bodydiode. Einfache Dioden-Ringmischer liegen in der selben Größenordnung. Schaltmischer mit Analogschaltern (z.B. 74HC4066 oder besser FST3257) vertragen deutlich mehr Signal. Als JFet-Mischer könnte man auch mal den J310 probieren, der dürfte niederohmiger sein. Abhilfe schaft eine geringere Verstärkung am Eingang. In die Richtung ging mein Vorschlag, den J2 als Gate-Source-Folger zu schalten. Besteht das Vorfilter momentan nur aus der Rahmenantenne? Da sollten wir mal kontrollieren, was sich auf der Spiegelfrequenz so tut(4.47 - 4.77 MHz).
Morgen Bernd Ich bin noch dabei die HF - Einganstufe an den Mischer anzupassen und Du lieferst schon den kompletten Empfänger :-) Nicht schlecht, dickes Lob Ich habe mir deinen Schaltplan genau angeschaut, So wie ich sehe, hast du meinen Oszillator eine Puferstufe gegönnt. Bin auch am überlegen ob ich das mache, meinst Du es verbessert den Oszillator enorm ? Über Kaskodenschaltung weiss ich nicht so viel ich weiss nur das es eine kombinierte Basis Emitterschaltung ist die die HF Vorteile einer Basisschaltung hat ( kein Miller efekt ) und sich sonst wie eine Emitterschaltung verhält. Zumindest meine ich das :-) Wie man sie demonsoniert und wie man Eingang und Ausgansimpedanz berechnet weiss ich leiedr nicht. Wieso thront über dein Ladderfilter ein 10 Meg Wiederstand über alles ? ( du hättest den Ladderfilter ruhig ein Eingansignal gönnen können :-) ) Ich bin noch am überlegen ob der J-Fet passiv Mischer eine gute wahl ist. Denn wenn ich das richtig verstehe verhält er sich wie ein Schalter der im takte des Oszillatorsignal praktisch nach Masse (50 Ohm ) voll Durchsteuert. ? Sehe ich das richtig ? Wäre es dann nicht besser wenn der Oszzi eine Rechtecksignal( Es lebe die Oberwellen ) als ein Sinussignal liefert ? Oder ist das zu vernachlässigen ? Achja, über das Thema Mischer habe ich eine gute pdf gefunden. http://class.ee.iastate.edu/djchen/ee507/Mixer%20Design.pdf Tja wie hoch ist die Güte meiner Rahmenantenne. zumindest muss ich sie mit 330kOhm bedämfen sonst habe ich einen Rückoplungsempfänger. tschüss Peter
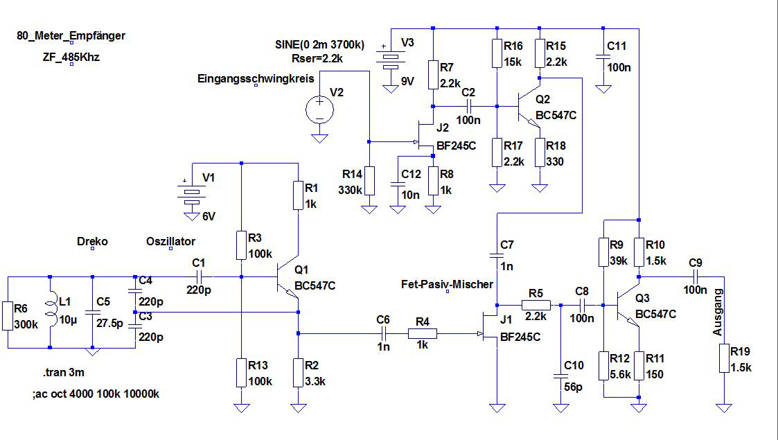
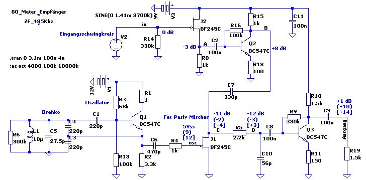
Hallo Peter > die HF - Einganstufe an den Mischer anzupassen Es scheint, dass der HF-Vorverstärker die Großsignalfestigkeit dominiert. Beide Mischer-Varianten BJT und FET haben damit keine Probleme. Beim JFet geht zumindest in der Simulation zu viel Signal verloren. Die Großsignalfestigkeit der Vorstufe hängt direkt mit dem Stromverbrauch zusammen. Da musst Du entscheiden, ob das sparsam (2mA) oder großsignalfest (>20mA) sein soll. In meiner Simulation ist der Schwingkreis am Mischer auf die 485kHz eingestellt und liefert das ZF-Signal auf der rechten Seite ab. > Du lieferst schon den kompletten Empfänger Nur weil die Schaltungsteile von anderen Simulationen schon in der "Schublade" liegen. > hast du meinem Oszillator eine Puferstufe gegönnt Mir ist aufgefallen, dass beim Anschließen der unterschiedlichen Mischer die Frequenz schon mal 100 kHz wegläuft. Dann besteht diese Gefähr in der Realität auch. Mit dem JFet Mischer könntest Du es ohne Puffer probieren, da das Gate kaum eine Belastung darstellt. > Kaskodenschaltung Der JFet hat einen hochohmigen Eingang und kann direkt an den Schwingkreis ohne Koppelspule. Die Basisschaltung des BJT wirkt vom Kollektor kaum zurück und hat einen hochohmigen Ausgang (fast Stromquelle). Dadurch werden die Schwingkreise am Ein- und Ausgang kaum bedämpft. Die Verstärkung der Hybrid-Kombination fängt bei AGC = 0 Volt an mit einer Dämpfung von ca. 10 dB und geht in einer leicht abflachenden Kurve hoch bis +35 dB. > Wie man sie dimensioniert Hier gibt es nicht viel zu dimensionieren. Die Gates liegen über einen Widerstand auf GND. Der erste Widerstand wirkt als Abschluss für das Keramikfilter, der zweite Widerstand stellt eine DC-Verbindung zum GND her, möglichst ohne den vorherigen Schwingkreis zu bedämpfen. Die BJTs benötigen an der Basis einen Tiefpass mit guter Entkopplung zwischen den Stufen, sonst fängt das Ganze zu schwingen an. Jede Stufe sollte einen eigenen Blockkondensator bekommen. > ob der J-Fet-Passiv-Mischer eine gute Wahl ist Die Impedanzverhältnisse sollten von links niederohmig nach rechts hochohmig(er) verlaufen. Der JFet ist gleich so hochohmig, dass das ZF-Signal kaum belastet werden kann. Der nachgeschaltete Tiefpass zum Entfernen der HF wird dann so hochohmig, daß das Rauschen des Rs im 5-10 kOhm Bereich stört. > über dein Ladderfilter ein 10 Meg Wiederstand Der dämpft die Filterwirkung auf 45 dB, was ungefähr einem Murata Filter entspricht. > du hättest den Ladderfilter ruhig ein Eingansignal gönnen können Den Mischer hab ich einen 330 Ohm belastet, um die Großsignalfestigkeit simulieren zu können. Das Keramikfilter würde speziell den 485kHz Bereich der Kurve deformieren. > verhält er sich wie ein Schalter der im takte des Oszillatorsignal > praktisch nach Masse (50 Ohm ) voll Durchsteuert. ? Ja, der C vor dem Mischer soll idealerweise durch den Schalter entladen werden, ähnlich einem Sample/Hold-Glied. Dann fängt die Kurve bei 0 Volt an. Von da aus steigt oder fällt das Ausgangssignal abhängig vom anliegenden Einganssignal. Das Schaltelement sollte einen niedrige ON- und eine hohe Off-Impedanz aufweisen. > Wäre es dann nicht besser wenn der Oszzi eine Rechtecksignal Ja, das wäre besser. Die Harmonischen können sich mit einem entsprechend vorhandenen Empfangssignal mischen, was mit einem Preselektor verhindert werden kann. Was der Preselektor verhindern soll: - Durchschlagen der ZF-Frequenz von der Antenne durch den Mischer in den ZF-Verstärker. Ein Mischer, der zwischen Eingang und Ausgang isoliert, ist hilfreich. - Dämpfung der Spiegelfrequenz - Dämpfung von Empfangssignalen im Bereich der Harmonischen Bei einem guten Empfänger werden diese unerwünschten Signale mit >70 dB im Vergleich zum Empfangssignal gedämpft. > Tja wie hoch ist die Güte meiner Rahmenantenne. Im Weitabbereich fällt jeder Schwingkreis ähnlich steil ab. die hohe Güte bewirkt einen zusätzlichen Peak von z.B. 20 dB in einem schmalen Bereich. Die Loop reicht für einen einfachen Empfänger, kann aber kein mehrstufiges Vorfilter ersetzen. > mit 330kOhm bedämfen sonst habe ich einen Rückkopplungsempfänger. Emitterschaltungen neigen zum Schwingen, falls Basis und Kollektor die selbe Frequenz ausbilden können. Die BC-Kapazität bewirkt in Verbindung mit einer Induktivität eine Mitkopplung. Das Selbe gilt für den JFet und ganz besonders für den FET. Basis und Kollektorschaltung haben dagegen eher eine geringe Schwingneigung.
Hallo Bernd danke für deine ausführlichen Erklärungen. Ich bin noch dabei sie zu verarbeiten :-) Ich habe jetzt erstmal einen 3*3 poligen Ladderfilter entworfen mit dem CSB500E Resonatoren der ladderfilter hat eine Impedanz von knapp 100 Ohm die ich mittels RC-Glied immer auf 1.5kOhm angehoben habe die zwei Transistorpufferstufen sollen dann später AGC gesteuert werden. Ich weiß aber nicht wie doll das die impedanzen beinflußt. tschüss Peter
Mir erscheinen das sehr viele Resonatoren, ausserdem ist das Filter nur 1500 Hz breit, was für cw zu breit ist und für lsb zu schmal (bandbreite min 3 kHz). AM ist mit 9 kHz so breit, dass mehr als 60 % davon abgeschnitten werden, das wird sich sehr unschön anhören. Warum verwendest du nicht eine Standard freuenz unf kaufst dir ein fertiges Filter? Gruss Robert
Hallo Peter Deine bisherigen Versuche scheinen auf SSB abzuzielen (siehe Video). Deshalb hab ich auch mal eins mit 2.6 kHz Bandbreite simuliert. Ich würde eher 2 x 4 Filter empfehlen. Ein 4er Filter wird etwas rechteckiger, ist aber noch einfach zu handeln. Ab 5 Resonatoren werden weitere Kondensatoren am mittleren Resonator benötigt. Falls dazwischen ein Pufferverstärker mit 6-10 dB kommt, kann die AGC auf den Verstärker nach dem Filter verlagert werden und es gibt keine Impedanzprobleme. Es gibt auch ICs mit AGC-Eingang, z.B. den MC1350. Liegen die Resonatoren schon in der Bastelkiste? Und stammen die Parameter aus diesem Dokument? http://www.mydarc.de/dl2ver/Resonatorfilter.pdf > sehr viele Resonatoren Durch die geringere Güte gegenüber Quarzen braucht man leider einige Resonatoren (8-10).
Hallo Bernd > Deine bisherigen Versuche scheinen auf SSB abzuzielen ja das stimmt , ich glaube analog Amateurfunk hält sich am längsten auf KW :-) Amateurfunk finde ich auch am interessantesten. ( Viele Radio-Sender werden oder sind ja schon eingestellt worden :-( ) > Ich würde eher 2 x 4 Filter empfehlen. Ja vieleicht besser, aber bei 3 x 3 Filter habe ich zwei Pufferstufen die ich AGC Regeln kann. ( Hoffe ich zumindest ) Ich denke diese beiden und die HF Transistorstufe könnte man AGC regeln. Und, mein Ladderfilter ( die zwei Pufferstufen )könnten gleichzeitig mein ZF Verstärker sein. > Liegen die Resonatoren schon in der Bastelkiste? ja ich habe 11 Stück davon > Und stammen die Parameter aus diesem Dokument? http://www.mydarc.de/dl2ver/Resonatorfilter.pdf Ja genau Ich kann sie leider nicht selber vermessen, aber Ladderfilter sind ziemlich gutmütig. ich glaube den ersten Fet ( impedanzwandler Rahmenantenne ) werden ich auch in Kolektorschaltung ( oder wie das bei einem Fet heißt ) betreiben. > Die Impedanzverhältnisse sollten von links niederohmig nach rechts hochohmig(er) verlaufen. das wußte ich gar nicht erkläre mir das mal bitte genauer ein Empfänger mit viel Rauschen will ich natürlich nicht. Robert du meinst der Filter ist zu schmal, ich hoffe nicht naja das ist das gute bei meinem Steckboard man kann alles ausprobieren ohne zu löten. tschüss Peter p.s. Danke Bernd für deine wie immer guten Erklärungen und Simulationsbeispiele
> Viele Radio-Sender werden oder sind ja schon eingestellt worden Nur die in unserer Nähe. Wenn die starken europäischen Sender um Mitternacht abschalten, kommt plötzlich Radio Buenos Aires dahinter hervor. Bedingung ist bei Mittelwelle und den unteren Kurzwellenbändern, dass sich Sender und Empfänger in der Nachtzone befinden. > die HF Transistorstufe könnte man AGC regeln HF-Vorverstärker regelt man heute nicht mehr, zumindest nicht im AFU-Bereich. Darunter leidet die Großsignalfestigkeit. Du regelst zwar das Signal zurück, aber im selben Umfabg geht auch die Großsignalfestigkeit in den Keller. Meist willst Du ein schwaches Signal empfangen, während Dich der starke Nachbarkanal stört. Dann hilft ein Poti/HF-Regler am Antennenanschluss. >> Ich weiß aber nicht wie doll das die Impedanzen beinflußt. > Ja vieleicht besser, aber bei 3 x 3 Filter habe ich zwei > Pufferstufen die ich AGC Regeln kann. Ja, geht im Prinzip, aber es wird sich sicher auf die Anpassung auswirken. Ein Ladderfilter nimmt schon > +/- 10% Impdanzfehler übel. Einem einfachen Schwingkreis ist das praktisch egal. >> Die Impedanzverhältnisse sollten von links niederohmig nach >> rechts hochohmig(er) verlaufen. > das wußte ich gar nicht erkläre mir das mal bitte genauer > ein Empfänger mit viel Rauschen will ich natürlich nicht. Das Schaltelement eines Schaltmischers erzeugt keine Unlinearitäten, wenn es sich wie ein idealer Schalter verhält. Der On-Widerstand beträgt beim BC547 ca. 4 Ohm bei 5mA Basisstrom. Das XC des S/H-Kondensators beträgt bei 4 MHz um die 50 Ohm. Falls die Quelle auch recht niederohmig ist, kann der Kondensator innerhalb einer halben Periode entladen werden. Der Schwingkreis am Ausgang des Mischers wird aus dem Kondensator gespeist und sollte nicht niederohmiger sein, als das XC des Kondensators. In der ersten Schaltung wurden die meisten Verluste durch den JFET als Schalter verursacht. Ich hatte ja mal ein Ron = 50 Ohm genannt. Jetzt hab ich ihn mal gemessen, er beträgt bei einem Exemplar 99 Ohm. Den Wert könnte man noch durch Parallelschalten von 2 JFets halbieren. Die Verhältnisse liegen halt beim BC547C um Faktor 25 günstiger, jedoch benötigt er mehr Steuerstrom. Eine halbe Periode bei 4 MHz dauert 125 ns, davon ist der Transistor evtl. nur 80ns richtig leitend. Der Kondensator benötigt 2-3 Tau, um sich vernünftig zu entladen. Dann komm ich auf einen C von 270-330 pF, das XC beträgt ~150 Ohm. Das könnte so funktionieren, falls die Last > 150 Ohm bleibt. IMO wären 330 - 470 Ohm ok. Ich hab noch ein weiteres Problem entdeckt, der JFet wird vermutlich nicht ausreichend angesteuert. Er sperrt laut Datenblatt zwischen -3.2 und -7.5 Volt. Wahrscheinlich kommt Dir die Exemplarstreuung des verwendeten JFets entgegen und er benötigt nur -3.5 Volt.
Hallo Peter Zur Veranschaulichung hab ich den Mischer nochmal einzeln simuliert. Signale: V(src), HF-Eingangsspannung 3.5 MHz Ib(Q1), Schalttransistor Basisstrom 4.0 MHz V(sw), Mischspannung V(out), ZF-Ausgangsspannung Es ist schön zu sehen, daß während ein Basisstrom fliesst, das Signal V(sw) fast auf Null absinkt, weil T1 den C1 entladt. Nach dem Öffnen folgt V(sw) wieder der Eingangsspannung. Der Reihenschwingkreis aus L1 und C2 behindert die hohen Frequenzen nicht, während er mit dem ZF-Signal in Resonanz kommt. Das Ausgangssignal hat hier die doppelte Amplitude der Eingangsspannung.
Hallo Bernd Irgendwie habe ich das Gefühl du beschäftigst dich mit Elektronik nicht erst seit gestern. :-) Ich hatte als Kind die Radio-Elektronik-Kästen von Kosmos, zumindest zwei von den dreien die es gab genauer Radio Elektronik 1 und Radio Elektronik 12 ( mitte 70er Jahre ) die legendäre Elektronik-Labor-Reihe von Heinz Richter kenne ich erst seit neuerer Zeit ( seitdem ich mich wieder mit Elektronik beschäftige ) zumindest die Anleitungsbücher. Aber die Darstellung seiner Schaltbilder ( Heinz Richter ) alles immer nach unten gezogen und dass Masse Plus ist statt Minus macht mich Wahnsinnig. :-) Die letzten Tage hatte ich leider wenig Zeit aber nun geht es weiter. Du Favorisierst ja den Transistor als passiv Mischer ich halte immer noch am Fet fest. Er hat zwar eine höhere Dämpfung als der Transistor aber irgendwie sieht das Frequenzgemisch was er produziert besser aus finde ich. Die wenige Zeit die ich hatte habe ich genutzt um sämtliche warianten meiner HF Stufe real auf Steckboard zu testen. Und was soll ich sagen, nichts hat geklappt alles war immer gleich am Schwingen. ( Nach dem Motto alles schwingt bloß der Oszillator nicht ) Ich dachte schon wozu ist ein Simulationsprogramm eigentlich gut. Da der Empfänger ja real noch weit entfernt ist von einem autonomen Empfänger wird das Ausgangsignal immer über einer Spule an meinen Weltempfänger angekoppelt. Aber anstatt erst mal die wilden Schwingen in den Griff zu bekommen, habe ich aus Trotz meinen Steckboardempfänger mit dem Ladderfilter erweitert. Nach dem Motto :"Wenn nichts klappt dann soll der Ladderfilter halt auch nicht funktionieren". Und nach dem Ladderfilter erst die Spule zum auskoppeln. Was soll ich sagen seit dem sind die wilden Schwingungen weg. Schuld war wohl nur die Auskopplungs-Spule die ohne Ladderfilter das ganze Frequenzgemich auf die Rahmenantenne zurückgestrahlt hat und die höhere HF-Verstärkung ( als ich sonst hatte ) hat der ganzen Sache dann wohl den Rest gegeben. Und nach dem Ladderfilter strahlt die Auskopplungs-Spule halt nur die ZF ab und das störrt wohl nicht. Da meine ZF freundlicherweise inklusive Oberwellen das 80-Meter Band verschont ( deswegen habe ich auch die 500kHz Resonatoren ausgewählt) . Nun gut Hier erst mal meine jetzige Version von HF-Stufe - Oszillator und Mischer und der nächste Schritt mit Ladderfilter. Es war gar nicht so einfach den Kondensator ( Dreko ) so in der Simulation zu demonsonieren das ich den Ladderfilter halbwegs treffe. :-) Was mich noch am meisten störrt ist das starke Rauschen meines jetzigen Empfänger ( Konverter ) kommt es daher das sich das Rauschen meiner Schaltung mit dem Rauschen meines Weltempfänger adiert. Oder ist die Dämpfung des Fet-Mischer doch zu hoch Siet man das Rauschen in der Simulation z.B im Bild ( Frequenz-Specktrum ) ich meine die linke seite Im Bild wo die Grundlinie ( Ich weis nicht wie sie heißt ) immer mehr nach oben steigt. tschüss Peter
> das Frequenzgemisch was er produziert Damit Dir LtSpice keinen Streich spielt, sollten einige Einstellungen vorgenommen werden. Leider gehen einige davon nach dem Neustart verloren. 1. Im Control Panel -> Compression: alle Häkchen weg 2. (Optional) Control Panel -> Spice -> Engine -> Solver: Alternate 3. ".tran 3m" auf ".tran 3m 100u 2n" ändern 4. Bei FFT -> Windowing Function -> Hamming wählen 6. Bei FFT -> Number of data point samples -> auf 1048576 5. Bei FFT -> Evtl. "Use current zoom Extend" wählen > ( Heinz Richter ) alles immer nach unten gezogen und > dass Masse Plus ist statt Minus macht mich Wahnsinnig. :-) Ja, weil die ersten Germanium-Transistoren PNP-Typen waren. Und Herr Richter hat sich möglicherweise einen abgebrochen, weil bei Röhren zuvor Plus oben war. > Du favorisierst ja den Transistor als passiv Mischer > ich halte immer noch am Fet fest. Ich bin nicht prinzipiell gegen JFets. Ein ganz normaler JFet-Mischer in Emitterschaltung funktioniert ganz ordentlich und hat sogar eine Mischverstärkung. In der Simulation funktioniert ein Schaltmischer mit JFet besser, wenn er in Längsrichtung geschaltet wird. > Und nach dem Ladderfilter erst die Spule zum auskoppeln. > Was soll ich sagen seit dem sind die wilden Schwingungen weg. Die Antenne bevorzugt die 3700 kHz und das Ladder-Filter die 485 kHz, das hört sich plausibel an. > Da meine ZF freundlicherweise inklusive Oberwellen das 80-Meter > Band verschont 455 * 8 = 3640! > das Rauschen in der Simulation z.B im Bild (Frequenz-Spektrum) Nein, ganz links ist DC. Das kommt vom Einpendeln der Arbeitspunkte. Du solltest das Spektrum über einen stationären Bereich bilden. Probiers mal mit ".trans 3m 100u 2n" (siehe oben). Das Rauschen lässt sich so nicht simulieren. Es gibt zwar eine Noise-Simulation, aber die funktioniert beim Mischer nicht, weil die Frequenz umgesetzt wird. > Was mich noch am meisten stört ist das starke Rauschen meines > jetzigen Empfänger ( Konverter ) Es könnte sein, dass das Mischsignal durch eine hohe Dämpfung des Mischers unter das Eingangssignal kommt. Mach mal eine Pufferstufe hinter den Oszillator oder versorg ihn mit 9V, damit das Mischer-Gate mit mehr Amplitude angesteuert wird. HF-Regler: Ich würde R8 als 1k Poti ausführen. Den C2 nicht auf den Schleifer legen, sondern am Source lassen. Wenn das Poti zurückgedreht wird, wird das Signal kleiner aber der Ruhestrom durch J2 größer. Das erhöht die Großsignal-Festigkeit beim Zurückregeln.
Hallo Bernd Ich muss deine Antworten wie immer erst mal verdauen. > Da meine ZF freundlicherweise inklusive Oberwellen das 80-Meter > Band verschont >> 455 * 8 = 3640! kann schon sein aber meine ZF is so 488 khz 488 * 8 = 3904 :-) 488 * 7 = 3416 :-) 500 khz Keramik Filter als Ladderfilter genutzt werden so 12 khz nach unten gezogen. Bei den Vorgeschlagen LT-Spice Einstellungen verstehe ich leider nur Bahnhof. > Ich hab noch ein weiteres Problem entdeckt, der JFet wird vermutlich nicht ausreichend angesteuert. Er sperrt laut Datenblatt zwischen -3.2 und -7.5 Volt. Wahrscheinlich kommt Dir die Exemplarstreuung des verwendeten JFets entgegen und er benötigt nur -3.5 Volt. Ich habe 10 Verschiedene Exemplare BF 245C real probiert konnte keine Unterschiede feststellen. Ich meine eine Gatespannung von mindestenz 1 - 2Vss (Exemplarstreung) reicht aus um ihn voll durchzusteuern. Und die bekommt er vom Oszillator locker. tschüss Peter
Hallo Peter >> Da meine ZF freundlicherweise inklusive Oberwellen das 80-Meter >> Band verschont > 455 * 8 = 3640! Damit wollte ich nur ausdrücken, dass es eine gute Idee war, 488 kHz zu verwenden. > LT-Spice Einstellungen verstehe ich leider nur Bahnhof. Versuch wenigstens, die Einstellungen vorzunehmen, sonst kannst Du Dich auf das Ergebnis nicht verlassen. Es können Linien auftauchen, wo eigentlich keine sind. 1. Im Control Panel -> Compression: alle Häkchen weg (Hammer-Symbol, die Kompression kostet Auflösung) 2. (Optional) Control Panel -> Spice -> Engine -> Solver: Alternate (Hammer-Symbol, Daten werden mit höherer Auflösung berechnet) 3. ".tran 3m" auf ".tran 3m 100u 2n" ändern (Auf dem Schaltplan, Aufzeichnung nach 100µs, max. Schrittweite 2ns) 4. Bei FFT -> Windowing Function -> Hamming wählen (im FFT-Fenster, auf die Daten wird eine Fensterfunktion angewendet) 6. Bei FFT -> Number of data point samples -> auf 1048576 (im FFT-Fenster, mehr Datenpunkte fliessen in die FFT ein) 5. Bei FFT -> Evtl. "Use current zoom Extend" wählen (im FFT-Fenster, bildet die FFT aus dem gezoomten Kurvenabschnitt) > Ich habe 10 Verschiedene Exemplare BF 245C real probiert konnte > Ich meine eine Gatespannung von mindestenz 1 - 2Vss (Exemplarstreung) > reicht aus um ihn voll durchzusteuern. Der BF245C hat 100 Ohm bei 0Volt, er schnürt aber erst bei << -3.5Volt richtig ab. 100 Ohm Durchlass sind nicht besonders günstig, aber es geht hier ums Sperren. Ich hab nochmal die Pegel bezogen auf das Antennen-Signal simuliert abängig von der Oszillator-Amplitude. Werte ohne Klammer entsprechen dem Original mit <5Vss, mit runden Klammern 9Vss und mit eckigen Klammern 12Vss VFO-Amplitude. Der Pegel von -12 dB nach dem Mischer in Verbindung mit dem Widerstand R5=2k verschlechtern den Rauschabstand um ca. 20 dB. Selbst wenn dann am Ausgang +1 dB rauskommt, schließt das Keramikfilter das Signal kurz. Den ~1.5k Ausgang mit einem Filter Ri ~= 100 Ohm zu belasten, ist keine gute Idee. Der Pegel bricht dort auf -17 dB ein. Das Ladderfilter muss! vorne und hinten mit der korrekten Impedanz abgeschlossen werden, sonst leiden seine Eigenschaften. Also müssen die Verstärkerausgänge auch auf 100 Ohm gebracht werden. Dabei soll das Signal um 6dB abfallen -> Leistungsanpassung.
Hallo Peter 1.Schaltung Im Ausgangsspektrum ist das Eingangs- und das VFO-Signal noch stark vorhanden. Auch ist die Amplitude mit Vorsicht zu geniessen, da noch nicht durch das Ladderfilter belastet. Nachteilig ist das abwechselnde Verstärken und Dämpfen des Signals, welches den Dynamikbereich unnötig eingrenzt und hier vermutlich auch das Rauschen verursacht. 2. Schaltung Das Spektrum würde ähnlich aussehen, wie bei der 1. Schaltung, jedoch filtern L7 und C15 schon einiges weg. Außerdem ist der Ausgang schon niederohmig belastbar. Hier gibt es kein Auf und Ab des Signals, dies sollte bezüglich Rauschen von Vorteil sein. 3. Schaltung Es handelt sich um einen Kiss-Mixer mit Bipolar Transistoren. http://www.mikrocontroller.net/attachment/146369/Mixer_Musings.pdf Doppelt balancierte Mischer unterdrücken Eingangs- und VFO-Signale um mehr als 40 dB. Deshalb ist die Gefahr, dass ein 485 kHz Signal in die ZF durchschlägt, geringer. Der Teppich bei -100 dB im Spektrum ist kein Rauschen, das sind Artefakte von der Berechnung. Der Ausgang hat einen Ri von 160 Ohm, dabei kann man bei Bedarf leicht zwischen 50 und 500 Ohm jonglieren. Das Ladderfilter kann also direkt an den Mischer angeschlossen werden. Ein wichtiger Hinweis für die Großsignalfestigkeit ist der IP3-Wert. Durch die zwei gleichstarken Empfangssignale bilden sich am Vorverstärker und im Mischer Kreuzmodulationsprodukte. Diese sind als schwächere Signale links und rechts der Hauptlinien sichtbar. Die Schaltungen 1 und 2 liegen bei ca. 10 dBm, die 3. bei 20 dBm. Dabei ist der Aufwand für Nr. 3 nicht größer. Richtig gute Empfänger kommen auf 40 dBm. Selbst bei einem IP3 von 10 dBm können vermutlich die meisten Weltempfänger nicht mehr mithalten. Ein NE612 ist mit -13 dBm angegeben, jedoch hat der mit 3.4 mA nur 1/10 des Stromverbrauchs der 3. Schaltung.
Hallo Bernd Momentan komme ich deinen Schaltungsvorschlägen kaum hinterher sind aber sehr interessant besonders die Mischervergleiche Die LT-Spice Einstellungen, die du vorgeschlagen hast, habe auch so langsam verstanden. Jetzt aber für mich erstmal die wichtigste Sache Du sagst mein Ladderfilter ist nicht richtig angepasst, Mein Ladderfilter hat eine Impedanz von 100 Ohm Da ich ein bischen Strom sparen wollte, habe ich die Pufferstufen Ein und Ausgang mit 1,5 kOhm dimensoniert. Aber ich habe doch vor und hinter dem Ladderfilter ein LC-Glied eingebaut. Berechnet mit Dishal LC-Match Ich meine die 820p und die 120u das soll laut Dishal die sache von 1.5 kOhm auf 100 Ohm wandeln kann man das so nicht machen ? tschüss Peter
> Ich meine die 820p und die 120u > kann man das so nicht machen ? Hab ich übersehen, das funktioniert so. Du kommst so lediglich auf 24 dB Verstärkung pro Stufe. Entweder es sind 3 geregelte Stufen notwendig, oder Du änderst den Emitterwiderstand auf 6.8 Ohm. Dann macht eine Stufe 40 dB Verstärkung.
> Dann macht eine Stufe 40 dB Verstärkung.
Falscher Fehler, 40 fach sind nur 32 dB.
Hallo Bernd An der AGC Schaltung bin ich auch schon am basteln ( simulieren ) aber ich kriege sie noch nicht so richtig hin , genauergesagt die Gleichspannung für die AGC die ich über einer Diode gewinne und über eine Transistorstufe verstärke. So jetzt habe ich meinen ersten Autonomen Empfänger aufgebaut das heißt ein bischen habe ich gemogelt. Der eigentliche Empfänger ist auf dem großen Steckboard bis zum Ladderfilter, das kleine Steckboard war ein kleiner 80 meter Empfänger mit IC sprich 2 Ne612 3 Poliger Ladderfilter und ein NF IC wobei ich hier den BFO ( Ne612 LC Oszillator C-Trimmer für Obere und untere Seitenband einstellung ) und die NF Verstärkerstufe benutze. Diese beiden Sachen ( BFO und NF-Verstärker ) müssen noch durch eine diskrete Schaltung ausgetauscht werden. Leider war es schon 10:30 so das die Tagesdämpfung schon ziemlich stark war und die Station dementsprechend schwach. ( Mein Sony Weltempfänger Empfang aber gar nichts :-) ) ich habe ein kleines Video eingestellt ich werde das gleiche mal am Abend wiederholen. Ich frage mich, abgesehen vom Rauschen, wie die Verständlichkeit ist, besser gesagt ob mein Ladderfilter nicht zu schmal ist. tschüss Peter
Hallo Peter Wie verhält sich das Rauschen, falls Du die Antenne abklemmst? Geht das deutlich runter? Subjektiv ist die Bandbreite gut. Du kannst den Frequenzgang mit einem Rauschgenerator vermessen, zur Not geht auch das atmosphärische Rauschen, wenn Du auf eine Frequenz ohne Signal drehst. Das sollte ja tagsüber kein Problem sein. Hier hab ich mal das Quarzfilter (5.213 MHz) in meinen selbstgebauten 40m Rx durchgemessen: Beitrag "Re: Ladderfilter berechnen und bauen" Software war Spectran: http://digilander.libero.it/i2phd/spectran.html
Ich hab mal deinen Sound genauer untersucht, es sieht ein wenig schmal aus. Der Frequenzgang beträgt da ca. 550 bis 2400 Hz, die Bandbreite knapp 2000 Hz. Die untere Grenzfrequenz hängt ja von Abstand des BFO von der Filterkante ab. Zusätzlich können auch Koppelkondensatoren zu klein ausgelegt sein. IMO sollte das bei ca. 300-400 Hz anfangen. Wenn es an der BFO Position liegt, geht dann aber die obere Grenzfrequenz noch weiter runter. Die Bandbreite stimmt aber recht gut mit den zuvor simulierten Kurven überein. Nimm mal anstatt den 4.7 nF Kondensatoren welche mit 3.3 nF. Das vorherige Filter hätte eher mit 70-80 Ohm abgeschlossen werden müssen. Deshalb passen die vorhandenen 100 Ohm Abschlüsse noch recht gut zu einem Filter mit 3.3 nF Kondensatoren, optimal wären 120 Ohm. Wenn Du Spectran life mitlaufen lässt, kannst Du mit dem BFO die Filterkurve schön hin und herschieben und optimal positionieren. Dazu hab ich in den Controls das Average auf 64 eingestellt.
Hallo Peter Im Anhang befindet sich der aktuelle Stand meiner AGC-Simulation. Momentan hab ich den Eindruck, dass sich die ZF-Stufen nicht richtig regeln lassen, wenn sich kein Schwingkreis oder wenigstens eine Drossel im Kollektorkreis befindet. Es ist von Vorteil, wenn der Kollektor während dem Regeln auf Betriebsspannungs-Nivau bleibt. Das Ladder-Filter kann am Ausgang jeder Stufe über einen kapazitiven Spannungsteiler angekoppelt werden, aber ich bevorzuge einen Gate-Source-Folger, da dort nur 6dB verloren gehen, während es direkt am Schwingkreis 20dB wären.
Hallo Bernd Habe leider wenig Zeit gehabt Und wenn ich Zeit hatte war ich am testen und testen. Irgendwie drehe ich mich im Kreise Der Ladderfilter scheint o.k. zu sein aber Mischer und HF - Stufe ich weiss nicht. Irgendwie habe ich das Gefühl der Empfänger ist ziemlich taub. Vieleicht ist die Rahmenantenne nicht das non plus ultra Vieleicht würde eine Langdrahtantenne wesentlich mehr bringen Auch habe ich das Gefühl ein einfacher ne612 ist genauso gut wenn nicht besser. Deshalb habe ich die ganze Sache mal mit einem Diodenringmischer simuliert. Die Spulenwerte vom Ringmischer sind von mir geschätzt, ich weiss nicht ob sie o.k. sind. die unterschiedlichen Spannungen erzeuge ich überings mit 78... Spannungsstabilisatoren. Aber ob der Diodenmischer besser ist ? Die Dämpfung ist ähnlich wie beim passiven Fet meine ich. Was meinst Du Achja der Kiss-Mixer sieht interessant aus wieso sind die Drei Fet parallel geschaltet um das eigenrauschen zu verringern ? tschüss Peter
Die Die Übertrager würde ich mal eher mit ca. 10µH simulieren. Die Anpassungen sollten 50 Ohm betragen und müssen halt relativ gut stimmen. Du kannst aber von 200 Ohm auf 50 Ohm runtertransformieren und hinterher wieder hoch, falls Du die Übertrager selber wickelst. Die BAT54 ist eher für kleine DC/DC-Wandler gedacht. Entweder Du nimmst die 1N4148 oder die BAT43: .model BAT43 D(Is=.1u Rs=3 N=1 Cjo=7p M=.3 Eg=.69 Xti=2 Iave=0.2 Vpk=25 mfg=Vishay type=Schottky) > Die Dämpfung ist ähnlich wie beim passiven Fet Die Dämpfung beträgt typisch 7 dB beim Diodenringmischer. Deshalb sollte vor dem Mischer ca. 10 dB verstärkt werden. Um das Oszillatorsignal nicht über die Antenne abzustrahlen, sollte der Vorverstärker eine Rückwärts-Dämpfung > 20 dB haben.
> aber Mischer und HF - Stufe ich weiss nicht. > Irgendwie habe ich das Gefühl der Empfänger ist ziemlich taub. Da brauchst du dich nicht wundern, die Schaltung mit Q1 und Q2 macht nämlich keinerlei Verstärkung.
Q1 und Q2 bilden den VFO und Puffer. Der Empfangszweig geht über J1 und Q5.
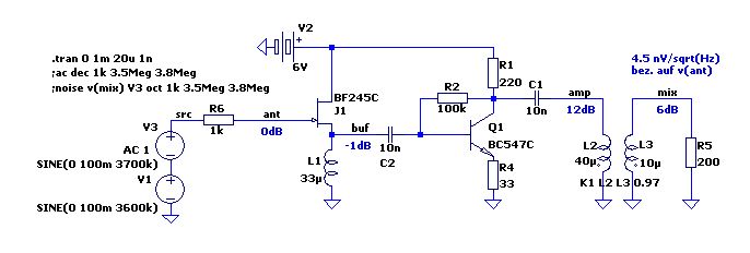
Hallo Peter Ich teil mal in kleine Häppchen auf, hier der Vorverstärker. Die Verstärkung beträgt 12 dB, nach dem Runtertransformieren auf 50 Ohm noch 6 dB. Das Rauschen entspricht 250nV an der Antenne für 3 kHz Bandbreite, also weit weniger als das atmosphärische Rauschen.
Der Innenwiderstand des VFO-Puffers war viel zu hochohmig. Es reicht ein Emitterfolger. Da dessen Ausgangswiderstand nur ein paar Ohm hat, hab ich einen 47 Ohm Widerstand eingefügt. Das VFO-Signal sollte ca. 7 dBm betragen, das entspricht knapp 1,5Vss. Selbst hier könnte ein Übertrager eingefügt werden, welcher die Impedanz von 200 Ohm auf 50 Ohm transformiert. Dies würde den Ruhestrom der VFO-Pufferstufe halbieren.
Hallo Peter Das wäre der Gegenvorschlag. Der ZF-Verstärker hat so 200 Ohm Eingangs- und 120 Ohm Ausgangswiderstand und macht 11 dB Verstärkung. Die Schaltung sollte mit 100 mV an der Antenne noch klar kommen. > Achja der Kiss-Mixer sieht interessant aus > wieso sind die Drei Fet parallel geschaltet Die Drain-Impedanzen der 3 JFets liegen parallel und werden durch den Übertrager auf 180 Ohm runtertransformiert, um den passenden Innenwiderstand für das ZF-Filter zu bekommen. Durch die Parallelschaltung der 3 JFets fliesst ein Ruhestrom von ca. 45 mA, was die Großsignalfestigkeit erhöht. Eine kleine Verbesserung beim Rauschen ist ein willkommener Nebeneffekt.
Hallo Bernd Ich habe ein paar Fragen zu deinen Gegenvorschlag Zuerst zur Pufferstufe C2 verstehe ich nicht, nach meinen leihenhaften Verständnis schließt er den Transistor HF mäßig kurz . L9 wieso ist eine Induktivität besser als ein Ohmscher Widerstand ? Impedanz Ist die Pufferstufe so niederohmig am Ausgang das sie zusammen mit dem 47 Ohm Widerstand nur ca. 50 Ohm ergibt ? Ringmischer Das ein Ringmischer 50 ohm verlangt weiss ich für mein Verständnis ist L2 und L3 eine einzelne Spule mit Mittelanzapfung das gleiche gilt für L6 und L7 , müssen hier jeweils die 50 Ohm anstehen ? kann ich also L4 und L5 zur Inpedanzanpassung nutzen ? tschüss Peter
Peter Spiegel schrieb: > Hallo Bernd > > Ich habe ein paar Fragen zu deinen Gegenvorschlag > > > Zuerst zur Pufferstufe > > C2 verstehe ich nicht, nach meinen leihenhaften Verständnis > schließt er den Transistor HF mäßig kurz . Q2 arbeitet "hf-technisch" als Kollektorschaltung, also Impedanzwandler mit Vu ca. 0.9. DC-technisch arbeitet Q2 als Emitterschaltung. Warum man so eine Stufe verwendet und nicht eine "normale" Kollektorschaltung mit Kollektor direkt am Pluspol, muss uns Bernd noch erklären. ;) > > L9 > wieso ist eine Induktivität besser als ein Ohmscher Widerstand ? Für DC ist L fast ein Kurzschluss (auch für die AP-Einstellung wichtig), für HF hat die Drossel einen Blindwiderstand Xl, abhängig von der Frequenz, imho hat man eine freq.abh. Gegenkopplung. Genaueres wieder von Bernd W. Sehr einfache AGC? > Ringmischer > > Das ein Ringmischer 50 ohm verlangt weiss ich > für mein Verständnis ist L2 und L3 eine einzelne Spule mit > Mittelanzapfung > das gleiche gilt für L6 und L7 , müssen hier jeweils die 50 Ohm anstehen > ? Ja, beide zusammen L6/L7 = 200 Ohm (Wicklung 1:x, Impedanz 1:x^2) > > > tschüss > Peter Bernd F.
B e r n d F. schrieb: > Für DC ist L fast ein Kurzschluss (auch für die AP-Einstellung wichtig), > für HF hat die Drossel einen Blindwiderstand Xl, abhängig von der > Frequenz, imho hat man eine freq.abh. Gegenkopplung. Genaueres wieder > von Bernd W. #Sehr einfache AGC? Uups da war ich zu schnell, also eine AGC ist es definitiv nicht. :)
> Zuerst zur Pufferstufe > C2 verstehe ich nicht, nach meinen leihenhaften Verständnis > schließt er den Transistor HF mäßig kurz Wie B e r n d F. sagt, arbeitet der Transistor in Kollektorschaltung. Die Spannungsgegenkopplung wirkt nur für DC und C2 verhindert HF am Kollektor. Dadurch steht dem Emitter mehr Amplitude zur Verfügung. Mit dem Diodenmischer als Last steigt ohne C2 die Kollektor-Amplitude an. Im Extremfall können sich die Kurven von Kollektor und Emitter berühren -> der Transistor geht in die Sättigung. > L9, wieso ist eine Induktivität besser Die Drossel wirkt kurzfristig als Stromquelle. Das Ausgangssignal ist symetrisch zur Null-Linie. Die Drossel-Version hat mehr Power mit weniger Betriebsspannung. Die ganze Schaltung kommt mit 6 Volt aus. > für mein Verständnis ist L2 und L3 eine einzelne Spule mit > Mittelanzapfung, das gleiche gilt für L6 und L7 Es werden 4 Drähte verdrillt und auf den Kern gewickelt. Dann werden 2 Wicklungen für L4 in Reihe geschaltet, genauso werden L2 und L3 in Reihe geschaltet.
Hallo Bernd Ich habe zwei neue Varianten des Dioden-Ringmischer erstellt beide mit Gegentaktpuffer am Oszillator. Was hälst Du davon? Ich hoffe die 60u Spulen (Mischer )Transformieren die 50 Ohm auf 470 Ohm hinauf , meiner Meinung ein Verhältnis von 9:1 oder stimmt das nicht ? Wie sind die IP3 Werte dieser beiden Varianten ? Bei der zweiten Variante ( 2b) habe ich praktisch mit den beiden Kondensatoren 1n + 870p und der Spule 60u ein Schwingreis gebildet den ich mit 470 ohm gedämpft habe ( Impedanz 470 Ohm ) kann man das so machen ? Das Oszillator Ausgangsignal ist schon fast ein Rechtecksignal untere und obere Welle sind gleich gross und gleich breit ich hoffe ein gutes Zeichen :-) tschüss Peter
Tach Peter Einer der schlechtesten Schaltungen die ich je gesehen habe. Da passt ja gar nichts. tschau
Hallo Dergel schrieb > Einer der schlechtesten Schaltungen die ich je gesehen habe. > Da passt ja gar nichts. meinst Du ? Ich habe noch eine Variante diesmal habe ich die beiden Wiederstände im Gegentaktpuffer nach innen gelegt. Macht das ein Unterschied ? tschüss Peter
Hallo Arbeitet die Gegentaktstufe wenn die Wiederstände innen liegen praktisch als Emitterfolger ? Dann wäre ja die Impedanzanpassung ( 50 Ohm ) besser ? tschüss Peter
Hallo Peter,
jetzt mache doch nicht so ein Getöse um einen popeligen
Dioden Ringmischer!
Spice ist zwar nett, aber das praktische Leben ist oft viel
einfacher und schneller.
Man nehme:
1. Trafo: Ein geeigneter Ferrit-Ringkern, alternativ ein Doppellochkern
oder 2 Ferritperlen nebeneinander, wenn moglich mit grösserem
Innenleben.
Darauf schmiede man eine trifilare Wicklung, die natürlich entsprechend
verschaltet werden muss.
Auf 80m spielt auch das Kernmaterial nicht so eine wichtige Rolle.
Veröffentlichungen gibts zu Hauf im Netz.
2. Dioden: Ein paar Schottky-Dioden - z. B. BAT43 oder HP2800 - wären
nicht schlecht, aber für KW tun es auch ein paar popelige 1N4148.
Auf 80m kann man den Unterschied nur messen. Für das Empfangsergebnis
ohne jede Bedeutung.
Das ganze nimmst du nun als 'Black Box', und fertig isr die Laube.
Kein Gehader bzgl. Anpassung und ähnlichem Palaver. Die 50Ohm nach
aussen sollte man schon in etwa einhalten. So furchtbar wichtig
ist das aber auch nicht.
Willst du auf 80m um zehntel dB kämpfen? Das Umweltrauschen ist
doch viel höher...
Sieh dir mal das Innenleben eines IE500, SBL1 - und wie die
Konsorten alle heissen - an; du wirst sehen, die kochen auch nur
alle mit Wasser.
Die üblichen 5mW (+7dBm) als Oszillatorleistung sind ja einfachst auf
die Beine zu bringen. Wenn du gut gebaut hast, reichen auch manchmal
1 - 2 mW.
73
Wilhelm
Hallo Peter > aber für KW tun es auch ein paar popelige 1N4148 Ja genau, nur die BAT54 sind richtig schlecht. > diesmal habe ich die beiden Wiederstände im Gegentaktpuffer > nach innen gelegt. Macht das ein Unterschied ? Ja, nur mit den Widerständen am Emitter funktionierts richtig. Es gibt allerdings auch eine Variante mit dem Emitter + Widerstand zum GND bzw. Betriebsspannung und der Ausgang am Kollektor. Das wird aber nur notwendig, falls die Spannung verstärkt werden muss. Die Emitterfolger sind einfacher zu dimensionieren. Gruß, Bernd
Die Übertrager wickeln, wie im Link hier beschrieben, nur mit 3 Drähten parallel: http://www.mikrocontroller.net/attachment/85523/Uebertrager.png Ringkerne funktionieren auch ganz gut, aber Doppelloch-Kerne haben einen etwas höheren Koppelfaktor.
Hallo zusammen,
eure SPICE Berechnungen mögen ja manchmal (oft) hilfreich sein.
Beizeiten gehen sie mir aber auf den Senkel....
@ Bernd:
Ich habe noch nie gesehen, daß ein Ringmischer mit einer
Gegentaktendstufe betan wird. High(est) Level Mixer mit mehr als
+17dBm oder +23dBm Oszillatorpegel? Gibt es ja zu kaufen.
Lass den Quatsch sein. Siehe oben, Rechnereien.
Ich denke, die Praxis sieht ganz anders aus; besonders für diesen
Anwendungsfall. Wir wollen doch kein Geld damit verdienen und sind
zufrieden damit, daß ein selbstgestricktes Teil das tut, was es tun
soll.
Ein paar Haken und Ösen verkraften wir doch.
ES IST SELBSTGESTRICKT!!!
> Ja genau, nur die BAT54 sind richtig schlecht.
Warum sollen die schlecht sein? Sind eben auch nur normale
Feld- Wald- und Wiesen-Schottkydioden im SMD Gehäuse.
Was ist daran verkehrt? Habe ich vielleicht etwas im
Datenblatt übersehen?
@ Peter:
Das ist kein Klapp-Oszillator sondern ein Colpitts.
Zum einen:
Der Herr Clapp schreibt sich mit C!
Der Unterschied:
Mal abgesehen von dem kapazitiven Spannungsteiler:
Der Colpitts hat einen Parallelschwinkreis, der Clapp einen
Serienschwingkreis!
Der Unterschied eröffnet sich erst nach einer eingehenden Untersuchung
mit entsprechender Ahnung in Netzwerktheorie, viel Papier und einem
technisch-wissenschaftlichen Rechner, mit dem man auch
umzugehen weiss.
Im Bereich bis 10.. 20 MHz spielt das kaum eine Rolle, bei höheren
Frequenzen wird das L in einem Colpitts oft unglücklich klein.
Ein Clapp bietet da einen Ausweg.
Ich will hier keine Diskussion über die schönste, beste, sinnvollste
Oszillatorschaltung lostreten. Jede hat ihre Vor- und Nachteile, die
im Einzelfall abzuwägen sind.
Für den, der es genauer wissen will:
Wes Hayward
Introduction to Radio Frequency Design
Als 2. Auflage der ARRL z. B. beim DARC Verlag oder beim
Funkamateur BOX73 in Berlin erhältlich.
Das ist für den die Bibel, der sich auch mit (super erklärter) Theorie
auseinandersetzen will.
Meine Weisheit bzgl. Clapp stammt z. B. aus diesem Buch.
73
Wilhelm
Hallo Wilhelm > Ich habe noch nie gesehen, daß ein Ringmischer mit einer > Gegentaktendstufe betan wird. Gegentakt wäre nicht notwendig, spart aber ein wenig Ruhestrom. Solange der Puffer von vorne nur 3V bekommt kommen bei 55 Ohm Innenwiderstand ca. 1,4 Volt hinten raus. Peter scheint die Drossel sparen zu wollen. > Ein paar Haken und Ösen verkraften wir doch. > ES IST SELBSTGESTRICKT!!! Er hatte ja schon eine Variante am Laufen, aber dieser komische JFet Schaltmischer war nicht der Brüller. Die jetzige Variante mit dem Dioden-Ringmischer könnte ganz gut funktionieren. Jedenfalls schein das Ladder-Filter nicht schlecht zu sein, es fällt jedenfalls steil ab. Und es gibt anscheinend noch einige BC547 und BC557 in der Bastelkiste. > Das ist kein Klapp-Oszillator sondern ein Colpitts. Das stimmt wohl. > Ja genau, nur die BAT54 sind richtig schlecht. > Warum sollen die schlecht sein? Das Modell der BAT 54 ist halt im LTspice. Für < 10 MHz gehts evtl. gerade noch. Der Reverse Current ist größer die Sperr-Kapazität hat 10 pF bei 1 Volt. Ein Volt wird aber nie erreicht, rechne mal eher mit 0,3 Volt Sperrspannung, dann steigts schon auf >> 20pF an. BAT54 10 pF BAT43 7 pF BAT41 2 pF 1N4148 4 pF (bei 0 Volt) BAT17 0,55 pF (bei 0 Volt) Die 1N4148 ist fast in jeder Bastelkiste zu finden und ist für sowas besser geeignet, als viele glauben. @ Peter > habe ich praktisch mit den beiden Kondensatoren 1n + 870p > und der Spule 60u ein Schwingreis gebildet den ich mit 470 ohm > gedämpft habe ( Impedanz 470 Ohm ) kann man das so machen ? Das macht man nicht, weil der Schwingkreis neben der Resonanz einen Kurzschluss darstellt. Dadurch werden die restlichen Frequenzen zum Vorverstärker zurückreflektiert und verschlechtern dort das Großsignalverhalten. Wenn Du nach dem Mischer selektieren möchtest, brauchst Du einen Diplexer. Such mal hier nach Diplexer: http://homepage.eircom.net/~ei9gq/rx_circ.html > Ich hoffe die 60u Spulen (Mischer )Transformieren die 50 Ohm > auf 470 Ohm hinauf , meiner Meinung ein Verhältnis von 9:1 Das Impedanzverhältnis ist proportional zum Induktivitätsverhältnis und proportional zum Quadrat des Windungsverhältnisses. Bleib mal lieber bei 1:1:1, damit bekommst Du das beste Ergebnis. Bei krummen Verhältnissen können die Drähte nicht auf die ganze Länge verdrillt werden. Was hast Du denn so an Ringkernen in der Bastelkiste?
Wilhelm Schürings schrieb: > eure SPICE Berechnungen mögen ja manchmal (oft) hilfreich sein. > Beizeiten gehen sie mir aber auf den Senkel.... Also ich finde die Sachen die Peter & Bernd machen sehr interessant. Da kriege ich ja wieder richtig Lust auch mal wieder KW Sachen zu bauen. @Peter: Misst Du die aktuellen Änderungen noch praktisch durch ? Mich würde brennend interessieren, wie weit die gemessenen Werte von den Simulierten abweichen. Grüße Andreas
Hallo Leute Hallo Bernd Ja genau die Bat54 ist einfach in Spice von Haus aus vorhanden, ich benutze sie ja gar nicht real ( Ich habe sie gar nicht :-) ) Ich habe tatsächlich die Bat43 meine ich ( kann die Bezeichnung nicht mehr richtig lesen ). Ich habe zig Bat-Dioden und Germanieum-Dioden ( Es lebe der Detektor ) bloss die aller Welt Diode 1N4148 besitze ich nicht. genauer gesagt ich habe gar keine Silizium_Dioden :-( Ich werde sie aber bestellen. Brauche sie auch für die NF-Stufe. B e r n d W. schrieb > .model BAT43 D(Is=.1u Rs=3 N=1 Cjo=7p M=.3 Eg=.69 Xti=2 Iave=0.2 Vpk=25 > mfg=Vishay type=Schottky) danke Bernd ich habe sie jetzt in Spice eingefügt. Ich wußte nicht das ein Klapp ups Clapp-Osz. mit Parallelschwingkreis Colpitts heißt :-) Gut das ich nicht Meissner gesagt habe, das wäre ja völlig falsch gewesen. :-) ( Aber ich mag keine Spulen, wickeln je weniger Induktivitäten um so besser für mich ). Ap pro po Spulen wickeln Tema Ringkern Es werden 3 Drähte verdrillt und auf den Kern gewickelt. Dann werden 2 Wicklungen in Reihe geschaltet. ( Spule mit Mittelanzapfung ). Kenne ich auch so, steht so in Büchern im Internet u.s.w. Also ich zwei Ringkerne nach dieser Anleitung gewickelt. Wobei ich im ersten Schritt nur zwei Drähte verdrillt habe für die Spule mit Mittelanzapfung. Und im zweiten Schritt ein Draht für die Spule ohne Anzapfung ( Sie ist ja größer als normal, ich benutze sie ja zur Inpedanzanpassung ) drüber gewickelt. Danach Schaltung auf Steckboard aufgebaut und getestet. Ergebnis war grotten schlecht. ( Soweit zur realen Welt ) Danach zwei andere Ringkerne gefunden bewickelt , getestet gleiches Ergebnis. Und so weiter und so weiter nach und nach habe ich alle unterschiedliche Ringkernpärchen die ich gefunden hatte mit unterschiedlichen Windungszahlen aber immer gleiches Windungsverhätnis bewickelt. Danach getestet und Ergebnis war immer gleich besch...eiden. Ich die ganze Schaltung kurz für Mittewelle umgestrickt Wohne ca 30 km entfernt von Mittelwellensender Langenberg. ( Bis jetzt war es immer die Kunst, bei selbstgebauten Radios besonders bei Einkreisern, diesen Langenberg-Sender( Mein Grossignal Kreuzmodulation Trennschärfe Testsender) nicht überall zu Empfangen. Aber mit dieser Schaltung häbe ich es mehr als geschaft. Er war nur noch ganz leise und verauscht überhaupt empfangbar. Danach habe ich zwei kleine Feritstäbe gefunden Diese ganz normal bewickelt und getestet Und das Ergebnis war erstklassig. Dann habe ich die Ringkerne nachgemessen ( Leider habe ich ein Messgerät was kleine Induktivitäten nur schlecht messen kann ). Dabei viel mir auf das die Spule mit Mittelanzapfung (Gewickelt und verschaltet nach gängiger Anleitung ) immer viel zu geringe Werte hatte als sie hätte haben müssen eigentlich war immer nur eine Induktivität messbar zwischen Spulenanfang und Mittelanzapfung und Spulenende und Mittelanzapfung. Zwischen Spulenanfang und Ende war wieso auch immer keine Induktivität ( Mein Messgerät ) mehr messbar. Und das gleiche bei jeden Ringkern den ich gewickelt hatte. Also ich zwei geeignete Ringkerne wieder neu bebwickelt aber diesmal die Spule mit Mittelanzapfung aus einen einzelnen Draht gewickelt Mittelanzapfung durch Drahtschlaufe und dann weiter gewickelt. Und getestet was soll ich sagen super Ergebnis. Auch die müh-Werte ( soweit es mein Messgerät es zulässt ) sind vernünfig. Wieso ich das so ausführlich beschreibe. Weil das mit den zwei verdrillten Drähte die man danach in Reihe schaltet meiner Meinung nicht vernünftig bis gar nicht klappt. tschüss Peter
> eigentlich war immer nur eine Induktivität messbar zwischen > Spulenanfang und Mittelanzapfung und Spulenende und Mittelanzapfung. > Weil das mit den zwei verdrillten Drähte die man danach in Reihe > schaltet meiner Meinung nicht vernünftig bis gar nicht klappt. Du darfst die Drähte nicht am selben Ende verbinden, dann heben sich die Induktivitäten auf. Du musst die Spulen in Reihe schalten! Vorher durchklingeln, welche Drähte zusammengehören. > immer viel zu geringe Werte hatte als sie hätte haben müssen Die Reihenschaltung sollte den 4-fachen Wert der Einzelwicklung anzeigen.
Peter Spiegel schrieb: > Wieso ich das so ausführlich beschreibe. > > Weil das mit den zwei verdrillten Drähte die man danach in Reihe > schaltet meiner Meinung nicht vernünftig bis gar nicht klappt. Made my day :-D Ich habe mir immer eingebildet, dass ich der Einzige war, dem das mal passiert ist. > Ich wußte nicht das ein Klapp ups Clapp-Osz. mit Parallelschwingkreis > Colpitts heißt :-) Ich auch nicht. Ich dachte immer (und der Rest der Menschheit vermutlich auch), das Clapp eigentlich nur den nervigen Nachteil des Colpitts Oszillators beseitigen wollte. Wenn Du beim Colpitts die Frequenz ändern willst, dann musst Du entweder das L ändern oder die ZWEI (!) C's. Die sind ja ein kapazitiver Spannungsteiler. Wenn Du nur einen änderst, dann änderst Du zwar die Frequenz, gleichzeitig aber auch die Rückkopplung (kannst Du mal simulieren. Kommen witzige Sachen dabei raus) Clapp baute darum ein WEITERES C direkt vor das L (und darum wurde es jetzt ein Serienschwingkreis). Damit konnten nun Resonanzfrequenz & kapazitive Rückkopplung (mehr oder weniger) getrennt dimensioniert und auch variiert werden. So hatte ich das zumindest mal gelernt. Aber wer würde dem Besitzer eines tückisch-programmierbaren Taschenröster widersprechen ;-) Schönes WE Andreas
Andreas H. schrieb: > Wenn Du beim Colpitts die Frequenz ändern willst, dann musst Du entweder > das L ändern oder die ZWEI (!) C's. Nein muss man nicht! man schaltet parallel zu L zusätzlich eine C-Diode oder Drehko, der Rest bleibt so wie es ist. Der Nachteil des Colpitts ist der kleinere Frequenzbereich (z.b. ggü Hartley) der überstrichen werden kann.
Hallo Bernd F B e r n d F. schrieb: > Nein muss man nicht! man schaltet parallel zu L zusätzlich eine C-Diode > oder Drehko, der Rest bleibt so wie es ist. > Aber das ist doch dann auch wieder Clapp, oder ? Nicht die klassische Schaltung, aber wieder die Trennung des Spannungsteilers vom Schwingkreis-C. Oder sehe ich da was falsch ? (Ich hatte die Sachen vor ewigen Zeiten mal für die Afu Prüfung gelernt. Da ist schon wieder sehr viel vergessen :/ ) > > Der Nachteil des Colpitts ist der kleinere Frequenzbereich (z.b. ggü > Hartley) der überstrichen werden kann. > Hihi, ich stelle gerade einige Wissenslücken fest, die gefüllt warden wollen. Meine Erfahrungen mit Oszillatoren im Eigenbau sind leider relative beschränkt. Das (anscheinend verregnete) WE ist gerettet. Danke für den Hinweis :-) Grüße & schönes WE Andreas
hallo Andreas, die Clapp-Schaltung kann man als UNterart des Colpitts betrachten. Das Markenzeichen des Colpitts ist die Rückkopplung über einen kapazitiven Spannungsteiler. Zu den Colpitts-Schaltungen gehören der Clapp-, der Vackar- und der Seiler-Oszillator. Die letzten drei genannten Oszillatoren sind also Ableitungen von der Colpitts-Schaltung.
IMHO sind sich jeweils ähnlich: Colpitts, Clapp, Seiler und Huth-Kühn, Hartley ist das Spiegelbild vom Colpitts, Pierce und Vackar, Meißner und Leithäuser, Franklin und Differenzverstärker Oszillator. Der Butler kann viele Formen annehmen. Gemeinsam haben diese Quarzoszillator Varianten einen weiteren Schwingkreis, um die Resonanz auf einer definierte Oberwelle zu erzwingen.
Hallo Leute Hallo Bernd Tja Bernd, was soll ich sagen ich hatte es tatsächlich geschaft, bei allen Ringkerne, die beiden Wicklungen nicht in Reihe zu schalten. Jetzt habe ich es geschaft und zwei für 50 Ohm gewickelt sprich drei verdrillte Drähte. Mir ist aber schon wieder aufgefallen das in meinem Buch die Wicklungen anders wie bei mir gleichmässig über den ganzen Ringkern gehen, macht das ein Unterschied oder ist das zu vernachlässigen. Leider weiss ich nicht mehr was für Ringkerne ich habe ( Daten ) Sie haben einen Durchmesser von 26mm außen und 15mm innen sie sind also ziemlich groß Was für einen Mindestabstand zwischen den beiden würdest du einhalten ? Andreas H. schrieb > Made my day :-D > > Ich habe mir immer eingebildet, dass ich der Einzige war, dem das mal > passiert ist. mir ist es an einem Tag bei zwanzig Ringkernen passiert :-) Nun zum Unterschied realer und spice Welt Messdaten leider habe ich nur ein einfaches Multimeter und so kann ich nicht so gut zwischen denn beiden Welten Messtechnisch unterscheiden. Hier nun zwei Varianten in ca 50 Ohm Technick ( Mischer ) hoffe ich zumindest. beidesmal mit Diplexer ( Ausgerechnete Werte für 50 Ohm 490 kHz ). Ich hoffe der Diplexer macht Sinn oder kann man ihn sich schenken ? ich meine reicht es wenn man erst nach Q4 anfängt zu sieben ? in der zweiten variante ...2e habe ich nur am Ausgang des Diplexer einen Kondensator gegen Masse gesetzt um höhere HF Kurzzuschließen darf man das machen oder beeinflusst es noch den Ringmischer Impedanzmässig. Ups Schaltbild..2e aus versehen zweimal hochgeladen tschüss Peter
Der Kern sieht aus wie ein T106-2, AL=13,5nH/sqr(N). Wieviele Windungen sind da drauf? Ich schätze mal 12, ich hätte mindestens 24 drauf gemacht, damit hätte die Induktivität 7,8µH, jetzt sind es nur ca. 2µH. Das XL eine Wicklung beträgt damit 43 Ohm, es sollte jedoch deulich höher sein, als die Ein- und Ausgangsimpedanz des Mischers. Ein XL von 200-300 Ohm wäre nicht schlecht. > der Diplexer macht Sinn oder kann man ihn sich schenken ? Normalerweise wird der Diplexer zwischen Mischer und das direkt folgende Roofing-Filter geschaltet. Der Mischer setzt den kompletten Frequenzbereich der Antenne auf die ZF um. Der Diplexer hilft, die meisten nicht benötigten Signale zu entfernen oder wenigstens abzuschwächen. Er ist momentan nicht unbedingt notwendig, der Unterschied ist erst festzustellen, wenn ein starker Sender durchschlägt. Die Verstärkerstufe nach dem Diplexer ist noch nicht optimal. Der Eingangswiderstand liegt im kOhm Bereich, nur für sehr hohe Frequenzen stimmen die 50 Ohm, da C17 die HF kurzschließt. Mit Diplexer muss die Anpassung nur bei 480 kHz stimmen, ohne Diplexer muss es breitbandig passen. > dass die Wicklungen anders wie bei mir gleichmässig > über den ganzen Ringkern gehen Für Schwingkreise und Filter wäre das gleichmäßig verteilen besser. Hier ist es wahrscheinlich egal. >> dass ich der Einzige war, dem das mal passiert ist. > mir ist es an einem Tag bei zwanzig Ringkernen passiert :-) Stellt euch einen Netztrafo mit zwei Sekundärwicklungen vor, da funktioniert das doch auch nicht.
Bezüglich des T106-2, der ist eigentlich viel zu wertvoll für den Mischer. Ich nehm da entweder T23-43, eine Tüte mit 20-50 Stück kostet ein paar Euro oder einen der Doppellochkerne BN61-2402 bzw. BN43-2402. Breitbandübertrager sollen ruhig ein paar Verluste haben. Sie sind eher nicht für Schwingkreise mit hoher Güte geeignet, die Resonanzen werden bedämpft. Breitbandübertrager: T23-43, AL=158 BN61-2402, AL=250 BN43-2402, AL=1440 Je nach benötigter Induktivität ist also der Eine oder Andere vorteilhafter. Noch eine Möglichkeit, such mal da nach Ferritperle-Übertrager: http://www.andreadrian.de/sdr/
B e r n d F. schrieb: > Zu den Colpitts-Schaltungen gehören der Clapp-, der Vackar- und der > Seiler-Oszillator. Die letzten drei genannten Oszillatoren sind also > Ableitungen von der Colpitts-Schaltung. Naja, eher Weiterentwicklungen. Clapp kam ja erst um 1930 (?) also 20Jahre nach Colpitts. Aber wir meinen da wohl beide das Selbe ;-) B e r n d W. schrieb: > IMHO sind sich jeweils ähnlich: > > Colpitts, Clapp, Seiler und Huth-Kühn, Bei den ersten Drei bin ich ja Deiner Meinung aber Huth-Kühn ist doch keine kapazitive Dreipunktschaltung, oder ? > > Hartley ist das Spiegelbild vom Colpitts, > Genau. Nur eben mit induktivem Teiler. Peter Spiegel schrieb: > Mir ist aber schon wieder aufgefallen das in meinem Buch die Wicklungen > anders wie bei mir gleichmässig über den ganzen Ringkern gehen, macht > das ein Unterschied oder ist das zu vernachlässigen. Das kannst Du für 80m vermutlich noch vernachlässigen. Durch das "maximale spreizen" wird halt die kapazitive Kopplung zwischen den einzelnen Windungen minimal. > Nun zum Unterschied realer und spice Welt Messdaten leider habe ich nur > ein einfaches Multimeter und so kann ich nicht so gut zwischen denn > beiden Welten Messtechnisch unterscheiden. Du machst den ganzen Aufbau nur mit einem Multimeter ? Respekt ! Vielleicht sollten wir mal ein Forum "selbstgebaute Messgeräte" aufmachen. Da gibts ja immer Bedarf & gute Ideen :-) Grüße Andreas
Hallo Leute Hallo Bernd B e r n d W. schrieb > Der Kern sieht aus wie ein T106-2, AL=13,5nH/sqr(N). > > Wieviele Windungen sind da drauf? Ich schätze mal 12, ich hätte > mindestens 24 drauf gemacht, damit hätte die Induktivität 7,8µH, jetzt > sind es nur ca. 2µH. Das XL eine Wicklung beträgt damit 43 Ohm, es > sollte jedoch deulich höher sein, als die Ein- und Ausgangsimpedanz des > Mischers. Ein XL von 200-300 Ohm wäre nicht schlecht. Nein, der AL Wert meines Ringkern ist wesentlich höher ich komme bei 13 Wicklungen so auf 10u ( wollte auf 20u kommen, aber wegen meiner Dämlichkeit der zig Versuche der Ringkernbewicklung war es der letzte Rest meinens Kupferdrahtes :-) ). Also müßte der XL Wert auch besser sein als Du befürchtest oder noch wesentlich schlechter ?? Oh man, mein halbwissen über Elektronik macht sich immer stärker bemerkbar, gibt es auch das Buch " Elektronik für Dummis " :-) wäre was für mich. ap pro po Spulen >> Ich hoffe die 60u Spulen (Mischer )Transformieren die 50 Ohm >> auf 470 Ohm hinauf , meiner Meinung ein Verhältnis von 9:1 > B e r n d W. schrieb > Das Impedanzverhältnis ist proportional zum Induktivitätsverhältnis und > proportional zum Quadrat des Windungsverhältnisses. ich würde sagen jein zumindest bei luftspulen Eine Luftspule nimmt nur Quadratisch zu bei der Windungszahl wenn sie gleich lang bleibt. hat sie aber bei doppelter Windungszahl die doppelte Länge hat sich ihre Induktivität auch nur verdoppelt. Ist das bei Ringkernen anders ? tja die Eingansinpedanz von Q4 ist wesentlich hochohmiger als 50 ohm ich dachte R11 die 47 Ohm würden mich da retten, aber so einfach ist das wohl nicht :-( dann müßte ich, so wie Du Bernd mal vorgeschlagen hattest, die Sache in eine Basischaltung wandeln. Oder gibt es eine andere Einfache Möglichkeit die Emitterschaltung beizuhalten ? tschüss Peter
> aber Huth-Kühn ist doch keine kapazitive Dreipunktschaltung, oder ?
Es wirk die kapazitive Kopplung zwischen Anode und Gitter, jedoch wird
die Schwingbedingung nur erfüllt, wenn die beiden Schwingkreise
gegeneinander verstimmt sind, dann muss bei dieser Frequenz nur noch die
Verstärkung ausreichen.
Im Prinzip ist das die Schaltung eines HF- oder ZF-Verstärkers. Eine
Schwingneigung tritt auch bei Bipolar oder JFET-Verstärkern in
Emitterschaltung auf.
Eine ähnliche Schaltung wie der angehängte Oszillator wird manchmal auch
für einen Rückkoppel-Empfänger verwendet.
> T106-2, AL=13,5nH/sqr(N) > Nein, der AL Wert meines Ringkern ist wesentlich höher Die Herstellerangabe bezieht sich auf das gleichmäßige Verteilen der Wicklung um den Ring. Wird "eng" gewickelt, kann der AL-Wert deutlich höher liegen. Durch Verschieben des Drahtes kann auch ein Ringkern abgeglichen werden. Oder es handelt sich um keinen T106-2, der AL-Wert liegt bei ca. 60, ist der aus einem Schaltnetzteil ausgeschlachtet? > Eine Luftspule nimmt nur Quadratisch zu bei der Windungszahl > wenn sie gleich lang bleibt. Hat sie aber bei doppelter Windungszahl > die doppelte Länge hat sich ihre Induktivität auch nur verdoppelt. Schaltest Du zwei gleiche Induktivitäten in Reihe, verdoppelt sich der Wert. Nicht jedoch, wenn die beiden Induktivitäten koppeln. Bei einem Koppelfaktor von 1 vervierfacht sich die Induktivität. Eine zylindrische Spule liegt irgendwo dazwischen. Zwei Spulen im Vergleich: N, D[mm], Länge[mm], L[µH] 10, 10, 10, 0.68 20, 10, 20, 1.62 Die Werte wurden mit dem Mini-Rinkern-Rechner ermittelt. http://www.dl5swb.de/html/mini_ringkern-rechner.htm
> ich dachte R11 die 47 Ohm würden mich da retten, > gibt es eine andere Einfache Möglichkeit die Emitterschaltung > beizuhalten ? C17 und R11 entfernen und von dort einen 56 Ohm gegen GND schalten. Dann wird aber ein großer Teil der Leistung im Widerstand verbraten. Bei der Basisschaltung bekommst Du normalerweise mehr Signal in den Transistor, die Anpassung ist besser. Aber der BC547 ist zu niederohmig und benötigt einen Vorwiderstand am Emitter, deshalb ist das nur ein klein wenig besser.
Hallo Bernd Neuer Anpassversuch mit c17 und L10 was hälst Du davon ? Der Mini Ringkernrechner ist interessant danke für den Link. Nun ich hatte die Ringkerne mal bei Rei.... bestellt schade das ich nicht mehr weiss wa es für welche sind. tschüss Peter
B e r n d W. schrieb: > Es wirk die kapazitive Kopplung zwischen Anode und Gitter, jedoch wird > die Schwingbedingung nur erfüllt, wenn die beiden Schwingkreise > gegeneinander verstimmt sind, dann muss bei dieser Frequenz nur noch die > Verstärkung ausreichen. Hallo BerndW Danke für die Erklärung aber ich habe da anscheinend ein Brett vorm Kopf und sehe den kapazitiven Teiler einfach nicht :/ Abgesehen davon, dass mit 100pF am Gate und C_rss ~= 1pf (falls Du das C zwischen Gate und Drain meinst, was ja der Anoden-Gitter Kapazität der Röhre entsprechen sollte, meinst) der Teilerfaktor ja fast hinten runter fallen würde. Aber ich befürchte, dass wäre im Zweifelsfall ein anderer Thread (sonst zerfasert das hier zu doll :-) Grüße Andreas
Hallo Peter Die Ausgangsimpedanz Deiner Anpassung beträgt 1.5k, der Transistor ist aber viel hochohmiger. Trotzdem finde ich diese Variante nicht schlecht, denn wenn Du einen 1.5k Widerstand vorsiehst, kann diese Stufe schon geregelt werden. Ungeregelt hast Du fast 40 dB Gewinn ab der Antenne und kommst mit einem Signal <10mV schon in die Übersteuerung. @Andreas Es gibt ja auch eine Variante mit der parasitären BE- bzw GS-Kapazität, was dann wirklich genau einem Colpitts entspricht. Hier wirkt die Miller-Kapazität und die ist um den Verstärkungsfaktor größer, also z.B. 10pF statt 1 pF. Das ist nicht vernachlässigbar klein. Jedoch greift die Rückkoplung nicht am Spannungsteiler an, sondern bildet zusammen mit dem Schwingkreis einen Spannungsteiler. Es gibt also Gemeinsamkeiten und Unterschiede. Gruß, Bernd
Hallo Bernd Erster Versuch einer AGC Regelung B e r n d W. schrieb > Die Ausgangsimpedanz Deiner Anpassung beträgt 1.5k, der Transistor ist > aber viel hochohmiger. Trotzdem finde ich diese Variante nicht schlecht, > denn wenn Du einen 1.5k Widerstand vorsiehst, kann diese Stufe schon > geregelt werden. ja da hast Du Recht nun die Transistorstufe Eingangsmäßig an 1.5 kOhm anzupassen ist ein kleines Problem das kriege ich hin Die Idee von Dir diese Stufe AGC zu regeln ist eine gute Idee ich habe es mal versucht. Das Problem ist das ich es auch mit diskreten Bauteilen verwirklichen will. Dabei ist anzumerken das es nur der erste Versuch ist ohne ZF BFO u.s.w Die Schaltung um Q2 herum dient nur der Regelsteuerung und Regelspannungsgewinnung ( Dioden ) nicht etwa zur Demudulation. R2 beinflusst die Regelempfindlichkeit wie ich meine und C6 die Trägheit der Regelung. was hälst du von der Schaltung tschüss Peter
Hallo Leute Hallo Bernd Dies ist mein BFO der die ZF dierekt in die NF mischt. ( Praktisch wie ein Direktmischempfänger ) Das NF Ausgangsignal ist verstärkt gegenüber dem ZF Signal bin noch am überlegen ab es so bleiben soll, oder ob es besser wäre wenn ZF und NF den gleichen Pegel hätten. Außerdem ist die Sinuswelle der NF ein bischen unsauber ( Die untere Kurve ist ein bischen breiter als die obere Kurve der Sinuswelle aber besser kriege ich es momentan nicht hin ) Was der Transistormischer taugt will ich mal testen indem ich ihn probehalber umdemensionieren werde als 80 Meter Direktmischer. tschüss -Peter-
Hallo Peter > Außerdem ist die Sinuswelle der NF ein bischen unsauber Das spiegelt auch ein wenig den unsauberen Sinus des BFO wieder. Entweder Du mischst analog, dann sollte vom BFO ein sauberer Sinus kommen. Oder digital, dann sollte ein Rechteck mit einem Tastverhältnis 50:50 anstehen. Ich hab mich mal für die zweite Möglichkeit entschieden. Gemischt wird, wenn die Kaskode zwischen einer niedrigen und einer hohen Verstärkung hin- und herwechsel. Dann werden beide Signale miteinander multipliziert. Den Arbeitspunkt hab ich so gewählt, dass der untere Transistor ohne Signal gerade zu leiten anfängt. Der untere Transistor benötigt an seinem Kollektor ca. 1/3 der Betriebsspannung, der ober ca. 2/3, um genügend Spielraum zu haben. Bei der Simulation ist die 1. Harmonische um ca. 40 dB kleiner als das Grundsignal. Das entspricht einem Klirrfaktor von 1%. > ob es besser wäre wenn ZF und NF den gleichen Pegel hätten Es schadet ja nicht, wenn der Produkt-Detektor verstärkt. Da würde ich mir rückwärts überlegen, wieviel Signal der NF-Verstärker braucht. Benötigt der Lautsprecher 2 Volt eff. für eine ordentliche Lautstärke, der Verstärker macht 30-40 dB, dann reichen 100-200 mV am Lautstärkepoti locker aus. Gruß, Bernd
Hallo Bernd Dein BFO Schaltungsvorschlag haz mir sehr gut gefallen, besonders die Pufferstufe des Oszillator, ich habe sie praktisch übernommen. Nun das ist jetzt meine neue Version Die Ausgansinpedanz der NF habe ich bei 2,2kOhm belassen und die Eingansinpedanz ( Ausgang der ZF )soll 1KOhm betragen. aber auf 40 db Oberwellenunterdrückung komme ich nicht. :-( auch ist der Sinus des NF Ausgangssignal immer noch nicht absolut sauber wie ich finde ( Sie erinnert mich jetzt ein bischen an ein Dreieckssignal ), aber eine Verbesserung gegenüber meiner ersten Version wie ich meine. Was hälst Du davon ? tschüss Peter
Hallo Peter
> Dreieckssignal
IMO belasten C2 und R13 den Demodulator zu stark. Das Lautstärkepoti und
der NF-Verstärker haben eher einen Eingangswiderstand von 10k. Es ist
aber im Prinzip gut genug. Die Balance der Kaskode kann später bei der
Inbetriebnahme noch ein wenig optimiert werden, indem Du z.B. für R10
und R11 ein 50k Poti nimmst.
Jetzt würde ich mir Gedanken machen, wie sich die Stufen zusammensetzen
lässen. Was passiert dann mit den Signalamplituden und der AGC bei
besonders kleinen Signalen und bei besonders starken Signalen. Die
Schaltung sollte wenigstens den Bereich von ca. 10µV - 10mV ausregeln
können.
Hallo Bernd B e r n d W. schrieb > IMO belasten C2 und R13 den Demodulator zu stark. hmm das werde ich mal in der Simulation testen. B e r n d W. schrieb > Das Lautstärkepoti und > der NF-Verstärker haben eher einen Eingangswiderstand von 10k. werde drüber nachdenken :-) Momentan bin ich immer noch mit der AGC zugange, mache kleine Fortschritte, bin aber noch nicht zufrieden. Da ich noch 3mm Kupferlackdraht gefunden habe , habe ich die Ringkerne noch mal neu Gewickelt es sind jetzt drei verdrillte Drähte mit 25 Wickelungen. jede Einzelwicklung hat knapp 20u und ich habe mich bemüht sich gleichmässig auf den Ringkern zu verteilen. ( Kann ja nicht schaden :-) ) dazu habe ich 4 Bat 46 Dioden benutzt. ( ich bilde mir ein sie sind besser als die 1N 4148 ). Das ganze habe ich auf eine unbeschichtete Platine gebracht alles Baugruppen womit ich jetzt schon zufreieden bin, will ich auf Platine verewiegen, praktisch in Modul Technik. tschüss Peter
Hallo zusammen. @ Peter: Welche Ringkerne hast du denn nun für deinen Mischer genommen? Ich habe den ganzen Thread nochmal durchgeackert, um nähere Hinweise zu finden... nichts gefunden. Meinst du nicht auch, daß dein Entwurf etwas groß geraten ist..? Wenn du möchtest, schicke mir mal eine PN mit deiner Adresse, dann schenke ich dir ein paar größere (sie sind immer noch klein) Ferritperlen mit größerem Innenleben. Stammen von der Fa. Vogt und haben ein µi (!) von 850; das ist nicht AL-Wert !! Habe noch eine ganze Tüte davon, werde sie in meinem ganzen Leben nicht mehr verbrauchen können. Dieses µi von 850 ist für KW und auch tiefere Frequenzen prima geeignet. Aus diesen fertigst du dir mit einem Tropfen Kleber ein Päckchen je 2 über- und nebeneinander. Zusätzlich braucht du z.B. 0,22mm Cu-Lackdraht. Dünn ist wichtig, damit du genügend Windungen auf die Beine bringst. 4 bis 6 Wdg. gehen schon durch die Löcher. Wichtig: Die Drähte ordentlich verdrillen! Das Einfachste: 3 gleichlange Stücke Draht, die Enden verknoten, ein Ende festhalten, das andere Ende in eine Bohrmaschine, und ab geht die Post. Auf richtige Beschaltung achten, aber das hast du ja inzwischen begriffen. Zur Wiederholung: Du hast drei Wicklungen: A, A', B, B', C, C' A, A' sind Eingang, eigenständige Wicklung, fertig B -> C' B' und C sind die anderen Enden Mit diesen Trafos wirst du deinen Aufbau auf weniger als 1/4 der Fläche reduzieren können. Nun kommt der wichtigste Aspekt: Diese trifilare Wicklung ist kein Trafo im üblichen Sinne, das ist ein Leitungsübertrager! In Englisch: Transmission Line Transformer. Unter diesem Begriff wirst du bei Google tausende von Einträgen finden. Es ist eben ein Unterschied, ob du eine trifilare Wicklung aufbringst, oder - wie du es versucht hast - einen 2:1 (1:2) Trafo zu konstruieren. So, wie du es gemacht hast, ist es ein echter Trafo. Bei den Leitungstrafos beruhen die Übertragungseigenschaften auf den Eigenschaften der Leitung, nicht auf den Eigenschaften des Trafomaterials! Im Kleinsignalbereich - wie z.B. bei deinem Mischer - spielen die HF-Eigensachaften des Kerns kaum eine Rolle, die Hauptsache: man bringt genügend L auf die Beine. Die Erklärung des Leitungstrafos ist etwas schwierig; nimm es erstmal als gegeben hin. Ich hoffe, du kannst damit leben. Hatte hier schon bzgl. 'Transmisson Line Transformer' schwere Händel mit Falk. 73 Wilhelm
Wilhelm Schürings schrieb: > Die Erklärung des Leitungstrafos ist etwas schwierig; Nö. Eigentlich werden Signal und zugehörige Masse von vorn nach hinten durchgeschleift und beide gemeinsam verdrosselt, um Gleichtaktsignale abzublocken. Das isses. Der Ferritkern dient also nur zum Gleichtakt-Abblocken und beeinträchtigt deshalb die eigentlichen Nutzsignale nicht (so sehr..) W.S.
@ W.S.: Vielen Dank für deine kurze und knappe Erklärung. Den TLT mit so wenigen Worten zu erklären... Prima, Danke. 73 Wilhelm
Hallo Leute Wilhelm Schürings schrieb > Welche Ringkerne hast du denn nun für deinen Mischer genommen? > Ich habe den ganzen Thread nochmal durchgeackert, um nähere > Hinweise zu finden... nichts gefunden. Hallo Wilhelm das weiß ich leider selber nicht Ich hatte mal vier von ihnen bei Reich... bestellt. Ich weiß nur noch das ich auf einen hohen Al-Wert geachtet hatte. So komme ich jewals auf 20u bei 25 Windungen. Naja mein Ringmodulator ist ziemlich großzügig aufgebaut ( Platine ) wollte aber ein bischen Abstand zwischen den beiden Ringkernen einhalten dachte das könne nicht schaden. Auch danke für dein nettes Angebot mir Ferritperlen zu schenken, habe ich aber auch brauche aber Bandfilter. hast du die auch ? :-) Nun mein BFO-Mischer verträgt nur ein ZF Ausgangssignal( Eingang Mischer ) von 200 bis 300mV sonst wir der Klirfaktor vom NF -Signal ( Mischer Ausgang )drastisch hoch. Jetzt weiß ich gar nicht wie hoch in allgemeinen die Pegel von der ZF so sind in einem Empfänger. kann mir da jemand helfen ? Dann noch eine grundsätzliche Frage Irgendwann werden die Nächte ja wieder länger und die Bedingungen werden auf 80 Meter für DX besser mit wieviel Sprünge muss man eigentlich bei 80 Meter so rechnen um über den großen Teich zu kommen. Und wie hoch ist die Dämpfung so ca. pro Sprung ? tschüss Peter
Hallo Leute da ich mich immer noch mit der AGC rumplage habe ich erst nochmal zwei neue BFO Varianten simuliert. Bei BFO6 ist auch das Oszillatorsignal halbwegs sauber gegenüber meinen ersten BFO. Die verbesserung beruht auf die wesentlich größeren 3 Kondensatoren im Oszzilator. Nur habe ich keine Verstärkung mehr in bezug auf ZF und NF und bei der BFO4 Variante sogar eine leichte Dämpfung aber ich hoffe das macht nicht viel tschüss Peter
> Nur habe ich keine Verstärkung mehr in bezug auf ZF und NF Du wirst eine AGC einbauen. Das ZF-Signal lässt sich erst ab >0,3Vss vernünftig gleichrichten (Schwellwert der Schottkydioden). Dasselbe gilt für den AM-Demodulator. Dann braucht der Produkt-Detektor nicht mehr groß zu verstärken, denn ein ein NF-Signal von 300mV am Lautstärkepoti ist ausreichend. > Nun mein BFO-Mischer verträgt nur ein ZF Ausgangssignal > ( Eingang Mischer ) von 200 bis 300mV > sonst wir der Klirfaktor vom NF -Signal Dann ist er übersteuert und hinten kommen mehrere Volt raus. Entweder einen Spannungsteiler davor oder eine andere Schaltung nehmen, die nicht verstärkt. Bei der Schaltung im Anhang ist er direkt an den BFO angekoppelt. > mit wieviel Sprünge muss man eigentlich bei 80 Meter so rechnen > um über den großen Teich zu kommen. spätestens nach 2000 km kommen zwei unterschiedliche Signale an nach 2 oder drei Hops. Die Phasenverschiebung zwischen den beiden Signalen bewirkt den Schwund. > Und wie hoch ist die Dämpfung so ca. pro Sprung ? Die Dämfung entsteht meines Wissens eher proportional zur Entfernung durch Dämpfung / Ausbreitung, nicht durch den Sprung selber. Ein sich kugelförmig ausbreitendes Signal wird automatisch immer schwächer. Ionisierte Luftschichten verhindern eher eine zu schnelles entweichen in den Weltraum. Es soll schon Leute gegeben haben, die ihre eigenen Morsezeichen wieder hörten, also einmal um die Erde rum.
Hallo Leute Ich habe die zweite Platine fertig ( Will den Empfänger in Modultechnik erstellen ). ( Von links nach rechts ) Es ist die Baugruppe Diplexer danach LC-Glied zur Inpedanzanpassung auf ca 1.5K mit nachfolgenden Verstärker dieser soll später AGC geregelt werden. Ich habe die Spulen vom Diplexer mit 2.2k Wiederständen bedämpft, weil sie wie ich gelesen habe eine geringe Güte besitzen sollen. Da ich Festinduktivitäten benutzt habe ( Sehen aus wie Wiederstände ) mußte ich die Spulen Stückeln, um auf die berechneten Wete zu kommen, ich hoffe das kann man so machen. Hallo Bernd dein Produkt Detektor ist interessant sieht aus wie ein abgespeckter Diodenringmischer. werde aber lieber staat wieder einen passiven Mischer einzubauen die Variante "BFO6 " nehmen. B e r n d W. schrieb > Du wirst eine AGC einbauen. Das ZF-Signal lässt sich erst ab >0,3Vss > vernünftig gleichrichten (Schwellwert der Schottkydioden). Dasselbe gilt > für den AM-Demodulator. Als AM Modulator wollte ich einfach eine Transistorschaltung Emitterfolger( Emitterfolger soll verzehrfrei sein ) in Audiontechnik benutzen. tschüss Peter
Hallo Leure Ich habe mal die BFO-6 Schaltung ( Doppel-Transistormischer ) umgestrickt um sie als Direktmischer zu verwenden, um so den Mischer am schnellsten zu testen. Deshalb habe ich ein kurzes Video hochgeladen es ist ein Zusammenschnitt von mehreren Tests Ich weiss nicht ob der Mischer wirklich gut ist ? Ich habe ich hinter den Direktmischer nur einen kleinen NF-Kopfhöhrerverstärker geschaltet so das ich den Kopfhöhrer immer an die Videocamera halten muss deshalb konnte ich kein Bandscann machen. tschüss Peter
Hallo Peter
> Ich weiss nicht ob der Mischer wirklich gut ist ?
Erstmal hört es sich gut an!
Die Filterung müsste ja bei sowas im NF-Verstärker erfolgen, deshalb
sind ein paar kHz weiter im Hintergrund noch weitere Stimmen zu hören.
Ich geh mit sowas meist auf den Line- oder Mikrofon-Eingang am Notebook.
Eventuell wäre es interessant, ob beim Abklemmen der Antenne der
Rauschpegel deutlich zurückgeht. Das wäre schon mal ein Hinweis auf
einen ruhigen Empfänger mit ausreichender Empfindlichkeit.
Für einen Produktdetektor ist das aber unwichtig. Der sollte einfach gut
klingen und das tut er. Dafür sollte er mit etwas größeren Signalen noch
klarkommen, also mit dem Pegel, auf den die AGC zurückregelt. Zur Not
muss halt ein Spannungsteiler zwischengeschaltet werden.
Grüße, Bernd
Hallo Bernd In musste leider feststellen das mein Mischer als BFO ( BFO-6 ) nichts taugt. Verglichen mit einem Ne612-IC ist er sowas von schlecht. Ich hatte ihn ja als Direktmischer ausprobiert, nun, der Klang war ja o.K. Aber ansonsten, der nachgeschaltete NF-Verstärker, egal welchen ich verwendete, neigte immer zu Rückkopplungen Auch mußte ich den HF-Eingangsschwingkreis ( Rahmenantenne ) stark bedämpfen ( 22K ) damit auch hier keine Rückkopplung entstand. Als BFO-Schaltung war das Problem der NF Verstärker zwar weg. Dafür mischt er fröhlich alles mit allem ( was mich wundert , weil er ja nur das ZF-Signal hintern Ladderfilter bekommt.) so schlagen Kurzwellensender und Mittelwellensender durch ( beim Ne612 als BFO ist aber absolute Ruhe ) also irgendwie klappt es mit diesem Mischer gar nicht. Nun weiss ich, einfache Transistormischer sind nicht gerade die besten Mischer was Kreuzmodulation Signalfestigkeit u.s.w. angeht aber ich dachte als BFO wird das schon reichen. Aber es reicht ganz und gar nicht. Jetzt habe ich auch im nachhinein gelesen das einfache Transistormischer nur wenige milli Volt Signal vertragen und als BFO-MIscher bekommt er ja wesentlich mehr ( Verstärkte ZF ) vieleicht ist dass das Hauptproblem . Nichts um so Trotz mache ich nochmal einen Versuch mit einen Einfachen Transistormischer siehe angehängte Datei Ansonsten verwende ich wieder einen passiv-Mischer tschüss Peter
> Aber ansonsten, der nachgeschaltete NF-Verstärker, egal welchen > ich verwendete, neigte immer zu Rückkopplungen Eine Kaskode neigt normalerweise nicht zum Schwingen. Eventuell muss die Betriebsspannung besser entkoppelt werden. > Dafür mischt er fröhlich alles mit allem ( was mich wundert , > weil er ja nur das ZF-Signal hintern Ladderfilter bekommt.) > so schlagen Kurzwellensender und Mittelwellensender durch Da siehst Du mal, wie effektiv Mischvorgänge sein können, vor allem wenn sie unerwünscht sind. Auch dies hört sich nach einem schwingenden ZF-Verstärker an. Jede Stufe sollte über einen Widerstand von ca. 100 Ohm versorgt werden. Und jede Stufe benötigt einen Blockkondensator von z.B. 100nF gegen GND. Im NF-Vorverstärker kann noch ein Elko 100µF dazugeschaltet werden. Ohne saubere Masseführung und abgeblockter Betriebsspannung schwingts bei mir auch. Das kann einem auch mit dem NE612 passieren und erst recht mit einem NE592 als ZF-Verstärker. > Jetzt habe ich auch im nachhinein gelesen das einfache > Transistormischer nur wenige milli Volt Signal vertragen Die meisten älteren Transistor-Radios waren so aufgebaut. Es darf lediglich vor dem Mischer nicht zu sehr verstärkt werden. Mit 1 mV Signal kommt der Transistor noch klar. Der Transistor bietet eine Mischverstärkung, was eine weitere Stufe im ZF-Verstärker spart. Heute ist Verstärkung fast kostenlos. Der Kaskodenmischer kommt hier schon eher in die Nähe eines Schaltmischers, da ja der obere Transistor mit einem Oszillatorsignal > 1 Volt angesteuert wird. Im Prinzip wird die Verstärkung des unteren Transistors ein- und ausgeschaltet.
Hallo Peter, ich finde es ja schon bewunderswert, mit welcher Akribie du dich mit deinem Thema beschäftigst. Dein BFO6 hörte sich ja prima an. Aber wie du schon selbst festgestellt hast, sind 'Einfach Nixer' einfach nur 'nicht gut', um es mal dezent auszudrücken. Der NE612 ist auch nicht das Maß der Dinge, aber zumindest ist er ein 'Single-Balanced' Mixer. Über Mixer-Theorien gibt es ..zig - wenn nicht tausende - Artikel im Net, die das alles bis zum Exzess mit furchtbar! vielen mathematischen Gleichungen beschreiben. Das ist aber wohl kaum das, was wir uns als Amateure wünschen und nicht brauchen. Da helfen auch alle SPICE-Berechnungen von Bernd nicht weiter. Seine Überlegungen und Berechnungen sind zwar oft hilfreich und öffnen einem die Augen bzgl. Problemen, die man nie bedacht hat, bzw. bei denen man nie auf die Idee kekommen wäre, daß es sie überhaupt gäbe. Auf seine Beiträge möchte ich nicht verzichten. Die Praxis an der Antenne ist das Maß der Dinge! Da helfen auch alle Berechnungen nichts! Die Großsignalfestigkeit ist hier gefragt, und die hat ein Einfachmischer einfach nicht! Du amüsierst dich mit 80m, gehe mal auf 40m, obwohl da die Anforderungen deutlich weniger geworden sind seitdem der KW-Rundfunk im 49m Band kaum noch existiert. Nimm diesen Schei... Dioden-Ringmischer! Es erspart dir unendliche Probleme, verstärken kannst du davor und dahinter soviel wie du möchtest! Das Angebot bzgl. Ferritperlen besteht weiter! Willst du eine Minimalversion mit möglichst wenigen (billigen) Bauteilen oder soll das Ding ein ordentlicher Empfänger werden? Ich gehe davon aus, daß du dem Amateurfunk nahestehst (80m Empfänger) und daß du des Englischen mächtig bist. Dann kaufe dir: Wes Hayword, Rick Campbell, Bob Larkin 'Experimental Methods in RF Design' ISBN 978-0-87259-923-9 ARRL, Newington Conneticut Die 49,00 EUR beim DARC oder beim Funkamateur (BOX73) sind das vielfache Wert! Wenn du 'heiss' bist, wirst du dieses Buch die nächsten Wochen und Monate nur zum Schlafen aus den Händen legen! :-) In diesem Buch ist im Kapitel 8 auf Seite 5 ein DC-RX beschrieben. der an Einfachheit nicht zu übertreffen ist. Ich habe ihn ein bisschen modifiziert. Den Quarzoszillator habe ich durch einen DDS-VFO ersetzt. Den Eingang ziert ein kapazitiv gekoppelter Bandpass. Mit dieser 'Mini'Schaltung nehme ich seit vielen Monaten an WSPR teil. Man hört fast alles, die Westküste der USA habe ich noch nicht erreicht. Es ist zwar kein Superhet aber für diese (meine) Zwecke mehr als ausreichend. 73 Wilhelm
> Der NE612 ist auch nicht das Maß der Dinge, > aber zumindest ist er ein 'Single-Balanced' Mixer. Ist eine Gilbert Zelle nicht double balanced? > Der NE612 ist auch nicht das Maß der Dinge Lass und mal das Positive sehen: - Loop-Antenne als Preselektor funktioniert - Vorverstärker funktioniert - VFO funktioniert - Dioden-Ringmischer funktioniert - Es gibt sogar einen Diplexer - ZF-Verstärker funktioniert - Die 3-fach Keramikfilter funktionieren (fast zu selektiv) Das wird doch jetzt nicht am Produktdetektor scheitern. > Wes Hayword, Rick Campbell, Bob Larkin > 'Experimental Methods in RF Design' Keine Frage, das ist ein super Buch, ich seh es aber eher als eine gute, langfristige Investition. Es wird nicht schlagartig für Peter das aktuelle Problem lösen. Da muss er sich schon selber durchbeissen. Möglicherweise sind die freizügigen Lochraster-Module bezüglich Masseführung nicht das Non plus Ultra. Das ist keine NF. Ich bau meine Schaltungen lieber auf einer durchgehenden Kupferfläche auf, da ist überall üppig GND vorhanden.
Hallo zusammen. @ Bernd > Ist eine Gilbert Zelle nicht double balanced? Ja du hast recht, da habe ich wohl nicht genug nachgedacht. Dem NE612 sagt man ja nach, daß es ein gutes Teil ist bis auf Ausnahme des zu geringen Strom und damit unzureichender Großsignalfestigkeit. Dafür isr er aber nicht entworfen worden. Es stimmt schon, daß es letztendlich nicht am Produktdetektor scheitern soll (kann, darf). Ist ja alles modular aufgebaut; dann soll Peter doch einfach mal den Produktdetektor mit dem NE612 aufbauen. Der RX hatte doch auch eine AGC? Das entlastet doch den Produktdetektor..?? Wenn es dann immer noch nicht reicht, kann er sich ja immer noch andere Gedanken machen. Einen Kontest will er ja wohl kaum mit diesem Teil bestreiten wollen. > Möglicherweise sind die freizügigen Lochraster-Module bezüglich > Masseführung nicht das Non plus Ultra. 80m ist ja fast noch Gleichstrom (:-)). Bei 40m oder 20m wäre er vermutlich schon auf die Nase gefallen. Aber trotzdem, seinen Eifer finde ich schon erstaunlich. Mit vereinten Kräften wird er das Projekt wohl zu einem glücklichnen Abschluss bringen. Peter kann es dann ja immer noch 'schön' machen. 73 Wilhelm
Hallo Bernd Hallo Wilhelm Juhu es besteht noch Hoffnung :-) Der Einfache Transistormischer BFO-9 funktioniert nach dem ersten Eindruck Super, kein Vergleich mit BFO-6. ( Dabei sah Der, bei LTspice so schön aus, weiss der Himmel warum der nicht richtig klappt ). Bei der Schaltung BFO-9 verwende ich im Gegensatz zum Schaltbilde einen Koppelkondensator zwischen Q2 und Q3. Denn Laut Schaltbild ( wollte ich gar nicht ) habe ich eine Parallelschaltung von R10 und R12 ( meinchmal sieht man den Wald vor lauter Bäume nicht ). Heute abend werde ich den BFO-9 nochmals Testen und wenn keine Mittelwelle und Kurzwelle durchschlägt bin ich zufrieden. B e r n d W. > Jede Stufe sollte über einen Widerstand von ca. 100 > Ohm versorgt werden. Ich verwende bei den kritschen Stellen 78L... Spannungsstabilisatoren ich hoffe das Koppelt die Sache genug ab. außerdem habe ich die 78l... immer mit 100m beidseitig gegen Masse ( + gegen Masse und + Stabilisiert gegen Masse ) abgeblockt. Wilhelm Schürings > Der NE612 ist auch nicht das Maß der Dinge Eben, um so frustrierender ist es wenn man noch wesentlich schlechtere Mischer bauen kann . :-) B e r n d W. > Die meisten älteren Transistor-Radios waren so aufgebaut. Wenn ich mit den BFO gar nicht zurecht komme, ja dann, dann kommt halt die selbstschwingende Mischstufe. :-) Wilhelm Schürings schrieb > 80m ist ja fast noch Gleichstrom (:-)). Bei 40m oder 20m > wäre er vermutlich schon auf die Nase gefallen. wäre er ( ich ) nicht erst ab 2.4GHz wird es ein bischen fummelig . :-) Wilhelm Schürings > Ist ja alles modular aufgebaut; dann soll Peter doch einfach mal den > Produktdetektor mit dem NE612 aufbauen. Nein das wäre ein NO-GO keine IC bitte. ( höchstens zum Testen ) und außerdem ( zum Testen ) habe ich es schon gemacht siehe zweites Video Nur, bei der Frequenzsynthese ( DDS oder PLL oder was auch immer ) wird es vieleicht ohne IC´s ein bischen unübersichtlich. :-) tschüss Peter
Hallo Leute So mein BFO ist fertig. Er gefällt mir ziemlich gut, deshalb habe ich ihn gleich auf einer Platine verewiegt. ( BFO-10 ) In der Mitte ganz oben auf dem Modul-Bild das ist kein Transistor sondern ein 78L06 zur Spannungstabilisierung auf 6 Volt fur den Oszillator und für die Pufferstufe. Auch ein kleines Video habe ich wieder eingestellt damit man höhren kann wie er funktioniert. Weil ich nur den BFO testen wollte habe ich einfacherhalber als Hauptmischer einen Ne612 verwendet, das hatte ich aber damals mit den BFO-6 auch gemacht, aber dieser BFO funktionierte so gut wie gar nicht. Auch habe ich nur einen abgespeckten Ladderfilte ( 4 Polig mit CSB500e ) benutzt. ( Den habe ich auch schon auf Platine verewiegt ) den 4 Poligen Ladderfilter habe ich so breit wie möglich gestaltet so das er noch gerade für AM tauglich ist wie ich hoffe. tschüss Peter
Ups, habe das Schaltbild vom BFO vergessen hier ist es tschüss Peter
Hallo zusammen. @ Peter: Ja dann meinen herzlichen Glückwunsch. > wäre er ( ich ) nicht > erst ab 2.4GHz wird es ein bischen fummelig . 2.4GHz ist doch eine andere Liga. Auf der anderen Seite: In den 70ern gab es Radiopraktiker-Bücher von Sepp Reithofer (DL6MH, sk), in denen 2m und 70cm Geräte beschrieben wurden, die auf Vero-Board aufgebaut waren. Damals habe ich davon nichts auf die Reihe gebracht. Na, wenn ich mir deine langen Drähte ansehe... Meine ersten Bastelerfahrungen als Funkamateur waren Anfang der 70-Jahre auf 40m. Ich bin haufenweise auf die Nase gefallen... Im Laufe der Jahre bin ich schlauer geworden. Darum empfinde ich 80m mittlerweile als Gleichstrom. Sieh dir den Heckmeck an, den die MC Leute veranstalten. Das Entkoppel-C für die Betriebsspannung würden sie ja am liebsten auf dem Chip anschliessen. Freue dich, dass die Sache so läuft, wie du dir es vorgestellt hast. Weiterhin viel Erfolg. 73 Wilhelm PS: Schicke Luftdrehkos hast du.
Mahlzeit Drei Drehkondensatoren ist dass nicht ein bissel viel ?! Diese Dreko Seitenbandeinstellung soll dass eine Art Kurwellenlupe sein ? Gruss Hannes
@ HannesW Lass den Peter mal machen; Was er bis jetzt auf die Beine gebracht; Hochachtung. Daß man vieles anders?, geschickter?, besser? auf die Beine stellen kann... Keine Frage; er hat sich für die Variante 'linksherum' entschieden, und die hat er mit Bravour gemeistert. 3 Drehkos..?? Warum nicht, wenn er sie in der Kiste liegen hat..?? Ist zwar alles ein bisschen groß, aber das ist sein Problem. Umbauen auf C-Dioden kann man immer noch. Das wird ja nur ein Versuchsaufbau sein, die 'dicken' Drehkos wird er wohl 'live' nicht einbauen. 73 Wilhelm
Hallo Leute So ich wollte mein vierpoligen AM-Ladderfilter vorstellen er ist so breitbandig wie möglich ( zumindest mit den Elektronik-Bauteilen die ich noch hatte :-) ). Ich hoffe es reicht für AM Deshalb wieder ein Video. AM-Demudulator ist eine Einfache Transistor-Audion-Schaltung ( In der Mitte vom Testaufbau zu sehen. Die leichten Verzehrungen stammen von den einfachen NF-Verstärker-IC wie ich hoffe und die Fehlanpassung zum Lautsprecher. Mir geht es erstmal nur um die Bandbreite des Ladderfilter weil ich mich frage ob sie für AM reicht. Wilhelm Schürings > Lass den Peter mal machen; > Was er bis jetzt auf die Beine gebracht; Hochachtung. Danke für die Blumen Wilhelm finde Du übertreibst aber ein bischen und Bernd hat viele Tipps gegeben. Wilhelm Schürings > Meine ersten Bastelerfahrungen als Funkamateur waren Anfang > der 70-Jahre auf 40m. In den 70er war ich Stolz wie Oskar einen Kosmos Elektronik_kasten zu besitzen. Eine Funk-Lizens habe ich nicht aber ich bin am überlegen ob ich es vieleicht mal versuchen sollte. also 73 Wilhem :-) HannesW > Diese Dreko Seitenbandeinstellung soll dass eine Art Kurwellenlupe sein > ? Nein das ist keine Kurzwellenlupe das ist praktisch eine stufenlose Einstellung von LSB nach USB tschüss .--. . - . .-. PS das war überings WDR2 auf 720kHz
Wilhelm Schürings schrieb: > Dem NE612 sagt man ja nach, daß es ein gutes Teil ist bis auf > Ausnahme des zu geringen Strom und damit unzureichender > Großsignalfestigkeit. > Dafür isr er aber nicht entworfen worden. Ich bin auch ein Fan von Ringmischern. Trotzdem hat der NE 612 seine Berechtigung wenn es um geringe Stromaufnahme geht.Außerdem lässt sich der Mischer auch entlasten wenn man die Arbeit nicht scheut. Mit einer guten Filterbank und regelbarem Abschwächer sollte es auch auf 40 Meter keine großen Probleme geben. Natürlich sind auch mit vertretbarem Aufwand keine Wunder zu erwarten.Aber man kann vorne schon was tun....wo die Antenne dranhängt. Gäbe es nicht so viele leistungsstarke Ellenbogen auf den Bändern dann wäre alles nur halb so schlimm.
Hallo zusammen. @ Herbert: Du hast ja recht. Wenn man dem NE612 nicht jede Menge Mist vor die Füsse wirft, ist er ja wirklich ganz ordentlich. Für Funkamateure ist ein vernünftiges! Bandfilter 'VORNE' unabdingbar. Der Rest befindet sich dann.. Nach meiner Meinung scheuen die meisten alle mehr als 2-poligen Bandpassfilter. Besonders die 3poligen sind mit Hilfsmitteln aus dem Net einfach zu berechnen und zu bauen. Siehe z.B. 'Tonnesoftware': ELSIE. http://tonnesoftware.com/elsie.html Man muß natürlich wissen, was man tut. Die Anforderungen an die Genauigkeit aller beteiligten Bauelemente werden bei 4-, 5-poligen Filtern natürlich größer; das ist aber kein Problem, wenn man sauber gerechnet hat bzw. hat rechnen lassen. Ein paar Meßmittel sollten natürlich auch vorhanden sein. Mit dem allseits bekannten Grid-Dipper und einem Röhrenvoltmeter mit HF-Taskopf wird man solche Projekte nur mühsam auf die Beine bekommen. 73 Wilhelm PS: Auch ich bin ein absoluter Fan von Dioden-Ringmischern; klare Verhältnisse vorne und hinten, der rest befindet sich dann...
Hallo Leute Ich habe ein neues Modul erstellt Es ist der Oszillator mit gegentakt Pufferstufe für den Diodenringmischer und die HF Eingangschaltung mit Fet und Transistor HF-Verstärker. Im gegensatz zu den alten Spice berechnungen mußte ich R1 auf 150 Ohm und R2 auf 1.5 kOhm ( Oszillator ) ändern. ansonsten war in der Realen Welt die Sinus-Oszillatorspannung von der Amplitude zu gering, viel geringer als in der Spice Simulation. ( Ich habe jetzt seit neustens ein Oszilloskop ) Vieleicht ist die Güte der Festinduktion L1 zu gering oder der BC547C ist schon an seiner Grenze ich weiss es nicht. Auch bin ich am überlegen, ob ist die Festinduktion L1 durch eine selbst gewickelte Luftspule ersetze. Wie wichtig ist eigentlich die Spulengüte in einem Oszillator ? R16 ( HF-Eingang ) ist jetzt ein 1kOhm Trimmer praktisch ein HF abschwächer ich hoffe das kann man so machen Und die Transistorstufe ( HF-Eingang ) wird jetzt durch einen 78L02 Spannungsstabilisiert einen 78L04 ( alte Schaltbilder ) gibt es wohl gar nicht. :-) tschüss Peter P.S. Die Oszillatorspule ist nicht auf dem Modul
Peter Spiegel schrieb: > Auch bin ich am überlegen, ob ist die Festinduktion L1 durch eine selbst > gewickelte Luftspule ersetze. Solltest du! Aber mit einer Luftspule wird das nix. Nimm einen Amidon Ringkern zb. einen T50-2.Der würde für deinen Bereich passen und ist auch vom TK her akzeptabel. Jetzt weiß ich nicht, ich habe jetzt nicht alles hier durchgeackert...beziehe mich nur auf dein letzes Posting mit der Schalte. Wenn ich das so betrachte sehe ich grob einen Konverter da ich keine Abstimmung sehen kann ....oder hab ich was übersehen. Deine Eingangsstufe vor dem Mischer könnte auch ein Bandfilter vertragen sonst muß sich dein Mischer unnötig an einer besseren Antenne mit Summensignalen plagen und das ohne Not. Den bekommst du auch mit Rinkernen gebacken. Gut, der Abschwächer ist ok...kann man machen...für alle Fälle. Lade dir mal dem Mini Ringkern Rechener runter ...ist Freeware
Ich nehm immer T50-6 (gelb) oder T50-7 (weiß) für den Oszillator wegen der kleineren Drift und den T50-2 für die Filter mit der höheren Güte. Manchmal hat es in der Bastelkiste nur die Größe T37, dann halt den. Peter nimmt als Vorfilter die Loop-Antenne. Mir persönlich wäre die Weitab-Dämpfung nicht ausreichend, denn im Bereich der Spiegelfrequenz bei 4,5 MHz gibt es einige störende Funkdienste. 60-70dB Dämpfung sollten es wenigstens sein, die Loop wird nur ca. 40dB schaffen.
B e r n d W. schrieb: > oder T50-7 (weiß) für den Oszillator wegen > der kleineren Drift Gibts da was von Amidon wo man sich bezüglich Tk schlau machen kann? Meine Info ist angelesen und favorisiert die gelben und die roten als Oszillatortauglich. Das Material 6 habe ich mit 35ppm/C und das Material 2 mit 95 ppm /C in Erinnerung. Auch die Loop würde sich wenigsten über ein Zweikreifilter freuen ,aber ok riesen Pegel liefert die eh micht.
herbert schrieb: > B e r n d W. schrieb: >> oder T50-7 (weiß) für den Oszillator wegen >> der kleineren Drift > > Gibts da was von Amidon wo man sich bezüglich Tk schlau machen kann? > Meine Info ist angelesen und favorisiert die gelben und die roten als > Oszillatortauglich. Das Material 6 habe ich mit 35ppm/C und das Material > 2 mit 95 ppm /C in Erinnerung. Auch die Loop würde sich wenigsten über > ein Zweikreifilter freuen ,aber ok riesen Pegel liefert die eh micht. http://toroids.info/
B e r n d F. schrieb: >> Gibts da was von Amidon wo man sich bezüglich Tk schlau machen kann? >> Meine Info ist angelesen und favorisiert die gelben und die roten als >> Oszillatortauglich. Das Material 6 habe ich mit 35ppm/C und das Material >> 2 mit 95 ppm /C in Erinnerung. Auch die Loop würde sich wenigsten über >> ein Zweikreifilter freuen ,aber ok riesen Pegel liefert die eh micht. > > http://toroids.info/ Ok, danke für den Link ich war in der Zwischenzeit auch nicht untätig. Ich habe mich bei Amidon umgesehen. Das suchen dauerte ;-)Bemerkung bei Material 6 Gelb "Sehr hohe Güte und Temperaturstabilität" Das Material 7 (weiß) hat keine Bemerkungen seiner Vozüge.
Ok das Material 7 ist mit 30ppm etwas besser als das 6 er mit 35ppm. Ich habe das noch nie benutzt für mich war der gelbe Kern für Oszillatoren immer angesagt.
Hallo Leute Ich habe mit allen fünf Modulen die ich bis jetzt erstellt habe meinen 80 Meter Empfänger provisorisch aufgebaut. ( Testaufbau ) Soweit scheint es zu klappen, bloss ist die Tagesdämpfung schon so hoch das ich nicht viel empfange. Die Module sind von links nach rechts 1. HF-Eingang + Oszillator für Ringmischer 2. Ringmischer 3. Diplexer 4. Ladderfilter mit CSB500E 5. BFO Auf der kleinen Steckplatine ist ein 386 -IC als Kopfhörerverstärker Dieser muss noch gegen eine diskrete Schaltung ausgetauscht werden. Und der Ladderfilter ( eigentlich für AM gedacht ) muss noch gegen den größeren Filter für SSB berechneten und noch nicht auf Platine erstellt ausgetauscht werden. Und immer noch habe ich keine vernünftige AGC-Schaltung berechnet und ausprobiert. Obwohl ich mich frage verwendet man eigentlich bei SSB eine AGC-Schaltung ? herbert schrieb > Solltest du! Aber mit einer Luftspule wird das nix. schade ich dachte eine Luftspule macht sich gut fürs Auge. herbert schrieb > Wenn ich das so betrachte sehe ich grob einen Konverter da > ich keine Abstimmung sehen kann ....oder hab ich was übersehen. Naja es war ja nur der erste Teil meines Empfängers B e r n d W. > Peter nimmt als Vorfilter die Loop-Antenne. Mir persönlich wäre die > Weitab-Dämpfung nicht ausreichend, denn im Bereich der Spiegelfrequenz > bei 4,5 MHz gibt es einige störende Funkdienste. Ja ich weiss , bin schon am Überlegen in Richtung Doppelsuper oder Bandfilter Beim Doppelsuper mit wesentlich höherer ersten ZF hätte ich warscheinlich probleme mit dem LC-Oszillator in hinsicht Frequenzstabilität ( wenn man nicht aufwärts mischen möchte ) da müßte man vieleichte einen LC Oszillator mit einen Quarzoszillator mischen ? Aber das gibt dann wieder tausende Mischprodukte :-) dann vieleicht doch ein Bandfilter Obwohl ich mal gelesen habe die ZF-Frequenz sollte mindesten 10% von der Empfangsfrequenz sein und da liege ich ja sogar noch ein bischen höher tschüss Peter
Peter Spiegel schrieb: > schade ich dachte eine Luftspule macht sich gut fürs Auge. Ja, wenn du schön wickeln kannst!;-) Nein im ernst, ein Ringkern ist deutlich unempfindlicher bezüglich seiner Umgebung. Zylinderspulen brauchen eine mindestabstand zu Gehäuseteilen, reagieren empfindlich auf Handkapazitäten und der "Deckeleffekt" ist besonders ausgeprägt. Da benimmt sich ein Ringkern anständiger...und mit Gefühl bewickelt schaut das auch nett aus so dass man ihn lieb haben kann.....
Peter Spiegel schrieb: > Ja ich weiss , bin schon am Überlegen in Richtung Doppelsuper oder > Bandfilter > Beim Doppelsuper mit wesentlich höherer ersten ZF hätte ich > warscheinlich probleme mit dem LC-Oszillator in hinsicht > Frequenzstabilität ( wenn man nicht aufwärts mischen möchte ) > da müßte man vieleichte einen LC Oszillator mit einen Quarzoszillator > mischen ? Jup, ich verwende einen Doppelsuper mit 45 MHz als 1. ZF. Die Colpitts- oder genauer Seiler-Oszillatoren sind noch freischwingend. Wenn diese bei Raumtemp einige Minuten (ca. 45) galufen sind geht es. Ist aber trotzdem nicht der Hit. Eine PLL und ein stabiler Aufbau sind zwingend erforderlich (zb. in ein Alu-Gehäuse mit 5mm Wandstärke - kalter Thermostat) und PLL. Darüber hinaus brauchst du eine hohe Schwingkreisgüte bei dieser Frequenz wg. Jitter. Als Finetuning geht eine sehr lose angekoppelte Varicap an einer Spulenanzapfung oder sehr kleinem C (zb. 1pf). Als Anfang reicht z.B. ein Si570 o.ä. Dieser hat jedoch den Nachteil, dass man nicht schnell mal übers Band drehen kann. >Obwohl ich mich frage verwendet man eigentlich bei SSB eine >AGC-Schaltung ? Für SSB benutzt man eine sogenannte Hängeregelung (als Input ZF und NF). Fürs erste reicht eine Diode, die die ZF gleichrichtet und ein C dahinter.
Zusatz: Als Doppelsuper wäre auch eine 1. ZF von 10,7MHz und eine 2. ZF mit 455KHz denkbar. Ist einfacher beherrschbar und billiger...
> Zusatz: Als Doppelsuper wäre auch eine 1. ZF von 10,7MHz > und eine 2. ZF mit 455KHz denkbar. Ein Doppelsuper ist nicht notwendig. Allerdings sollte die ZF zwischen 8 und 10,7 MHz liegen. Tiefer schafft man mit Quarz-Ladder-Filtern die AM Bandbreite nicht mehr. Bei der Frequenz gibt es genügend Standard-Quarze, mit denen sich was machen läßt.
B e r n d W. schrieb: >> Zusatz: Als Doppelsuper wäre auch eine 1. ZF von 10,7MHz >> und eine 2. ZF mit 455KHz denkbar. > > Ein Doppelsuper ist nicht notwendig. Allerdings sollte die ZF zwischen 8 > und 10,7 MHz liegen. Tiefer schafft man mit Quarz-Ladder-Filtern die AM > Bandbreite nicht mehr. Bei der Frequenz gibt es genügend > Standard-Quarze, mit denen sich was machen läßt. Ja die 8 MHZ gibt es wie Sand am Meer, die 9 MHz gibt es zur Not als "Matched 8er-Set" zu kaufen. Die 8 MHz kann man auch kaufen und mit der G3UUR-Methode ausmmessen (zusammen mit Dishal), dürfte kostengünstiger sein.
Hallo Leute Ich war drei Wochen in Urlaub Deshalb melde ich mich jetzt erst wieder Ja, man könnte auch mit einem Einfachsuper mit hoher ZF arbeiten Billige Quarze so zwischen 5 und 10 Mhz ( für den Ladderfilter ) gibt es genügend. Bloss wenn ich eine hohe ZF habe dann muss der BFO besser gesagt der Oszillator vom BFO auch mit dieser hohen Frequenz arbeiten und bei einem LC Oszillator gäbe das wieder wesentlich mehr schwierigkeiten ( Frequenzdrift ) als bei einer ZF von 500Khz deshalb die überlegung Doppelsuper. Aber ich glaube ich versuche es zuerst mal mit einem Bandfilter. Ich habe von meinen Testaufbau noch ein kleines Empfangsvideo eingestellt tschüss Peter
Peter Spiegel schrieb: > Bloss wenn ich eine hohe ZF habe dann muss der BFO besser gesagt der > Oszillator vom BFO auch mit dieser hohen Frequenz arbeiten und bei einem > LC Oszillator gäbe das wieder wesentlich mehr schwierigkeiten ( > Frequenzdrift ) Ist nicht so schlimm. Bei einer ZF von 9 Mhz, 8 Mhz oder 10MHz usw. kann man Quarzoszillatoren als BFO verwenden. Der Quarz wird dann über einen Trimmer auf dei richtige BFO-Freq. gezogen. Für USB/LSB schaltet man die 2 BFOs einfach über ein Relais um.
Bitte melde dich an um einen Beitrag zu schreiben. Anmeldung ist kostenlos und dauert nur eine Minute.
Bestehender Account
Schon ein Account bei Google/GoogleMail? Keine Anmeldung erforderlich!
Mit Google-Account einloggen
Mit Google-Account einloggen
Noch kein Account? Hier anmelden.

























































































