Hallo, ich bin auf der Suche nach einer Schaltung, um eine variable Stromanstiegsbegrenzung aufzubauen. So in der Richtung 1-10mA/ms. Ich habe es schon mit einem Gyrator ausprobiert wobei ich es da nicht variabel gestalten kann. Möchte aber noch Ideen sammeln. Ich würde das ganze gern diskret aufbauen. Ich bin für jede Idee dankbar.
Welcher Strom soll den im Anstieg begrenzt werden? Stromquelle? Integrator?
Hallo, es handelt sich um den Strom aus einer Spannungsquelle, am einfachsten ließe sich das mit einer Induktivität lösen, diese ist dafür aber sehr groß und nicht variabel.
Wieviel Strom soll maximal fließen? Und vor allem, WARUM soll die Stromanstiegsgeschwindigkeit variabel sein?
Die Spannungsquelle kann einen Strom von 350mA liefern. Daran werden mehrere Teilnehmer betrieben, die kurz- und gleichzeitig Strom benötigen. Daraufhin werden die Pufferkondensatoren sich nachladen. Ich möchte gern je nach Strombedarf der einzelnen Teilnehmer die Stromanstiegsgeschwindigkeit begrenzen, um zu große Stromsprünge zu begrenzen.
Klingt komisch, irgedwie glaube ich nicht, dass das sinnvoll ist. Wenn man Stromsprünge dämpfen will, nimmt man eine Längsdrossel. Da muss aber nix variabel sein.
Uwe schrieb: > um zu große Stromsprünge zu > begrenzen. Ist dir klar, dass du damit Spannungseinbrüche produzierst? Das eine ist vom andern nicht zu trennen. Deine Anforderungen sind auch etwas widersprüchlich - wie sieht den dein Gyrator aus diskreten Bauteilen aus? Mir fällt jedenfalls keine Lösung ohne Opamps ein. Gruss Reinhard
Die Spannungsquelle geht in die Strombegrenzung und das möchte ich verhindern. Es handelt sich um 256 Teilnehmer.
@ Uwe (Gast) >Die Spannungsquelle geht in die Strombegrenzung und das möchte ich >verhindern. Warum? Das ist doch der Sinn einer Strombegrenzung eines guten Netzteils. >Es handelt sich um 256 Teilnehmer. Jaja, die liebe Salamitaktik. Bloß nicht mal was Gescheites und Zusammenhängendes sagen. Siehe Netiquette. Sorge lieber dafür, dass deine Stromverbraucher nicht soviel Strom ziehen.
Hallo, also zum einen die Gyrator-Schaltung ohne OP http://www.epanorama.net/documents/telecom/gyrator.html zum anderen: Was für eine Salamitaktik. Ich habe doch eine klare Frage gestellt. Und zwar suche ich nach einer Idee für eine variable Stromanstiegsbegrenzung. Der Stromverbrauch liegt bei ca. 1mA pro Verbraucher, derer ich aber 256 habe. Wenn die Strombegrenzung greift, schalten sich aber einige Verbraucher kurz ab.
> Wenn die Strombegrenzung greift, schalten sich aber einige Verbraucher > kurz ab. Das würde aber auch passieren wenn du den Stromanstieg begrenzt (ist irgendwie das gleiche bzw. du könntest auch die Entkoppelkondensatoren rausnehmen dürfte in etwa ein ähnlicher effekt sein). Es wird nicht funktionieren. Da helfen nur mehr Kapazitäten an den einzelnen Modulen, damit diese das Netzteil (kurzzeitig) nicht zu sehr belasten. Ich hab jetzt mal ne 2 hinter meinem Namen geschrieben wegen verwechslunggefahr mit dem Frager
@ Uwe (Gast) >Was für eine Salamitaktik. Ich habe doch eine klare Frage gestellt. Das reicht aber oft nicht! >Und zwar suche ich nach einer Idee für eine variable >Stromanstiegsbegrenzung. Das ist deine vermeintliche Lösung. Die oft eine Sackgasse ist. Beschreibe dein Probelm umfassend, dann kann man dir DEUTLICH besser helfen. http://www.mikrocontroller.net/articles/Netiquette#Klare_Beschreibung_des_Problems >Der Stromverbrauch liegt bei ca. 1mA pro Verbraucher, derer ich aber 256 >habe. Und? Macht 256mA, dein Netzteil bringt 350mA, wo ist das Problem? Wenn die Spannung beim Zuschalten der Verbraucher einbricht, braucht man einen größeren Pufferkondensator, 100uF sollten reichen, den Rest regelt jedes normale Netzteil selber schnell genug aus. >Wenn die Strombegrenzung greift, schalten sich aber einige Verbraucher >kurz ab. Dann stimmen deine Zahlen nicht und deine Verbraucher ziehen zumindest zeitweise deutlich mehr als 1mA. Also braucht man größere Pufferkondensatoren.
Ich vermute mal das beim zuschalten (wie eigentlich? Von einzelnen Gerät mit Schalter oder durch anstecken) der Ladestrom eines Pufferkondensators am Spannungseingang einen Stompeak erzeugt. So was kann durchaus in den Amperebereich gehen. Sinnvoll wäre in solch einem Fall den max Stromfluss in den Geräten zu begrenzen, da reicht oft schon ein Widerstand. Sinnvoller wäre ein Neztteil das nicht in die Knie geht wen mal ein kurzer I-Peak gefordert wird, 350mA sind da arg schwach.
@ Steffen Warzecha (derwarze) >Fall den max Stromfluss in den Geräten zu begrenzen, da reicht oft schon >ein Widerstand. Eben. >Sinnvoller wäre ein Neztteil das nicht in die Knie geht wen mal ein >kurzer I-Peak gefordert wird, 350mA sind da arg schwach. Das Problem ist wohl die elektronische Überstrombegrenzung, die reagiert im sub Millisekundenbereich. Ein einfaches Netzteil ohne diese zuckt da nicht.
Ja genau 256mA für alle Teilnehmer und diese benötigen kurz und gleichzeitig einen höheren Strom. Die 350mA Spannungsversorgung hat einen Pufferkondensator der ausreicht, aber nur wenn ich diesem die Zeit gebe sich nachzuladen bzw. nicht auf einen Schlag entlade. Natürlich könnte ich die Spannungsversorgung doppelt so hoch auslegen, aber ich möchte es gern anders lösen.
@ Uwe (Gast) >Ja genau 256mA für alle Teilnehmer und diese benötigen kurz und >gleichzeitig einen höheren Strom. WIEVIEL? > Die 350mA Spannungsversorgung hat >einen Pufferkondensator der ausreicht, aber nur wenn ich diesem die Zeit >gebe sich nachzuladen bzw. nicht auf einen Schlag entlade. In einer Stromversorgung wird eigentlich keine Kondensator "auf einen Schalg entladen", dann wäre was faul. Ein Normales Netzteil reagiert in weniger als 1ms auf einen Lastsprung. >Natürlich >könnte ich die Spannungsversorgung doppelt so hoch auslegen, aber ich >möchte es gern anders lösen. Warum? Wäre diese Lösung zu einfach?
Müssen die Verbraucher zwingend gleichzeitig angeschaltet werden? Sonst könnte man sie auch sequenziell anschalten. Du siehst, um eine Vorstellung von deinem Problem zu bekommen ist eine gewisse Menge an Grundinfos nötig.
Uwe schrieb: > Ja genau 256mA für alle Teilnehmer und diese benötigen kurz und > gleichzeitig einen höheren Strom. Hurra, noch ein Stück Salami! Bisher habe ich das so verstanden, dass ein Verbraucher zugeschaltet wird und der Einbruch der Spannung die anderen stört - jetzt geht es auf einmal darum, dass alle gleichzeitig eingeschaltet werden, wodurch sich das Problem auf die triviale Feststellung reduziert, dass das Netzteil nicht leistungsfähig genug ist - und wobei sich die Frage stellt, wieso das überhaupt stört, es dauert halt etwas länger zum Hochlaufen. Es gibt Tausende Systeme, deren Einschaltstrom durch das Netzteil begrenzt wird, das ist völlig normal. Gruss Reinhard
Die Slaveadresse könnte den Timer für die Einschaltverzögerung beeinflussen. Sind die Slaves µCs ? Wenn ja kannst du ja einfach die Slaveadresse zur Einschaltverzögerung hinzuadieren (mittels eines Timers per Compare Match). Die Adresse ist dann irgendwo im EEPROM gespeichert oder per DIP Schalter einstellbar. Macht man bei SCSI auch so, man läßt nicht alle Festplatten gleichzeitig hochlaufen sondern nacheinander.
Also nocheinmal die Verbraucher sind eingeschaltet. Es geht um den temporären Strombedarf im normalen Betrieb. Die Spannung bricht von 15V auf 10V ein und alle 256 Kondensatoren versuchen sich nachzuladen. Wenn ich nun eine Möglichkeit hätte den Strom für jeden Verbraucher zu regeln, am besten über eine Rampe könnte ich je nach Spannung mehr oder weniger Strom beziehen und meine Verbraucher könnten sich wieder aufladen. Wenn ich den einzelnen Ladestrom hart einschalte, besteht die Möglichkeit, dass das wiederum gleichzeitig mehrere Verbraucher machen wobei wir wieder bei meinem Problem wären. @Uwe2 Ja das wäre eine Idee, kann ich auch einmal ausprobieren. @ Reinhard Kern Ja, natürlich kann ich ein doppelt so großes Netzteil nehmen. Das ist mir klar, möchte ich aber nicht. Ich möchte einfach nur die Bremse lösen um schneller zu fahren und nicht einen doppelt so starken Motor einbauen!
@Uwe (Gast) >Also nocheinmal die Verbraucher sind eingeschaltet. Es geht um den >temporären Strombedarf im normalen Betrieb. Die Spannung bricht von 15V >auf 10V ein Dann ist MASSIV was faul. Entweder dein Netzteiul massiv zu schwach oder deine Verbraucher zu stark. >Wenn ich nun eine Möglichkeit hätte den Strom für jeden Verbraucher zu >regeln, Ja und dann? Dann bleibt die Spannung am NETZTEIL vielleicht bei 15V, an den Verbrauchern SINKT sie dennoch, wenn diese viel Strom ziehen, deine Schaltung aber nur wenig zur Verfügung stellt. Was hast du dann gewonnen? > am besten über eine Rampe könnte ich je nach Spannung mehr oder >weniger Strom beziehen und meine Verbraucher könnten sich wieder >aufladen. Aufladen? Sag mal GANZ KONKRET worum es geht. >Ja, natürlich kann ich ein doppelt so großes Netzteil nehmen. Das ist >mir klar, möchte ich aber nicht. Ich möchte einfach nur die Bremse lösen >um schneller zu fahren und nicht einen doppelt so starken Motor >einbauen! Siehe oben!
Uwe schrieb: > Es geht um den > temporären Strombedarf im normalen Betrieb. Die Spannung bricht von 15V > auf 10V ein und alle 256 Kondensatoren versuchen sich nachzuladen. Und warum? Quantenfluktuationen, Gravitationswellen oder was? In der hier im Forum üblichen Physik geht einer Wirkung immer eine Ursache voraus. Gruss Reinhard
Uwe schrieb: > Die Spannungsquelle geht in die Strombegrenzung und das möchte ich > verhindern. Meinst du, wenn du den Strom durch eine Stromanstiegsbegrenzung begrenzt, wird der Strom nicht begrenzt? Es kommt dann sogar noch viel schlimmer, weil der Strom bei der Stromanstiegsbegrenzung zu Anfang auf einen niedrigen Wert begrenzt wird und erst allmählich ansteigt. WAS SOLL DER ZIRKUS?
Wenn ich es richtig verstehe, dann sind alle Teilnehmer in Betrieb und ab und zu benötigen sie etwas mehr Strom, als das Netzteil liefern kann. Richtig? Jeder Teilnehmer verfügt über einen eigenen lokalen Kondensator, den er im o.g. Fall aussaugt. Und dann kann das NT nicht genug nachschieben und die Spannung bricht ein.. Richtig? Warum spendierst du nicht einfach mehr "C", dass das System in dem kurzen Lastfall besser gepuffert ist? Uwe schrieb: > Die 350mA Spannungsversorgung hat > einen Pufferkondensator der ausreicht,.. Na ja, wenn der ausreichen würde, dann würde die Spannung nicht einbrechen. Uwe schrieb: > aber nur wenn ich diesem die Zeit > gebe sich nachzuladen Wenn du schneller und öfter diesen "Mehrstrom" benötigst, als du ihn aus dem NT nachladen kannst, dann ist dein Netzteil zu schwach. Die Energie, die du im Mittel benötigst, muss auch im Mittel bereitgestellt werden. Wenn das NT das nicht kann, dann bringt es auch nichts, den Strom zu begrenzen. Und wenn das NT das aber kann, dann kann man die Zeiten, in denen mehr benötigt wird, aus einem Kondensator puffern und in den Zeiten, wo weniger benötigt wird, diesen dann nachladen.
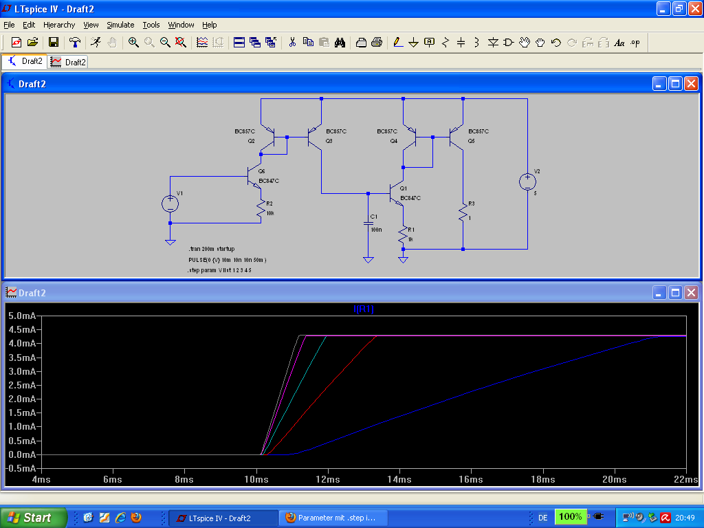
Hallo Uwe, die Anstiegsgeschwindigkeit kannst du mit V1 einstellen. Vielleicht bringt das dich weiter. Wie auch immer.
Bitte melde dich an um einen Beitrag zu schreiben. Anmeldung ist kostenlos und dauert nur eine Minute.
Bestehender Account
Schon ein Account bei Google/GoogleMail? Keine Anmeldung erforderlich!
Mit Google-Account einloggen
Mit Google-Account einloggen
Noch kein Account? Hier anmelden.
