So nu bin ich mal dran mit Prügel beziehen. Der Entwurf ist aus dem Artikel http://www.mikrocontroller.net/articles/Konstantstromquelle Die werte der 2 Z-Dioden bitte nicht beachten. Da kommt noch eine passende hin.(<30V) Mir gehst erst mal um den PCB Entwurf. Vorschläge für bessere Bauteilwerte nehm ich aber auch gern entgegen. Na dann auf Leute macht mich fertig :)
Also ich kann keine Bilder sehen ? "Grafik kann nicht angezeigt werden, weil sie Fehler enthällt"
Weils unter den Elkos sonst echt scheiße zu löten is? Is aber ne Überlegung wert sie flach zu legen. Danke.
Teo Derix schrieb: > Jetz sollte es funzen. Such mal die Stromkreise "Laden" und "Freilauf" und zeichne sie bei dir ein: http://www.lothar-miller.de/s9y/categories/40-Layout-Schaltregler Du wirst sehen: es wäre alles besser, wenn du den C2 drehen und die Feedback-Leiterbahn unten durch führen würdest. Dann könntest du den R3 auch noch drehen und hättest die Strommessung noch optimiert...
Das mit C2 hat ich nicht gesehen, danke. Was mich bei R3 geritten hatte das zu ändern k.a., kommt wieder umgedreht oben na an den IC. PS: Sorry, nach der Änderung werde ich auch auf dem PCB die Beschriftung leserlich platzieren (schäm)
Teo Derix schrieb: > Weils unter den Elkos sonst echt scheiße zu löten is? Ach :P? Ich sprach eher davon alles THT oder alles SMD zu designen.
Lothar, ich hoffe das ich heut mit meinem dicken Kop nich wieder was übersehen habe :) @Dave Hab ich nich da, will ich auch nich besorgen. Wichtig is das das Teil funktioniert, was alles andre als sicher ist :/
Welche Massefläche ist für Schaltregler geeigneter? (sieh Anhang) PS: @Dave, mach nun doch alles in SMD, die "Luftschleifen" mit den senkrecht stehenden THT Teilen haben mir dann doch Übelkeit bereitet :)
Ich würde die Masse "aussen rum" komplett weglassen. Wofür sollte die gut sein? Falls die Fläche "unbedingt" da sein muss, dann nimm die unterbrochene Variante. Die durchgehende Variante ist ja eine Spule mit 1 kurzgeschlossenen Wicklung...
@Teo Derix (teoderix) >Na dann auf Leute macht mich fertig :) Du hast di die ungünstige Schaltung ausgesucht. Deutlich besser ist die Version Konstantstromquelle fuer Power LED. Sogar schon mit Layout in SMD und THT.
Lothar Miller schrieb: > Ich würde die Masse "aussen rum" komplett weglassen. Wofür sollte die > gut sein? Gut aussehen :) Lothar Miller schrieb: > Die durchgehende Variante ist ja eine Spule mit 1 > kurzgeschlossenen Wicklung... Hab ich mir auch gedacht aber was Switcher betrifft, null Ahnung! Falk Brunner schrieb: > Du hast di die ungünstige Schaltung ausgesucht. Sicher? Schaft Deine Schaltung 24V aus 12V! PS: Auf der noch freien Fläche kommt noch eine optionale Lüftersteuerung hin.
> Falk Brunner schrieb: >> Du hast di die ungünstige Schaltung ausgesucht. > Sicher? Schaft Deine Schaltung 24V aus 12V! Was willst du denn jetzt bauen? Einen StepUp-Wandler oder eine Konstantstromquelle?
Es gibt Konstantstromquellen auf Step Up Basis. Die Schaltung macht das schon. Aber sie verheizt 1,2V*0,3A=0,4W am Shunt. Naja, ist halt nicht wirklich dafür gebaut.
... schrieb: > Was willst du denn jetzt bauen? Einen StepUp-Wandler oder eine > Konstantstromquelle? Nicht "oder" sondern "und" :) Falk Brunner schrieb: > Die Schaltung macht das > schon. Aber sie verheizt 1,2V*0,3A=0,4W am Shunt. Naja, ist halt nicht > wirklich dafür gebaut. Jo, is mir klar. Hab aber noch 3x 34063 da und für meinen ersten versuch (Beleuchtungstechnisch) mit billig LED's aus China passt das schon. Wenn's mal ernst wird, hol ich mir bei Euch, auf alle fälle zu erst rat. Erst mal DANKE an alle. PS: Werde das Teil am WE, wenn der Belichter da ist, zusammen bauen und Fotos von den Rauchwolken machen :)
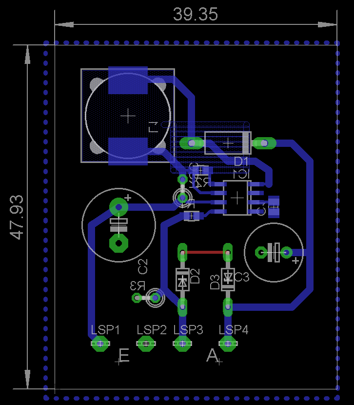
Der Belichter ist leider noch nicht angekommen. Anbei der (hoffentlich) letzte Entwurf. Wenn da mal wer drüber schauen könnte, auch wenn ich nicht glaube das da noch grobe Schnitzer drin sind. (den Trimmer nich beachten, Original hat nur 2Bene)
Warum muss denn diese eine Leitung da unbedingt zwischen den IC-Pads durch? Links davon ist unendlich viel Platz... Wrum sind deine SMD-Widerstände so groß? Oder andersrum: warum sind die Pads der Widerstände so klein? Du wirst nach dem Zusammenlöten feststellen, dass du viel zu große Bauteilabstände hast (du könntest z.B. bei geringfügiger Umpositionierung der R1+R4 den Regler noch kompakter aufbauen)... ;-)
Lothar Miller schrieb: > Warum muss denn diese eine Leitung da unbedingt zwischen den IC-Pads > durch? Links davon ist unendlich viel Platz... Hab ich drin gelassen, zum testen ob ich das mit meine Methode hin bekomme. Lothar Miller schrieb: > Wrum sind deine SMD-Widerstände so groß? Weil ich ein Altersack mit schlechten Augen bin :) Lothar Miller schrieb: > Oder andersrum: warum sind die Pads der Widerstände so klein? Haben bisher immer gepasst? Lothar Miller schrieb: > Du wirst nach dem Zusammenlöten feststellen, dass du viel zu große > Bauteilabstände hast Äh... hat mich bisher noch nie gestört, beim löten. (Gesamtfläche ist vom Gehäuse vorgegeben) Lothar Miller schrieb: > (du könntest z.B. bei geringfügiger > Umpositionierung der R1+R4 den Regler noch kompakter aufbauen)... ;-) Kann ich auf die schnelle nicht sehen, gib mal'n Tip.
Teo Derix schrieb: > Kann ich auf die schnelle nicht sehen, gib mal'n Tip. Ich frage mich: wofür ist der R4 überhaupt da? Den könntest du (wenn nötig) auch neben die ZD1 machen, oder ganz woanders hin...
Damit die Senseleitung so kurz wie möglich ist. Ich denke das ist in der Umgebung keine schlechte Idee? Teo Derix schrieb: > Lothar Miller schrieb: >> Wrum sind deine SMD-Widerstände so groß? > Weil ich ein Altersack mit schlechten Augen bin :) Oh oh... Böser grober Schnitzer :o Da haben sich 1210er eingeschlichen, das sollten 1206 sein :(
Lothar Miller schrieb: > Ich würde die Masse "aussen rum" komplett weglassen. Wofür sollte die > gut sein? > > Falls die Fläche "unbedingt" da sein muss, dann nimm die unterbrochene > Variante. Die durchgehende Variante ist ja eine Spule mit 1 > kurzgeschlossenen Wicklung... eine frage dazu: wie notwendig ist es, besonders im fall einer massefläche, zu vermeiden eine leiterschleife zu bilden? besonders im hinblick auf verschiedene spulenformen, also z.b. http://www.reichelt.de/Power-Induktivitaeten-SMD/L-PISG-1-0M/3/index.html?ARTICLE=86537 vs. http://www.reichelt.de/Power-Induktivitaeten-SMD/L-PIS4728-68-/3/index.html?;ARTICLE=73192 klar, die PISG streut durch ihre bauform mächtig magnetfelder zur seite weg - ideal um ströme in darumliegende leitungen zu induzieren. aber wie sieht das bei der becherförmigen L-PIS aus? muss man da wirklich penibel sein oder ist das (viel) eher eine design rule die "man halt einhält"?
> Lothar Miller schrieb: >> Ich frage mich: wofür ist der R4 überhaupt da? >> Den könntest du (wenn nötig) auch neben die ZD1 machen, oder ganz >> woanders hin... Teo Derix schrieb: > Damit die Senseleitung so kurz wie möglich ist. Sense-Leitung? Dann solltest du mal deinen Schaltplan nochmal zeigen (auch wegen der Bauteilnamen, die beim bisher geposteten Paln nichts mit dem Layout zu tun haben), denn der R4 hat hier mit einer Sense-Leitung nichts zu tun, er hängt einfach nur als Last am Eingang... Wobei, wenn ich mir den Schaltplan im Beitrag "Re: KSQ MC34063 erster versuch" ansehe ist da sowieso ein böser Schnitzer drin: nur mal angenommen, Masse wäre mit Masse verbunden, dann wäre der dortige R3 maximal wirkunglos (weil kurzgeschlossen) und der FB Pin an Masse angeschlossen... c. m. schrieb: > eine frage dazu: wie notwendig ist es, besonders im fall einer > massefläche, zu vermeiden eine leiterschleife zu bilden? Es kommt darauf an, welche Not abgewendet werden soll. Bei Leiterschleifen ist es idR. die Verbesserung der Störabstrahlung. Ein Stichwort dazu: Schleifenantenne
Lothar Miller schrieb: > c. m. schrieb: >> eine frage dazu: wie notwendig ist es, besonders im fall einer >> massefläche, zu vermeiden eine leiterschleife zu bilden? > Es kommt darauf an, welche Not abgewendet werden soll. Bei > Leiterschleifen ist es idR. die Verbesserung der Störabstrahlung. Ein > Stichwort dazu: Schleifenantenne du gehst dabei von einem strompfad aus, das meinte ich nicht, sondern leitendes material in das durch die spule strom induziert werden könnte.
Lothar Miller schrieb: > Du wirst nach dem Zusammenlöten feststellen, dass du viel zu große > Bauteilabstände hast Da hätt' ich in die Tischkante gebissen :) Lothar Miller schrieb: > nur mal angenommen, Masse wäre mit > Masse verbunden, dann wäre der dortige R3 maximal wirkunglos Missverständnis beseitigt. Anbei, momentaner Stand.
Teo Derix schrieb: > Anbei, momentaner Stand. Sieht jetzt plausibel und soweit gut aus... c.m. schrieb: > du gehst dabei von einem strompfad aus, das meinte ich nicht, sondern > leitendes material in das durch die spule strom induziert werden könnte. Es ist einfach naheliegend, unter der Spule nichts zu haben, denn dann muss man sich darum keine Sorgen machen... ;-) Oder andersrum: wenn du eine geschirmte Spule hast, dann kannst du die Massefläche auch durchziehen. Aber spätestens dann, wenn du darunter nochmal Signale legen willst (weil die Spule schirmt und die Massefläche auch noch), dann musst du anfangen zu denken und zu rechnen...
Hi, hier mal der momentane Stand. Hab mom nicht die richtige Spule, geht noch was in die Sättigung und hat nur einen Wirkungsgrad von 76%. Dadurch würde der Regler in ca. 20Min. den Hitzetot sterben :( Im letzten Layout war ein grober Fehler! http://www.mikrocontroller.net/attachment/184288/KSQ_0.1_brd.jpg Wer ihn findet bekommt'n Lutscher o. 50x 10µF16V SMD :)
Man darf die Pins 2+3 nicht miteinander verbinden! Das hätte aber der DRC melden müssen...
Hätte er sicher, wenn ich ihn gefragt hätte. Hab's erst nach dem entwickeln bemerkt :( Hab doch nur ein paar Bauteile verschoben :o Man(n) lernt halt nie aus :) Lothar? was willste, Lutscher o. die Elkos :)
Teo Derix schrieb: > was willste, Lutscher o. die Elkos :) Ich lass ankreiden, und wenn ich mal genug zusammenhabe trinken wir ein Weizen (oder Weißbier für Münchner)... ;-)
Bitte melde dich an um einen Beitrag zu schreiben. Anmeldung ist kostenlos und dauert nur eine Minute.
Bestehender Account
Schon ein Account bei Google/GoogleMail? Keine Anmeldung erforderlich!
Mit Google-Account einloggen
Mit Google-Account einloggen
Noch kein Account? Hier anmelden.










