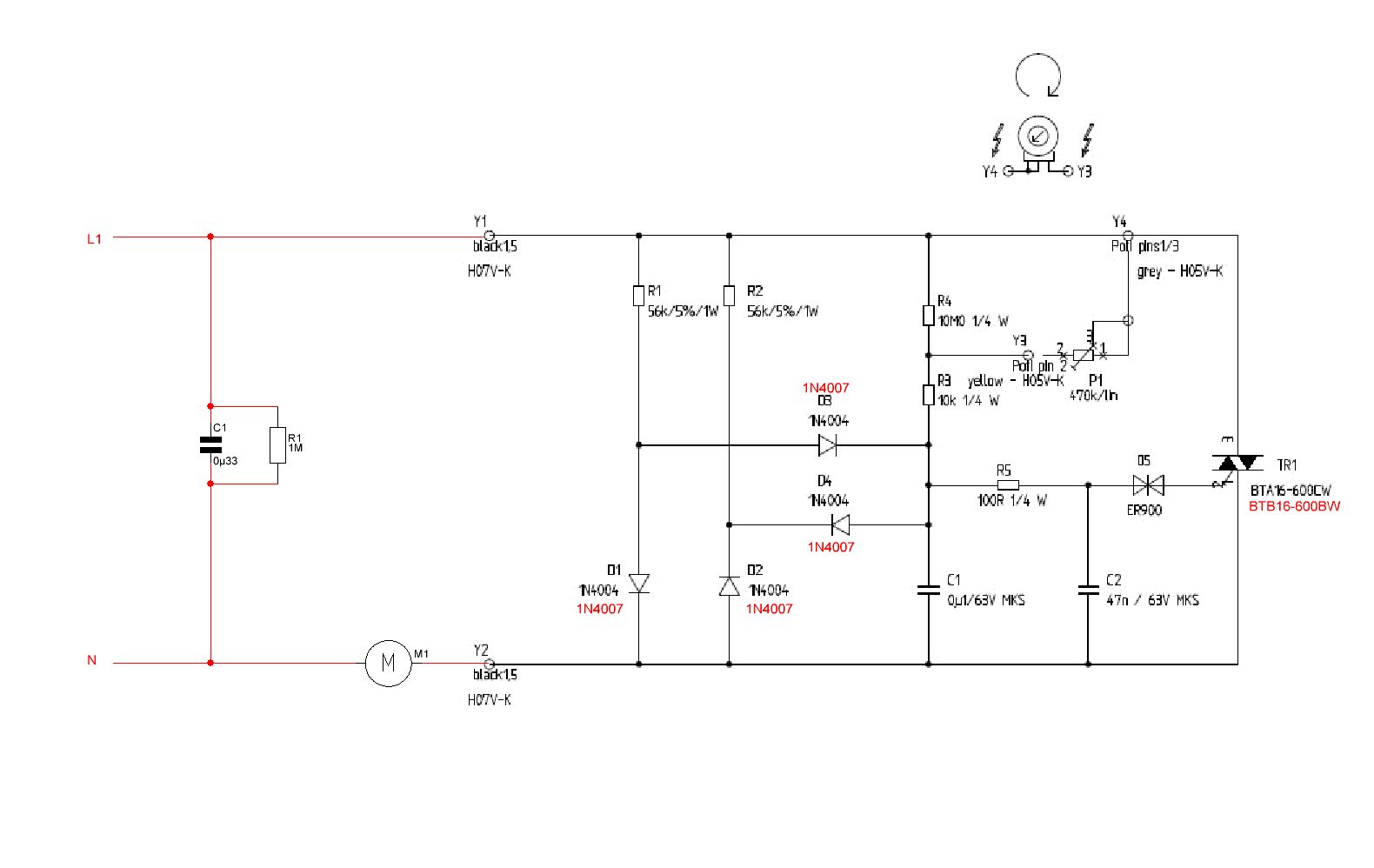
Hallo zusammen, ich habe gemäß Schaltplan (siehe Anhang) diesen Regler gebaut, allerdings mit BTB16-600BW. Um im Fehlerfall nicht gleich mit der ganzen Bude in die Luft zu fliegen, wenn ich das Ding ausprobiere ;-) dachte ich, ich probiere erstmal vorsichtig mit ~60VAC. Als Last diente ein kräftiger 560Ohm Widerstand. Aber nanu? Das Oszi zeigt null Regelungsverhalten an? Entweder bin ich nun blind und sehe den Fehler einfach nicht, oder kann es sein, daß die Schaltung mit nur 60V noch nicht wiklich funktionieren kann? Mal so als Hintergrund: Es handelt sich hier um eine Ersatzregelung für einen Staubsauger (Fakir 1600), der viel zu früh und einfach mal eben so seinen Dienst quittiert hat. Ich habe alle Elemente der Platine gemessen und für gut befunden. Nur den Microcontroller konnte ich natürlich nicht testen und so komme ich zu dem Schluß, daß der Fehler hier liegen muß. Ohne Regler läuft der Sauger ja wunderbar, natürlich nur noch permant "Full Power". Ich gehe daher also so weit zu behaupten, daß der Ausfall programmiert ist, für was zu Hölle braucht ein Staubsauger sonst einen Microcontroller? Ich werde den Trend aber nicht mitmachen und den Staubsauger instand setzen, ohne in den Hersteller investieren zu müssen. Aber um auf meine Eingangsfrage zurück zu kommen, müßte die Schaltung nicht auch an 60VAC funktionieren oder ist das zu knapp? Danke für Feedback! :-)
Die Zeitperioden zur Phasenanschnittsteuerung hängen von der Betriebsspannung ab und das Netzteil mit seinen einfachen Widerständen wird bei 60V auch nicht seine volle Leistung erreichen. Geht also nicht mit 60V.
Klare Aussage. Versuche es dann eben gleich mit 230V. Gibt ja Sicherungen ;-) Danke :-)
Die ER900 schaltet erst ab ca. 30V~ durch, sodass mit 60V Betriebsspannung kaum etwas zum Einstellen bleibt.
> Danke für Feedback! 1.Bei Phasenschnitt entstehen Störungen. Wo sind Deine Entstörglieder? 2.Ob der Triac bei dieser Ansteuerung schon zündet? Datenblatt IGate? 3.Um etwas Rauch zu vermeiden könnte man zum Test eine Glühlampe vorschalten. 4.http://www.elektronik-kompendium.de/public/schaerer/phasecnt.htm
und der Schwarze Käfer in der Original Schaltung ist wirklich ein µC?
Ich denke schon, daß der Triac zündet (bei 230V~ Betriebsspannung). Diese Zündhilfsschaltungen mit Kondensator und Diac sind ja überall drin, der Kondensator liefert nach dem Durchbruch des Diac den Strom zum Zünden des Triac. Nach dem Zünden braucht er keinen Gate-Strom mehr, so daß der Impuls völlig ausreichend ist.
Der Chip auf der Originalplatine trägt die Bezeichnung ST62T00C6 und ist meinen Recherchen nach ein Microcontroller mit etwas Gedöns drin. Die Entstörung hab ich der Originalplatine entnommen, bestehend aus einem 0µ33 X2 Kondensator mit 1M Widerstand parallel dazu am Eingang, siehe neuer Schaltplan. Die 1N4004 hab ich auch noch durch 1N4007 ersetzt, was aber keine Rolle spielen sollte. Es ist mir übrigens nichts um die Ohren geflogen, der Motor läuft, läßt sich aber nicht regeln. Könnte das wirklich am Gatestrom liegen? Da ich keinen ..CW für 35mA habe, könnte ich da nicht R5 (100R) durch 68R ersetzen um an die 50mA für den ...BW zu kommen?
So, nun bin ich schlauer und kann sagen, es funktioniert auch mit 60 Volt... ...vorrausgesetzt man klemmt A1 und A2 vom Triac auch richtig rum an. Ich dachte ja erst, das spielt keine Rolle, aber weit gefehlt! Nun ja, die Platine muß ich wohl neu machen. grmpf Gruß Achim
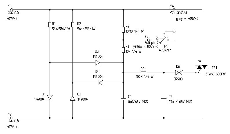
Hallo liebes Forum, kann mir jemand sagen, wofür die Dioden in der Schaltung gebraucht werden? Sollen die bei jeder Halbwelle den Kondensator wieder entladen? Viele Grüße
Ahnungslos schrieb: > kann mir jemand sagen, wofür die Dioden in der Schaltung gebraucht > werden? Hier ist die Schaltung nochmal: Beitrag "Hysteresefreie Vollwegsteuerung mit TRIAC" Und Seite 39: https://docplayer.org/202228651-Triacs-und-diacs-in-theorie-und-praxis.html ciao gustav
Bitte melde dich an um einen Beitrag zu schreiben. Anmeldung ist kostenlos und dauert nur eine Minute.
  
  Bestehender Account
  
  
  
  Schon ein Account bei Google/GoogleMail? Keine Anmeldung erforderlich!
Mit Google-Account einloggen
Mit Google-Account einloggen
  Noch kein Account? Hier anmelden.






