Hallo alle zusammen, ich hab hier nen 12Volt zu 5Volt Spannungswandler fürs Auto mit dem MC34063A. Da hat sich das Gehäuse mittlerweile etwas zerlegt, also wollte ich den fest ins Auto einbauen. Ich lade immer wieder mal mein Handy, Navi und den MP3-Player, wird also oft gebraucht. Ich habe die Schaltung noch um eine LED erweitert, die anzeigt, wenn was angeschlossen ist. Das funktioniert wunderbar. Mein MP3-Player ist aber sehr zickig, wenn man den Strom aus und wieder an macht (Zündung). Das heisst: Jedesmal sobald er Ladestrom bekommt, hört er auf zu spielen, lädt die Playlist neu und man muss wieder auf PLAY gehen. Um das zu vermeiden, dachte ich an eine Art Selbsthaltung, so lange ein Verbraucher an den 5 Volt hängt. Wenn also der Player dran hängt und ich die Zündung aus mache, soll der Wandler noch so lange an bleiben, bis der Player abgezogen wird. Ansonsten soll der Wandler aber generell über Zündung komplett mit aus gehen. Ich hab schon mal mit Transistor und Diode an der Lade-LED bzw dem Transistor da dran rumexperimentiert. Habs aber irgendwie nicht hinbekommen. Der Wandler geht trotzdem aus oder bleibt mit Dauerstrom immer an. Mein Gedanke: Zündung an, so lange ein Gerät angeschlossen ist (also die Lade-LED an ist), soll der Wandler über Diode und Transistor Dauerstrom bekommen, wenn man die Zündung dann aus macht. Zieht man den Verbraucher ab (die Lade-LED geht aus) wird der Dauerstrom vom Transistor gesperrt und der Wandler geht aus, bis man die Zündung wieder an macht. Hätte da jemand einen Tipp für mich, wie ich das machen kann? Ein Bild von der bisher funktionierenden Grundschaltung (ohne Selbsthaltung) hab ich angehängt. LG Ironlayer
Wenn du die Zündung ausmachst hört das Auto auf Strom an den Adapter zu liefern. Damit hast du zwei Optionen: 1. Das Auto so modifizieren, dass es weiter liefert (direkt an der Batterie abgreifen) 2. In deiner Schaltung etwas Strom zwischenspeichern damit man kurze Pausen überbrücken kann (Supercap ist da ne gute Idee). Die erste Option hat das Problem, dass man am Auto rumverkabeln muss. Die zweite hat das Prob, dass ein Speicher für mehr als 1-2 Minuten groß und teuer wird.
Daß dein MP3-Spieler rumzickt, kann ich verstehen. Der kriegt jedesmal, wenn das Teil eingeschaltet wird, nen kräftigen Stromstoß ab. Und wird mit 5,4V geladen. Ich hab meinem Autolader eine Art soft-start verpaßt, dazu den Feedback modifiziert wie im Bild.
Helge A. schrieb: > Ich hab meinem Autolader eine Art soft-start verpaßt, > dazu den Feedback modifiziert wie im Bild. Sie haben Ihren Regler einfach nur extrem langsam gemacht. Won welchem "Stromstoß" reden Sie, den der MP3-Player abbekommt? Wie kommen Sie auf 5,4V? Wissen Sie, was "Soft start" bedeutet, wofür dieses Feature da ist und wie er funktioniert? Basteln Sie bitte nicht an Schaltregler-Beschaltungen herum, wenn Sie keine Ahnung haben, was Sie machen.
@max_d Das mit dem Zwischenspeichern hatte ich damals an einem alten Autoradio mit nem einfachen Elko von Zündung zu Masse gemacht. Ist aber nicht so nach meiner Idee. Der Player soll ja durchgehend weiterlaufen. Zum Beispiel, wenn ich was im Baumarkt besorge und meine Frau im Auto wartet - das sind mehr als 3 Minuten ;-) Ausserdem soll der Wandler ja Dauer- und Zündungsplus bekommen, aber trotzdem mit der Zündung aus gehen und nur solange ein Verbraucher dranhängt an bleiben. Das muss doch machbar sein. @besupreme Den "Neustart" macht er bei jedem Ladegerät, an das man ihn hängt. Ich denke mal, das hat ein "ganz Schlauer" so programmiert. Mein Handy zB juckt es nicht, wenn ichs an den Wandler hänge. Es lädt dann einfach nur den Akku und ich kann beim Einstecken auch telefonieren. Ich habe mir da eigentlich folgendes gedacht: An die Anode der Lade-LED die Basis (über Widerstand) eines Transistors ansteuern. Dieser soll dann über eine Diode den Dauerstrom durchschleifen, solange die LED leuchtet (also Verbraucher dranhängt). Zieht man den Verbraucher raus, erlischt die LED und der Transistor soll sperren. Meine Tests haben aber nicht so funktioniert. Die Schaltung bleibt immer an und die Lade-LED leuchtet heller. LG Ironlayer
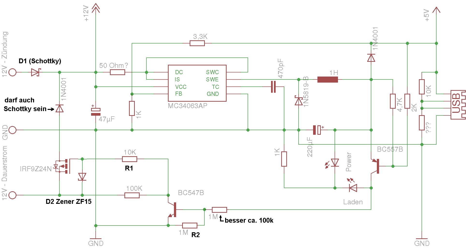
Hier mein Gedanke nochmal im Schaltplan... Den BC547 habe ich jetzt nur Ersatzweise genommen, klar dass der den Strom nicht mitmacht. Hab irgendwo noch ein paar Mos-Fets mit 2A rumfliegen. Hab auch den Pulldown im Plan vergessen.
OK. Ich hatte bei meinem Autolader das Problem, daß die beim hochregeln in der Induktivität gespeicherte Energie mir schön einen 7V-Impuls ins Tele gejagt hatte. Das war dann auch tot. Dann hatte ich mir die soft start Erweiterung dazugebaut, die den Regelbeginn "vorgezogen" hatte, und damit blieb die Spannung im erlaubten Bereich. In deiner Schaltung sind ein paar Kleinigkeiten, durch die das nit funktioniert, glaub ich. Zum Beispiel fließt ja immer Strom durch die LED, und damit wär eine Selbsthaltung immer an (oder ich bin grad verwirrt). Ich habs mir mal etwas anders aufgemalt. Das könnte vielleicht so funktionieren wie im angehängten Plan.
Anstelle einen uralt Regler in Applikationen zu missbrauchen, in denen er gar nichts zu suchen hat, könnte man sich das Leben auch wesentlich erleichtern und einen Regler auswählen, der die notwendigen Anforderungen erfüllt. L5970D, L5973D, TPS54xxx, TPS57xxx, ...
Man koennte auch gleich den high-side switch des Controllers auswerten (SW-E): Wenn ein Verbraucher dranhaengt, dann ist das Tastverhaeltnis deutlich groesser, als wenn keiner dranhaengt. Ein RC + Komparator + Referenzspannung (Poti?). Der OC-Ausgang des Komparators dann direkt an Helges LD1, Kathode. Dann kann man sich den Zauber mit der 4001 sparen. Vorteil waere die leichte Einstellbarkeit des Selbsthaltestroms. Voraussetzung ist allerdings: Schwelle < continuous conduction mode. Aber der kommt hier eh nicht vor, oder??
gfq34zzz schrieb: > Anstelle einen uralt Regler in Applikationen zu missbrauchen, > in denen er gar nichts zu suchen hat Sagst Du. Die Applikation hier ist vor allem: BILLIG. Nur so kann man eigentlich erklaeren, warum der ueberhaupt noch verwendet wird. Das ist doch der mit dem Highside NPN Darlington, nicht wahr? Ist es das, was Du mit 'gar nichts zu suchen' meintest?
Marc P. schrieb: > Sagst Du. > Die Applikation hier ist vor allem: BILLIG. Das müsste man aber auch erst mal anhand der Vielzahl der zusätzlich benötigten Bauteile ausrechnen. > Nur so kann man eigentlich erklaeren, warum der ueberhaupt noch > verwendet wird. Das ist doch der mit dem Highside NPN Darlington, > nicht wahr? Ist es das, was Du mit 'gar nichts zu suchen' meintest? Der 34063 ist von sich aus gar nicht für Automotive-Anwendungen geeignet, in denen er direkt am Bordnetz hängt. Zur Lösung des Problems. Könnte man ggf. eine 5V-Ausgangsbuchse nehmen, die einen extra Schaltkontakt hat und das Bordnetz nur bei eingestecktem 5V-Stecker zuschaltet? Dann könnte das Netzteil unabhängig von KL15 immer direkt an KL30 hängen bleiben. Ich frage mich aber auch, warum man das Netzteil nicht generell laufen lassen soll? Der Ruhestrom könnte auf ein vernachlässigbares Maß gebracht werden.
Die Schaltung für den Nachlauf ist eigtl. ganz einfach: An den Ausgang zwischen Gnd vom Regler und Gnd vom USB zwei Si-Dioden mit 1k parallel (damit liegen ohne Last 0V und unter Last >5mA rel. stabile 1,2V an). Damit das USB trotzdem noch 5V hat muss man den Regler halt etwas nachjustieren. Die 1,4V gegen Gnd leitet man nun über einen Widerstand ~1k in einen NPN-Transi (Emitter an Gnd). Der Collector kommt dann an das Gate eines PMOS in der Leitung von der Batterie. Das Gate wird jetzt noch mit ~1k (zwischen G und S) versehen. Fertig ist die Laube....
Max D. schrieb: > zwischen Gnd vom Regler und Gnd vom USB Ich find ein "fliegendes GND" doof. Das macht zu schnell Ärger.
Du kannst mit einem zusätzlichen PNP das ganze auch in der Vcc-Lane realisieren. Dazu Dioden-Konstrukt zwischen regler und usb, emitter an reglerausgang, basis über resi an usb-vcc. collector zieht über einen resi die basis von dem npn aus idee#1 hoch.....
Max D. schrieb: > Du kannst mit einem zusätzlichen PNP das ganze auch in der Vcc-Lane > realisieren Im Grunde diskutiert ihr hier, ob man eine Diode oder eine Diode und einen Widerstand oder zwei Dioden und ein Widerstand parallel das richtige 'sense element' fuer Stromfluss ist. Ich stimme fuer Helges L"osung mit der elegenten (verlustarmen) Verschaltung der LD1 und dem PMOS und fuer Max'es Ansatz mit 2 Dioden + R parallel. @Helge: Ursache deines 7V Problems: Du bist zu reich! Dein Ladegeraet folglich zu teuer und deshalb konnte sich der Hersteller eine zu grosse Spule (grosser Energiespeicher!) leisten. H"attest du billigst gekauft, dann haette sich die Spannung nur mit groesster M"uhe im aperiodenschen Grenzfall den 5V von unten genaehert. Tja, Hochmut kommt vor dem Fall ;-)
Marc P. schrieb: > Du bist zu reich! Ahemja. Also die 5V-Lader aufm Flohmarkt haben alle bloß 'nen Euro gekostet.. Mist, ich hab einen mit ner "guten" L erwischt ;) -- Anbei eine bunte Mischung aus den interessanten Vorschlägen hier sowie ein paar Altlasten auf meiner festen Platte. Getreu dem Motto "Viele Köche..." ;-) no pun intended! Das wäre die extrem-low-cost-variante, da ist dann aber etwas Bastelei (ähm, Optimierung, mein ich) gefragt: Mindestens C2 und R4B müssen händisch angepaßt werden..
Gibt's nicht zufaellig einen Thyristor/Triac, der einen passend grossen Haltestrom hat?
Wow, das waren jetzt ne Menge Infos auf einmal. Habe die Idee von Helge etwas abgewandelt und es funktioniert. Meine funktionierende Schaltung habe ich angehängt. LG Ironlayer
Helge hat das mit den LEDs aber schoener gemacht und auch 'nen NPN statt PNP genommen und ueber den Emitter 'gesensed' statt ueber die Basis ;-) Den FET hast Du aber nicht soherum eingebaut, oder? Die Schaltung startet hoffentlich nicht gleich dein Auto ??
Hi Marc, hast recht. > Den FET hast Du aber nicht soherum eingebaut, oder? Der FET ist falsch rum. Source liegt an Dauerstrom und Drain an der Diode (siehe neuen Plan). > Helge hat das mit den LEDs aber schoener gemacht und auch 'nen NPN statt > PNP genommen und ueber den Emitter 'gesensed' statt ueber die Basis ;-) Diese Variante habe ich gewählt, da ich ja eine fertige Platine habe und die Bauteile für die zweite Led nur nicht verbaut waren. Diese habe ich dann nachträglich eingelötet. Insofern habe ich mir diese Selbsthalte-Schaltung so an die vorgegebenen Teile angehängt. > Die Schaltung startet hoffentlich nicht gleich dein Auto ?? Am Auto hatte ich diese Schaltung noch nicht. Wär ja n Ding, wenn ich mit nem USB-Gerät das Auto starten kann ;-) Ich hab ein 12V-Netzteil mit 1A von nem Akku-Ladegerät zum Testen genommen. Die Selbsthalteschaltung bringt auch von der Ausgangsspannung keinen grossen Unterschied. Leerlauf mit und ohne Selbsthalteschaltung sind 5,4 Volt. Mit angehängtem MP3-Player geht die Spannung "mit Zündung an" auf 5,2 Volt runter und "ohne Zündung" mit Selbsthaltung auf 5,1 Volt. Das Handy drückt die Spannung sogar ohne Selbsthaltung auf 4,6 Volt und mit Selbsthaltung auf 4,4 Volt runter. Auch die Stromaufnahme bleibt zwischen 250-300 mA am 12V-Eingang, mit und ohne Selbsthaltung. Wenn ich die Selbsthaltung komplett entkopple ändert sich daran ebenfalls nichts. Werde die Schaltung morgen mal im Auto testen und berichten! LG Ironlayer
Hi Armin, hier noch ein paar Addons für die bereits funktionierende Schaltung, damit sie noch sicherer und zuverlässiger funktioniert. D1 verhindert, dass du bei durchgeschaltetem MOSFET nicht doch noch ungewollt dein Auto startest. Im Bordnetz können locker mal Spannungspeaks > 50V auftreten. Das Gate des MOSFETs hält offiziell aber nur 20V aus. Daher die Schutzschaltung aus ZF15 und R1. Damit der NPN auch sicher sperrt, noch ein Basis-Ableitwiderstand R2. Viel Spass!
Hi RoJoe, vielen Dank für die Addons. Habe alles, bis auf die Shottkys, verbaut. Leider hab ich keine da und solange die 1N4001 drin. Muss ich beim Kauf der Shottkys was beachten? Hab noch nie welche bewusst verbaut. Der 2K-Widerstand rechts am BC557 wurde von mir auf 1,5K reduziert, damit die Lade-LED "ohne Zündung" auch noch gut leuchtet. Mit den 2K wird sie doch deutlich schwächer. Schaltung funktioniert wunderbar im Auto. Habs probehalber am Radio mit angeklemmt. Um die Schaltung richtig einzubauen, muss ich das ganze aber doch noch kompakter machen. Ich fahre nen Vectra B mit einigen "leeren Schaltern", also Blenden. In eine davon soll die USB-Buchse mit den 2 Leds. Allerdings ist da extrem wenig Platz drin. Werds wohl auf 2 kleine Lochrasterplatinen als "Sandwich" packen. Mal sehen... Und auch noch vielen Dank an alle anderen Schreiber. Grosses Lob an das Forum, wurde ja zackig geholfen :-) Gruss Ironlayer
Armin R. schrieb: > Muss ich beim Kauf der Shottkys was beachten? > Hab noch nie welche bewusst verbaut. Der Mann hiess 'Walter Schottky' und war Deutscher. Das 'Sch' passt schon ;-) Du kannst auch eine Trench-MOS-Barrier / 'Super Barrier' Diode (z.B. SBR3U60P1) verwenden, wenn Du kleine Flussverluste willst. Ist aber nicht notwendig, bei deiner Anwendung. Du solltest aber schauen, dass deine Diode den Stossstrom zum Laden vom Eingangselko verkraften kann.
Armin R. schrieb: > Muss ich beim Kauf der Shottkys was beachten? Der Vorteil von Schottkys ist, dass sie weniger Durchlass-Spannung haben (ca. 0,45V statt 0,9V bei 0,7A) und damit hat die ges. Schaltung nen besseren Wirkungsgrad. Eine 1N5819 zB. würde es tun. Kannst aber auch ne 1N4001 nehmen, wenn du keine Schottkys da hast. Marc P. schrieb: > Trench-MOS-Barrier Man kann's auch übertreiben... > dass deine Diode den Stossstrom zum Laden vom > Eingangselko verkraften kann. Den mickrigen 47µF füllt die 1N5819 oder die 1N4001 mit links... Armin R. schrieb: > wurde von mir auf 1,5K reduziert Der Trick ist ja, dass an der 1N4001 knapp 0,9V abfallen, wenn Ladestrom fliesst und <0,6V, wenn kein Ladestrom fliesst. Die Spannungsteilung mit dem 4k7 und dem 1k5 ist gerade so, dass der PNP bei Ladestrom leitet und ohne Ladestrom sperrt. Gruß RoJoe
Hi Marc, man ist mittlerweile so "verenglischt" (gibts das Wort? ;-)), da fällt einem beim Schreiben automatisch das "c" aus der Hand - hatte auch schon was über den netten Herrn gelesen. Mir gings nur um die Spannugs- bzw Stromfestigkeit. Also reicht ne 0815-Schottky >15Volt und etwa 1A vermutlich aus?! zB ne Semikron SB160.
Armin R. schrieb: > zB ne Semikron SB160 Ja. Die Schaltung nimmt ja weniger als 1A auf. Und 60V Sperrspannung sind immer gut.
Hallo, nochmal kurz was an RoJoe! Dein Post vom 10.04.2014 um 22:53 habe ich jetzt erst entdeckt. Hatte nach meinem Post von 23:01 nicht mehr so genau geschaut, oder wieder mal Knöppe auf den Augen ;-) Ich lass dann einfach die 1N4001 drin und mit dem Teiler 4,7k zu 1,5k kann ich auch gut leben..., solange es die Bauteile/Geräte nicht stört. Bin immer noch mit der Blende am frickeln, ist doch schei** wenig Platz da drin. Hab 2 kleine Kinder und dementsprechend immer nur Abends etwas Zeit für sowas! Wenn ichs fertig hab, mach ich aber mal n paar Fotos. LG
Hallo zusammen, hier endlich noch die angedrohten Fotos der fertigen Schaltung! Hat leider was länger gedauert, da wir (die ganze Familie) schwer mit Magen-Darm zu tun hatten. Da lagen alle 2 Wochen flach. Jetzt aber... Ich hab nochmal den aktuell funktionierenden Schaltplan angehängt. Da hab ich noch an die 1N4001 nen 220 Ohm parallel geschaltet, da die beiden Schottkys im Eingang (hab sie doch genommen, allerdings Vishay SB130) die Lade-LED im Ansprechen stark nachteilig ändern. Auf der originalen Platine war dort auch ein Widerstand aufgezeichnet. So klappts dann auch mit den 4,7K zu 1,5K wieder. Allerdings muss ich in der Dauerstrom-Leitung noch eine KSQ vorschalten. Navi und Handy ziehen 12Volt-Seitig 250-300mA aus der Schaltung und der MOS-Fet wird ohne zusätzliche Zündung (also wenn nur er leitet) nach einigen Sekunden doch verdammt heiss. Der sollte aber laut Datenblatt bei (-)10V an die (-)12A abkönnen, oder nicht?! Da sind die 0.3A bei 12V doch eigentlich ein Witz. Der Schaltregler wird aber nach ner 1/2 Stunde Handy laden kaum warm. Der MP3-Player genehmigt sich gerademal 50-80mA, die macht der MOS-Fet locker mit. Die Fotos sind ja, denke ich, weitestgehend selbsterklärend. Die Hauptplatine funktioniert grundsätzlich auch ohne LED-PLatine als 5Volt-Regler. Die LED-Platine dient lediglich der visuellen Anzeige des Betriebszustandes der Hauptplatine. Auf der Hauptplatine-Oben sind vier Stiftsockel-Verbinder zu sehen: Oben rechts kommen von der LED-Platine die 12Volt. Oben links (zwischen Elko und Spule) liegt GND. Unten links (zwischen Elko und Kabel) gehen die 5Volt zur LED-Platine. Unten rechts geht Verbinungspunkt Spule & 1N4001 & 220uF-Elko an die LED-Platine. Achso, an der LED-Platine: Schwarze Zuleitung = GND Graue Zuleitung = Dauerstrom Weisse Zuleitung = Zündung LG
Armin R. schrieb: > der > MOS-Fet wird ohne zusätzliche Zündung (also wenn nur er leitet) nach > einigen Sekunden doch verdammt heiss. Da stimmt was nicht. Der darf nicht heiss werden. Bekommt er, wenn eingeschaltet, >10V zwischen Gate und Source? Andere Möglichkeit: Der MOSFET schwingt. Dann 47 Ohm direkt! (so nah wie möglich) an das Gate in die Gate-Leitung einfügen. Dies erstmal testen/probieren. Es gibt natürlich noch mehr Möglichkeiten....
Hi RoJoe, kann jetzt nicht rumlöten. Aber ich hab mal die Spannungen gemessen. Dauerstrom-GND bei Leerlauf = 12,13 Volt Dauerstrom-GND bei Last (mit & ohne Zündung) = 12,05 Volt Ohne Betrieb (also kein Verbraucher dran -beide LEDs aus-, Zündung aus): Source-Gate = 0 Volt Drain-Gate = 11,5 Volt Source-Drain = 11,6 Volt Zündung-GND = 0,44 Volt Im Betrieb (also Verbraucher dran -beide LEDs an-, Zündung aus): Source-Gate = 12,05 Volt Drain-Gate = 8,23 Volt Source-Drain = 3,84 Volt Zündung-GND = 7,63 Volt Was bewirken denn die 47 Ohm da (also warum gerade 47 Ohm) und wie sollen die da rein? In Reihe zu der Zener oder dem Widerstand, oder beidem, oder parallel zu was?!
Armin R. schrieb: > Im Betrieb (also Verbraucher dran -beide LEDs an-, Zündung aus): > Source-Gate = 12,05 Volt ist ok: MOSFET ist voll eingeschaltet > Drain-Gate = 8,23 Volt > Source-Drain = 3,84 Volt > Zündung-GND = 7,63 Volt Da stimmt was nicht. Da fliesst wohl ein sehr hoher Strom Richtung Zündung. Ist die SB130 richtig herum gepolt? (die waagerechte im Schaltplan) Wieviel Spannung fällt an der anderen SB130 ab? (die senkrechte im Schaltplan) Wenn das mehr als 0,5 Volt sind, bedeutet das, dass ein zu hoher Strom, wohin auch immer, fliesst. Was passiert, wenn Du dieses Kabel zur Zündung abtrennst? > Was bewirken denn die 47 Ohm da (also warum gerade 47 Ohm) und wie > sollen die da rein? Daran liegt es wohl nicht. Nur zum Verständnis: MOSFETs neigen zum Schwingen auf x MHz Ein Widerstand 47...100 Ohm in die Gate-Leitung eingefügt schafft Abhilfe. Wie gesagt, daran liegt es wohl nicht. Da fliesst irgendwo ein hoher Strom über den MOSFET, der nicht fliessen darf.
So, habe mir die Schottkys noch einmal angesehen und: Ja, die sind beide wie im Schaltplan eingelötet. Hier noch einmal ein paar Messergebnisse. Senkrechte Schottky: Leerlauf ohne Zündung Diode Anode-Kathode (MessspitzeMinus an Anode) = 0,16 Volt Leerlauf mit Zündung Diode Anode-Kathode (MessspitzeMinus an Anode) = 0,14 Volt Last ohne Zündung Diode Anode-Kathode (MessspitzeMinus an Anode) = -0,35 Volt Last mit Zündung Diode Anode-Kathode (MessspitzeMinus an Anode) = -0,25 Volt Waagerechte Schottky: Leerlauf ohne Zündung Diode Anode-Kathode (MessspitzeMinus an Anode) = 0 Volt Leerlauf mit Zündung Diode Anode-Kathode (MessspitzeMinus an Anode) = -0,21 Volt Last ohne Zündung Diode Anode-Kathode (MessspitzeMinus an Anode) = 0 Volt Last mit Zündung Diode Anode-Kathode (MessspitzeMinus an Anode) = -0,35 Volt Senkrechte Schottky: Leerlauf ohne Zündung Drain-GND = 0,25 Volt Leerlauf mit Zündung Drain-GND = 10,6 Volt Last ohne Zündung Drain-GND = 8,22 Volt Last mit Zündung Drain-GND = 11,94 Volt Waagerechte Schottky: Leerlauf ohne Zündung ZenerKathoden-GND = 0,4 Volt Leerlauf mit Zündung ZenerKathoden-GND = 11,91 Volt Last ohne Zündung ZenerKathoden-GND = 7,9 Volt Last mit Zündung ZenerKathoden-GND = 11,68 Volt
Die Spannungsabfälle an den Schottkys scheinen ok zu sein. Da fliesst kein zu grosser Strom durch. Als (ungefährer) Anhaltspunkt: Bei 0,42V fliessen 0,5A, bei 0,49V fliessen 1A. Wenn Du die senkrechte Schottky einseitig ablötest, kann kein Strom mehr durch den MOSFET fliessen. Ist denn die Metallfläche des MOSFETs gut isoliert? Die ist elektrisch mit Drain verbunden. Die darf nirgendwo Kontakt kriegen.
Der MOS-Fet "hängt frei in der Luft". Die Metallfläche kommt also nirgends dran. Mir fällt auch auf: Die ganze Schaltung zieht doch nur 300mA. Ich messe den Strom direkt zwischen Stromquelle "+" und Dauerstrom-Leitung. Wenn da irgendwo ein "sehr hoher Strom" fliesst, sollte ich den doch dadurch mitmessen, oder nicht?! Kann der MOS-Fet mit diesen Symptomen denn auch nen Hau haben? Werde gleich mal die Schottky einseitig auslöten und da den Stromfluss messen...
Hi nochmal, tolles Phänomen. Hab jetzt mal die senkrechte Schottky Kathodenseitig ausgelötet und die Schaltung in Betrieb genommen. Interessanterweise funktioniert diese ganz normal wie vorher. Allerdings auch mit dem gleichen Hitzeaufkommen. Da fliesst auch keinerlei Strom (0,000A) über diese Diode. Über Dauerstrom fliessen aber nach wie vor 270mA mit Handy. Über Zündung (hatte ich bisher noch nicht gemessen) fliessen sogar 330mA, mit oder ohne die Schottky. Wie zieht die Schaltung bzw der MOS-Fet da die Selbsthaltung OHNE DIE SCHOTTKY AM DRAIN auf??? Das wird der dicke Fehler sein.
Armin R. schrieb: > Hab jetzt mal die senkrechte Schottky Kathodenseitig > ausgelötet und die Schaltung in Betrieb genommen > Allerdings auch mit dem gleichen Hitzeaufkommen. D.h. Drain ist jetzt völlig isoliert / abgetrennt und der MOSFET wird trotzdem heiss? Dann kann eigentlich nur das Gate durch ESD durchgeschlagen sein. Löte mal vom Gate alles ab und miss mit dem Ohmmeter Gate gegen Source und Gate gegen Drain. Das Ohmmeter muss immer unendlich anzeigen, ansonsten ist der MOSFET gehimmelt.
Armin R. schrieb: > Wie zieht die Schaltung bzw der MOS-Fet da die Selbsthaltung OHNE DIE > SCHOTTKY AM DRAIN auf??? > Das wird der dicke Fehler sein. Überprüfe nochmal die Verschaltung. Ich denke, der MOSFET ist noch ok, war falsch gedacht. Wenn durch den MOSFET 0,3A fliessen, dann hat der 0,3A x 0,3A x 0,175 Ohm Rds(on) = 0,016 Watt. Davon kann der nicht warm werden.
Ich bin doch doof: Hab beim Auslöten der Schottky blöderweise ne feine Lötbrücke verursacht. Also war die Schottky damit kurzgeschlossen, deshalb startete der MOS-Fet trotzdem. Hab die Lötbrücke entfernt und der MOS-Fet startet ohne die Schottky nicht! Hab den MOS-Fet auch mal durchgemessen: Alle Pins zueinander unendlich, ist also OK. Hab die Schaltung dann direkt mal ohne MOS-Fet angeworfen und sie bleibt, wie es sein soll, nicht an. Dann nur mal Source und Gate angelötet, mit gleichem Ergebnis. Erst wenn er komplett dranhängt, hält sich die Schaltung. Hab probehalber auch mal die Zener weggenommen. Wird aber nach wie vor heiss. Ich weiss echt nicht weiter... son Sch**** Anscheinend entsteht die hohe Last auch nur ab nem bestimmten Strombedarf. Beim MP3-Player mit 55mA Ladestrom bzw 80mA Betrieb kommt der MOS-Fet ja nicht (zumindest nicht spürbar) zum "Schwitzen".
Armin R. schrieb: > Wird aber nach wie vor heiss. Selbst wenn 1A durch den MOSFET fliessen, dann sind das 1A x 1A x 0,175 Ohm Rds(on) = 0,175 Watt. Davon wird er warm, aber nicht heiss. Dann würden an der Schottky aber ca. 0,49V abfallen, was aber nicht der Fall ist. Vielleicht schwingt er doch? Wenn Du das Gate direkt mit GND verbindest, wird er dann immer noch heiss?
SOOOO... Problem gelöst! Der MOS-Fet hatte tatsächlich nen Hau weg. Die Idee mit Gate direkt an GND hatte ich auch, der MOS-Fet wurde trotzdem noch heiss! Also: Auch wenn er Messtechnich in Ordnung scheint, kann ein MOS-Fet wohl doch ne Macke haben. Hab dann in meiner Teilekiste aber nochmal den gleichen MOS-Fet gefunden und eingelötet. Den juckt der Strombedarf reichlich wenig, null Wärmeabgabe. VIELEN VIELEN DANK auch nochmal an dich RoJoe, für die ganze Geduld und Hilfestellung :-) Allerdings ist mir jetzt noch aufgefallen, dass die Schaltung nach etwa gefühlten 1-3 Minuten (unterschiedlich) mit Handy und ohne Zündung von selbst aus geht (MOS-Fet wird aber kein Stück warm). Starte ich mit Zündung neu, läuft sie wieder zwischen 1-3 Minuten. Beim MP3-PLayer läuft sie allerdings schon etwa 10 Minuten und länger durch. Wenns nur beim Handy bzw Navi so ist, ists mir egal. Solange der MP3-Player durchläuft bin ich zufrieden. Vielleicht hast du (oder andere) aber auf Anhieb ne Erklärung dafür?! Wenns wenig Aufwand ist, das zu ändern, mach ichs noch. Aber keine Fehlersuche mehr... LG
Armin R. schrieb: > Problem gelöst! Super! > Der MOS-Fet hatte tatsächlich nen Hau weg. So ein Fehler ist bei MOS-Fets eher selten... Armin R. schrieb: > dass die Schaltung nach etwa > gefühlten 2 Minuten mit Handy und ohne Zündung von selbst aus geht Vermutlich die 1N4001 und Beschaltung. Wenn da Strom durchfliesst, wird die warm und die Durchlass-Spannung verringert sich. Abhilfe: Den BC557B in thermischen Kontakt mit der 1N4001 bringen (drankleben) und/oder den 220 Ohm wieder weg, und/oder den 1k5 oder den 4k7 ändern oder ein Trimmpoti dazwischen, Schleifer an die Basis. Dann kannst Du die Schaltschwelle schnell optimal einstellen.
RoJoe schrieb: > Armin R. schrieb: >> Problem gelöst! > Super! >> Der MOS-Fet hatte tatsächlich nen Hau weg. > So ein Fehler ist bei MOS-Fets eher selten... > > Armin R. schrieb: >> dass die Schaltung nach etwa >> gefühlten 2 Minuten mit Handy und ohne Zündung von selbst aus geht > > Vermutlich die 1N4001 und Beschaltung. > Wenn da Strom durchfliesst, wird die warm > und die Durchlass-Spannung verringert sich. > Abhilfe: > Den BC557B in thermischen Kontakt mit der 1N4001 bringen > (drankleben) > und/oder > den 220 Ohm wieder weg, > und/oder > den 1k5 oder den 4k7 ändern oder ein Trimmpoti dazwischen, > Schleifer an die Basis. > Dann kannst Du die Schaltschwelle schnell optimal einstellen. ______________________________________________________________________ __ Guten Morgen Ihr Bastler, hey Leuts, ich hab da e Tip: Wieso versuchts icht einfach das hier: Klemme 15 Zündschloss (Schaltausgang 13,2 V von Batterie --> Widerstand 47 Kohm--> Basis NPN BC 547 --> COLLECTOR (C) Richtung Klemme 30 (BATT + !) REALAIS dazwische mit SCHUTZDIODE !!!) --> EMITTER 10 OHM-Schutzwiderstad acgh MASSE (MINUS der Batterie - bzw. MASSE des Fahrzeugs) ! So, ud damit das ganze sich "selbst hält": Direkt an der BASIS des BC 547 ZUSÄTZLICH Richtung KLEMME 30 Vorwiderwiderstand 10 KOHM --> Diode 1N4007 --> (ANODE der Diode !!-RINGMARKIERUNG ! Richtung BASIS des Transistors --> von BASIS nach MASSE 100 KOHM + ELKO 100 µF (35 V - Typ!!) in REIHE!! Die Wirkug ist folgende: Solage direkt an BEIDEN Vorwiderständen zur BASIS des Transtors ( also bei eingeschalteter Zündung!) die 12 VDC von der BATTERIE den Transistor LEITEND schaltet, alles ok ud RELAIS bleibt "angezogen"! --heißt: Player wird mit Strom normal versorgt! Wird die Zündung AUSGESCHALTET, "hält" sich das Relais WEITERHIN über den von der Basis zur BATTERIE eingeschleifte Widerstand "selbst! Durch die "ENTLADE-Reihenschaltung" mit dem Widerstad und dem ELKO von BASIS zur Fahrzeugmasse entsteht nach geraumer Zeit (etwa bei 100 µF-Kondensator ca 20 Minuten SELBSTHALTE-Zeit, bevor der Strom-Senke-Pin "BASIS" gegen MASSE sich UNTER ca 0.7 VD Sperrspanung ABGESEKT und somit den Transistor sperrt --> folglich das Relais ÖFFNET (ABSCHALTET). Ist die zeit genügend, ists ok. Soll der Player noch länger "ON" bleiben?????????? In SPERRICHTUNG eine DIODE (ANODE RICHTUNG RELAIS-PLUS mit KONDESATOR 4,7 µ ....2200 µF in SERIE des COLLECTORS (PARALLEL zum RELAIS) einfügen! Somit "kehrt sich" das Schaltverhalten des Transistors bei ABFALLEN der BASIS-EMITTER-STRECKE UNTER 0,7 VDC "um" und gibt als LASTSCHALTSCHUTZ die "überschüssige Energie" direkt auf das Relais, dessen Spule diese ÜBERSCHUSS-EERGIE speichert und sich diese langsam erst über die EMITER-COLLECTROR-STRECKE Richtung 0 bewegt, bis das Relais zusammefällt - also abschaltet. Einfache Bauteile-Liste hier: 1 x RELAIS 12 VDC min 1 A 1 x NPN-Trasistor BC 547 o.ä. (besser BD 139 ) 3 x DIODE 1 N 4007 (1 A-Typ VORTEILHAFT) 1 x Widerstand 10 Ohm 2 W (!!) als Trasistor-EMITTER-SCHUTZ des Trasistors vor ÜBERSPANNUGS-Impulsen der Lichtmaschine 2 X Widerstand 10 KOHM 1 x ELKO 100 µ 35 V 1 x ELKO 4,7 ... 2200µF (35-V-TYPEN!!) Bisschen Litze und ne Lochrasterplatine ca 5 cm x 5 cm je nach Bauteilen Wer kein technisches KnowHow hat - Finger weg von Selbstbastelprojekten... ______________________________________________________________________ _ mfg Muffin
Hi nochmal. @Muffin Auch danke an dich für den Vorschlag. Aber meine Schaltung funktioniert ja mittlerweile und es soll auch alles in den Blendenschacht passen. Wenn man aber den Platz hat ein Relais mit unterzubringen, ist das bestimmt auch ne prima Lösung! @RoJoe Deine Vorschläge sind bei meiner Anwendung eher nicht zu realisieren, denn: > Den BC557B in thermischen Kontakt mit der 1N4001 bringen > (drankleben) Kein Platz in dem "Sandwich", bzw wieder viel frickelei. > den 220 Ohm wieder weg, Wird die Lade-LED wieder nachteilig beeinflusst > und/oder > den 1k5 oder den 4k7 ändern oder ein Trimmpoti dazwischen, > Schleifer an die Basis. > Dann kannst Du die Schaltschwelle schnell optimal einstellen. Auch wieder kein Platz (Poti), hab wirklich jeden Millimeter verbaut. Nebenbei: Hab das Handy (mit Zündung) mal von ca 30% aus voll aufgeladen. Dabei entwickelt das ganze Sandwich kaum spürbare Wärme. Bei ca 95% fing dann, trotz Zündung, die Lade-LED an zu flackern und ging zeitweise im Sekundentakt an und aus (Power-LED aber unbeeindruckt). Handy hat trotzdem durchgehend geladen. Hab dann mal ne Taste gedrückt (Beleuchtung vom Handy geht dann an) und die Lade-LED wurde wieder heller. Beim Festhalten einer Taste konnte man den Abfragezyklus leicht blinken sehen. Als 100% erreicht waren, blieb die Lade-LED wieder durchgehend an. Handy sagt dann allerdings, dass das Laden beendet ist. Hab dann mal das Navi drangehängt: Da kann ich den aktuellen Ladestrom im Gerät abfragen. Dieser liegt laut Navi bei 154,43 mA, die Lade-LED ist beim Navi (290mA bei 12Volt gemessen) aber deutlich heller als beim Handy. Und noch besser, beim Navi bleibt die Schaltung auch ohne Zündung bisher 15 Minuten an. Allerdings entwickelt die Schaltung auch etwas mehr Wärme als beim Handy. Offensichtlich liegt das Abschalten der Schaltung, im Zusammenhang mit dem Handy, nicht am Ladestrom. Dieser ist optisch, laut Lade-LED, beim Navi deutlich höher (auf der 5Volt-Seite). Der neue MOS-Fet behält übrigens bei allen Ladevorgängen einen "kühlen Kopf" ;-) Die 1N4001 wird auch nicht wirklich (spürbar) warm. Ich lass die Schaltung jetzt so wie sie ist, die flackernde LED beim Handy stört mich nicht. Scheint ja die Lade-Schaltung an sich nicht zu beeinflussen. Nochmals vielen Dank an dich, RoJoe :-) LG Armin
.... Mein MP3-Player ist aber sehr zickig... Moin Armin ich hoff mal nicht dass es DARAN liegt --> Beitrag "Re: Kfz USB „Battery Charging Specification“ Lader" und GANZ WICHTIG: Lade Dir DAS HIER --> --> Beitrag "Re: Kfz USB „Battery Charging Specification“ Lader" mal runter und schaus Dir an, das erklärt einiges... Vielleicht kannst ja was mit anfangen... Gruß Bastelfreak "Muffin"
@Muffin Auch danke an dich für den Vorschlag. Aber meine Schaltung funktioniert ja mittlerweile und es soll auch alles in den Blendenschacht passen. Wenn man aber den Platz hat ein Relais mit unterzubringen, ist das bestimmt auch ne prima Lösung! Hallo nochmal Armin, nix zu danken, mir haben hier auch Leuts gute Tips zum Nacbauen gegeben, also helf ich doch gern wenn ich kann... ähm, wegen dem Relais-Platz... Es geht natürlich auch, nur bedenke, dass ei Relais DAUER-STROM benötigt, der die Schaltung UNNÖTIG belastet... Wenns auch nen niederohmiges ist - probier mal die Schaltung hier anbei --> --> Beitrag "Re: Kfz USB „Battery Charging Specification“ Lader" Rechtsmausklick auf die ZIP-Datei und "Ziel speichern unter" klicken... Schau mal rein - hab auch ne Info-Text-Datei anbei, vieleicht baust das mal - in "fliegender" Verdrahtung z.B in ne Zigarettenschachtel oder so. Beachte bitte aber UNBEDINGT die Schaltungs-Änderungen HIER weitere Infos dazu --> Beitrag "Re: Kfz USB „Battery Charging Specification“ Lader" zum ORIGINAL-Schaltbild - liegt auch bei... Gruß Muffin
Hier mein Gedanke nochmal im Schaltplan... Hallo Armin, REISSE bitte die gebrückten Anschlüsse an der USB (Pin 2!! und 3!!) AUF !! DAMIT ZERSTÖRST DU J E D E S ANGESCHLOSSENE USB-GERÄT!! Erklärungen habe ich dazu HIER für DICH --> Beitrag "Re: Kfz USB „Battery Charging Specification“ Lader" <-- HIER ANKLICKEN, ZIP downloaden und nachschauen, WARUM!! Gruß Muffin
Hi Muffin, die Brücke an Pin 2 & 3 war von vornherein original im Ladegerät vorhanden. Der Schaltplan ganz am Anfang (Themenstart) ist die Originalbeschaltung. Nur die 2.(Lade)LED am BC557B, die 1N4001 und die beiden Widerstände 4,7K & 1K zur Basis des Transistors wurden von mir hinzugefügt, was aber auf der Originalplatine (ohne Werte) schon optional aufgedruckt war. Das Ladegerät habe ich jetzt mittlerweile, so wie's original im Gehäuse war, etwa 5 Jahre regelmässig im Betrieb. Bisher ist mir da dran noch kein USB-Gerät abgeraucht und ich bin kein "vorm Motorstart den Stecker ziehen"-Typ. Das muss bei mir jedes Gerät für die 12Volt-Buchse abkönnen. Der MP3-Player zickt, wie schon erwähnt, auch bei 4 anderen Stecker- und Kfz-Ladegeräten rum. Das wird wohl irgend ein Programmierer des Gerätes "für sinnvoll" gehalten haben. Handy und Navi juckt das überhaupt nicht.
Bitte melde dich an um einen Beitrag zu schreiben. Anmeldung ist kostenlos und dauert nur eine Minute.
Bestehender Account
Schon ein Account bei Google/GoogleMail? Keine Anmeldung erforderlich!
Mit Google-Account einloggen
Mit Google-Account einloggen
Noch kein Account? Hier anmelden.















