Hallo Jungs und Mädels, Wir wollen eine elektronische Last bauen die 100W (50V/2A) verbraucht.Allerdings sind die Bauteile noch nicht dimensioniert! An der Last sollen Akkus, Batterien, etc. mit konstantem Strom entladen werden können. Hierfür haben wir die angehängte Schaltung entwickelt. Der OP soll als Spannungsfolger den Basistrom erhöhen so dass der invertierte und der nichtinvertierte Eingang wieder gleich groß sind. Jedoch sind unsere Simulationsversuche (LTSpice und Crocodile Physics) sowie der Versuchsaufbau gescheitert :'( Über Verbesserungsvorschläge, Anregungen sowie Lösungsansätze in den Kommentaren würden wir uns rießig freuen! :) Danke im Vorraus! Wechselstrompower 4 life!
Konstant 100w zu verheizen wird nicht bei konstantem strom funktionieren, da die Spannung von Akkus, etc., mit der zeit abfällt.
Das ist ja genau der Knackpunkt. Mit dem OP wollen wir den Strom konstant halten um so ein konstantes Entladen gewährleisten zu können um am PC die Kennlinie des Stroms auswerten zu können.
Elektronische Last zu Basteln ist garnicht so wild. Aber euer Ansatz funktioniert mangels konstanter Referenzspannung zum Vergleichen nicht. Hinter den 9V Versorgung mal einen Linearregler bauen, die sind in der Regel schonmal so bei 2% unterwegs. Dann eine lo-side Shuntmessung basteln, z.B. Differenzverstärker mit einem single-Rail OpAmp, so dass hintenraus 1V==1A ist. Dann einen weiteren OpAmp als Komparator beschalten und mit einem Poti-Wert (Spannungsteiler 0..5V) vergeleichen und den Ausgang auf ein paar Leistungs-FETs packen. Da kannst du sogar so ein China-Panelmeter aus den 5V versorgen, welches dir den aktuellen Strom anzeigt und den Strom per Poti einstellen. Fertig ist die Konstantstromsenke. Steht so auhc noch bei mir auf der ToDo-Liste, bei Interesse scanne ich mal mein gekritzel ein...
Schön das jemand eine EL bauen will. Wird jetzt wohl der Nachfolger der beliebten Oszi- und Labornetzgeräte Threads. Ich schreib das, da wir EL erst gestern fertig hatten: Beitrag "Prototyp Elektronischen Last (7A@15V)" Also flugs von dort die Volt hoch- und die Amper runter skillen scnr.
> Steht so auhc noch bei mir auf der ToDo-Liste, bei Interesse scanne ich > mal mein gekritzel ein... Wäre super !
Matthias R. schrieb: > Über Verbesserungsvorschläge, Anregungen sowie Lösungsansätze in den > Kommentaren würden wir uns rießig freuen! :) Gibt es einen bestimmten Grund, warum du dieselben Fehler nochmal machst, obwohl du sicher nicht der erste bist, der eine elektronische Last bauen will ? Beitrag "Prototyp Elektronischen Last (7A@15V)" Dir würde dann vielleich auch aufgehen, was du mit ?! bezeichnet hast, warum ein Transistor nicht 100W schafft, dass Parallelschaltung ein Problem ist, dass -9V am OpAmp für den falschen OpAmp sprechen, ...
Dietmar schrieb: > http://www.edn.com/design/analog/4368416/Design-a-100A-active-load-to-test-power-supplies Wir benötigen lediglich 2A / 50V
Matthias R. schrieb: > Dietmar schrieb: >> > http://www.edn.com/design/analog/4368416/Design-a-100A-active-load-to-test-power-supplies > > > Wir benötigen lediglich 2A / 50V Darum sagten wier Dir breits: Runterskillen Capiche? Sowie lesen hier: Beitrag "Prototyp Elektronischen Last (7A@15V)"
Matthias R. schrieb: > Das ist ja genau der Knackpunkt. Mit dem OP wollen wir den Strom > konstant halten um so ein konstantes Entladen gewährleisten zu können um > am PC die Kennlinie des Stroms auswerten zu können. Bitte denk nach bevor Du schreibst. Wozu brauchst Du eine Kennlinie vom Strom, wenn Du den konstant hälst? Da kann ich Dir ohne Kaffeesatz sagen, dass die Kennlinie konstant ist...
Bau diese Schaltung x mal auf. X hängt davon ab, wie gut Du die Wärme vom Transistor abführen kannst. Keine MOSFETs benutzen! http://www.mikrocontroller.net/articles/Konstantstromquelle#Konstantstromquelle_mit_Operationsverst.C3.A4rker_und_Transistor
Matthias R. schrieb: > Wir wollen eine elektronische Last bauen die 100W (50V/2A) > verbraucht.Allerdings sind die Bauteile noch nicht dimensioniert! An der > Last sollen Akkus, Batterien, etc. mit konstantem Strom entladen werden > können. > Hallo, ihr habt sicher schon viele Threads zum Thema elektronische Last gelesen ;-) Eine Konstantstromsenke, Stromsenke, Stromkonstanter sind auch die richtigen Begriffe für Euer vorhaben. Ihr solltet nicht versuchen mit Eurem geringen Wissen das Rad neu zu erfinden. Baut lieber auf Schaltungen auf die funktionieren und lest Euch durch wie die funktionieren und Dimensioniert wurden. Wenn Ihr das versteht, könnt Ihr das auf Eure Bedürfnisse anpassen. Hierzu eine gute Quelle : http://www.rotgradpsi.de/mc/iconst/index.html Bernd_Stein
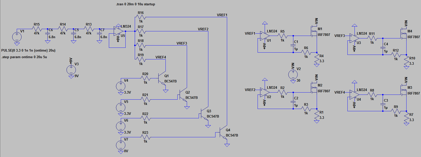
Ich habe mir auch mal Gedanken zu einer Elektronischen Last gemacht. Ich habe sie für 30V max Eingangsspannung ausgelegt. Ich weiss das 30W für einen FET viel zum Kühlen sind. Jedoch fände ich es trotzdem praktisch kurzzeitig so stark belasten zu können. Die vier Bipolaren Transistoren dienen zur Umschaltung des Belastungsbereiches. Als FET habe ich den erst besten genommen welchen ich in der LTSpice Library gefunden habe. Was haltet ihr vom meinem Vorschlag? Grüsse
Wollte noch was schreiben... Lass mal VIN von 0V auf 30V springen und schau dir an wie sich der Strom einregelt. Wieviel Ampere fließen da im ersten moment und für wie lange? :-)
Huch^^ Ja es gibt einen ziemlichen Peak. Jedoch auch nur ziemlich kurzzeitig. Lässt sich dieser irgendwie verhindern? Edit: Ach die Skalierung ist auf dem Bild nicht sichtbar. Er startet bei 0A geht dann auf -20A runter und regelt dann bei -4A ein. Ich habe den Strom verkehrt herum gemesen. Darum negativ.
Verhindern lässt er sich indem die Last einen Widerstand nachbildet, bis der gewünschte Strom erreicht ist oder erst einschaltet, wenn Spannung anliegt. Der Widerstand am Gate ist unnötig und sorgt nur dafür, dass deine Schaltung instabil wird. Ich würde keinen FET nehmen sondern bipolaren Transistor. Die Zeitkonstante der Rückkopplung kann man kleiner machen.
Ich denke ich würde diesen Einschaltimpuls über die Software verhindern. Also solange keine Spannung über 1V anliegt ziehe ich die Referenzspannung auf 0. Ich habe jedoch das Problem das sobald ich einen OP mit einem hohen GBW nehme die ganze Regelung anfängt zu schwingen. Z.B. den LT6232 mit einem GBW von 215MHz. Nehme ich stattdessen den den LT1218 mit einem GBW von 0.3MHz schwingt nichts. Hat es nun einen Nachteil wenn ich einfach einen OP nehme welcher ein tiefes GBW hat?
Matthias R. schrieb: > Wir benötigen lediglich 2A / 50V Überlege dir, welcher Anteil davon wirklich regelbar sein muß. Vielleicht kannst du ja den größten Teil der Belastung in einem Widerstand verheizen. Der geht nit so schnell kaputt wie ein Transistor.
Regeln müssen wir nur den Strom. Wenn die Spannung etwas fällt bzw. sich der Widerstand verändert müssen wir nur eine Größe verändern um das nachzuregeln.
Bitte melde dich an um einen Beitrag zu schreiben. Anmeldung ist kostenlos und dauert nur eine Minute.
Bestehender Account
Schon ein Account bei Google/GoogleMail? Keine Anmeldung erforderlich!
Mit Google-Account einloggen
Mit Google-Account einloggen
Noch kein Account? Hier anmelden.




