Hallo zusammen Beitrag "[V] STM32 Breakoutboard passend für Breadboard, tolle sache!" Hier habe ich vor einiger Zeit meine damaligen Breakoutboards angeboten. Diese sind mir inzwischen auch selbst ausgegangen. Deshalb würde ich demnächst neue bestellen. Bevor ich dies tue, möchte ich hier nachfragen, ob interesse von eurer Seite an den Boards besteht. Es gibt nun auch die Möglichkeit, Änderungen vorzunehmen. z.B. einen anderen Speisungs-IC oder jemand hat im alten Thread bemängelt, dass das Board wegen einer Verbindung nicht für den STM32F2xx taugt. Solche dinge würde ich nun noch verbessern. Was für Vorschläge habt ihr? Habt Ihr interesse an den Breakoutboards?
Gibts auch wieder (teil-)vorbestückte Platinen? Kleinteile(C,R,...) kann ich schon löten, aber solche Chips wären mir zu gefährlich.
Lurch schrieb: > aber solche Chips wären mir zu gefährlich. Ja, Leiterplatten wo nur der Chip drauf ist kann ich gerne anbieten. Habe noch sehr viele STM32F105RBT6 Man könnte sich auch überlegen, ob man die Teile gleich in China bestücken lässt. Habe diesbezgl. mal eine Anfrage gestartet. Der Endpreis pro board lag bei ca. 20€ bei einer abnahme von 100stk. Die Chinesen sind also auch nicht gerade günstig.
Hallo Claudio, was haben denn die Boards bisher gekostet? MfG Martin
Martin R. schrieb: > Hallo Claudio, > > was haben denn die Boards bisher gekostet? > > MfG Martin Bisher waren die Boards um 4€. Bei einer Neuauflage würde ein Board 2.50€ kosten.
Hallo, sind die Boards Rev. 1 oder schon Rev. 2 dann. Was würde dann ein Bestücktes Board jetzt kosten ich glaube der letzte Preis lag bei ca. 12 Euro oder so. Gruß Ronny
Ronny S. schrieb: > sind die Boards Rev. 1 oder schon Rev. 2 dann. Hallo Ronny Aktuell habe ich gar keine Boards mehr. Als Layout vorhanden ist Ver. 1 Falls hier jedoch interesse besteht, würde ich eine Ver. 2 erstellen. Bei dieser würde ich dann auch den Input vom alten Thread berücksichtigen, welcher vorsieht dass ich bei zwei Pins einen Kondensator nach VSS lege. Damit kann man auch F2xx und F4xx Controller bestücken. Ronny S. schrieb: > Was würde dann ein Bestücktes Board jetzt kosten ich glaube der letzte > Preis lag bei ca. 12 Euro oder so. Ja vermutlich um 12€ Da ich jedoch nur von Hand bestücke, bin ich froh, wenn ihr dies selbst durchführt :)
Hallo, hätte generell Interesse. Menge wahrscheinlich 2 oder 3 Boards. Gruß
PatrickF schrieb: > Hallo, hätte generell Interesse. Sehr gut! Ronny S. schrieb: > Was würde dann ein Bestücktes Board jetzt kosten Was ich jedoch anbieten könnte, wären Boards auf welchen nur der Mikrocontroller bestückt wäre und eventuell noch der JTAG Anschluss. Lediglich das Hühnerfutter müsstet Ihr bestücken. Wäre dies eine akzeptable Option? Preis dafür wäre dann so um die 7-8€ (je nach dem, wie viel der JTAG kostet, die dinger sind 1-2€)
Hallo! Ich wäre mit ca. 10 unbestückten Boards dabei. :-) viele Grüße, Jacqueline
Jacqueline S. schrieb: > Ich wäre mit ca. 10 unbestückten Boards dabei. :-) Perfekt! Ab hier lohnt es sich bereits. Es wird also definitiv eine v2 geben. Nun wäre es gut, wenn ihr Änderungsvorschläge/Wünsche anbringen würdet. Passt euch die aktuelle Stromversorgungslösung? Eingangsspannungsbereich von: 2.7V-5V Step UP-Down konverter. Hier würde ich persönlich gerne etwas einsetzen, welches einen weiteren Bereich erlaubt. Was meint ihr?
Prinzipielles Interess für den Preis unter 3€ habe ich auch. Allerdings wären die 100 Pinner für mich interessanter. Auf jeden Fall ist eine Version mit den besprochenen Änderungen sinnvoll, so dass auch der F2 bzw. F4 verwendet werden kann. Die Änderungen dafür sind ja minimal.
Danke für euer Feedback. 100pinner wäre ja auch machbar aber vermutlich dann ein grösseres Board. Dort kommen dann schnell Stimmen, welche Links von chinesischen Angeboten posten wo man für um die 25USD komplette Boards mit Display bekommt. Aber ziel von meinem Board ist, dass es so "leichtgewichtig" wie möglich sein soll, damit man es auch gerne verbaut lässt und direkt damit aufbaut. Hat jemand von euch einen Vorschlag / Wünsch, welchen Eingangsspannungsbereich abgedeckt werden soll? Was benötigt ihr oft? Für mich wäre es noch interessant, wenn man das Board mit 1.5V betreiben könnte.
PatrickF schrieb: > Wunderbar ;) ich würde 2 unbestückte und 1 mit JTAG und STM32 nehmen. > Passt das? Ja klar :) Sobald ich die Ver 2. Hab... Ich werde heute Abend mit den Änderungen beginnen....
Claudio H. schrieb: > Für mich wäre es noch interessant, wenn man das Board mit 1.5V betreiben > könnte. Ja Batteriebetrieb könnte interessant sein. Hab da mal was mit dem MCP1640 gemacht. Versorgung aus einer AA Batterie möglich. Halt die Frage was die Anwendung macht und wie lange es halten soll...
Claudio H. schrieb: > Ja, Leiterplatten wo nur der Chip drauf ist kann ich gerne anbieten. Das freut mich. Melde mal Interesse an ein paar Stück (vermutlich 3) an.
Hallo, ich hätte auch Interesse an 2 Platinen. Bestückt oder unbestückt kann ich noch nicht sagen. Gruß Felix PS: Wo lässt du deine Platinen bestücken?
Hallo, >Hat jemand von euch einen Vorschlag / Wünsch, welchen >Eingangsspannungsbereich abgedeckt werden soll? >Was benötigt ihr oft? micro-USB-Buchse (USB Pin 2/3 verbunden mit Pin 44/PA11/DM und Pin 45/PA12/DP), evtl. abtrennbar per Jumper/Lötbrücke, neben dem Wandler wäre dafür noch Platz. Auf anderen Boards so: USB 2/3 - je 22 Ohm - 47pF (optional) gegen GND - STM32 44/45 Versorgung wäre damit auch möglich per USB 5V, auch per Jumper oder Lötbrücke deaktivierbar. Und evtl noch ein paar Lötpads um die nicht auf die Stiftleiste geführten Ports abgreifen zu können
20 Euro in China? Welcher Anbieter war das? Denke, dass ich das günstiger hinbekommen sollte...
Felix L. schrieb: > PS: Wo lässt du deine Platinen bestücken? ---------------> Claudio H. schrieb: > Da ich jedoch nur von Hand bestücke
Hallo Claudio, ein Freund hat ausgemistet, ich ziehe meine Bestellung zurück :) Grüße
Felix L. schrieb: > PS: Wo lässt du deine Platinen bestücken? bisher noch nicht. bisher wird noch von hand bestückt. Ralf E. schrieb: > Und evtl noch ein paar Lötpads um die nicht auf die Stiftleiste > geführten Ports abgreifen zu können wird gemacht! Ralf E. schrieb: > micro-USB-Buchse Gefällt mir! Werde ich versuchen einzulayouten. Sean Goff schrieb: > Welcher Anbieter war das? Morepcb.com Wenn du das günstiger bekommts, umso besser :) PatrickF schrieb: > ein Freund hat ausgemistet, ich ziehe meine Bestellung zurück :) Kein Problem! :)
>> micro-USB-Buchse >Gefällt mir! Werde ich versuchen einzulayouten. 1,5k an DP gegen 3,3V (fest oder per Schalttransitor, ansteuerbar über ein Lötpad) nicht vergessen. Dazu dann noch Spannungsteiler zwischen VUSB und GND, ebenfalls auf Lötpad, und USB ist komplett und flexibel.
Ich wäre auch mit 2 unbestücktem und einem mit Prozessor dabei. Für mich wäre es optimal, wenn der Eingangsspannungsbereich bis 8V hoch geht. Aber wenn ich der einzige bin lohnt sich das ja nicht :-) Gruß, Daniel
Claudio H. schrieb: > Sean Goff schrieb: >> Welcher Anbieter war das? > > Morepcb.com > Wenn du das günstiger bekommts, umso besser :) Weisst du was, ich frag mal an!
Daniel R. schrieb: > Für mich wäre es optimal, wenn der Eingangsspannungsbereich bis 8V hoch > geht. Aber wenn ich der einzige bin lohnt sich das ja nicht :-) Ich werde versuchen, zwei Bestückungsvarianten zu realisieren mit jeweils zwei verschiedenen Wandlern. Der MCP1640 soll auf jedenfall vorhanden sein. Zudem wenn es dies gibt, ein StepUp/Down welcher von etwa 2.7V - 10V reicht. Kennt jemand zufällig einen passenden Baustein? Hintergrund: LiIon Zellen welche zu beginn etwa 3.7V haben und dann etwas absinken optimal nutzen.
Claudio H. schrieb: > Sean Goff schrieb: >> Weisst du was, ich frag mal an! > > Danke! Hast du die Eagle-Dateien nicht veröffentlicht? Und einen vollständigen BOM? Mein Internet ist grad zu langsam für grossartige Suchaktionen...
Sean Goff schrieb: > Claudio H. schrieb: >> Sean Goff schrieb: >>> Weisst du was, ich frag mal an! >> >> Danke! > > Hast du die Eagle-Dateien nicht veröffentlicht? Und einen vollständigen > BOM? Mein Internet ist grad zu langsam für grossartige Suchaktionen... Nein, Layoutdaten sind nich veröffentlicht. Eine BOM habe ich auch noch nicht erstellt. Es gibt ja momentan auch nur v1. Wir sprechen ja hier über v2. Diese muss erst noch erstellt werden.
Dann schick mir das doch sobalds soweit ist, und ich nehms in meine anderen Offerten rein. Am besten wäre .sch .brd und BOM. BOM am besten referenzteile von digikey. Sonst kann ich mich dann auch noch reinhängen (aber nicht sooooo viel...)
Ich muss nun eine (Glaubens)-Frage starten Soll auf dem Board micro-USB oder mini-USB sein? Ich persönlich tendiere zu mini-USB weil: a) Ich jede menge von den Kabeln habe b) diese Buchse sich als viel robuster herausgestellt hat. c) Ich gerade nur diesen Footprint finde :) Was meint ihr?
> b) diese Buchse sich als viel robuster herausgestellt hat.
Sehe ich genau so!!
Danke fürs Feedback! Es gibt also eine Mini-USB Buchse :)
Mini-USB ist veraltet (http://de.wikipedia.org/wiki/Universal_Serial_Bus#Micro-_und_Mini-USB ). Da es seit Einführung 14 Jahre alt ist, ist es auch nicht verwunderlich, dass man davon mehr Kabel besitzt.
Ich melde interesse an, an 5 Stück. Grüsse, R.
avr schrieb: > Mini-USB ist veraltet Das sagt die Industrie auf jeden Fall :) avr schrieb: > Da es seit Einführung 14 Jahre alt ist, ist es auch nicht > verwunderlich, dass man davon mehr Kabel besitzt. Da stimme ich dir auch zu. Dies und vorallem die robustheit des mini-USB Steckers/Buchse machen ihn aber zu einem Idealen Anschluss für solch ein Board. Beim micro habe ich immer angst nur schon wenn ich schief einstecke etwas abzubrechen. Mir sind bereits mehrmals micro-usb Buchsen auf Leiterplatten bei normalem Gebrauch abgebrochen. Mit mini-USB ist mir dies nie passiert. Beim Chinesen wird man wohl noch sehr sehr lange mini-USB Buchsen kaufen können :) Übrigens... ich rechne damit, dass ich euch morgen einen ersten Schaltplanentwurf zur Diskussion hochladen kann...
Um mal die Sache aus einem anderen Winkel zu betrachen: Waere es nicht wünschenswerter und einfacher nur die Pads für die beiden Quarze und die Abblockkondensatoren auf dem Board zu belassen und all die restlichen Ports auf die Stiftleisten zu führen? Okay, vielleicht noch SWD. Denn je mehr man darauf klatscht, desto mehr wird es zu einem Developmentboard. Und von denen gibt es ja genug.
Mehmet Kendi schrieb: > Denn je mehr man darauf klatscht, desto mehr wird es zu einem > Developmentboard. Und von denen gibt es ja genug. Ich verstehe deine Ansicht. Grundsätzlich soll es kein dev-board werden sondern ein Breakout bleiben. Doch um das teil zu Programmieren brauchst du ja dann SWD oder JTAG. Und zum JTAG gehören die PullUp wiederstände. Das wird mühsehlig, wenn du diese jedesmal neu auf dein Steckbrett stecken musst. Meine idee war auch noch, dass mindestens ein Taster und eine LED auf dem bord sind, damit man wenigstens ein "HelloWorld" laufen lassen kann. Eine Stromversorgungslösung direkt auf dem Board kann einige Vorteile bieten. Dadurch wird es eleganter, das Board direkt zur Entwicklung eines Geräts heranzuziehen, da ja bereits eine Speisung vorhanden ist. Plug n' Play sozusagen. Der Vorschlag mit dem USB kostet ja nichts, solange du ihn nicht bestückst. Die Leiterplatte kostet immer dasselbe. Deshalb sehe ich diese Änderung nicht kritisch. Dasselbe mit dem JTAG. Du musst den Stecker ja nicht bestücken :) Du hast jedoch noch einen wichtigen Punkt angesprochen. Momentan sind nicht alle Ports an den Stiftleisten verfügbar. Soll ich diese mittels Lötpad erreichbar machen? Die Stiftleiste verlängern würde zu einer teureren Leiterplatte führen, da sie dann nicht mehr 50mm hoch ist.
Claudio H. schrieb: > Soll ich diese mittels Lötpad erreichbar machen? > Die Stiftleiste verlängern würde zu einer teureren Leiterplatte führen, > da sie dann nicht mehr 50mm hoch ist. Wieviele Pins sind nicht erreichbar und wieviel größer und teurer würde die Platine werden? Evtl. sind alle Pins auf Stiftleiste besser als Lötpads?
Bernd schrieb: > Wieviele Pins sind nicht erreichbar und wieviel größer und teurer würde > die Platine werden? Anbei ein Bild Preislich ist das schwierig abzuschätzen...
Claudio H. schrieb: > Doch um das teil zu Programmieren brauchst du ja dann SWD oder JTAG. Ich sagte ja, dass SWD okay sei. JTAG? Schon lange nicht mehr damit was gemacht. Was die Stromversorgung angeht: Aus meiner Sicht hat jedes Projekt andere Ansprüche an diese. Auch ich wollte mir mal so ein Breakoutboard designen, konnte mich aber nie so recht dazu entscheiden, welchen Pin'er ich nun einsetzten sollte/konnte/wollte. Aber Stromversorgung waere ganz bestimmt nicht draufgekommen. Und auch der Taster: wozu? Jemand, der ein Bedürfnis hat, ein Breakoutboard zu benutzen, der hat "Hello World" schon laengst hinter sich :) Und auch der USB-Stecker: jeder will den USB-Eingang durch eine andere Schutzschaltung sichern. Aber wenn Du einen minimalen Schutz einplanst, okay, warum nicht.
Claudio H. schrieb: > Anbei ein Bild So was mir aufgefallen ist: - Wie bereits erwaeht: JTAG ist meiner Meinung nicht notwendig. SWD tut's auch. - An VDDA fehlen ein paar Kerkos - Ferrite-Bead ist zwar günstig, haelt aber die unteren Frequenzen nicht fern. Habe mit Spulen bessere Erfahrung gemacht. Sind halt teuer. Also Footprint nicht allzuklein waehlen, damit auch eine SMD-Spule passt. - Ich persönlich haette VDDA und VSSA serparat herausgeführt. Wer will, kann sie ja immer noch mit VDD und VSS verbinden. - VBAT ist nicht herausgeführt - OSC32 ist nicht gestückt - Der Widerstand an OSC-IN fehlt
Mehmet Kendi schrieb: > So was mir aufgefallen ist: Danke für das Feedback... Beim Bild handelt es sich um das ALTE Schema!! Es ging um die Frage, welche Pins bisher herausgeführt wurden. Das neue Schema ist in Arbeit. Beim Programmieranschluss ist sowohl JTAG wie auch SWD vorhanden. Jeder kann also frei wählen.
Per Lötpad wäre auf jedem Fall nicht schlecht. Oder auch per Pin: Ich hab jetzt die V1 (http://www.mikrocontroller.net/attachment/199341/top_2.png) nicht nachgemessen, quer am unteren Rand zwischen den Stiftleisten sollte noch Platz für eine ca. 10pol. Leiste sein. Dort eine Stift/Buchsenleiste auf TOP und die fehlenden Pins wären auch per Jumpwire erreichbar. Bei 50 mm müssten für die beiden normalen Stiftleisten auch 18 oder 19 Pins gehen. Und falls immer noch Platz übrig ist (TOP oder BOT), evtl noch einen 32768Hz Quarz + Cs vorsehen.
Also ich melde ebenfalls Interesse an und würde erst einmal 6 Platinen vorbestellen. Ich bin auch für eine Mini-USB Buchse, da sie einen robusteren Eindruck macht. Die "Heartbeat"-LED und der Taster sind ebenfalls super.
ich fasse mal zusammen Änderungen: - Uhrenquarz hinzufügen - Stiftleiste am unteren Rand der Leiterplatte für restliche Pins - mini-USB Buchse (wer diese nicht möchte, soll sie nicht bestücken) - Stromversorgung mit MCP1940 damit 1.5V Betrieb möglich wird. eventuell zwei verschiedene Spannungswandler, damit auch höhere Eingangsspannungen möglich sind. - Widerstand an OSC-Out (welcher Wert?) - Kondensatoren an VSS, damit auf F2 und F4 bestückbar sind - Beim jetztigen Programmieranschluss ist sowohl SWD wie auch JTAG vorhanden. Ich sehe somit dort keinen Handlungsbedarf.
So... Nun habe ich im Anhang den Entwurf des neuen Schemas. Bitte prüft kurz, ob alles eingeflossen ist. Bei der Stromversorgung, habe ich mich nun für den StepUp mit MCP1640 entschieden. Damit wird 1.5V Betrieb möglich. Dieser Baustein soll laut SiliconExpert noch ca. 7 Jahre verfügbar sein. Als Alternative Bestückung, steht ein 3.3V LDO zur verfügung. Damit kann man bis ca. 15V Eingangsspannung anlegen. Vorausgesetzt, man zieht nicht zu viel Strom!
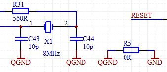
Claudio H. schrieb: > - Widerstand an OSC-Out (welcher Wert?) Kommt auf den Quarz an. Bei dem, den ich einsetze sind's 560R. Beim Discovery-407 und 429 z.Bsp. sind's 220R.
Claudio H. schrieb: > Bitte prüft kurz, ob alles eingeflossen ist. - Widerstand an OSC-Out fehlt - Kondensator zwischen VDDA und Ferrite-Bead L101 fehlt
Mehmet Kendi schrieb: > Claudio H. schrieb: >> Bitte prüft kurz, ob alles eingeflossen ist. > > - Widerstand an OSC-Out fehlt > - Kondensator zwischen VDDA und Ferrite-Bead L101 fehlt Anbei eine korrigierte Version!
Fehlt da nicht noch ein 1.5k Pullup an USB D+ (auf 3,3V) für USB Full Speed
Mal blöd gefragt: Sind die ganzen benötigten Bauteile eigentlich dabei (in einem Tütchen oder so) oder müssen die selbst besorgt werden? Die Diskussionen über Stromversorgung, JTAG, USB sind da etwas unklar geworden. Für 2. wäre ein Warenkorb bei Reichelt interessant.
Claudio, der Widerstand R120 gehört zwischen PD1-OSC_OUT und Quarz-Pin1
Mehmet Kendi schrieb: > Claudio, der Widerstand R120 gehört zwischen PD1-OSC_OUT und > Quarz-Pin1 Ah, das wusste ich nicht, dass man in die Leitung zum Quarz noch einen Wiederstand macht. Wird heute Abend angepasst!
Claudio H. schrieb: > Ah, das wusste ich nicht, dass man in die Leitung zum Quarz noch einen > Wiederstand macht. Der kann dann wiehern. > Wird heute Abend angepasst! Dann gib dem USB Anschluß auch noch sein GND-Signal.
m.n. schrieb: > Dann gib dem USB Anschluß auch noch sein GND-Signal. PIN 4 ist ID PIN 5 ist GND! Soll ich die ID auch auf GND legen? http://de.wikipedia.org/wiki/Universal_Serial_Bus#Micro-_und_Mini-USB
Claudio H. schrieb: > PIN 4 ist ID > PIN 5 ist GND! Im Schaltbild zu lesen ist aber: Pin4 GND Pin5 SHLD
m.n. schrieb: > Claudio H. schrieb: > PIN 4 ist ID > PIN 5 ist GND! > > Im Schaltbild zu lesen ist aber: > Pin4 GND > Pin5 SHLD Ja da hast du recht. Dies ist ein Fehler in der Bibliothek von Molex. Ich hatte schonmal den Fehler gemacht und Pin 4 an GND angeschlossen... Ich werde heute mal die Bibliothek ändern... Danke dennoch für den Hinweis. Braucht es nun 1.5k am USB?
Claudio H. schrieb: > Braucht es nun 1.5k am USB? Das sollte im Datenblatt stehen. Selber verwende ich einen STM32F407, der keinerlei äußere Widerstände braucht. (wenn doch, dann habe ich Pech gehabt :-)
Lurch schrieb: > Für 2. wäre ein Warenkorb bei Reichelt interessant. Da bin ich dran. Habe fast alles zusammen. https://secure.reichelt.de/index.html?&ACTION=20&AWKID=968416&PROVID=2084 Schaut euch mal den Korb an. Was noch fehlt: - 1.5k Widerstand für den USB (falls es den braucht. habe noch nichts im DB gefunden) - 976k für den Spannungsteiler beim StepUp. Oder halt einen Wert in der Nähe. Reichelt scheint hier nicht die grösste Auswahl anzubieten. Zudem fehlen mir noch 22pF und 12.5pF Kondensatoren für die Quarze. Auch diese konnte ich über den Filter nicht finden. Beides 0805 Kann hier jemand Hilfe leisten? Die JTAG-Stiftleiste fand ich nur als 2x10Pol. Eigentlich bräuchte man ja 2x5Pol. Nun muss man diese halt teilen. Immerhin gabs RM 1.27 zu akzeptablen Preisen!
So Nun hab ich den Schaltplan nochmals angepasst. Die USB-Buchse (ID = GND) wurde noch nicht angepasst. Hoffe nun stimmt auch alles!
einen hätte ich noch :-) für BOOT0 und +3,3V zwei nebeneinander liegende Pads (oder alternativ BOOT0 auch auf die untere Leiste) Für eine Reset-Taste ist wahrscheinlich kein Platz mehr..... LG Ralf
an /RST kommt kein 10k (R101) Widerstand, der ist bei der MCU intern. An /RST ein Kondi 100nF gegen GND. JTAG: PullUp/Pull Down sind bis auf TDO intern und müssen nicht sein. Ref-Manual Seite 1073 .
Steffen H. schrieb: > an /RST kommt kein 10k (R101) Widerstand, der ist bei der MCU > intern. An > /RST ein Kondi 100nF gegen GND. > > JTAG: > PullUp/Pull Down sind bis auf TDO intern und müssen nicht sein. > Ref-Manual Seite 1073 . Sehr gut! Das gibt mehr Platz Werde heute Abend voraussichtlich das Layout vollenden :)
Anbei nun das hoffentlich letzte Schema... Es gibt nur noch einen PullUp am TDO und neu einen 100nF am RST Pin... Zudem habe ich noch einen Serienwiderstand beim RTC Quarz eingefügt.
R122 ist nicht notwendig. Zumindest hab' ich sowas noch nie eingesetzt. Und auch noch nie eine Schaltung gesehen, in der ein solcher Widerstand eingesetzt worden waere.
Mehmet Kendi schrieb: > R122 ist nicht notwendig. Zumindest hab' ich sowas noch nie eingesetzt. Steht aber so in der Application Note von ST http://www.mikrocontroller.net/attachment/134009/Getting_started_with_STM32F10xxx_hardware_development.pdf Seite 13
Und kann man auch gut als Lötjumper verwenden, um einen bestückten Quarz abzuschalten
Claudio H. schrieb: > Sehr gut! > Das gibt mehr Platz Dann solltest Du auch die Widerstände an der USB-Buchse weglassen, wie es im Datenblatt beschrieben ist; diese sind bereits µC-intern vorhanden.
Claudio H. schrieb: > Mehmet Kendi schrieb: >> R122 ist nicht notwendig. Zumindest hab' ich sowas noch nie eingesetzt. > > Steht aber so in der Application Note von ST Ist aber eine Note für die STM32F10xxx Serie. Bei den STM32F4xxx habe diesen Widerstand noch nie gesehen. Aber in diesem Fall ist es natürlich richtig, diesen auch vorzusehen.
Das Board ist fast fertig... Es fehlen nur noch ein paar weniger Leitungen. -Neu: Beschriftung der Pins. Ich hoffe das dies auch so produzierbar sein wird...
Es ist ja jetzt ein MCP1640 drauf, oder? Ich habe auch schon mal einen auf einer Platine verwendet, und würde dringend empfehlen den Sense-Spannungsteiler deutlich zu verkleinern. Die im DS angegebenen Werte sind zwar akkuschonend, dafür habe ich bemerkt, dass bei Verunreinigung oder "Pfoten" auf der Platine die Spannung schnell mal ordentlich hochläuft!
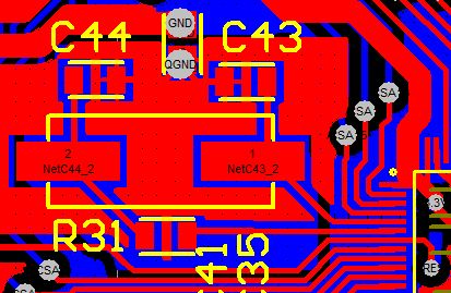
Claudio H. schrieb: > Das Board ist fast fertig... > > Es fehlen nur noch ein paar weniger Leitungen. Frage: wie führst Du die Leitungen PA0, PA1, PA2, PC2, PC3 an die Stecker? Sieht so aus, als würden die all unter dem Quarz geführt.
Mehmet Kendi schrieb: > Frage: wie führst Du die Leitungen PA0, PA1, PA2, PC2, PC3 an die Die gehen auf dem Bottomlayer zu der Stiftleiste. Unter dem Quarz selbst gehen keine Leitungen durch
Claudio H. schrieb: > Die gehen auf dem Bottomlayer zu der Stiftleiste. Unter dem Quarz, oder links und rechst neben dem Quarz vorbei?
Mehmet Kendi schrieb: > Unter dem Quarz, oder links und rechst neben dem Quarz vorbei? Unter dem Quarz.
Das ist keine so gute Idee. Ich mache für den Quarz eine Ground-Insel auf der Top- und Bottom-Seite und verbinde diesen Quarz-Ground an einer einzigen Stelle mit einer Brücke mit dem eigentlichen Digital-Ground. Der Quarz ist das Herz Deiner Schaltung; wie das menschliche Herz braucht er viel Liebe und Aufmerksamkeit :) Desweiteren stell Dir vor, Du schaltest eines der Leitungen, die unter dem Quarz führen, als Analog-Eingang. Ich glaube nicht, dass das so gut waere. Schau Dir mal die Seite von Lothar an; hat nebst vielen anderen Goodies auch eines über Quarze: http://www.lothar-miller.de/s9y/categories/33-Quarz
Mehmet Kendi schrieb: > Das ist keine so gute Idee. > Ich mache für den Quarz eine Ground-Insel auf der Top- und Bottom-Seite > und verbinde diesen Quarz-Ground an einer einzigen Stelle mit einer Danke für deinen Hinweis! Es ist mir wichtig, dass das Board möglichst sauber wird. Deshalb freue ich mich über dein Feedback. Ich werde die Anornung heute Abend nochmals überarbeiten...
Ich habe nun die Fläche unter dem Quarz so gut es ging frei gemacht. Nun stellt sich mir aber die Frage, wie ich denn nun den Quarz optimal verbinde. Ich habe einen Vorschlag angehängt. Die graue Fläche soll später ein GND-Polygon sein.
Sean Goff schrieb: > Es ist ja jetzt ein MCP1640 drauf, oder? Ich habe auch schon mal einen > auf einer Platine verwendet, und würde dringend empfehlen den > Sense-Spannungsteiler deutlich zu verkleinern. Danke für deinen Hinweis! Wird dementsprechend angepasst.
Wieso machst Du mit den Quarz-Tracks solche Knicks? Ich würd's so wie in der Beilage machen. Der Platz ist aber arg knapp. Ich will Dir ja kein Floh ins Ohr setzen, aber .... Ich rege mich wegen diesen riesen Quarz-Dingern jedesmal furchbar auf. Ich habe mir deshalb von Farnell Resonator bestellt. http://tr.farnell.com/murata/cstce8m00g55z-r0/resonator-smd-8-0mhz/dp/1615352?Ntt=1615352 Masse 3,2mm x 1,3 und die 2 Kondensatoren brauchts auch nicht. Und die Frequenz-Toleranz von 0.5% und die Stabilitaet von 0,2% reichen für meine Ansprüche bei weitem. Aber ich habe sie noch nicht eingesetzt. Das naechste Design wird aber damit sein.
Mehmet Kendi schrieb: > Wieso machst Du mit den Quarz-Tracks solche Knicks? Damit ich mehr GND-Plane habe... Mehmet Kendi schrieb: > Ich würd's so wie in > der Beilage machen. Dadurch gibts weniger durchgehende GND-Planes... Mehmet Kendi schrieb: > Ich will Dir ja kein Floh ins Ohr setzen, > aber .... > Ich rege mich wegen diesen riesen Quarz-Dingern jedesmal furchbar auf. Ich auch. Für speizifische Designs gibt es ganz klar kleinere Quarze/Resonatoren. Aber hier geht es ja um ein Breakoutboard. Es sollte möglichst flexibel und vielseitig sein. Dieser Quarztyp wird wohl fast bei jedem welcher sich mit controllern beschäftigt noch irgendwo rumliegen. Deshalb habe ich mich für ihn entschieden.
Du hast zwischen MCU und rechter Stiftleiste noch etwas freien Platz. Schieb doch die MCU etwas nach rechts, dann hast Du etwas mehr Luft. Zwischen NetC105_1 und PC0 gehört zumindest eine Hauch von etwas GND. Mann, wie ich Dich um dieses Breakoutboard beneide :) Na, wer weiss, vielleicht komme ich Dank Deinem Beitrag auch dazu, mir ein solches zu entwerfen.
Mehmet Kendi schrieb: > Zwischen NetC105_1 und PC0 gehört zumindest eine Hauch von etwas GND. Sollte nun erfolgreich gewesen sein :) siehe Anhang... Mehmet Kendi schrieb: > Mann, wie ich Dich um dieses Breakoutboard beneide :) Danke ;) Habe ich jetzt noch nie gehört. Aber die Boards sind ja für die Community. Du kannst ja auch welche haben :) Mehmet Kendi schrieb: > Na, wer weiss, vielleicht komme ich Dank Deinem Beitrag auch dazu, mir > ein solches zu entwerfen. Fehlt es dir denn an Zeit? Es macht auf jeden Fall spass! Und da es bereits V2 ist, hab ich schon wieder was dazu gelernt :)
Mehmet Kendi schrieb: > Ich rege mich wegen diesen riesen Quarz-Dingern jedesmal furchbar auf. > Ich habe mir deshalb von Farnell Resonator bestellt. > http://tr.farnell.com/murata/cstce8m00g55z-r0/resonator-smd-8-0mhz/dp/1615352?Ntt=1615352 > Masse 3,2mm x 1,3 und die 2 Kondensatoren brauchts auch nicht. Und die > Frequenz-Toleranz von 0.5% und die Stabilitaet von 0,2% reichen für > meine Ansprüche bei weitem. Arduino UNO hat solche Teile: absoluter Mist! Da kann man doch gleich den internen HSI nutzen (beim STM32 versteht sich). > Aber ich habe sie noch nicht eingesetzt. Das naechste Design wird aber > damit sein. Hast Du den 20000+ Preis gelesen? Der liegt oberhalb eines Einzelstück Quarzes bei Reichelt. Mehmet Kendi schrieb: > Ich mache für den Quarz eine Ground-Insel auf der Top- und Bottom-Seite > und verbinde diesen Quarz-Ground an einer einzigen Stelle mit einer > Brücke mit dem eigentlichen Digital-Ground. Das ist arg übertrieben.
Es ist endlich alles verbunden :) Anbei sind Top und Bot des Boards. Es kommen noch ein paar GND-Vias hinzu. Aber im grossen und ganzen ändert nicht mehr viel!
Ich geb' mal ein Beispiel, wie es bei mir ausschaut. Claudio H. schrieb: > Aber die Boards sind ja für die Community. Du kannst ja auch welche > haben :) Wie ich weiter oben schon erwaehnte, in dieser Form kann ich mit dem Board nichts anfangen. Meines müsste viel puritanischer sein. Edit: R5 ist die Brücke zwischen C43 und C44
Mehmet Kendi schrieb: > in dieser Form kann ich mit dem > Board nichts anfangen. Welche Form meinst du? Meinst du in der Form als Bild?
"Form" nicht im Sinne vom Mass, sonder im Sinne der daruf befindlichen Komponenten. Auf gar keinen Umstaenden kaeme bei mir z.Bsp. ein Schaltregler aufs Board. Aber vermutlich ein LDO für VCCA. Kein Taster, keine LEDs. So in diesem Sinne "Form".
m.n. schrieb: > Arduino UNO hat solche Teile: absoluter Mist! Da kann man doch gleich > den internen HSI nutzen (beim STM32 versteht sich). "Absoluter Mist!" heisst? Schwingt er nicht an? Ist es derselbe, den ich im Link angegeben habe? Nagle mich jetzt bitte nicht fest, aber in irgendeiner App-Note hatte ich gelesen, dass auch Resonatoren zugelassen sind.
Mal ehrlich Mehmet... 0.5% von einem Resonator möchte ich nun auch nicht ohne Grund auf dem Board haben. Kleines Beispiel... Resonator mit 8MHz +-0.5% = +- 40kHz Nun hat der STM ja noch eine PLL drinne... Ich nutze meistens den Faktor 9 um auf 72MHz zu kommen. Somit multipliziert sich auch der Fehler. 0.5 * 9 = +-4.5% = +- 360KHz Damit eine Zeitmessung zu machen ist nicht realistisch. Du kannst diese zwar relativ messen in form der Ticks aber keine verlässliche Aussage über die länge der Ticks treffen... Deshalb trifft die Aussage "absoluter mist" für bestimmte Anwendungsfälle eindeutig zu! :)
Mehmet Kendi schrieb: > Und die Frequenz-Toleranz von 0.5% und die Stabilitaet von 0,2% reichen > für meine Ansprüche bei weitem. Claudio H. schrieb: > Deshalb trifft die Aussage "absoluter mist" für bestimmte > Anwendungsfälle eindeutig zu! :) Da sind wir ja einer Meinung :)
Mehmet Kendi schrieb: > "Absoluter Mist!" heisst? Schwingt er nicht an? Er schwingt an aber driftet wie Teufel. Dafür dann noch mehr zu bezahlen als für einen Quarz, ist voll daneben. Der gesparte Platz ist auf einem Board, wie gezeigt, überhaupt nicht notwendig. Nimm einen Quarz und verlege darunter 10-20 Leitungen beliebiger Art. Selbst, wenn Du irgendeine Störung nachweisen könntestest (Konjunktiv²), ist die Stabilität immer noch besser als mit einem keram. Resonator ;-)
Leiterplatten sind bestellt! Ich werde demnächst eine kleine Webseite aufschalten, welche für mich das bearbeiten eurer Bestellungen wesentlich vereinfacht.
Hm schade ich hatte erst jetzt die Zeit mir alles mal durchzulesen. Mir ist da noch ein kleiner Schönheitsfehler aufgefallen (Bild: Quarz3.png). Was aber nicht weiter tragisch sein wird: Auf dem Bottom-Layer hast du den Leiterzug von NetC120_1 erst am Pad vorbeigeführt, um es dann in der Mitte vom Pad anzuschließen. Dadurch hast du dort einen kleinen Abstand zwischen Leiterzug und Pad. Warum hast du den Leiterzug nicht direkt über die Ecke am Pad angeschlossen? Die Länge wäre dann auch etwas geringer. Am anderen Quarz-Pad könntest du NetC121_1 richtig über die Ecke anschließen, dann hättest du nicht diesen kleinen Haken. Aber das sind hier nur Schönheitsfehler aus meiner Sicht. Vielleicht seht ihr das anders. Viele Grüße Martin
Guten Abend zusammen Die Boards sind heute angekommen! Anbei ein Bild! Die Leiterplatten sind alle vergoldet. Ich hatte noch nicht die Zeit eine zu testen. Sehr viel kann jedoch nicht schief gehen. Wer möchte, kann bereits jetzt welche bestellen. Die gehen dann gleich morgen zur Post! Damit ich die Bestellungen besser verwalten kann, hab ich die Plättchen kurz in meinen kleinen shop genommen. http://shop.endasmedia.ch/index.php?id_product=19&controller=product Wem es lieber ist, kann natürlich auch per PN bestellen.
Guten Abend zusammen Ich habe nun ein Board aufgebaut und getestet. Das Board funktioniert einwandfrei! Was wurde gestestet: - HSE (Externer Quarz, nicht RTC) - LDO - JTAG - LED's - Taster Somit ist schon mal gut 85% abgedeckt. Nun fehlt noch USB, RTC und der StepUp wandler. Da mache ich mir jedoch keine Sorgen!
Ich bin gerade eben erst auf diesen Thread aufmerksam geworden. Wo ist eigentlich der Vorteil gegenüber den fertig bestückten stm32f4 Nucleo Boards für 10€? Claudio H. schrieb: > Die Chinesen sind also auch nicht gerade günstig. Ich habe nun schon diese bestellt: http://www.aliexpress.com/snapshot/6267810802.html Allerdings nur mit stm32f103c8t6. Immerhin habe ich hier PB0..7 für DMA (8 Bit parallel) zur Verfügung. PB0..7 habe ich hier spontan nicht gefunden. Sind die nicht rausgeführt?
Hallo Claudio, hab eben unbestückte Boards bei dir bestellt. Wie lötest du denn? Von Hand oder mit Ofen, .... Wirst du auch noch bestückte (nur Controller, STM32F4) anbieten? LG Ralf
Ralf E. schrieb: > Wie lötest du denn? Von Hand oder mit Ofen, .... Ja von hand. Habe aber auch eine Schablone. Damit wirds noch etwas schöner. Aber von hand ist das in 1-2 Minuten erledigt. Ralf E. schrieb: > Wirst du auch noch bestückte (nur Controller, STM32F4) anbieten? Mit F4 eher weniger, da ich davon keine habe. Aber F105RBT6 kann ich anbieten!
Torsten C. schrieb: > Ich habe nun schon diese bestellt: > > http://www.aliexpress.com/snapshot/6267810802.html Bei diesem Preis wirst Du in kürze die Mitteilung "sorry, out of stock" erhalten. Dann wirst Du sehen, dass der Preis sich verdoppelt hat. Zumindest erging es mir so.
Mehmet Kendi schrieb: > Torsten C. schrieb: >> Ich habe nun schon diese bestellt: >> >> http://www.aliexpress.com/snapshot/6267810802.html > > Bei diesem Preis wirst Du in kürze die Mitteilung "sorry, out of stock" > erhalten. Dann wirst Du sehen, dass der Preis sich verdoppelt hat. > Zumindest erging es mir so. Preis hat sich bereits verdoppelt :)
Torsten C. schrieb: > PB0..7 habe ich hier spontan nicht > gefunden. Sind die nicht rausgeführt? Was ist den nun mit diesen Pins? Das sind die einzigen, die man für 8 Bit parallel für DMA ordentlich nutzen kann, ohne andere Peripherie zu blockieren. Mehmet Kendi schrieb: > Bei diesem Preis wirst Du in kürze die Mitteilung "sorry, out of stock" > erhalten. Ich habe heute die Ware erhalten: http://www.mikrocontroller.net/attachment/236230/China-Board001.jpg
@Torsten Gratuliere! Wieviele waren es denn? Ich hatte 10 St. bestellt gehabt. War mir aber schon bei der Bestellung im klaren, dass das bei dem Preis nicht klappen würde. Weshalb sich meine Entttaeuschung auch in Grenzen hielt, als ich die "out of stock" Mitteilung erhielt.
Claudio H. schrieb: > Wer möchte, kann bereits jetzt welche bestellen. Beziehst du so viele Controller, dass du diesen Preis anbieten kannst, oder kannst du einen Distributor empfehlen? Ich habe als günstigstes bis jetzt ab 3,17€ für den STM32F105RBT6 bei Future Electronis gefunden. Besteht ein Interesse an so einem minimalen Breakout für die LQFP100 STMs?
Bernd schrieb: > Beziehst du so viele Controller, dass du diesen Preis anbieten kannst, > oder kannst du einen Distributor empfehlen? Ja ich kann dir einen Distributor empfehlen... Mich! Ich distribute ja den Controller für diesen Preis. Was brauchst du denn noch? Ich kann dir auch grössere Stückzahlen anderer STMs liefern. Einfach eine PN senden!
;-) Genau, es geht um andere Typen in kleineren Stückzahlen.
Bernd schrieb: > Genau, es geht um andere Typen in kleineren Stückzahlen. Mach mir ne PN mit den Teilen die du brauchst, und ich teile dir den Preis mit. Falls du es dann wo anderst günstiger bekommst, kannst du ja immer noch dort kaufen :)
Bernd schrieb: > Ich habe als günstigstes bis jetzt ab 3,17€ für den STM32F105RBT6 bei > Future Electronis gefunden. €1,796 http://www.aliexpress.com/item/STM32F105RBT6/1983086485.html €2,292 http://www.aliexpress.com/item/STM32F105RBT6/32228180062.html €2,193 http://www.aliexpress.com/item/STM32F105RBT6/1673361225.html Mehmet Kendi schrieb: > Wieviele waren es denn? 8 Stück.
Bitte melde dich an um einen Beitrag zu schreiben. Anmeldung ist kostenlos und dauert nur eine Minute.
Bestehender Account
Schon ein Account bei Google/GoogleMail? Keine Anmeldung erforderlich!
Mit Google-Account einloggen
Mit Google-Account einloggen
Noch kein Account? Hier anmelden.













