Guten Abend, ich habe vor mit einer Schulklasse eine Temperaturdifferenzschaltung zu bauen. Leider bin ich nicht der "große" Elektroniker und kann keine Schaltungen entwicklen. Ziel soll sein. Bei 10 K Unterschied schält aus, bei mehr als 10K Unterschied wieder ein. (Natürlich mit einer kleinen Hysterese) Gibt es da eine Möglichkeit eine kleine einfache Schaltung auf eine Lochrasterplatine zu löten? Vielen Dank schon mal in Voraus.
Nimm einen PT 100, lass mit einem Operationsverstärkern einen geringen Konstantstrom durch ihn fließen und miss die Spannung. Diese ist dann von der Temperatur abhängig. Die Hysterese kannst du zum Beispiel so umsetzen: http://www.elektronik-kompendium.de/sites/slt/0311271.htm Gruß Michael
Simon Pfeffer schrieb: > ich habe vor mit einer Schulklasse eine Temperaturdifferenzschaltung zu > bauen. Meinst du das wirklich so? Die Differenz der Temperaturen an zwei verschiedenen Stellen? Georg
Hallo Georg, ja möchte wirklich die Temperatur an zwei verschiedenen Orten/Stellen messen.
Du nimmst so etwas http://www.elektronik-kompendium.de/sites/slt/0311271.htm http://www.elektronik-kompendium.de/sites/bau/0209241.htm und an Ue schließt du einen Spannungsteler mit NTCs an. Und wenn es ein Fenster (2 Schaltpunkte) sein soll http://www.elektronik-kompendium.de/sites/slt/0411231.htm gehts damit.
@Spannungsteiler: so funktioniert das nicht. @TO: soll es analog oder digital erledigt werden?
analog oder digital ist egal. Soll möglichst einfach sein und nicht zu viel kosten.
Auf einem Steckbrett? Es gäbe noch die Variante mit 2 Thermoelementen antiseriell in Reihe.
Der Schaltplan ist trivial. Bekommt ihr ein bisschen Software hin und die auch in den CVhip?
H.Joachim Seifert schrieb: > > Bekommt ihr ein bisschen Software hin und die auch in den CVhip? Leider nicht
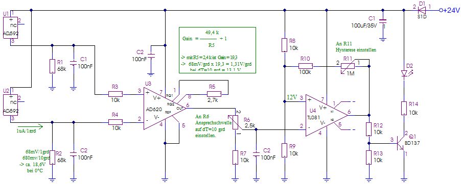
Hallo, ich würde dir elektronische Temperaturfühler empfehlen. Die haben den Vorteil, bei linearer Kennlinie und recht gutem Messeffekt rel. leicht applizierbar zu sein. -> z.B. AD592 http://www.analog.com/static/imported-files/data_sheets/AD592.pdf Um die Differenzpaannung zweier Fühler bequem auf ein Massepotential zu bekommen, ist ein einfacher Instument-OPV zweckmäßig. -> z.B. AD620 http://www.analog.com/static/imported-files/data_sheets/AD620.pdf Als Komparator geht jeder billige OPV. Oben habe ich mal eben einen Schaltungsvorschlag gemacht. Dafür brauchst du nur ein kleinen 24V-Steckernetznetzteil als Versorgung. Gruß Öletronika
Da gefällt mir sowas aber besser :-), komplett für den Preis eines AD592. Du redest von Schulklasse... welches Schuljahr? Programm ist sehr einfach, nur die one-wire-Geschichte auf Bitebene ist für Anfänger nicht unbedingt geeignet. Aber dafür gibts fertige libraries. Ausnahmsweise würde ich hier Bascom empfehlen. Dazu noch einen Programmmer: http://www.ebay.de/itm/AVR-51-Programmer-Adapter-mit-10-Pin-Kabel-ATMega-ATTiny-USB-asp-USBISP-3290-/321587838611?pt=Wissenschaftliche_Ger%C3%A4te&hash=item4ae020fe93 Oder diekt mit Arduino (bin ich kein Freund von, aber zum Hineinschnuppern durchaus geeignet): http://blog.wenzlaff.de/?p=1254
H.Joachim Seifert schrieb: > Da gefällt mir sowas aber besser :-), komplett für den Preis eines > AD592. Damit dürfte man auch deutlich dichter an dem Thema dieses Unterforums liegen, als mit einer Analogschaltung.
U. M. schrieb: > Oben habe ich mal eben einen Schaltungsvorschlag gemacht. Viel Aufwand und das Problem, daß der TL074 Spannungen zwischen 0V und 3V nicht mag und dabei der Ausgang auch mal komplett wirr schalten kann. Eine Verstärkung des 20mA liefernden TL074 Ausgangs um eine 2mA LED per BD137 zu schalten ist auch nicht notwendig. Und die Hysterese kann der DIfferenzbildner auch gleich übernehmen. Schlauerweise nimmt man für Vergleichsaufgaben auch Komparatoren statt Operationsverstärker. Ausserdem sucht er wohl eine Schaltung, die bei +10K Differenz und auch bei -10K Differenz die LED einschaltet, und nicht nur bei +10K. Wenn man statt dem teuren AD592 den billigeren LM334 mit 230 Ohm Widerstand nimmt: {pre] +--------+--------+---- 9V bis 24V | | | LED LM334--+ LM334--+ +-|>|-1k-+ | | | | | | +-230-+ +-230-+ | | | | | | | | +---(---10M--+ | | | | | | +---(----+--|+\ | | | | | >------+ | | +-------|-/ | | | | | | | 330R +-------10M--+ | | | | | | | +----+--|+\ | | | | | >------+ +----(---(-------|-/ | | | | LM393 330R | | | | | | | +----+ | | | | | 10k 10k | | | | +--------+--------+---- Masse wobei in dieser einfachen Schaltung die 10K bloss relativ zu den 293K Absoluttemperatur sind, bei 313 GradC sind es also schon 20K nötige Differenz bis es schaltet und die 1K Hysterese nur bei 24V Versorgungsspannung gilt, bei 12V sind es eher 0.5K.
H.Joachim Seifert schrieb: > Da gefällt mir sowas aber besser :-) Wobei es hier deutlich einfacher ist, für die beiden Sensoren getrennte Busse zu verwenden als einen, weil man sich dadurch die Adressierung der Sensoren einspart. Pins hat der Tiny ja haufenweise übrig. Auch die analoge Variante ist digital einfacher. Und erspart den Eleven den vergleichsweise komplizierten Umgang mit DS Sensoren. Soll heissen: Ein Tiny vergleicht zwei LM335 Sensoren einfacher als OPAs, insbesondere wenn die 10°C nicht bloss bei Zimmertemperatur gemeint sind.
Einfache und genaue Möglichkeit: http://www.etracker.de/lnkcnt.php?et=UKbtw3&url=http://www.acam.de/fileadmin/Download/pdf/TDC/English/AN024_en.pdf&lnkname=AN024_en
H.Joachim Seifert schrieb: > 2xDS1820 + Tiny25
1 | if( abs(temp[0] - temp[1]) > 10) |
2 | LED = 1; |
3 | else
|
4 | LED = 0; |
Simon Pfeffer schrieb: > Ziel soll sein. Bei 10 K Unterschied schält aus, bei mehr als 10K > Unterschied wieder ein. (Natürlich mit einer kleinen Hysterese) Welchen Lerneffekt willst Du vermitteln? Ist es die elektronische Schaltung oder soll ein bestimmter Effekt mittels Experiment erklärt werden?
Simon Pfeffer schrieb: > Ziel soll sein. Bei 10 K Unterschied schält aus, bei mehr als 10K > Unterschied wieder ein. (Natürlich mit einer kleinen Hysterese) H.Joachim Seifert schrieb: > Da gefällt mir sowas aber besser :-) Peter Dannegger schrieb: > H.Joachim Seifert schrieb: >> 2xDS1820 + Tiny25 ich wäre ja auch für Tiny und 2x DS18B20 ABER
1 | if(Entfernung > 100m || gar > 1km) |
2 | DS18B20 == doof; |
scnr :-)
wolle g. schrieb: > Simon Pfeffer schrieb: >> Ziel soll sein. Bei 10 K Unterschied schält aus, bei mehr als 10K >> Unterschied wieder ein. (Natürlich mit einer kleinen Hysterese) > > Welchen Lerneffekt willst Du vermitteln? Ist es die elektronische > Schaltung oder soll ein bestimmter Effekt mittels Experiment erklärt > werden? Ein Langzeitexperiment für verschiedene Dämmmaterialien
Simon Pfeffer schrieb: > Ein Langzeitexperiment für verschiedene Dämmmaterialien Lass Dir doch nicht alles aus der Nase ziehen. Ich rate mal: Ein elektrisch beheizbarer Körper wird mit einem Dämmmaterial umgeben und seine Temperatur soll ständig 10K über der Umgebungstemperatur liegen. Aus der unterschiedlichen Leistungsaufnahme bei verschieden Dammstoffen soll irgendetwas bestimmt werden. Oder so ähnlich?
ja genau, soll eine Box mit einer 60W Glühbirne werden die bei kleiner 10K einschält und wieder hochheizt (bis die 10K Unterschied wieder erreicht sind)
Hallo, > MaWin schrieb: > Auf einem Steckbrett? > Es gäbe noch die Variante mit 2 Thermoelementen antiseriell in Reihe. ich schätze ja im allg. deine Sachkompetenz, aber hier hast du dich wohl etwas vertan. 1) Die Auswertung einer Thermoelementspannung von ca. 400uV/10grd ist selbst für viele Elektroniker kein triviales Problem, vor allem wenn es um Genauigkeit im Bereich von zehntel K geht. Der Fragesteller hat aber kaum Ahnung von Elektronik. 2) Ein Thermoelement mißt per Definition nur eine Differenzspannung zwischen der Messtelle und der Kaltstelle. 2 Thermoelmenten braucht es da eh nicht. Gruß Öletronika
Hallo, > MaWin schrieb: > Viel Aufwand Das ist relativ. Die paar BE hat man recht schnell verdrahtet. Der Vorteil ist, dass es gut durchschaubar ist und keinen uC und keine Programmierkenntnisse usw. erfodert. > und das Problem, daß der TL074 Spannungen zwischen 0V und > 3V nicht mag und dabei der Ausgang auch mal komplett wirr schalten kann. Wo ist da ein TL074? Die Triggerspannung des OPV liegt bei 12V. Was meinst du mit Spannung zwischen 0-3V? In dem Bereich arbeitet der doch gar nicht? > Eine Verstärkung des 20mA liefernden TL074 Ausgangs um eine 2mA LED per > BD137 zu schalten ist auch nicht notwendig. Nein, aber der Transistor macht die Schaltung robuster und ausbaufähig. Wie sich gezeigt hat, will der Fragesteller eh eine richtige Last schalten. > Und die Hysterese kann der DIfferenzbildner auch gleich übernehmen. Könnt, aber das macht die Sache für Laien schwerer durchschaubar > Schlauerweise nimmt man für > Vergleichsaufgaben auch Komparatoren statt Operationsverstärker. In Komparatoren sind auch nur OPV-Schaltungen drin und in der Anwendung ist ein schneller und auf spezielle Bedürfnisse getrimmter Komparator einfach nicht notwendig. Das macht auch jeder billige OPV für 10Cent. Seit Generationen weiß jeder Elektroniker, wie man OPV als Komparator verwendet. Waren die alle nicht schlau? Wichtig ist nur, dass er die 24V-Betriebsspannung gut ab kann. So hohe Ub ist bei Komparatoren eher unüblich. > Ausserdem sucht er wohl eine Schaltung, die bei +10K Differenz und auch > bei -10K Differenz die LED einschaltet, und nicht nur bei +10K. Nein, das ganz klar nicht. Auch wenn die Aufgabenstellung nicht viel hergibt, geht das rel. klar hervor. > statt dem teuren AD592 den billigeren LM334 mit 230 Ohm Widerstand Kann man wohl. Allerdings bringt der AD592 mit rel. großen Shunt einen sehr guten Messeffekt, den man mit jedem 0815-Multimeter gut messen kann. Deshalb auch die rel. hohe Betriebsspannung. Zum Betrieb der Last in den Thermoboxen wäre diese auch nicht verkehrt. Allerdings hat wohl das ganze Projekt einen Hintergrund, der meiner Meinung nach diesen ganzen Kram ziemlich überflüssig macht. Die ganze Diskussion scheint mir deshalb eh für die Katz. Gruß Öletronika
U. M. schrieb: > Wichtig ist nur, dass er die 24V-Betriebsspannung gut ab kann. > So hohe Ub ist bei Komparatoren eher unüblich. Da muss ich widersprechen. Die alten Schlachtrösser LM311,LM393 und LM339 arbeiten alle mindestens bis 30V, LM339 und LM393 bis 36V.
Fiel mir heute so ein - ist eigentlich der klassische Fall einer thermischen Solaranlage: http://www.heizungsdiscount24.de/shop/system/?func=det&artnr=166500&rub1=Regelungstechnik&rub2=Technische%20Alternative%2CEinkreisregler&wkid=43125329859797&nocache=1417380562 Ok, mehr drin als nötig - aber eigentlich ideal, wenn man nur die schnelle und korrekte Lösung des Problems braucht. Netzteil, Elektronik, Sensoren, Lastausgang. Für 90€ durchaus überlegenswert.
Bitte melde dich an um einen Beitrag zu schreiben. Anmeldung ist kostenlos und dauert nur eine Minute.
Bestehender Account
Schon ein Account bei Google/GoogleMail? Keine Anmeldung erforderlich!
Mit Google-Account einloggen
Mit Google-Account einloggen
Noch kein Account? Hier anmelden.

