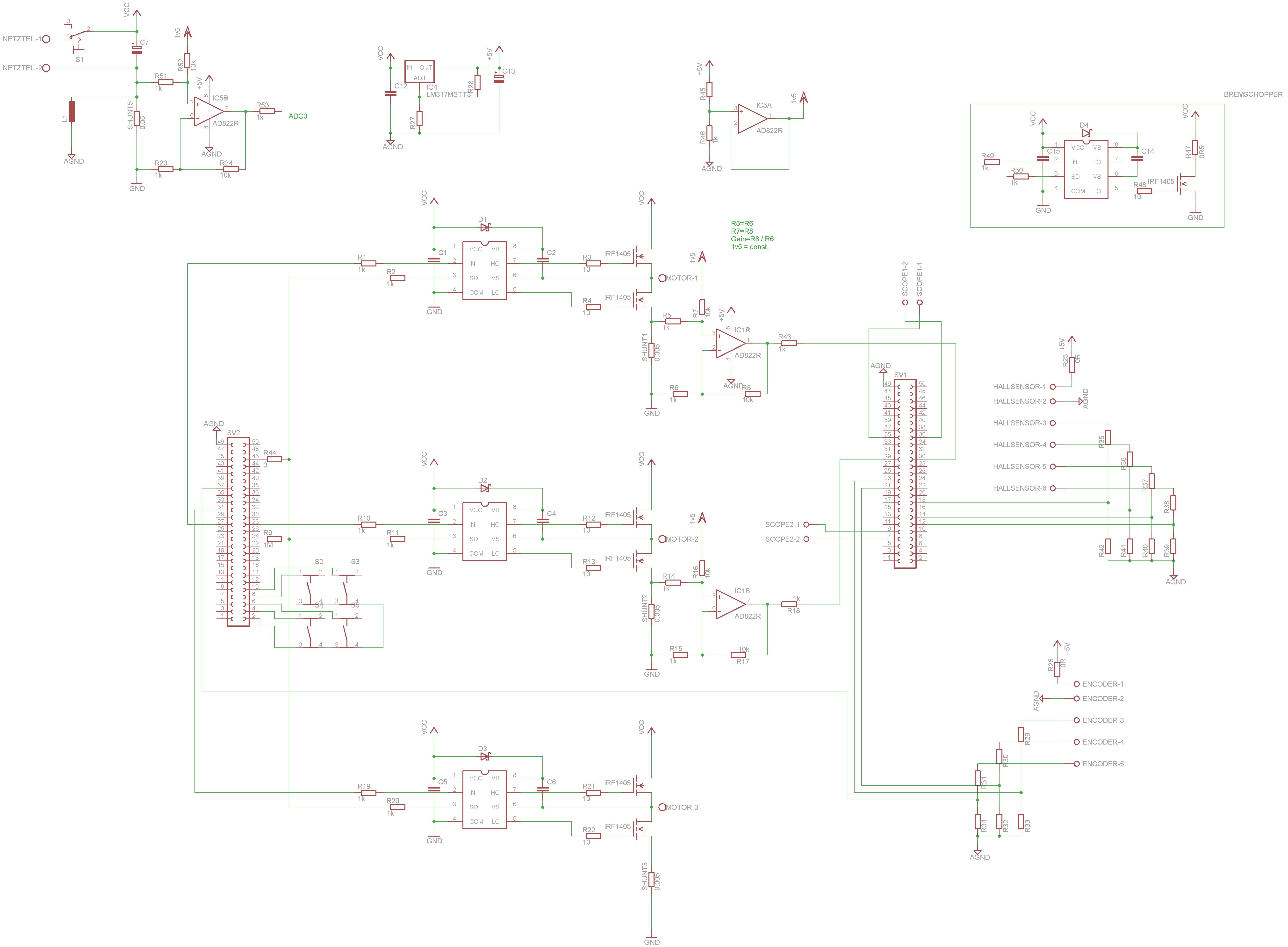
Hallo zusammen, ich will ein Entwicklungsboard für eine BLDC Motorsteuerung bauen. Ich habe die Schaltung noch nicht geroutet. Da ich so etwas noch nie gemacht habe und gleich mit einer relativ großen Schaltung anfange, wollte ich, dass vorab ein paar Profis einen Blick darauf werfen :) Auf das Board sollen 3 Halbbrücken, Stecker für einen optischen DrehEncoder und Stecker für 4 Hallsensoren. Außerdem noch ein Paar Stecker für Oszi Messstellen, für die Stromversorgung und natürlich für den Motor selbst. An zwei der drei Motorphasen soll der Strom bidirektional gemessen und an die ADCs des uC geschickt werden. Die Steuerung soll das STM32F4 discovery Board übernehmen. Es soll direkt auf die Platine gesteckt werden. Dafür sind diese 2x 50-Buchsenleisten vorgesehen. Die Schaltung muss so aufgebaut sein, dass das STM32F4 Discovery Board gleichzeitig von PC USB und parallel von der Schaltung selbst mit Strom versorgt werden kann. Debugger des Boards soll natürlich auch weiterhin funktionieren. An dieser Stelle bin ich mir nicht sicher, wo ich auf das Discovery Board mit den 5Volt aus meinem Spannungswandler gehen soll/darf. Wenn die Platine nicht mit Strom versorgt wird, das Discovery Board aber am USB hängt, sollen nicht irgendwelche Bereiche der Platine "aus versehen" vom USB Anschluss versorgt werden. Sollte ich noch irgendeinen zusätzlichen Schutz für das Disco-Board einbauen, falls die Motoransteuerung mal total daneben geht? Ist es empfehlenswert, bei den LM317 noch zusätzliche Kerkos dranzuhängen? Gesteuert werden Motoren bis 15A, später vllt auch etwas mehr. Am Anfang aber natürlich mit viel kleineren Strömen. Ist diese Schaltung auf den ersten Blick routbar oder wird man dafür drei Rückwärtssaltos machen müssen? Bis auf die FETs und die Buchsen soll alles mit SMD Bauteilen aufgebaut werden. EDIT: sehe gerade, die MosFet Treiber Bezeichnungen wurden nicht übernommen. Es sollen IR2104S werden. Gruß Andreas
Ist das jetzt die sonntagmorgentliche IC-Raterunde. Wie soll man die Schaltung beurteilen, ohne die Typen der drei anscheinend 8-beinigen namenlosen Käfer zu kennen? Welche Aufgabe hat SHUNT2? So ganz ohne herausgeführte Anschlüsse ist der als Shunt nur wenig zu gebrauchen. Ein paar Bauteilwerte und Angaben zu den Lasten würden die Beurteilung zusätzlich erleichtern.
Wolfgang A. schrieb: > Ist das jetzt die sonntagmorgentliche IC-Raterunde Andreas True schrieb: > sehe gerade, die MosFet Treiber Bezeichnungen wurden nicht übernommen. > Es sollen IR2104S werden @Shunt2: wenn man an zwei der drei Halbbrücken Shunts einbaut, sollte man an die dritte auch einen einbauen. Sonst hat der dritte Kreis anderes Potential was für den Motorlauf und die Steuerung nicht gerade optimal ist. Bauteilwerte werde ich heute noch einfügen. Gruß Andreas
Andreas True schrieb: > @Shunt2: wenn man an zwei der drei Halbbrücken Shunts einbaut, sollte > man an die dritte auch einen einbauen. Sonst hat der dritte Kreis > anderes Potential was für den Motorlauf und die Steuerung nicht gerade > optimal ist. Moin, den Satz kannst du streichen, der 3. Shunt macht nur mehr Wärme. Der Spannungsabfall von wenigen 10mV ist unerheblich. Hauptsache der Groundbezug für die Treiber ist am Source Pin des jeweiligen Fets. Ob da noch n Shunt drunter ist oder nicht ist egal. Wie viel Spannung über dem Shunt die Treiber abkönnen müsste im Datenblatt stehen. Sind aber meist mehr als 100mV. Andere Frage: Hast du dir das BLDC Booster Pack von TI mal angesehen? http://www.ti.com/tool/BOOSTXL-DRV8301 Da brauchste nur n Adapter fürs Discovery zu bauen. Oder hast du die Möglichkeit Heißluft zulöten? http://vedder.se/2015/01/vesc-open-source-esc/ Sehr schönes Design. Nur recht teuere BOM. Zur Schaltung: LM317 ist old school. TC2117 von Microchip kommt wunderbar mit Einbrüchen der Versorgungsspannung klar. Die 300mA reichen auch. Die halbe Ref Spannung für die OPs über LM317 ist fast strafbar :) 1%Spannungsteiler mit OP als Impedanzwandler. Wenn du es löten kannst würde ich n DRV8301/2 bevorzugen macht vieles einfacher im Layout. Ich mag die IR2104 auch nicht die Kombi aus IN und SD ist suboptimal. Nimm lieber einen IR2113 der hat separate Eingänge für High und Lowside so kannst du die Totzeit über den Timer des STM32F4 sauber einstellen. Bei einer 15A Brücke ist das noch nicht so wichtig aber den Schaltplan kannst du dann auch für eine 100A Brücke nehmen, mit anderem Shunt und FETs. So das wars erstmal :) Edit: Oder du baust FF v1.2s von Shane Colton auf STM32F405 um. Die sind fast Pin kompatibel. http://scolton.blogspot.de/p/motor-controllers.html Gruß Tec
Vielen Dank für deine, wie immer sehr ausführliche Antwort. Tec Nologic schrieb: > IR2113 das erste "Tisch"board möchte ich möglichst idiotensicher machen. Daher habe ich den IR2104 genommen. SD/ wird durchgehend auf HI gelegt. IN wird mit der PWM gefüttert. Die Totzeit wird automatisch generiert und es können nicht gleichzeitig HI- und LOW-Side durchgeschaltet werden. So sollte ich nichts killen können :) Tec Nologic schrieb: > Hast du dir das BLDC Booster Pack von TI mal angesehen Jap, habe ich. Hast du vor ein paar Tagen im SVPWM Thread gepostet. Was mich etwas stört, sind die "nur" 10Amperé, wobei man die FETs bestimmt tauschen kann. Ich hätte gerne nach Möglichkeit ein 'eigenes' Board :) Tec Nologic schrieb: > 1%Spannungsteiler mit OP als Impedanzwandler Ich muss mir erst ansehen, wie das geht, werde es aber auf jeden Fall in der Schaltung ändern. Verstehe ich es richtig, dass so eine Beschaltung die Spannung konstant hält? Meine OpAmp Beschaltung erfordert ja konstante 1.5Volt. Sprich, nicht über einen einfachen Spannungsteiler. Tec Nologic schrieb: > http://vedder.se/2015/01/vesc-open-source-esc/ Das sieht wirklich perfekt aus. Die erste Schaltung möchte ich aber etwas 'diskreter' halten und ein paar Möglichkeiten offen halten. Weitere Schaltungen, die auch kleiner werden sollen möchte auch mit dem DRV8301 aufbauen. SMD löten ist kein Problem. Habe in der Arbeit auch die Möglichkeit Heißluft zu löten. TC2117 werde ich mir auch auf jeden Fall ansehen. Gruß Andreas
Andreas True schrieb: > TC2117 werde ich mir auch auf jeden Fall ansehen. Der ist Gold wert, wenn der Stromregler für den Motor sehr hart ausgelegt ist. Der hat sowenig Drop das die Schaltung besser Spannungseinbrüche verkraftet. Der STM32F4 ist da recht empfindlich. Die F3 halten da deutlich mehr aus. Zum Supply noch was. Ich glaube man darf bei dem Discovery nicht die 3V3 des Boards extern versorgen. Prüfe das mal bitte oder sehe einen Jumper vor der deine 3V3 und die des Discovery trennt. Die Sache mit dem Spannungsteiler und dem OP ist. Das das ganze auch deine Analogreferenzspannung arbeitet. Schwankungen der Spannung kopmpensieren sich dadurch das der ADC auch durch die Schwankung beeinflusst wird. Zumal ein LM317 kein genauer Spannungsregler ist. Wenn genau 1V5 dann aber aus einer Spannungsreferenz. Außerdem würde ich separate 3v3 und AGND Führung für alles analoge vorschlagen. Also die OPs und die Analogreferenzspannung des ADCs über einen separaten 3V3 Regler gegen AGND und die Massen GND (Leistung) und AGND (analog) nur an einer Stelle über eine Feritperle verbinden. Als kleines Testboard für den Schreibtisch würde mich das auch interessieren. Wenn du eh bei diskret bist kannst auch noch n Bremschopper vorsehen? Bremschopper: Widerstand von Plus an Fet und der gegen GND. Damit kannst du beim Bremsen am Labornetzteil den eingespeisten Strom vernichten, ohne das das LabNt abschaltet wegen reverse Power. Nur so als Idee. Gruß Tec
So, habe auf die Schnelle die Referenzspannung Erzeugung geändert, bin mir aber nicht sicher, ob man den AD822 so beschalten darf. (Positiver Eingang == Vcc des AD822). Der AD822 ist aber wahrscheinlich Overkill für diese Aufgabe. EDIT: die 1k Beschriftung der Widerstände hier ist natürlich Quatsch ;) Links oben habe ich die Bremschopper Schaltung eingefügt. Ist das richtig so? Oder sollte man einen BC5xx als Gate Treiber verwenden? Am Besten irgendetwas, was auch bei reichelt gibt. Oder gibt es vllt FETs, die mit 3V am Gate voll durchschalten? Habe an die Stellen, die du erwähnt hast AGND hinzugefügt. LM317 ersetzen und Verbindung zwischen GND und AGND muss ich noch machen, fällt mir gerade auf. EDIT: zum Discoveryboard: soweit ich mich richtig erinnere, wird der uC dort mit 2.95V (=3V) versorgt. Deshalb war meine Idee, einen 5Volt Eingang auf dem Board zu finden und dort meine 5V einzuspeisen. Die 5V -> 2.95V Wandlung soll weiterhin der Wandler auf dem Discoveryboard selbst übernehmen. Gruß Andreas
Hier die überarbeitete Version des Schaltplans. TC2117 für 3v3 und Fehler bei der Berechnung der 1v5 ausgebessert. Der TC2117 hat Vin-max = 6V. So kommt man ohne der Zwischenstufe von zB 5V nicht aus. Sollten die Grounds (welche automatisch auch mit dem GND des Computers über USB verbunden sind) des Disco-Boards am GND oder am AGND hängen? Zu der Stromversorgung des Discoveryboards: http://dl.btc.pl/kamami_wa/stm32f4discovery_user_manual.pdf Laut Seite16, darf man von Extern nur die 5Volt Schiene versorgt werden. Hier allerdings haben sich die Leute den Plan genauer angeschaut und anscheinend auch direkt bei ST nachgefragt -> man darf auf die 3V Schiene von Extern mit 3v3 einspeisen. Auch wenn gleichzeitig eine USB Verbindung zum PC besteht. Beitrag "STM32F4 Discovery + Spannungen" Bin mir trotzdem nicht ganz sicher. Am Ende stecke ich das Disco-Board auf die fertige Platine und das Ding geht in Rauch auf :D. Gruß
Andreas True schrieb: > Fehler bei der Berechnung der 1v5 ausgebessert. :) sorry fürs nörgeln :) Aber mach mal n Spannungsteiler greife in der mitte ab und dann einen Impedanzwandler dahinter also OP mit V=1. So wies jetzt ist hast du das DC-Offset des OPs immer mit drin. Der Bremschopper ist schon nicht schlecht, aber ... den Widerstand würde ich mit 2 Pads ankopeln. Für wie viel Spannung legst du aus? du musst ja 15A vernichten können bei der Zwischenkreis Spannung das ist ein richtig großer Widerstand (Leistungsmäßig). Gruß Tec
Tec Nologic schrieb: > :) sorry fürs nörgeln :) nein nein, ich bin froh, dass du mir hilfst :) So, 1v5 Erzeugung geändert, hast du das so gemeint? Spannungsteiler zwischen AGND und 3v3. Vcc des OPVs ebenfalls auf 3v3. Mitte des Spannungsteilers auf den positiven Eingang des OPVs. Was hälst du von der Versorgung des Discovery Boards? Ich sehe im Schaltplan des Boards eigentlich kein Problem, auf den 3Volt Pin von Außen 3v3 zu geben. Aber vllt übersehe ich etwas. Hier auf der Seite 36 nach LD3985M33R suchen. Dort werden die 3.0Volt erzeugt. http://www.st.com/st-web-ui/static/active/en/resource/technical/document/user_manual/DM00039084.pdf Sollen die GNDs des Discoveryboards auch auf AGND gehen? Wenn ich den uC statt mit 3V mit 3v3 arbeiten lassen würde, wäre es vermutlich besser, mit 1v65 statt 1v5 Ref Spannung zu arbeiten oder? Gibt es vielleicht einen guten Ersatz für den TC2117, welcher mehr als 6Volt am Eingang verträgt? So bin ich gezwungen, den Zwischenschritt mit 5Volt zu machen. Diese Erzeuge ich ja im Moment immer noch mit dem LM317. Tec Nologic schrieb: > Für wie viel Spannung legst du aus Darüber habe ich mir noch keine Gedanken gemacht, bis jetzt nur mit 12Volt Netzteil gearbeitet. Die einzige Stelle, wo es eng werden könnte bei mehr Spannung ist ja der Spannungswandler für den uC und OpAmp. Gruß Andreas
Andreas True schrieb: > Was hälst du von der Versorgung des Discovery Boards? > Ich sehe im Schaltplan des Boards eigentlich kein Problem, auf den 3Volt > Pin von Außen 3v3 zu geben. Aber vllt übersehe ich etwas. > > Hier auf der Seite 36 nach LD3985M33R suchen. Dort werden die 3.0Volt > erzeugt. Den Vermerk "Output Only" finde ich schon bedenklich. Klar die Diode Schützt das Board. Aber was versorgst du mit den 3V3, kannst du die nicht von dem Dico nehmen spart Bauteile. Und wenn du n 4er OP nimmst schließ den 3. Shunt einfach mit an den OP an das frist dann auch kein Brot. Gerade bei 12V Versorgung würde ich das machen. Dann kannst du die Schaltspannung für die Fets aus deinem Supply nehmen und aus den 5V mit Tc2117 machste die 3V3 für den OP. Und ob deine Ref halbe jetzt 1,5 oder 1,65V sind ist egal musst eh n DC Offset abgleich machen. (Ruhe SPannung mit ADC Messen damit du das Offset hast.) Dann hast du minimalen Schaltungsaufwand.
Hallo Tec, Tec Nologic schrieb: > Aber was versorgst du mit den 3V3, kannst du die > nicht von dem Dico nehmen spart Bauteile ich möchte, dass die gesamte Schaltung auch mal ohne des angeschlossenen PCs funktioniert. Deshalb die externe Stromversorgung für das Disco Board. 5Volt brauche ich auch für meinen Drehencoder und evtl. Hallsensoren. Der freie (4te) OPV oben ist da, weil der AD822 ein doppel OPV ist. Er gehört zu dem OPV mit dem ich die Referenzspannung erzeuge. Würde es mir einen Vorteil bringen, auch den Strom der dritten Phase zu messen? Es könnte evtl. beim routen unbequem werden, weil der OPV auf Platine ja eig. in der Nähe der 1v5 Erzeugung liegt und nicht bei den Leistungsteilen. Hmm, eigentlich brauche ich in der Schaltung gar keine 3v3. Die Operationsverstärker kann ich ja auch an 5Volt hängen. Ich habe den OPV an 3v3 angeschlossen mit dem Gedanken, dass dem uC nichts passieren kann, da ja so aus dem OPV max. 3v3 rauskommen können. (-> ADC safe) Wenn der an 5Volt hängt, können am ADC somit auch mal mehr als 3 bzw 3v3 anliegen. So muss ich nur 5Volt erzeugen und damit das Discoboard, den Drehencoder, die OPVs und die Ref-Spannung-Erzeugung füttern. Dann kommt der schöne TC2117 aber nicht zum Einsatz :/ Gruß Andreas
Ich bekomme keine Provision von Microchip. Aber den TC2117 kannst dir merken wenn du z.b. aus dem DRV8301 Stepdown auf 5V n STM32F4 versorgen willst. 3. Phase bringt keinen nennenswerten Vorteil. was die 5V angeht. Der STM32F4 ist an den meißten Pins 5V tolerant. und zur Not mach n 1k Angstwiderstand da rein. Bedenke aber ein schnell samplender ADC zieht Strom! Aber wenn du die Samplefrequenz gleich lässt dann bleibt der Offset auch gleich. Gruß Tec
So, die 3v3 Versorgung habe ich wieder rausgenommen und die OPVs an 5Volt gehängt. Die 5Volt werden noch mit LM317 erzeugt. Sollte man an dieser Stelle besser einen Linearregler oder einen Schaltregler nehmen? Tec Nologic schrieb: > zur Not mach n 1k Angstwiderstand den habe ich sowieso schon drin :D Ich würde gerne die Gesamtstromaufnahme der Schaltung messen, ebenfalls bidirectional. Dazu habe ich den 'SHUNT5' eingebaut. Und so wie es jetzt ist, hängt die Versorgungsspannung des OPV am AGND. GND und AGND werden erst nach 'SHUNT5' zusammengeführt. So wird auch die Stromaufnahme der Bauteile, die am AGND hängen mitgemessen. Müsste so passen oder? EDIT: ok so wird es nicht funktionieren, sobald man das Disco Board per USB anschließen würde, wird der Motor einen Teil des Stroms über usb->ferritperle->AGND ziehen und der Strom wird nur Anteilig gemessen. ? (siehe Schaltplan links oben) Ich hätte noch eine Frage zum AGND: Würdest du den Encoder, die Hallsensoren und das Disco Board auf GND oder auf AGND hängen? Gruß Andreas
Andreas True schrieb: > So, die 3v3 Versorgung habe ich wieder rausgenommen und die OPVs an > 5Volt gehängt. Die 5Volt werden noch mit LM317 erzeugt. Sollte man an > dieser Stelle besser einen Linearregler oder einen Schaltregler nehmen? Bei der Versorgungsspannung von 12V ist Linear auf jedenfall besser. Weniger Ripple und einfacher zu verwenden. Andreas True schrieb: > Müsste so passen oder? Jop sollte so passen. Was mir noch nicht passt sind die 5V an dem Spannungsteiler für 1V5. Mach bitte einen Eingang für VRef den du daran anschließt und beim Disco geht der auf die VRef vom ADC. bei dem 100Pin STM32F4 ist das eine separate Spannung. Weiß gerade nicht wo die beim Disco raus kommt. Prüfe das mal. Falls nicht ist das erstmal Ok. weil auf den 5V ja nur OPs und die 3 Treiber mit ihrer Logik hängen. Das bischen Rauschen ist das vllt. auch egal. Andreas True schrieb: > Ich hätte noch eine Frage zum AGND: > Würdest du den Encoder, die Hallsensoren und das Disco Board auf GND > oder auf AGND hängen? Encoder und Hallsensoren gegen Logische Signale raus also GND. Andreas True schrieb: > EDIT: ok so wird es nicht funktionieren, sobald man das Disco Board per > USB anschließen würde, wird der Motor einen Teil des Stroms über > usb->ferritperle->AGND ziehen und der Strom wird nur Anteilig >gemessen. Zuerst würde ich eine Diode am Ausgang zum Disco vorsehen. (Shottky Diode, dann LM317 auf 5,3V einstellen. Müssten die OPs und die Treiber abkönnen. Dann ist alles i.O. Dein Board ist dann quasi getrennt und wenn USB angeschlossen ist versorgt sich das Disco selbst. Gruß Tec
Tec Nologic schrieb: > Encoder und Hallsensoren gegen Logische Signale raus also GND Nur die Supply des Encoders oder auch den Spannungsteiler? Habe jetzt mal beides gegen GND gelegt im Schaltplan. Tec Nologic schrieb: > Müssten die OPs und die Treiber > abkönnen Meinst du mit Treiber, die FET Treiber? Diese liegen bei mir auf VCC, also 12Volt und GND. Habe sie von der AGND abgetrennt, da sie auch etwas Leistung benötigen und reinstrahlen könnten. Tec Nologic schrieb: > Eingang für VRef den du daran anschließt und beim Disco > geht der auf die VRef vom ADC So wie es aussieht, ist auf dem Disco Board VREF = VDD = 3V. Zur Übersicht nummeriert: 1) Wieviel uF sollte die Ferritperle zwischen GND und AGND in etwa haben? Reichen 15uH auf SMD? 2) Bei den MostFET Treibern soll man ja an Supply einen kleinen C hängen und auch einen an die Bootstrapschaltung. Laut Hersteller, müssen es Elkos sein. http://circuits.datasheetdir.com/65/IR2104-circuits.jpg Kann ich nicht einfach nen 100N Folie an Eingang und 1uF Folie an Bootstrap hängen? Die sollen ja besser sein, als Elkos. Gibt es bei Bootstrap deiner Erfahrung nach eine besonders empfehlenswerte SMD Schottky Diode? 3) Noch etwas zum Bremschopper: Ich habe leider noch keine Ahnung von dem. Wird der auch per PWM angesteuert? Sprich, muss ich ihn an ein TIMER Pin hängen? Oder macht der nur AN-AUS. Und ich sollte dafür wohl einen einfacheren Gate Treiber nehmen, nichts mit HI-LO Side etc. Habe den Schaltplan überarbeitet und (hoffentlich) übersichtlicher gemacht. Den OpAmps für Gesamtstrommessung (SHUNT5) und zusätzlich einen Potti habe ich an ADC3 fähige Pins gelegt. Und noch ein paar Taster und Pins zum Toggeln (zb mit Scope Rechenzeit messen) eingebaut. Gruß Andreas
Andreas True schrieb: > Nur die Supply des Encoders oder auch den Spannungsteiler? > Habe jetzt mal beides gegen GND gelegt im Schaltplan. Jop ist gut so. Andreas True schrieb: > Wieviel uF sollte die Ferritperle zwischen GND und AGND in etwa haben? sowas hier http://www.mouser.de/ProductDetail/TDK/MMZ1608A252B/?qs=sGAEpiMZZMtdyQheitOmRaspPRlp9Yc%252bqOY9dTWtYFM%3d nicht mehr als so 1R DC-Widerstand. Das ist ja nur dafür da das nicht jeder HF Dreck von GND nach AGND rüber geht. Und du hast zwingend einen Punkt an dem du beide Signale verbindest. Andreas True schrieb: > Bei den MostFET Treibern soll man ja an Supply einen kleinen C hängen > und auch einen an die Bootstrapschaltung. > Laut Hersteller, müssen es Elkos sein. > > http://circuits.datasheetdir.com/65/IR2104-circuits.jpg > Kann ich nicht einfach nen 100N Folie an Eingang und 1uF Folie an > Bootstrap hängen? Die sollen ja besser sein, als Elkos. 100n sollten bei nicht allzu hoher Cg der Fets reichen. 100n + 1µ ist in jedem Fall genug. Andreas True schrieb: > Noch etwas zum Bremschopper: > Ich habe leider noch keine Ahnung von dem. Wird der auch per PWM > angesteuert? Sprich, muss ich ihn an ein TIMER Pin hängen? > Oder macht der nur AN-AUS. > Und ich sollte dafür wohl einen einfacheren Gate Treiber nehmen, nichts > mit HI-LO Side etc. Der wird mit PWM gesteuert. Grob wenn deine Zwischenkreisspannung normal ist -> aus. Steigt deine Zwischenkreisspannung(Versorgungsspannung) dann wird der Duty erhöht um die Spannung wieder auf Sollwert zusenken. Regelung ist in einfacher PI Regler für die Zwischenkreisspannung. Vllt. steuert man noch den Bremsstrom vor. Mit der Messung deiner externen Stromaufnahme könnte man diesen sogar darauf regeln lassen. Quasi einen negativen Strom nach extern zu Null regeln. Gruß Tec
Tec Nologic schrieb: > Der wird mit PWM gesteuert Aber diese PWM muss nicht synchron zur Motor PWM sein? Sonst muss man erst herrausfinden welche Timer sich miteinander synchronisieren lassen. Zurzeit folgende Belegung, auch in Software schon programmiert: TIM1 CH1..3 -> ENCODER TIM2 CH1..4 -> Halleffect Sensor TIM4 CH1..3 -> MotorPWM TIM4 CH4 -> ADC Trigger TIM5 könnte ich zb für Bremschopper verwenden. Tec Nologic schrieb: > 100n sollten bei nicht allzu hoher Cg der Fets reichen. 100n + 1µ ist in > jedem Fall genug. Also kann ich beruhigt Folie statt Elko nehmen. Gruß Andreas
Andreas True schrieb: > TIM1 CH1..3 -> ENCODER > > TIM2 CH1..4 -> Halleffect Sensor > > TIM4 CH1..3 -> MotorPWM > TIM4 CH4 -> ADC Trigger TIM1 und TIM8 sind doch doch Motion Timer, warum verwendest du die nicht für die Motor PWM? Ja Bremse und MotorPWM müssen nicht synchron sein.
Weil ich damals in irgendeiner Tabelle gesehen habe, dass die ADCs sich von TIM1 nicht triggern lassen. Weiß nicht mehr ob es auf dual mode beschränkt war. Meine ADC Triggerung jetzt:
1 | ADC_InitStructure.ADC_ExternalTrigConv = ADC_ExternalTrigConv_T4_CC4; |
Funktioniert es bei dir, also zB folgendes Szenario: Motor PWM läuft mit TIM1_CH[1..3] ADC1 und ADC2 sind im Dualmode. ADC Conversation wird durch TIM1_CH4 angestoßen. Die FOC Berechung findet wie gewöhnlich im ADC_IT_EOC statt. Wenn es so funktioniert würde ich natürlich schon lieber auf TIM1 umstellen. Dann hätte ich doppelte PWM Frequenz oder Auflösung zu verfügung. Da TIM1 bei mir zurzeit ja mit dem Quadrature Encoder beschäftigt ist, muss ich ihn auf einen anderen Timer legen. Denkst du, ich könnte die Encoder Eingänge auf PB6 -> TIM4_CH1 PB7 -> TIM4_CH2 PB8 -> TIM4_CH3 legen? Quasi im aktuellen Schaltplan Encoder Anschlüsse und MotorPWM Anschlüsse tauschen? Vllt etwas vom Thema abweichend: wofür sind diese Eingänge TIM1_CH1N also die, die mit einem 'N' enden. Ich frage, weil ich mir ehrlich gesagt nicht sicher bin, ab wann die Pins, die zu einem Timer gehören, auch als Input, zb für einen Encoder oder Hall dienen kann. Also sowas zb:
1 | TIM_EncoderInterfaceConfig(TIM4, TIM_EncoderMode_TI12, TIM_ICPolarity_Rising, TIM_ICPolarity_Rising); |
Gruß Andreas
Andreas True schrieb: > Vllt etwas vom Thema abweichend: wofür sind diese Eingänge > TIM1_CH1N Das sind die komplementären Ausgänge. Also CH1 auf Highside Eingang am Treiber(HIN) und CH1N auf den lowside Eingang des Treibers (LIN). Wenn du dann im BDTR eine Totzeit einstellst. Sind beide für die Zeit Low bei einem Flanken Wechseln wegen dem möglichen Shoot-through bei den Fets. Bei Tim1 hast du recht stimmt. TIM8 ist da besser. Ich triggere mit die ADCs über den Capture Compare Int des CH4 das dann in Sw aber ich kann den Messzeitpunkt einstellen. Hab ewig nicht mehr daran gewerkelt.
Alles klar, vielen Dank für deine Hilfe Tec :) Dann werde ich mir bei meinem Platinen- und Softwaredesign für die Zukuft auch die CHxN Pins des MotorTimers freihalten. Eine Totzeit lässt sich wohl nur bei TIM1 und TIM8 einstellen. Lassen sich die ADCs im Dualmode genau so problemlos aus der Capture Compare Interrupt Routine heraus per Software triggern? Aber wenn du sowieso im Capture Compare Int eine SoftwareTriggerung der ADCs machst, gibt es einen besonderen Grund TIM8 dem TIM1 vorzuziehen? Ich habe flüchtig irgendwo gelesen, dass der TIM8 probleme machen soll. Allerdings weiß ich natürlich nicht ob das stimmt :D Grüße Andreas
Andreas True schrieb: > Lassen sich die ADCs im Dualmode genau so problemlos aus der Capture > Compare Interrupt Routine heraus per Software triggern? jop im mit SW_START alle an und fertig. Andreas True schrieb: > Aber wenn du sowieso im Capture Compare Int eine SoftwareTriggerung der > ADCs machst, gibt es einen besonderen Grund TIM8 dem TIM1 vorzuziehen? > Ich habe flüchtig irgendwo gelesen, dass der TIM8 probleme machen soll. > Allerdings weiß ich natürlich nicht ob das stimmt :D Ich verwende TIM1 wegen der Komplementär Ausgänge der Totzeit, der Fehler Eingänge und wegen der symetrischen PWM form. glaube das können die anderen aber auch. Außerdem sind TIM1/8 von ST extra für MotorControl ausgelegt worden. Im EOC der ADC mache ich noch keine Regelung, bei mir geht das aus komfort gründen noch durchs RTOS, der F4 hat dafür genug Power.
So, habe die Timer Benutzung etwas geändert. Du hast oben erwähnt, dass du auch Interesse an einem Tischboard hättest. Wenn du dieses verwenden willst und schon eine feste Software entwickelt hast, kannst du gerne Änderungen bei der Pinbelegung vorschlagen, ich habe mich da noch nicht so festgelegt :) Meine aktuelle Belegung ist im Anhang. Ich habe dabei versucht, TIMER Pins zu finden, welche nach Möglichkeit nicht schon vom Discovery Board verwendet werden. Bei der MotorPWM habe ich jetzt auf TIM1 gewechselt. Bremschopper auf TIM4 gelegt. Quadrature Encoder TIM3, Hall auf TIM2. Bei "Scope Debug" sind es DAC fähige Ausgänge. So kann man im Programm schön die PID Regler betrachten. EDIT: hier übrigens eine sehr schöne Übersicht über das Disco Board und deren Pinbelegung: (Achtung direkter Downloadlink) http://busboard.us/products/PCB-STM32-F4B1/Kornak-(STM32-Discovery-F4)-0001%20Rev%201.01%20Module%20Pinouts%20&%20Functions.xls TimerÜbersicht: http://stm32f4-discovery.com/2014/05/stm32f4-stm32f429-discovery-pwm-tutorial/ Gruß Andreas
Die Pins sind mir recht egal. Das geht alles durch das board file fürs OS. Die Timer sind mir schon wichtiger, aber die passen so.
Gut, dann kann ich eigentlich anfangen, die Platine zu routen. Jetzt stehe ich vor einem Kompromiss: Wenn ich SMD FetTreiber und SMD OpAmps nehme, bin ich schon fast gezwungen auch SMD Pinheader für die Halterung des DiscoBoards zu verwenden. Ob diese einigermaßen gut halten... Sonst muss ich quasi für jeden DiscoBoard Anschluss eine Durchkontaktierung machen wenn man möglichst alle Bauteile auf der oberen Seite haben möchte. Zum Tastköpfe ansetzen. Außer ich hänge das Disco Board von unten dran. Würdest du auf SMD Treiber setzen? Gleiches gilt auch für die MosFets selbst. Ich werde die /SD Anschlüsse der FetTreiber einzeln an die TIM1_CHxN führen. So kannst du und ich später dann auch einen IR2101 einsetzten um die Totzeit manuell einzustellen. Die Pinbelegung ist identisch. Wobei es sie wohl nur als SMD gibt :| Gruß Andreas
Willst du das Board selber fertigen oder in China machen lassen? Bei 2-3Euro pro Stück bei 10x10cm doppelseitig mit Versand, mache ich nix mehr selbst. Dann kannst in SMD auf bauen und die Header ganz normal in THT machen.
Ich wollte die Platine ätzen/fräsen lassen aber selbst bestücken. Chinesische Anbieter habe ich mir noch nicht angeschaut. Machen die wirklich für 3 euro Platinen sogar mit Bohrung+Durchkontaktierung? Bei 3 Euro wird es sich wahrscheinlich aber um Standardversand handeln. (4-5wochen?) Bis jetzt dachte ich lass es hier machen: http://www.erturk.de/ ist wohl einer der günstigsten in DE. Macht aber glaube ich aber keine Durchkontaktierungen, Staffelpreise auch nicht. Gruß Andreas
10 Platinen 5*10cm 4 Layer, grüner Lötstop, mit beidseitigem Bestückungsdruck in unter 10Tagen bei mir. ca. 60€ 10 Platinen 10cm*10cm doppelseitig, grüner Lötstop, mit beidseitigem Bestückungsdruck in unter 10Tagen, ca.35€. müsste mal wieder auf die Preise gucken. Aber so in der größen Ordnung. Für Hobbysachen super. Versand ist DHL Express für knapp 15€ der ist in den Preisen oben mit drin. www.elecrow.com, gibts hier auch n Thread dazu. Ich bin mit super zufrieden mit der kleinen Bude aus Shinzen.
Sieht gut aus, danke für den Tipp. Bei 100x160mm steigt der Preis und Versandkosten aber schon ordentlich. Vllt komme ich mit 100x100 aus. Bauteile unterm Disco plazieren. Würdest du eher 0603 oder 0805 SMD vorschlagen? Löten ist für mich beides kein Problem, wobei 0805 natürlich schöner geht. Als Shunts verwende ich diese Widerstände: http://www.ebay.de/itm/SMD-Mess-Widerstand-0-005-OHM-2512-2Watt-1-75ppm-WW25NR005FTL-20-Stck-4-70-/171175931605?pt=Bauteile&hash=item27dae16ed5 Also SMD 2512. Die sind für mich bezahlbar und mit 1% toleranz okay denke ich. Im Schaltplan habe die MosFets übrigens auf d2pak 7 pin geändert. Würdest du vllt gleich mitbestellen wollen, bzw. wieviele willst du kaufen?
Wäre der http://www.conrad.de/ce/de/product/1055809/Dickschicht-Widerstand-005-SMD-TO-263-25-W-5-100-ppmC-Bourns-PWR163S-25-R050J-1-St?ref=searchDetail als Bremschopper geeignet? Ich habe hier ein paar von denen mit 0.05Ohm. Können immerhin 25Watt ab. Tec Nologic schrieb: > Hauptsache der > Groundbezug für die Treiber ist am Source Pin des jeweiligen Fets. > Ob da noch n Shunt drunter ist oder nicht ist egal. Das ist in meinem Schaltplan nicht der Fall. Groundbezug des Treibers ist auf GND. Aber genau zwischen Source Pin der FETs und dem GND sitzt der Shunt. Ist das falsch oder verstehe ich wieder etwas falsch?
Andreas True schrieb: > Wäre der > http://www.conrad.de/ce/de/product/1055809/Dickschicht-Widerstand-005-SMD-TO-263-25-W-5-100-ppmC-Bourns-PWR163S-25-R050J-1-St?ref=searchDetail > als Bremschopper geeignet? Ich habe hier ein paar von denen mit 0.05Ohm. > Können immerhin 25Watt ab. Der ist leider zu niederohmig. 1R oder vllt noch 0,5R dann bist du bei 20A bei 12V. Andreas True schrieb: > Das ist in meinem Schaltplan nicht der Fall. Groundbezug des Treibers > ist auf GND. Aber genau zwischen Source Pin der FETs und dem GND sitzt > der Shunt. Ist das falsch oder verstehe ich wieder etwas falsch? Besser wäre wenn der COM Pin am Source der Lowside sitzt. Das müsste der Treiber auch abkönnen. musst mal im Datenblatt Prüfen. Üblicherweise darfst du zw. COM und GND für die Logik 0,5V haben. bei 0,005R und 20A sinds ja dann max 100mV. es geht nur darum das der Treiber den Fet sieht und nur den FET. bei IR2101 ist das zwar nicht so tragisch aber bei z.b. DRV8301 geht sonst die ganze Überwachung der FETs nicht. Andreas True schrieb: > Würdest du eher 0603 oder 0805 SMD vorschlagen? Löten ist für mich > beides kein Problem, wobei 0805 natürlich schöner geht. Wäre auch für 0805. bei 0603 mal Litze für n Scope an zu löten ist schon nervig. Andreas True schrieb: > Als Shunts verwende ich diese Widerstände: > Ebay-Artikel Nr. 171175931605 > > Also SMD 2512. Die sind für mich bezahlbar und mit 1% toleranz okay > denke ich. sind recht günstig und passen für den Strom ja auch. Ich hatte bisher immer so Shunts wo ich 2 für den Preis bekommen habe :) Andreas True schrieb: > Im Schaltplan habe die MosFets übrigens auf d2pak 7 pin geändert. Das ist super solche FETs hat man immer mal rum liegen. Und man bekommt günstig welche unter 2mR. Andreas True schrieb: > Würdest du vllt gleich mitbestellen wollen, bzw. wieviele willst du > kaufen? Willst du die jetzt schon kaufen bevor das Design steht? Mach erst mal Layout und so fertig. Vllt ändert sich noch was. Ansonsten wenn das so weit ist würde ich 10-20 mit nehmen von den Widerständen. Erstmal die Ganze BOM durch gucken, glaube zwar nicht das es teuer wird aber ich habe erst n 100€ Aufbau hier liegen der muss laufen :)
Tec Nologic schrieb: > Besser wäre wenn der COM Pin am Source der Lowside sitzt. Das müsste der > Treiber auch abkönnen. musst mal im Datenblatt Prüfen. Üblicherweise > darfst du zw. COM und GND für die Logik 0,5V haben. Ich bin mir nicht sicher, nach was ich im Datenblatt suchen muss, habe mal das ir2101 ganz durchgelesen:
1 | dVS/dt | Allowable offset supply voltage transient | 50 V/ns |
Kann die Einheit aber nicht nachvollziehen: V/ns Ich habe etwas bedenken, weil das Discoboard mit 2.95Volt läuft gegen AGND. Wenn da jetzt noch die Ferritperle zwischen AGND und GND sitzt. Und dann noch am Shunt 100mV abfallen. Bleiben für den Treiber < 2.85Volt als logische 1. Wenn man logisch 0 schaltet, bekommt der negative Spannung, wahrscheinlich meist du das mit mit den 0,5V oder? Folgendes habe ich dazu gefunden: VIN | Logic input voltage (HIN & LIN) | -0.3 | VCC + 0.3 | Demnach kann der 0,3V negativ ab. Wenn das Netzteil ein wenig anschieben kann, könnten nicht kurzzeitig mal mehr wie 100mV am Shunt abfallen? Aber so wie es jetzt ist (COM == GND) werden die Mosfets erkannt. Zumindest mit den IRF1405 habe ich es zurzeit so aufgebaut.
Vergiss das was ich mit dem COM gesagt habe der IR2101 ist da anders gebaut. COM auf GND ist OK. Die Shunt Spannung geht dann zwar von den 12V Vgs aber das ist zu verschmerzen.
Moin Tec, als du deine Platinen bei diesem Hersteller hast fertigen lassen, hattest du Leiterbahnen zwischen Headerpins plaziert? Also zwischen 2.54mm. http://www.elecrow.com/10pcs-2-layer-pcb-p-1175.html Laut deren Seite müsste es gehen: Minimum PCB track 6mil (Recommend >8mil) Minimum Track/Vias Space 6mil (Recommend >8mil) 6mil = 0.1524mm Im Screenshot ist Leiterbahndicke auf 0.254mm gestellt. Dünner gehts glaube ich in Eagle nicht. An die Timer PWM Pins komme sonst nicht ran ohne extrem viele Durchkontaktierungen zu machen. Am liebsten würde ich alle Signalleitungen mit 0.254mm machen. Gruß Andreas
Da mach dir keine sorgen. auch mit 0.2mm Bahnen haben die keine Probleme. Wenn der DRC von elecrow durch läuft können die das auch sauber Produzieren. Wenn du bei Eagle die Leiterbahnbreite selbst einträgst in dem Auswahlfeld dann gehts kleiner braucht aber nicht. Signale habe ich auch immer in 0.254 gemalt.
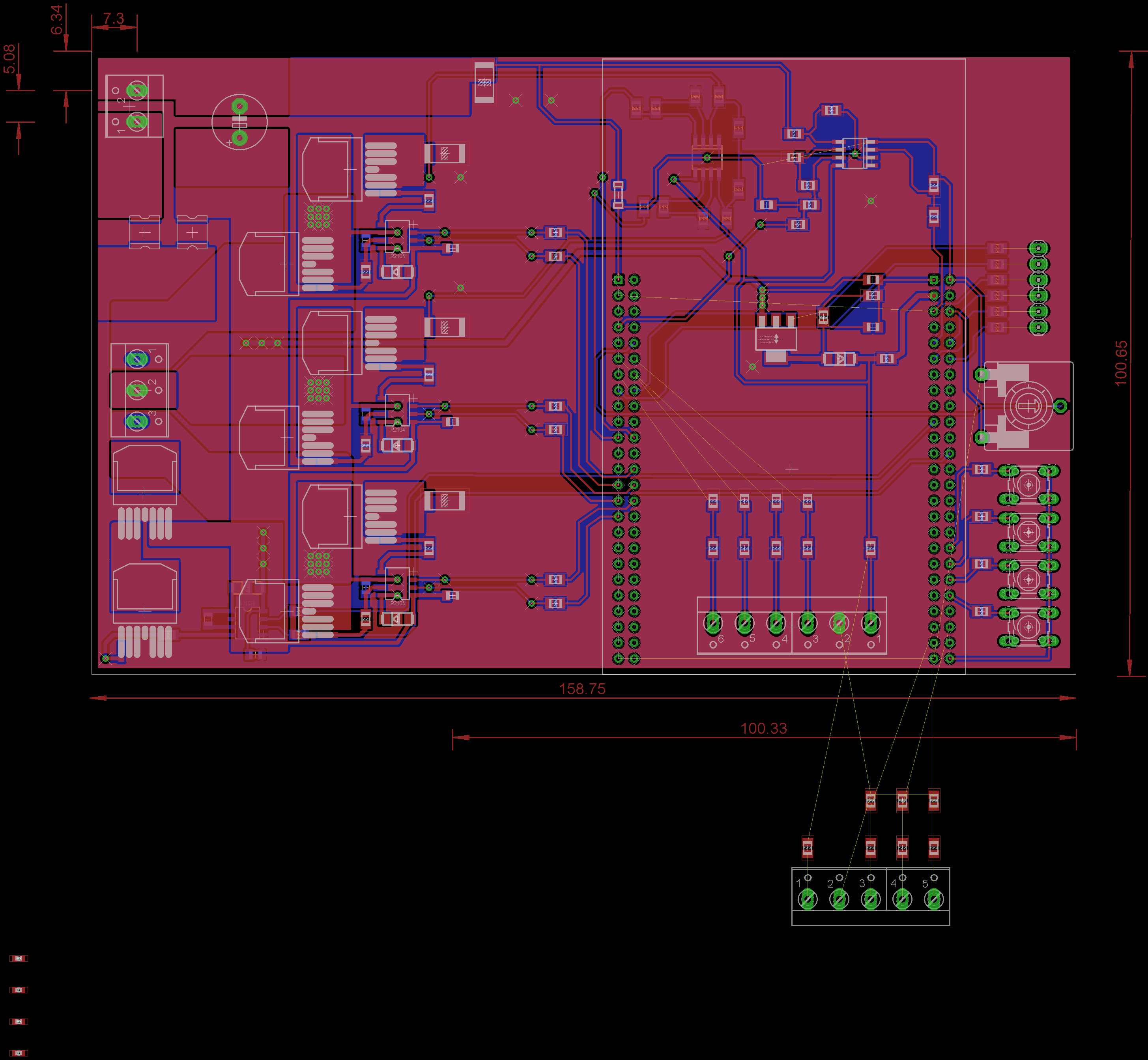
Guten Abend, habe die Schaltung geroutet. Ein paar Leitungen müssen noch gelegt werden, da ich herausgefunden habe, dass man bei den TIMERN nur CH1..3 als Eingang für die Encoder+Hallsensoren verwenden kann. Sonst hätte ich die Platine fertigen lassen und es würde nicht funktionieren :/ Ich überlege auch nur einen Sensoranschluss zu lassen. Encoder und Halleffekt braucht ja eig nicht gleichzeitig. War dazu gedacht, wenn man Hallsensoren auswerten will, damit man die Werte mit dem Encoder vergleichen kann und umgekehrt. Findest du, es passt einigermaßen von der Anordnung und Leitungen? Leistungsleitungen dicker und GND Polygon und werde ich am Ende natürlich auch machen :) EDIT: für Bremschopper habe ich auch ein D2Pak package geplant Gruß Andreas
Wenn genug Platz ist, sollte man sich für eine Bestückungsseite entscheiden. Signale kann man auch bei Vogelfutter noch zwischen den Pads verlegen. Bei Powerleitungen und Masse empfiehlt sich wenigstens die doppelte Breite (oder mehr) wie bei Signalleitungen. Wenn die Strombelastung der Schaltung bekannt ist, kann man mit 2A/mm Leiterbahnbreite rechnen. Wenn zwei Leitungen die Seiten wechseln um EINE Leitung zu überbrücken, sollte man lieber nur mit der einen Leitung die Seite wechseln und spart damit einiges an Vias und Leitungen die auf der Bestückungsseite besser aufgehoben sind.
ich habe zuerst versucht, alle Bauteile auf eine Seite zu bringen, aber da hatte ich noch viel mehr Durchkontaktierungen. Guckst du? schrieb: > Wenn zwei Leitungen die Seiten > wechseln um EINE Leitung zu überbrücken Du meinst wahrscheinlich die 3 Doppelleitungen von den Widerständen in der Mitte oder? Diese einzelne Leitung von oben nach unten ist der GND zu den FETs. Muss also viel Leistung transportieren. Ich wollte sie nicht durchkontaktieren. Guckst du? schrieb: > kann man mit > 2A/mm Leiterbahnbreite rechnen hmm könnte vielleicht knapp werden. Sollte eigentlich 20A abkönnen. Eine Option wäre noch, entweder die Mosfets oder die Mosfet Treiber auf die andere Seite zu legen.
sieht erst mal ganz gut aus. mich stört der Schalter am DC eingang. Kann der 10A? ich glaube nicht. Guck mal nach vllt n anderen Typ oder P-Fet Verpolschutz mit geschaltetem Gate z.B.
10A würds schon noch geben, mehr aber nicht :( Meinst du so eine Schaltung wie im Anhang? Einen Gate Widerstand in Reihe zum Schalter braucht man nicht oder? Bei einem normalen Schalter hat man auch das Problem, dass man ihn dann auf die Rückseite Montieren muss oder die Power Leiterbahn durchkontaktieren. Deshalb ist P FET als Schalter + kleiner Kippschalter eleganter. Kann man den Durchkontaktierungen mehr Leistung zumuten, wenn man zB zwei 6mm nebeneinander macht oder 4x 3mm? Wenn ich nämlich einen P Fet unterbringen will, muss ich den Bremschopper auf der Rückseite plazieren oder TO 220 nehmen
Die Schaltung sieht gut aus. Gatewiderstand IMMER!!! auch bei dem Schalter der zieht nur Funken wenn du einen kleinen Mikroschalter nimmst. Der Widerstand frisst ja kein Brot. Bei Vias sind viele kleine besser. Ich nehme gern 0.6mm oder so und dann viele im Raster nebeneinander. Falls bei einem Via mal die Kupferschicht in der Galvanik nicht so gut ist sind aber dicht sehr viele. http://www.fs-pcb.de/html/el__bemessung.html Hier sind schöne Daumenwerte für die Strombelastbarkeit von Vias.
Schöne Übersicht, danke (y) Ich muss wohl zusehen, dass ich für Powerleiterbahnen mehr Platz mache. So wie es jetzt ist, würde die GND Leitung zwischen den Treibern und den 1k Vorwiderständen maximal 5mm haben.
Eine Frage zum P-Fet: hast du da an einen besonderen gedacht, das beste was ich gefunden habe bei >20A ist der: https://cdn-reichelt.de/documents/datenblatt/A100/DS_IRF4905S.pdf RDS = 0.020Ohm 55V 70A bei 20A verheizt man aber immer noch 8 Watt. EDIT: Alternative: http://www.voelkner.de/products/144563/Kippschalter-R13-404-Sq-Gn-1-polig-Ein-Aus.html?ref=43&products_model=D79711&gclid=CLTpqdiL2MMCFUzMtAod4VwACw liegend von oben auf die Platine löten.
Ja das ist das Problem mit den P-Fets. Den Schalter finde ich nicht schlecht. Wäre aber dafür das komplett zu lassen. Sicherung würde reichen. Vllt sowas: https://www.reichelt.de/WAGO-Stecksysteme/WAGO-231-302/3/index.html?&ACTION=3&LA=2&ARTICLE=33348&GROUPID=5690&artnr=WAGO+231-302 https://www.reichelt.de/WAGO-Stecksysteme/WAGO-231-332/3/index.html?&ACTION=3&LA=2&ARTICLE=33346&GROUPID=5690&artnr=WAGO+231-332 Dann kannst einfach Stecker ziehen. Finde ich auf Arbeit immer praktisch.
Eigentlich brauche ich auch nicht unbedingt nen Schalter, ziehe meistens den Bananenstecker vom Netzteil. Ich habe mal zwei Plätze für SMD Sicherungen vorgesehen, auf einen der beiden kann bei Bedarf immer noch ein Schalter dran oder ne Brücke. Bis auf Encoder + Hall ist alles geroutet. Ich muss noch schauen wie ich die von den SHUNTS weggehende GND Leitung vom GND Polynom ausschließen kann. Man soll sie ja wegen Crosstalk einzeln bis an die OPVs heranführen. Die einzige Möglichkeit bis jetzt gefunden ist einen zusätzlichen Restrict Polynom um die dünne Leitung zu malen. Die Netzteilbuchse habe ich so platziert, dass die von dir gezeigte Buchse draufpassen müsste.
Ja das mit der GND Leitung ist doof. Du kannst einen Lötjumper an die Shunts setzen und dann von da die Leitung als einzele mit neuem Namen Führen. Hätte den Scharm das man die Brücke auch mal auf trennen kann und ein anderes Signal einspeisen kann. Heißt glaube ich Solderbridge in Eagle in der solder bib.
Jop, ist eine gute Lösung, gleich eingebaut. Muss man die Vias etwas größer erstellen als die tatsächliche Größe am Ende? Für Hall/Encoder würden diese Leiterplattenklemmen gut passen: http://www.reichelt.de/WAGO-2081-1206/3/index.html?&ACTION=3&LA=446&ARTICLE=136703&artnr=WAGO+2081-1206&SEARCH=klemmleiste Die gibt es aber nicht bei Eagle, deshalb die Frage mit dem Via Durchmesser. Hast du vor, mit dem Board Hallsensoren zu verwenden? Die TIM Pins sind so ungünstig bei dem Disco Board belegt: Meine Belegung siehe Anhang tim_pin.png PA0 User Button kann man durch Entfernen der Lötbrücke am Board machen, siehe Screen PA0.png Ich hoffe das Board erwartet am PA0 beim Hochfahren keinen GND, weil es als "USER & WAKE-UP Button" deklariert ist. PC7 ist allerdings fest mit einem Audio Bauteil verdrahtet, Screenshot PC7.png
ALex schrieb: > sag mal warum soviele DuKos? das geht einfacher!! Wurde dem TO doch schon mitgeteilt. Wenn er es besser weiß? Er sollte sich mal mit Thermals vertraut machen, sonst wird das Board Fertigungstechnisch/Löttechnisch ein Desaster.
Gerade die Wärmeanbindung der Fets ist ja aber wichtig. Bei dem bischen Fläche bekommt man das immer noch auf Temperatur. Thermals für Signale sind aber durch aus angebracht. Hall brauche ich nicht, ich verwende keine Maschinen mit Hall. Zum Routing würde ich mal sagen das ist noch alles andere als final. @Guckst du: warum sollten die "vielen" Vias (finde das sind noch wenig, höchstens viel für die paar Bahnen) ein Fertigungsproblem sein? Habe bei dem gleichen Hersteller beispielsweise diese Board fertigen lassen. http://vedder.se/2015/01/vesc-open-source-esc/ Ist astrein geworden.
Tec Nologic schrieb: > Gerade die Wärmeanbindung der Fets ist ja aber wichtig. Bei dem bischen > Fläche bekommt man das immer noch auf Temperatur. Thermals für Signale > sind aber durch aus angebracht. Die Wärmeanbindung für den Betrieb ist ja eine andere Baustelle, als die Problematik der Herstellung der Baugruppe, speziell wenns ums Löten geht. Auch sollte man sich Gedanken der Reparierbarkeit einer Baugruppe machen. Ein Kühlkörper aus Alu wäre da wohl pragmatischer. > @Guckst du: warum sollten die "vielen" Vias (finde das sind noch wenig, > höchstens viel für die paar Bahnen) ein Fertigungsproblem sein? Habe bei > dem gleichen Hersteller beispielsweise diese Board fertigen lassen. Ich hatte mich bezüglich der erwähnten Thermals auf die SMD-Bauteile mit Anschluss an große Kupferflächen bezogen. Ich dachte, mein Hinweis durch Absatz von der darüber stehenden Aussage getrennt, würde ausreichen, dass die Aussagen nicht im Zusammenhang stehen. Vias meinte ich da nicht, aber das Board ist ja auch noch nicht fertig, wie du selbst schreibst. Viele Vias erhöhen nur die Fertigungskosten, sofern Bohrungen nicht pauschaliert abgerechnet werden. > http://vedder.se/2015/01/vesc-open-source-esc/ > Ist astrein geworden. Dein vergleichendes Board zeigt ja keine großen Kupferflächen. Daher brauchts da auch keine Thermals.
Vielen Dank für die Tipps. Verstehe ich das richtig, dass ich Thermals bei Bauteilen verwenden soll, die direkt mit großen Flächen verbunden sind. Das sind aber nur die FET Treiber GND und ein paar Widerstände. Bei den FETs macht mir Eagle bei Thermaleinstellung 6 dünne Verbindungen. Es reicht doch nicht, wenn da 20A drüber sollen? An welcher Stelle sind es zu viele Vias? Könnt ihr mir ein paar konkrete Tipps geben, was an dem Board noch nicht fertig ist oder wo zu viele Vias sind? Ist wie gesagt mein erstes Board. Ich habe ja natürlich auch versucht, so wenig Vias wie möglich zu machen und am Anfang wollte ich auch, dass alle Bauteile auf einer Seite sind. Das einzige was ich selbst sehe ist, dass ich mir vllt 3-4 Vias sparen würde, wenn ich Leitungen zwischen den Widerständen verlegen würde. Dann würden die Widerstände aber nicht so schön beim zugehörigen OPV liegen sondern durcheinander.
Guckst du? schrieb: > Dein vergleichendes Board zeigt ja keine großen Kupferflächen. > Daher brauchts da auch keine Thermals. Da ist genau so ein Brücke drin, die aber für fast 60A ausgelegt ist. Unter den Fets das ist alles eine Kupferfläche. Mit nem JBC Lötkolben ist das aber kein Problem. Und bei industrieller Bestückung sowie nicht. Selbst bei Alu-Kern Platinen habe ich nie Thermals in der Brücke gesehen. N leistungsfähigen Lötkolben mit großer Spitze vorrausgesetzt kann man die auch ohne Vorwärmen der Platine löten. Oder gleich mit Heißluft. Bei den Fets mache ich mir das keine Sorgen. aber n 0805 oder 0603 Widerstand der ein Pad auf der GND Fläche hat ist das Problem. Da kann man mit der großen Spitze womöglich schlecht ran. Aber das kann man in Egale ja alles über die Netzklassen regeln.
Andreas True schrieb: > Das einzige was ich selbst sehe ist, dass ich mir vllt 3-4 Vias sparen > würde, wenn ich Leitungen zwischen den Widerständen verlegen würde. Dann > würden die Widerstände aber nicht so schön beim zugehörigen OPV liegen Erstmal Plazieren dann routen. Wenn die Bauteile schöner liegen und vllt in Funktionsgruppen plaziert werden können. Kann man das auch einfacher reparieren weil man auch ohne Schaltplan erkennt wo zu das Bauteil gehört. Beschäftige dich mal mit Netzklassen und lege eine für POWER an. Alles was dann Leistung führt kommt darein. Und dafür sind Thermals aus. für den Rest aktivierst du die Thermals. Dann sollte alles schon mal recht gut passen. Die Bahnführung bisher ist doch gut. Keine 90° ecken usw. auch wenn das hier fast egal ist. ich setzte gern immer noch zwei 45° ecken an jeder ecke vom Polygon un das etwas abzurunden, ist aber nur Kosmetik. Generell kannst du aber mit der Bahnbreite hoch gehen. 0.4mm sollte ohne Probleme gehen. Solange Platz ist mach die Bahnen nicht unnötig dünn.
Andreas True schrieb: > Verstehe ich das richtig, dass ich Thermals bei Bauteilen verwenden > soll, die direkt mit großen Flächen verbunden sind. Das sind aber nur > die FET Treiber GND und ein paar Widerstände. Ich sehe da noch oben links eine Schraubklemme, einen Elko,... praktisch überall da, wo ein Pad mit einer große Kupferfläche verbunden ist. Ohne Referenzbezeichnungen im Bestückungsplan ist es natürlich schwierig auf die gemeinten Bauteile direkt hin zu weisen. > Bei den FETs macht mir Eagle bei Thermaleinstellung 6 dünne > Verbindungen. Es reicht doch nicht, wenn da 20A drüber sollen? Bei den dünnen Beinchen werden wohl 20 A eher nur mit geringer Einschaltdauer erlaubt sein, also nicht Gleichstromcharakter haben. Da brauchen die Thermalstreifen auch nicht viel breiter als die Pads zu sein. Das wird eh ein Kompromiss zwischen Belastbarkeit und Lötbarkeit werden. Gibts kein Musterlayout im Datasheet vom Hersteller? Im Grenzfall kann man ja auch auf Leiterplatten mit stärkerem Kupferaufbau zurückgreifen. Bei der nächst stärkeren Ausführung kann man schon 4A/mm belasten. Auf der Webseite die weiter oben verlinkt ist, gibts Tabellen wo man das nachlesen kann. Ich würde von jedem Pad eine dünne Leitung ca. ein Zentimeter lang verlegen und dann mit einem Thermal-Via auf die dicke Leitung der Löt-Seite wechseln. > An welcher Stelle sind es zu viele Vias? > Könnt ihr mir ein paar konkrete Tipps geben, was an dem Board noch nicht > fertig ist oder wo zu viele Vias sind? Das hab ich doch weiter oben schon ausführlich beschrieben. > Ist wie gesagt mein erstes Board. Ich habe ja natürlich auch versucht, > so wenig Vias wie möglich zu machen und am Anfang wollte ich auch, dass > alle Bauteile auf einer Seite sind. Natürlich bist du frei in deiner Wahl, aber bei der geringen Bauteildichte sollte eine einseitig bestückte Platine möglich sein. Kostet halt nur etwas Mühe. Bei der ersten Platine kommt einen das noch suspekt vor, aber bei der/den nächsten dann schon nicht mehr. > Das einzige was ich selbst sehe ist, dass ich mir vllt 3-4 Vias sparen > würde, wenn ich Leitungen zwischen den Widerständen verlegen würde. Dann > würden die Widerstände aber nicht so schön beim zugehörigen OPV liegen > sondern durcheinander. Warum die Widerstände dann durcheinander liegen sollen, kann ich leider nicht nachvollziehen. Ich würde die Lücken, die sich bieten einfach im Layout nutzen um eine optimale Auflösung zu erreichen.
Guckst du? schrieb: > Bei den dünnen Beinchen werden wohl 20 A eher nur mit geringer > Einschaltdauer erlaubt sein, also nicht Gleichstromcharakter haben. Da hast du recht ist mir noch nicht Aufgefallen. Da da 20A DC drüber sollen ist das nicht gut. Vllt sollte man dort einfach Kabel anlöten. Ich finde gerade auf die Schnelle keine Anreihklemmen die mehr als 13A abkönnen. Und mehrere Euro für eine Klemme wäre etwas zuviel. @Guckst du?: Ich glaube dir ist nicht ganz klar was das werden soll. Das soll eine Motorbrücke werden. Vllt fällt dir jetzt noch mehr auf :) was nicht passt. Was mir noch auffällt ich würde das Poti was du denke ich mal für einen Sollwert gedacht hast, auf eine PSK Klemme oder sonstigen Anschluss legen. Dann kann man ein größeres Drehpoti dort anschließen. Das bedient sich besser. Mit dem SChraubenzieher am Sollwert zu drehen ist etwas bescheiden.
Ich habe mit Hilfe von Netzklassen versucht, kleine Bauteile mit Thermals zu versorgen. Man kann aber nur global dem Netz GND eine Netzklasse "POWER" zuweisen, sprich, wenn ein großes und ein kleines Bauteil mit GND verbunden sind bekommen auch beide die Klasse "POWER". So bekommt auch das kleine Bauteil kein Thermal. Im Screenshot habe ich bei der unteren Brücke eine Leitung durch den C6 gelegt, um ihn auf TOP Layer zu behalten. Ist das so in Ordnung? Die Thermals um die power Bausteine wie Q3 oder SHUNT3 sind aber nicht in Ordnung oder?
mhhh stimmt das ist doof. Ich weiß gerade auch keine elegante Methode um da raus zukommen. Außer Thermals aus und n guten Lötkolben her. Ach ja Des mit C6 ist vollkommen in Ordnung mich stört nur die 90° Ecke sieht unschön aus. aber ansonst spricht da nix gegen.
Habe den Bereich um die OPVs überarbeitet, sind jetzt beide auf dem TOP Layer. Würdet ihr das so lassen? (Screenshot) Guckst du? schrieb im Beitrag #4012089: >> Die Thermals um die power Bausteine wie Q3 oder SHUNT3 sind aber nicht >> in Ordnung oder? > > Warum sollten die nicht in Ordnung sein? Man könnte den Isolatewert > evtl. etwas größer machen. Verbessert die Lötbarkeit, verschlechtert > kaum die Strombelastbarkeit. Sind diese 4 dünne Verbindungen nicht viel zu wenig für angepeilte 20A?
> Guckst du? schrieb im Beitrag #4012089: Und warum ist der Beitrag nun wieder gelöscht worden? War doch rein sachlich. Wer am Inhalt Zweifel hat, kann doch diskutieren. Löschen ist nicht der richtige Weg. Was soll die Mobberei? Andreas True schrieb: > Sind diese 4 dünne Verbindungen nicht viel zu wenig für angepeilte 20A? Die sind ja nur kurz und wenn die sich erwärmen, geht die Wärme schnell in die benachbarten Kupferflächen was aber auch Grenzen hat. Sind die 20A pro Treiber oder für die ganze Platine bemessen?
Bei den Leitungen von den Shunts lasse zwischen beiden bitte soviel Platz das da auf jeden Fall noch Masse dazwischen ist. Zur Schirmung gegen Gleichtaktstörungen. @Guckst du?: Was stand denn grob in dem Beitrag? Bzw. was wolltest du sagen?
Mich würde es auch interessieren was da stand wenn es was zur schaltung war. Speziel zu der OPV beschaltung. Ich setze gerne eure tipps um :) Gesendet vom smartphone.
Tec, hoffentlich liest du hier noch mit. Spricht etwas dagegen, die BremsChopper PWM an TIM1->CH4 zu hängen? Beim Chopper braucht man ja keine komplementären Ausgänge, es reicht ja, wenn man die LowSide des Fet Treibers durchschaltet. EDIT: ach, wahrscheinlich braucht man CH4 wieder für die SW Triggerung der ADCs.. Encoder läuft jetzt, auch mit Z Synchro. Hängt an TIM8.
CH4 ist oft sogar dafür vorgesehen. CH5 und CH6 haben ja auch Compare Regs aber keine Ausgänge. @Encoder: Wie hast das jetzt mit dem Z-Impuls gemacht?
Timer genau so eingestellt, wie ich es hier im letzten Post probiert habe Beitrag "Re: STM32 Quadrature Encoder Z Index Reset" Also Z auf CH3 und diesen als Capture Input. TIM8_CC_IRQHandler wird zwar immer noch nicht betreten, aber mit TIM_GetCapture3(TIM8) bekomme ich trotzdem den richtigen capture Wert. Jetzt einfach in meiner Kontrollschleife immer wenn sich der Capture Wert ändert, den Timerstand anpassen:
1 | capture = TIM_GetCapture3(TIM8); |
2 | if(prev_capture != capture) |
3 | {
|
4 | prev_capture = capture; |
5 | TIM8->CNT -= capture; // Timer darf nur soweit zaehlen können, wie der Encoder |
6 | }
|
Im Capture Interrupt wärs natürlich eleganter, funktioniert aber irgendwie nicht.
Aktuelles Board: Motor: TIM1 -> CH1..3 Bremschopper: TIM1 -> CH4 Encoder: TIM8 -> CH1..3 (CH4 auch an die Buchse herausgeführt) Hall Sensoren: TIM2 -> CH1..4 Buchse für Potentiometeranschluss eingefügt. GND zwischen Differenzleitungen gebracht. Beim GND Polygon habe ich Thermals aktiviert und werde bei Leistungsteilen das Thermal mit Rechtecken übermalen. Alle Teile auf TOP Layer. Die Beschriftungen für die Bauteile muss ich noch ordentlich positionieren und die DRC Meldungen genau durchgehen. Wie findet ihr es?
Moin, ich sehe noch ein Airwire von einem OP zu einem R. Und hast du geprüft ob die Anreihklemmen unter das Disco passen? An sonsten sieht das super aus. Die Sicherung vor den Anreihklemmen für HALL usw. finde ich etwas sehr ängstlich aber egal kann man auch brücken. Die kleinen Anreihklemmen für HALL, ENC und Poti sind 2,54mm Raster? Ich nehme für sowas immer PSK Kontakte.
FÜr Poti, Encoder etc habe ich diese Klemmen geplant: http://www.reichelt.de/WAGO-2081-1206/3/index.html?&ACTION=3&LA=446&ARTICLE=136703&artnr=WAGO+2081-1206&SEARCH=klemmleiste Dann kann man direkt die Kabel einklemmen ohne Zwischenverbindungen. Rastermaß ist 3.5mm. Mit 2.54mm gibt es solche Klemmen leider nicht. Wenn man sich auf die Herstellerangaben zu dem Maßen verlassen kann, werden die Klemmen unter das Board berührungslos passen. 2x25pol. Buchsenleiste: Höhe 8,5 mm zuzügl. Plastikstufe am Pinheader vom Discoboard: Höhe 2,8mm. WAGO 2081-1206 Leiterplattenklemme 6-polig: Höhe 9,1 mm Die Vias für die Buchsenleisten habe ich Drill auf 0.8mm gestellt, bei den Klemmleisten für Encoder 1.0mm. Spricht eig. etwas dagegen, ein paar dicke Vias auf freien Stellen zu verteilen um "GND Schleifen" zu vermeiden? Vielen Dank für Einschätzung! EDIT: ein paar Luftverbindungen sind zu sehen, weil Eagle nicht weiß, dass die AGNDs auf dem Discoboard untereinander bereits verbunden sind.
Moin, AGND über das Disco zu führen finde ich nicht gut. Du hast noch so viel Platz das sollte doch noch drin sein. Aus Erfahrung weis ich, wenn Signale über eine Aufsteckplatine verbunden werden gibt das beim Testen immer Probleme weil man was ohne Aufsteckplatine versuchen will und dann die Verbindungen vergisst. Außerdem würde dir bei einer beruflichen Entwicklung ein Esotheriker gleich behaupten das du dir deshalb störungen auf dem AGND einfängst :). ZU den Klemmen, klein Signale würde ich über Stecker führen. https://www.reichelt.de/Platinen-Steckverbinder/2/index.html?ACTION=3;ARTICLE=147626;SEARCH=PSS%20254/6G https://www.reichelt.de/index.html?ACTION=3;ARTICLE=14912;SEARCH=PSS%20254/5W Die habe ich z.b. liegen für sowas. Anstelle der 6er nimmst du 2 3er direkt neben ein ander und gewinkelt. Die Kontakte kannst mit einer Einfachen Spitzzange krimpen. Die findest du in Eagle unter Molex oder so. Muss noch mal nach sehen wie die Bib genau heißt. Da da noch Platz ist könntest du beide Stecker setzen als Bestückungsvariante?
So, habe AGND zusätzlich am Board verbunden. Ok, für Signalanschlüsse eigenen sich deine Klemmen wirklich besser :) Habe jetzt noch die NAMES ordentlich plaziert, die Values braucht man ja nicht, solange man die Tabelle parat hat. Statt den Lötbrücken bei den Shunts habe ich 0R Widerstände eingebaut, die sehen nicht so klobig aus und erfüllen hoffentlich den gleichen Zweck und können auch einfach gebrückt werden. Zusätzlich noch 4 Außenvias gemacht, was nicht soo schön ist, dass diese Vias GND Bezug und nicht Minus vom Netzteil haben. Geht aber nicht anders. Die DRC Datei von Elecrow liefert keine Fehler oder Warnungen :) Wenn es auffällt, dass ich es vergessen habe, irgendwo ein Thermal um ein Power Bauteil zu entfernen bitte sagen :) Muss mich damit Beschäftigen, was die Silk-, Solder Stop, Drill-, Mech-Layer usw. genau sind und wie man das ganze aus Eagle richtig exportiert ums dem Shop zu senden. Mal sehen, vielleicht kann ichs dieses Wochenende schon bestellen.
Das mit den 0R sieht gut aus bei den Shunts. Rest auch. Ich nehme immer den CAM-Job von elecrow, und sehe mir die Gerbers mit gerbv noch mal an. Dort entferne ich meist noch einzwei Bauteil Rahmen wenn der Bestückungsdruck auf Pads sein sollte. Sonst musst du den da runter kratzen vor dem Löten das ist unschön. Wegen den Löchern. guck mal unter Holes oder so. dort gibt es richtige Befestigungslöcher. Mit und ohne Masse-Bezug.
Hallo, bin nun hoffentlich fertig. Habe die CAM Datei von Elecrow verwendet. Die Information zu den Bohrungen und Vias sind hoffentlich richtig in pcbname.TXT gespeichert.
Eine Sache hätte ich noch :) mach bitte ins layer Bottom und Top noch einen Schriftzug "Bottom" /"Top" dann weiß Elecrow auch sicher wie rum die Platine ist und du auch :)
Alles klar, habe ich gemacht :) Wenn ich die Platinen hier habe und sie getestet habe, werde ich das Projekt hier hochladen. Weißt du zufaellig, ob es normal ist, dass die Gerber Vias Maske, welche mir von der Elecrow CAM Datei generiert wurde, geschätzt 10x so groß ist wie alle anderen Masken? Habe es mit gerbv und mit einem online-viewer angeschaut -> selbes Ergebnis. Anscheinend exportiert Eagle das Excellon Format mit mehr Nachkommastellen als die anderen Masken. Bin mir nicht sicher, ob die Vias dann richtig positioniert werden und ob es überhaupt Vias oder nur Duko's werden.
Ich habe bei Elecrow schon mal Kicad Gerbers bestellt die nicht deren Standard entsprachen. Ich habe bei der Bestellung rein geschrieben das sie das bitte Prüfen, das war noch n 4 Layer dementsprechend habe ich noch das was ich als unklar gesehen habe erklärt. gab ne kurze Antwort-Mail das alles geprüft ist und passt. Und es war alles super. Schreib einfach rein das das Excelon komisch ist und die das mal über prüfen. Bevor das Produziert wird. Die sind da recht schnell. Vor allem wenn du noch mit ShenzenExpress bestellst. Dann haben die das ja auch einfacher.
Hi, es gehört zwar nicht zum Platinendesign, aber vielleicht zum Kontext: Tec Nologic schrieb: > CH4 ist oft sogar dafür vorgesehen. CH5 und CH6 haben ja auch Compare > Regs aber keine Ausgänge. Kann es sein, dass der STM32F4 keine CCR5 und CCR6 hat? Das einzige was ich dazu finde ist hier auf Seite 442 http://homepage.cem.itesm.mx/carbajal/Microcontrollers/RESOURCES/STM32F303VC/DM00043574.pdf gehört aber nicht zum F4. Oder muss ich bei der Triggerung der ADCs mit TIM1 etwas anders vorgehen?
Moin, Ok das ist n Feature vom STM32F3. Weiß gar nicht warum ST das beim F4 nicht gemacht hat. Naja Militär geht wohl vor. Gruß Tec
Hallo zusammen, entschuldigt, dass ich so lange keine Ergebnisse gepostet habe. Ich hatte und habe zurzeit kein Internet. Ich habe die zuletzt gezeigte Platine bei Elecrow fertigen lassen. Zehn Platinen haben mich ca 35 Euro + 45 Euro Expressversand & Zoll gekostet. Die Qualität ist absolut top. Ich habe die Platine erstmal mit IR2104 FetTreibern aufgebaut. Bis jetzt funktioniert fast alles wie erwartet. Was noch geprüft werden muss: - Messung der Gesamtstrom Aufnahme - Bremschopper - Poti Input - Sensor2 Input (Sensor1 bereits mit Quadrature Encoder getestet -> funktioniert) - Taster Löten war mit meinem billigsten Lötkolben absolut kein Problem, obwohl bei großen Bauteilen keine Thermals erstellt wurden. Was bis jetzt schlecht zu sein scheint, ist die Versorgung des STM32F4 DiscoBoards über den LM317. Ich habe den so beschaltet, dass nach der Schottky Diode ca 5.2Volt übrig bleiben. Der LM317 wird aber ziemlich heiß, ist ziemlich das heißeste Bauteil auf der Platine. Frage: Habt ihr vllt eine Idee woran das liegen könnte? Sollte ich den vllt so einstellen, dass weniger als 5Volt übrig bleiben, sprich weniger als der Wandler auf dem DiscoBoard selbst? Dann würde aber vermutlich der Spannungsregler auf dem Disco heiß werden. Noch eine schlechte Erfahrung: Ich habe den Motor bei einer relativ hoher Drehzahl mal abrupt mit der Hand angehalten, dabei ist die gesamte Softwareansteuerung durcheinander gekommen und hohe Ströme sind geflossen -> Spg-Wandler auf dem Disco Board ist dabei draufgegangen. Seitdem habe ich den LM317 erstmal stillgelegt. Den Eagle Ordner werde ich in ca einer Woche hochladen, wenn ich am PC wieder Internet habe. Gruß Andreas
Klingt doch erstmal nicht schlecht. Das der LM317 Heiß wird bei 200mA und 7V die über ihm abfallen ist normal. Das ist nunmal das Problem mit Linearreglern. Da würde nur helfen den durch ein China Schaltreglermodul zu ersätzen. An den 5Vvom Disco hängt doch nur noch der 4fach OPV oder? dann kannst du denn LM317 auch totlegen. Was das anhalten angeht. Setze den Analog Watchdog darauf an. Der macht dir n Interrupt wenn die Strommessung sehr hohe Ströme ergibt. Dann Brücke aus und abwarten.
Tec Nologic schrieb: > 3. Phase bringt keinen nennenswerten Vorteil. Was wenn die Motorwicklungen in Dreieck verschalten sind?
Es gilt immer noch Ia + Ib + Ic = 0 wenn Ia,Ib und Ic die Ströme in die drei Phasen rein gezählt sind. Solange über einen Sternpunkt nichts abfließen kann. Ist die Gleichung über bestimmt und du kannst mit 2 Größen die Dritte berechnen.
Hallo, im Anhang befindet sich mein Eagle Ordner, falls jemand das Board für sich fertigen lassen möchte. Dort finden sich auch die externen Libs. Nicht alle wurden von mir selbst erstellt. Vielen Dank an die Autoren an dieser Stelle. Falls irgendeine Datei/Lib fehlt, bitte hier bescheid sagen, dann liefere ich sie nach. In Schaltplan.zip befinden sich die Gerber Files, so wie ich sie an Elecrow bei der Bestellung gesendet habe. Noch etwas zum Board: -Bremschopper habe ich mittlerweile getestet -> funktioniert und lässt sich mit TIM1->CH4 steuern. -Gesamtstrom Messung mit ADC3 funktioniert auch problemlos, je nach Wunsch lässt sich dieser Wert mit dem optionalen LPF filtern (C8 im Schaltplan) -Wie schon oben geschrieben, wird der LM317 recht warm, keine Ahnung wie lange der das mitmacht, bis jetzt hälts aber. -Taster habe ich noch nicht ausprobiert/implementiert, aber hier sollte es eig. keine Probleme geben. Vielen Dank nochmal an alle und speziell an den User tecnologic für die tolle Unterstützung. Grüße Andreas
Bitte melde dich an um einen Beitrag zu schreiben. Anmeldung ist kostenlos und dauert nur eine Minute.
Bestehender Account
Schon ein Account bei Google/GoogleMail? Keine Anmeldung erforderlich!
Mit Google-Account einloggen
Mit Google-Account einloggen
Noch kein Account? Hier anmelden.


































