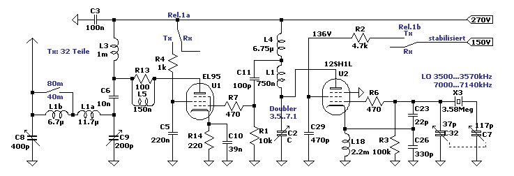
Hallo, selten habe ich einen Wettbewerb gesehen, der die Leute auf lockere Weise so innovativ werden lässt. Fast in jeder der verwendeten Schaltungen taucht irgendwas neues auf. Hier die Regeln: http://qrpcc.de/contestrules/mas/ Jedenfalls bin ich auf die Ergebnisse gespannt und ganz besonders auf die Schaltungen. Möglicherweise hat außer Jörg hier noch jemand daran teilgenommen. Falls möglich, würde ich nächstes Jahr gerne selber daran teilnehmen. Dazu muss ich erst mal im Herbst die Afu-Prüfung ablegen und der Morsedecoder zwischen meinen Ohren muss auch mitspielen. Dies war die erste spontane Schaltungsidee: Beitrag "Re: Primitiv(st)er AM TRX gesucht" Sie ist inzwischen mutiert zu der oben angehängten. Ich komme auf ~51 Teile, würde aber noch 5 weitere spendieren, falls dann eine Umschaltung auf 40m möglich wäre. Schön wäre auch, den Oszillator als BFO durchlaufen zu lassen, aber im Gegensatz zu einer zuvor aufgebauten Schaltungen funktioniert das momentan nicht wirklich gut. Der Empfänger reagiert zu sensibel auf die BFO-Amplitude. Eventuell sollte ich das BFO-Signal mal in das Audion-Schirmgitter oder das Bremsgitter leiten, um den Schwingkreis nicht zu beeinflussen. Bei der Sende-/Empfangsumschaltung sehe ich noch Probleme, jedenfalls ergibt das so keine schöne Hüllkurve. Strombedarf: Mit einer Heizleistung von 12,6V/275mA und 250V/32mA Anodenspannung kommen immerhin 3 Watt raus. Den Versuchsaubau eines Wechselrichters gibt es schon, es sollten mit einem Bleiakku 12V/3,5Ah ca. 3 Stunden Betrieb möglich sein. http://www.greencaravan.de/cgi-bin/ediforum/ediforum.pl?forum=7&thread=91 Freundliche Grüße, Bernd
Minimal Art Sende-/Empfänger Ideen gibts auch mit zeitgenössischeren Komponenten. http://www.dl0hbs.de/qrp-mas13.html http://kd1jv.qrpradio.com/MAS/MAS.htm Grüße
B e r n d W. schrieb: > Jedenfalls bin ich auf die Ergebnisse gespannt und ganz besonders auf > die Schaltungen. Anbei mein diesjähriger Sender. Auf 80 m habe ich leider keinen Blumentopp gewonnen. Hatte mir schnell eine Magloop gezimmert, aber die war dafür offenbar immer noch reichlich zu klein. (Der Sender dort war 'ne klassische Class C PA, also 10 W in, 5 W out.) Auf 40 m leider auch nicht so viele QSOs, wie ich erhofft hatte. Letztes Jahr bin ich mit Sack und Pack auf eine Brachfläche gezogen, so rein von der Erinnerung her war dort der Störnebel doch deutlich kleiner als zu Hause auf dem Balkon. > Falls möglich, würde ich nächstes Jahr gerne selber daran teilnehmen. > Dazu muss ich erst mal im Herbst die Afu-Prüfung ablegen und der > Morsedecoder zwischen meinen Ohren muss auch mitspielen. Wenn du willst, können wir gern auch einen “one-way sked” in QRS machen, damit du CW mal real auf dem Band üben kannst. > Sie ist inzwischen mutiert zu der oben angehängten. Ich komme auf ~51 > Teile, würde aber noch 5 weitere spendieren, falls dann eine Umschaltung > auf 40m möglich wäre. Nur als Tipp: kauf' dir rechtzeitig Bandquarze bei box73.de. Auf 3579 kHz wird dich keiner hören, das ist das Ende des CW-Bandes. Außerdem ist meine Erfahrung, dass sich Quarze deutlich besser ziehen lassen, wenn man noch eine Induktivität in Serie hat. Mit obiger Schaltung habe ich trotz der Quarze im 5-kHz-Raster nur je reichlich 3 kHz ziehen können, also knapp 2 kHz breite Lücken dazwischen. Das ist dann schon einige QSOs weiter weg … gerade in Klasse B, bei der man den normalen Rx benutzt, haben die Leute in der Regel schmalbandige Filter von 500 oder gar 270 Hz Breite, damit man die leisen QRP-Signale vor allem aus dem man-made noise noch rausfischen kann. Hast du die Oberwellen mal nachgemessen? Bei Transistorschaltungen bin ich ohne wenigstens einen Cauer-Tiefpass nie so recht glücklich geworden (der zusätzliche Kondensator zählt ja beim QRP-MAS nicht). Kann sein, dass die Röhrenschaltungen da gutmütiger sind. > Schön wäre auch, den Oszillator als BFO durchlaufen zu lassen, aber im > Gegensatz zu einer zuvor aufgebauten Schaltungen funktioniert das > momentan nicht wirklich gut. Der Empfänger reagiert zu sensibel auf die > BFO-Amplitude. Ich verstehe gerade nicht, wie das Antennensignal an den Rx gelangt. Hast du das Teil mal auf dem Band ausprobiert? Mit Röhren würde ich ja zu einem Audio tendieren, um eine Empfindlichkeitssteigerung zu bekommen. > Den Versuchsaubau eines Wechselrichters gibt es schon, es sollten mit > einem Bleiakku 12V/3,5Ah ca. 3 Stunden Betrieb möglich sein. Das halte ich für Wunschdenken. Die Nennkapazität eines Bleiakkus ist auf eine 20stündige Entladung bezogen. Bei einer dreistündigen Entladung bricht die entnehmbare Kapazität schon deutlich ein. Ich habe mal die Entladekurve aus dem Panasonic-Datenblatt für deren Akku 12 V / 3,4 Ah angehängt. Da käme man bei 0,85 A auf 3 h, aber nach meiner kurzen Überschlagsrechnung wirst du mehr als 1 A brauchen. Für den Portabelbetrieb meines TS-50 (allerdings mit 50 oder 100 W Ausgangsleistung) bin ich erst glücklich geworden, nachdem ich statt eines Bleiakkus 12 V / 7 Ah umgestiegen bin auf einen Eigenbau aus ausgeschlachteten LiIon-18650-Zellen. Der hat zwar nur wenig mehr Nominalkapazität als der Bleiakku (vielleicht 8 Ah und 14,4 V), aber während ich mit dem Bleiakku nie mehr als eine halbe Stunde Betrieb geschafft habe, bevor die Funke abschaltete, reichte der LiIon bisher immer, um den Andrang der SOTA-Anrufer auch mal 1,5 h lang abzuarbeiten. ;-)
Hallo Harvey > Minimal Art Sende-/Empfänger Ideen gibts auch mit zeitgenössischeren > Komponenten. Röhren stellen für mich eine interessante Alternative dar, dies bedeutet nicht, dass es nicht besser gehen würde. Aber bau mal einen minimalistischen 5 Watt Sender mit einem Transistor, mit einer Röhre geht das.
Hallo Jörg Deine Schaltung werde ich mir heute abend genauer anschauen. > können wir gern auch einen “one-way sked” in QRS machen Danke für das Angebot. Bisher hab ich regelmäßig ein entsprechend langsames QSO gefunden. Die Leute geben so unterschiedlich, besser ich gewöhne mich daran. > Auf 3579 kHz wird dich keiner hören Obwohl ich für jdie meisten Bänder bereits Quarze habe, in diesem Gerät verwende ich zwei parallelgeschaltete Keramik-Resonatoren, welche sich von 3570 bis 3515 kHz runterziehen lassen. Sogar 3500 kHz wäre als untere Grenze möglich. Damit steht der komlette Bereich zur Verfügung. > Ich verstehe gerade nicht, wie das Antennensignal an den Rx gelangt. Das Pi-Filter und der Empfängerschwingkreis sind auf ein PVC-Rohr gewickelt und zählen deshalb als 1 Bauteil. Der Abstand zwischen den Wicklungen beträgt knapp 10 cm, was für die Kopplung vollkommen ausreicht. > Hast du das Teil mal auf dem Band ausprobiert? Die Schaltung empfängt bis runter zur Rauschgrenze. Beim Abklemmen der Antenne geht das Rauschen um gefühlte 20dB zurück. Bei ähnlichen Schaltungen habe ich Empfindlichkeiten von 200nV ermittelt, mit 600nV ergibt sich dann ca. 10dB Rauschabstand. > Hast du die Oberwellen mal nachgemessen? Kommt noch. Bei Röhren mit kleiner Leistung angeblich nicht so kritisch. Oft reicht ein Fuchskreis, das würde ich trotzdem gerne nachprüfen. > Mit Röhren würde ich ja zu einem Audio tendieren Das ist tatsächlich ein Audion, die Rückkopplung wird mit P2 über die Schirmgitterspannung eingestellt. Es kann auf zwei Arten betrieben werden: - Für CW wie ein herkömmliches Audion über dem Schwingungseinsatz mit 600Hz Abstand zum Signal. - Kurz vor dem Schwingungseinsatz am empfindlichsten Punkt und genau auf der Signal-Frequenz. Dazu wird der Oszillator mit RIT benötigt. Theoretisch kann das unerwünschte Seitenband um ca. 20dB abgeschwächt werden. Leider habe ich noch ein Problem mit den Mischeigenschaften des Audions. Entweder es stopft zu oder das Oszillatorsignal wird zu schwach und das Signal wird leise. > Ich habe mal die Entladekurve aus dem Panasonic-Datenblatt für deren > Akku 12 V / 3,4 Ah angehängt. Da liegst Du sicherlich richtig. Momentan zieht die Schaltung beim Empfang ca. 700 mA, gelegentlich steigt der Strom beim Tasten auf 1,2A an. Vermutlich reicht der Akku nur für 1,5 Stunden oder ich muss an den Zigarettenanzünder. Gruß, Bernd
B e r n d W. schrieb: > Hallo Harvey > >> Minimal Art Sende-/Empfänger Ideen gibts auch mit zeitgenössischeren >> Komponenten. > > Röhren stellen für mich eine interessante Alternative dar, dies bedeutet > nicht, dass es nicht besser gehen würde. Aber bau mal einen > minimalistischen 5 Watt Sender mit einem Transistor, mit einer Röhre > geht das. ... auch nur, weil nach den Minimal-Arts Statuten das aufwändige Netzteil nicht bei der Komponentenzählung mitgerechnet wird. Die Stabilität eines 5W Ein-Röhren Senderns ist auch nicht wirklich etwas, womit man die Umwelt auf den Kurzwellenbändern beglücken kann. Röhren leuchten halt schöner im Dunkeln. LG
Harvey schrieb: > Die Stabilität eines 5W Ein-Röhren Senderns ist auch nicht wirklich > etwas, womit man die Umwelt auf den Kurzwellenbändern beglücken kann. Kann man auch stabil aufbauen. Letztes Jahr habe ich (mehr aus Spaß) mit einem Einröhrensender teilgenommen, der ganze sieben Bauteile hatte – und damit zumindest für ein Jahr den Bauteilrekord aufgestellt. ;-) Allerdings ging das nur, weil der Meißneroszillator mit einer 1Ж29Б (sowjetische „Bleistiftröhre“) erstaunlicherweise derart oberwellenfrei war, dass ich ihn ohne Tiefpass betreiben konnte. Der Sender hat übrigens ganze 100 mW auf die Antenne gebracht. :) Aber die Stabilität meines relativ „luftigen“ Aufbaus war in der Tat unter aller Kanone, und ich bin den beiden QSO-Partnern, die ich erreichen konnte, mehr als dankbar, dass sie die Herausforderung angenommen haben. DL1ARH (einer der beiden QSO-Partner) hat mir dann einige seiner Entwürfe für die MAS mal gezeigt. Leider nichts im Netz, alles nur auf Papier, Bernd. Er wollte die Herausforderung annehmen und die 7 Bauteile auf anderem Wege ebenfalls erreichen. > Röhren leuchten halt schöner im Dunkeln. Die 1Ж29Б praktisch gar nicht.
B e r n d W. schrieb: > Das Pi-Filter und der Empfängerschwingkreis sind auf ein PVC-Rohr > gewickelt und zählen deshalb als 1 Bauteil. Der Abstand zwischen den > Wicklungen beträgt knapp 10 cm, was für die Kopplung vollkommen > ausreicht. Ah OK, das solltest du im Schaltplan dann irgendwie deutlicher machen. Gut, wenn das ein Audion ist, dann glaub' ich durchaus, dass die Empfindlichkeit genügt. Ob die Trennschärfe auch genügt, kannst du am besten bei einem der größeren Conteste mal testen. ;-) Der Ein-Röhren-Tx voriges Jahr war zwar lustig, aber ich werde künftig trotzdem nichts mehr mit Röhren da machen.
> das solltest du im Schaltplan dann irgendwie deutlicher machen Besonders deutlich ist es nicht, aber beim oberen Schaltbild unterhalb von L1 sind Spulenkörper und Windungszahlen angegeben. > Er wollte die Herausforderung annehmen und die > 7 Bauteile auf anderem Wege ebenfalls erreichen. Der angehängte Schaltplan entspricht annähernd dem absoluten Minimum eines Transceivers. Eventuell könnte man sogar C2 einsparen. Beim Rx würde anstatt der Triode auch ein JFet an 12-24Volt funktionieren, z.B. der BF245A. Beim J310 müsste für einen guten Arbeitspunkt eine grüne LED in die Source-Leitung geschaltet werden. Diese minimalistischen Audions liefern immerhin 3Vss NF-Amplitude bei starken Radiostationen auf dem 49m Band. Beim Betrieb sehe ich zwei Probleme: - Wird der Tx-Anodenschwingkreis genau auf Resonanz gebracht, setzt beim Audion die Schwingung aus. Die Energie wird wie bei einem Dip-Meter abgesaugt. - Es ist schwer möglich, den Empfänger auf die eigene Sendefrequenz zu bringen. Ohne ein Minimum an Komfort macht das keinen Spass.
Hallo, nach weiteren Experimenten bin ich bei dieser modifizierten Oszillatorschaltung angekommen. Durch den doppelten Drehkondensator wird der Verstellbereich linearer und die Amplitude bleibt nahezu konstant. Die Ausgangsspannung beträgt bei 12V Anodenspannung ca. 4-5Vss ohne abzureissen, bei 160V kommen 40Vss raus, damit sollte sich die Endstufe locker durchsteuern lassen. Zuvor hat bei der niedrigen Betriebsspannung die Schwingung oberhalb von 3555kHz ausgesetzt. > Kurz vor dem Schwingungseinsatz am empfindlichsten Punkt und genau auf > der Signal-Frequenz. Dazu wird der Oszillator mit RIT benötigt. > kann das unerwünschte Seitenband um ca. 20dB abgeschwächt werden. Durch die kleinere Oszillator-Amplitude beim Empfang funktioniert jetzt auch diese Betriebsart. Dabei steigt die Lautstärke auf dem gewünschten Seitenband um Faktor 3 an. Bei 20µV Antennensignal beträgt die NF-Amplitude am Ausgang 7Vss. Das unerwünschte Seitenband wird um ca. 30dB abgeschwächt. Dies funktioniert auch noch bei 200µV Antennensignal, wobei dann das brachiale NF-Signal mit 60Vss langsam Probleme bereitet. Diese Variante mit dem doppelten Drehkondensator kann ich empfehlen, das sollte im Prinzip auch mit Quarzen/Transistoren funktionieren. C18 und C19 sollten verkleinert werden, wodurch sich der Bereich auch etwas in Richtung höherer Frequenzen erweitert. C3 und C4 dürfen auch gleich groß sein. Gruß, Bernd
Bin ja gespannt, wie gut du mit dieser Konstellation in der Praxis zurecht kommen wirst. ;-) Interessant klingt es allemal, aber ich tendiere trotzdem eher zu einer Transistor- als einer Röhrenlösung. Vielleicht trau' ich mich aber auch mal an eine Klasse A ran, also Sender + Empfänger mit weniger als 100 Bauteilen.
Hier ein Empfangs-Beispiel: 0:09 Audio Filter zugeschaltet, CW-Signal kann erahnt werden 0:20 Audion auf Schwebung, Rückkopplung unter den Schwingungseinsatz 0:27 BFO zugeschaltet 1:02 Audion besser auf CW-Signal eingestellt Wenn man bedenkt, dass das Signal durch eine Störung verdeckt ist und mit einem normalen Audion nicht hörbar wäre. Erst durch die Variante mit dem BFO wird das Signal aufnehmbar. Der Q-Multiplier war Opas Signalprozessor, seine Filterwirkung hört sich an wie Terzrauschen, geschätzte Bandbreite 300 Hz. Jetzt geht die Umschaltung auf den BFO noch mit Kroko-Klemmen. Später wird es eine Taste geben, um den Oszillator für Tx auf Schwebung zu bringen. Mit Rit wird danach der Rx auf die gewünschte Tonhöhe gestellt.
Ja, klingt ganz interessant. Wie viele Bauteile brauchst du für den Q-Multiplier?
Es handelt sich um den Empfangsteil/Audion ganz oben, lediglich die Bedienung ist unterschiedlich. Wenn sich der BFO im selben Gehäuse befindet, streut genügend ein. Der Oszillator wird sowieso benötigt. 12 Teile für den nackten Empfänger ohne BFO/RIT und ohne NF-Endstufe.
Das ist ein Pi-Filter an der Anode der EL95. Als Induktivität verwende ich die Primärwicklung (ca. 5H) eines kleinen Netztrafos.
B e r n d W. schrieb: > Das ist ein Pi-Filter an der Anode der EL95. Ah, OK. Nicht schlecht, aber Komfort ist natürlich trotzdem was anderes. ;-)
IMO wäre das Audiofilter nicht zwingend notwendig. Der Q-Multiplier filtert effektiver, schon das fehlende Seitenband macht 3dB aus. Die größte Störungsverminderung verspreche ich mir durch genügend Abstand zu bebautem Gebiet. Momentan zähle ich 47 Teile. Leider ist damit das 40m Band nicht erreichbar. Für die Frequenzverdoppelung könnte ein zwischen Oszillator und Endstufe eingefügtes Bandfilter aus zwei gekoppelten Schwingkreisen sorgen.
B e r n d W. schrieb: > Die > größte Störungsverminderung verspreche ich mir durch genügend Abstand zu > bebautem Gebiet. Da wirst du wohl (leider) recht haben. In den Zeiten, da die Funkamateure noch mit Audions gearbeitet haben, dürfte der allgemeine Störpegel drastisch niedriger gewesen sein als heute. > Momentan zähle ich 47 Teile. Leider ist damit das 40m Band nicht > erreichbar. Wenn du nicht gerade eine wirklich gute Antenne für 80 m hast, würde ich dir empfehlen, dass du dich lieber auf 40 m konzentrierst. Die Chancen, gerade im Portabelbetrieb da eine sinnvolle Abstrahlung zu erzielen, sind einfach viel besser als auf 80 m. * Eine Magloop braucht für 80 m wenigstens einen Durchmesser von 2 m. Ich hatte dieses Jahr eine mit einem Durchmesser von 1,2 m gebaut, vergeblich. Der Strahlungswiderstand ist so gering, da zählt jedes Milliohm an Verlustwiderstand. Eine Magloop von 2 m ist aber nicht portabel. * Ein Dipol braucht eine hinreichend große Höhe über Grund, damit er strahlt. * Eine Vertikal müsste ziemlich hoch sein. Mit 5 m Draht, in einen Baum gehängt, hat man noch nicht viel gekonnt. (Sowas nehme ich sonst gern als Portabelantenne.)
> Eine Magloop braucht für 80 m wenigstens einen Durchmesser von 2 m. > Ich hatte dieses Jahr eine mit einem Durchmesser von 1,2 m gebaut Der Magnet-Loop-Rechner sagt bei einem Quadrat von 1,2m bei 3,5MHz nur -24dBd. Damit werden von den 5 Watt anscheinend nur noch 20mW abgestrahlt. Wenn, dann müsste die Größe für 7,5MHz mit ca. 4m Kanntenlänge optimiert werden. Vier Angelruten und einen Draht mit D=2-3mm damit aufspannen. Eine 400cm lange Teleskoprute kostet in der Bucht 10 Euro. Das sind bei vier Stück 45 Euro incl. Versand. Hm, falls man die Ruten ab und zu verwenden kann, würde es sich lohnen. Oder ist das Material dann zu labil? Damit ergibt sich bei 7MHz noch eine saubere Resonanz mit -3dBd und bei 3,5MHz sind das -10dBd. Es werden immerhin 0,5W abgestrahlt, vermutlich etwas weniger, da schon der Referenzdipol Verluste aufweist. Eine Loopantenne darf ja auch für eine kreisrunde Charakteristik waagerecht gelegt werden. Es stellt sich nur die Frage, ob sie dann auch waagerecht strahlt oder auch mit 45° nach oben.
B e r n d W. schrieb: >> Eine Magloop braucht für 80 m wenigstens einen Durchmesser von 2 > m. >> Ich hatte dieses Jahr eine mit einem Durchmesser von 1,2 m gebaut > Wenn, dann müsste die Größe für 7,5MHz mit ca. 4m Kanntenlänge optimiert > werden. Eine Loop, deren Umfang größer ist als, 1/10 Wellenlänge verhält sich nicht mehr wie eine magnetische Antenne (quasi uniforme Stromverteilung), sondern wie eine normale elektromagnetische Schleifen-Antenne. Der Begriff "Magloop" für kleine Schleifenantennen (Small Loops) die überwiegend auf die magnetische Feldkomponente ansprechen ist in diesem Falle also unangebracht. Grüße
Hallo Bernd, zuerst mal freue ich mich, dass du die Lizenz machen möchtest; war bei deiner Begeisterung auch längst überfällig :-) Audions tun sich sicherlich schwer mit QRM, aber meines hier Beitrag "Primitiv(st)er AM TRX gesucht" spielt auch mit zwei mal 1 m Draht auf 40 m CW ganz ordentlich -> es lohnt sich. Meine Erfahrung mit 40 m SOTA ist, dass eine Loop immer zu schwer und unhandlich wird; oder eben ineffizient. Mein letzter Anlauf war ein PE-Alu-PE-Rohr mit 1,5 m Durchmesser und einem angelöteten Plattenkondensator. Ging ordentlich, aber es ging natürlich kein "über das Band drehen". Gewonnen hat bei mir eine endgespeiste Windom nach http://www.m0rzf.co.uk/ants1/ in leichtest-Bauweise auf einem 10m Mini-GFK-Mast von DX-Wire. Das Drahtende wird an einen Baum geknotet, der Mast steht dann stark gekrümmt in 10 m Abstand. Geht sehr gut auf 40, 20, 10 und nicht ganz schlecht auf 12 und 17 m. Viele Grüße Bernhard
B e r n d W. schrieb: > Eine Loopantenne darf ja auch für eine kreisrunde Charakteristik > waagerecht gelegt werden. Dann hast du aber das gleiche Problem wie beim waagerechten Dipol: wenn du keine Höhe über Grund hast, ist die Abstrahlung schlecht bzw. nur Steilstrahlung. Lohnt also nur, wenn man das Teil in einigen Metern Höhe aufhängen kann.
B e r n d W. schrieb: > Eine Loopantenne darf ja auch für eine kreisrunde Charakteristik > waagerecht gelegt werden. Es stellt sich nur die Frage, ob sie dann auch > waagerecht strahlt oder auch mit 45° nach oben. Eine Loop mit 4x4m Seitenlänge, 3m über Grund wird auf 7,5 MHz zum Steilstrahler. (Bild) Grüße
Hallo Heinz Vielen Dank für die Simulation. So geht es also auch nicht. > Eine Loop, deren Umfang größer ist als, 1/10 Wellenlänge verhält sich > nicht mehr wie eine magnetische Antenne Für mich ist es eine Loop-Antenne, sobald sie unterhalb der Eigenresonanz betrieben- und mit einem Drehkondensator abgestimmt wird. Ich hab jetzt absichtlich mal das Wort "Magnet" weggelassen. Der Übergang ist vermutlich fließend. Kleine Magnet-Loop-Antennen funktionieren anscheinend nur gut, wenn der Leiter ungefähr Ofenrohrdurchmesser hat. Damit wird das Konzept unattraktiv. @Bernhard > freue ich mich, dass du die Lizenz machen möchtest Ich setz mich jetzt selber ein wenig unter Druck, sonst wird das nichts. > Gewonnen hat bei mir eine endgespeiste Windom nach m0rzf Das Konzept sieht interessant aus, vor allem wie sich die Antenne durch den kurzen Abschnitt selber speist. Das Sendesignal wird also auf 800 Ohm transformiert. War die typische Windom-Impedanz nicht 500 Ohm oder betrifft das nur die Eindrahtspeisung? Er schreibt auch: "Swap the name Windom for off-centre-fed-dipole". Ursprünglich hätte ich für 40m zu einem endgespeisten Halbwellen-Dipol tendiert, was für 80m immerhin noch Lambda/4 entspricht. Mit einer guten Erdung wird das IMO für 80m wenigstens noch irgendwie funktionieren. Ein Halbwellen-Dipol für 80m würde in der Mitte schon ziemlich durchhängen Ab und zu findet man noch die Inverted-V, wahrscheinlich weil sie sich schnell aufstellen läßt. Auch mit der würde es ein Größenproblem bei 80m geben. Es gibt hier viele Weinberge, eventuell ließen sich die Drähte als Gegengewicht verwenden. Gruß, Bernd
B e r n d W. schrieb: > Kleine Magnet-Loop-Antennen > funktionieren anscheinend nur gut, wenn der Leiter ungefähr > Ofenrohrdurchmesser hat. Der Durchmesser ist ein Teil der Problematik, aber der Drehko auch. Jegliche Art von zusätzlichen reellen Widerständen muss man da vermeiden, ob es nun der Materialwiderstand ist oder ein Schleifring im Drehko. Wenn dein Strahlungswiderstand im Milliohmbereich ist, dann stören eben auch Milliohm an Verlustwiderständen. > Damit wird das Konzept unattraktiv. Zumindest für eine Portabelantenne, ja. > Das Sendesignal wird also auf 800 > Ohm transformiert. War die typische Windom-Impedanz nicht 500 Ohm oder > betrifft das nur die Eindrahtspeisung? 500 Ω, 800 Ω, sind am Ende Hausnummern, die für eine Speisung mit (fast) keinem Strom stehen, sondern rein durch Spannung. Nur dadurch kann man ja auf eine HF-Erde als Gegenpol verzichten.
Hallo, immer mal wieder hab ich Empfänger nach dem Phasenschieber- bzw Weaver-Prinzip simuliert. Für einen MAS-Receiver nach Weaver ist IMO die notwendige Bauteile-Anzahl zu groß. Ein einfaches Phasenschieber-Netzwerk könnte schmalbandig etwas mehr als 30 dB Seitenbandunterdrückung erreichen. Der Empfänger sollte für 40m und 80m verwendbar sein. Dann ist mir dieses Video aufgefallen (bei 14:20) https://www.youtube.com/watch?v=ZUxvZE2up8g Er verweist auf einen Transceiver von sp5aht http://serwis.avt.pl/manuals/AVT2906.pdf Und der soll angeblich von hier abstammen: http://www.cqham.ru/trx160.htm Noch so ein ähnliches Projekt: http://qrp-popcorn.blogspot.de/2014/10/funster-receiver-notes-part-2.html Beim russischen Schaltbild bildet der Schwingkreis bestehend aus C27, L6, L7, C29 und R15 den ersten Phasenschieber. Den NF-Phasenschieber mit L13 konnte ich per Simulation leider nicht nachvollziehen. Möglicherweise spielen da parasitäre Kapazitäten im Übertrager eine entscheidende Rolle. Beim qrp-popcorn.blogspot wird beides mal ein 90° Phasenschieber mit Übertrager verwendet. Ob da bezüglich Anzahl der Bauteile noch was geht? Gruß, Bernd
B e r n d W. schrieb: > Und der soll angeblich von hier abstammen: > http://www.cqham.ru/trx160.htm Beim Lesen des Texts wird schnell klar, dass er wohl schon ein paar Jahre auf dem Buckel haben muss (es geht um 160 m, „warum nicht schon jetzt aktiv werden?“). Ganz unten steht dann irgendwo, dass er von 1982 ist. :) Aber das sind natürlich schon ein paar Bauteile zuviel für die MAS. > Beim qrp-popcorn.blogspot wird beides mal ein 90° Phasenschieber mit > Übertrager verwendet. Dort müsste man vor allem die OPVs durch diskrete Verstärker ersetzen.
Der polnische ist auf 80m umgebaut. Das witzige daran, der komplette
Pfad ist passiv und kann bidirektional für SSB Senden/Empfang verwendet
werden. Das ist hier overkill und für CW unnötig.
> ein paar Bauteile zuviel für die MAS
Ich hab mal den für den Empfang erforderlichen Bereich ausgeschnitten,
so viele Teile sind das gar nicht. Allerdings muss noch ein ordentlicher
NF-Verstärker mit 60-80 dB nachgeschaltet werden.
Minimal Art Sessions gab es offenbar schon im zweiten Weltkrieg. Von James Bonds Vorgängern wurden die "Paraset" Transceiver benutzt. /Many of these transceiver supplied supplied during the WW2 to the Resistence forces mainly in France, Belgium and Netherland./ Link zu Paraset Replica: http://www.sm7ucz.se/Paraset/Paraset_e.htm Grüße
Inzwischen sind die Schaltungen Online: http://www.dl0hbs.de/qrp-mas15.php > die "Paraset" Transceiver Zwei Parasets waren auch dabei. Der Empfänger soll angeblich schwierig zu bedienen sein mangels Bandspreizung. Immerhin kann das Gerät 80m und 40m abdecken, solange die richtigen Quarze vorhanden sind. Die Holländer haben das Paraset für ihre Zwecke modifiziert und Polen hatte sein eigenes Spyset NELKA PIPSZTOK: https://www.youtube.com/watch?v=CsL7ekFLPGs Der PIPSZTOK Vorgänger A1 wäre interessant, weil darin angeblich ein Superhet-Empfänger mit nur 2 Röhren arbeitet. Leider ist im Web bisher kein Schaltplan aufgetaucht.
Frank W. schrieb: > super Thema. > > Gruß Frank Das wär doch ein Folgeprojekt nachdem dein großer Empfänger fertig ist.
B e r n d W. schrieb: > Superhet-Empfänger mit nur 2 Röhren arbeitet. Leider ist im Web bisher > kein Schaltplan aufgetaucht. Ist doch mit 2xECH oder ECF kein Problem : Mischer+Oscillator, ZF-Audion +NF. Den kennst Du als SimpleX Mark I und II. Etwas schwieriger wäre es mit Einfach-Röhren.
> mit 2xECH oder ECF kein Problem
Da war im Empfänger eher eine 6K8 oder 6A8 drin und eine Pentode, z.B.
die 6J7.
Bei der 6K8 handelt es sich um eine Triode/Hexode, bei der 6A8 um eine
Heptode (Pentagrid). Letztere dann selbstschwingend, wobei sich die
Oszillatorfrequenz durch starke Signale um bis zu 10 kHz beeinflussen
lässt.
B e r n d W. schrieb: > Bei der 6K8 handelt es sich um eine Triode/Hexode, bei der 6A8 um eine > Heptode (Pentagrid). Letztere dann selbstschwingend, wobei sich die > Oszillatorfrequenz durch starke Signale um bis zu 10 kHz beeinflussen > lässt. Diese Frequenzverwerfung ist der Grund, warum in dem erfolgreichen SimpleX Receiver eine 6U8A/ECF82 Röhre mit zwei getrennten Systemen verwendet und das Oszillatorsignal über die Kathode eingekoppelt wird.
Harvey schrieb: > Das wär doch ein Folgeprojekt nachdem dein großer Empfänger fertig ist. Das Ding ist noch nicht mal richtig angefangen und fertig wird es mit Sicherheit nie.
> Das Ding ist noch nicht mal richtig angefangen > und fertig wird es mit Sicherheit nie. Warum so pessimistisch? Senden und Empfang funktionieren schon. Der Sender bringt je nach Akkuspannung 2-3 Watt und eine Empfangs-Hörprobe gibt es weiter oben. Beitrag "Re: Diskussion über die Minimal Art Session (QRP MAS)" Was noch fehlt, ist die Rx/Tx-Umschaltung, RIT und die Antennen-Abstimmung. Aber es hat ja noch ein paar Monate Zeit.
B e r n d W. schrieb: >> Das Ding ist noch nicht mal richtig angefangen >> und fertig wird es mit Sicherheit nie. > > Warum so pessimistisch? Senden und Empfang funktionieren schon. Die Bemerkung mit dem "nicht richtig angefangen" bezog sich - wenn ich es richtig verstehe - auf das Jahrhundertwerk "Weltempfänger" von Frank.
@Harvey
> Die Bemerkung mit dem "nicht richtig angefangen"
Ich habs absichtlich "falsch" verstanden.
Dies war aber leider nicht richtig ersichtlich.
B e r n d W. schrieb: > Senden und Empfang funktionieren schon. Mal sehen, ob ich's nächstes Jahr wieder schaffe, dabei zu sein. Vielleicht hört man sich ja. ;-) 73!
Die Bedienung des PARASET ist für die AFU-Bänder einfach, wenn die Angaben von VE7SL beherzigt werden. Ich selber habe meine PARASET mit dieser Bandspreizung versehen. Der Sende-Empfangsumschalter kaschiert die dritte Stellung des Schalters. Somit hat der Schalter SENDEN, 80m-Empfang, 40m-Empfang. http://members.shaw.ca/ve7sl/paraset.html
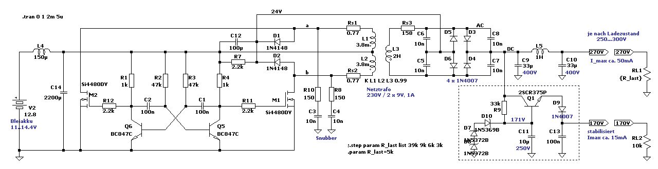
Mit meinem Transceiver bin ich jetzt auch einen kleinen Schritt weiter gekommen. Die Frequenzverdopplung funktioniert. Falls ein Pentoden-Oszillator als Pierce, Clapp, Colpitts oder Hartley läuft, wird die Anode für die eigentliche Schwingungserzeugung nicht benötigt. Deshalb kann die Anode ohne Probleme eine andere Frequenz verarbeiten. Mit den angegebenen Werten für L4 und C12 liefert die 12SH1L satte 80Vss auf beiden Frequenzen. Ich bin mir nicht ganz sicher, ob es sinvoll ist, ein Pi-Filter über den weiten Bereich von 3,5-7,1 MHz abzustimmen. In der Regel wird beim Bandwechsel die Spule umgeschaltet. Aber wenn das ohne große Nachteile klappt, müsste nur noch das Audion zwischen 80m und 40m umgeschaltet werden. Im Prinzip so ähnlich, wie es bei der obigem Paraset-Bandspreizung ausgeführt wurde. Inzwischen liefert mein Zerhacker deutlich mehr Power, als am Anfang. Bei halbvollem Akku sind das 270V / 30mA, damit sollten mit der EL95 ca. 4 Watt drin liegen.
Der Sender hat mir doch mehr Mühe verursacht, als gedacht. Die Morsetaste betätigt das Relais 1, welches die Schirmgitter-Spannungen der beiden Röhren auftastet. Die Resonatoren reagieren wesentlich empfindlicher bzw. mit mehr Drift auf Belastung im Vergleich zu Quarzen. Die größte Verbesserung konnte durch das Verhältnis der Kondensatoren C23 und C26 erreicht werden. Die Schirmgitter-Spannung der Oszillator-Röhre sollte stabilisiert werden. Der Zerhacker, welcher später zur Anwendung kommen soll, stellt diese 150/160V eh schon stabilisiert zur Verfügung. Neben den Belastungsproblemen des Resonators gab es noch unregelmäßige Frequenzschwankunge. Diese wurden durch Luftzug verursacht. Seit der Resonator in ein Bällchen aus Polyesterfaser eingepackt wurde, sind die Schwankungen weg. Mit diesen Änderungen driftet das Signal bei 7 MHz innerhalb 5 Sekunden um 11 Hz runter und stabilisiert sich dann. Während des Gebens reduziert sich die Drift auf ca. 4 Hz. Auf 80m reduziert sich die Drift logischerweise auf die Hälfte. Ich denke, damit kann man leben. Durch die Maßnahmen schwächelt der Oszillator etwas mit dem Ausgangssignal an der Anode, wodurch sich vor allem bei der Verdoppelung auf 40m die Leistung um ca. 1 Watt reduziert. Die Ausgangsleistungen betragen jetzt: 80m -> 3,8 Watt 40m -> 3,1 Watt Als nächstes kommt nochmal der Empfänger unters Messer bzw. unter den Lötkolben. Möglicherweise entsteht noch ein Superhet mit Phasing-Filter draus, denn ich hab in meier Bastelkiste 4 Quarze mit 1600 kHz gefunden.
Die Drift beim Geben ist doch eine Folge der thermischen Laständerung durch das Schalten der Schirmgitterspannung der Oszillatorröhre. Wie wäre es, die Röhre nicht gleichspannungsmässig zu tasten, sondern HF-mässig z.B. durch Kurzschliessen von L18 oder im Quarzkreis, sodass sich durch das Tasten keine oder nur minimale Temperaturänderungen ergeben ?
Hallo eric Danke für den Hinweis, ich hab das mal kurz ausprobiert. Wird das Schirmgitter getastet, ist die Anfangstendenz nach unten etwas größer. Ansonsten ähneln sich die Linien, selbst nach einer Minute gibt es noch ein leichtes hin und her. Wird die Schwingung an der Kathode unterdrückt, ändert sich ohne Gittergleichrichtung der Arbeitspunkt der Röhre auch. Eine weitere Idee wäre, den Resonator nicht isoliert einzupacken, denn dadurch kann er die Wärme nicht ableiten. In Wärmeleitpaste eingebettet in einer Bohrung in einem Aluklotz zu versenkt funktioniert die Wärmeabgabe und der "kalte Thermostat" sollte dann die Drift deutlich reduzieren bzw. verlangsamen. Gruß, Bernd PS Vermutlich wird der Weltempfänger oder die USB-Soundkarte überfordert, daher die vielen Linien.
B e r n d W. schrieb: > Mit diesen Änderungen driftet das Signal bei 7 MHz innerhalb 5 Sekunden > um 11 Hz runter und stabilisiert sich dann. Während des Gebens reduziert > sich die Drift auf ca. 4 Hz. Um 4 Hz Chirp (und selbst 11 Hz) brauchst du dir gerade bei der MAS keine Gedanken machen. Solange das Signal noch in ein 270-Hz-Filter reinpasst :), ist alles OK.
Mit einem Resonator in ein Kupferröhrchen isoliert eingebaut verhält es sich nur etwas anders, nicht besser. Nehm ich einen 7030 kHz Quarz, steht die Frequenz wie festgenagelt. Der Frequenzzähler springt mal 1 Hz hoch oder runter. Der Quarz läßt sich ohne Drossel um ca. 2 kHz ziehen, während der verdoppelte Bereich beim Keramik-Resonator um ca. 150 kHz variiert. Dieses Verhältnis macht schon deutlich, um wieviel sensibler der Resonator reagiert. Mit dem Quarz wären allerdings andere Teilnehmer unerreichbar, falls sie die genaue QRP-Frequenz nicht erreichen können. Die Frequenzagilität betrachte ich als wichtigen Vorteil, denn ich möchte den Trx auch später noch gelegentlich benutzen.
B e r n d W. schrieb: > Mit dem Quarz wären allerdings andere Teilnehmer unerreichbar, falls sie > die genaue QRP-Frequenz nicht erreichen können. Bei box73.de gibt es Quarze in 5-kHz-Abstufung. Damit habe ich letztes Jahr gearbeitet, bekomme sie aber auch nur ca. 3 kHz gezogen, d. h. es sind dazwischen immer noch 2 kHz breite Lücken. Noch nicht ganz optimal.
Jörg W. schrieb: > Quarze in 5-kHz-Abstufung. Damit habe ich letztes Jahr gearbeitet, > bekomme sie aber auch nur ca. 3 kHz gezogen, Zwei Quarze parallel lassen sich weiter ziehen und damit die Lücken möglicherweise schliessen. B e r n d W. schrieb: > Der Quarz läßt sich ohne Drossel um ca. 2 kHz ziehen, Die Drossel verringert die Oszillatorgüte, verschlechtert damit die Stabilität aber vergrössert den Ziehbereich. > während der verdoppelte Bereich beim Keramik-Resonator > um ca. 150 kHz variiert. Der Keramik-Resonator hat eine viel geringere Güte und lässt sich darum viel weiter ziehen. Hauptsächlich hat die Frequenzdrift doch 2 Ursachen, die auch völlig getrennt zu behandeln sind: 1.der Oszillatorkreis 2.die Röhre Zu Zwei: Belastungsänderungen durch das Tasten führen zu Frequenzsprüngen. Also muss man irgendwie die Last der Röhre in den Tastpausen konstant halten. Wenn beispielsweise das Brücken von L18 die Last vergrössert, weil die negative Gittergleichrichtung entfällt kann man vlt auf eine RC-Kombination umschalten, die so dimensioniert ist, dass zwar die Schwingung stoppt, aber der Katodenstrom konstant bleibt. Auch die Anodenspannung darf sich nicht ändern und muss deshalb stabilisiert sein.
Die Anodenspannung ist stabilisiert mit dem hier: http://www.radiomuseum.org/r/heath_regulated_power_supply_ps.html Verändere ich die Anodenspannung von 140V auf 210V, ändert sich die Frequenz nur um ca. 20 Hz. In der Mitte gibt es ein Maximum -> Steigung=0. Dabei ist die Schirmgitterspannung mit einer Z-Diode auf 132V stabilisiert, die kommt später wieder weg bzw wandert in den Zerhacker. Dann hab ich einen Kathodenwiderstand ~3k eingebaut, mit dem sich der selbe Arbeitspunkt einstellt wie beim schwingendem Oszillator. Um die Schwingung zu stoppen, hab ich den Resonator überbrückt und nach 1 Minute freigegeben. An der Drift hat das nichts geändert. Eine schlechtere Güte des Resonators im Vergleich zum Quarz bedeutet, dass er im Betrieb mehr Wärme freisetzt. IMO ist dies der Grund für die Drift. Um das nochmal zu relativieren, die Drift beträgt 6 Hz bei 3560kHz, nicht 6 Hz pro Minute. Drei Herz sind von musikalischen Menschen mit guten Ohren gerade noch hörbar. Natürlich verdoppelt sich mit der Frequenz bei 7030 kHz auch die Drift auf 12 Hz. Eine echte Verbesserung wäre möglich, wenn man den Resonator zusammen mit einem JFet-Oszillator in ein thermostatisiertes Gehäuse einbauen würde, dabei den JFet so aushungern, dass er nur 1mW Leistung aufnimmt. Die erforderliche Anzahl an Bauelementen würde jedoch das MAS-Prinzip sprengen.
B e r n d W. schrieb: > Dann hab ich einen Kathodenwiderstand ~3k eingebaut, mit dem sich der > selbe Arbeitspunkt einstellt wie beim schwingendem Oszillator. Um die > Schwingung zu stoppen, hab ich den Resonator überbrückt und nach 1 > Minute freigegeben. An der Drift hat das nichts geändert. Ja, jetzt verstehe ich es: Der Einfluss der Röhre ist zu vernachlässigen gegenüber der Drift des Resonators, der sich bei jedem Tastimpuls neu erwärmt. Kennst Du das thermische Ersatzschaltbild ? Die Verlustwärme im Resonator stellt einen Wärmestrom i(Watt) dar, der am Wärmeübergangswiderstand R(K/W) zur Umgebung eine Temperaturdifferenz i x R = t(K) bewirkt. Parallel zu R liegt eine Wärmekapazität C(Ws/K), die zusammen mit R die Zeitkonstante T = R x C in s bildet. Wenn die Temperaturschwankungen gering sein sollen, muss also die Zeitkonstante T groß sein. R wird bestimmt durch die Wärmeisolation und findet seine Grenze in der zulässigen Maximaltemperatur des Resonators, C wird bestimmt durch die zu erwärmende Masse multipliziert mit der spezifischen Wärme. Große Zeitkonstante hat aber den Nachteil, dass es lange dauert, bis der Resonator seine Endtemperatur erreicht hat. Dem könnte man abhelfen durch eine zeitbegrenzte Zusatzlast, sprich Heizwiderstand. Nicht berücksichtigt beim Vorstehenden habe ich die Teilezählung. Ich hoffe, ich habe Dir weitergeholfen, (und auch mir selbst, denn solche Überlegungen habe ich bisher nicht angestellt). Gruß, eric.
Eine letzte Frage in diesem Forum : Was hältst Du von dem thermischen Ersatzschaltbild ? Adieu, eric.
Hallo eric Ich hatte den Resonator mit Wärmeleitpaste in ein U-förmiges Aluminiumblech eingebettet, um die Wärmekapazität zu erhöhen und dieses Gebilde mit Polyesterfasern isoliert in ein Kupferrohr gesteckt. Die Anfangsdrift war identisch, welche vermutlich durch die Wärmeausbreitung im Resonator entsteht. Wahrscheinlich hat sich die Drift im mittleren Zeitbereich etwas glättet, aber das größte Problem am Anfang bleibt bestehen. Mechanisch kommt man an den Kern des Resonators nicht ran, ohne ihn zu zerstören. Damit kann nur die zugeführte Leistung reduziert werden. Wenn der Resonator mit geringerer Amplitude läuft, reduziert sich der Überschwinger am Anfang deutlich, leider wird dann eine weitere Puffer bzw. Verstärkerstufe erforderlich. Man könnte noch versuchen, z.B. vier Resonatoren parallel zu schalten, damit teilt sich die Leistung auf und wird pro Resonator geringer. Falls jedoch die Erwärmung durch die angelegte Spannung verursacht wird, müssten die Resonatoren in Reihe geschaltet werden. Letzteres wäre noch einen Versuch wert. In meiner ersten Variante hatte ich das Problem nicht, da der Resonator auch beim Empfang wegen dem RIT durchlief. In anderen Schaltungen läuft der Oszillator auch weiter, wird jedoch beim Empfang um ca. 10 kHz verstimmt, um die erzeugt Frequenz aus dem Empfangsbereich zu bekommen. Freundliche Grüße, Bernd
B e r n d W. schrieb: > Wenn der Resonator mit geringerer Amplitude läuft, reduziert sich der > Überschwinger am Anfang deutlich, leider wird dann eine weitere Puffer > bzw. Verstärkerstufe erforderlich. Ich glaube, einen MAS-Transceiver zu bauen, den du an heute üblichen Alltagsansprüchen misst (hier halt bezüglich des Chirps), ist keine sehr sinnvolle Strategie. Als Alltagstransceiver kannst du dir lieber einen mcHF oder sowas aufbauen, da hat man dann allen Komfort, den man sich wünschen kann. Den Transceiver für die Minimal Art Session wiederum baust du so, dass du bestmöglich Bauteile sparen kannst, wobei er halt „gerade noch betreibbar“ bleibt. Etwas Chirp ist da kein Thema. Meine Teilnahme im vorigen Jahr (das erste Mal, dass ich die schon lange gehegte Intention in die Tat umgesetzt hatte) war ja mit einem einachen, frei schwingenden (und noch dazu „klapprig“ aufgebauten) Meißner-Oszillator, und die Gegenstationen hatten alle Mühe, meinem Signal folgen zu können und ich genauso viel Mühe, ihn überhaupt so einigermaßen auf die gewünschten QSO-Partner abzustimmen. Trotzdem hat es Spaß gemacht. Besser als das wirst du auch mit 4 Hz Chirp allemal. ;-)
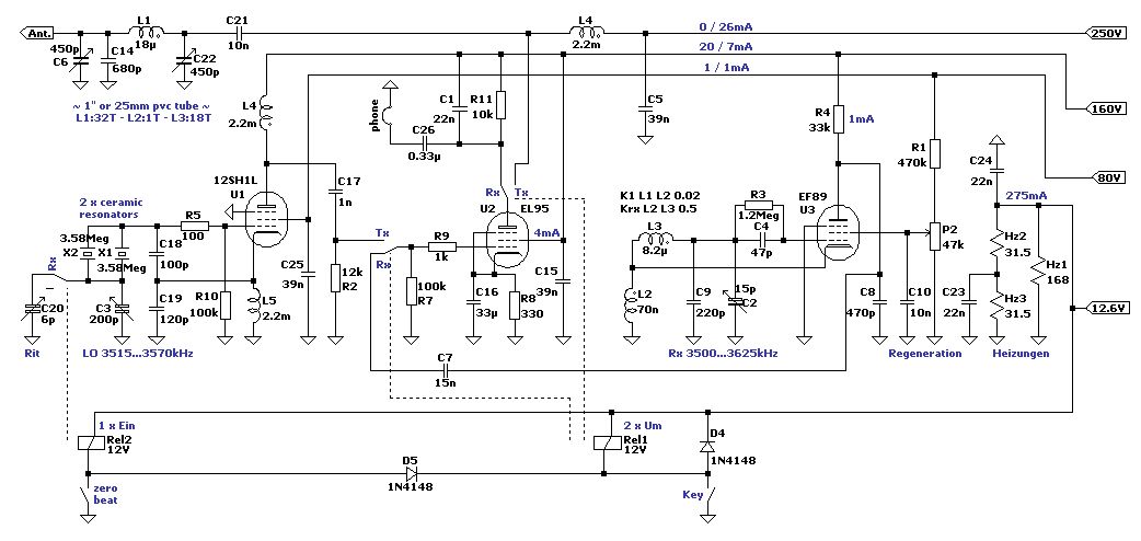
Der Empfänger ist gerade nochmal unterm Messer. Bei der "neuen" Schaltung (siehe Anhang) handelt es sich um einen Superhet mit schmalem Quarzfilter. Das Frontend funktioniert schon, momentan bin ich beim ZF-Filter. Das sind jetzt zwar ein paar Teile mehr geworden, aber das Ziel, 40m und 80m abdecken zu können, ist damit ereicht. Noch offen: - Statt der EL95 muss eine andere Senderöhre mit 12.6V Heizspannung verwendet werden, da die Heizspannung nicht mehr passt. - Falls die Lautstärke des Empfängers schon ausreicht, ist die Doppelnutzung der Sendeendstufe nicht mehr nötig. - Hoffentlich kommt beim Senden aus dem Empfänger ein erträgliches Geräusch, welches als Mithörton geeignet ist. - Optional sollte Break-In möglich sein.
B e r n d W. schrieb: > - Hoffentlich kommt beim Senden aus dem Empfänger ein erträgliches > Geräusch, welches als Mithörton geeignet ist. Wenn nicht: . generier dir einen Mithörton direkt an der Taste; das zählt dann nicht in die MAS-Bauteilzahl herein . stell dir einen Monitor-Rx daneben Die MAS muss nicht bequem sein, sondern einfallsreich. ;-)
So, der fliegende Aufbau läuft (Schaltplan im Anhang) Empfindlichkeit und Drift des VFOs sind akzeptabel Das CW-Filter ist mit 250Hz fast zu selektiv, man hört jedoch im Stopbereich noch leise Signale. Es sind halt nur drei Quarze. Wahrscheinlich würde sich das durch einen soliden Aufbau mit Abschirmung noch erbessern. Die Spitzzange muss fürs Feintuning herhalten. http://www.b-weeber.de/bilder/MAS_Transceiver/Superhet_2xECH81_&_CW-Filter.mp4 Mit knapp 70 Teilen finde ich den Transceiver schon ein wenig aufgeblasen. Deshalb die Überlegung, ob es auch mit nur einer ECH81 ginge, dann aber wieder mit der doppelt genutzten EL95 als NF-Verstärker. Welchen Receiver soll ich jetzt favourisieren (bitte ankreuzen)? O das ECO/Hartley-Audion von ganz oben O den Superhet mit zwei ECH81 O einen Superhet Light mit nur einer ECH81
Es geht weiter! So sieht übrigens die Durchlasskurve das Quarzfilters aus. Die Kerbe recht der Durchlasskurve wird dur die Parallelkapazitäten von X2 und X3 verursacht. Die linke Kerbe entsteht durch Überkompensation der Parallelkapazität von X1. Je größer C3, desto näher rückt die Kerbe an den Durchlassbereich heran, gleichzeitig geht jedoch ein Teil der Weitabdämpfung verloren. Imo ist hier mit der relativ symetrischen Kurve ein guter Kompromiss erreicht. Trotzdem tendiere ich zum Audion, das Gerät kann im Grunde genommen auf 80m und 40m senden um empfangen. Der Teufel lauert jedoch im Detail: 1. Teilweise ist die Kopplung zur Antenne zu fest, manche Sender sind zu stark. Gleichzeitig verhindert ein optimal abgestimmtes Pi-Filter den Schwingungseinsatz beim Audion. Jetzt hilf auf die Schnelle nur noch ein entkoppelter Schwingkreis auf einem weiteren Spulenkörper 2. Mit einer Taste kann ich den VXO seperat in Betrieb nehmen, um auf Schwebung "einzupfeifen". Das Audion wird jedoch durch ein zu starkes Oszillatorsignal so überfahren, dass der Mitnahmebereich 2-3 kHz groß ist. Trenne ich den VXO vom Rest der Schaltung, kann ich die richtige Sendefrequenz auf 100 Hz genau treffen. 72, Bernd -.. ..-. ...-- -.. .-..
Der Superhet mit nur einer ECH81 läuft jetzt auch. Dabei hat sich herausgestellt, daß das ZF-Signal direkt vom Mischer aufs Audion überspricht. Das Quarzfilter ist daher praktisch wirkungslos ist und kann entfallen. Um das Quarzfilter für die Seitenband-Unterdrückung nutzen zu können, müssten zwei getrennte Röhren verwendet werden. Auf der anderen Seite kann jetzt die ZF-Frequenz auf den optimalen Wert von 1750 kHz verschoben und der VFO per Bandspreizung auf 5250-5350 kHz eingeengt werden. Der Empfänger wird dadurch kalibrierbar. Aus dem ZF-Audion kommt sogar etwas mehr NF-Signal raus, als bei der aufwändigeren Schaltung mit der ECH81 als Produkt-Detektor. Die Schaltung läuft viel stabiler, als das ursprünglich Audion auf dem 40m-Bereich. Leider passt jetzt der Heizstrom der ECH81 nicht mehr zur EL95. Außerdem ist die 12SH1L mit einem µ=1,5 mA/V ein wenig schwach auf der Brust für die 40m Frequenzverdopplung. VXO Tx Rx Heizung gesamt 12SH1L EL95 EF89 12,6V / 275mA (alte Variante) 12SH1L EL95 ECH81 12,6V / 375mA (63 Ohm parallel zur EL95 Hz.) EF80 12BY7A ECH81 12,6V / 600mA (EF80 und ECH81 in Reihe) Mich schmerzt ein wenig die erhöhte Heizleistung (ohne Mehrwert). Gibt es eine andere geeignete Senderöhre, die mit 6,3V / 300mA für die Heizung auskommt, damit zur ECH81 passt und auch noch als NF-Verstärker funktioniert? Die GL-5686 mit 6,3V / 350mA Heizung benötigt anscheinend eine höhere Ansteuerspannung als die EL95. Die QQE02/10 oder QQE03/12 sind für Gegentakt ausgelegt und passen nicht so recht in die jetzige Schaltung. Nimmt man keine Rücksicht mehr auf die Heizung, kämen außer der 12BY7A weitere Röhren in Frage (einige davon finden sich in der Bastelkiste): 6,3V / 400mA -> 6K6 6,3V / 450mA -> EL90, 6BW6, 6CM6, 6CZ5 6,3V / 760mA -> EL84, EL86 12,6V / 225mA -> 12CM6 12,6V / 300mA -> PCL81, PCL86, 12BY7A 12,6V / 450mA -> RL12P10
> ist die 12SH1L mit einem µ=1,5 mA/V ein wenig schwach
µ ist Unfug, das gibts nur bei Trioden, die Steilheit S war gemeint.
ECH81: S = 0,7 mA/V (Mischsteilheit)
12SH1L: S = 1,5 mA/V
EF89: S = 4,4 mA/V
EL95: S = 5,0 mA/V
EF80: S = 7,4 mA/V
Kleines Zwischenspiel Heute hab ich mir ein SWR-Meter für den Bereich 3,5 MHz und tiefer umgebaut. SWR-Meter aus dem CB-Funk mit zwei Instrumenten kann man oft schon für 5-10€ ersteigern. Die dort eingebauten Richtkoppler sind jedoch für die untere Kurzwelle viel zu kurz und müssen durch einen Ringkern ersetzt werden. Die Schaltung funktioniert gut, rückwärts hebt der Zeiger mit dem 50 Ohm Dummy gerade noch sichtbar vom Nullpunkt ab. Zwischen 80m und 40m ist kein Unterschied feststellbar. Im aktuellen Umbau befindet sich die Schaltung aus der Handskizze. Inzwischen würde ich eher die Bauteilwerte aus der Simulation verwenden, denn durch die niedrigere Spannungsteiler-Impedanz reduziert sich der Einfluss/Rückwirkung der 1N60 Diodenkapazitäten. Die Unterschiede sind jedoch nicht so groß, daß sich eine nachträgliche Änderung lohnt. Gruß, Bernd PS Die kleine Morsetaste stammt aus England, Bj. 1939.
Fertig, bevor es immer mehr Teile werden, höre ich jetzt auf. Im Vergleich zur ersten Version wurde das RIT entfernt. Dafür gibt es eine Verdopplung der VXO-Frequenz für 40m, 80/40m Umschaltung des Audions. Das Audion zeigte auf 40m eine zu große Frequenzdrift beim Drehen an der Rückkopplung, deshalb wurde die Schwingkreisinduktivität gedrittelt und die Kapazitäten verdreifacht. Die Bandspreizung des Audions ist über einen großen Bereich proportional zur Skala (1 Teilstrich = 1kHz). Ein Relais für Rx/Tx Antennenumschaltung und einen HF-Regler verbessern die Isolation zwischen Empfänger und VXO, wodurch sich letzterer leichter und genauer auf Schwebung einstellen läßt. Dann gehts jetzt bei der Wechselrichter-Baustelle weiter, der Transceiver soll sich auch portabel betreiben lassen. Ein Ausgang für stabilisierte 170V fehlt noch und das Ganze muss mechanisch stabil aufgebaut werden. Es scheinen genügend Leistungsreserven vorhanden zu sein, ermittelte Daten bei einer Akkuspannung von 13,8 Volt: Rlast U[V] I[mA] P[W] ~~~~~~~~~~~~~~~~~~~~~~~ ohne >350 0,0 0 9k 300 33,3 10 6k 280 46,7 13 3k 246 82,0 20
Na, bin ja gespannt, ob ich dich hören werde. ;-) Ich muss mir noch überlegen, ob ich mich zu Hause hinsetzen will oder irgendwo in die Gegend gehen.
Hallo Jörg
> Na, bin ja gespannt, ob ich dich hören werde. ;-)
Und ich erst. Im Prinzip zeigt die Antenne in deine Richtung, wenn man
dann noch von der Steilstrahlung ausgeht. Ein Abstrahlwinkel von 40°
wäre das Optimum. Hab gerade mal nach den Ausbreitungsbedingungen
geschaut, das 40m-Band wird ab 18:00 UTC aktiv, das 80m-Band erst ab
21:30 UTC. Zuhause könnten wir übers Forum Kontakt halten, falls es
nicht gleich funktioniert.
Anderes Thema, ich hätte noch einen Vorschlag für einen Empfänger.
Zeitlich würde das für den 5.5. noch reichen und er würde zu deiner
Schaltung passen.
Erstmal filtert das Pi-Filter, bei einem doppelten ist meist in der
Mitte die Amplitude höher. C12 und L4 bewirken beim Empfang eine
Resonanzüberhöhung von ~25dB. Der Mischer mit dem DG-Mosfet arbeitet in
eine Drossel ~1 Henry welche mit C14 auf der NF-Wunschfrequenz einen
Schwingkreis bildet. Dadurch ist auch die Mischverstärkung recht hoch.
Die 1H Drossel könnte auch direkt durch einen Kopfhörer ersetzt werden.
Die 100µV an der Antenne sind bei den teilweise verwendeten Pixies schon
fast die Nachweisgrenze. Deren Schaltmischer dämpft erst mal mit 6dB.
Bei dem selben Signal kommen hier fast 100mV aus dem Mischer.
B e r n d W. schrieb: > Zuhause könnten wir übers Forum Kontakt halten, falls es nicht gleich > funktioniert. Oder über Email, stimmt. Ist auf jeden Fall ein Argument. Muss ich mir nur einfallen lassen, was ich für 80 m als Antenne hingehängt bekomme. Für 40 m tut's die auf dem Dach so einigermaßen.
Ich habe noch einen kleinen Einankerumformer ..der ist so ca 20-25cm lang ca. 10cm im Dmr. und relativ leise.. Das ist irgendwelcher alter Militärkram, das ist der Letzte von einer ganzen Hucke die ich mal verramscht habe und ich hatte mir den eigentlich aufgehoben..der hat eine kleine Delle am Gehäuse. Das Ding macht aus 28V irgend eine Anodenspannung und eine negative Gitterspannung. Für solch einen Quatsch wie hier würde ich den hergeben.. Gruß, Holm
Holm T. schrieb: > Das Ding macht aus 28V irgend eine Anodenspannung und eine negative > Gitterspannung. Für solch einen Quatsch wie hier würde ich den hergeben. Wäre natürlich dann interessant, wenn man so eine Röhrenkiste portabel benutzen will. Im Moment waren wir ja erstmal beim Betrieb zu Hause gedanklich angekommen, da man dort auch parallel das Internet hätte.
So, der Wechselrichter schwingt mit 150 Hz, die Ausgansspannungen
betragen 270V/50mA und 170V/15mA stabilisiert. Der Transceiver läßt sich
jetzt autonom am danebenstehenden 12V Akku oder aus dem
Zigarettenanzünder betreiben.
Der 12V-Eingang des Wechselrichters ist verdrosselt, um Störungen zu
vermeiden. Erdschleifen werden bei 150 bzw. 300 Hz sofort hörbar.
Eisenverluste sind kein Thema, der Drahtwiderstand der 2 x 9V
Primärwicklungen macht die meisten Verluste.
Von der Ausgangsleistung des Transceivers bin ich etwas enttäuscht,
leider kommen momentan nur 2,5 Watt raus. Um Bauteile zu sparen liegt
das Schirmgitter der EL95 auf der 170V-Versorgung, möglicherweise ist
das zu wenig.
@ Jörg
> wenn man so eine Röhrenkiste portabel benutzen will
Das wird in dem Moment interessant, wenn die jetzige Antenne nicht
richtig funktionieren will. Auf dem nahen Hügel wäre genügend Platz für
41m Draht. Der Boden ist feucht und es gibt Weinbergdrähte als
Gegengewicht.
QRP-MAS 2016 ist vorbei, das Gerät hat funktioniert. Der Weg ist das Ziel, es hat Spass gemacht! Auf 40m war ziemlich viel los, fast wie ein Pile-Up. Für den 0V1 Empfänger und ohne Skills eine Nummer zu groß. Es waren ständig mindestens zwei Stationen auf dem anderen Seitenband zu hören und nicht von den "richtigen" zu unterscheiden. Auf 80m ging es deutlich ruhiger zu. Trotzdem habe ich nur ein QSO geschafft, es war mein erstes überhaupt. Es verlief ungefähr so, wie es Wilhelm hier beschrieben hat: Beitrag "Re: Windom-Antenne mit Verlängerungsspule für 80m?" Das nächste Mal sollte es ein Superhet mit Quarzfilter sein: https://www.mikrocontroller.net/attachment/277724/Superhet_MAS_v2gif.gif Die zuvor aufgebaute Schaltung hat prinzipiell funktioniert. Es wird keine Probleme mit Übersprechen am Quarzfilter geben, solange sich die beiden Systeme in unterschiedlichen Röhren befinden. Gruß, Bernd
B e r n d W. schrieb: > Trotzdem habe ich nur ein QSO geschafft, es war mein erstes überhaupt. Nun denn, herzlichen Glückwunsch dazu! Wenn du das ganz allein durchgestanden hast, ist die Leistung um so größer. So gut wie jeder von uns hat das wohl mit dem von Wilhelm genannten Beistand neben Taste/Kopfhörer in seinem Leben absolviert. p.s.: Schalt' die Kiste ruhig mal in der Woche abends an und antworte mal auf ein paar CQ-Rufe. Da ist die Stimmung deutlich ruhiger als am Donnerstag, bei dem die Bänder ja vor allem voll von RP71-Stationen waren.
Hallo zusammen, hallo Bernd,
das 1. QSO des Lebens und dann gleich in CW...
Boooääähhh..
Super!
Nicht nur herzlichen, sondern herzlichsten Glückwunsch!
Hast ja ein schönes Rufzeichen: DF3DL, lässt sich gut geben.
Deinen Hinweis auf mein Geschreibsel, Tel Aviv, so ist das
Leben. Die Erfahrungen muss jeder selbst machen.
Jetzt nur nicht nachlassen. Stürze dich in dieses Abenteuer.
DX muss überhaupt nicht sein. Jedes QSO - selbst wenn es mit dem
Nachbarn um die Ecke ist - macht dich sicherer, bringt dich weiter.
Das 1.QSO mit einem Ami oder VK wird dir dann wieder den Schweiss
auf die Stirn treiben.
Das ist eben etwas anderes, als wenn die Tagesschau auf ihren
Korrespondenten in der Wüste Gobi umschaltet.
Sie entschuldigen sich noch für die schlechte Qualität des
Bildes und/oder des Tones wo eigentlich nichts ist.
Mit den Fingern dabei, selbst gekonnt, selbst gemacht; das
ist da Maß der Dinge! Auch du wirst in den Lautsprecher kriechen
oder den Kopfhörer auffressen wollen.
Vorläufig nix mehr LT-Spice; QSO-Fahren ist angesagt bis du keine
Beruhigungspillen oder 'Braunsche Röhren' sprich Bier brauchst.
Du hast nun einmal die angebliche, augenscheinliche Brücke
überschritten.
Jetzt nur weiter!
73
Wilhelm
PS:
Verrate mir bitte, wie es in diesem Forum geht, dass man
sich auf einen bestimmten Beitrag in einem bestimmten Thread
referenziern kann, so wie du es gemacht hast bzgl. der
Beschreibung meiner ersten QSO Erfahrungen.
Dein Beitrag vom 08.05.2016, 12.33
> Beitrag "Re: Windom-Antenne mit Verlängerungsspule für 80m?"
Jörg wird mir das sicher auch erklären können.
Wilhelm S. schrieb: > Jörg wird mir das sicher auch erklären können. Ja, du markierst den Text mit der Maus, und gehst dann unterhalb des Beitrags auf „Markierten Text zitieren“. Oder aber, du markierst nichts, gehst auf „Antwort mit Zitat“, und löschst im Editorfenster, was du alles nicht mehr brauchst. Die Überschrift sieht im Editorfenster etwas anders aus (da steht die Beitragsnummer mit drin, auf die sich bezogen wird), das wird dann in der Anzeige durch die Forensoftware in die passende Überschrift „umgerubelt“. > das 1. QSO des Lebens und dann gleich in CW... Damals™ ging das gar nicht anders. ;-) Da man sich ja typischerweise (mangels Ausbildungsrufzeichens, die gab's in der DDR auch erst seit 1980, zusammen mit den Y2-Präfixen) das Call eines anderen OMs „borgen“ musste, konnte man sich ja nicht noch dessen Stimme borgen …
Hallo Jörg und Wilhelm > Damals™ ging das gar nicht anders. ;-) Zu Zeiten der Knatter- oder Funkenlöschsender konnten "die" nicht anders. ;-) Ab ca. 1924 gab es schon Anleitungen für AM-Modulierte Röhrensender. Bei einer Schaltung wurde das Kohlemikrofon direkt in der Zuführung der Anodenspannung betrieben. Als ich von der 'Braunschen Röhre' gelesen habe, konnte ich mir beim LTspice-Simulieren ein Grinsen nicht verkneifen. Mit dem Rufzeichen habe ich einige Zeit rumprobiert und davon drei Vorschläge eingereicht. Der Beste davon wurde es dann. Ein QSO habe ich seither noch nicht probiert, aber geübt wird schon kräftig. Jeden Tag ein paar QSOs auf Uni-Twente mithören und Nachrichtentexte mit dem Keyer geben (unter ständiger Beobachtung, Bild). Um mich unter Zugzwang zu setzen, wäre ein neues Ziel nicht schlecht, z.B. Die Hot-Party in der Klasse A oder Klasse D. http://www.qrpcc.de/contestrules/hotr.html Hab mir mal einen alten Röhrensender mit einem Geloso VFO Modul mit großer Skala ersteigert. Der hier sieht so ähnlich aus: http://www.philipstorr.id.au/radio/seven/geloso/geloso.htm Als Senderöhre steckt eine RL12P35 drin. Er muss von AM auf CW zurückgebaut werden. Dazu passend ein funktionsfähiger BC348-O. https://www.youtube.com/watch?v=qhw-UKptBjU Gruß, Bernd
B e r n d W. schrieb: >> Damals™ ging das gar nicht anders. ;-) > > Zu Zeiten der Knatter- oder Funkenlöschsender konnten "die" nicht > anders. ;-) Schon klar. Sollte nur heißen: es war zu der Zeit völlig selbstverständlich, dass die primäre Hürde für den Zugang zur Kurzwelle die QSO-taugliche Beherrschung von CW war (wie damals durch die VO Funk vorgeschrieben). Dass man, wenn man erstmal CW-QSOs beherrscht, danach auch welche in SSB zu führen in der Lage ist, hat niemand je bezweifelt. ;-) Folglich war das erste QSO zwangsläufig eins in CW. > Ein QSO habe ich seither noch nicht probiert, aber geübt wird schon > kräftig. Probier' doch ruhig mal, QSOs außerhalb von Contesten sind durchaus ruhiger. Bei einem 08/15-QSO mit "QTH Dresden - name Joerg - tnx fer QSO - hpe cuagn - 73" schreibe ich schon lange nicht mehr Zeichen für Zeichen mit. Nett ist es natürlich, wenn der QSO-Partner dann, falls er doch noch konkrete Inhalte jenseits des Standardtexts sendet, noch eine Art „Einleitung“ voranstellt: irgendwas, was die Aufmerksamkeit erweckt, jetzt mitzuschreiben, ohne dass es schon selbst wichtig wäre. ;-) (Beim Geben mit der Handtaste genügt es schon, dann einfach langsamer zu geben.) > Um mich unter Zugzwang zu setzen, wäre ein neues Ziel nicht schlecht, > z.B. Die Hot-Party in der Klasse A oder Klasse D. > http://www.qrpcc.de/contestrules/hotr.html Habe ich bislang noch nicht mitgemacht, aber prinzipiell könnte ich ja in Klasse C mit den MAS-TXen teilnehmen. 2 x 2 Stunden klingt auch nicht stressig. > Als Senderöhre steckt eine RL12P35 drin. Brauchst du davon noch eine oder zwei? Habe hier noch welche aus dem Nachlass eines verstorbenen OMs rumliegen. Würde ich dir gern überlassen, wenn sie auf diese Weise nicht nur in eine Vitrine, sondern in eine reale Funke wandern.
Hallo Jörg >> Als Senderöhre steckt eine RL12P35 drin. > Brauchst du davon noch eine oder zwei? Danke für das Angebot, da wäre ich nicht abgeneigt. Es steckt zwar eine Röhre drin, aber keine Ahnung, wie gut die noch ist. Das ist der erwähnte Geloso V.F.O. 4/104 http://bama.edebris.com/manuals/geloso/vfo4-104/ Vom Rest muss erst mal per Re-Engineering eine Bestandsaufnahme gemacht werden. Direkt neben der RL12P35 steckt eine 6AS7, eine, vermutlich für die AM-Modulation verantwortliche, kräftige Doppeltriode. Die kommt raus, denn die Heizleistung beträgt mit 6,3V / 2,5A ca. das doppelte der Sendeendstufe. > QSOs außerhalb von Contesten sind durchaus ruhiger Gerade versuch ich mich mit Morse-Runner vertraut zu machen. Dabei geht es ja eher um den koordinierten Ablauf. Gruß, Bernd
B e r n d W. schrieb: > Danke für das Angebot, da wäre ich nicht abgeneigt. Dann müsstest du mir mal eine Sackpostadresse mailen.
Inzwischen sind die Schaltungen vom QRP MAS 2016 online, Jörgs Sender sind auch dabei. http://www.dl0hbs.de/qrp-mas16.php
B e r n d W. schrieb: > Auf 80m ging es deutlich ruhiger zu. Trotzdem habe ich nur ein QSO > geschafft, es war mein erstes überhaupt. Gratuliere dir zum "ersten male"...;-) Ich kann mich noch gut an mein erstes CW Qso erinnern. Ich habe so einen alten Finnen erwischt der dummerweise mit mir deutsch schwätzen wollte... Ich habe ihm dann erklärt, dass es mein erstes CW Qso ist und dann hat er mir gratuliert und sich verständnisvoll kurz gefasst. Mann bin ich gewachsen in dieser für mich "ewigen"Zeitspanne von ein paar Minuten. Fünf Zentimeter mindesten ohne Stöckelschuhe....
Hallo herbert > Mann bin ich gewachsen in dieser für mich "ewigen"Zeitspanne von ein > paar Minuten. Fünf Zentimeter mindesten ohne Stöckelschuhe.... Ich bin eher auf den Boden der Tatsachen geschrumpft. Gewundert hat es mich trotzdem, ich hab nur ein mal mit meinen 2,5 Watt geantwortet und mein Gegenüber hatte schon alles. Das waren seine Skills, nicht meine. Mit dem Ablauf eines QSOs, Verwendung der Abkürzungen und dem Verstehen allgemein habe ich noch Probleme. Text muss ich mitschreiben und kann den Sinn oft erst beim nochmaligen Lesen erkennen. Es wird aber besser, mit dem Morse-Runner klappt es inzwischen ganz gut. Freundliche Grüße, Bernd
B e r n d W. schrieb: > Mit dem Ablauf eines QSOs, Verwendung der Abkürzungen und dem Verstehen > allgemein habe ich noch Probleme. Text muss ich mitschreiben und kann > den Sinn oft erst beim nochmaligen Lesen erkennen. Es wird aber besser, > mit dem Morse-Runner klappt es inzwischen ganz gut. Also ganz zu Anfang habe ich mir Standard QSO Text,also das übliche wie bedanken für die antwort auf den CQ Ruf, Vorstellung,Rapport ,QTH, Wetterbericht, bedanken fürs qso und Verabschiedung auf eine Zettel gut leserlich verewigt und "abgeklopft"...oder abgepaddelt;-).Das macht das ganze unter der nervösität einfacher ,da es nur wenige variable gibt die man einzufügen hat. Später braucht man das nicht mehr,da schreibt man nur noch mit. Ich habe mir angewöhnt die wichtigen dinge mindestens zwei mal zu geben , den qrp verbindungen sind oft schwierig und da gibt es natürlich auch newcomer die für die wiederholung und eine nicht zu flotte gebeweise dankbar sind. Anfängerfehler ist zb. schneller zu geben als man hören kann. Wenn die Gegenstation das Tempo mitgeht , dann bekommt man Probleme. Besser ist es nicht schneller zu geben als man selber hören kann. Es ist gar nicht so leicht sich zu disziplinieren wenn man mit der normalen Handtaste gibt.Ich bin nach meiner Prüfung sofort auf eine ETM-9C umgestiegen. Damit ist dann deutlich entspannter zu morsen und man kann ein festes Tempo gut mit einem Poti auch während eines QSO´S einstellen. 73
Sorry, ich habe den Text versehentlich abgeschickt ohne noch mal die Fehler zu bereinigen...und es sind jede Menge drinnen.
Übermorgen am 14. Mai 2026 ist wieder so ein QRP-MAS-Aktionstag. http://www.qrpcc.de/contestrules/mas/
Bitte melde dich an um einen Beitrag zu schreiben. Anmeldung ist kostenlos und dauert nur eine Minute.
Bestehender Account
Schon ein Account bei Google/GoogleMail? Keine Anmeldung erforderlich!
Mit Google-Account einloggen
Mit Google-Account einloggen
Noch kein Account? Hier anmelden.





























