Hallo, in diesem Dokument hier ist ein galvanisch isolierter Knoten dargetellt, Bild 10 auf Seite 7: http://www.ti.com/lit/an/slla272b/slla272b.pdf Was auch zu sehen ist, dass die Masse des linken Knotens mit dem galvanisch isolierten Teil des rechten Knotens verbunden ist. Frage: Warum wird das so gemacht? Kann auf diese Masse nicht verzichtet werden? Bei RS-485 genügen doch die differenziellen Signale A-B um zu senden oder empfangen. Danke schon mal. Sören
google doch Mal nach "Masse RS485", da steht die Antwort
Sören schrieb: > dass die Masse des linken Knotens mit dem > galvanisch isolierten Teil des rechten Knotens verbunden ist. 1. Dieser Satz ist in sich falsch. 2. Stimmt Deine Aussage nicht: Links ist die Masse mit PE_1, recht mit PE_2 verbunden.
Die Masse beider Transceiver ist mit PE1 verbunden. Google lieferte zu dieser Frage verschiedene Aussagen. Kam auch hier im Forum schon mal vor: Beitrag "RS485 galvanische Trennung?" Leider scheint es verschiedene Meinungen dazu zu geben, die mehr oder weniger begründet werden. Unterm Strich bin ich nicht schlauer.
Sören schrieb: > Leider scheint es verschiedene Meinungen dazu zu geben, die mehr oder > weniger begründet werden. > > Unterm Strich bin ich nicht schlauer. Das hat nichts mit Meinungen zu tun, sondern mit den Gegebenheiten beim Empfänger. Wenn dort einfach die LED eines Optokopplers über A/B zum Leuchten gebracht wird, ist die Masse ausgesprochen egal. Wenn dort irgendeine Schaltung werkelt, die nur Eingangsspannungen innerhalb eines bestimmten Bereichs verträgt (Common-Mode Bereich), kommt es auf den Bezug der Eingangssignale zur (Empfänger)-Masse drauf an, der z.B. durch eine Masseverbindung zwischen Sender und Empfänger hergestellt werden kann.
@Sören (Gast) >Warum wird das so gemacht? Weiles elektrisch notwendeing ist. Auch wenn die Empfänger differentiell arbeiten, so brauchen sie doch eine Masse. >Kann auf diese Masse nicht verzichtet werden? Nein. > Bei RS-485 genügen doch >die differenziellen Signale A-B um zu senden oder empfangen. Reicht nicht. RS485 braucht A, B und GND. Nur Sachen wie Ethernet kommen mit zwei Drähten aus, denn die sind gleichstromfrei und per Trafo potentialgetrennt.
Unterscheider schrieb: > Ich sehe etwas anderes. Die gelb markierte Masse ist die dritte Leitung zwischen Sender und Empfänger. PE2 ist da völlig raus ;-)
Vielleicht noch etwas zum Hintergrund: Ich habe hier einige Knoten, die über RS-485 verbunden werden sollen. Es ist unbekannt, ob diese oder zukünftige Knoten eine galvanisch isolierte Schnittstelle mitbringen. Die Schaltung, an der ich arbeite, ist so etwas wie ein Master für alle diese Knoten. Das bedeutet also, dass für jeden angeschlossenen Knoten 3 Leitungen A-B-GND benötigt werden. Und - als Konsequenz - der Master für jeden dieser Knoten eine eigene galvanische Trennung benötigt. Falls der Master nur eine galv. Trennung besitzt (nur 1 DC-DC Wandler für alle Kanäle) würden evtl. die Massen der angeschlossenen Knoten kurzgeschlossen. Das sollte man entspr. dem oben zitierten Dokument vermeiden. Stimmt diese Überlegung?
Sören schrieb: > Stimmt diese Überlegung? Wenn die Slaves keine Trennung haben, stimmt sie. Wenn die Slaves getrennt sind, kann man am Master die Massen auch parallelschalten.
Aber nachdem diese Eigenschaft der Slaves, vor allem von zukünftig angeschlossenen, unbekannt ist, muss ich wohl auf Nummer sicher gehen.
@Sören (Gast) >Das bedeutet also, dass für jeden angeschlossenen Knoten 3 Leitungen >A-B-GND benötigt werden. Ja. > Und - als Konsequenz - der Master für jeden >dieser Knoten eine eigene galvanische Trennung benötigt. Komischer Satz. Der Master hat doch nur eine RS485 Schnittstelle, egal wieviele Slave dort dranhängen. Also brauch er nur diese einmal galvanisch trennen. >Falls der Master nur eine galv. Trennung besitzt (nur 1 DC-DC Wandler >für alle Kanäle) würden evtl. die Massen der angeschlossenen Knoten >kurzgeschlossen. Nennen wir es lieber verbunden. Kurzschluß klingt nach Fehler, der hier aber nicht zwingend vorliegt. >Stimmt diese Überlegung? Wie es scheint hast du KEINEN RS485 Bus mit mehreren Slaves sondern getrennte RS485 Schnittstellen mit je nur einem Slave. Kann man machen, ist aber mehr Aufwand.
Ja, für jeden Slave gibt es einen eignen Kanal mit einem eigenen RS-485 Transceiver. Danke für die hilfreichen Antworten, damit kann ich jetzt weiter arbeiten. Schöne Grüße Sören
Eine Frage muss ich noch nachschieben: Was, wenn alle Knoten galvanisch getrennt sind? Die verbundene Masse stellt zwar ein gemeinsames Potential her, ist aber mit keiner echten Masse einer der Versorgungen verbunden. Wäre das ein Problem?
Naja, das Potential ist dan halt etwas undefiniert. Man könnte dann mittels hochohmigem Widerstand + Kondensator dazu parallel definiert anbinden.
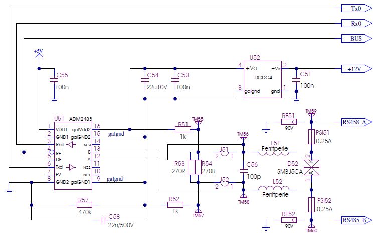
Hallo, > Sören schrieb: > Was, wenn alle Knoten galvanisch getrennt sind? Die verbundene Masse > stellt zwar ein gemeinsames Potential her, ist aber mit keiner echten > Masse einer der Versorgungen verbunden. > Wäre das ein Problem? wenn du beidseitig galvanisch getRennte RS485-Treiber hsst, dann wird faktisch keine "verbundene Masseleitung" mehr benötigt. Da reichen im einfachsten Fall 2 Leitungen als Verbindung (Schirm ist natürlich immer besser, zumindest bei langen Leitungen und hohem Störpotential ). Allerdings schwimmmen dann die galv. getrennten Treiber quasi auf einem undefinierten Potential. Das kann zu Problemen führen. Deshalb ist es zweckmäßig, die galv. getrennten Massepotentiale mit einem R-C-Glied auf PE festzulegen (z.B. 470kOhm...1MOhm/ 10...22nF). Der Widerstand verhindert, dass sich statische Ladungen ansammeln und das Massepotential auf unverträgliche Werte ansteigt. Das C dient dazu HF-Störungen gegen PE kurzzuschließen. Ein evtl. vorhandener Schirm wird aber natürlich mindestens auf einer Seite auf Erde/PE bzw. sogenannte "Schirmmasse" gelegt. Ob man auf beiden Seiten den Schirm auf PE legt, hängt von den Gegebenheiten ab. Bei Potentialdifferenzen können erhebliche Ausgleichsströme über den Schirm fließen. In dem Fall klemmt man nur auf einer Seite des Kabels den Schirm hart auf PE, die andere wird nur mit einem Koppelkondesator auf PE gelegt. Das ist aber eher ein Problem in industrieellen Anlagen mit sehr großen Leistungen im MW-Bereich Im Heimbereich hat man das Problem eher nicht, das kann man beide Seiten auf PE legen. Wenn man schon galv. Trennung macht, dann sollte man auch gleich noch eine wirksame Schutzbeschaltung vorsehen, z.B. gegen Überspannung und Blitzschlag. Für moderate Baudraten bis ca. 115kBaud kann man direkt Transzorbdioden zwischen die differenziellen Leitungen setzen (z.B. SMAJ5 oder ähnlich). Um bei Fehlschaltungen ein Abbrennen der Schutzdiode oder des Abschlusswiderstandes zu vermeiden, sezte ich auch noch Polyswitche (0,1A, z.B. RXEF010)in Reihe zu den Signalleitungen A und B. Als Schutz gegen hohe Gleichtaktstörungen (Blitzschlag) nutze ich 90V-Gasableiter gegen PE (Z.B. SG90 oder Bourns 2051-09. Bei hohen Datenraten (z.B. ProfiBUS 1/12 MBaud) sind die Kapazitäten von Transzorbdioden schon zu groß, so dass die Leitungen damit fehlterminiert werden. Dann müssen kapazitätsarme Dioden verwendet werden. Sofern man nicht die hohen Baudraten benötigt, empfehle ich immer, die Treibertypen mit Bandbreitenbegrenzung zu nutzen (Z.B. ADM2483 oder ISO3082). Diese verhalten sich deutlich gutmütiger bezüglich Terminierung Kabelqualität und Störsicherheit als die Typen mit voller Bandbreite. Oben die Schaltung zeigt eine Möglichkeit, die für moderate Bauraten z.B. 57600Baud ausgelegt ist und tausendfach in Industriemessgeräten unter rauhen Bedingungen funktioniert. Die Induktivitäten (L51,L52) und auch C56 kannst du gerne weglassen. Die Terminierungswiderstände R53/R54 (Impedanzabschluss)sollten nicht zu schwach ausgelegt sein. Ich nehme da z.B. mind. 2x 1206 parallel. Die Widerstände R51/R52 dienen dazu, den Leitungen A/B auch im passiven BUS-Zustand einen def. Ruhepegel zu geben. Gruß Öletronika
Bitte melde dich an um einen Beitrag zu schreiben. Anmeldung ist kostenlos und dauert nur eine Minute.
Bestehender Account
Schon ein Account bei Google/GoogleMail? Keine Anmeldung erforderlich!
Mit Google-Account einloggen
Mit Google-Account einloggen
Noch kein Account? Hier anmelden.

