Hallo, ich brauche fuer eine Empfaengerschaltung einen Kleinsignalverstaerker mit ca. 60 dB. Das Signal kommt aus einem Filter, der hinter einen Mixer geschaltet ist. Nun fehlt mir die Erfahrung was ich fuer eine realistisce Verstaerkerschaltung, die ich spaeter auch auf einem PCB realsieren moechte, beruecksichtigen muss. Aus der Schule kenne ich es wie ich es im Anhang 'designed' habe. Doch ich schaetze das ist nur die halbe Wahrheit. Koenntet ihr mir bitte behilflich sein, was ich noch vergessen habe? Ich schaetze ich muss noch irgendwelche Kapazitaeten hinzufuegen? Und kann dich denn wirklich die OPamps einfach so direkt miteinander koppeln oder muss ich da noch Widerstaende und Kapazitaeten dazwischen schalten? Danke im voraus!
PolaBaer schrieb: > Und kann dich denn wirklich die OPamps einfach so direkt miteinander > koppeln oder muss ich da noch Widerstaende und Kapazitaeten dazwischen > schalten? Das kommt drauf an, ob dich z.B. die Offset-Spannung des OP stört, die natürlich auch einen Faktor 1000 mit verstärkt wird und ob dich von deinem Signal nur der Bereich um 500kHz interessiert oder alles bis 500kHz.
Für das Rauschen ist es auch ungünstig allen Stufen die gleiche Verstärkung zu geben.
Wolfgang schrieb: > Das kommt drauf an, ob dich z.B. die Offset-Spannung des OP stört, die > natürlich auch einen Faktor 1000 mit verstärkt wird und ob dich von > deinem Signal nur der Bereich um 500kHz interessiert oder alles bis > 500kHz. Umso "reiner" umso besser fuer mich. Ja nur um die 500 kHz waere es fuer mich interessant... Moechtest du auf einen Bandpass-Filter hinaus? Ist das denn noetig, wenn das Signal schon direkt aus einem Keramik-Filter abgeriffen wird? Philipp schrieb: > Für das Rauschen ist es auch ungünstig allen Stufen die gleiche > Verstärkung zu geben. Wie ware es denn geschickter?
Hallo, 60dB sagt ja nicht allzuviel aus, das kann 1mV auf 1V sein oder ein 1µV auf ein mV, Ansosnten Anleihen bei alten AM-ZF-Verstärkern nehmen, 1. Stufe mit Transitor rauscharm dimensionieren, Verstärkung vielleicht 10, ein Bandfilter dahinter und die restlichen 40dB im Stück, diskret direkt gekoppelt oder OPV, da bin ich aber wohl zu altmodisch... Gruß aus Berlin Michael
http://www.train-z.de/BB/pdf/NF-Vorverstaerker_BB20.pdf sollte passen. Die obere granzfrequenz ergab sich damals durch die verwendeten NF-Transistoren. Wenn sie durch HF-Transistoren ersetzt werden, sind 500kHz problemlos machbar.
PolaBaer schrieb: > Ja nur um die 500 kHz waere es fuer mich interessant... Moechtest du auf > einen Bandpass-Filter hinaus? Genau das. Wenn du den Gleichspannungsbereich nicht brauchst, empfiehlt es sich, nur eine AC-Kopplung zwischen den Stufen zu machen, damit du Offset und Offset-Drift vom Hals hast. > Umso "reiner" umso besser fuer mich. Auch aus Sicht des Rauschens wird dann eine Bandbreitenbegrenzung sinnvoll sein. Insbesondere das breitbandige Rauschen der ersten Op-Stufe kommt zu deinem Eingangssignalrauschen hinzu.
Michael U. schrieb: > 60dB sagt ja nicht allzuviel aus, das kann 1mV auf 1V sein oder ein 1µV > auf ein mV, Hast recht! Bei mir ins es von 1 mV auf 1 V. HarriX schrieb: > http://www.train-z.de/BB/pdf/NF-Vorverstaerker_BB20.pdf > sollte passen. Die obere granzfrequenz ergab sich damals durch die > verwendeten NF-Transistoren. Wenn sie durch HF-Transistoren ersetzt > werden, sind 500kHz problemlos machbar. Ist das denn auch gueltig fuer die Bedinung von der Verstaerkung von 1mV auf 1V? Wolfgang schrieb: > Genau das. Wenn du den Gleichspannungsbereich nicht brauchst, empfiehlt > es sich, nur eine AC-Kopplung zwischen den Stufen zu machen, damit du > Offset und Offset-Drift vom Hals hast. Ja hier bin ich mir nicht sicher. Ich moechte danach noch die ZeroCrossings herausfinden mittels einem Komparator und ich habe nur Single-Supply voltage zur Verfuegung. Also muss ich ja dann wieder ein Offset zufuegen mittels Schottkydiode. Drum macht es denn Sinn hier den Offset rauszunehmen und spaeter wieder hinzuzufugen?
PolaBaer schrieb: > Ja hier bin ich mir nicht sicher. Ich moechte danach noch die > ZeroCrossings herausfinden mittels einem Komparator und ich habe nur > Single-Supply voltage zur Verfuegung. Na und? > Also muss ich ja dann wieder ein > Offset zufuegen mittels Schottkydiode. wie soll das denn gehen? > Drum macht es denn Sinn hier den > Offset rauszunehmen und spaeter wieder hinzuzufugen? Siehe oben. Simuliere doch mal. Bei Single-Supply musst Du so und so eine virtuelle Masse auf UB/2 legen. Den Gleichanteil der Spannungen jeder Stufe wird mittels Koppelkondensatoren entfernt. Zudem braucht jede Stufe einen Bandpass um das Rauschen zu minimieren. Der Komparator ist dann nur noch eine Kleinigkeit. Er detektiert das Signal zwischen der virtuellem Masse und dem Signal. Um 20dB Verstärkung bei 500kHz zu erzielen brauchst Du einen OP der mindestens 10Mhz Bandbreite hat. Z.B.: http://www.conrad.de/ce/de/product/1071907/Linear-IC-OPA209AIDBVR-SOT-23-5-Texas-Instruments?ref=searchDetail mfg klaus
Klaus R. schrieb: > Um 20dB Verstärkung bei 500kHz zu erzielen brauchst Du einen OP der > mindestens 10Mhz Bandbreite hat Die Slew Rate des OPA209 dürfte bei 1V Amplitude gerade noch reichen.
PolaBaer schrieb: > ich brauche fuer eine Empfaengerschaltung einen Kleinsignalverstaerker > mit ca. 60 dB. > > Das Signal kommt aus einem Filter, der hinter einen Mixer geschaltet > ist. Da du so um die 500 kHz verarbeiten willst, ist dir der eigentliche NF-Bereich und insbesondere DC egal. Also arbeite mit Hochpässen, um Offsets und das 1/f Rauschen abzublocken. OpV's würde ich an deiner Stelle da nicht wirklich verwenden wollen, guck du lieber bei Analog Devices nach Beitbandverstärkern, möglichst auch noch regelbar, denn bei insgesamt 60 dB riecht es doch sehr nach der Notwendigkeit einer AGC. W.S.
Uups schrieb: > Wie immer waere interessant, worums geht Das steht ganz oben im ersten Beitrag. Nennt sich auch "Eröffnungsposting". Da sind auch einige Fragen enthalten. Die möchte der TO gern beantwortet haben. Genau um diese Fragen geht es hier. Damit du den ersten Beitrag besser findest, hier ist Datum und Uhrzeit: Datum: 18.10.2015 07:49 ;-)
Eigentlich wird wenig beschrieben. Dass es um die Nulldurchgaenge geht kommt etwas viel spaeter. Hinter einem Mixer mit Filter kommt 1mV raus ... der duerfte auch etwas hoeher angesteuert werden. Was ist die Bandbreite des Nutzsignales ? dh, um die 500kHz herum. Ist das Signal phasenmoduliert/phasecodiert, oder duerfte man resosnat verstaerken ?
Hallo, vielen Dank fuer eure Antworten! Ich habe derweil etwas weitergesucht und bin auf den INA217 gestoßen. http://www.farnell.com/datasheets/1836473.pdf Diesen wuerde ich gerne mit single supply voltage verwenden. Nun bleibt mir aber noch das Problem, was mache ich mit dem Vin-? Auf Masse oder auf VCC? Oder muss ich sogar eventuell, das single ended irgendwie zu einem differential konvertieren, um diesen IC zu benutzen?
PolaBaer schrieb: > Nun bleibt mir aber noch das Problem, was mache ich mit dem Vin-? > Auf Masse oder auf VCC? Weder - noch. Du bildest mit einem 1:1 Spannungteiler zwischen Vcc und GND eine virtuelle Masse auf VCC/2 und legst darauf deine invertierenden Eingänge. Es schadet sicher nicht, diese virtuelle Masse noch mit ein paar µF zu entkoppeln. Zu deiner ersten Schaltung möchte ich noch anmerken, das eine DC-Kopplung der Stufen nahezu ein Ding der Unmöglichkeit ist. Jede DC-Drift und Offsetspannung am Eingang wird hier mit 60dB verstärkt, so das am Ausgang vermutlich nur noch unbrauchbarer Kram läge.
PolaBaer schrieb: > ich brauche fuer eine Empfaengerschaltung einen Kleinsignalverstaerker > mit ca. 60 dB. Was für ein Empfänger? Welchen Frequenzbereich willst du empfangen? Wie ist das zu empfangene Signal moduliert? Geht es um terrestrichen Empfang? In iesem Fall was für eine Antenne? Bei HF-Empfänger wird man so weit wie möglich an der Antenne schon ein Schwingkreis oder zumindest Bandpass anordnen, um die erste Stufe von Außerbandsignalen zu entlasten. Ich würde in diesen Fall warscheinlich 3 Dualgate Mosfets ( BF900 und Konsorten ) verwenden und diese Stufen mit Bandfilter koppeln. Über Gate2 in der ersten Stufe könnte man die Verstärkung regeln ( AGC ). Verstärker die von DC bis 500KHz verstärken machen hier nur Probleme. ( Offesetdrift Rauschen des ersten OPs Großsignalfestigkeit usw). Ralph Berres
Matthias S. schrieb: > Weder - noch. Du bildest mit einem 1:1 Spannungteiler zwischen Vcc und > GND eine virtuelle Masse auf VCC/2 und legst darauf deine invertierenden > Eingänge. Es schadet sicher nicht, diese virtuelle Masse noch mit ein > paar µF zu entkoppeln. okay prima, dann werde ich das die naechsten Tage mal versuchen und euch bescheidgeben, wie das resultat ist, wenn ihr das wollt. Danke.
facepalm schrieb: > Das steht ganz oben im ersten Beitrag. Nennt sich auch > "Eröffnungsposting". Guter Witz. Da steht nur eine einzige Angabe 60dB.
PolaBaer schrieb: > okay prima, dann werde ich das die naechsten Tage mal versuchen und euch > bescheidgeben, wie das resultat ist Unnötig, da schon bekannt. Der INA217 läuft nicht mit +5V Single-Supply, er braucht mindestens 9V. Oder sind bei dir jetzt plötzlich mehr als +5V vorhanden? Außerdem schafft der allein nicht gleichzeitig die Verstärkung von 1000 und die 500kHz. Du brauchst noch weitere Verstärkung.
Matthias S. schrieb: > Weder - noch. Du bildest mit einem 1:1 Spannungteiler zwischen Vcc und > GND eine virtuelle Masse auf VCC/2 und legst darauf deine invertierenden > Eingänge. Es schadet sicher nicht, diese virtuelle Masse noch mit ein > paar µF zu entkoppeln. Ist im Prinzip genau richtig, aber wenn PolaBaer das versucht 1 zu 1 umzusetzen, wird er wahrscheinlich ziemlich auf die Nase fallen. 1) der INA217 muss selbst bei Differenzspannung=0V einen Abstand von 3-4 Volt von beiden Supplys wegbleiben. Die single supply muss also deutlich größer als 8V sein, wenn der Baustein überhaupt funktionieren soll 2) das Eingangssignal darf nicht nahe bei Masse liegen, sonst wird wieder der common mode Bereich verletzt. Außerdem wäre der DC-Offset am Eingang des INA damit VCC/2, und er dürfte nicht mehr als Verstärkung 1 bekommen, damit der Ausgang nicht an die Versorgung anschlägt. Wenn überhaupt IN217 mit single supply, dann nur per AC-Kopplung auf Vin+ und das mittlere Potential an Vin+ und Vin- muss gleichermaßen per (individuellen) Spannungsteilern auf die virtuelle Masse bei Vcc/2 gelegt werden. Mit anderen Worten: "normale" Instrumentenverstärker und single supply passen nicht besonders gut zusammen, da die allermeisten Instrumentenverstärker am Eingang nicht an die negative Versorgung runterkommen (entsprechende OPVs findet man wesentlich leichter). 3) auch die Ausgangsstufe muss auf die virtuelle Masse bei VCC/2 bezogen werden, sonst ist eine negative Ausgangsspannung gefordert (die der single supply Instrumentenverstärker nicht liefern kann). Dazu muss die virtuelle Masse niederohmig (also nicht einfach aus Spannungsteiler) auf den VRef-Eingang des Instrumentenverstärkers getrieben werden. Am leichtesten tut sich PolaBaer, wenn das Ausgangssignal seiner Quelle nicht auf den GND des Verstärkers bezogen wäre (sondern z.B. auf die virtuelle Masse bei Vcc/2 geschalten werden kann). Wenn das nicht möglich ist, dann kommt die schon mehrfach erwähnte AC-Kopplung des Eingangssignals dem am nächsten.
Ich sehe gerade PolaBaer schrieb: > Ist das denn noetig, wenn das Signal schon > direkt aus einem Keramik-Filter abgeriffen wird? Soll das ein FM Demodulator werden? Brauchst du deswegen die 60db Verstärkung? Warum willst du unbedingt den DC Anteil wieder haben? der ist doch nach dem Keramikfilter eh nicht mehr vorhanden. Bei einen FM-Demodulator würde sich dann eventuell ein TBA120 oder ähnliches anbieten. Jedenfalls ein Baustein, welches die Gilbertzelle schon mit drin hat. Ralph Berres
Okay, ich gebe mich geschlagen. Das mit dem INA217 hat tatsaechlich null funktioniert. Wunder mich gerade etwas, das es so aufwenig ist, 'einfach' nur ein kleinsignal zu verstärken. Hatte anfangs gehofft, das es wirklich nur drei Stufen von nichtinvertierenden OPV braucht, um um 60 dB zu verstaerken. Ich denke als naechsts probiere ich einfach mal die Transisterstufe von http://www.train-z.de/BB/pdf/NF-Vorverstaerker_BB20.pdf die HarriX empfohlen hat. Da ist nicht viel dran, hoffe das dann auch nicht viel falsch gemacht werden kann. Wie sieht es denn dort mit dem Rauschen aus? Mit wiviel
muss ich denn hier rechnen? Oder habt ihr vll. eine andere clevere und simple lösung? Ralph B. schrieb: > Soll das ein FM Demodulator werden? Brauchst du deswegen die 60db > Verstärkung? Ne, ist einfach nur ein unmodulierter Sinus, der verstaerkt werden soll. Ralph B. schrieb: > Warum willst du unbedingt den DC Anteil wieder haben? der ist doch nach > dem Keramikfilter eh nicht mehr vorhanden. Da ich ja die Nulldurchgaenge mittels komparator ermitteln kann... Mein plan war es, dem verstärkten signal ein offset zu verpassen und dann gucken, bei wieviel wolt der theoretische nulldurchgang ist und dann den komperator bei diesem wert schalten lassen... Oder geht das auch anders? Ich vestehe nicht, wie ein Single Supply Voltage OpAmp ein signal komplett verstärken soll, wenn das signal in den minus spannungs bereich geht.. Ich meine z.B. wir haben ein ac signal mit Vpp = 1 mV (+1mV bis -1mV). Aber wenn, der OP nur single supply hat, wie soll er dann den minus spannungsbereich verstaerken? Daher dachte ich, ich muss erst ein Offset von z.B. ein mV draufsetzen, damit es von 2mV zu 1 mV geht... Oder bin ich da auf dem Holzweg?
PolaBaer schrieb: > Das mit dem INA217 hat tatsaechlich null funktioniert. > > Wunder mich gerade etwas, das es so aufwenig ist, 'einfach' nur ein > kleinsignal zu verstärken. Hatte anfangs gehofft, das es wirklich nur > drei Stufen von nichtinvertierenden OPV braucht, um um 60 dB zu > verstaerken. * Probiert mit einer Verstärkungsstufe * Beschwert sich, dass es mit dreien Stufen nicht geht
PolaBaer schrieb: > Wunder mich gerade etwas, das es so aufwenig ist, 'einfach' nur ein > kleinsignal zu verstärken. Das Problem liegt vor allem daran, dass du ein massebezogenes Eingangssignal verstärken und dann wieder massebezogen ("Nulldurchgang detektieren") auswerten willst, aber nur eine single supply spendierst. Mit dual supply wäre es einfach. Wenn du den Massebezug des Signals frei wählen oder per AC-Kopplung auflösen kannst, geht es auch noch ohne größere Verenkungen. PolaBaer schrieb: > Ich vestehe nicht, wie ein Single Supply Voltage OpAmp ein signal > komplett verstärken soll, wenn das signal in den minus spannungs bereich > geht.. gar nicht: das Signal (auch das Ausgangssignal) muss in den Versorgungsbereich des OPV verschoben werden.
PolaBaer schrieb: > Okay, ich gebe mich geschlagen. > > Das mit dem INA217 hat tatsaechlich null funktioniert. War doch vorhersehbar. Der INA217 ist zu schmalbandig. Die dreistufige Vorgehensweise ist schon solide. Drei einfache Bandpässe in folgender Art: https://www.mikrocontroller.net/mc-project/Pages/Projekte/Ultraschall/ultrasonic_opv1.GIF Wenn Du 500 kHz als Mittenfrequenz hast, dann brauchst Du für 20 dB mindestens das 10 fache der Bandbreite für den OP. Ich würde sagen, erhöhe die Bandbreite auf 10 MHz, besser 18 MHz. Und gut ist´s. mfg Klaus.
PolaBaer schrieb: > Ich denke als naechsts probiere ich einfach mal die Transisterstufe von > http://www.train-z.de/BB/pdf/NF-Vorverstaerker_BB20.pdf die HarriX > empfohlen hat. Da ist nicht viel dran, hoffe das dann auch nicht viel > falsch gemacht werden kann. Doch, du solltest mal schauen, was dein keramisches Filter als Last sehen will. Der genannte Verstärker hat nämlich nur einen kleinen Eingangswiderstand von ca. 1kOhm. Und er liefert die Verstärkung von 1.000 auch nur bei einem Quellwiderstand -->0Ohm, was mit Sicherheit auch nicht gegeben ist.
Klaus R. schrieb: > Wenn Du 500 kHz als Mittenfrequenz hast, dann brauchst Du für 20 dB > mindestens das 10 fache der Bandbreite für den OP. Ich würde sagen, > erhöhe die Bandbreite auf 10 MHz, besser 18 MHz. Und gut ist´s. Ich denke auch, das ich mich diesem weg widmen werde. Hier sind dann doch aber ein paar fragen offen: was fuer eine passbandbreite kann/muss ich denn hier verwenden? Und weshalb eigentlich die ops als filter schalten, wenn das signal bereits aus einem schmalbandigen filter kommt? ArnoR schrieb: > Doch, du solltest mal schauen, was dein keramisches Filter als Last > sehen will. Der genannte Verstärker hat nämlich nur einen kleinen > Eingangswiderstand von ca. 1kOhm. Und er liefert die Verstärkung von > 1.000 auch nur bei einem Quellwiderstand -->0Ohm, was mit Sicherheit > auch nicht gegeben ist. Koennte man hier nicht einfach einen impedanzwandler vor den verstaerker schalten um einen Geringen eingangswiderstand zu erlangen?
> Und gut ist´s
Komisches Argument. Jedes MHz zusätzliche Bandbreite verursacht 
unnötiges Rauschen. Falls die Frequenz feste 500 kHz beträgt, 
kann/sollte sogar ein weiteres Filter nachgeschaltet werden, um Rauschen 
außerhalb der Nutzbandbreite zu entfernen.
Dasist wieder so ein Thread, bei dem man die Würmer einzeln aus der Nase 
ziehen muss.
- Wo kommt das Signal her, wie groß ist es und wie ist die 
Ausgangsimpdanz der Quelle?
- Genauso für den Ausgang, wie niederohmig muss er sein und wie groß 
kann das Ausgangssignal werden. Geht es in die Begrenzung?
- Muss die Komparatorschwelle den DC-Pegel auswerten oder eher die Mitte 
des Signals?
  PolaBaer schrieb: > Koennte man hier nicht einfach einen impedanzwandler vor den > verstaerker schalten um einen Geringen eingangswiderstand zu erlangen? Möglicherweise unnötig, da das keramische Filter wohl einen Abschlusswiderstand von 1...2k sehen will (jedenfalls ist das bei vielen 455kHz-Filtern so) und man dafür gleich den Eingangswiderstand des Verstärkers nehmen könnte. Aber der Verstärker ist in anderer Hinsicht nicht gut. Er macht eine deftige Überhöhung im Frequenzgang (je nach Dimensionierung bis 20dB bei 1-2MHz, bei BC549). Er dürfte also evtl. schwingen, aber auf jeden Fall stark rauschen. Man müsste daher noch eine Frequenzgangkorrektur einbauen. Man darf auch keine Transistoren mit zu hoher Stromverstärkung verwenden, weil die Uce des Ausgangstransistors sonst zu klein wird (ca. 1V bei BC549C)
B e r n d W. schrieb: >> Und gut ist´s > > Komisches Argument. Jedes MHz zusätzliche Bandbreite verursacht > unnötiges Rauschen. Falls die Frequenz feste 500 kHz beträgt, > kann/sollte sogar ein weiteres Filter nachgeschaltet werden, um Rauschen > außerhalb der Nutzbandbreite zu entfernen. Falsch. Es geht um die fT vom Op-Amp, nicht um die Signalbandbreite. Klaus empfiehlt hier also nur einen Op mit ~20 MHz fT einzusetzen, um bei einer Stufenverstärkung von 20 dB (=10) noch eine gewisse Reserve zu haben. Anders gesagt, ein OP mit vielleicht 15 MHz garantiertem fT und 20 MHz typischem fT wäre gut geeignet.
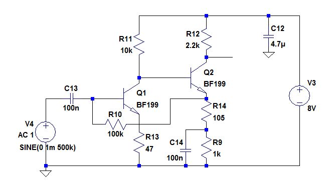
@Marian Hatte ich falsch interpretiert, klar braucht man 20dB Reserve. @PolaBaer Noch ein Schaltungsvorschlag ohne Überschwinger
B e r n d W. schrieb: > Noch ein Schaltungsvorschlag ohne Überschwinger Auweia, eine diskrete Schaltung. Das ist doch hier sowas von verpönt, nur OPV ist heutzutage noch zulässig. ;-)
B e r n d W. schrieb: > @PolaBaer > Noch ein Schaltungsvorschlag ohne Überschwinger Dankeschoen! Mit wie viel rauschen muss ich denn hier rechnen? Arg mehr als bei einem Low Noise OPV? ArnoR schrieb: > Auweia, eine diskrete Schaltung. Das ist doch hier sowas von verpönt, > nur OPV ist heutzutage noch zulässig. ;-) Nein absolut nicht. Ich bin fuer jede sinnvolle Hilfe dankbar. Ich kenn mich bloss nicht aus, wie solch eine Schaltung zu handhaben ist. Muss danach noch ein Filter geschaltet werden? Benoetige ich davor und/oder danach noch eine Anpassung? - und wenn ja? - wie nehme ich diese vor? - Impedanzwandler?
Hallo zusammen. > Auweia, eine diskrete Schaltung. Das ist doch hier sowas von verpönt, > nur OPV ist heutzutage noch zulässig..?? @ Arno: Was soll der Quatsch? Ist es schlecht, mit etwas 'Hühnerfutter' das zu erreichen, was man möchte? Diese RFT-Schaltung würde ich aber jedenfalls nie! nachbauen. Ich habe eh den Eindruck, dass sich der TO eigentlich nicht im Klaren darüber ist, was er möchte oder braucht. Seine Angaben sind doch nur alle WischiWaschi... @ Polarbaer: Bau doch erstmal die Schaltung von Bernd auf. Wenn sie dann deinen Vorstellungen entspricht, ok; ansonsten kann man dann ja immer noch weiter überlegen. 73 Wilhelm
Wenn der TO die Nulldurchgänge haben will, Trafo und dann gleich auf einen Komperator? Oder noch eine Verstärkerstufe mit moderater Verstärkung... Auf die schnelle Fig 5 aus AN17 von linear ??
Wilhelm S. schrieb: > @ Arno: > Was soll der Quatsch? Den Smiley übersehen?. Dann nochmal im Klartext: Ich entwerfe/baue am liebsten diskrete Schaltungen und habe schon etliche hier im Forum vorgestellt und wurde dafür auch regelmäßig angegriffen. Umsomehr freue ich mich, wenn auch jemand anders diese Fraktion stärkt und passende diskrete Schaltungen vorstellt.
> Mit wie viel rauschen muss ich denn hier rechnen? > Arg mehr als bei einem Low Noise OPV? Es sollten richtige HF-Transistoren verwendet werden, mit zwei BC557 fällt der Frequenzgang ab 100 kHz schon deutlich ab. Der BF199 wäre geeignet, eventuell auch noch der 2N3904. Bei der vorgeschlagenen Schaltung habe ich festgestellt, daß R13 am stärksten rauscht. Deshalb hab ich die Werte noch ein wenig bezüglich Rauschen optimiert. Rauschen wird immer auf den Eingang bezogen, weshalb die Werte in der Kurven jeweils durch die Verstärkung 1000 dividiert werden müssen. Für einen noch rauschärmeren OPV müsste man schon >5€ investieren. Die Simulation sagt ca 1,19nV / sqrt(Hz). Allerdings verursacht der Ri=50 Ohm inzwischen den größten Rauschanteil, danach folgt erst Q1 und R13.
Vielen Dank Bernd! Ich werde mir die Teile besorge und das mal aufbauen!!! Ich habe jetzt noch einen VCA810 hierrumfliegen, der benoetigt aber auch ne negative versorgungsspannung. Ich denke, ich werde von der Single supply abweichen und zur dual supply uebergeben.... Das macht mir das Leben ernorm einfacher. Meint ihr es ist es wert, den VCA810 mal zu testen?
PolaBaer schrieb: > Nein absolut nicht. Ich bin fuer jede sinnvolle Hilfe dankbar. Ich kenn > mich bloss nicht aus, wie solch eine Schaltung zu handhaben ist. Das kann ich bei dir aber nicht erkennen. Als erstes willst du partout OpV's verwenden, dann zwar schmalbandige 500 kHz verstärken, aber partout den DC mit durchschleppen, dann diskret versuchen... Ich hab dir schon mal geschrieben: such dir einen passenden Verstärker dafür aus - und nicht immezu nur unpassende. Wenn du nur Nulldurchgänge haben willst, dann eben einen FM-IF-Verstärker, sonst eben einen anderen HF-Verstärker. Aber in den Webseiten von AD, LT, TI, Philips, MicroChip und Konsorten mußt du schon selbst suchen. W.S.
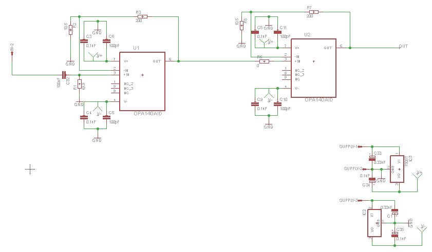
B e r n d W. schrieb: >> Mit wie viel rauschen muss ich denn hier rechnen? >> Arg mehr als bei einem Low Noise OPV? > > Es sollten richtige HF-Transistoren verwendet werden, mit zwei BC557 > fällt der Frequenzgang ab 100 kHz schon deutlich ab. Der BF199 wäre > geeignet, eventuell auch noch der 2N3904. > > Bei der vorgeschlagenen Schaltung habe ich festgestellt, daß R13 am > stärksten rauscht. Deshalb hab ich die Werte noch ein wenig bezüglich > Rauschen optimiert. Rauschen wird immer auf den Eingang bezogen, weshalb > die Werte in der Kurven jeweils durch die Verstärkung 1000 dividiert > werden müssen. Für einen noch rauschärmeren OPV müsste man schon >5€ > investieren. > > Die Simulation sagt ca 1,19nV / sqrt(Hz). Allerdings verursacht der > Ri=50 Ohm inzwischen den größten Rauschanteil, danach folgt erst Q1 und > R13. Hallo, ich habe nun die Schaltung mal aufgebaut. Jedoch kommt dabei nichts gescheites aus. Meine Vorgehensweise: Ich schalte am Eingang ein Frequenzgenerator mit 500 kHz und 100mVpp an. Dann messe ich mittels Specturmanalyer den Gain. Werte die mir der Spectrum analyser ausgibt: Am Eingang: -50 dBm Am Kollektor von Q1: -65 dBm Am Emitter von Q1: -60 dBm Am Emitter von Q2: -60 dBm Am Kollektor von Q2: -70 dBm (nur noch rauschen) Ich habe die Schaltung mehrmals geprueft und konnte keine Fehler finden... Habt ihr eine Idee weshalb die Transistoren nicht verstaerken? Der Dimensionierung ist genau wie in Bernds Anhang. Danke im voraus.
UPDATE: Habe den Fehler gefunden. Nun, gibt es eine Moeglichkeit, die Schaltung so zu dimensionieren, dass die Schaltung mit einer Range von 1 mV bis 2 V Eingangsspannung funktioniert? Bei dem Test soeben, habe ich wohl die Transistoren aufgrund zu hoeher Leistung zerstoert. Das Signal kann ruhig klippen, aber darf keines Wegs die Frequenzaendern --> Frequenz muss stabil bleiben. Desweiteren habe ich nun auch mich dazu entschieden, das ich der Schaltung doch noch eine negative Spannung goenne. Bei meinem Versuch die OPs zu verwenden, musste ich feststellen, dass sie erst ab ca. 200 mV ein Vernuenftiges Signal ausgeben. Wisst ihr vll. wieso? Hat das was mit der Common Input Range zu tun? - Das man erst ein bestimmtes Level benoetigt, bis sie zuverlaessig laufen? - Aber haette jetzt nie gedacht, dass dieses Level so hoch sein muesste??? Oder habe ich eventuell etwas uebersehen?
Hallo, die Transistorschaltung sollte so funktionieren. Eventuell mal am Kollektor von Q2 den Arbeitspunkt kontollieren, dort sollten etwa 2/3 der Betriebsspannung anliegen. Die Simulation fängt ab ca. 2-3mV Eingangssignal an, zu clippen, mit 2V ergibt sich am Ausgang ein Rechteck. Allerdings geht das Ausgangssignal nicht auf Null runter, die untere Spannungsgrenze wird von den Emitterwiderständen verursacht und liegt bei ca. 1,9V. Damit kann man einen TTL-Eingang nicht direkt ansteuern. Auch eine OPV-Schaltung sollte funktionieren, jetzt müssten wir raten. Könntest Du mal die Schaltung posten inklusive der Eingangsbeschaltung des 1. OPVs? Ist da ein Trennkondensator vorgesehen? Da schein irgendwas mit dem Arbeitspunkt nicht zu stimmen. Ein OPV sollte ein erkennbares Signal liefern, sobald das Eingangssignal etwas größer als das Rauschen wird. Je nach Typ und Beschaltung zumindest ab 1µV. Eine Schwelle in dem Sinne gibt es nicht. Mein OPV-Schaltungsvorschlag verwendet den LT1022, welcher hier schon hart an der Grenze arbeitet. Ein etwas schnellerer mit einem Verstärkungs-Bandbreitenprodukt von wenigstens 10 MHz wäre vorzuziehen. Das entsprich in etwa dem NE5532 mit 10MHz und 5nV/sqrt(Hz), der LM833 hat ein GBP von 15 MHz und rauscht mit 4,5nV/sqrt(Hz). Gruß, Bernd
Ich habe nun mal ein paar prinzipielle Messungen gemacht und verstehe da einiges nicht. Foto: FREQUENZGENERATOR_50Ohm_OSZI Hier habe ich den Frequenzgenerator ueber ein 50 Ohm Kabel an das Osci angeschlossen. Was mich verwundert, wo kommt bei dem Sinus diese 180° Phasenverschiebung her, die ab und zu mal durch flimmert? Sind das Reflextionen? Und wie kann ich das beheben? Foto: FREQUENZGENERATOR_2xOPAMP_50mV_OSZI ...302mV_OSZI Hier habe ich den Frequenzgernator an meine OpAmpschaltung (kein 50 Ohm Kabel) geschlossen und am Ausgang mit dem Osci gemessen. Wie man sieht ist das Signal nicht sauber... Wir aber besser, wenn ich mit der Amplitude hochgehe, gehe ich aber zu weit hoch, wird es wieder schlechter...(siehe ..._302mV_OSZI) Woher kommt das? Wie man bei meinem folgenden Post sieht, sieht man ich habe noch keine Anpassung... Koennte es daran liegen? - Benoetige ich eventuell Impedanzwandler? Foto: TX_SMAwire_RX_FIRST_opamp, TX_SMAwire_RX_SECOND_opamp Hier habe ich meinen TX direkt mit einem 50 Ohm Kabel an meinen RX geschlossen. Hinter dem Mixer befinden sich meine Op Amps... Der erste Op-Amp zeigt einen Sinus, jedoch auch nicht sauber. Der zweite OPamp uebersteuert dann... und gibt auch kein sauberen Rechteck aus. Auch hier wäre ich um eine Erklärung und rat sehr dankbar. Danke
Bei der Phasendrehung handelt es sich vermutlich um einen Messfehler, das Oszilloskop triggert auf die falsche Flanke. Es könnte auch eine Störung güberlagert sein, auf die das Oszi triggert. Nimm evtl. das Handy aus der Hosenasche und leg es wo anders hin. Wie ist die Ausgangsspannung ohne Signal? Sie sollte ungefähr bei 0V liegen. Ist dies nicht der Fall, kann dies das asymetrische Verhalten verursachen. Wenn der OPV-Typ keine symetrische Slowrate hat, wird das Tastverhältnis auch unsymetrisch. Deshalb hat meine Schaltung in der Gegenkopplung Kondensatoren nach GND eingebaut. Diese reduzieren die Verstärkung für DC auf 1. Gleichzeitig wird die Schaltung unempfindlich gegen Netzbrumm, da Signale unter 10 kHz nicht mehr verstärkt werden. Die OPVs haben ein GBP von 11 Mhz. Du verlangst ihnen aber 500kHz * 21 = 10,5MHz ab. Damit bleibt keine Reserve für die Gegenkopplung. Entweder Du suchst Dir einen besseren OPV oder die Verstärkung muss auf 3-4 Stufen aufgeteilt werden. IMO sind die 10 Ohm in der Gegenkopplung ziemlich niederohmig. Mach da mal ca. 47 Ohm in Reihe mit einem 100nF Kondensator rein und erhöhe Rp auf 220 Ohm. Damit reduziert sich die Verstärkung pro Stufe auf 5,6 und die Gesamtverstärkung beträgt nach 4 Stufen ca. 60dB. Das Übersteuerungs-Verhalten/Symetrie kann jedoch schon mit 2 Stufen geprüft werden. Die Letzte Kurve sieht aus, als wäre ein Netzbrumm o.ä. überlagert. Reduziere mal die Zeitablenkung des Oszis. Die Hüllkurve muss bei 5ms/Div eine gerade Linie ergeben und darf keine Reste von 50 Hz zeigen. Gruß, Bernd
Du steckst da doch 100 mVpp in einen Verstärker mit 441-facher Verstärkung ... ... und für 44.1 Vpp reichen weder die +-5 V Versorgung, noch die Op-Amps aus. Auf deinem Scope siehst du also das Sättigungsverhalten der Op-Amps - das ist selten schön, aber ebenso selten relevant.
Bitte melde dich an um einen Beitrag zu schreiben. Anmeldung ist kostenlos und dauert nur eine Minute.
  
  Bestehender Account
  
  
  
  Schon ein Account bei Google/GoogleMail? Keine Anmeldung erforderlich!
Mit Google-Account einloggen
Mit Google-Account einloggen
  Noch kein Account? Hier anmelden.











