Hallo Gemeinde, die Kids bekamen für den letzten Urlaub Kinderkopfhörer, die leider zusammen mit dem Klinkenausgang des iPad für's Flugzeug viel zu leise sind. Man kann praktisch gar nix hören. Deshalb bastle ich gerade an einem Kopfhörerverstärker, der da ein bisschen mehr Leistung bringt. Der Anspruch an Qualität nicht so hoch, nur genügend Leistung (x10) soll rauskommen. Super, wenn er noch für andere Zwecke einsetzbar ist wie einen kleineren Lautsprecher von 1W damit zu versorgen. Anbei ein Schaltplan für den aktuellen Stand, eine Synthese von 2-3 Schaltplänen, die ich nach einer Weile Recherche fand und die mir glaubwürdig erschienen. Auf dem Breadboard aufgebaut funktioniert er mit dem Kinderkopfhörer im Großen und Ganzen zufriedenstellend, die Qualität ist gar nicht mal so schlecht, obwohl ich LM358 Opamps verwendet habe, die gar nicht für Audio vorgesehen sind. Beim Durchtesten von 2 Lautsprechern, den Kinderkopfhörern und 2 In-Ears zeigt sich aber ein Problem: bei einem der Lautsprecher (4 Ohm Kleinlautsprecher von ca. 5cm Durchmesser) und den In Ears prasselt es in der Wiedergabe, je nach Lautstärke und Klangspektrum, bevorzugt bei lauteren Passagen. Das Problem trat bereits in der letzten Variante ohne die Transistorstufe auf. Deshalb habe ich sie hinzugefügt, weil ich vermutete, dass der Strom zuviel wird für den Opamp und eine Entlastung des Opamp und weitere Verstärkung durch eine Transistorstufe das Problem lösen würde. Es schien daran zu liegen, dass der kleine Lautsprecher und die In Ears sehr niederohmig sind und viel Strom ziehen - mit einem Widerstand von 10 Ohm vor dem Ausgang wurde es besser. Und so war es auch: Mit der Transistorstufe und dem LM358 (kann doppelt soviel Strom, 40mA) statt einem MCP602 ist es wesentlich besser und tritt kaum mehr auf. Nur noch bei dem 4 Ohm Kleinlautsprecher und bei höherer Lautstärke. Wenn ich allerdings jetzt als Opamp einen Audio-Opamp (MC33078) einsetze (hab erst heute entdeckt, dass ich einen habe), dann wird es wieder grottenschlecht und prasselt was das Zeug hält, nur beim Kinderkopfhörer und dem großen Lautsprecher aus einem Radio von 1959 nicht, beide hochohmig (Kinderkopfhörer 600 Ohm, den LS hab ich nicht gemessen). Der MC33078 kann nun auch wieder weniger Strom ab als der LM358, also besteht das Grundproblem mit ihm immer noch. Da ist mir jetzt aber in der Schaltung gerade nicht klar, wo das Problem genau liegt und wie ich es lösen kann. Höhere Emitterwiderstände bei den Transistoren? Ist meine Vermutung richtig, dass die Kernursache für das Prasseln die Überlastung des Opamp ist? Danke & Grüße, Conny
Conny G. schrieb: > Ist meine Vermutung richtig, dass die Kernursache für das Prasseln die > Überlastung des Opamp ist? Eher diese eigenartige Spannungsversorgung...
die versorgung über 2x 1k ist doch mist. batterie schnell leer, opamp kann so gut wie keinen strom liefern. baue es mit unsymmetrischer 9v versorgung auf und benutze koppelkondensatoren.
easylife schrieb: > die versorgung über 2x 1k ist doch mist. batterie schnell leer, opamp > kann so gut wie keinen strom liefern. baue es mit unsymmetrischer 9v > versorgung auf und benutze koppelkondensatoren. Das ist mir unklar. Der Opamp hängt doch direkt an V+/V-, also 9V und Masse der Batterie? Und neben den 20mA, die über die 1k-Widerstände laufen müsste doch noch genügend Luft sein für die 40mA, die der Opamp kann? Dass so die Batterie schneller leer wird, das ist allerdings richtig. > lm358 ist ausserdem sehr schwach Von den dreien mit 40mA aber immerhin noch der stärkste, die anderen beiden können nur 15-20mA.
Hoffentlich gibt es jetzt nicht wieder eine Löschung wegen Urheberrechten...
Conny G. schrieb: > Ist meine Vermutung richtig, dass die Kernursache für das Prasseln die > Überlastung des Opamp ist? Ich hätte die Vermutung, daß ein Einbrechen der Versorgungsspannung durch Nullpunktverschiebung bis hin zu dem Bereich, wo der OpAmp ins clipping gerät oder gar phase reversal treibt die Ursache ist. Warum wird es mit der Transistorstufe, die ja noch mal 0.7V kostet, besser ? Weil der OpAmp nicht mehr so belastet wird, kann er um mehr als 0.7V weiter aussteuern. Nimm also mal probeweise grössere Elkos (2200uF statt 220uF) oder 2 4,5V Blockbatterien als Versorgung. Insgesamt ist der LM358 nicht bloss weil er Übernahmeverzerrungen mangels Ruhestrom in seiner Endstufe hat nicht audiotauglich und nicht bloss weil seine Aussteuerbarkeit sehr unsymmetrisch ist (Eingang bis V- oder nur bis V+ -1.5V, Ausgang ähnlich schlimm) nicht geeignet, der MC34078 ist weit besser geeignet wenn man nicht mehr als 5mA zieht. Für 4 Ohm also auf jeden Fall nachgeschaltete Transistoren. Ein Widerstand vom OpAmp Ausgang zum Ausgang von ca. 270 Ohm sollte auch helfen die Qualität zu verbessern. Bei Kleinsignal umgeht man da die Transistoren.
>Und neben den 20mA, die über die 1k-Widerstände laufen müsste doch noch >genügend Luft sein für die 40mA, die der Opamp kann? Wenn du 20mA durch einen Widerstand von 1 kOhm fließen lassen willst, was brauchst du für eine Spannung dazu? Bei 40mA brauchst du die doppelte! Welche Spannung hast du denn?
Und warum brauchen die Kinderkopfhörer? Reicht da nicht auch was vernünftiges?
Michael B. schrieb: > Ich hätte die Vermutung, daß ein Einbrechen der Versorgungsspannung > durch Nullpunktverschiebung bis hin zu dem Bereich, wo der OpAmp ins > clipping gerät oder gar phase reversal treibt die Ursache ist. > Warum wird es mit der Transistorstufe, die ja noch mal 0.7V kostet, > besser ? Weil der OpAmp nicht mehr so belastet wird, kann er um mehr als > 0.7V weiter aussteuern. Ok. Das müsste ich doch mit dem Oszi sehen können. Habe mir das Signal beim Prasseln noch nicht angeschaut. Mit dem Kinderkopfhörer von 600 Ohm sah es gut aus. > Nimm also mal probeweise grössere Elkos (2200uF statt 220uF) oder 2 4,5V > Blockbatterien als Versorgung. Ok, jetzt ist es ein 9V Block. > Insgesamt ist der LM358 nicht bloss weil er Übernahmeverzerrungen > mangels Ruhestrom in seiner Endstufe hat nicht audiotauglich und nicht > bloss weil seine Aussteuerbarkeit sehr unsymmetrisch ist (Eingang bis V- > oder nur bis V+ -1.5V, Ausgang ähnlich schlimm) nicht geeignet, der > MC34078 ist weit besser geeignet wenn man nicht mehr als 5mA zieht. Dann werde ich mal sehen die Schaltung mit dem MC34078 zum laufen zu bekommen und die Stromentnahme für ihn auf die 5mA zu reduzieren und die Ts arbeiten zu lassen. Wobei ich mit denen dann auch nur auf 200mA komme bei einem h_fe von 40. Ich wollte eigentlich >= 500mA am Ausgang erreichen. > Für > 4 Ohm also auf jeden Fall nachgeschaltete Transistoren. Ja, das schien mir auf jeden Fall Sinn zu machen, wenn ich den Verstärker auch für kleine Lautsprecher verwenden möchte. > Ein Widerstand vom OpAmp Ausgang zum Ausgang von ca. 270 Ohm sollte auch > helfen die Qualität zu verbessern. Bei Kleinsignal umgeht man da die > Transistoren. Ok, teste ich.
20mA schrieb: >>Und neben den 20mA, die über die 1k-Widerstände laufen müsste doch noch >>genügend Luft sein für die 40mA, die der Opamp kann? > > Wenn du 20mA durch einen Widerstand von 1 kOhm fließen lassen willst, > was brauchst du für eine Spannung dazu? > Bei 40mA brauchst du die doppelte! > > Welche Spannung hast du denn? Der Opamp hängt ja direkt an der Batterie, hat also 9V. Und er zieht seinen Strom nicht aus dem Eingang (der am virtuellen GND hängt), sondern direkt von der Batterie. Also bleibt noch, ob die Batterie die 20mA durch die 2x 1kOhm plus 40mA für den Opamp liefern kann und das sollte ja wohl gehen.
Tante schrieb: > Und warum brauchen die Kinderkopfhörer? Reicht da nicht auch was > vernünftiges? Naja, die sind halt jetzt da und ich habe Spass daran den Verstärker zu bauen und lerne eine Menge dabei ;-)
20mA schrieb: > Wenn du 20mA durch einen Widerstand von 1 kOhm fließen lassen willst, > was brauchst du für eine Spannung dazu? > Bei 40mA brauchst du die doppelte! > > Welche Spannung hast du denn? Das ist eine Milchmädchenrechnung. Das Audiosignal ist ein AC-Signal. Du hast bei deiner Betrachtung den Zeitaspekt völlig außer acht gelassen. Für die Spannungsverschiebung kommt es drauf an, wie lange der Strom fließen soll. Der (Wechsel-)Strom fließt auch gerne in den Kondensator. ;-) Wenn du die Schaltung z.B. in LTSpice nachbaust, kannst du dir das ansehen. Ein OP als Spannungsfolger hinter dem 1kΩ-Spannungsteiler würde allerdings ein wesentlich stabileres Bezugspotential zur Verfügung stellen. Mit 4Ω und 20mA kommt nicht viel Leistung zusammen und danach fängt der Verstärker unweigerlich an, zu verzerren - besonders bei niedigen Frequenzen.
Es ist doch gar nicht nötig, das Rad neu zu erfinden und mit ungeeigneten Opamps und einer ungeregelten Endstufe einen KH-Verstärker zu realisieren, wo es fertige IC gibt, in denen so gut wie alles drin ist. Abgesehen von z.B. TDA7050 und TDA7052 gibt es auch für sehr wenig Geld den LM386, der auch keine Problem damit hat, mal einen 4 oder 8 Ohm Lautsprecher zu treiben und mit unsymmetrischer (Single Supply) Versorgung zu arbeiten. Conny G. schrieb: > Der Opamp hängt ja direkt an der Batterie, hat also 9V. Und er zieht > seinen Strom nicht aus dem Eingang (der am virtuellen GND hängt), > sondern direkt von der Batterie. Du vergisst dabei aber, das der Rückstrom vom Kopfhörer oder Lautsprecher ja auf deiner virtuellen Masse liegt und irgendwohin muss.
Mani W. schrieb: > Hoffentlich gibt es jetzt nicht wieder eine Löschung wegen > Urheberrechten... Wahrscheinlich ist der Autor dieses Datenblattes schon so lange tot, das der Urheberschutz abgelaufen ist. :-)
Warum eigentlich so umständlich mit OpAmp, Transistoren und symmetrischer Spannungsversorgung? Mit einer kleinen Audio-Endstrufe wie dem TDA2822 geht es viel einfacher. Und diese Probleme mit der Masse können gar nicht auftreten. (Und die Kinder finden es auch gut, wenn die 9 Volt am Kopfhörer ankommen, ordentlich laut sind).
Matthias S. schrieb: > Es ist doch gar nicht nötig, das Rad neu zu erfinden und mit > ungeeigneten Opamps und einer ungeregelten Endstufe einen KH-Verstärker Da würde ich aber nichts dabei lernen, wenn ich einfach einen Verstärker-IC einsetze. > Conny G. schrieb: >> Der Opamp hängt ja direkt an der Batterie, hat also 9V. Und er zieht >> seinen Strom nicht aus dem Eingang (der am virtuellen GND hängt), >> sondern direkt von der Batterie. > > Du vergisst dabei aber, das der Rückstrom vom Kopfhörer oder > Lautsprecher ja auf deiner virtuellen Masse liegt und irgendwohin muss. Das stimmt.
> Da würde ich aber nichts dabei lernen...
Stimmt. Zu der Erkenntnis "Für jedes Problem den richtigen Hammer
auswählen" kommt man nur, wenn man es mit dem falschen versucht.
Matthias S. schrieb: > ungeeigneten Opamps und einer ungeregelten Endstufe einen KH-Verstärker Was heißt denn ungeregelte Endstufe? Wie sieht eine geregelte aus?
Conny G. schrieb: >> ungeeigneten Opamps und einer ungeregelten Endstufe einen KH-Verstärker > > Was heißt denn ungeregelte Endstufe? Wie sieht eine geregelte aus? Lass dich nicht nervös machen, die Endstufe ist im Prinzip schon in Ordnung. Er meint vermutlich die Ruhestromeinstellung. Die ist aber mit 10R stabil genug. Dein Verzerrungsproblem liegt mit Sicherheit an den Übernahmeverzerrungen. Der LM358 hat sogar eine besonders große Totzone von 3Ube in der Endstufe. http://www.mikrocontroller.net/attachment/236565/LM324Uebernahmeverzerrungen.png Dazu noch die Verstärkung von 10, die die Gegenkopplung vermindert... Außerdem musst du sicherstellen, dass auch in der Endstufe ein kleiner Ruhestrom fließt, sonst kommen weitere Übernahmeverzerrungen dazu. Der Grund dafür, dass es bevorzugt bei lauteren Passagen prasselt, dürfte darin liegen, dass es Unterschiede zwischen den BDs gibt, die den OPV beim DC-Arbeitspunkt und sehr kleinen Signalen im A-Betrieb arbeiten lassen, wo die Übernahmeverzerrungen nicht auftreten.
@ArnoR, danke. Allerdings ist es mit dem LM358 noch am besten, beim MC33078, den ich auch da habe ist es sehr viel schlimmer.
Conny G. schrieb: > beim MC33078, den ich > auch da habe ist es sehr viel schlimmer. Für den MC33078 ist die Versorgung mit +-4,5V zu niedrig (9V-Batterie?), der Hersteller sagt: mindestens +-5V.
ArnoR schrieb: > Conny G. schrieb: >> beim MC33078, den ich >> auch da habe ist es sehr viel schlimmer. > > Für den MC33078 ist die Versorgung mit +-4,5V zu niedrig (9V-Batterie?), > der Hersteller sagt: mindestens +-5V. Nein, +/- 2,5V: http://www.st.com/web/en/resource/technical/document/datasheet/CD00000474.pdf
Man sieht das Problem jedenfalls schön auf dem Oszi, gemessen am Ausgang des MC33078. Mit dem 4 Ohm Lautsprecher dran. Jetzt ist nur die Frage: was ist das?
Hier mit dem Kinderkopfhörer, kein Problem, kein Clipping.
Conny G. schrieb: > was ist das? Nun, offensichtlich verstärkt er nur noch die negativen Signale, für positive ist er wohl ausserhalb des Aussteuerbereichs. Du hast immer noch nicht die virtuelle Masse in Bezug auf die Versorgungsspannung gemessen.
Conny G. schrieb: > Nein, +/- 2,5V: Doch, +-5V: ;-) http://www.ti.com/lit/ds/symlink/mc33078.pdf Kannst du am Ausgang mal mit DC-Kopplung messen, die Schaltung liefert nur negative Signalanteile. Schließ den OPV-Ausgang mal an die Basis des BD140 an, so gewinnst du beim LM358 etwas Aussteuerbarkeit.
Matthias S. schrieb: > Abgesehen von z.B. TDA7050 und TDA7052 gibt es auch für sehr wenig Geld > den LM386, der auch keine Problem damit hat, mal einen 4 oder 8 Ohm > Lautsprecher zu treiben und mit unsymmetrischer (Single Supply) > Versorgung zu arbeiten. An der Stelle möchte ich auch noch den TDA2822M in den Raum werfen, den ich aus einem (günstigen) Gehörschutz fürs Schießen kennen gelernt habe. Er kostet auch nur ein paar Cent und ist in Dip und SMD zu bekommen und für genau solche Sachen bestens geeignet (eigene Erfahrungen). Für den Ausgang gibt es mehrere Schaltungsmöglichkeiten und ich würde da 220µF oder größer nehmen. Auch bei der Versorgung (bei dem Kopfhörer war das so, aber der muss ja auch weg schalten) habe ich größere Kapazitäten genommen. http://www.st.com/web/en/resource/technical/document/datasheet/CD00000134.pdf
Wrner M schrieb: >Du hast bei deiner Betrachtung den Zeitaspekt völlig außer acht >gelassen. Für die Spannungsverschiebung kommt es drauf an, wie lange der >Strom fließen soll. Ja. Du bist der Experte. Diese Extperten können im Nebensatz U=R*I komplett außer Kraft setzen.
Hier mit DC gemessen. Der Level des Clipping scheint sich aber mit der Frequenz zu verändern, hab es auch schon bei 1V gesehen.
Conny G. schrieb: > scheint sich aber mit der Frequenz zu verändern Sprache befindet sich im Mittel zwischen 1kHz-3kHz. Kann also nun noch schlimmer werden.
Erinnert mich ein bisschen an diese Schaltung aus Elektor_1985. Die hat aber wenigstens eine vernünftige Betriebsspannung :-) Gruß Thomas Edit: Gleich bekomme ich Mecker wegen Copyright. Was sind schon 30 Jahre
Wie kann man das mit der +/- Betriebsspannung besser machen (mit 9V Batterie)?
Conny G. schrieb: > Wie kann man das mit der +/- Betriebsspannung besser machen (mit 9V > Batterie)? 2x9V Block wären besser. Nur leider können die nicht wirklich viel Strom liefern. Besser wären 4x1,5V AA und das mal 2. Batteriekästen gibt es bei Reichelt und Conrad. Gruß Thomas
Conny G. schrieb: > Wie kann man das mit der +/- Betriebsspannung besser machen (mit 9V > Batterie)? Ein 4 Ohm Kopfhörer kommt schon mit 1V aus (bringt 0.1 Watt, reicht um die Ohren wegzublasen) aber ein 600 Ohm Kopfhörer eher nicht. Du hast also ein Problem mit dem grossen Bereich. Normalerweise würde man einen Verstärker mit ausreichend hoher Spannung bauen und dem einen Widerstand am Ausgang spendieren, damit die Spannung am niederohmigen Kopfhörer zusammenbricht. Üblich sind 30V Betriebsspannung und 150 Widerstand zur Anpassung an alle möglichen Hörer, das geht bei einer richtigen Endstufe einfach, kostet nur den Widerstand. Leider braucht man bei den 30V dann dennoch den Strom des niederohmigen Hörers, (bei 1V an 4 Ohm so 250mA) und 250mA aus 30V sind 7.5 Watt. Ungünstig für Batteriebetrieb. Richtig passend wäre nur ein Class-D Verstärker, der bei kleinerer Spannung auch den Strom vermehren kann, ohne mehr Strom aus der Betriebsspannung zu benötigen. Der wird dir aber zu komplex. Egal was du baust, es wird ein schlechter Kompromiss. Am einfachsten wird wohl noch eine Versorgung aus 2 9V Batterien sein, und ein Widerstand am Ausgang damit 600 Ohm und 4 Ohm ungefähr gleich laut klingen. Die Endstufe muss dazu mehr also die paar mA eines OpAmps bringen, und so lange du dich weigerst, richtige ICs (TDA2822, TDA7050) zu verwenden, wird es bei der nachgeschalteten Transistorstufe bleiben. Etwas besser wird die mit den 4 Bias-Dioden wie bei Elektor (kostet damit auch 0.7V mehr Spannung, also sind die 2x9V nicht mehr so unpassend).
Conny G. schrieb: > Deshalb bastle ich gerade an einem Kopfhörerverstärker, der da ein > bisschen mehr Leistung bringt. Welche Funktion haben die Kondensatoren C6,C7 (C8,C9) ?
Als Anregung: Ein kompletter KH Stero-Verstärker. Funktioniert ohne Eingangs Poti. die Lautstärke wird im MP3 Player oder einem anderen Abspielgerät geregelt. Der MP3 Player Stereo-Ausgang wird über das Kabel (im Bild zu sehen) an den Verstärker Eingang gelegt. Der Stero Kopfhörer kommt mit seinem Stecker an die 3,5mm Ausgangsbuchse. Funktioniert sehr gut und ist erstaunlich lautstark
SWR schrieb: > Als Anregung: Ein kompletter KH Stero-Verstärker. Cool! Mit aufwändig gestalteter Platine :-)) Ich sehe ja ein, dass das einfacher ist. Aber ich will jetzt mal aus der Opamp- Variante was machen.
Wie sieht es mit der Klangqualität bei dem TDA7050 aus. Das Datenblatt läst einen eher im dunklen stehen. Von Bandbreite und Übertragungsbereich sehe ich nichts.
Michael B. schrieb: > Conny G. schrieb: >> Wie kann man das mit der +/- Betriebsspannung besser machen (mit 9V >> Batterie)? > > Ein 4 Ohm Kopfhörer kommt schon mit 1V aus (bringt 0.1 Watt, reicht um > die Ohren wegzublasen) aber ein 600 Ohm Kopfhörer eher nicht. > .... Hallo Michael, ja, das ist wohl das Problem, dass ich ein zu große Leistungsbandbreite abzudecken versuche und die Kombination aus 9V Blockbatterie, die Virtual Ground-Konstruktion und der MC33078 Opamp geben das nicht her, v.a gerade für die höheren Leistungen. Hier ist eine nette Tabelle zur Output-Leistung mit/ohne Ausgangswiderstand: http://sound.westhost.com/project113.htm Ich kann mich mit dieser Art von Schaltung wohl entscheiden für: - mit LM358 = niedrigere Qualität, aber größere Leistungsbandbreite - mit MC33078 und ohne Ausgangswiderstand für hochohmige Kopfhörer/Lautsprecher - mit MC33078 mit 120 Ohm Ausgangswiderstand für niederohmige Verbraucher, dafür aber höhere Betriebsspannung (15V und mehr) Also mach ich das Teil mal fertig für die Kinderkopfhöhrer, ohne Ausgangswiderstand. Muss mich nur entscheiden, ob LM358 oder MC33078. Bei den Einsatzzwecken (Kinderkopfhörer oder windiger kleiner Lautsprecher) würde man die Qualität eh nicht hören - vielleicht nehme ich einfach den LM358. Conny
Thomas B. schrieb: > Conny G. schrieb: >> Deshalb bastle ich gerade an einem Kopfhörerverstärker, der da ein >> bisschen mehr Leistung bringt. > > Welche Funktion haben die Kondensatoren C6,C7 (C8,C9) ? In einer Diskussion über die Schaltung habe ich gelesen, das soll der Diode das Rauschen nehmen.
Thomas B. schrieb: > Conny G. schrieb: >> Wie kann man das mit der +/- Betriebsspannung besser machen (mit 9V >> Batterie)? > > 2x9V Block wären besser. Das kann ich ja mal testen. Wäre auch machbar, aber ich wollte eigentlich nicht so ein schweres Teil haben. Aber zunächst geht's mir mal um Erkenntnisse und Verbesserung der Schaltung.
Trotzdem würde mich interessieren, was mit dem Clipping da genau passiert. Spekulation: Der Opamp regelt ab, wenn der Strom zu hoch wird und dabei verschiebt sich wg. der Feedbackschleife der Nullpunkt und es wird eine Seite geclippt, die andere nicht? Warum verschiebt sich der Nullpunkt? Weil durch das Abregeln die Feedbackschleife ihn an den Anschlag treibt?
Conny G. schrieb: > Trotzdem würde mich interessieren, was mit dem Clipping da genau > passiert. Na wenn DU es trotz deiner guten Ausstattung nicht misst, wer soll es dann durch die Messwerte belegt zeigen ?
Thomas B. schrieb: > Wie sieht es mit der Klangqualität bei dem TDA7050 aus. Bescheiden. Aber besser als LM358.
Michael B. schrieb: > Thomas B. schrieb: >> Wie sieht es mit der Klangqualität bei dem TDA7050 aus. > > Bescheiden. > > Aber besser als LM358. Dann versuche einfach mal den TDA2822M. Preiswert, DIP und SMD erhältlich, einfache Schaltung.
Jetzt werden die Dateien “1_1.PNG“ absichtlich nicht gelöscht, um mich zu ärgern ;) Also kann man auch nachträglich noch Dateien dranhängen, ohne das man auf senden klickt? Sonst würde ja “ bearbeitet durch User“ darunter stehen. Das hätte ich wissen müssen :-( Das Bild (1_1) war eigentlich für einen anderen Beitrag gedacht. Und Seite 2 fehlt auch noch (1-2).
Michael B. schrieb: > Conny G. schrieb: >> Trotzdem würde mich interessieren, was mit dem Clipping da genau >> passiert. > > Na wenn DU es trotz deiner guten Ausstattung nicht misst, > wer soll es dann durch die Messwerte belegt zeigen ? Das zeigt es wohl, was passiert: Der Opamp regelt ab und damit kann er seiner Aufgabe nicht mehr nachkommen, dass die Eingänge auf den gleichen Level kommen. Ein Screenshot mit dem 600 Ohm Kopfhörer - alles fein. Der andere mit dem 4 Ohm Lautsprecher, man sieht das Clipping.
Thomas B. schrieb: > Das Bild (1_1) war eigentlich für einen anderen Beitrag gedacht. > Und Seite 2 fehlt auch noch (1-2). Dann einfach her mit Seite 2 :-)
Bei den Screenshots ist übrigens Ch1 des Oszi das Pin 2 des Opamp und damit der Eingang der das Feedback bekommt. Und Ch2 ist Pin 3, der Eingang, an dem das Audiosignal ankommt. Der kommt also nicht mehr hoch. Und das wohl weil der Opamp den Strom limitiert, deshalb wird "oben" abgeschnitten? Aber warum nur oben? Versteh ich nicht.
Conny G. schrieb: > iPad für's Flugzeug viel zu leise > sind. Man kann praktisch gar nix hören. Bei meinem MP3-Player mußte ich auch erst die Region von "EU" auf "Rest der Welt" ändern, damit man normal hören konnte. 100mV ist für viele Kopfhörer einfach zu wenig. Und bei leisen Aufnahmen werden nichtmal die 100mV erreicht. Vielen Dank, ihr EU-Bürokraten. http://www.tipps-tricks-kniffe.de/lauter-als-erlaubt-beim-iphone-und-ipod-die-eu-lautstarke-maximalgrenze-aushebeln-und-musik-wieder-richtig-laut-horen/
Mit 150 Ohm, wie in dem Artikel als Standard empfohlen (120 Ohm wäre allerdings der Standard), deutlich besser aber immer noch sichtbar. Hier aber auch mit etwas höherer Lautstärke am Eingang. Der 600 Ohm Kopfhörer tut damit immer noch laut genug. Vielleicht ist das ein Kompromiss den Verstärker etwas flexibler einsetzen zu können.
Conny G. schrieb: > Wie kann man das mit der +/- Betriebsspannung besser machen (mit 9V > Batterie)? Ganz einfach: den Verstärker so wie im Anhang aufbauen. Den DC Offset von 4.5V bringst du dann mit dem Ausgangskondensator wieder auf 0. Der Widerstandsteiler für die Bias-Spannung kann ruhig noch hochohmiger sein. Ein sehr geeigneter Op-Amp wäre z.B. ein RC4580 / NJM4580
Joe F. schrieb: > Conny G. schrieb: >> Wie kann man das mit der +/- Betriebsspannung besser machen (mit 9V >> Batterie)? > > Ganz einfach: den Verstärker so wie im Anhang aufbauen. > Den DC Offset von 4.5V bringst du dann mit dem Ausgangskondensator > wieder auf 0. > Der Widerstandsteiler für die Bias-Spannung kann ruhig noch hochohmiger > sein. > > Ein sehr geeigneter Op-Amp wäre z.B. ein RC4580 / NJM4580 Und Out geht dann über LS/Kopfhörer und wieder auf GND. Habe ich dann nicht 4,5V DC auf dem Kondensator und damit auch auf dem Lautsprecher?
Conny G. schrieb: > Habe ich dann nicht 4,5V DC auf dem Kondensator und damit auch auf dem > Lautsprecher? Nein, denn dafür ist der Kondensator ja da: er kann DC nicht durchlassen. Lediglich beim Einschalten gibt es den sogenannten "Einschaltplopp", bis der Kondenstor geladen ist. Gruß Dietrich
Dietrich L. schrieb: > Conny G. schrieb: >> Habe ich dann nicht 4,5V DC auf dem Kondensator und damit auch auf dem >> Lautsprecher? > > Nein, denn dafür ist der Kondensator ja da: er kann DC nicht > durchlassen. > Lediglich beim Einschalten gibt es den sogenannten "Einschaltplopp", bis > der Kondenstor geladen ist. Jaaaa, klar, Denkfehler. Die Spannung liegt am C und nicht am LS, aber wenn die Wechselspannung wackelt fliesst immer ein Strom durch den LS. Ok, ja, dann probiere ich das mal.
Noch einer schrieb: > (Und die Kinder finden es auch gut, wenn die 9 Volt am Kopfhörer > ankommen, ordentlich laut sind). ...und die Hörgerätefabrikanten erfreut es auch, das sie Ihre Produkte schon an junge Menschen verkaufen können und nicht warten müssen, bis diese Senioren werden.
Harald W. schrieb: > ...und die Hörgerätefabrikanten erfreut es auch, das sie Ihre > Produkte schon an junge Menschen verkaufen können und nicht > warten müssen, bis diese Senioren werden. Und die laufen mit 1,5V in guter Qualität. Wie machen die das? Im Web gibt es da nicht viel zu finden. Gruß Thomas
Thomas B. schrieb: >> ...und die Hörgerätefabrikanten erfreut es auch, das sie Ihre >> Produkte schon an junge Menschen verkaufen können und nicht >> warten müssen, bis diese Senioren werden. > > Und die laufen mit 1,5V in guter Qualität. > Wie machen die das? Sie verwenden Lautsprecher mit hohem Wirkungsgrad und keine Ohrenheizungen, wie man die heute üblichen Ohrhörer für MP3- Player eigentlich nennen sollte.
OK, ich schreibe noch einmal. Habe ja schon genug Mist und 4xPNG (1_1) gesendet :-) Ich muss aber noch hinzufügen, dass die Schaltung von Elektor eine hervorragende Klangqualität hat. Ich hab die Schaltung mal in den 90er Jahren aufgebaut. Damals gab es ja noch die tragbaren CD-Player. Zum Joggen leider nicht unbedingt geeignet. Aber mit dem Elektor Verstärker konnte man auch mal in Ruhe, und mit kleinen selbstgebauten Boxen wirklich gute NF hören. Also mit hören meine ich eine gute Qualität (CD-Qualität). Die angehängte Schaltung hat mit CD-Qualität nicht wirklich was zu tun. Aber die ist bestimmt nicht schlechter als der TDA7050. Und man kann die Reste aus der Grabbelkiste verwerten. Ich wünsche euch allen einen guten Wochenstart. Gruß Thomas
Joe F. schrieb: > Conny G. schrieb: >> Wie kann man das mit der +/- Betriebsspannung besser machen (mit 9V >> Batterie)? > > Ganz einfach: den Verstärker so wie im Anhang aufbauen. > Den DC Offset von 4.5V bringst du dann mit dem Ausgangskondensator > wieder auf 0. > Der Widerstandsteiler für die Bias-Spannung kann ruhig noch hochohmiger > sein. > > Ein sehr geeigneter Op-Amp wäre z.B. ein RC4580 / NJM4580 Ich habe es jetzt so umgebaut und damit mein virtuelles Ground eliminiert. Und was soll ich sagen: kein Prasseln, kein Problem mehr, mit keinem der Lautsprecher oder Köpfhörer. Cool :-) Eines ist jetzt allerdings der Fall: die Bässe werden deutlich reduziert, der Sound hört sich etwas flach an. Nicht sicher, ob das vorher schon so war. Ich aktualisiere mal den Schaltplan und stelle ihn ein, dann könntet ihr mal kucken, ob man sehen kann, wo der Bass bleibt.
Thomas B. schrieb: > Ich muss aber noch hinzufügen, dass die Schaltung von Elektor eine > hervorragende Klangqualität hat. Das will ich bei stolzen 30 mA Ruhestrom für 1 W Ausgangsleistung aber auch schwer hoffen ;)
Auch fein und gerade für Kopfhörer, weil schon Mute und Laut/Leise eingebaut: TDA8551. (auch selbst ausprobiert) Simple Beschaltung.
Conny G. schrieb: > Eines ist jetzt allerdings der Fall: > die Bässe werden deutlich reduziert, der Sound hört sich etwas flach an. > Nicht sicher, ob das vorher schon so war. Mmh. Wenn ich ein Sinussignal schicke und mein Oszi am Eingang gleich nach dem Koppelkondensator anschließe und die Amplitude von 100 Hz und 1000 Hz im Vergleich messe, dann ist die von 100 Hz 40% kleiner. Aber nur, wenn ich die Schaltung mit Strom versorge, ohne Strom ist das Eingangssignal von 100 Hz und 1000 Hz gleich. Das verstehe ich jetzt nicht. Der Opamp dämpft das Signal, wenn er Strom hat?
Naja, der 47uF und der Kopfhörer bilden einen Hochpass. Nimm mal einen größeren Kondensator. 220uF oder gleich 1000uF. Polung: + zum Op-Amp Ausgang.
Joe F. schrieb: > Naja, der 47uF und der Kopfhörer bilden einen Hochpass. > Nimm mal einen größeren Kondensator. 220uF oder gleich 1000uF. > Polung: + zum Op-Amp Ausgang. Es ist allerdings jetzt gerade gar keine Last dran. Und ich habe dort vorher auch schon einen 470uF versucht, keine Änderung.
Conny G. schrieb: > Ich kann mich mit dieser Art von Schaltung wohl entscheiden für: > - mit LM358 = niedrigere Qualität, aber größere Leistungsbandbreite > - mit MC33078 und ohne Ausgangswiderstand für hochohmige > Kopfhörer/Lautsprecher > - mit MC33078 mit 120 Ohm Ausgangswiderstand für niederohmige > Verbraucher, dafür aber höhere Betriebsspannung (15V und mehr) > > Also mach ich das Teil mal fertig für die Kinderkopfhöhrer, ohne > Ausgangswiderstand. Muss mich nur entscheiden, ob LM358 oder MC33078. > Bei den Einsatzzwecken (Kinderkopfhörer oder windiger kleiner > Lautsprecher) würde man die Qualität eh nicht hören - vielleicht nehme > ich einfach den LM358. Mein lieber Conny, irgendwie verstehe ich das nicht. Du hast da zwei OPV, die beide eher ungeeignet sind. Der eine hat keine Bandbreite und der andere bekommt zu wenig Spannung. Muss das heute fertig werden? Ich bin sicher nicht der Audio Crack, aber ich musste mich zwangsweise etwas mit Audio beschäftigen. Wenn du also noch Zeit hast, der TDA2822M ist bei Reichelt und auch anderswo zu bekommen, der TDA8551 gab es seinerzeit nicht bei Reichelt. Den habe ich hier im Forum gekauft. Der 8551 hat die Möglichkeit Mute, Laut/Leise anzubringen und braucht fast nichts außen dran. Wenn du Laut/Leise und Mute nicht brauchst, dann ist da nichts mehr dran. Ist aber BTL und daher nicht (als einzelner) für Stereo geeignet. Der TDA2822M ist genau für solche Kopfhöreranwendungen gemacht. Beide funktionieren mit single supply, ganz ohne Kunstgriffe.
Achso, hinter dem ersten Koppelkondensator? Das ist natürlich auch ein Hochpass. Versuche mal 10uF hier, Polung: + zum Op-Amp.
Jetzt hab ich's. Die Widerstände, die die Verstärkung einstellen (1k beim Eingang, 22k als Feedbackloop) waren zu niederohmig. Jetzt in 10k/220k geändert, jetzt ist die Amplitude von 100 Hz genauso hoch wie 1000 Hz.
Jetzt bin ich sehr zufrieden: alles gut, mit allen Lautsprechern und Kopfhörern im Test. Ich update gleich noch den Schaltplan und stelle ihn ein.
F. F. schrieb: > irgendwie verstehe ich das nicht. Du hast da zwei OPV, die beide eher > ungeeignet sind. Der eine hat keine Bandbreite und der andere bekommt zu > wenig Spannung. > > Muss das heute fertig werden? Es muss nicht heute fertig werden, aber ich habe dieses Wochenende mal schön Zeit zum frickeln. Aber jetzt ist es gelöst, alles gut. Mit dem MC33078 Audio Opamp, 9V Single Supply und geht mit allen Lasten. Passt!
Harald W. schrieb: > Conny G. schrieb: > >> Köpfhörer. Cool :-) > > Sowas wäre mir zu gefährlich. :-) rofl
So sieht der Spaß jetzt aus. Freue mich. (Noch zwei Fehler im Schaltplan: Der OpAmp ist natürlich kein LM358 sondern ein MC33078 und es ist nur ein IC, keine zwei).
Thomas B. schrieb: > Und die laufen mit 1,5V in guter Qualität. > Wie machen die das? Weil die nicht auf 100mV begrenzen müssen. Die EU-Gängelung bezieht sich außerdem nicht auf die tatsächliche Lautstärke eines Musikstückes, sondern auf die maximal mögliche Aussteuerung des DACs.
Conny G. schrieb: > die Kids bekamen für den letzten Urlaub Kinderkopfhörer, die leider > zusammen mit dem Klinkenausgang des iPad für's Flugzeug viel zu leise > sind. Sagt wer? Hast Du festgestellt, dass es zu leise ist? Die Kopfhörer bergen IMMER die Gefahr, dass Pegelspitzen durchgeleitet werden und das Gehör schädigen, daher sollte man besonders Kinder NICHT an Dauerlautstärke gewöhnen. Dass man im Flugzeug keine Musik ungestört hören kann, ist klar und da sollte man nicht mit der Lautstärker drüber gehen. Kaufe Deinen Kindern anti-noise-Kopfhörer, die den Lärm dämpfen und leise Musik zulassen. Oder Du bekommst Gören, die wie die heutigen schon zu 30% ein kaputtes Gehör haben.
Kinderschutzbeauftragter schrieb: > Conny G. schrieb: >> die Kids bekamen für den letzten Urlaub Kinderkopfhörer, die leider >> zusammen mit dem Klinkenausgang des iPad für's Flugzeug viel zu leise >> sind. > > Sagt wer? Hast Du festgestellt, dass es zu leise ist? Ich habe den Kopfhörer selber aufgesetzt und NICHTS gehört.
Conny G. schrieb: > Ich habe den Kopfhörer selber aufgesetzt und NICHTS gehört. Ja, aber ab fünfzig hört und sieht man deutlich weniger.;-)
F. F. schrieb: > Conny G. schrieb: >> Ich habe den Kopfhörer selber aufgesetzt und NICHTS gehört. > > Ja, aber ab fünfzig hört und sieht man deutlich weniger.;-) Dann hab ich ja noch ein bisschen :-)
Und wenn du jetzt noch einen geeigneten Opamp nimmst (z.B. RC4580), kannst du dir auch noch die Transistor-Endstufe komplett sparen, und den Kopfhörer direkt am Opamp betreiben. 50mA dürften mehr als ausreichend sein. Die Tonqualität (0.0005% Total Harmonic Distortion) wird auch deinen Kindern sehr gefallen, und es spart Strom.
Joe F. schrieb: > Und wenn du jetzt noch einen geeigneten Opamp nimmst Nicht nur mein Reden. Als Erster war es Maze und der ist nebenbei noch Musiker und Elektroniker (und zwar ein richtiger) und er weiß ganz genau wo von er spricht. Maze, du bist sowieso mein Held!!!
Joe F. schrieb: > Die Tonqualität (0.0005% Total Harmonic Distortion) wird auch deinen > Kindern sehr gefallen, und es spart Strom. Bei Kopfhörern DIESER Art ist es ziemlich egal, welchen Klirr der OPV hat. Die KH produzieren Klirr ohne Ende. Zum Schaden der Kinderohren.
Kinderschutzbeauftragter schrieb: > Die Kopfhörer bergen IMMER die Gefahr, dass Pegelspitzen durchgeleitet > werden und das Gehör schädigen Das kann ich bestätigen, obwohl ich keine Kinderkopfhörer nutze... Da ich selbst mit Synthesizern Musik mache, normalerweise aber Boxen bevorzuge... Aber vor gut 10 Jahren habe ich dann geschlossene Kopfhörer benutzt, um meine damalige Angetraute nicht zu stören. Dummerweise! habe ich dann einen Klinkenstecker abgezogen und fast gleichzeitig den Kopfhörer weg geschmissen vor Schmerz, seit dem ist das rechte Ohr etwas geschädigt. Kopfhörer können mehr Schaden anrichten als Lautsprecherboxen, der Schalldruck ist bei geschlossenen Kopfhörern enorm, da braucht es nur mehr einen Klick oder ein bestimmtes Geräusch (Knall), um dann halbwegs taub zu sein... Gut, ich telefoniere immer nur auf dem linken Ohr, und Kopfhörer benutze ich sicher nie wieder...
F. F. schrieb: > Musiker und Elektroniker (und zwar ein richtiger) Wie sieht denn ein richtiger Elektroniker aus? :-)
Mani W. schrieb: > Kopfhörer können mehr Schaden anrichten als Lautsprecherboxen, der > Schalldruck ist bei geschlossenen Kopfhörern enorm, Die üblichen Mobilgeräte arbeiten mit 3V, da hat man schon eine Begrenzung. Du hast ihn bestimmt an einer Endstufe (+-50V) betrieben, da können die Vorwiderstände am Kopfhörerausgang zu gering sein. Ich benutze unterwegs geschlossene Kopfhörer, weil das Ohren schonender ist. Ich kann dann wesentlich leiser hören, weil die Umgebungsgeräusche gedämpft sind. Beim Straße überqueren muß man natürlich Pause drücken oder sie absetzen.
Würde sich zum Betrieb der Schaltung auch ein Lipo Akku wie diese eignen? http://www.amazon.de/Gens-Quadcopters-Helikopter-Flugzeuge-Modellboote/dp/B01AHJRQ6E/ http://www.amazon.de/Zippy-Compact-500mAh-25C-35C-ladef%C3%A4hig/dp/B00IHJE7AU/
Conny G. schrieb: > Lipo Die Fluggesellschaften freuen sich immer sehr über High-Power Akkus im Gepäck...
Joe F. schrieb: > Conny G. schrieb: >> Lipo > > Die Fluggesellschaften freuen sich immer sehr über High-Power Akkus im > Gepäck... Hä? Ich fliege 2x die Woche und hab die Tasche voller Geräte mit Akkus - Laptop, iPad, Telefon, Headset, Powerbank, ...?
Conny G. schrieb: > und hab die Tasche voller Geräte mit Akkus http://avherald.com/h?article=49182334 http://avherald.com/h?article=48f977eb http://avherald.com/h?article=48b2147e http://avherald.com/h?article=43d462c7 (...)
Joe F. schrieb: > Conny G. schrieb: >> und hab die Tasche voller Geräte mit Akkus > > http://avherald.com/h?article=49182334 > http://avherald.com/h?article=48f977eb > http://avherald.com/h?article=48b2147e > http://avherald.com/h?article=43d462c7 > (...) Hehe, spannend. Das ist dann wohl eine neue Kategorie von Problemen im Flugverkehr. Habe ich noch gar nichts von gehört. Ist aber jetzt ein Spass wenn fast jeder mindestens 1 Gerät mit Akku dabei hat, viele sogar mehrere :-) Aber ich wollte ja nicht wissen, wen es stören könnte, sondern ob ich meine Schaltung mit Lithium-Ionen oder -Polymer-Akku betreiben könnte?
Conny G. schrieb: > Aber ich wollte ja nicht wissen, wen es stören könnte, sondern ob ich > meine Schaltung mit Lithium-Ionen oder -Polymer-Akku betreiben könnte? Ja, aber solche Leute werden demnächst in einen Lastensegler gesteckt, der hinten ans Hauptflugzeug gehängt wird und bei Gefahr jederzeit abgekoppelt werden kann.
Harald W. schrieb: > Conny G. schrieb: > >> Aber ich wollte ja nicht wissen, wen es stören könnte, sondern ob ich >> meine Schaltung mit Lithium-Ionen oder -Polymer-Akku betreiben könnte? > > Ja, aber solche Leute werden demnächst in einen Lastensegler gesteckt, > der hinten ans Hauptflugzeug gehängt wird und bei Gefahr jederzeit > abgekoppelt werden kann. Ja, das ist ok. Aber was ist jetzt mit meiner Frage? :-)
Conny G. schrieb: > die Kids bekamen für den letzten Urlaub Kinderkopfhörer, die leider > zusammen mit dem Klinkenausgang des iPad für's Flugzeug viel zu leise > sind. > Deshalb bastle ich gerade an einem Kopfhörerverstärker, der da ein > bisschen mehr Leistung bringt. Leicht OT, aber warum gibt es keine Kopfhörer wie den HD414 mehr, der selbst mit 2000 Ohm Impedanz genug Leistung ans Ohr brachte, um Musik mit hoher Qualität zu hören? Wenn man dafür wirklich noch eine Spannungsverstärkerstufe brauchen sollte, geht jeder 1-Transistor-Trivialverstärker.
Conny G. schrieb: > Ja, das ist ok. Aber was ist jetzt mit meiner Frage? :-) Ja, warum denn auch nicht? Dein Akku muss halt die für den Op-Amp nötige Spannung liefern, und du musst ihn irgendwie (extern) aufladen.
Conny G. schrieb: > Ja, das ist ok. Aber was ist jetzt mit meiner Frage? :-) Naja, bei Li-Akkus gibt es wohl nach wie vor ein gewisses, wenn auch geringes, Risiko der spontanen Erhitzung. Dieses Risiko will man gerade in einem Flugzeug nicht unbedingt haben. Nimm doch normale Ni-Akkus. Die sind da deutlich unprolematischer.
Joe F. schrieb: > Conny G. schrieb: >> Ja, das ist ok. Aber was ist jetzt mit meiner Frage? :-) > > Ja, warum denn auch nicht? > Dein Akku muss halt die für den Op-Amp nötige Spannung liefern, und du > musst ihn irgendwie (extern) aufladen. Da bin ich am recherchieren. In einem 8x6cm Gehäuse müssten schon noch 2qcm Platz für die Ladeschaltung sein. Abschaltung mit einem Spannungsmonitor https://www.mikrocontroller.net/articles/AVR-Transistortester#Automatische_Abschaltung (mit µC) oder http://datasheets.maximintegrated.com/en/ds/ICL7665.pdf (IC dafür) Laden ist mir bei dem 11,1V 3-Zellen Akku aber unklar. Manche 2-Zellen-Akkus haben einen internen Balancer, die 3-Zellen anscheinend aber nicht. Zumindest habe ich keine große Auswahl, weil die Bauform halt ca. 5x3x1,5 cm sein muss - ist das schon die Hälfte des Gehäuses, das ich im Auge habe. Ich habe zwar ICs für Laden von mehreren Zellen gefunden https://www.maximintegrated.com/en/products/power/battery-management/MAX1757.html https://www.maximintegrated.com/en/products/power/battery-management/MAX1757.html Die scheinen aber nicht das Balancing zu machen. Wisst ihr ICs mit Balancing? Ich würde es dann so machen, dass es eine Buchse mit zusätzlichem Kontakt wird, die die Schaltung beim Einstecken des Ladesteckers abkoppelt und das Ladegerät aktiviert. Die Hauptschaltung hat dann wiederum die Spannungsüberwachung und -abschaltung, vermutlich mit den IC, den ich oben verlinkt habe.
Ah ha: Die Balancer-Anschlüsse sind der Zugriff auf die einzelnen Zellen. https://de.wikipedia.org/wiki/Balancer Ich lade die also einzeln z.B. mit einem http://www.haoyuelectronics.com/Attachment/TP4056-modules/TP4056.pdf oder einem https://www.maximintegrated.com/en/products/power/battery-management/MAX8971.html Und nur bei einem Akku mit integriertem Balance nehme ich die vorher geposten, die 2+ Zellen können.
Wenn man will passt das alles schon kompakt zusammen ;) und mit Lipos geht das prima. 6 Zellen im 8er Akkuhalter, in den zwei freien Steckplätzen die zwei 3S LIPO Laderegler(mit Tiefentladungsschutz und Balancer) rein. So hat man schön +/- 11Volt für die OPs :) Und kleine Ladebuchse auf der Rückseite.
Pong Lenis schrieb: > Wenn man will passt das alles schon kompakt zusammen ;) und mit Lipos > geht das prima. > > 6 Zellen im 8er Akkuhalter, in den zwei freien Steckplätzen die zwei 3S > LIPO Laderegler(mit Tiefentladungsschutz und Balancer) rein. So hat man > schön +/- 11Volt für die OPs :) Und kleine Ladebuchse auf der Rückseite. Ha!! Das ist ja ganz genau das was ich machen will! :-) Du hast das nicht zufällig auf einer Website dokumentiert? :-))
Wie ist das eigentlich, wenn man 2 Stück 5V Powerbank in Reihe schaltet. Laden könnte man ja parallel über USB. Aber wie verhalten sich die Dinger eigentlich wenn man in Reihenschaltung (10V) entladet?
Harald W. schrieb: > Leicht OT, aber warum gibt es keine Kopfhörer wie den HD414 mehr, > der selbst mit 2000 Ohm Impedanz genug Leistung ans Ohr brachte, > um Musik mit hoher Qualität zu hören? Weil die grottenschlecht waren. Konstruiert, um an einem normalen Lautsprecherverstärker auch einen Kopfhöreranschluss ohne weiteren Bauteilaufwand zu erlauben ohne dass es einem die Ohren wegbläst, sondern eben bei normaler Lautstärke am Lautsprecher auch normale Lautstärke am parallel geschalteten Kopfhörer zu bringen, daher der hohe Widerstand, hatten sie miese Dämpfung, also ein Membrannachwingen wie bei Omas Dampfradio und wegen der offenen Bauweise quasi keine Bässe. Es WAR Omas Dampfradio für die Ohren. Glücklicherweise hat sich das Problem nach wenigen Jahren von selbst erledigt, weil der Schaumstoff munter zerbröselte, also auch noch minderwertige Materialien verbaut wurden. Hauptsache billig.
Hallo Ihr Moderatoren. Danke für das löschen der Bilder (1_1.PNG). :-) Gruß Thomas
Michael B. schrieb: >> Kopfhörer wie den HD414 > Weil die grottenschlecht waren. Hmm, das hat man zumindest bei damaligen Vergleichstests anders gesehen.
Conny G. schrieb: > Ah ha: > Die Balancer-Anschlüsse sind der Zugriff auf die einzelnen Zellen. > > https://de.wikipedia.org/wiki/Balancer > > Ich lade die also einzeln z.B. mit einem > http://www.haoyuelectronics.com/Attachment/TP4056-modules/TP4056.pdf > oder einem > https://www.maximintegrated.com/en/products/power/battery-management/MAX8971.html > > Und nur bei einem Akku mit integriertem Balance nehme ich die vorher > geposten, die 2+ Zellen können. Also nach einer Weile Recherche ist klar: Geladen wird ein Mehrzellen-Akkupack mit einem Lade-IC der dafür geeignet ist. Es gibt aber praktisch keine Lade-ICs, die die Zellen separat laden bzw. für das Balancing sorgen, die Lade-ICs gehen immer auf die Gesamt-Spannung. Das Balancing geschieht separat auf verschiedene Arten, wie zum Beispiel über einen elektronischen Widerstand, der jede Ladung über 4,2V abfackelt und damit das Balancing bei der Lade-End-Spannung durchführt. (Wenn ich den Artikel https://www.mikrocontroller.net/attachment/121997/Lipo_Balancer.pdf richtig überflogen habe). Andere Varianten sind ein selektives Entladen der höchstgeladenen Zellen oder aktives "Verschieben" der Ladung zwischen den Zellen. Auf jeden Fall braucht es für das Balancing immer eine Schaltung auf Basis eines Opamp pro Zelle, d.h. bei 3 Zellen 3 Schaltungen, die tlw. verzahnt zueinander arbeiten. Die Bauteile sind zwar nicht soo viele, aber die 1-2 qcm braucht es eher pro Zelle für die Balancing-Schaltung, wenn man es nicht gerade SMD macht. Also kommt für meinen Kopfhörervestärker dieser Aufwand gerade nicht infrage. Denn unter 11.1V macht es keinen Sinn, 11.1V Lipos mit integriertem Balancer in der Baugröße habe ich nicht gefunden. Es bliebe also noch die Möglichkeit den Balancing-Konnektor herauszuführen und mit einem Modellbaulader zu laden, aber das ist mir zu albern. Also lass ich das erstmal mit dem Lipo. Mmh, es bliebe allerdings noch die Variante ein Lipo mit 1 Zelle / 3,7 V mit mehr Kapazität zu nehmen (bis max. Größe für mein Gehäuse) und mit einem Step-Up die Spannung hochzuziehen....
Balancer-Schaltung für 3 Zellen. 50x20x1 mm, liesse sich sogar noch so mit reinlegen. Aber ob sie was taugt... http://www.banggood.com/de/3-Packs-12_6V-8A-wBalance-Li-ion-Lithium-18650-Battery-BMS-PCB-Protection-Board-p-997579.html
Harald W. schrieb: > Wie sieht denn ein richtiger Elektroniker aus? :-) Die haben viele Gesichter und Gestalten...
Conny G. schrieb: > Balancer-Schaltung für 3 Zellen. 50x20x1 mm, liesse sich sogar noch so > mit reinlegen. Aber ob sie was taugt... > > http://www.banggood.com/de/3-Packs-12_6V-8A-wBalance-Li-ion-Lithium-18650-Battery-BMS-PCB-Protection-Board-p-997579.html https://www.akkuteile.de/zubehoer/schutzelektronik/ hab die 4s und 3s von hier im Einsatz, funktionieren.
Mani W. schrieb: > Die haben viele Gesichter und Gestalten... Und alles was mit Hochfrequenz zu tun hat geht diesem hier ganz offenbar ziemlich auf den Sack (oder am "A" vorbei?).
Joe F. schrieb: > Und alles was mit Hochfrequenz zu tun hat geht diesem hier ganz offenbar > ziemlich auf den Sack (oder am "A" vorbei?). Gut verstanden!
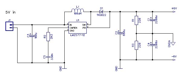
Hier mal ein etwas anderer Ansatz. Die Bilder zeigen einen ersten Testaufbau. Der Verstaerker besteht aus einem NE5532. Ist also fuer 250-600Ohm gedacht. Die Versorgung erfolgt mit +9V und -8V. Die Spannungen werden erzeugt mit einem MCP1640 aus einer Lithiumzelle. Soll das auch fuer niedrige Impedanzen funktionieren dann wuerde der Strom steigen und das Netzteil aufwendiger werden. Aber gute Kopfhoerer haben IMHO keine 32 Ohm und fuer schlechte Teile reichen die eingebauten Verstaerker .-) Olaf
bernte schrieb: > schau dir mal den cmoy an > http://electronics-diy.com/electronic_schematic.php?id=797 Das ist ja exakt mein erster Ansatz ohne Transistorstufe. Die habe ich dann dazugefügt, weil es für die niederomigen Hörer/LS nicht gereicht hat. Und dann fiel mir der Spannungssplit mit dem Spannungsteiler auf die Füße. Insofern bin ich jetzt eins weiter als diese Schaltung.
Olaf schrieb: > Hier mal ein etwas anderer Ansatz. Bzgl. Akku was ich gerne hätte, aber etwas groß. :-)
> Bzgl. Akku was ich gerne hätte, aber etwas groß. :-) Ist ja auch nur ein Probeaufbau/Konzeptstudie. Leider ist das Poti sehr gross. Ich wollte erstmal probieren inwieweit das mit dem MCP1640 funktioniert. Es besteht da immer die Gefahr das man es hoert wenn der Wandler in den lueckenden Betrieb uebergeht. Das ist aber hier nicht der Fall. Da hat sich der getrennte Aufbau und eine aufwendige zweistufige (LC/RC) Filterung gelohnt. Ein noch kleinerer Akku ist aber vermutlich nicht mehr so gut. Meine Schaltung nimmt 48mA bei 3.8V auf. Olaf
Oh..noch was. Auf meinem Photo seht ihr zwei der 3.5mm Klinkenbuchsen von Reichelt. "EBS 35" Die ist Qualitativ ganz grosser Mist! Selbst bei neuer Buchse ist das reinstecken des Klinkensteckers schon hakelig und man weiss das dieser Rotz nicht alt wird. Da werde ich im naechsten Design was anderes nutzen. Olaf
Sascha Z. schrieb: > Conny G. schrieb: >> Balancer-Schaltung für 3 Zellen. 50x20x1 mm, liesse sich sogar noch so >> mit reinlegen. Aber ob sie was taugt... >> >> > http://www.banggood.com/de/3-Packs-12_6V-8A-wBalance-Li-ion-Lithium-18650-Battery-BMS-PCB-Protection-Board-p-997579.html > > > https://www.akkuteile.de/zubehoer/schutzelektronik/ > > hab die 4s und 3s von hier im Einsatz, funktionieren. Das ist aber keine Balancer-Schaltung, nur eine Schutzschaltung für das ganze Pack. Nach meinen Recherchen ist es sehr empfehlenswert mit Balancing zu arbeiten, sonst verkürzt sich die Lebensdauer und verringert sich erreichbare Gesamtkapazität des Akkupacks. Und gerade, wenn ich sowieso nur 300-400mAh habe, dann muss ich das ausreizen. Ich habe jetzt aber gesehen, dass es jede Menge von LiIo/Po-Balancer-Schaltungen in allen Größen und Leistungsstufen zu kaufen gibt. Auch in einem Format, das man in ein 80x60-Gehäuse reinbekommt. Also ist es doch machbar. Ich schaue mir auch die Variante 1 Zelle 3,7V mit Step-Up mal an, scheint mir auch machbar zu sein und Step-Ups sind sehr viel kleiner als die Balancer-Schaltungen, dafür kann man dann einen 3,7V-Pack mit mehr Kapazität nehmen.
Conny G. schrieb: > Das ist aber keine Balancer-Schaltung, nur eine Schutzschaltung für das > ganze Pack. Nach meinen Recherchen ist es sehr empfehlenswert mit > Balancing zu arbeiten, sonst verkürzt sich die Lebensdauer und > verringert sich erreichbare Gesamtkapazität des Akkupacks. > Und gerade, wenn ich sowieso nur 300-400mAh habe, dann muss ich das > ausreizen. Moin, stimmt, die einzelnen Zellen werden überwacht, jedoch "nur" seriell geladen. wie in x anderen mobilen Geräten. Sollte eine Zelle oder mehre Zellen das Zeitliche segnen, muss eben gewechselt werden. für die Kompaktheit des Moduls kann man das in Kauf nehmen. Ob man hier ausreizen muss oder nicht muss jeder selbst wissen. Von einem Headphoneamp hängt im Normalfall nicht das Leben ab :D http://datasheet.sii-ic.com/en/battery_protection/S8254A_E.pdf Wenn du was kompakteres mit Balancer findest, gerne hier Posten.
Olaf schrieb: > Hier mal ein etwas anderer Ansatz. > > Die Bilder zeigen einen ersten Testaufbau. Der Verstaerker besteht aus > einem NE5532. Ist also fuer 250-600Ohm gedacht. > > Die Versorgung erfolgt mit +9V und -8V. Die Spannungen werden erzeugt > mit einem MCP1640 aus einer Lithiumzelle. Soll das auch fuer niedrige > Impedanzen funktionieren dann wuerde der Strom steigen und das Netzteil > aufwendiger werden. Aber gute Kopfhoerer haben IMHO keine 32 Ohm und > fuer schlechte Teile reichen die eingebauten Verstaerker .-) > > Olaf Das teil ist mal extrem schick! Schöne Arbeit.
Mani W. schrieb: > Dummerweise! habe ich dann einen Klinkenstecker abgezogen und fast > gleichzeitig den Kopfhörer weg geschmissen vor Schmerz, seit dem > ist das rechte Ohr etwas geschädigt. Das ist aber ein Bedienerfehler, nicht der Fehler des Kopfhörers. Joe F. schrieb: > Die Fluggesellschaften freuen sich immer sehr über High-Power Akkus im > Gepäck... Sie können sich ja überlegen, ob sie Generation Smartphone lieber nicht befördern möchten. Gruß Jobst
Jobst M. schrieb: > Das ist aber ein Bedienerfehler, nicht der Fehler des Kopfhörers. Sicher war das ein Bedienfehler, die Auswirkung war allerdings gravierend - über Boxen eher angenehmer.. SSS - Sicher Selber Schuld
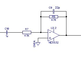
Also, ich hab' auch mal einen Kopfhörer(verteil)-Verstärker mit Opamps zusammengebaut. Der sollte über USB versorgt werden, aus den 5V habe ich mit einem LM2577-12 erst 12V gemacht und die dann mit einem Spannungsteiler von 2x 220 Ohm und 2x 2200µF Pufferelkos zu +/-6V mit virtueller Masse umgestrickt. Nicht audiophil, aber es funktioniert prima. Die Eingangsstufen sind NE5532 mit einer Verstärkung von 1 (5532 sind unity-gain-stable, 5534 IIRC NICHT), als Eingangs-Kondensatoren habe ich 1µF Folienkondensatoren genommen (etwas überdimensioniert, hatte ich aber da). Dann kommen 10K-Potis als Lautstärkesteller. Die Ausgangsstufen sind TS922 mit einer Verstärkung von 3,3 (33K : 10K), Ausgangskondensatoren sind 1000µ Elkos (680µ hätten auch gut gereicht, waren aber weder kleiner noch billiger...). Funktioniert mit 32 Ohm - Kopfhörern problemlos, gibt beim Filme schauen in der Ferienwohnung ausreichend Knallbumm ohne die Nachbarn aus dem Bett zu werfen und für meinen Geschmack ist der Klang auch durchaus ordentlich. Nur mal als Alternativ-Vorschlag.
Sooo. Habe noch ein bisschen weitergemacht und mir zum Testen ein billiges Step-Up-Modul bestellt (http://www.ebay.de/itm/Step-up-boost-Power-Converter-MT3608-fur-Arduino-Raspberry-DIY-Projects-basteln-/181914905652). und die Schaltung damit von einem 3,7V LiPo 950mAh gespeist und den Ausgang des Step-Up auf 15V eingestellt. Funktioniert prima! Außerdem noch den Opamp ausgetauscht in einen OPA 2134 (http://cdn-reichelt.de/documents/datenblatt/A200/OPA2134%23BB.pdf). Ich bilde mir ein, damit ist der Klang nochmal ein Stück klarer und damit wirklich sehr ordentlich, sogar mit In Ears guter Qualität. Besser als ich mir es erhofft hatte. Es lassen sich jetzt alle Kopfhörer und Lautsprecher problemlos damit betreiben, die ich zum Test zur Verfügung habe. Ohne Verzerrung, mit klarem Klang bis zur maximalen Lautstärke des iPhone (wo es einem mit dem KH dann schon die Ohren wegpustet). Sehr schön! Jetzt ist nur noch eins übrig und das wäre aber sogar verschmerzbar, denn der Amp ist ja eigentlich nur für "schlechte" Kopfhörer in lautem Ambiente gedacht: Mit dem Step-Up hat es mit den besseren In-Ears ein deutliches Rauschen, wenn ich die Audioquelle pausiere, dagegen mit Batterie sehr viel weniger. Sobald Musik spielt, wie leise auch immer, stört das Rauschen nicht mehr. Aber ohne Musik ist es recht deutlich hörbar. Wenn ich die Audioquelle (iPhone 6) abstecke, ist das Rauschen weg oder sehr gering, scheint also mit dem Eingang/dem Signal zu tun zu haben. Durch LC-Filter mit 2 kHz Grenzfrequenz nach dem Step-Up (100uH, 47uF), einem Ausgangswiderstand vor dem LS/KH von 47 Ohm, etwas höheren Widerständen für Eingang und Feedback (Eingang 33k, Feedback 300k) und mit dem OPA 2134 wurde es sehr viel besser ist aber immer noch deutlich vorhanden. Gibt es noch etwas was ich machen könnte? Muss noch die letzte Version der Schaltung in Eagle updaten, dann kann ich die noch einstellen.
Matthias L. schrieb: > Also, ich hab' auch mal einen Kopfhörer(verteil)-Verstärker mit Opamps > zusammengebaut. > Nur mal als Alternativ-Vorschlag. Ja, sehr schon und sehr interessant, danke! > Die Eingangsstufen sind NE5532 mit einer Verstärkung von 1 > (5532 sind unity-gain-stable, 5534 IIRC NICHT) Was heisst das? Warum die 22p parallel zu den Widerständen?
Die Ausdauer des Lipo ist auch völlig ok. Ich habe jetzt mal für einen Ausdauertest einen anderen Lipo mit 500mAh verwendet. Und nach 1h ist die Akkuspannung von 4,05 V gerade mal auf 3,9 V gesunken. Wenn ich mir da die typischen Endladekurven ansehe, wie: http://www.messerforum.net/fotoalbum/data/1206/Trustfire-880mAh-LIR16340_1A-discharge.png Dann ist der Akku ja noch nichtmal 10% entladen. Also reicht für den Headset-Amp sogar ein Akku mit der halben Kapazität und der ist ja dann echt winzig (ca. 42x23x7mm für denn 500mAh-Lipo). Der Strom ist 22mA DC am Eingang (LC-Filter mit 100µH/220µF), dass passt mit der Beobachtung der Entladung zusammen. Bei 500mAh ergäben sich >20h Laufzeit. Also reichen 250mAh locker aus.
Matthias L. schrieb: > Nicht audiophil, aber es funktioniert prima. Gemessen oder mit geschädigtem Gehör geschätzt? Da gehören, WENN, noch Drosseln und ein C hinter.
Poltergeist schrieb: > Gemessen oder mit geschädigtem Gehör geschätzt? > Da gehören, WENN, noch Drosseln und ein C hinter. Das kannst du bei deinem Verstärker gerne machen, bei meinem ist es bisher nicht nötig. Und mein Gehör ist völlig in Ordnung. Also: Mit intaktem Gehör geschätzt. Die meisten Menschen hören mit den Ohren und nicht mit Messequipment... Natürlich geht's immer irgendwie besser, mit Drosseln und noch mehr Kondensatoren wird die Spannungsversorgung sicherlich sauberer; eine wesentlich bessere virtuelle Masse ist hier beschrieben: Beitrag "Re: 3 Kanal Kopfhörerverstärker mit OPA2134 verzerrt" . Ob die bessere Spannungsversorgung auch im Audio-Signal zu hören ist, ist eine andere Frage. Conny G. schrieb: > Warum die 22p parallel zu den Widerständen? Damit ggf. irgendwie in das Signal geratene höherfrequente Anteile stärker gegengekoppelt und damit unterdrückt werden, vereinfacht ausgedrückt.
Conny G. schrieb: > Und nach 1h ist die Akkuspannung von 4,05 V gerade mal auf 3,9 V > gesunken. Nach 3h immer noch knapp 3,8 V, d.h. die Laufzeit mit den 500mAh geht jetzt schon eher Richtung 30h (auf Basis der verlinkten Kurve).
> Mit dem Step-Up hat es mit den besseren In-Ears ein deutliches Rauschen, > wenn ich die Audioquelle pausiere, dagegen mit Batterie sehr viel > weniger. Das halte ich fuer keine gute Loesung. Man braucht ja auch noch eine negative Spannung. Wenn man das nicht will und eine virtuelle Masse verwendet dann liegt die auf halber Betriebsspannung. Dann nutzt man beim Anschluss an andere Geraete die Potentialtrennung in den Netzteilen. Und da hab ich doch so meine Bedenken ob ich der im hoerbaren Frequenzbereich trauen wuerde. Auch moechte man nicht das sich irgendwelche fetten Elkos beim einschalten ungleichmaessig aufladen und ein BLUB erzeugen. Jedenfalls ich wuerde das nicht wollen. .-) > Mit dem Step-Up hat es mit den besseren In-Ears ein deutliches Rauschen, > wenn ich die Audioquelle pausiere, dagegen mit Batterie sehr viel > weniger. DAs kommt davon wenn man einfach irgendwas kauft anstatt selber zu entwickeln. Du hoerst entweder die Schaltfrequenz weil das Layout und die Filter kacke sind, oder weil die Spule im Schaltregler sparsam ausgelegt ist, oder noch schlimmer weil der Regler nicht zu deiner Anwendung passt geht er in den lueckenden Betrieb und erzeugt niederfrequenten Schmutz den du nicht mehr los wirst. Olaf
Bitte melde dich an um einen Beitrag zu schreiben. Anmeldung ist kostenlos und dauert nur eine Minute.
Bestehender Account
Schon ein Account bei Google/GoogleMail? Keine Anmeldung erforderlich!
Mit Google-Account einloggen
Mit Google-Account einloggen
Noch kein Account? Hier anmelden.























