Hallo Forum Ich brauche bei einer Mikrocontrolleranwendung, die jede Menge COB-LEDs ansteuern soll und daher mit 12V/10A versorgt wird zusätzlich noch eine negative Spannung, damit ich analoge Eingangssignale (Musik) mit OPs filtern und gleichrichten kann, bevor ich sie an die A/D Eingänge des µC legen kann. Es gibt da natürlich von Recomm, Traco usw. wunderschöne DC/DC Wandler (ein einfacher 12V/12V würd's wohl tun, weil ich keine galvanische Trennung brauche sondern den Ausgang einfach verkehrt an Masse anschließen könnte und schon hätte ich -12V), die ich aber leider nicht zur Hand habe. Alternativ dazu hätte ich mir gedacht, ob's wohl eine Schaltung (Anhang) auch tun würde, wenn ich von einem µC Pin einfach eine Rechteckspannung ausgeben würde und die dann über eine Elko Potentialpumpe schicke. Klar würde ich wohl auch mehr Platz am Print benötigen. Hat jemand Ahnung mit solchen Schaltungen? Wie viel Strom kann ich aus so einer Schaltung ziehen (ich denke mal, dass meine OPs nicht viel mehr als 20-50mA ziehen werden). Grüße FireHeart
Fire H. schrieb: > Hat jemand Ahnung mit solchen Schaltungen? Wie viel Strom kann ich aus > so einer Schaltung ziehen (ich denke mal, dass meine OPs nicht viel mehr > als 20-50mA ziehen werden). Das sollte schon klappen. Allerdings musst du dafür sorgen, das die MOSFet zügig schalten und das ist mit dem 10k Widerstand nicht der Fall. Wenn du mehr Strom spendierst, werden die Gates schneller umgeladen und minimieren den unvermeidlichen 'Shoot-Through' Zustand beim Umschalten, in dem beide MOSFet leiten. Also 1k - 2,2k sind da besser. Direkt an die 12V Speisung in die Nähe der Endstufe gehört noch ein Elko als Puffer und du könntest Probleme mit Pfeifen auf der negativen Spannung bekommen, wenn die Frequenz im Hörbereich ist. Dagegen hilft aber Verdrosselung und Siebung.
Sowas jibbet fertig: ICL7660 Fire H. schrieb: > wird zusätzlich noch eine > negative Spannung, damit ich analoge Eingangssignale (Musik) mit OPs > filtern und gleichrichten kann, bevor ich sie an die A/D Eingänge des µC > legen kann. Kann man auch anders loesen, dazu braucht es nicht unbedingt eine negative Versorgungsspannung.
Dann lieber den ICL7660A. Der TC7662A ist aber noch besser, weil er mit den 12V noch nicht am Limit ist (bis 18V, 40mA): http://www.microchip.com/wwwproducts/en/TC7662A
Helmut L. schrieb: > Kann man auch anders loesen, dazu braucht es nicht unbedingt eine > negative Versorgungsspannung. Genau, zumal der µC wohl ohnehin keine negative Spannung am AD-Eingang mag...
Helmut L. schrieb: > Sowas jibbet fertig: > > ICL7660 Dazu muss man allerdings sagen, das der ICL7660 20-50mA nicht liefern kann, es sich also nicht lohnt, damit anzufangen. Selbst bei 15mA sinkt der Wirkungsgrad schon sehr. Der ICL7660 piept des weiteren ohne besondere Massnahmen mitten im Audiobereich, man muss also extern synchronisieren, um ihn aus dem Hörbereich zu ziehen. Ausserdem ist nur der ICL7660A für +12V geeignet.
Es geht auch mittels 555 Timer. Die CMOS-Typen sind schneller und deshalb besser geeignet. Beitrag "Re: Negative Spannung erzeugen. 20mA" mfg klaus
Fire H. schrieb: > negative Spannung, damit ich analoge Eingangssignale (Musik) mit OPs > filtern und gleichrichten kann In der NF-Technik haben sich Koppelkondensatoren bestens bewährt. Eine symmetrische Versorgung braucht man nur für Endstufen hoher Leistung.
Helmut L. schrieb: > Kann man auch anders loesen, dazu braucht es nicht unbedingt eine > negative Versorgungsspannung. Ja, man legt den OPV-Eingang gleichspannungsmäßig auf Mitte und koppelt das NF-Signal über einen Kondensator ein.
Für etwa 20 mA würde ich schon eher eine klassischen Schaltwandler mit Induktivität nutzen. Die Ladungspumpen erzeugen relativ viel Störungen, vor allem bei mehr Strom. So eine Ladungspumpe ist mehr etwas für weniger als 1 mA - da tut es dann ggf. auch direkt der µC Ausgangspin, wenn man mit -3 V auskommt. Nur für Audio an den ADC des µC geht es auch ohne negative Spannung. Selbst mit negativer Spannung dürfte man mit deutlich weniger als 20 mA auskommen. So etwas wie eine Lichtorgel braucht ja keine super rauscharmen OPs.
Peter D. schrieb: > In der NF-Technik haben sich Koppelkondensatoren bestens bewährt. Eine > symmetrische Versorgung braucht man nur für Endstufen hoher Leistung. ... solange nix brummt wegen Masseproblemen. Sonst wäre ein DC/DC-Wandler evtl. eine Überlegung wo man Masse vom Eingang bis zum Ende durchziehen kann.
oszi40 schrieb: > ... solange nix brummt wegen Masseproblemen. Sonst wäre ein > DC/DC-Wandler evtl. eine Überlegung wo man Masse vom Eingang bis zum > Ende durchziehen kann. Ich glaube bei seiner Lichtorgel merkt man ein bisschen Brumm nicht.
Fire H. schrieb: > Hat jemand Ahnung mit solchen Schaltungen? Deine Schaltung verhindert keinen shott thru, hat also eine Stromaufnahme mit massiven Stromspitzen mit der man die +12V verseucht, und erzeugt eine massiv mit Sägezahn verseuchte Ausgangsspannung. So was will man nicht wirklich als Audio-Betriebsspannung. Schaltwandler baut man lieber mit Spulen, und wenn die Schaltfrequenz hoch genug ist, stört man damit auch kein Audio. http://docs-europe.electrocomponents.com/webdocs/10ed/0900766b810eda39.pdf
Lurchi schrieb: > Für etwa 20 mA würde ich schon eher eine klassischen Schaltwandler mit > Induktivität nutzen. Würde ich genau nicht machen, da 20mA für eine Ladungspumpe unkritisch sind, wohingegen der klassische Schaltwandler für 1A und mehr mit 20mA schon extra skip cycle-Zeugs braucht um nicht zu lücken. Ansonsten darf jeder auch die Herstellerseiten mal durchflöhen und wird durchaus fündig, Ladungspumpen im IC-Gehäuse, nur Kondensatoren ergänzen und 100mA ziehen.
Boris O. schrieb: > Lurchi schrieb: >> Für etwa 20 mA würde ich schon eher eine klassischen Schaltwandler mit >> Induktivität nutzen. > > Würde ich genau nicht machen, da 20mA für eine Ladungspumpe unkritisch > sind, wohingegen der klassische Schaltwandler für 1A und mehr mit 20mA > schon extra skip cycle-Zeugs braucht um nicht zu lücken. Was nennst du bitte einen "klassischen Schaltwandler"? Und vor allem, warum sollte man einen für 1A dimensionierten Wandler einsetzen, wenn man doch nur 20mA braucht? Ist dir bekannt, daß man elektronische Schaltungen auf den tatsächlichen Bedarf dimensionieren kann? Es gibt eine ganze Welt jenseits der China- und sonstigen Module für 1A und mehr. Und es ist überhaupt gar kein Problem, einen sagen wir mal Inverter-Schaltregler zu bauen, der bei 10mA nicht lückt. OK, einen MC34063 wird man dafür dann eher nicht nehmen.
Moin, Nur weil ichs nicht hinkrieg, ein paar OpAmps an einer unsymmtetrischen Spannung zu betreiben, wuerd' ich nicht den Aerger einer zusaetzlichen Stoerquelle auf dem Board auf mich nehmen. Egal, ob mittels L oder C die ueberfluessige Zusatzspannung erzeugt wird. Sinnvoller und simpler wirds sein, die OpAmp Schaltung so umzustricken, dass sie an ca. 10V laeuft, dann kann man ca. 2V an der Siebung/Entkopplung der Speisespannung verdoedeln und alles ist gut. Gruss WK
Hallo Forum Vielen Dank erstmal für die vielen Antworten! Peter D. schrieb: > In der NF-Technik haben sich Koppelkondensatoren bestens bewährt. Eine > symmetrische Versorgung braucht man nur für Endstufen hoher Leistung. Koppelkondensatoren sind mir in der NF Technik wohl bekannt, ich hab aber das Problem, dass ich die NF-Signale mit Präzisionsgleichrichtern (mit OP) sauber gleichrichten will und diese Signale dann AD wandeln...da wird's eng mit Koppelkondensatoren, weil DC. Ein Pegelshifter funktioniert sauber auch nur mit OPs und somit wieder symmetrischer Versorgung. Der Hinweis mit dem kleineren Widerstand sowie den Stützkondensatoren bei den FETs war sehr gut (wenngleich im Nachhinein betrachtet ich mich eigentlich schäme nicht selber drauf gekommen zu sein). Der 7662 scheint ein interessantes Bauteil zu sein, aber (zumindest bei Reichelt) mit über 3€ nicht ganz billig...ganz im Gegensatz zum ICL7660 (<0,7€), der allerdings lt. Datenblatt überhaupt nur 10.5V verträgt und laut euren Aussagen auch nicht allzu viel Strom liefern kann. All diese Ansätze haben allerdings in den DC/DC Wandlern von Traco oder Recomm starke Konkurrenz. Ich hab mich jetzt mal schlau gemacht und so ein 12V/12V 1W Ding ist ab etwa 5€ zu haben. In einer Serienfertigung zu hunderttausenden Geräten wäre wohl eine diskrete Schaltung um ein paar Cent billiger, aber für ein "Einmalgerät" werde ich wohl 2€ Mehrkosten einer guten Stunde zusätzlicher Entwicklungsarbeit vorziehen. Grüße FireHeart
Als Wandler für eine negative Spannung käme auch noch ein Royerconverter in Frage, vor allem wenn der Laststrom relativ konstant ist. Da braucht man halt einen kleinen Trafo, den man ggf. selber wickeln muss. Wenn es unbedingt die Ladungspumpe sein soll, gäbe es auch noch den ICL7667 und ähnliche Gate-Treiber als Endstufe. Die großen externen MOSFETs braucht man für die Ladungspumpe nicht. Etwas Serienwiderstand ist zur Begrenzung der Störungen sogar gewünscht. Wenn es um so etwas wie ein Lichtorgel geht, kann man die Filterung und Gleichrichtung auch im µC per Software erledigen. Ein 8 Bit µC ist da ggf. schon etwas überfordert, aber da gibt es erschwingliche Alternative. Auch die Gleichrichter-Schaltung kann man, wenn man will mit einer virtuellen Masse machen.
Fire H. schrieb: > ich hab > aber das Problem, dass ich die NF-Signale mit Präzisionsgleichrichtern > (mit OP) sauber gleichrichten will und diese Signale dann AD > wandeln...da wird's eng mit Koppelkondensatoren, weil DC. Ein > Pegelshifter funktioniert sauber auch nur mit OPs und somit wieder > symmetrischer Versorgung. Das ist doch Unfug, alle Schaltungen lassen sich auch mit unsymmetrischer Versorgungsspannung realisieren, wenn man eine virtuelle Masse einführt, und dann trotzdem auf den vollen A/D-Wandlerbereich dehnnn. Da het Dergute W. doch recht: > Nur weil ichs nicht hinkrieg, ein paar OpAmps an einer unsymmtetrischen > Spannung zu betreiben Axel S. schrieb: > Was nennst du bitte einen "klassischen Schaltwandler"? Mit Induktivität. > Und vor allem, > warum sollte man einen für 1A dimensionierten Wandler einsetzen, wenn > man doch nur 20mA braucht? Muss man ja nicht. Es gibt auch 20mA Schaltwandler, bzw. 1A Schaltwanlder mit sintellbarem Spitzenstrom wie MC34063, der aber eine viel zu niedrige Schaltfrequenz für Audioanwendungen hat. Boris O. schrieb: > Würde ich genau nicht machen, da 20mA für eine Ladungspumpe unkritisch > sind, wohingegen der klassische Schaltwandler für 1A und mehr mit 20mA > schon extra skip cycle-Zeugs braucht um nicht zu lücken. Blödsinn. Ladungspumpen sind krank. Die werden nur von den Idioten benutzt, die nicht wissen, wie Spulen funktionieren.
MaWin schrieb: > Ladungspumpen sind krank. Die werden nur von den Idioten benutzt, die > nicht wissen, wie Spulen funktionieren. Leute, die wissen, wie Spulen funktionieren, holen sich solche Störungseinfänger nicht in eine Schaltung, die Präzisionsgleichrichter enthält. Soviel dazu. Dergute W. schrieb: > Nur weil ichs nicht hinkrieg, ein paar OpAmps an einer unsymmtetrischen > Spannung zu betreiben, wuerd' ich nicht den Aerger einer zusaetzlichen > Stoerquelle auf dem Board auf mich nehmen. Egal, ob mittels L oder C die > ueberfluessige Zusatzspannung erzeugt wird Dergute W. schrieb: > Sinnvoller und simpler wirds sein, die OpAmp Schaltung so umzustricken, > dass sie an ca. 10V laeuft, dann kann man ca. 2V an der > Siebung/Entkopplung der Speisespannung verdoedeln und alles ist gut. Ja, Du kriegst es doch aber nicht hin, wie Du selbst schreibst. Frag mal MaWin, ob er Dir hilft. Dann seid ihr schon 2, die Nichts hinkriegen.
Dummschwätzer Decoder schrieb: > Leute, die wissen, wie Spulen funktionieren, holen sich solche > Störungseinfänger nicht in eine Schaltung, die Präzisionsgleichrichter > enthält. Soviel dazu. Na Dummschwätzer, während der Strom in Spulen langsam steigt und fällt, hat ein Kondensatorwandler immer einen Kurzschluss mit rapide anstiegnden Strom zwischen dem vollen Kondensator und dem leeren. Die richtige Lösung steht übrigens weiter oben, statt Dummschwatz hättest du also schon die richtige Lösung lesen können.
MaWin schrieb: > hat ein Kondensatorwandler immer einen Kurzschluss mit rapide > anstiegnden Strom zwischen dem vollen Kondensator und dem leeren. Wenn man den Kondensator so klein auslegt, daß er mit hoher Frequenz schnell wieder geladen wird, sind 2 Fliegen mit einer Klappe geschlagen: Schaltfrequenz weit oberhalb des für die eigentliche Schaltung interessanten Bereiches und nur kleine Rippel auf der erzeugten Spannung. MaWin schrieb: > Die richtige Lösung steht übrigens weiter oben... Es steht EINE Lösung weiter oben. Ob es die Richtige ist, ist noch nicht raus.
Die Spulen mögen Störempfänger sein, aber solange da nur die Stromversorgung dran hängt ist das kein Problem. Die Ladungspumpen sind dagegen relativ breitbandige Störsender und das will man eher vermeiden. Wobei es bei einer Lichtorgel auf ein paar interne Störungen noch gar nicht so ankommt - nur eine Rückwirkung auf die Eingänge könnte ein Problem werden.
Wir Neandertaler nehmen in solchen Fällen immer Op-Amps, die Phase-Inversion machen.
Fire H. schrieb: > Ich brauche bei einer Mikrocontrolleranwendung, ..... zusätzlich noch eine > negative Spannung, damit ich analoge Eingangssignale (Musik) mit OPs > filtern und gleichrichten kann, bevor ich sie an die A/D Eingänge des µC > legen kann. http://www.holger-klabunde.de/dcdc/picdcdc.htm klappt auch als PWM mit AVR oder Arduino.....
MaWin schrieb: > Das ist doch Unfug, alle Schaltungen lassen sich auch mit > unsymmetrischer Versorgungsspannung realisieren, wenn man eine virtuelle > Masse einführt, und dann trotzdem auf den vollen A/D-Wandlerbereich > dehnnn. Jetzt hast Du mich aber neugierig gemacht. Die analoge Schaltung mit dem OP an der unsymmetrischen Versorgung brauchen wir ja wohl nicht zu diskutieren, aber wie willst Du eine Gleichspannung, die auf eine virtuelle Masse bezogen ist, zum µC bringen, der auf die echte Masse bezogen misst? Und dabei will ich natürlich nicht im AD-Bereich von 512-1023 (beim 10Bit Wandler des AVR) messen, sondern von 0 - 1023.
Wenn man eine positive Spannung bezogen auf die virtuelle Masse hat, kommt man per Differenzverstärker auch auf den 0 - 5 V Bereich. Alternativ haben einige der AVRs auch gleich Differenzeingänge. Man könnte auch die positive Versorgung des µC als virtuelle Masse nutzen. Also etwa 0 V - 5 V (als virtuelle Masse für die OPs) und etwa 12 V für die OPs. Die OP Schaltung muss dann halt was "negatives" bezogen auf die 5 V ausgeben und der ADC arbeitet von 5 - 0 V bzw. bezogen auf die virtuelle Masse dann -5V bis 0.
Lurchi schrieb: > Alternativ haben einige der AVRs auch gleich Differenzeingänge. oh je wir driften ab, weder braucht der TO negative Spannungen, noch braucht der TO Differenzeingänge, ich habe mich da mit PWM und Ladungpumpe für die OPV OPA auch aufs Glatteis führen lassen: Fire H. schrieb: > damit ich analoge Eingangssignale (Musik) mit OPs > filtern und gleichrichten kann, bevor ich sie an die A/D Eingänge des µC > legen kann. so ein Unfug Kondi für den Musi Eingang, dahinter Teiler auf UB/2 oder UB/4 und an den ADC, wer mag nimmt noch einen R2R OP davor um zu verstärken.
Lurchi schrieb: > Wenn man eine positive Spannung bezogen auf die virtuelle Masse hat, > kommt man per Differenzverstärker auch auf den 0 - 5 V Bereich. Differenzverstärker ... schon wieder ein paar Bauteile mehr! > Alternativ haben einige der AVRs auch gleich Differenzeingänge. Leider nur die "großen" AVRs .. und ich verbrauche bei der Gelegenheit schon wieder mindestens einen Pin mehr. > Man könnte auch die positive Versorgung des µC als virtuelle Masse > nutzen. Also etwa 0 V - 5 V (als virtuelle Masse für die OPs) und etwa > 12 V für die OPs. Die OP Schaltung muss dann halt was "negatives" > bezogen auf die 5 V ausgeben und der ADC arbeitet von 5 - 0 V bzw. > bezogen auf die virtuelle Masse dann -5V bis 0. Ich könnte auch die 12V auf 7V runterregeln, den µC zwischen 12V und 7V betreiben, die 7V als virtuelle Masse definieren und die OPs zwischen 12V und 0V versorgen. Allerdings krieg ich dann die Krise, wenn ich mit dem µC meine MOSFETs ansteuern will... Joachim B. schrieb: > Kondi für den Musi Eingang, dahinter Teiler auf UB/2 oder UB/4 und an > den ADC, wer mag nimmt noch einen R2R OP davor um zu verstärken. Aber das ist doch genau das Problem. Der µC bekommt dann UB/2 als Nullpunkt, das heißt dass ich zumindest ein Bit des AD Wandlers verschenke...schlimmer noch, weil die virtuelle Masse ja nicht so stabil wie die echte Masse ist. Gut, für eine Lichtorgel müssen keine 100dB Störabstand eingehalten werden....
Fire H. schrieb: > Gut, für eine Lichtorgel müssen keine 100dB > Störabstand eingehalten werden.... Duerfte mit einem 10 Bit Wandler auch schwierig werden. Warum nimmst du nicht schon lange einen 7660 und erzeugst dir deine negative Spannung. Du must ja nicht -12V erzeugen. Es reicht ja wenn der OP mit nur einigen Volt negativ versorgt wird. Niemand hindert einem daran einem OP mit z.B +12V und -5V zu versorgen. Und soviele Strom ziehen deine OPs nun auch wieder nicht das der 7660 das nicht schaffen wuerde. Als OPs kann man ja Lowpowertypen einsetzen. Zeig ueberhaupt mal deine Schaltung die du da vorhast zu bauen. Hier wird seit 2 Tagen nur um den heisen Brei rumgeredet.
Du hast doch einen Controller in der Schaltung. Schließe Deine Schaltung aus dem ersten Beitrag an einen freien Portpin an und laß den in einem sowieso laufenden Interrupt toggeln. Fertig ist die Laube. Was für ein Drama aus so einer kleinen Aufgabe erzeugt werden kann, ist erstaunlich.
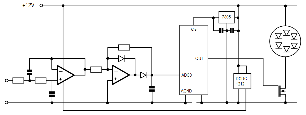
Ist im Grunde doch interessant geworden, dieser Thread. Ich hätte nicht geglaubt, dass er solch eine Eigendynamik entwickelt. Anbei ein Schaltungsvorschlag, der das Prinzip erklären sollte. Es gibt natürlich viele unterschiedliche Filter und mindestens 6 Gleichrichter für alle möglichen NF Signale. Als Ausgangskreis kommen natürlich auch viel mehr FETs...vermutlich sogar über ein Schieberegister, weil ich sonst zu-wenig Ausgänge hab. Irgendwie werde ich das Gefühl nicht los, ein 12/12V TRACO um 5€ wird die beste, platz- und preisgünstigste Lösung werden....dennoch danke ich euch allen für die rege Beteiligung an der Diskussion.
Nimm ruhig einen DC/DC Wandler wenn du das Gleichrichten und Filtern nicht im uC hinbekommst. So lernst ja auch was...
fireheart schrieb: > aber wie willst Du eine > Gleichspannung, die auf eine virtuelle Masse bezogen ist, zum µC > bringen, der auf die echte Masse bezogen misst? Simpelter OpAmp Anwendung: Vorne 2.5..4.9V rein, hinten 0.1V bis 4.9V (oder wie hoch VRef auch immer ist) raus, Verstärkung mit Offset per mit 0V/5V versorgtem R2R OpAmp.
Fire H. schrieb: > Aber das ist doch genau das Problem. Der µC bekommt dann UB/2 als > Nullpunkt, das heißt dass ich zumindest ein Bit des AD Wandlers > verschenke...schlimmer noch, weil die virtuelle Masse ja nicht so stabil > wie die echte Masse ist. was für eine virtuelle Masse bei einem R2R ich glaube ich verstehe dich nicht! MaWin schrieb: > Vorne 2.5..4.9V rein Das analogsignal kann sogar von 10% bis 90% VCC bei einem R2R locker sein, für Audio 1Veff oder 2,828Vpp allemal ausreichend Das bischen Eingangsstrom im OP kann man doch vernachlässigen, die UB/2 gut abblocken und dann ginge noch Ladungspumpe aus PWM für -UB und ein OP LF356 mit wenig Strombedarf.
Hey, du willst eine Lichtorgel bauen, die NF-Signale mit OP filtern und gleichrichten und den uC als AD-Wandler mißbrauchen? Gibt doch genügend Beispiele für eine x-Kanal Lichtorgel mit nem Atmel ohne großes Analogbrimborium
Wozu den AD_Wandler? Das Gleichspannungssignal des OPV-Gleichrichters kann doch gleich den MOSFET steuern? Pegelanpassung und Verstärkung für den MOSFET sollte einfach sein. Blackbird
Blackbird schrieb: > Das Gleichspannungssignal des OPV-Gleichrichters kann doch gleich den > MOSFET steuern? Könnte es evtl., aber dann hat man bei LED, die der TE benutzen will, keine Möglichkeit, diese zu linearisieren und mit PWM anzusteuern. Wenn man das realisieren will, muss man wieder eine Handvoll Bauteile in die Schaltung werfen, die man heute besser in einem einzigen MC vereint und auch noch flexibel bleibt. Ausserdem wird bei der simplen Lösung doch recht viel Verlust in den MOSFet produziert. Interessante Ansätze für ein z.B. Lichtorgel Filter in Software gibt es z.B. hier: Beitrag ""LED-Spectrumanalyzer"software ohne Fouriertransformation" Auf meiner Audioplatine mit STM32 werde ich das irgendwann mal probieren - ob ein 8-bitter a là PIC oder AVR reicht, weiss ich aber nicht. Mit den Opamps im Eingang ist das so eine Sache. Entweder spart man den Preis für R2R Opamps und nimmt einen DC/DC Wandler oder man investiert ein wenig mehr in R2R Opamps und spart sich den Wandler. Ich würde heute R2R nehmen, um Effizienz und Störabstand zu steigern.
MaWin schrieb: > Blödsinn. > > Ladungspumpen sind krank. Die werden nur von den Idioten benutzt, die > nicht wissen, wie Spulen funktionieren. Ha ha ha! Das ist mal wieder ein "MaWin Original".
Fire H. schrieb: > Irgendwie werde ich das Gefühl nicht los, ein 12/12V TRACO um 5€ wird > die beste, platz- und preisgünstigste Lösung werden.... Würde ich auf jeden Fall so machen.
F. F. schrieb: > Fire H. schrieb: >> Irgendwie werde ich das Gefühl nicht los, ein 12/12V TRACO um 5€ wird >> die beste, platz- und preisgünstigste Lösung werden.... > > Würde ich auf jeden Fall so machen. für die Versorgung eines OP würde ich platz- und geld- sparende PWM Ladungspumpe aus dem µC wählen, ich habe es schon genutzt und weiss das es funktioniert.
F. F. schrieb: > MaWin schrieb: >> Blödsinn. >> >> Ladungspumpen sind krank. Die werden nur von den Idioten benutzt, die >> nicht wissen, wie Spulen funktionieren. > > Ha ha ha! > Das ist mal wieder ein "MaWin Original". Ich setze auch die 7660 ein. Da die MaWins Theorien nicht kennen, funktionieren sie einwandfrei.
http://www.ti.com/lit/an/sboa068/sboa068.pdf "When used with a rail-to-rail op amp, the single supply circuit can approach a 0 to 5V full-wave rectified output from a ±5V input when operating from a single +5V power supply." (Figure 5)
Peter D. schrieb: > Ich setze auch die 7660 ein. Da die MaWins Theorien nicht kennen, > funktionieren sie einwandfrei. Ich habe selbst in professioneller Autoelektronik schon gesehen, das ein MAX232 neben seiner Tätigkeit als Pegelwandler auch noch einen 4-fach Opamp mitgespeist hat mit seinem +/-10V. (CarController vom Kewet) Allerdings redet der TE eben von bis zu 50mA, die er da rausziehen möchte - und das ist weder mit 7660 noch mit MAX232 möglich.
Was soll eigentlich dieses Verwirrspiel und Salamitaktik? Zuerst redest du von Audio Fire H. schrieb: > zusätzlich noch eine > negative Spannung, damit ich analoge Eingangssignale (Musik) mit OPs > filtern und gleichrichten kann, bevor ich sie an die A/D Eingänge des µC > legen kann. Dann auf einmal von DC Fire H. schrieb: > ich hab > aber das Problem, dass ich die NF-Signale mit Präzisionsgleichrichtern > (mit OP) sauber gleichrichten will und diese Signale dann AD > wandeln...da wird's eng mit Koppelkondensatoren, weil DC. Und dann kommt der Oberknaller. Das alles für eine Lichtorgel. Fire H. schrieb: > für eine Lichtorgel müssen keine 100dB > Störabstand eingehalten werden.... Nein da brauchts keine 100dB Störabstand, da siehst du nicht mal 30% Klirrfaktor. Mal wieder ein toller Thread :-)
Matthias S. schrieb: > Ich habe selbst in professioneller Autoelektronik schon gesehen, das ein > MAX232 neben seiner Tätigkeit als Pegelwandler auch noch einen 4-fach > Opamp mitgespeist hat mit seinem +/-10V. Habe ich auch schon gemacht. Es steht sogar in einem Datenblatt vom MAX mitdrin das man es tun darf.
Den MAX202 hab ich mal für ein LCD mit negativer Kontrastspannung benutzt. Allerdings mußte ich noch mit ner Z-Diode stabilisieren, sonst wurde das LCD beim Senden blasser. Und für einen R2R-OPV, der bis 0V runter messen mußte, habe ich -0,6V aus nem PWM-Ausgang des MC erzeugt.
Der Andere schrieb: > Was soll eigentlich dieses Verwirrspiel und Salamitaktik? ich verstehe es auch nicht, mal schreibt er von "Präzisionsgleichrichtern" dann von Lichtorgel, ja gehts noch? Fire H. schrieb: > Koppelkondensatoren sind mir in der NF Technik wohl bekannt, ich hab > aber das Problem, dass ich die NF-Signale mit Präzisionsgleichrichtern > (mit OP) sauber gleichrichten will Fire H. schrieb: > Aber das ist doch genau das Problem. Der µC bekommt dann UB/2 als > Nullpunkt, das heißt dass ich zumindest ein Bit des AD Wandlers > verschenke...schlimmer noch, weil die virtuelle Masse ja nicht so stabil > wie die echte Masse ist. Gut, für eine Lichtorgel müssen keine 100dB > Störabstand eingehalten werden....
Joachim B. schrieb: > ich verstehe es auch nicht, mal schreibt er von > "Präzisionsgleichrichtern" > dann von Lichtorgel, ja gehts noch? Das ganze wird dann eine PräzisionsLichtorgel. Da gehen die Lampen aus Bitgenau an.
Matthias S. schrieb: > Ich habe selbst in professioneller Autoelektronik schon gesehen, das ein > MAX232 neben seiner Tätigkeit als Pegelwandler auch noch einen 4-fach > Opamp mitgespeist hat mit seinem +/-10V. Allerdings redet der TE eben > von bis zu 50mA, die er da rausziehen möchte Der TE hat offensichtlich nicht den Schimmer einer Ahnung, wieviel Strom seine OPV brauchen. 50mA sind ganz offensichtlich mit viel Sicherheitsreserve. Ich schätze mal, real wird er keine 5mA brauchen.
Axel S. schrieb: > Ich schätze mal, real wird er keine 5mA brauchen. ich glaube es auch das er nicht viel für die OPs braucht, aber nur er kann das benennen. Fire H. schrieb: > ich denke mal, dass meine OPs nicht viel mehr > als 20-50mA ziehen werden). Es wäre an der Zeit die Schaltung zu zeigen und den Verbrauch zu ermitteln. Einfache OVP Schaltungen kommen damit hin: Joachim B. schrieb: > http://www.holger-klabunde.de/dcdc/picdcdc.htm > > klappt auch als PWM mit AVR oder Arduino...
Joachim B. schrieb: > Es wäre an der Zeit die Schaltung zu zeigen und den Verbrauch zu > ermitteln. Das ist doch wieder so eine Area51 Kiste. Nix zeigen... sonst wird Cheffe boesse.
Helmut L. schrieb: > Joachim B. schrieb: >> Es wäre an der Zeit die Schaltung zu zeigen und den Verbrauch zu >> ermitteln. > > Das ist doch wieder so eine Area51 Kiste. Nix zeigen... sonst wird > Cheffe boesse. die Schaltung ist doch oben ..... lesen bildet doch.
Joachim B. schrieb: > ich verstehe es auch nicht, mal schreibt er von > "Präzisionsgleichrichtern" > dann von Lichtorgel, ja gehts noch? Naja, ein "Präzisionsgleichrichter" ist ja nichts anderes wie eine Standardschaltung aus dem OPV-Bereich, um eine Gleichrichtung ohne Schwellspanung zu bekommen. Wenn man vielleicht sowieso einen OPV im Vierfach-IC über hat, kann man es so machen. Unabhängig davon hat man wohl schon vor fast hundert Jahren entdeckt, das man NF- Verstärker problemlos ohne zusätzliche negative Betriebsspannung bauen kann. Warum das hier nicht gehen soll, ist mir schleierhaft. Aber ich habe sowieso den Eindruck, das hier im Forum komplizierte, störanfällige Lösungen gegenüber den einfachen Standardschaltungen bevorzugt werden.
Nimm fuer den OP einen TL062 im billigsten Fall. Der zieht ca. 200uA pro Amplifier. Dann braucht deine Schaltung mit den 2 OPs rund 400uA. Sagen wir mit allen drum und dran ca. 1mA. Und dafuer wird hier solange um den heisen Brei geredet. Das schaft ein ICL 7660 allemale. Und du brauchst auch nicht unbedingt -12V. -5V reichen da auch.
> Aber ich habe sowieso den Eindruck, das hier im Forum komplizierte, > störanfällige Lösungen gegenüber den einfachen Standardschaltungen > bevorzugt werden. Es gibt halt keine fertige Arduino-Lib für analoge Grundschaltungen, daher wird aus Fundstücken eine Lösung zusammenkopiert. Bausteindenke.
Homo Neandertalensis schrieb: > http://www.ti.com/lit/an/sboa068/sboa068.pdf > > "When used with a rail-to-rail op amp, > the single supply circuit > can approach a 0 to 5V full-wave rectified output from a ±5V input > when operating from a single +5V power supply." > > (Figure 5) Manchmal tauchen selbst in solchen Threads wahrlich elegant - schöne Perlen auf... Danke für die Fundstelle! Grüße MiWi
> Manchmal tauchen selbst in solchen Threads wahrlich elegant - schöne > Perlen auf... gleiches Prinzip, mit mehr Aufwand für noch bessere Daten: http://www.analogzoo.com/2016/01/single-supply-op-amp-rectifiers/ "... a single-supply design that outperforms even its dual-supply counterparts!" "Single supply full wave rectifier with wide dynamic range and low distortion to >20kHz" > Grüße Grüße aus dem schönen Neandertal
Den kann man auch noch optimieren. Den Transistor der als Inverter geschaltet ist kann man ducht eine der weiteren Schalter im 4066 ersetzen.
Helmut L. schrieb: > Den kann man auch noch optimieren. Den Transistor der als Inverter > geschaltet ist kann man ducht eine der weiteren Schalter im 4066 > ersetzen. Nimmt man einen CMP mit open-drain MOS output stage (z.B. TLC393), so spart man sowohl den Inverter als auch den 4066er-Schalter und es entfallen deren propagation delays.
Homo Neandertalensis schrieb: > Nimmt man einen CMP mit open-drain MOS output stage (z.B. TLC393), > so spart man sowohl den Inverter als auch den 4066er-Schalter > und es entfallen deren propagation delays. Man kann halt immer noch was verbesseren... schoene Gruess von der anderen Rheinseite....
Helmut L. schrieb: > > Man kann halt immer noch was verbesseren... > > schoene Gruess von der anderen Rheinseite.... Wir Rhein-Anlieger befruchten uns halt gegenseitig... Grüße aus Neander Valley
Homo Neandertalensis schrieb: > Wir Rhein-Anlieger befruchten uns halt gegenseitig... Machen wir doch hier eine Silicon Valley draus....
Helmut L. schrieb: > > Machen wir doch hier eine Silicon Valley draus.... In tausenden von Jahren wird man dann vielleicht auf Überreste des Silicontalers stossen... ;-)
Hallo Forum Ich hab grade festgestellt, dass das Bild, das ich am Donnerstag in das Forum gestellt habe, verschwunden ist. Keine Ahnung was das passiert ist. Ich hab's leider auf einem anderen Rechner, aber vielleicht such ich's noch mal. Der Grund für die Präzisionsgleichrichter ist, dass der Atmel genug Zeit hat, das Signal 64fach zu oversamplen, eine virtuelle Genauigkeit von 13bit sich daraus ergibt und ich daher in der Lage bin, das Signal auch elektronisch zu verstärken (also im µC rechnen), falls es mal nicht laut genug ist. Die direkte Ansteuerung einer Lichtorgel mit den Filterkreisen hab ich vor vielen Jahren realisiert. Diesmal soll der µC beliebig komplexe Muster mit den farbigen LEDs (sollen jeweils 8 pro Farbe, also 32 werden) ansteuern können und die Sache mit den Audiospektren soll nur eine Betriebsart von vielen sein .. nicht zu sprechen davon, dass ich natürlich alle LEDs PWM steuern können will usw.. Ich bin ja grade noch am Nachdenken, wie das alles werden soll, weshalb es ja auch noch keinen definitiven Schaltplan gibt. Die Audiosignale direkt einzusamplen und digital zu rechnen hab ich mir auch schon überlegt (dann könnte ich endlich auf die negative Spannung und alle OPs verzichten und mit einem Spannungsteiler und Koppelkondensator direkt auf den µC gehen), aber da hab ich dann doch ein wenig Bedenken, dass dem µC irgendwann die Luft ausgeht... Außerdem ist für mich Elektronik-Basteln immer mit Analogtechnik assoziiert...mir macht's keinen Spaß, einen µC auf die Platine zu klatschen und dann nur noch zu programmieren. Nur manchmal geht's halt nicht ganz ohne µC (vor 20 Jahren hab ich solche Sachen alle ohne µC gemacht ... mit zig Logik-ICs usw ... war dann auch nicht mehr lustig).
Moin, Ja, natuerlich kann man das so machen, wie du's vorhast.Vielleicht nicht mit der ominoesen FET-Ansteuerung, aber einfach "was wackeln" lassen und eine Kaskadenschaltung dahinter geht natuerlich. Du solltest lediglich ein Auge drauf haben, dass dir die Schaltfrequenz nicht ueber die Versorgungsspannung in deine Audioverstaerker/filter reinspuckt. Aber wenn du eh' massig LEDs per PWM schaltest, hast du sowieso schon solche Probleme. So 'ne OpAmp-Gleichrichterschaltung ist halt fuer ne Lichtorgel so ein bisschen overdressed - aber hey, es ist deine Lichtorgel, da kannst du natuerlich gleichrichten, wie's dir passt :D Matthias S. schrieb: > Auf meiner Audioplatine mit STM32 werde ich das irgendwann mal probieren > - ob ein 8-bitter a là PIC oder AVR reicht, weiss ich aber nicht. Ich bin mir ziemlich sicher, dass zumindest die Oktavfilter mit Sample- und Parameterbreite 8 bit und 16bit Akku auf einem AVR in mono performancemaessig laufen werden. Aber elektrisches Papier ist geduldig und ich kanns grad nicht ausm Aermel schuetteln. Macht aber nix, denn ich bin eh' der Idiot, denn ich hab' vor 30 Jahren tatsaechlich mal eine Endstufe fuer's Auto gebaut, in der die Betriebsspannung fuer die Verstaerker durch Ladungspumpen mit 3x TDA2003 aufgestockt wurde. War tatsaechlich einfacher, denn das Wissen, wie Spulen funktionieren war schon da, aber Ferritkerne und Leistungs FETs noch etwas exotischer und schwerer zu kriegen als heute. Gruss WK
Ich hab das jetzt mit einem TRACO TME1212S realisiert. Der ist zwar für 12V spezifiziert, liefert mir aber schon ab 3V eine schöne symmetrische Spannung...und das Ding braucht fast keinen Platz. Den ganzen Analogteil mit den TL084 jeweils über ein 10Ohm-100µF RC Glied noch mit sauberer symmetrischer Spannung versorgt .. saubere Filtersignale.
Nachdem ich nun mit einem Teil meiner Kondensatorwandler beim Doktor war und alle als gesund beurkundet wurden, habe ich noch eine einzige Frage: 32 große schwarze Dinger (hoffentlich Thyristoren oder IGBTs), das sind 8 H-Brücken, damit die LEDs auch Dunkelstrom liefern? (Weil es irgendwie um Platz ging und ich finde, für einfachen Schaltbetrieb täten es auch ein paar SOT-23-3-Dinger.) Das interessiert mich wirklich, ganz ohne Häme.
MaWin schrieb: > Ladungspumpen sind krank. Die werden nur von den Idioten benutzt, die > nicht wissen, wie Spulen funktionieren. Also Du meinst so Firmen wie Maxim, die die in ihren MAX232 zu Millionen Stück einsetzen? Fire H. schrieb: > das Signal 64fach zu oversamplen, eine virtuelle Genauigkeit von > 13bit sich daraus ergibt Das ist ein weit verbreiteter Irrtum.
Timm T. schrieb: >> Ladungspumpen sind krank. Die werden nur von den Idioten benutzt, die >> nicht wissen, wie Spulen funktionieren. > > Also Du meinst so Firmen wie Maxim, die die in ihren MAX232 zu Millionen > Stück einsetzen? Millionen Fliegen können nicht irren, Scheisse schmeckt köstlich. Zumindest sollten einem die Schwächen dieses Wandlers bekannt sein, wenn man ihn nutzen will.
Bei jeder Schaltung kommt es doch immer auf den Einsatzzweck und die nötige Genauigkeit an. Ich habe mir für Testzwecke mit Op's einfach einen Spannungsteiler mit ausgemessenen Widerständen gebaut. Für das was ich bauen wollte, reichte das völlig. Deshalb finde ich eine Ladungspumpe in vielen Fällen in Ordnung.
Boris O. schrieb: > 32 große schwarze Dinger ...nahmen vermutlich schon längere Zeit zu viel Platz im Teilelager weg. Außer natürlich, damit müssen LEDs im kW-Bereich gepulst werden... (Schon ominös. Nahezu unfaßbar, unter doch angeblichen Platzeinschränkungen. Vielleicht aber auch eine Art rigoroser "SMD-Ablehnung", man weiß es nicht.)
Homo Habilis schrieb: > ...nahmen vermutlich schon längere Zeit zu viel Platz im Teilelager weg. > Außer natürlich, damit müssen LEDs im kW-Bereich gepulst werden... > > (Schon ominös. Nahezu unfaßbar, unter doch angeblichen > Platzeinschränkungen. Vielleicht aber auch eine Art rigoroser > "SMD-Ablehnung", man weiß es nicht.) Die IRF530 hatte ich relativ günstig bekommen und sie vermögen - allerdings mit Kühlkörper - bis zu 17A zu schalten .. grade richtig für die 350mA meiner LEDs ;-) In der Tat habe ich eine rigorose SMD Ablehnung, weil ich die Dinger weder noch richtig sehen, greifen - geschweige denn löten kann. Und einen Vorteil haben die großen MOSFETs auch noch: Sie sind in dieser Anwendung wirklich schwer kaputt zu kriegen ... und das ist beim Prototypenbau schon mal von Vorteil. Außerdem denke ich, hätten kleine SMD MOSFETs nicht wirklich viel weniger Platz benötigt .. immerhin hab die die TO220 Gehäuse ja wirklich relativ eng zusammengestellt. Das Einzige was mir an der ganzen Sache momentan noch auffällt ist: * Den TME1212S werde ich durch einen 1515 ersetzen müssen, weil die LEDs doch mehr als 12V brauchen, um wirklich hell zu werden und da wird's dem 1212er wohl dann etwas zu viel werden. * Die TL084 werden im Betrieb einigermaßen warm, was mich wundert, da sie ja nur Filter betreiben und einen hochohmigen Ausgang des µC ansteuern. Funktionieren tut der Analogteil einwandfrei, weshalb ich auch keinem Fehler die Schuld geben kann (wenn sie schwingen würden, hätte ich auch keine schönen gleichgerichteten Signale). Das Einzige was mir noch einfiele ist, dass die Gleichrichter-OPs nur über eine Diode den Siebkondensator (470nF) ansteuern, was mitunter größere Ströme bewirken könnte ... aber auch nur dann, wenn das Musiksignal lauter ist als der Kondensator gerade geladen hat.
Fire H. schrieb: > .. immerhin hab die die TO220 Gehäuse ja wirklich > relativ eng zusammengestellt. wobei sie sich gegenseitig wärmen!
Joachim B. schrieb: > wobei sie sich gegenseitig wärmen! Das habe die im Ueberlebenstrainung so gelernt :=)
Helmut L. schrieb: > Das habe die im Ueberlebenstrainung so gelernt :=) So ein Transistor ist auch nur ein Mensch. MfG Paul
Paul B. schrieb: > So ein Transistor ist auch nur ein Mensch. ... mit 3 Beinen. Mich würde am 530 die recht hohe Gatekapazität und die hohe GS-Spannung bzw. der große RDSon bei 5V Ansteuerung stören. Als Bastellösung vielleicht tragbar, für ein Produkt eher nicht.
Timm T. schrieb: > Mich würde am 530 die recht hohe Gatekapazität und die hohe GS-Spannung > bzw. der große RDSon bei 5V Ansteuerung stören. Als Bastellösung > vielleicht tragbar, für ein Produkt eher nicht. Wie oftmals erwähnt, handelt es sich bei diesem Ding definitiv NICHT um ein Serienprodukt. Ich denke mal, dass ich 400mA mit wesentlich kleineren MOSFETs auf einer SMD Platine ansteuern könnte. Die 530er sind halt die, die der Reichelt noch zu einem brauchbaren Preis als "verdrahtete" Typen anbietet. RDSon juckt mich bei 4.7Ohm Serienwiderständen nicht mehr, die Gatekapazität ist auch irrelevant, weil ich die Dinger mit 12kHz ansteuere (bei 100% LED Leistung sogar nur mit wenigen Hz). Mehr ärgert mich, dass die COB LEDs nicht die im Beschreibungstext angegebenen Durchlassspannungen von 6-7V (rot) bis 9-10V (blau) hatten, sondern alle erst ab etwa 12V ihre Pracht entfalten. Ich hatte brav ein 12V 10A Schaltnetzteil vorgesehen und für jeden Farbstrang ein billiges Step-Down-Modul (max 3A) eingebaut. Das hätte auch gut funktioniert, wenn die Durchlassspannungen der LEDs so gewesen wären, wie angegeben. Durch Modifikation des 12A Netzteils konnte ich diesem 15V abringen und die LEDs leuchten einigermaßen. Will ich aber volle Lichtleistung, dann werde ich wohl auf ein 24V/8A Netzteil umsteigen müssen (wird platzmäßig ein riesiges Problem) und natürlich - dem ursprünglichen Threadnamen zu Ehren - einen TME2412S verbauen müssen. Aber dazu hab ich derzeit keine Lust ...
Bitte melde dich an um einen Beitrag zu schreiben. Anmeldung ist kostenlos und dauert nur eine Minute.
Bestehender Account
Schon ein Account bei Google/GoogleMail? Keine Anmeldung erforderlich!
Mit Google-Account einloggen
Mit Google-Account einloggen
Noch kein Account? Hier anmelden.



