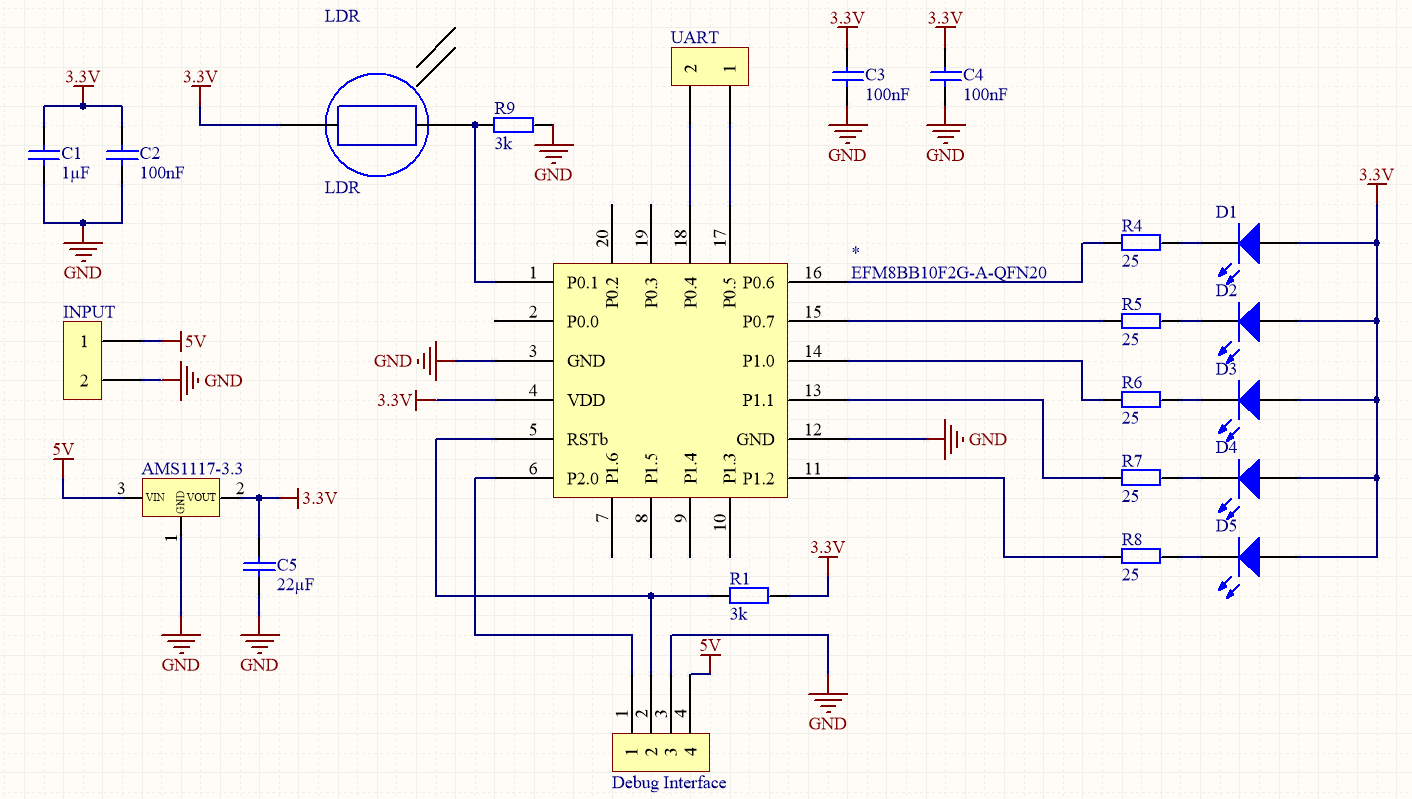
Guten Abend, zum Spaß möchte ich eine kleine Platine aufbauen, deren Hauptbestandteil ist ein µC (der EFM8BB10F2G-A-QFN20), der über den ADC die Spannung eines Fotowiderstandes einliest und je nach Helligkeit LEDs leuchten lässt. Als Widerstand soll ein GL5516 zum Einsatz kommen. Meinen Schaltplan seht ihr im Anhang. Informationen zur Verschaltung des Fotowiderstandes habe ich mir unter anderem von hier geholt: Beitrag "Re: Vorwiderstand LDR berechnen" Welche Fehler fallen euch auf bzw. würde das so funktionieren? Bin für jeden Tipp dankbar. Grüße
Max M. schrieb: > Welche Fehler fallen euch auf Der Klassiker: Die Blocker. Und die normalen 8051er können an ihren Ports nur unwesentlich Strom treiben - also LEDs nicht direkt. Kann dieser das? Max M. schrieb: > zum Spaß möchte ich eine kleine Platine aufbauen Du kannst aber QFN löten? Gruß Jobst
Jobst M. schrieb: > Und die normalen 8051er können an ihren Ports nur unwesentlich Strom > treiben - also LEDs nicht direkt. Kann dieser das? DB sagt: "5 mA source, 12.5 mA sink allows direct drive of LEDs" Also geht, wenn die LED mit 5mA zufrieden sind.
Max M. schrieb: > Informationen zur Verschaltung des Fotowiderstandes habe ich mir unter > anderem von hier geholt: > Beitrag "Re: Vorwiderstand LDR berechnen" Haha, welche Informationen? Diese haben Dich inspiriert, 3KOhm zu verwenden? OK - wenns denn geht :) LEDs nach VCC, nicht gegen GND. Dann kannst Du etwas mehr Strom "ziehen", wie man so schön sagt. Jetzt musst Du Strom "liefern"... Wenn Du noch ein paar 100nF Kondensatoren auf der rolle hast, bau sie mit ein. Parallel zur Betriebsspannung gegen Plus und Minus. StromTuner
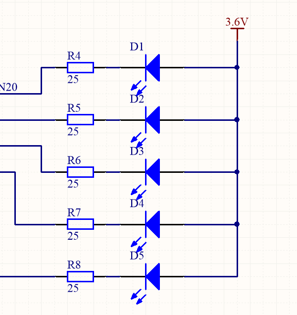
Jobst M. schrieb: > Du kannst aber QFN löten? Ich habs noch nie gemacht, hab aber eine von den günstigen China Heißluftlötstationen da. Ebenso sind Lötpaste sowie Flussmittel und eine dünne Lötspitze vorhanden. Carl D. schrieb: > "5 mA source, 12.5 mA sink allows direct drive of LEDs" In den absolut maximum ratings steht was von 100mA: "Current Sourced or Sunk by Any I/O Pin or RSTb: 100mA" Oder ist damit was anderes gemeint? Ich hab bis jetzt nur LEDs mit 20mA gefunden, leuchten die dann gar nicht oder schwächer? Bräuchte ich, falls das nicht reicht, für jede LED einen Transistor der diese mit der Spannungsquelle verbindet? Axel R. schrieb: > Haha, welche Informationen? > Diese haben Dich inspiriert, 3KOhm zu verwenden? > OK - wenns denn geht :) In dem Kommentar stand, man sollte den Wert des zweiten Widerstandes mit dem Widerstand des Fotowiderstandes bei üblicher Nutzung besetzen. Hab nachgelesen, im Haus sind das so 47lux und da hat der Fotowiderstand sowas um 3kOhm (siehe Anhang). Datenblatt: http://akizukidenshi.com/download/ds/senba/GL55%20Series%20Photoresistor.pdf Da sind allerdings noch 4 andere Diagramme. Welchen Wert würdest du denn empfehlen? Axel R. schrieb: > LEDs nach VCC, nicht gegen GND. Dann kannst Du etwas mehr Strom > "ziehen", wie man so schön sagt. Jetzt musst Du Strom "liefern"... Also so? (siehe Anhang) Axel R. schrieb: > Wenn Du noch ein paar 100nF Kondensatoren auf der rolle hast, bau sie > mit ein. Parallel zur Betriebsspannung gegen Plus und Minus. Ist damit das gleiche gemeint? Jobst M. schrieb: > Der Klassiker: Die Blocker. So (siehe Anhang)?
Wenn die LEDs leuchten sollen, dreh sie um. Gemeint war jedoch, sie gegen die Betriebsspannung und nicht gegen Masse zu schalten (dann passt die Richtung). Gruß
Max M. schrieb: > Axel R. schrieb: >> LEDs nach VCC, nicht gegen GND. Dann kannst Du etwas mehr Strom >> "ziehen", wie man so schön sagt. Jetzt musst Du Strom "liefern"... > > Also so? (siehe Anhang) Nö, so.
Bussard schrieb: > Gemeint war jedoch, sie gegen die Betriebsspannung und nicht gegen Masse > zu schalten (dann passt die Richtung). Achso, so (siehe Anhang)? Als Debug Gerät kommt wohl nur der SILICON LABS DEBUGADPTR1-USB ADAPTER in Frage. Im Datenblatt steht: 4. Minimum C2 Programming Connections The minimum required programming connections for the C2 interface are C2D (pin 4), C2CK (pin 7), and ground (pins 2, 3, or 9). Demnach benötige ich nur 3 Pins zum Programmieren, stimmt die Verschaltung dann so (siehe Anhang)? Ich nehme mal an, dass der Controller Strom benötigt, um programmiert zu werden. Der DEBUGADPTR1 hat einen 5V Pin, da würde ich allerdings einen Spannungswandler auf 3.3V benötigen. Sehe ich das richtig? Datenblatt finde ich leider keine Informationen dazu, welche Pins nun TX und RX für den UART sind. Ich bräuchte die zwar im Prinzip nicht dringend, aber um Text auf der Konsole auszugeben wärs schon ganz nett, so im Notfall. Edit: Thomas F. schrieb: > Nö, so. Hm, das passt mit der Aussage von Bussard nicht zusammen, oder?
Stephan H. schrieb: > Deine LED sind immer noch falsch rum. So nun? Wie soll denn nun das Schalten funktionieren? Ziehe ich den Pin vom Controller auf GND wenn die LED leuchten soll?
Max M. schrieb: > Der DEBUGADPTR1 hat einen 5V Pin, da würde ich allerdings einen > Spannungswandler auf 3.3V benötigen. Schau in das Datenblatt, ob der Controller mit 3.3V programmiert werden kann. Betrieb und Programmierung sind zwei Paar Schuhe.
Im Datenblatt des USB Debug Adapter (https://www.silabs.com/Support%20Documents/TechnicalDocs/8-bit-USB-Debug-Adapter.pdf) steht: "The UDA is also capable of providing power to the target device or other circuitry via pin 10 of the connector [..] The USB Debug Adapter can automatically change the communication voltage level based on the level detected on pin 7 of the connector. As a result, this pin should be pulled high with a strong pull-up (~1 kΩ) for noise immunity purposes and not pulled down to ground." Den Pull-Up hab ich in meiner Schaltung (siehe Anhang) ja erfüllt (RSTb entspricht C2CK)? D.h. der Debug Adapter erkennt, welche Spannung für den Controller zulässig ist?
Zur Sicherheit hab ich noch einen Spannungswandler (AMS1117) hinzugefügt. Gibt es noch Verbesserungsvorschläge, wenn ja, bitte sagen! Laut dem Reference Manual ist UART0-TX Pin P0.4 und UART0-RX Pin P0.5.
Wäre es evtl. noch angebracht einen RS232 Baustein ( MAX3232 ) mit auf das Board zu setzen!? Ansonsten würde ich alle freien Pins auf Lötpads oder eine Stiftleiste führen. Gruß Jobst
Jobst M. schrieb: > Wäre es evtl. noch angebracht einen RS232 Baustein ( MAX3232 ) mit auf > das Board zu setzen!? Soweit ich das richtig gelesen habe, ist dieser IC für den UART? Falls ja: Der UART wird bei dieser Schaltung nicht wirklich genutzt werden und wäre nur dafür da um Fehlermeldung oder sowas auszugeben. Dafür würde ich dann einen UART / USB Konverter benutzen, die hab ich hier schon rumliegen. Außerdem wäre ein RS232 IC nur sinnvoll, wenn am PC noch eine RS232 Schnittstelle existiert, oder? Ist bei meinem PC allerdings nicht mehr der Fall. Jobst M. schrieb: > Ansonsten würde ich alle freien Pins auf Lötpads oder eine Stiftleiste > führen. Normalerweise hätte ich das auch gemacht, aber erstens soll das Board relativ klein werden (und eine Reihe von 2.54mm Pins nimmt doch schon einiges an Platz weg, wenn man die Größe der restlichen SMD Bauteile bedenkt) und zweitens werde ich voraussichtlich die anderen Pins nicht benutzen. Das ist erstmal zum Einstieg gedacht, die Schaltung soll gar nicht viel können :) Ich hab im Reference Manual gesucht, aber nichts dazu gefunden, mit welcher Spannung programmiert werden soll. Ich nehme daher an, dass der Controller ganz normal bei 3.3V an VDD programmiert wird, oder gibt es Informationen, die etwas anderes vermuten lassen? Die Controller, mit denen ich bis jetzt gearbeitet haben, wurden alle mit ihrer Betriebsspannung programmiert (ATTiny85, STM32F103, ESP8266).
Max M. schrieb: > Dafür würde ich dann einen UART / USB Konverter benutzen Das ist wirklich UART, nicht RS232!? Na wenigstens einen Massepin würde ich den UART-Pins noch spendieren. Gruß Jobst
Jobst M. schrieb: > Das ist wirklich UART, nicht RS232!? Ja, damit programmiere ich unter anderem den ESP8266. Der IC meldet sich am PC als COM-Schnittstelle die man mit einem seriellen Terminal (z.B. dem von Atmel Studio) aufrufen kann. Sowas hier ist das: http://www.ebay.de/itm/USB-to-TTL-Konverter-Arduino-RS232-3-3V-5V-PL2303-UART-Adapter-Seriell-Converter-/301882658387 Jobst M. schrieb: > Na wenigstens einen Massepin würde ich den UART-Pins noch spendieren. Wie genau wird das dann verschaltet? Immerhin besteht UART doch nur aus RX und TX?
Max M. schrieb: > Wie genau wird das dann verschaltet? Immerhin besteht UART doch nur aus > RX und TX? 8-[ Das ist jetzt nicht Dein Ernst - oder? Sowohl Rx, als auch Tx können H oder L annehmen. Wie würdest Du das mit einem Messgerät messen? Wie soll der Empfänger ohne Bezug feststellen, ob der Sender H oder L schickt? Masse muss verbunden werden. Gruß Jobst
Jobst M. schrieb: > Masse muss verbunden werden. Das hab ich verstanden. Nen GND Pin hab ich im Debug Interface schon. Den verbinde ich mit dem GND Pin vom Konverter, genauso wie 5V mit 5V, RX mit TX und TX mit RX, oder? Jobst M. schrieb: > Das ist jetzt nicht Dein Ernst - oder? Ups, war das ein Fettnäpfchen? :(
Max M. schrieb: > verbinde ich mit dem GND Pin vom Konverter ... RX mit TX und TX mit RX, oder? Falsch. Steht aber im Tutorial: https://www.mikrocontroller.net/articles/AVR-Tutorial:_UART
Thomas F. schrieb: > Falsch. > Steht aber im Tutorial: Bei meiner Frage ging es nicht um den MAX232, sondern um den USB / UART Konverter. Bisher hab ich das so verbunden wie geschrieben und es hat funktioniert. Hängen wir uns mal nicht am UART auf, der ist für mich nicht wichtig. Fallen euch noch Fehler bei der Schaltung auf?
Max M. schrieb: > Nen GND Pin hab ich im Debug Interface schon. Es ist einfacher immer dort GND zu haben, wo man es braucht. Im Zweifelsfall einfach überall. Das erspart viel Umsteckarbeit. Max M. schrieb: > Ups, war das ein Fettnäpfchen? :( Du badest gerade darin ... Gruß Jobst
Jobst M. schrieb: > Es ist einfacher immer dort GND zu haben, wo man es braucht. Im > Zweifelsfall einfach überall. Das erspart viel Umsteckarbeit. Am Input hab ich auch noch GND, da der USB / UART Konverter auch einen 5V Ausgang hat, würde es Sinn machen, diese beiden Pins mit dem Input des Boards zu verbinden? Jobst M. schrieb: > Du badest gerade darin ... Okay, was mache ich denn falsch? Ich habe bisher immer so verbunden: Board | USB/UART Konverter 5V (3.3V) | 5V (3.3V) GND | GND RX | TX TX | RX Und es hat funktioniert (z.B. am STM8, ESP8266).
Max M. schrieb: > Bei meiner Frage ging es nicht um den MAX232, sondern um den USB / UART > Konverter. Dann stimmt es so wie du es jetzt hast. GND ist jetzt klar: immer anschliessen. Wenn du deine Schaltung aus den 5V des USB versorgen willst dann schließe 5V an. Sonst nicht.
Thomas F. schrieb: > GND ist jetzt klar: immer anschliessen. Jap, danke! Thomas F. schrieb: > Wenn du deine Schaltung aus den 5V des USB versorgen willst dann > schließe 5V an. Sonst nicht. Da du das gerade schreibst: Wenn ich die Schaltung mal mit 3.7V aus einem Lithium Akku betreiben will benötige ich einen Spannungswandler mit niedrigerer Dropout Voltage, oder? Der AMS1117 hat leider eine sehr hohe von 1V, d.h. die Eingangsspannung müsste minimal 4.3V betragen, damit er korrekt arbeitet? Ich hab hier auch noch einen HT7333 rumliegen, der hat einen Vdrop von 90mV, liefert aber maximal 250mA (wobei des für 5 LEDs reichen müsste), wäre dieser besser geeignet?
Max M. schrieb: > So nun? Was sagt das Datenblatt der LEDs über die Vf bei dem von dir gewählten Strom? Falls du nicht ausgerechnet blaue oder weiße LEDs verwenden möchtest, solltest du noch mal das ohmsche Gesetz befragen.
Tom E. schrieb: > Was sagt das Datenblatt der LEDs über die Vf bei dem von dir gewählten > Strom? Falls du nicht ausgerechnet blaue oder weiße LEDs verwenden > möchtest, solltest du noch mal das ohmsche Gesetz befragen. Ich hatte vor, die Kalt-weißen von hier zu verwenden: http://www.ebay.de/itm/Superhelle-LEDs-verschiedene-Grosen-Farben-SMD-LED-konvent-LED-High-Power-/231149430148 Falls Vf die Betriebsspannung bedeutet, laufen die mit ~2.7V. Das müssten dann 30Ohm sein, da die Betriebsspannung in einem Bereich angegeben war, hab ich 25 Ohm genommen.
Max M. schrieb: > Ich hatte vor, die Kalt-weißen von hier zu verwenden: > > Ebay-Artikel Nr. 231149430148 > > Falls Vf die Betriebsspannung bedeutet, laufen die mit ~2.7V. Das > müssten dann 30Ohm sein, da die Betriebsspannung in einem Bereich > angegeben war, hab ich 25 Ohm genommen. Auf dieser Ebay-Seite gibts mehrere. 25 Ohm ist falsch da bei 2,7V Vorwärtsspannung der Strom dann 24mA beträgt und nicht 20mA. Man nimmt deshalb immmer den nächsthöheren Widerstand, nicht den niedrigeren. Aber wie ich oben gelesen habe kann dein Controller gar keine 20mA schalten: Beitrag "Re: Funktioniert meine Schaltung? - µC mit Fotowiderstand" Also den Widerstand so weit erhöhen bis der Strom durch den Controller auch passt.
Thomas F. schrieb: > Aber wie ich oben gelesen habe kann dein Controller gar keine 20mA > schalten: Ich hatte dazu auch bereits eine Frage gestellt, ob das wirklich die maximale Ausgangsstromstärke ist? In den "Absolute Maximum Ratings" steht: Current Sourced or Sunk by Any I/O Pin or RSTb: 100mA
Max M. schrieb: > Ich hatte dazu auch bereits eine Frage gestellt, ob das > wirklich die maximale Ausgangsstromstärke ist? Das weiss ich nicht, aber... > In den "Absolute Maximum Ratings" steht: > > Current Sourced or Sunk by Any I/O Pin or RSTb: 100mA ...die "Maximum Ratings" sind GRENZWERTE , von denen lediglich garantiert wird, dass der Chip überlebt. Eine wie auch immer geartete korrekte Funktion ist bei deren Ausnutzung nicht garantiert. (In einigen Datenblättern steht das sogar ausdrücklich so drin.) Korrkte Funktion wird bei Einhaltung der Kennwerte zugesichert.
Possetitjel schrieb: > Korrkte Funktion wird bei Einhaltung der Kennwerte > zugesichert. Okay, danke. Ich hab nun die Widerstände entsprechend angepasst und den AMS1117 durch den HT7333 ersetzt, da dieser eine geringere Dropout Voltage hat, somit kann ich auch Lithium Akkus mit 3.7V einsetzen. Leuchten denn LEDs, die für 20mA gemacht sind, bei 5mA auch?
Keine Ahnung, aber ein gecracktes Altium Designer nutzen...
Max M. schrieb: > Leuchten denn LEDs, die für 20mA gemacht sind, bei 5mA auch? Ja, sie sind nur etwas dunkler. Lass dich überraschen.
Bitte melde dich an um einen Beitrag zu schreiben. Anmeldung ist kostenlos und dauert nur eine Minute.
Bestehender Account
Schon ein Account bei Google/GoogleMail? Keine Anmeldung erforderlich!
Mit Google-Account einloggen
Mit Google-Account einloggen
Noch kein Account? Hier anmelden.











