Hallo Forum Einfache Dimmer für 230V zum Dimmen von Glühlampen ist die eine Sache, aber wie sieht's aus, wenn man Heizstrahler o.ä. dimmen will, die irgendwo zwischen 6 und 16A ziehen? Welche TRIACs würdet ihr da nehmen? Wie sieht eine Schaltung damit aus, weil die großen TRIACs brauchen am Gate ja viel mehr Strom, als die klassischen Ansteuerungen liefern...
Phasenanschnitt fuer hoehere Leistung sind eh eine schlechte Idee. Mach's nicht.
Für diese Leistungen und insbesondere für Heizungen ist eine Wellenpaketsteuerung dem Phasenanschnitt vorzuziehen.
16A sind doch fast mit jedem Bausatz möglich. Bei 160A wirds interessant ;-) Ich habe irgendwo noch einen aus einem Bausatz (Conrad?), mit dem habe ich einen Monsterschweißtrafo "geregelt". Schweißtechnik habe ich inzwischen modern, aber irgendwo vagabundiert der Dimmer noch rum. Und warum nicht? Ja, es treten Störungen auf, die bekommt man aber in den Griff. Milliarden Steuerungen basieren auf Phasenanschnitt und die Welt dreht sich noch. ;-) Old-Papa
Old P. schrieb: > Ja, es treten Störungen auf, die bekommt man aber in den Griff. Was meinst Du damit? Inwiefern/womit "greifst" Du nach diesen Störungen? Heftiges Netzfilter? Oder wie sonst? ^^ Obwohl es natürlich "geht/ginge" - aber im Gegensatz zu einem AC-Lichtbogen-Schweißtrafo stören bei Heizungen fehlende Sinuswellen, auch sehr viele hintereinander, nicht. Und sogar, wenn man für eine Heizung einfach nur eine Schaltung (z.B. Relais od. andere AC-Schalter) völlig ohne Nulldurchgangserkennung benutzt, relativ langsam geregelt und damit selten geschaltet (auch darf sehr langsam geschaltet werden), ist es störungsaussendungsmäßig "um Welten" besser, als mit Phasenanschnitt. Ich würde es bei solch einer Heizung nicht machen.
Old P. schrieb: > Und warum nicht? weil es in TAB so festgelegt ist > Milliarden Steuerungen basieren auf Phasenanschnitt und die > Welt dreht sich noch. ;-) glaube ich nicht, zumindest nicht bei Heizgeräten.
Wenn nur 3 Stufen (0ff / 50% /100%) genügen: eine Diode einschlaufen, per Schalter überbücken. Nur so als LowCost-Variante.
Halbleister schrieb: > Wenn nur 3 Stufen (0ff / 50% /100%) genügen: eine Diode > einschlaufen, > per Schalter überbücken. > Nur so als LowCost-Variante. DC-Last mag der Ortstrafo besonders gerne.
hinz schrieb: > Halbleister schrieb: >> Wenn nur 3 Stufen (0ff / 50% /100%) genügen: eine Diode >> einschlaufen, >> per Schalter überbücken. >> Nur so als LowCost-Variante. > > DC-Last mag der Ortstrafo besonders gerne. er muss die Diode nur nach jeder Periode umdrehen.
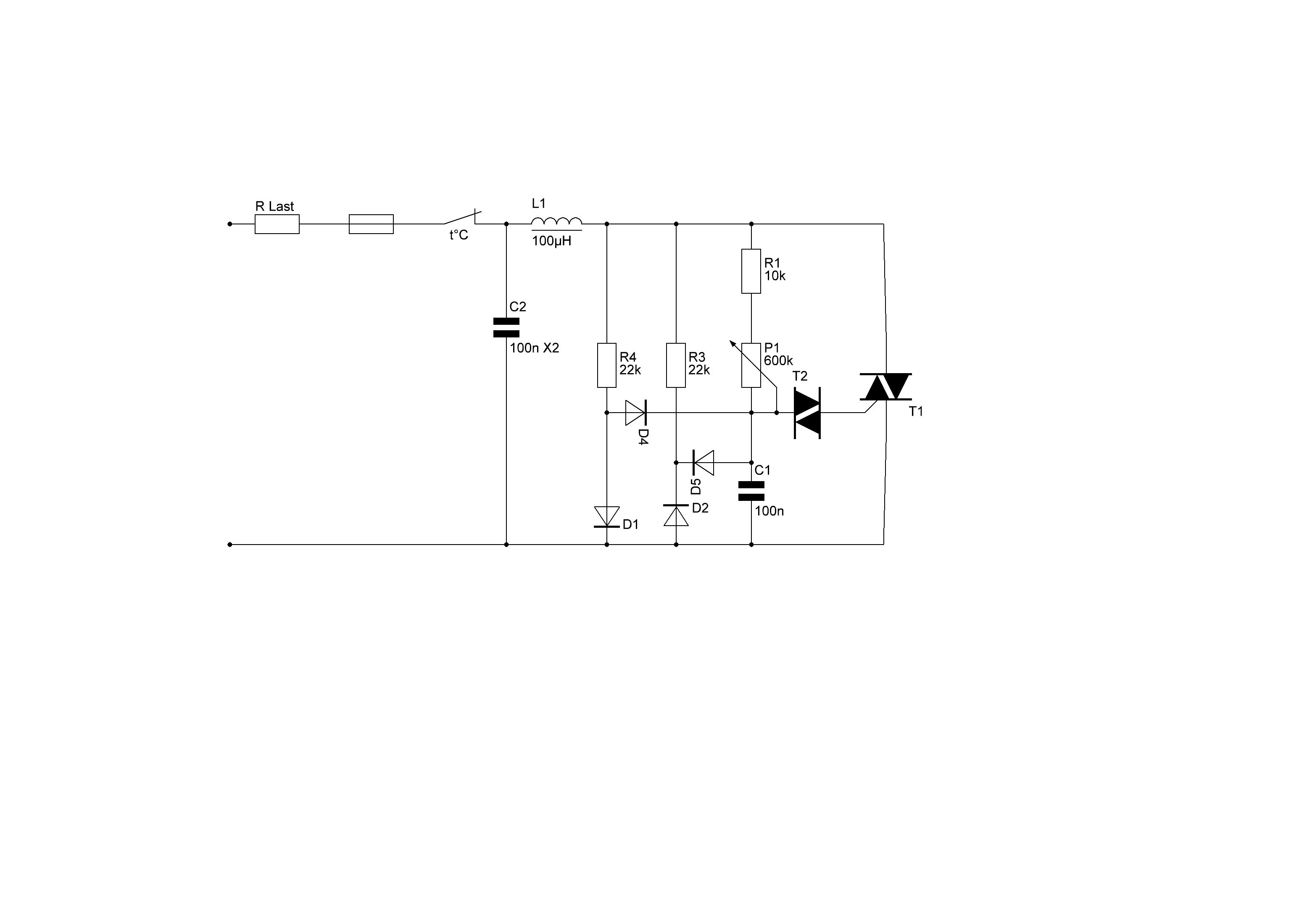
Hi, unten im Thread ist ein Schaltungs-Beispiel mit Leistungstriac (250 V /25 A). Beitrag "Suche Datenblatt Triac TC122-25-6-4 alias TW 18N6" Wird aber nur bis 10 A abgesichert. Teil benötigt einen entsprechend dimensionierten Kühlkörper trotz Nullspannungsansteuerung. Die Steuerschaltung kann aus einem astabilen Multivibrator bestehen, dessen "Tastverhältnis" einstellbar gemacht wird. Ist nicht eingezeichnet.(Vorne ist noch eine Buchse für den Thermofühler zu sehen.) Ein Hinweis: Nach Möglichkeit nicht an Lampenstromkreisen betreiben, weil die Glühlampen sonst im Takt flackern. Einige EVUs verbieten derartige Schaltungen sogar. Also 'mal genau erkundigen, ob so etwas am Ort zulässig ist. ciao gustav
>> Nur so als LowCost-Variante. > > DC-Last mag der Ortstrafo besonders gerne. Dann ist ja gut ;-) Jucken den <16A von typ. 250/400/630kVA? (das sind ja einstellige Prozentanteile, also z.B. ~1/10el von der Spannungsschwankungstoleranz...)
Hi, BTA - Serie geht als Triac auch. T0220AB-Gehäuse. ciao gustav
Fire H. schrieb: > aber wie sieht's aus, wenn man Heizstrahler o.ä. dimmen will, die > irgendwo zwischen 6 und 16A ziehen? Ab 300W verboten. Halbleister schrieb: > Wenn nur 3 Stufen (0ff / 50% /100%) genügen: eine Diode > einschlaufen, per Schalter überbücken. > Nur so als LowCost-Variante. Erst recht vom Netzbetreiber verboten.
MaWin schrieb: > Halbleister schrieb: >> Wenn nur 3 Stufen (0ff / 50% /100%) genügen: eine Diode >> einschlaufen, per Schalter überbücken. >> Nur so als LowCost-Variante. > > Erst recht vom Netzbetreiber verboten. Sag das mal den ganzen Haarfön-Fuzzis. Keine Ahnung ob das noch gebaut wird aber es sind noch tonnenweise Geräte mit dieser Technik in Benutzung.
Ein Haarfön läuft ja nun auch nicht den ganzen Tag lang, da sollte man schon einen Unterschied machen.
Dieter W. schrieb: > Sag das mal den ganzen Haarfön-Fuzzis. Keine Ahnung ob das noch gebaut > wird aber es sind noch tonnenweise Geräte mit dieser Technik in > Benutzung. diese zählt (wie auch alte Glühlampen) aber nicht als Heizgerät.
Heizungen und andere träge Aggregate steuert man am besten mit Nulldurchgangsdetektor und Leistungstriac an, gepaart mit Wellenpaketsteuerung (ist ja eine sehr langsame PWM mit 50Hz Granularität). So kann man auch viele kW schalten, ohne das es stört. Minimalist schrieb: > Für diese Leistungen und insbesondere für Heizungen ist eine > Wellenpaketsteuerung dem Phasenanschnitt vorzuziehen. What he says...
Fire H. schrieb: > weil die großen TRIACs brauchen am Gate ja viel mehr Strom, als die > klassischen Ansteuerungen liefern... Du wirst nicht umhin kommen, Datenblätter anzugucken. In der Ecke TIC236 / TIC246 (12A bzw. 16A) sind Gateströme bei 50mA angesagt, beim BTA08xxBW (8A) nicht weniger. Vom BTA08 liegen hier ein paar (und bleiben es auch) BTA08-700-TW, der geht mit 5mA, musste ich mal für eine Reparatur beschaffen. Es gibt also Möglichkleiten, wenn Du suchst. Eine gute Möglichkeit, ein Triac zu demolieren, ist zu wenig Gatestrom! Und nicht vergessen, dass die Kameraden einen Kühlkörper brauchen, bei 10A können da mal 20 Watt fällig sein. ----- Gucke Dir das Datenblatt vom MOC3081-83 an, dort wird dargestellt, wie man das mit zwei Thyristoren macht, Thyristoren gibt es mit deutlich weniger Gatestrom. Und man kann die Schaltung komfortabel mit Gleichstrom, z.B. aus einem µC, ansteuern. Eine Heizung ist sehr langsam, ich wuerde einen Taktgeber im Bereich mehrerer Sekunden bauen (Multivibrator, CD4093) und das Tastverhältnis verstellen. Phasenanschnitt halte ich für Unfug. Ganz unsportlich: Aliexpress.com und für 3,50 eine fertige Platine kaufen.
Old P. schrieb: > Milliarden Steuerungen basieren auf Phasenanschnitt und die > Welt dreht sich noch. ;-) Papa ... das ist wieder der typische Kindergarten hier: Ein Dutzend Beleerungen, aber nur zwei sachbezogene Antworten (Gustav, Karl). Ich finde dieses Forum lustig. (Schreibfehler können Absicht sein, Post nicht gegen Dich gerichtet.)
Diese Schaltung ist einfach, günstig, leicht zu bauen für ohmsche Lasten... Den TIC 226 kannst vergessen, ersetzen durch BTA 16/600, habe ich zu hunderten hier liegen... Kühlfahne isoliert!
Nachtrag zur Schaltung: Die Sicherung, die Drossel und der Kühlkörper muss entsprechend gewählt werden... Der Triac hat die korrekte Bezeichnung BTA 16/600B -40 bis +125 Grad 16 A 600 V IGt 50 mA isoliert Hersteller: SGS-THOMSON Wer Interesse an diesen Triacs hat, möge sich über PN melden...
Dieter W. schrieb: > Sag das mal den ganzen Haarfön-Fuzzis. Altgeräte. > Keine Ahnung ob das noch gebaut > wird Nein, nicht CE konform. > aber es sind noch tonnenweise Geräte mit dieser Technik in > Benutzung. Nun ja, so ist das mit dem "Bestandsschutz", auch PC Netzteile ohne PFC (power factor correction) und Glühlampen mit Effizienzklasse F sind wohl noch im Einsatz. Genau so veraltet wie dein Wissen.
Fire H. schrieb: > aber wie sieht's aus, wenn man Heizstrahler o.ä. dimmen will, die > irgendwo zwischen 6 und 16A ziehen? Hast du dir schon mal Gedanken um die Zeitkonstanten in einem Heizstrahler gemacht? Was willst du da mit einer Taktfrequenz von 100Hz und einem HF-Spektrum bis in den Megahertzbereich den Strom schalten. Vergiss es sofort wieder.
Hi @firehart, hier die komplette, sehr simple (aber effektive) Schaltung. Impulspaketsteuerung, Nullspannungsansteuerung, galvanische Trennung zwischen Steuerungs- und Leistungsteil. Die Periodendauer lässt sich hierbei mit dem Poti zwischen ca 20 ms und 70 ms einstellen. (Lässt sich leicht abändern, auch ganz ein-/ausschalten (100% - 0%) und noch eine z. B. NTC-geführte Temperatursteuerung einfügen.) "Dimmen" ist hier eigentlich der falsche Begriff. Wenngleich das im Sprachgebrauch auch "Leistungseinstellung" meint, technisch gesehen aber genau genommen als Phasenanschnitt des Netz-Sinus verstanden werden will. Hier wird also nicht "gedimmt" im strengen Wortsinne, sondern mit einzelnen Paketen bzw. "ganzen" Wellenzügen gearbeitet. Das reduziert die EMV-Problematik etc. Der Kaltwiderstand des Heizgeräts verlangt nach einer grosszügigeren Auslegung des Triacs. Diese Schaltung mit Triac BT139/600 hilft bei mir schon jahrelang bei einem 2 kW Heizradiator die Stromkosten zu senken. Man braucht nicht immer die vollen 2kW, die im Heizgerät eingebaute Bimetallthermostatregelung ist übrigens so grob, dass der Radiator einmal so heiss wird, dass man ihn kaum anfassen kann, dann wieder nur lauwarm. Mit der Schaltung (plus NTC) bleibt die Oberflächentemperatur viel gleichmässiger. (Das schont IMHO das Heizgerät auch und verlängert dessen Lebensdauer.) ciao gustav
Hallo Karl Das hier gefällt mir schon sehr gut. Es war mir klar, dass mitunter eine Wellenpaketsteuerung besser sein könnte, als Phasenanschnittstuerung, obwohl ich auch hier der Meinung bin, dass eine 5Hz Last am Netz nicht so wunderbar "kommt". Der Trick ist wohl auch der MOC3040 mit eingebauter Nulldurchgangserkennung. Wie machen das andere elektronisch gesteuerte Heizlüfter? Auch mit Wellenpaketsteuerung?
Halbleister schrieb: >>> Nur so als LowCost-Variante. >> >> DC-Last mag der Ortstrafo besonders gerne. > > Dann ist ja gut ;-) > > Jucken den <16A von typ. 250/400/630kVA? > (das sind ja einstellige Prozentanteile, also z.B. ~1/10el von der > Spannungsschwankungstoleranz...) Der knurrt dann schon deutlich hörbar. Nachgemessen hab ich das allerdings noch nicht.
Karl B. schrieb: > Hi @firehart, > hier die komplette, sehr simple (aber effektive) Schaltung. > Impulspaketsteuerung, Nullspannungsansteuerung, galvanische Trennung > zwischen Steuerungs- und Leistungsteil. Sehr schön, eine fertige Schaltung für das, was ich vorgeschlagen hatte. Ich sehe da einen Multivibrator mit einstellbarem Tastverhältnis, den würde ich noch deutlich langsamer machen.
Karl B. schrieb: > hier die komplette, sehr simple (aber effektive) Schaltung. > Impulspaketsteuerung, Nullspannungsansteuerung, galvanische Trennung > zwischen Steuerungs- und Leistungsteil. Ein MOC3040 im 230V-Netz ist schon deutlich grenzwertig. Nicht ohne Grund steht im Datenblatt gleich auf S.1: "Simplifies Logic Control of 115 Vac Power". Das Ding ist für maximal 400 Volt Peak spezifiziert. Da darfst du keine nennenwerten Transienten auf deinem Netz haben und musst weit ab der nächsten Trafostation liegen, damit du damit noch etwas Reserven hast. Erst der MOC3062 mit 600 Volt Peak sollte im 230VAC Netz eingesetzt werden. DS: "They are designed for use with a triac in the interface of logic systems to equipment powered from 115/240 VAC lines".
Manfred schrieb: > Ich sehe da einen Multivibrator mit einstellbarem Tastverhältnis, den > würde ich noch deutlich langsamer machen. Hi, habe noch gesehen, dass man evtl. noch mit Darlingtontransistoren und Elkos arbeiten kann, um die Zeitkonstanten zu erhöhen. Was mir beim Oszillografieren (siehe Bild) heute auffiel, war die Alterniereung der Sinuskurven an der Last: Auf einen Start mit positiver Halbwelle folgt beim nächsten Triggerimpuls automatisch ein Start mit negativer Halbwelle und so fort. Ich denke, dass das kein Zufall ist, sondern vom verwendeten MOC3040-Optotriac schon von Hause aus bewerkstelligt wird. Last wird stets in der Nähe des Nulldurchgangs geschaltet. Bildlegende: Auf Kanal A (oben): Spannungsverlauf an der Last (1 kW Heizofen) Auf Kanal B (unten): Spannungsverlauf am Eingang des MOC3040 (Leuchtdiode) (ziemlich viel Ripple doch) domenica felice ciao gustav
Wolfgang schrieb: > Erst der MOC3062 mit 600 Volt Peak sollte im 230VAC Netz eingesetzt > werden. Hi @Wolgfgang, ok, soll Triac "sauber" zünden können und noch etwas Reserve in jeder Hinsicht haben. (Der MOC3040 war damals eben handelsüblich.) (Hatte noch ein paar andere Schaltungen mit diskreten Bauteilen ausprobiert, die haben den Nachteil, den Steuerteil n i c h t galvanisch zu trennen.) Danke für den Vorschlag ! ciao gustav
Karl B. schrieb: > Manfred schrieb: >> Ich sehe da einen Multivibrator mit einstellbarem Tastverhältnis, den >> würde ich noch deutlich langsamer machen. > Hi, > habe noch gesehen, dass man evtl. noch mit Darlingtontransistoren und > Elkos arbeiten kann, um die Zeitkonstanten zu erhöhen. Darlingtons in einem astabilen Multivibrator würde ich mal als groben Unfug bezeichnen. Hier dürfen die Kondensatoren größer werden, es ist aber auch genug Spielraum, die Widerstände zu vergrößern. > Was mir beim Oszillografieren (siehe Bild) heute auffiel, war die > Alterniereung der Sinuskurven an der Last: > Auf einen Start mit positiver Halbwelle folgt beim nächsten > Triggerimpuls automatisch ein Start mit negativer Halbwelle und so fort. > Ich denke, dass das kein Zufall ist, sondern vom verwendeten > MOC3040-Optotriac schon von Hause aus bewerkstelligt wird. Datenblatt angeschaut? Gleich auf der ersten Seite "Zero Crossing Circuit", der hat einen Nullspannungsschalter integriert. Für solche Basteleien setze ich den MOC3083 ein, gibt der Chinese 10 Stück um 3,50€ her.
>Einfache Dimmer für 230V zum Dimmen von Glühlampen ist die eine Sache, >aber wie sieht's aus, wenn man Heizstrahler o.ä. dimmen will, die >irgendwo zwischen 6 und 16A ziehen? Insbesondere Heizstrahler sind für die Wellenpaketsteuerung prädestiniert. Dein "Dimmer" wird sogar kleiner und auch effektiver. Dem Ärger mit dem EVO oder den Nachbarn würde ich auch aus dem Weg gehen.
Sowas habe ich vor vierzig Jahren gebaut. Mit einem fetten Russenthyristor in einer Graetzschaltung. Damals waren keine TRIAC verfügbar. Ideal für ohmsche Lasten. Wenn es nur ein Einzelstück ist, dann mach dir keinen Kopp! Soll ich da jetzt meine Heißluftpistole aus Mitleid mit dem Energiekonzern nicht mehr benutzen? Karl B. schrieb: > Nach Möglichkeit nicht an Lampenstromkreisen betreiben, weil die > Glühlampen sonst im Takt flackern. Glühlampen flackern nur im unteren Bereich. Bei höherer Aussteuerung sieht man da nichts mehr. Einige EVUs verbieten derartige > Schaltungen sogar. > Also 'mal genau erkundigen, ob so etwas am Ort zulässig ist. Die verdienen genug an dir! Glaub mir, es gibt größere Störquellen. Es wird niemand kommen, der dir was verbieten will.
@michael_ Wenn ich den TO richtig verstanden habe, geht es nicht um eine Antiquität sondern um eine neue Anwendung. Und da steht fest, unabhängig davon, ob der Versorger oder die Nachbarn etwas dagegen haben, oder nicht, dass eine Impulspaketregelung effektiver und "leiser" ist.
Sebastian S. schrieb: > Wenn ich den TO richtig verstanden habe, geht es nicht um eine > Antiquität sondern um eine neue Anwendung. Eine "Neue" Anwendung muß nicht besser sein. Beim TRIAC ist nur die Ansteuerung einfacher. Warum sollte eine Impulspaketregelung leiser sein? Bei einer Lampe? Zu PFC, das bedient nur eine Phasenverschiebung, welche man bei einer ohmschen Last ja nicht hat.
@michael_
>Warum sollte eine Impulspaketregelung leiser sein? Bei einer Lampe?
Wenn ich "leiser" sage, meine ich natürlich den Schmutz auf der Leitung.
Kann man im Radio hören.
Schalten im Nulldurchgang ist nun mal sauberer.
P.S.
Der TO hat von einer Heizung gesprochen. Dass eine Impulspaketregelung,
bei einer Lampe, höchst mittelprächtig ist, versteht sich wohl von
selber.
michael_ schrieb: > Soll ich da jetzt meine Heißluftpistole aus Mitleid mit dem > Energiekonzern nicht mehr benutzen? Baust du eine regelbare Heizung nur deswegen mit einem nicht normkonformen Phasenanschnittdimmer, weil du zu doof bist einen Pulspaketdimmer aufzubauen und dich weigerst jemals irgendetwas hinzuzulernen ?
Um mit deinen Worten zu sprechen, ja ich bin zu doof, um eine Heizung zu regeln. Gehts noch? Du Intelligenzknoten! Eine Heizung macht man üblicherweise mit Zweipunktregelung, da die Zeitkonstante sowieso lang genug ist. Ist ja auch eine PWM, mit einer Zeit von 5Min :-) MaWin schrieb: > weil du zu doof bist einen > Pulspaketdimmer aufzubauen Ach Junge! Wenn ich eine Aufgabe hatte, hab ich die noch immer gelöst. Ist hier nicht nötig.
Hi, Beitrag "MOC3040 - Verständnissfrage" Manfred schrieb: >> Was mir beim Oszillografieren (siehe Bild) heute auffiel, war die >> Alterniereung der Sinuskurven an der Last: >> Auf einen Start mit positiver Halbwelle folgt beim nächsten >> Triggerimpuls automatisch ein Start mit negativer Halbwelle und so fort. >> Ich denke, dass das kein Zufall ist, sondern vom verwendeten >> MOC3040-Optotriac schon von Hause aus bewerkstelligt wird. > Datenblatt angeschaut? Gleich auf der ersten Seite "Zero Crossing > Circuit", der hat einen Nullspannungsschalter integriert. Ok, das Datenblatt erklärt das nicht. Unter Nullspannungschaltung verstehe ich "triggern zum Nulldurchgang" und zwar egal, wo der nun angetriggert wird. Es würde also immer so lange mit dem "Zünden" des Triacs gewartet, bis ein Nulldurchgang kommt. Es könnte also durchaus sein, dass zwei positive (oder negative) Halbwellen in grösserem Abstand dabei herauskommen, was eben keinesfalls gewünscht wird. (Oder, dass im Endeffekt wie bei einem Gleichrichter eine Halbwelle abgeschnitten würde.) Die Oszillogramme oben wurden unter "zufälliger" Triggerung per Hand mit relativ grossen Abständen gemacht. (Nicht, dass etwa durch die Zeitkonstante in der Wahl der Triggerung selbst per Zufall eine Alternierung herauskommt.) Es wurde auf Kanal B mit positiver Flanke getriggert. Auf Kanal B ist der Optokoppler-Eingang geklemmt. (Man sieht sehr schön, dass immer eine bestimmte Latenz zwischen der positiven Flanke des Triggersignals und der ersten Halbwelle an der Last existiert.) Trotzdem folgt auf eine positive beim nächsten Mal eine negative Halbwelle (siehe Kanal A). Der Begriff "Zero crossing detect" ist (zumindest im Datenblatt) dahingehend nicht so erklärt, soweit ich das bis jetzt rauszufinden versucht habe. Ich dachte, man müsste noch eine Extra-Mimik dafür im Steuerteil vorsehen, um eine Negativ/positiv-Alternierung hinzubekommen. Das erübrigt sich jetzt natürlich und vereinfacht die Sache nicht unerheblich. Das war die Verständnisfrage. Manfred schrieb: > Phasenanschnitt halte ich für Unfug. OK, es gibt im "Schaffer Funkentstörung für Thyristoren und Triacs"-Heftchen (Erscheinungsjahr 1976) da Einiges zu sagen: Zufälliges Zitat:"...Durch einen sauberen Schaltungsaufbau und die Verwendung eines symmetrischen Filters mit zusätzlichem RC-Tiefpass ist es möglich, den Entstörgrad 10x kleiner als C.I.S.P.R oder K nach VDE zu erreichen...." Die Entstördrossel für 2 kW-Last erreicht dabei ein beachtliches Volumen. etc. Im Aufbau sollte eine "kapazitive" Verkopplung des Triac, Zitat "...grossflächig isoliert gegen Masse..." vermieden werden. (Sprich, Thema "Glimmerscheiben" etc.) Dann zu den akustischen Effekten: Schon bei "gedimmten" Halogen-Lampen (300 Watt) hört man ein "Sirren", das im Wohnbereich vielleicht als störend empfunden werden kann. ciao gustav
Karl B. schrieb: > Die Steuerschaltung kann aus einem astabilen Multivibrator bestehen, > dessen "Tastverhältnis" einstellbar gemacht wird. Der verhindert nicht, daß die Pulskaete je nach Dimmeinsellung gleichspannungsfrei gezogen werden, sondern es könnten z.B. nur positive Halbwellen durchgelassen werden. > Einige EVUs verbieten derartige Schaltungen sogar. Zumindest alle in Deutschland tun das. > Nach Möglichkeit nicht an Lampenstromkreisen betreiben, weil die > Glühlampen sonst im Takt flackern. Kann ja witzig sein als Blinklampe. Die Drossel in deiner Schaltung ist nett zu Verhinderung schnelleen Stromanstiegs wenn der TRIAC zufällg inmitten einer Halbwelle zündet, aber dank zerocrossing Optokoppler (MOC306x statt MOC304x bei 230V~ nötig) sollte das nie passieren, die Drossel kann also auch bei Heizungssteuerung entfallen. Stattdessen wäre ein 250V~ VDR nützlich, der sicher ab 595V begrenzt, damit 600V Bauteile (wie MOC306x) überleben
MaWin schrieb: >> Die Steuerschaltung kann aus einem astabilen Multivibrator bestehen, >> dessen "Tastverhältnis" einstellbar gemacht wird. > > Der verhindert nicht, daß die Pulskaete je nach Dimmeinsellung > gleichspannungsfrei gezogen werden, sondern es könnten z.B. nur positive > Halbwellen durchgelassen werden. Hi @MaWin, das sollte ja gerade verhindet werden. Wie in den weiter oben im Thread gezeigten Oszillogrammen zu sehen, scheint der gewählte Optotriac dem Wunsche nach - sagen wir mal salopp - "Alternierung" zu entsprechen. Ursprünglich ging ich von der Befürchtung aus, dass das eben nicht ohne Extra-Beschaltung funktioniert. Auf positive Halbwelle folgt negative und so fort, also nie positive Halbwelle nach positiver und umgekehrt. (Was das zur Folge hätte, wenn so an einen Transformator eine quasi sehr grob gepulste "Gleichspannung" angelegt wird, konnte ich im Test selbst gut nachvollziehen. Vorgeschaltete Schmelzsicherung löst aus. Folgt auf eine positive Halbwelle stets eine negative, verkraftet das der Trafo besser. Obwohl das ja ins Reich der Zerstörungsexperimentierkunst gehört... und keinesfalls zur Nachahmung empfohlen wird.) Vielleicht finde ich im Netz noch eine aufgelöste Innenschaltung der empfohlenen Opto-Triacs, die dem Verständnis der Frage dient. Bislang fand ich in Datenblättern da nur ein Kästchen mit Inschrift "zero crossing circuit". ciao gustav
Karl B. schrieb: > die dem Verständnis der Frage dient. und wenn n moc dingsbums mal nicht im regal liegt.....
dolf schrieb: > und wenn n moc dingsbums mal nicht im regal liegt..... Bloss nicht, oh nein, das könnte zufällig zweimal hintereinander in der gleichen Halbwelle zünden! Und dann, dann möchte ich nicht in deiner Haut stecken! Da schickt der Energieversorger nämlich den Vollstrecker namens mawin vorbei! Der sammelt alle deine Halbwellenföne und Kaffeemaschinen auch gleich mit ein...
Hi @dolf, danke für die Schaltbilder. Hier nun das Bild mit den ersten Versuchen mit "Nullspannungsansteuerung", wie ich sie vor einiger Zeit probierte. T4 soll nur kurz vor bzw. nach Nulldurchgängen gesperrt sein, damit der Rest der Schaltung den Triac zündet. Trotz korrekten Aufbaus wollte anfangs der Triac partout nicht zünden. Das liegt daran, dass eben nicht genau im Nulldurchgang gezündet werden kann. Also musste noch ein bisschen "phasenverschoben" werden. Die glorreiche Idee mit dem C3 hilft weiter. Die genaue Dimensionierung hängt von den Bauteilen ab, insbesondere vom Zündverhalten des Triac selbst. Hier gibt es aber auch die Probs. mit den "gleichen" Wellen, so dass die Schaltung nicht so gut ist. Ein Flipflop, das immer "umschaltet" und sich sozusagen die Richtung des letzten Nulldurchgangs merkt, ist zumindest ein Lösungsansatz, falls man das Ganze diskret aufbauen wollte. ciao guatav
Karl B. schrieb: > Hier nun das Bild mit den ersten Versuchen mit Die Temperatursicherung des VDR sollte in die Zuleitung in der auch die Feinsicherung drin ist.
Karl B. schrieb: >>> MOC3040-Optotriac schon von Hause aus bewerkstelligt wird. >> Datenblatt angeschaut? Gleich auf der ersten Seite "Zero Crossing >> Circuit", der hat einen Nullspannungsschalter integriert. > das Datenblatt erklärt das nicht. Unter Nullspannungschaltung verstehe > ich "triggern zum Nulldurchgang" und zwar egal, wo der nun angetriggert > wird. > Es würde also immer so lange mit dem "Zünden" des Triacs gewartet, bis > ein Nulldurchgang kommt. Genau das tut der! Dauerhaft Strom durch die LED, triggert der erst im bzw. sehr nahe am Nulldurchgang. Im Datenblatt ist das "Inhibit Voltage (MT1–MT2 Voltage above which device will not trigger)"
Alternative: Stelltrafo / Stufentrafo. Notfalls mit wenigen Stufen und dann zwischen zwei Stufen hin- und herschalten. Auch besser: mehrere leicht dosierbare Lasten verwenden und mit Seriell / Parallelschalten die gewünschte Leistung erzeugen. Siehe Beitrag "Re: Wie am besten mehrere kW Leistung steuern?" Beitrag "Ein Fall für uns Knobelfreunde: E-Herd 7-Takt-Schaltung Anzahl der Kombinationen" Eine Wellenpaketsteuerung mit 5 Hz erzeugt richtig Flicker. Deshalb so selten wie möglich schalten. Das Netz braucht einige Perioden, bis es sich an die neue Last gewöhnt hat. Überlegen, ob die Wärme direkt durch Verbrennung (Gas?) erzeugt werden kann. Strom ist "edle Energie" und zu schade zum verheizen.
Karl B. schrieb: > hier die komplette, sehr simple (aber effektive) Schaltung. hab da auch noch nen vorschlag. led 2 dient der kontrolle und kann natürlich entfallen. das ssr mit triggerung im nulldurchgang kann natürlich auch ein voll integriertes sein. z.b. ein s202se2 o.ä c1 und das poti "frequenz" sind u.u. anzupassen die thermosicherung f1 und vdr1 sind in thermischen kontakt zu bringen. das triac ist u.u. zu kühlen. ach ja das hantieren an netzspannung ist nicht ganz ungefährlich. mfg
MaWin schrieb: > Die Temperatursicherung des VDR sollte in die Zuleitung in der auch die > Feinsicherung drin ist. Korrekt. Diese Schaltung wird von mir heute nicht mehr verwendet, schon allein wegen der abwärmeproduzierenden Vorwiderstände für die Gleichspannungsversorgung des Steuerteils. Die Application note für DC-Ansteuerung kursierte damals bei MOC's, so dass auch diese mit den Vorwiderständen weniger effektiv arbeitete. Erst später kam dann die Idee mit dem Mini-Trafo. Und, dass man die "Zündung" des Last-Triacs anders machen kann. ciao gustav
eProfi schrieb: > Notfalls mit wenigen Stufen und dann zwischen zwei Stufen hin- und > herschalten. Hi @eprofi, genau das war die ursprüngliche Absicht, Geräte, die keine Abstufungen haben, auch an "schwachen" Hausinstallationen betreiben zu können. Jeder kennt doch die peinliche Situation, wenn der Tauchsieder die Sicherung der Wirtin raushaut, die einem Kaffeekochen auf dem Zimmer strengstens verboten hatte. Also auch Geräte mit höherer Nennleistung zumindest im Schongang ohne Eingriff in das Gerät selbst nur mit "Spezialzwischenstecker" betreiben zu können. ciao gustav
Hi, noch etwas Feierabendlektüre. http://www.rainers-elektronikpage.de/Telefunken-Applikationsbericht/telefunken-applikationsberichte.html und da scrollen nach Nullspannungsschalter mit U 106 BS. ciao gustav
Oh, sorry für Doppelpost aber ich sehe schon: http://www.ebay.de/itm/U106BS-TFK-Nullspannungsschalter-DIP-16-Integrated-Zero-Voltage-Switch-/201090713969 Das ist ja mal günstig!
Hi, Ebay hat schon geliefert. Heute bestellt, morgen per Brief versandkostenfrei geliefert. Da wird eine Fassung gleich kostenlos mitgeschickt. http://www.ebay.at/itm/TFK-U106BS-Monolithisch-integrierter-Nullspannungsschalter-/182300334936?hash=item2a71f25b58:g:njoAAOSwn51UaMro (6 Stück vorrätig, 1 an mich verkauft :-) Muss nur noch testen, ob er auch als Ersatz für IC ERSA111 was taugt (Lötstation MS60 C). Das Bild ist ärgerlich schlecht. Es ist so im Netz. Das liegt diesmal also nicht an meinen Verkleinerungskünsten, wenn man nichts erkennt. ciao gustav
dolf schrieb: > ach ja das hantieren an netzspannung ist nicht ganz ungefährlich. Hi, bei den Oszilloskopiertätigkeiten hier am Netz hat genau in dem Moment, wo der Heizlüfter über den Triac eingeschaltet wurde, der FI-Schutz ausgelöst und für allgemeine Verunsicherung geführt. Es gab keinen Funken, kein Geräusch. Kann mich nicht erinnern, mit der Messspitze irgendwie abgerutscht zu sein. Dann stellte ich fest, dass der Massebezugspunkt auf N (Tastkopf 1:10 an L1) mit dem SL des Oszilloskops verbunden ist. Das geht vielleicht so lange gut, bis nicht ein Spannungsfall zwischen N und PE duch stärkere Belastung entsteht. Ein Heizofen kann das u.U. produzieren. (Also, nicht zur Nachahmung empfohlen. Besser Trenntrafo verwenden.) riscoperto ciao gustav
Hi I have ERSA 6000 with IC ersa111 I need to know if the ICersa111 is the some U106Bs? Best regards
Dear Guilherme, that seems to be doubtful. Although one guy thought, it would be the right choice, there seem to be too much variations of this temp control. If I was you, I would look for a eplacement of the whole control. By giving all the data you have of your device into a new thread, to open at an english-speaking forum/board. (You could also post a link to this thread, hoping for english users understanding german, cause of the useful information here.) Perhaps try it here, at the english version of this board... https://embdev.net/ ...and/or elsewhere. Because only a part of the german users there does speak english very good, and the chance to find one among them, owning exactly this device, is not very big. Good luck!
Sorry, some words got lost by false copy´n´paste: "...control. Maybe you can find the right one for you, and if not sure, ask another question. Or:" and "...board, you can look for more information."
Hi Guilherme, first of all, thx for your email. Sorry for late answer ( we got a lot of public holidays in month June in Germany, here.) I have dismantled my MS60 C soldering station. The IC U106BS seems to equivalent to part ERSA111. However there can be used a lot of circuit varieties using the same IC. Don't worry, in case there is no temperature control element separately in the solder tip, so you need two wires for the heating only, thus only two wires are assembled. This is the first test weather the circuit may be simple and replacable by only U106BS in pulse width mode. In case there is a separate temperatur control element in the tip, there must be more than two wires plugged. Then you might choose the correct circuity. You will find the manual posted again in link below: http://www.rainers-elektronikpage.de/Telefunken-Applikationsbericht/TFK-Nullspannungsschalter_U106BS.pdf http://www.radiomuseum.org/tubes/tube_u106bs.html best regs. ciao recordialmente gustav
Hi gustav Thank you so much for your answer. I tested an U108BS IC and it did not resolve. I've been watching the schematic and it looks like the different connections. I may be wrong, but .... It looks like it will be another IC and not U106 Best regards
Hi Guilherme, my station is a MS60 C. that one seems - as shown - obviously a quite different part, (not a "6000") sorry. Nevertheless, hope you are making some progress in fixing the problem, b.regs. ciao gustav
Karl B. schrieb: > Ein Hinweis: > Nach Möglichkeit nicht an Lampenstromkreisen betreiben, weil die > Glühlampen sonst im Takt flackern. Einige EVUs verbieten derartige > Schaltungen sogar. > Also 'mal genau erkundigen, ob so etwas am Ort zulässig ist. > > ciao > gustav also in dem Ort müssten dann quasi auch alle Elektroherde verboten sein?! ???
>> aber wie sieht's aus, wenn man Heizstrahler o.ä. dimmen will, die >> irgendwo zwischen 6 und 16A ziehen? > Ab 300W verboten. Den leider mittlerweile verstorbenen Billig-Kleingrill mit 1 kW, der sich wunderbar mit einer Diode grob "regeln" liess, hatte ich dem EVU als "Fön" deklariert ...
Bitte melde dich an um einen Beitrag zu schreiben. Anmeldung ist kostenlos und dauert nur eine Minute.
Bestehender Account
Schon ein Account bei Google/GoogleMail? Keine Anmeldung erforderlich!
Mit Google-Account einloggen
Mit Google-Account einloggen
Noch kein Account? Hier anmelden.











