Hallo, Ich wollte fragen, ob eventuell wer ein Layout für die Mazilli ZVS-Zeilentrafoansteuerung rumliegen hat. Habe bereits eine Weile gegoogelt und leider nichts außer überteuerte, fertig bestückte Platinen gefunden. Hätte das Layout ja selbst gemacht, aber meine Eagle-Skills lassen leider noch zu wünschen übrig - zwar wäre das Layout vermutlich recht simpel, jedoch habe ich Probleme bei der Platzierung der Bauteile und die dicken Leiterbahnen, die bei der ZVS notwendig sind, machen das ganze dann auch nicht einfacher :/ Habe zwar bereits angefangen, bin aber scheinbar zu blöd :D Sollte jemand ein solches Layout haben, wäre ich sehr dankbar, wenn er dieses hochladen könnte :) Grüße, Jonas PS: Hoffe, der Thread ist im richtigen Unterforum.
Wie haste die Bauteile denn jetzt plaziert?
@Jonas K. (nestade) >Ich wollte fragen, ob eventuell wer ein Layout für die Mazilli >ZVS-Zeilentrafoansteuerung rumliegen hat. Nö. Tip: Der 0,68uF Kondensator muss nicht einfach "good" sein, sondern das richitge Dielektrikum besitzen. Also ein Folienkondensator vom Typ MKP oder FKP. Siehe https://www.mikrocontroller.net/articles/Royer_Converter#Hinweise >Hätte das Layout ja selbst gemacht, aber meine Eagle-Skills lassen >leider noch zu wünschen übrig dann hast du JETZT die einmalige Gelegenheit, diese up-zu-skillen (tm)! >- zwar wäre das Layout vermutlich recht >simpel, jedoch habe ich Probleme bei der Platzierung der Bauteile und >die dicken Leiterbahnen, die bei der ZVS notwendig sind, machen das >ganze dann auch nicht einfacher :/ Nur selber denken macht geistig fett (tm) (Spruch von meinem Mathelehrer, RIP) >Habe zwar bereits angefangen, bin aber scheinbar zu blöd :D Try again! >Sollte jemand ein solches Layout haben, wäre ich sehr dankbar, wenn er >dieses hochladen könnte :) Du must was vorlegen! >Grüße, >Jonas Dito!
Jonas K. schrieb: > Sollte jemand ein solches Layout haben Täusche ich mich da oder sind Zeilentrafoschaltungen nicht eine aussterbende oder vielmehr schon ausgestorbene Technologie? Wo soll da ein Layout herkommen? Georg
Georg schrieb: > sind Zeilentrafoschaltungen nicht eine > aussterbende oder vielmehr schon ausgestorbene Technologie? Damit haben wir es hier auch gar nicht zu tun, es gibt nirgends einen Zeilentrafo. Das ist ein Royer Converter: https://www.mikrocontroller.net/articles/Royer_Converter Hier mal ohne Hilfswicklung zur Ansteuerung der Gates - entspricht also der MOSFet Beispielschaltung im o.a. Artikel.
Ich hab dazu mal eine 1lagige-Platine gemacht, falls Interesse suche ich die mal und lade die hoch.
Wem das Selber-Layouten & Löten zu aufwendig ist: https://www.aliexpress.com/item/20A-1000W-ZVS-Low-Voltage-Induction-Heating-Board-Module-Flyback-Driver-Heater-New-Electric-Unit-Module/32760030375.html
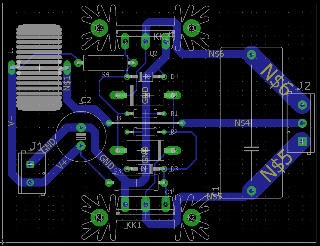
Naja, auch wenn es pädagogisch nicht sehr wertvoll ist, hier mal ein Layout.
Falk B. schrieb: > Naja, auch wenn es pädagogisch nicht sehr wertvoll ist, Wieso? Wir haben unsere ersten Platinen doch auch aus Zeitschriften abgezeichnet. Der Rest kommt dann noch. ;-)
Falk B. schrieb: > Naja, auch wenn es pädagogisch nicht sehr wertvoll ist, hier mal > ein > Layout. Hallo, Vielen Dank! :) Die Kapazität vom Elko sollte dann 1µF betragen? Als Kondensator habe ich vor einen MKP 10 zu benutzen. Welche Stromstärke wird die Platine wohl bei einer Kupferdicke von 35µm maximal vertragen? Verstehe nicht, wie ihr das alle so perfekt mit der Platzierung usw. hinbekommt o.O Ich sitze immer dran, bis mir der Schädel platzt und fabriziere trotzdem nur Müll. Grüße, Nestade
@Jonas K. (nestade) >Die Kapazität vom Elko sollte dann 1µF betragen? Nö, 1mF = 1 Millifarad = 1000 Mikrofarad. >Als Kondensator habe ich vor einen MKP 10 zu benutzen. OK. >Welche Stromstärke wird die Platine wohl bei einer Kupferdicke von 35µm >maximal vertragen? Die Zuführungen vom Netzteil zu den MOSFETs sind alle 2mm breit, d.h. man bekommt da ca. 7A drüber. Die Zuleitung zwischen J2 und dem Schwingkreiskondensator sind 5mm, das reicht für ca. 12A im Resonanzkreis. Die muss C1 erstmal aushalten. Siehe Leiterbahnbreite >Verstehe nicht, wie ihr das alle so perfekt mit der Platzierung usw. >hinbekommt o.O >Ich sitze immer dran, bis mir der Schädel platzt und fabriziere trotzdem >nur Müll. Übung macht den Meister, welcher bekanntlich NICHT vom Himmel fällt. Dafür gibt's auch keine App!
Beitrag #5083505 wurde von einem Moderator gelöscht.
Hi, Also das hier ist meine fertige Platine. Bohrlöcher lassen teilweise zu wünschen übrig, da ich nur gute Hartmetall-Fräsbohrer mit einem Durchmesser von 0,6mm und 0,8mm habe - alles größere musste ich leider mit HSS-Spiralbohrern machen, welche teilweise nicht die richtige Größe hatten. Aber meiner Meinung nach sieht die Platine doch eigentlich ganz in Ordnung aus, oder? Aufgrund der teilweise dünneren Leiterbahnen habe ich die Belichtungsmethode dem Toner-Transfer-Verfahren vorgezogen. Die Gleichrichterdiode habe ich gegen eine UF 5408 ausgetauscht (ist größer) und hab den Teil mittleren Teil nochmal neu verlegt. Peinliche Frage, aber welchen Zweck hat der 1000 µF Elko? Hab ich bisher in keiner Schaltung gesehen, aber wie gesagt - habe gerade erst Angefangen mich für Elektronik zu interessieren und der Physikunterricht war meist nicht wirklich hilfreich. Wenn ich den Zeilentrafo durch eine Kupferlackdraht-Spule mit "Mittelabzweig" ersetze, habe ich eine Induktions"heizung", oder? Wegen der MOSFETs und der Kühlkörper - habe leider keine Isolationspads mehr - müsste aber auch einfach Wärmeleitpaste nehmen können, da die Kühlkörper ja keine Verbindung zu anderen Bauteilen oder der Schaltung haben, oder? Grüße, Nestade PS: Danke nochmal für das Layout! :) Sorry für die schlechten Lichtverhältnisse auf den Bildern - aber ich denke, man erkennt alles.
@Jonas K. (nestade) >Gleichrichterdiode habe ich gegen eine UF 5408 ausgetauscht (ist größer) Braucht aber keiner! Die schalten nur die Gates, da fließt nicht viel Strom. Es hat schon seinen Grund, warum ich diese dicken Dinger rausgeschmissen habe. >Peinliche Frage, aber welchen Zweck hat der 1000 µF Elko? Es ist ein Entkoppelkondensator. https://www.mikrocontroller.net/articles/Kondensator#Entkoppelkondensator >Wenn ich den Zeilentrafo durch eine Kupferlackdraht-Spule mit >"Mittelabzweig" ersetze, habe ich eine Induktions"heizung", oder? Wenn die Induktivität halbwegs stimmt. >Wegen der MOSFETs und der Kühlkörper - habe leider keine Isolationspads >mehr - müsste aber auch einfach Wärmeleitpaste nehmen können, da die >Kühlkörper ja keine Verbindung zu anderen Bauteilen oder der Schaltung >haben, oder? Ist OK.
Beitrag #5083680 wurde von einem Moderator gelöscht.
Beitrag #5083699 wurde von einem Moderator gelöscht.
Hi, Also habe die Platine fertig. Bilder habe ich mal hochgeladen. Zu der UF 5408: Habe leider keine anderen ultraschnellen Gleichrichterdioden gehabt und wollte nicht extra welche bestellen. Habe die Platine mal bestmöglich verzinnt - sollte ja eigentlich einen höheren Stromfluss ermöglichen, falls nötig. Hab jetzt mal einen Test bei 12V gemacht und es funktioniert scheinbar alles :) Jetzt brauch ich nur ein besseres Netzgerät (hab leider nur max. 30V 5A) - bastel mir aber grad ein regelbares 10A Netzteil aus einem Step-Up-Step-Down-Converter und einem 12V 10A Netzteil. Grüße, Nestade
@Jonas K. (Gast) >Habe die Platine mal bestmöglich verzinnt Das ist Unsinn. > - sollte ja eigentlich einen >höheren Stromfluss ermöglichen, falls nötig. Das ist ein Irrtum. https://www.mikrocontroller.net/articles/Leiterbahnbreite >Hab jetzt mal einen Test bei 12V gemacht und es funktioniert scheinbar >alles :) Was kam denn aus deinem Zeilentrafo raus? Was hast du gemessen?
Hi Nesatade, was hast du eigentlich mit dem Zeilentrafo vor, Jakobsleiter? würde ich ja auch gern mal live sehen
Hi, Dann hab ich wohl ein wenig Lot verschwendet - aber ist ja nicht weiter schlimm. Eigentlich sollte das ganze ja ausreichen aber ggf. sollte es ja jetzt kein Problem sein noch Kupferlitze einzulöten^^ Gemessen habe ich noch nichts - schaue mal aber heute Abend mal das Outputsignal mit dem Oszilloskop an. Bisher kann ich auf jeden Fall sagen, dass die MOSFETs nicht einmal warm geworden sind und schon ein recht beachtlicher Lichtbogen entstand. Wie misst man denn Hochspannung? Da gibts doch zum einen spezielle Hochspannungstastköpfe oder man nimmt Leistungswiderstände, oder? Muss ich dann aber erstmal an irgendwas ungefährlicherem ausprobieren, als an der ZVS, da hierbei meines Wissens nach schon lebensgefährliche Ströme fließen. (Werde mal googeln) Grüße, Nestade EDIT: @bernte Jakobsleiter und im Allgemeinen als Hochspannungsnetzteil (wobei das halt dann wohl nur für den Kurzzeitbetrieb funktionieren wird, weil sonst vermutlich der Zeilentrafo stirbt)
@Jonas K. (nestade) >Wie misst man denn Hochspannung? Da gibts doch zum einen spezielle >Hochspannungstastköpfe Ja sicher. Und wenn man hochfrequente Hochspannung messen will, muß der Tastkopf auch ausreichend Bandbreite haben, sprich, er muss ohmsch/kapazitiv kompensiert sein. > oder man nimmt Leistungswiderstände, oder? Muss >ich dann aber erstmal an irgendwas ungefährlicherem ausprobieren, als an >der ZVS, da hierbei meines Wissens nach schon lebensgefährliche Ströme >fließen. Wenn das mal kein Irrtum ist! Erstens kann man sich an dem Lichtbogen "nett" verbrennen und 2. sind die Spannungen auch potentiell tödlich!
Hi, Ich glaube, wir reden gerade aneinander vorbei - ich meinte ja, dass mir die ZVS zu gefährlich ist, um das erste mal Hochspannung zu messen und ich mir da lieber etwas anderes suche. Meines Wissens nach kann ein mit einer ZVS angesteuerter Zeilentrafo tödliche Ströme "liefern". Verbrennungen würde ich jetzt sogar in Kauf nehmen, da davon auszugehen ist, dass nichts passieren wird, da ich im Normalfall übervorsichtig bin (auch wenn das gar nicht geht) - aber in dem Fall kann ja noch mehr passieren.
genialer typ, naja jedenfalls zum schmunzeln https://www.liveleak.com/view?i=eab_1498672201 zum aktuellen Todesfall mit dem Mädchen und dem Handy in der Badewanne, sagt er in seinen neuen Video auch was, irgendwo hier im Forum war doch die frage danach vor ein paar Tagen
Ja, hab ich auch gelesen^^ Hab mir mal ein paar Videos angeschaut und er macht ja öfters (absichtlich) solche Fehler - wobei vermutlich keine Spannung drauf ist, wenn er irgendwo dran fasst und zurückzuckt - wobei er auch gerne Schaltungen sprengt^^ Aber in diesem Fall (wenn keine abartig guten Special Effects im Spiel waren) sieht das ganze tatsächlich echt aus. Nochmal zur Verwendung des Zeilentrafos: Hab vor einiger Zeit eine kleine Kiste voll mit alten Röhren im Keller gefunden und da habe ich vor eine DY86 zu opfern, um Röntgenstrahlen zu erzeugen und diese mit meinem Geigerzähler zu messen und dafür benötige ich Hochspannung. Bei einer kurzen Einschaltzeit sollte das eigentlich auch keine Gefahr darstellen, da ich das ja nicht jeden Tag mache. Muss mal schauen, was ich mit den anderen Röhren anstelle :)
Jonas K. schrieb: > ich meinte ja, dass mir > die ZVS zu gefährlich ist ZVS steht für Zero-Voltage-Switching, also Umschalten der FETs genau in dem Moment, in dem der Sinus die Nullinie durchkreuzt. Das ist nicht gefährlich. Die Schaltung, die du gebaut hast, nennt sich Royer-Converter, ist ein Resonanzwandler, gibt's seit den 1950ern. "Vlad Mazilli" ist irgend so ein Maker, der meinte, er könnte die Lorbeeren für den Royer-Converter einstreichen, und damit bei Fakebook Punkte sammeln.
Jonas K. schrieb: > Verbrennungen würde ich jetzt sogar in Kauf nehmen, da davon auszugehen > ist, dass nichts passieren wird, da ich im Normalfall übervorsichtig bin > (auch wenn das gar nicht geht) - aber in dem Fall kann ja noch mehr > passieren. Aber du kennst das doch, mit der Kuh und dem Teich?
@ bernte (Gast) >genialer typ, naja jedenfalls zum schmunzeln >https://www.liveleak.com/view?i=eab_1498672201 AUTSCH!!! Daß der sich noch nicht gekillt hat, grenzt an ein Wunder! Der macht nur so einen Scheiß!!! KIDs, don't try this at home!!!
bernte schrieb: > https://www.liveleak.com/view?i=eab_1498672201 Krasse Nummer! Der fässt die 2KV vom MOT praktisch mit linker und rechter Hand an, hat pures Glück, daß die Drähte Kurzschlüsse verursachen... Aber lustig ist er, das muss man ihm lassen. Hoffentlich lebt er noch. Vermutlich schaut der Typ allein auf die Spannungen und da erschienen ihm 2KV wenig, denn er hat ja schon Zeilentrafos u.ä. genutzt. Ein kleiner Irrtum. Man sollte ehrlich gesagt alle Mikrowellen verbieten. Mein voller Ernst, gerade in Zeiten der allgemeinen Verdummung. Man kann ja auch keine Herde auf den Markt bringen, die konstruktionsbedingt 5 liter Flusssäure (ohne Kennzeichnung) enthalten. Also ich denke, da wird der Tag kommen, an dem Brüssel...und dieses eine Mal sogar zurecht.
Das Drahtgestell was er da anfasst sind eigentlich zusammengeknotete Riesenwunderkerzen, Ich denke der Übergangswiderstand ist das um einiges höher als bei blankem Draht, vor allem wenn die Wunderkerzen vorher schon vorgetrocknet wurden. Evtl. ist da auch eine Wachsschicht drauf, irgendein Trick gibt es da schon, da hat schon gute Kenntnisse von dem was er macht.
@Der Dreckige Dan (Gast) >Man sollte ehrlich gesagt alle Mikrowellen verbieten. Mein voller Ernst, Unsinn. >gerade in Zeiten der allgemeinen Verdummung. Man kann ja auch keine >Herde auf den Markt bringen, die konstruktionsbedingt 5 liter Flusssäure >(ohne Kennzeichnung) enthalten. Also ich denke, da wird der Tag kommen, >an dem Brüssel...und dieses eine Mal sogar zurecht. Der Mikrowellentrafo ist IN der Mikrowelle gut geschützt, selbst bei einem Defekt hat man noch die Schutzerdung. Man muß schon absichtlich das Ding aufschrauben und An den Trafo fassen. Macht aber keiner. Genausowenig wie keiner einen Röhrenfernseher aufgeschraubt und an die noch geladene Bildröhre gefaßt hat. oder einen LCD Monitor mit CCFL Hintergrundbeleuchtung, die läuft auch mit ~1kV.
@bernte (Gast) >schon vorgetrocknet wurden. Evtl. ist da auch eine Wachsschicht drauf, >irgendein Trick gibt es da schon, da hat schon gute Kenntnisse von dem >was er macht. Das wage ich zu bezweifeln. Der Typ muß eine ganze Herde Schutzengel haben, bei dem Mist den der am laufenden Band macht!
Falk B. schrieb: > Man muß schon absichtlich > das Ding aufschrauben und An den Trafo fassen. Macht aber keiner Doch, mindestens einer, wie man sehen kann. Und tausende andere Bastler nutzen die Trafos fast immer für unsinniges, aber gefährliches Zeugs. CCFL/Zeilentrafo und Co sind Kinderkram, daran stirbt niemand. Am Mikrowellentrafo hingegen ziemlich zuverlässig. Ist beides überhaupt nicht zu vergleichen.
@Der Dreckige Dan (Gast) >> Man muß schon absichtlich >> das Ding aufschrauben und An den Trafo fassen. Macht aber keiner >Doch, mindestens einer, wie man sehen kann. Und tausende andere Bastler >nutzen die Trafos fast immer für unsinniges, aber gefährliches Zeugs. Das ist aber jenseits des normalen Anwenders und fällt unter EIGENVERANTWORTUNG! So wie man auch keinen hochkonzentrierten Essig trinken sollte. Oder besoffen Auto fahren. Willst du jetzt all das verbieten, um die Menschen vor sich selbst zu schützen? >CCFL/Zeilentrafo und Co sind Kinderkram, daran stirbt niemand. Wenn das mal kein Irrtum ist. > Am >Mikrowellentrafo hingegen ziemlich zuverlässig. Nö, wie man in dem Video sieht. > Ist beides überhaupt nicht zu vergleichen. Doch. "Wer Freiheit aufgibt um Sicherheit zu erreichen, der wird am Ende beides verlieren." Benjamin Franklin
Hi, Zum Thema MOT: Es gibt viele gefährliche Dinge, die zweckentfremdet tödlich sein können. Wenn mich nicht alles täuscht, ist auch schon jemand an einem Stromschlag durch einen mit der ZVS angesteuerten Zeilentrafo (DST) gestorben. Man muss einfach vorsichtig sein. Was mich schon eher nervt ist sowas: https://youtu.be/BrwRwfZG2BI?t=30s a) Die Stimme lässt die Vermutung zu, dass die Person im Video noch ziemlich jung ist und wie man an b) sieht, eventuell auch nicht sehr alt werden wird b) Warum nimmt man das Kabel direkt in die Hand :/ Muss man nur abrutschen oder die Isolierung schmilzt und dann wirds unangenehm. https://youtu.be/g5VcgVloO8E?t=2m19s Wenigstens hat er bei seinem ersten Versuch das Kabel nicht direkt in die Hand genommen - ein BLEISTIFT... ist eindeutig besser hust
Bitte melde dich an um einen Beitrag zu schreiben. Anmeldung ist kostenlos und dauert nur eine Minute.
Bestehender Account
Schon ein Account bei Google/GoogleMail? Keine Anmeldung erforderlich!
Mit Google-Account einloggen
Mit Google-Account einloggen
Noch kein Account? Hier anmelden.







