Hallo zusammen, ich habe einen invertierenden Verstärker aufgebaut um ein Audiosignal zu verstärken, und dieser funktioniert auch erstmal wie er soll. Soll heißen wenn ich die Spannung am Ausgang messe liegt dort genau die zu erwartende an. Schließe ich dann aber einen Kopfhörer an, ist das Signal nur sehr leise zu hören. Kann mir jemand sagen woran das liegt? Im Anhang befindet sich meine Schaltung.
Hallo, das liegt vermutlich daran, daß Du einen Kopfhörer mit 32 Ohm verwendest, dessen niedrige Impedanz der OPV nicht antreiben kann, zumindest nicht bei nennenswerter Amplitude. Es gibt auch Kopfhörer mit 600 Ohm und mehr. Mit freundlichem Gruß
Also laut Datenblatt kann der schon 4 Ohm treiben, aber mit 9V Single Supply kommen da nur sehr geringe Ströme bei raus. Man bräuchte sowas wie +12V -12V Dual Supply, aber stattdessen kann man natürlich auch einfach den Ausgangsstrom mit ner Gegentaktendstufe erhöhen.
vielleicht noch ne Stufe dahintersetzen die etwas mehr Strom liefern kann. https://www.mikrocontroller.net/attachment/63841/Audioverst_ker.png
THOR schrieb: > Also laut Datenblatt kann der schon 4 Ohm treiben Ein TL072? Soll das ein Witz sein? > aber mit 9V Single > Supply kommen da nur sehr geringe Ströme bei raus. Aus einem TL072 kommen immer nur sehr geringe Ströme raus.
Axel S. schrieb: > THOR schrieb: >> Also laut Datenblatt kann der schon 4 Ohm treiben > > Ein TL072? Soll das ein Witz sein? Doch, doch, Thor hat schon recht. Laut Datenblatt ist der TL072 nämlich unbegrenzt Kurzschlussfest.
der schreckliche Sven schrieb: > Axel S. schrieb: >> THOR schrieb: >>> Also laut Datenblatt kann der schon 4 Ohm treiben >> >> Ein TL072? Soll das ein Witz sein? > > Doch, doch, Thor hat schon recht. > Laut Datenblatt ist der TL072 nämlich unbegrenzt Kurzschlussfest. Heißt das im Umkehrschluß, ein Hamster (TL072) könnte einen LKW (4R Last) ziehen (treiben), wenn man ihm Rollschuhe (Kurzschlußschutz) anzieht? Das ist eine wirklich komische Interpretation von "treiben"
4V/A * 2,5mA (=max. Supply Current, siehe DB) = 10mV. Von "treiben" kann da keine Rede sein, wenn die Ausgangsspannung praktisch auf Kurzschlußwerte absinkt. @TO: Es ist natürlich Unsinn, wenn jemand behauptet, es gäbe Verstärker für exakt eine Impedanz, weil man bei Audioverstärkern nun mal Spannungsanpassung hat. Und man betreibt sie mit Spannungsquellen. (Wenn ein Home-Hifi-Verstärker mit "Impedanz 4-6 Ohm" beschrieben wird, kann er ebenfalls für andere Impedanzen verwendet werden. Bei gesteigerter Impedanz sinkt "nur" die abgegebene Leistung bei (fast) konstant bleibender Betriebsspannung. Für (unter 4 Ohm, in diesem Fall) verringerte Impedanz aber muß die Betriebsspannung reduziert werden - sonst würde nicht nur die Leistung am Speaker mehr, sondern auch der Strom durch die Endtransistoren eventuell zu viel für diese werden.) Also muß der jeweilige Verstärker den für den Betrieb d. Speakers nötigen Ausgangsstrom (und das problemlos) bringen - das kann nun mal nicht jeder beliebige Audio-Verstärker, nur weil er die dazu nötige Betriebsspannung verträgt! :) Ab gewissen "Extremwerten" ist weder das Eine, noch das Andere noch wirklich sinnvoll. Also wird der Amp, oder d. Speaker, oder gar beides... für die gewünschte Anwendung unsinnig. Ein TL072 ist zum treiben eines 4 Ohm Speakers strommäßig einfach falsch dimensioniert. (Obwohl es solche OPVs schon gibt.) Stell Dir das so vor: Er ist zwar "4-Ohm-stabil"... (entlehnt aus Kfz-Bereich), und das durch seine Kurzschlußfestigkeit (sonst wäre er hin), aber gar nicht dazu gedacht, so geringe Impedanzen zu treiben.
Verzeihung: Es ging um 8 Ohm, nicht 4 Ohm. (THORs Post hat mich verwirrt.) Trotzdem stimmt alles andere, bis auf die nicht 10mV, sondern 20mV.
Ampelfeier schrieb: > 4V/A * 2,5mA (=max. Supply Current, siehe DB) = 10mV. Quatsch. "Supply current" ist der RUHESTROM, der OHNE LAST und OHNE SIGNAL vom Verstärker aufgenommen wird. (Das steht auch genau so im Datenblatt.) Der TL072 liefert ungefähr 15mA am Ausgang. > Von "treiben" kann da keine Rede sein, wenn die > Ausgangsspannung praktisch auf Kurzschlußwerte > absinkt. Das stimmt allerdings.
der schreckliche Sven schrieb: > Laut Datenblatt ist der TL072 nämlich unbegrenzt > Kurzschlussfest. Ein Treiber soll Leistung an das Getriebene abgeben. Im (Quasi-)Kurzschlussfall ist die Leistung aber nahe bei Null. Das ist eine Folge der Fehlanpassung.
Possetitjel schrieb: > Quatsch. > > "Supply current" ist der RUHESTROM, der OHNE LAST und > OHNE SIGNAL vom Verstärker aufgenommen wird. (Das steht > auch genau so im Datenblatt.) Oh je - sorry. "Epic Fail". Nicht richtig lesen, aber Romane schreiben wollen. Ja, ja... recht peinlich, das.
Für Projekte, in denen ein einfacher Kopfhörerausgang benötigt wird, kann ich den AD8531/AD8532/AD8534 opamp empfehlen. Kein Ultra-HiFi aber ganz OK und günstig.
PSg schrieb: > ich habe einen invertierenden Verstärker aufgebaut um ein Audiosignal zu > verstärken, und dieser funktioniert auch erstmal wie er soll Du meinst, in der Simulation. Schon der Spannungsteiler an noninv Eingang koppelt alle Störungen aus der Versorgungsspannung bestens ins Audiosignal. Wenn die Audiosignale auf negative Versorgung bezogen sind, sollte man diesen Spannungsteiler per Kondensator auch dorthin abstützen. Und dass ein TL071 zu schwach für eine Last unter 600 Ohm ist wurde schon gesagt. Ausserdem braucht er als Versorgung mindestens 3V weniger und 3V mehr als das Signal das er durchleiten soll, bei 9V kann er also nur Signale von 3-6V verstärken, 3Vpp. Bei leerer werdender Batterie mit 5.4V kann er gar nichts mehr verstärken. Und kommt die Eingangsspannung in den Bereich von 0-2V, springt der Ausgang dank phase reversal gar auf die andere Polarität, Verzerrung also 100%. Dann enthält die Schaltung keinen Schutz gegen die Verstärkung hoher Frequenzen, statt 20kHz also 500kHz, kann mit Eingangsleitung als Antenne also bestens Deutschlandfunk verstärken und ist dann gegenüber Audio dicht. Auch vom Ausgang her können dank Rückkopplung solche Frequenzen eingekoppelt werden. Der Koppelkondensator mit 100u am Eingang bei 1k bringt eine untere Grenzfrequenz von 1.6Hz, dabei dauert die Angleichung der Spannungspegel, also der Einschaltplopp, deutlich über 10 Sekunden. Auch ist der Eingangswiderstand von 1k deutlich zu gering für Audio, man hat eher 22k. Der geringe Eingangswiderstand führt beim JFET OpAmp auch zu deutlichem Rauschen, eine Eingangsimpedanh ab 47k würde ihm deutlich besser gefallen. Du siehst also, schon so eine simple Schaltung kann man wenn Grundkenntnisse fehlen maximal vergurken.
Hi, hab's ausprobiert, den 741 gegen den TL... ausgetauscht. Es funktioniert. C22 und R15 sind hier die kritischeren Bauteile bezüglich Schwingneigung und Stabilität. Der Clou der Schaltung liegt darin, dass die Übernahmeverzerrungen dadurch reduziert werden, dass der OPAmp im Bereich um die "UBE-Lücke" im Bereiche der Nullduchgänge auf nahezu Leerlaufverstärkung "hochzieht". Allerdings Vorsicht, wie gesagt, Schwingneigung. ciao gustav
Karl B. schrieb: > den 741 gegen den TL... ausgetauscht. Es funktioniert. Na ja. Sicher besser als der nackte TL072. Aber weit entfernt von gut. > C22 und R15 sind hier die kritischeren Bauteile bezüglich Schwingneigung > und Stabilität. C22 ist wesentlich zu groß. Zusammen mit R15 ergibt sich eine obere Grenzfrequenz von 235Hz ... > Der Clou der Schaltung liegt darin, dass die Übernahmeverzerrungen > dadurch reduziert werden, dass der OPAmp im Bereich um die "UBE-Lücke" > im Bereiche der Nullduchgänge auf nahezu Leerlaufverstärkung > "hochzieht" Das ist kein Clou, das macht jede Schaltung, die eine Verstärkungsreserve innerhalb der Gegenkopplung hat. Und natürlich gehen die Übernahmeverzerrungen davon nicht weg, sie werden nur kleiner. Andererseits ist das auch keine B-Endstufe. Die Dioden D1 und D2 spannen die BE-Strecken von T4/T5 vor. Allerdings auf sehr dilettantische Weise, der tatsächliche Ruhestrom kann sich so irgendwo zwischen praktisch 0 und einigen mA einstellen. Lediglich der sehr hochohmige R14 und der deswegen geringe Querstrom verhindert hier schlimmeres. Richtig wären 3 Dioden und Emitterwiderstände für T4/T5 gewesen. Die Aussteuerbarkeit der Schaltung ist nach wie vor schlecht, tatsächlich bleibt bei 9V und einem TL072 fast gar nichts mehr übrig.
Axel S. schrieb: > Heißt das im Umkehrschluß, ein Hamster (TL072) könnte > einen LKW (4R Last) ziehen (treiben), wenn man ihm > Rollschuhe (Kurzschlußschutz) anzieht? Zumindest wird der Hamster dabei nicht an Überhitzung sterben.
Karl B. schrieb: > Allerdings Vorsicht, wie gesagt, Schwingneigung. Und nicht mehr kurzschlussfest! mfg klaus
Karl B. schrieb: > hab's ausprobiert, Ja toll, völlig andere Schaltung, völlig anderer Name als PSg, der hat auch schon den TL072 statt dem uA741 verwendet, ich glaube, du hast dich verirrt, selbst als Antwort auf Thomas O. schrieb: > vielleicht noch ne Stufe dahintersetzen die etwas mehr Strom liefern > kann. eher unbrauchbar. Wer einen 8 Ohm Lautsprecher aus einer 9V Batterie betreiben will, sollte wohl eher einen LM386 oder TCA0372 benutzen und die ganzen anderen Bauteile wegwerfen.
Ok vielen Dank für die vielen und ausführlichen Antworten, dann werde ich das ganze mal mit einem geeigneteren OP ausprobieren.
Michael B. schrieb: > einen LM386 besser noch einen TDA2003. https://www.mikrocontroller.net/attachment/336226/TDA2003_Abaenderung.png Beitrag "Re: Elko bei positiver Betriebsspannung mit Anode auf Signaleingang" Es sollte alles nur als Beispiel dienen. (Über die Dimensionierung und Anordnung der Potis könnte man sicher auch diskutieren.) Die Stufe mit den zwei nachgeschalteten Transistoren ist und bleibt eine, wenn auch beliebte, Minimallösung, findet man aber nichtsdestotrotz bei Geräten für Sprachausgabe relativ oft. Die Schaltung stammt übrigens von einem Bausatz und da sind noch nicht viele Klagen über Fehlfunktion gekommen, soweit mir bekannt ist. Die Bauteileauswahl ist IMHO auch relativ unkritisch. Im Original waren BC170 etc. der Komplementärtyp drin. Hab's auch mit anderen vergleichbaren Typen(BC140/160) der neueren Serien probiert. Da ist natürlich noch viel Luft drin, vor allem, wenn es um die ökonomische Ausnutzung der Spannungsversorgung geht. Den LM386 habe ich auch viel verwendet (,der brummt mir aber zu viel.) TDA2003 ist da schon eine ganz andere Klasse etc. Jene hier oben im Thread "anempfohlene" Schaltung finde ich aber noch weniger sicher: https://www.mikrocontroller.net/attachment/63841/Audioverst_ker.png ciao gustav
Karl B. schrieb: > Den LM386 habe ich auch viel verwendet (,der brummt mir aber zu viel.) Wie das? Ist da ein Tongenerator eingebaut?
Lothar M. schrieb: >> Den LM386 habe ich auch viel verwendet (,der brummt mir aber zu viel.) > Wie das? Ist da ein Tongenerator eingebaut? Vielleicht, wenn man beim Einbau eine Fliege zwischen IC und Leiterplatte einklemmt? Mit dem anderen Gehäuse des TDA2003 passiert das nicht so leicht. :-)
Kinders, sowohl der LM386 akls auch TDA2003 sind aus der Steinzeit der Elektronik, da wart ihr noch Kinder. Die Chips sind so schlecht, die haben monolithischen Halbleiterverstärkern ihren schlechten Ruf eingebracht. Man sollte ihre Namen heute nicht mehr nennen, ausser zur Abschreckung. Das brummt, rauscht, verzerrt, schwingt auch ganz ohne zutun. In den letzten 40 Jahren haben die Chipentwickler versucht, bessere Chips herzustellen, informiert euch mal und bleibt nicht bei eurem Wissen von 1980.
Michael B. schrieb: > informiert euch mal und bleibt nicht bei eurem > Wissen von 1980. Du machst Deinem Namen alle Ehre (Laberkopp). Labern kann jeder, mach mal ein paar Vorschläge. Aber ich muss Dich trotzdem in Schutz nehmen, weil der LM386 wirklich stark rauscht. :)
Ach Du grüne Neune schrieb: > Aber ich muss Dich trotzdem in Schutz nehmen, weil ...er sogar noch der war, der den LM386 überhaupt nannte ...ja nee, iss klar. Labern ist ja erlaubt. Aber... Michael B. schrieb: > ich glaube, du hast dich (Anm. d. Red.: hier selbst) verirrt
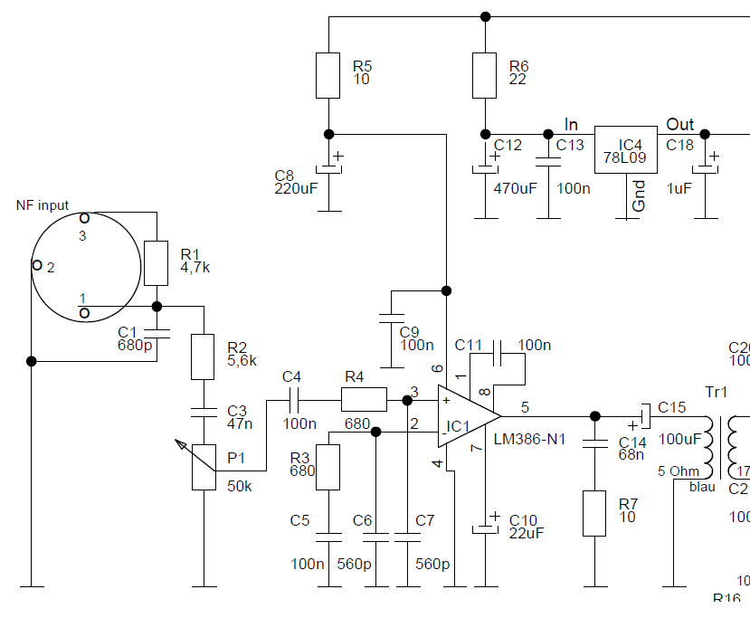
Hi, die alten Dinger, wie sie hier genannt werden, sind eben unübertroffen beliebt: Zum Beispiel kommen sie mit symmetrischen Eingängen resp. Ausgängen bei Digitalfiltern super klar. "Meine" Schaltung, die ich meinte, hier in Bild 2: Der Dateiname sollte natürlich die Bezeichnung des ICs haben, also 386. Treibt sogar klaglos einen Ausgangstrafo. Das Brummen kommt vom Aufbau, es wird aber auch anderswo gelegentlich auf derartige Empfindlichkeit hingewiesen. Hatte deswegen auch die Schaltung schon ein wenig modifiziert, wie man sieht. ciao gustav
> LM386 als auch TDA2003 sind aus der Steinzeit der > Elektronik, da wart ihr noch Kinder. > Die Chips sind so schlecht, die haben monolithischen > Halbleiterverstärkern ihren schlechten Ruf eingebracht. Man sollte ihre > Namen heute nicht mehr nennen, ausser zur Abschreckung. So ein Quatsch. Sie sind alt aber immer noch aktuell weil sie gut genug sind. Es werden immer noch zahlreiche Geräte mit diesen Chips verkauft. Außerdem ist im Zeitalter von plärrenden Smartphones und MP3 Files das Thema HiFi ziemlich in den Hintergrund gekommen.
Bitte melde dich an um einen Beitrag zu schreiben. Anmeldung ist kostenlos und dauert nur eine Minute.
Bestehender Account
Schon ein Account bei Google/GoogleMail? Keine Anmeldung erforderlich!
Mit Google-Account einloggen
Mit Google-Account einloggen
Noch kein Account? Hier anmelden.



