Hallo, anbei eine kleine Schaltung die ich mir gerade zusammengebaut habe. (IMG_5842) Ich möchte mit einem Sinussignal einen Trafo ansteuern damit ich aus 6V 230V erzeugen kann. Am 230V Ausgang benötige ich einen Strom von ca. 200mA darum habe ich mir gedacht das ich mein Sinussignal einfach über 2 Transistoren schicke um so den benötigen Strom auf der Eingangsseite zu treiben.. Nun habe ich aber etwas komisches bemerkt, wenn ich mir einfach nur das Signal am Ausgang des Trafos anschaue, also Vout sehe ich ein komisches rauschen... siehe "IMG_5840" Das eingangssignal ist auf "IMG_5839" zu sehen. Hier stimmt bei der Schaltung davor noch etwas nicht, die gehört noch üner einen OPV entkoppelt, dann ist es ein schöner Sinus, ohne die Kanten. Das Ausgangssignal ist dann eben das Resultat der beiden Signal und auf "IMG_5841" zu sehen. Meine Frage ist nun, wie bekomme ich diese Spitzen weg? Bzw wie schalte ich einen Trafo am besten. Bei den Transistoren handelt es sich um den BD249C und BD250C. Ich hoffe ich habe genug informationen geliefert um mein Problem zu verstehen und zu lösen. Vielen Dank schon mal an alle. Mit besten Grüßen, Poschi8
Beitrag #5111168 wurde von einem Moderator gelöscht.
Hast du tatsächlich die Basisanschlüsse der Transistoren mit den Emittern verbunden? Dann kannst du die Transistoren auch gleich weglassen und den Übertrager mit dem Signalgenerator ansteuern.
Heinz peter P. schrieb im Beitrag #5111168:
> Sorry ein Bild ist leider doppelt dabei ;)
Wenn wenigstens eins davon richtig wäre....
So lange der Sinusgenerator direkt mit dem Trafo verbunden ist, wird er
überlastet, dann kommt vielelicht so was aus ihm raus.
Und wenn die Transistoren wie gezeigt verwendet werden, dann gibt es
eine Nullstelle, also um 0 eine Zeit in der beide nicht leiten. Wenn
dann aber der Strom im Trafo weiterfliessen will (Blindstrom auf
Sekundärseite, Spannung/Stromverschiebung durch Induktivität) denn sucht
er sich seinen Weg, notfalls über die UEB Strecke des Transistors bis
zum Durchbruch. Es fehlen also Freilaufioden.
Zu viele Fehler! Die Schaltung funktioniert so nicht! Wieso aus 6V? Für mich sieht das eher nach (+/-) 24V aus. Ist aber auch schon spät.
Heinz peter P. schrieb: > Bei den Transistoren handelt es sich um den BD249C und BD250C. Und was ist das für ein Trafo?
Also das die Basisanschlüss und die Emitter nicht zusammengehören habe ich mir vorher schon mal gedacht. Ich habe die Schaltung aus dem Internet. Ich suche eben nur eine einfache Schaltung um einen hohen Strom zu treiben. Mir ist auch bewusst das die Transistoren um den 0V bereich nicht leiten und erst bei ca. 0,6V leitend werden, das kann aber mit 2 Dioden behoben werden. Zum Trafo: das ist ein Trafo der 6V-230V mit 150W hat. Wie realisiere ich so eine Schaltung am besten und vor allem am einfachsten. Mit besten Grüßen, Poschi8
Heinz peter P. schrieb: > Wie realisiere ich so eine Schaltung am besten und vor allem am > einfachsten. Fertigen Audio-Verstärker-IC benutzen ? Allerdings willst du 46W, das wären bei 6Vrms 8A (11A Spitze). Ich würde mit der Eingangsspannung höher gehen.
Hallo, ich würde wenigstens so ein Konzept wie hier empfehlen: http://www.geocities.ws/quhno/black-devil/index.html mit freundlichem Gruß
Da die Stromverstärkung der BD249/250 nicht sehr berauschend ist, muß der Signalgenerator rel. viel Strom liefern können. Vielleicht isser ja überlastet, und reagiert dann mit dieser Signalform auf diese Überlast.
Christian S. schrieb: > ich würde wenigstens so ein Konzept wie hier empfehlen: > http://www.geocities.ws/quhno/black-devil/index.html Warum um Himmels Willen? Wenn's nur um das Bereitstellen von 230V geht, tut's ein klassischer Gegentakt-Verstärker mit Ausgangstrafo - wie in der Wikipädie beschrieben. Der Trafo muss allerdings eine Mittelanzapfung haben (bzw. zwei Wicklungen). Die Ansteuerung müsste man bissl umstricken, damit man keinen zweiten Trafo im Basiskreis benötigt. Höhere Spannung als 6V wäre zu empfehlen; die Primärströme sind sonst unhandlich.
Jens G. schrieb: > Da die Stromverstärkung der BD249/250 nicht sehr > berauschend ist, Uce_sat von ca. 1V ist auch nicht schön. Mit 6V Speisespannung ist da nicht viel los.
Sein Trafo hat bis jetzt noch keine Mittenanzapfung. Den Amp könnte man zusätzlich zum Sinusgenerator erweitern. Mit freundlichem Gruß
Christian S. schrieb: > Sein Trafo hat bis jetzt noch keine Mittenanzapfung. Stimmt -- dafür aber die Spannungsversorgung :) 6V auf 230V ist sowieso sehr sportlich. Ich hatte die leise Hoffnung, der TO würde sich überreden lassen, primär von einer höheren Spannung (z.B. von 24V) auszugehen, dann müsste er sowieso einen neuen Trafo besorgen :) Bei Trafo mit Anzapfung braucht er nur +24V, nicht +/-24V. > Den Amp könnte man zusätzlich zum Sinusgenerator erweitern. Hmmja... das würde ich separat machen. 555 und Tiefpass. Selbstschwingende Transverter sind meistens Gewürge.
Heinz peter P. schrieb: > Also das die Basisanschlüss und die Emitter nicht zusammengehören habe > ich mir vorher schon mal gedacht. Das ist ein Zeichenfehler, die Linie wurde zwar von den E nach B weiter gezogen, hat aber keinen Punkt an der Basis...
Mani W. schrieb: > Das ist ein Zeichenfehler, Vielleicht .... Mani W. schrieb: > die Linie wurde zwar von den E nach B weiter > gezogen, hat aber keinen Punkt an der Basis... Was meinst du, wie viele Schaltpläne es gibt, bei denen die Knödel absichtlich oder unabsichtlich fehlen!
Hp M. schrieb: > Was meinst du, wie viele Schaltpläne es gibt, bei denen die Knödel > absichtlich oder unabsichtlich fehlen! Also, wenn die Knödel absichtlich fehlen, dann war es ein A...., aber ich habe genug Pläne gesehen, wo die Zeichner diese einfach vergessen haben... Waren wohl keine guten Planzeichner oder sie haben nur abgemalt, ohne Verständnis der Schaltung... Früher (TM) hatte man noch ein halbrundes Schleiferl an Kreuzungspunkten gemalt, um jede Wervechslung zu vermeiden und da war es eindeutig, dass dort keine Verbindung ist. Punkt...
Ich habe mir eben schon gedacht das der Trafo zu Stark belastet ist. Hilft es vl wenn ich noch so eine Stufe vor den Trafo schalte? Also ähnlich wie bei einer Darlingtonschaltung? Mit besten Grüßen, Poschi8
Bzw habe ich gerade gesehen das ich noch ein paar TIP142 und TIP147 herumliegen habe. Die haben eine Stromverstärkung von 1000. Mit besten Grüßen, Poschi8
Hallo Poschi! Solange Du keinen RICHTIGEN Schaltplan zeigst, kann Dir auch keiner helfen. Wieder mal alles streng geheim, oder was?
Der Schaltplan ist doch im Anhang sogar doppelt. Ich weiß nciht warum hier schon wieder so ein Aufstand wegen eines fehlenden Punktes gemacht wird. Ich denke es ist jedem der schon mal einen Schaltplan in der Hand gehabt hat klar das die Verbindung dort hin geht, wo soll sie auch sonst sein. Aber gut, ich will hier nicht wegen des Schaltplans diskutieren sonder hoffe auf Lösungsansätze für mein Problem. Danke. Mit besten Grüßen, Poschi8
Heinz peter P. schrieb: > Ich denke es ist jedem der schon mal einen Schaltplan in der Hand gehabt > hat klar das die Verbindung dort hin geht, wo soll sie auch sonst sein. Na wunderbar, und schon ist er falsch, d.h. nicht funktionierend.
Heinz peter P. schrieb: > für mein Problem. Tja wenn du dein eigentliches Problem mal beaschreiben könntest. Du redest von 6V, im Schaltplan sinds +-24V Mit einem 230V/6V Trafo rückwärts wird das sowiso nichts, weil 6V ac eine Spitzenspannung von +-1,41*6V hat.
Heinz peter P. schrieb: > Ich möchte mit einem Sinussignal einen Trafo ansteuern damit ich aus 6V > 230V erzeugen kann. > > Am 230V Ausgang benötige ich einen Strom von ca. 200mA darum habe ich > mir gedacht das ich mein Sinussignal einfach über 2 Transistoren schicke > um so den benötigen Strom auf der Eingangsseite zu treiben.. Hi, stillschweigend 50 Hz vorausgesetzt. Um auf die erforderlichen Ausgangsströme zu kommen, werden in Power Amps sowohl Treibertransistoren als auch Endtransistoren mehrere parallel geschaltet (mit Stromausgleichswiderständen im Emitter). Eine Gegenkopplung ist zwingend nötig, um die Schwingneigung abzumildern. Die Wechselrichter, die so geschaltet sind, wie dein Schaltbild, liefern standardmäig ein Rechtecksignal am Ausgang. Einen Trafo mit Mittelanzapfung benötigst Du bei Plus-Minus-Versorgung nicht, die übernimmt ja den "Phasensplit". Mach vorher noch einen Test: Schalte einen Trafo so wie im Bild mit der 230V Seite an Netz und transformiere mit einem zweiten wieder hoch. Schau Dir dann im Oszilloskop das Ergebnis an. Allein durch das zweimalige Transformieren wird aus einem Netzsinus mehr ein Dreieck. Die Verformung des Sinus gerade bei niedrigen Frequenzen ist doch eines der Probleme bei Power Amps. mit "Eisen" am Ausgang. ciao gustav Nur ein Beispiel: Finde das mit den parallelgeschalteten Treibertransistoren gerade nicht: https://www.google.de/search?q=200+W+power+amplifier+Schaltplan&client=firefox-b&tbm=isch&tbo=u&source=univ&sa=X&ved=0ahUKEwiJwYT739jVAhXBZFAKHagqAR0Q7AkIOQ&biw=1536&bih=757&dpr=1.25#imgrc=8URXMn9W580_7M:
Heinz peter P. schrieb: > Hier stimmt bei der Schaltung davor noch etwas nicht, die gehört noch > üner einen OPV entkoppelt, dann ist es ein schöner Sinus, ohne die > Kanten. Was ist denn so schwer daran, mal den echten Schaltplan und ohne falsche Drähte zu zeichnen? Wir sind ja nicht mehr im alten Zeichensaal, wo etwas mit Tusche gezeichnet, nur schwer korrigiert werden konnte. Du must Dir schon ein kleines bischen Mühe geben. Wenn Du es nicht tust, warum soll das dann ein Helfer tun?
Er will 60 Hz erzeugen und einen Amerikanischen Plattenspieler oder eine Hammond-Orgel betreiben. Riech ich so raus, hab aber soweiso keine Ahnung. Die Idee mit deinen beiden Transistoren ist ja ansich nicht schlecht. Wenn Du tatsächlich nur 6Volt zur Verfügung hast, wird das wohl eher nichts. Du musst so oder so einen Ruhestrom fließen lassen, das ganze zwei mal aufbauen (1x "von links", einmal "von rechts" an den Trafo 180° in der Phase gedreht) Stichwort: Brücke (heute:BTL) und die Sättigungsspannung der Transistoren überwinden, bzw. klein halten. Dazu kann man in die Kollektoren kleine Widerstände schalten, die bei 0.8-1A oderso Basisspannung für die nächsten Leistungstransistoren bereitstellen. Dann hast Du sowas, wie eine RailtoRail Ausgangsstufe. Ich hatte sowas mal mit einem (TD)A2030 gesehen. Ging gut, wenn man davon absieht, das dieser 2030 gern im HF-Bereich geschwungen hat und mit 6Volt auch noch nicht wirklich läuft. Aber so was in Brückenschaltung gibt es inklusive Folgetransistoren als bausatz für einen NF-Verstärker sicher immernoch zu kaufen. Da deinen Trafo drann. könnte gehen... Beitrag "Re: TDA2030 als "Treiber"" https://www.google.de/url?sa=t&rct=j&q=&esrc=s&source=web&cd=1&cad=rja&uact=8&ved=0ahUKEwi8zMGr6djVAhWCvxQKHWq2AusQFggoMAA&url=http%3A%2F%2Fwww.transkommunikation.ch%2Fdateien%2Fschaltungen%2Fdiverse_schaltungen%2Faudio_circuits%2F400%2520W%2520HiFi-Stereo-Power%2520Verstaerker.pdf&usg=AFQjCNHBxy35ixQXtJzWmsOwHMS-FPk3uQ (Boah, was für ein Link) StromTuner
Heinz peter P. schrieb: > Ich möchte mit einem Sinussignal einen Trafo ansteuern damit ich aus 6V > 230V erzeugen kann. > > Am 230V Ausgang benötige ich einen Strom von ca. 200mA Mit der skizzierten Schaltung (auch nach Korrektur) und aus +-6V wird das nichts: Von den 6V verlierst du in dem Schaltungskonzept mindestens 2V am Transistor. Macht dann 4V Peak. Sprich du brauchst einen 2.7V-Trafo und hast einen Eingangsstrom von 17Arms. 24A Peak. Du bräuchtest mindestens 3 TIP142 parallel (auch wegen der Sättigungsspannnung) Eingangsleistung 17A*6V = 102W. Ausgangsleistung 46W. Macht 56W Verluste in den Transistoren. Nimm einen Step-Up auf 12V/24V und dann einen Wechselrichter. (Oder gleich einen 6V-Wechselrichter, was aber eher selten zu finden ist.)
Axel R. schrieb: > Aber so was in Brückenschaltung gibt es inklusive Folgetransistoren als > bausatz für einen NF-Verstärker sicher immernoch zu kaufen. Da deinen > Trafo drann. könnte gehen... Mit 6V bezweifle ich das. Die NF-Verstärker wollen 4 Ohm oder mindestens 2 Ohm sehen. Für solche Ströme sind die nicht ausgelegt. Ein Verstärker mit 55W SINUS! und für 4-Ohm könnte passen. Das wären 15Vrms am Ausgang. Braucht mindestens 24V Versorgung.
Um konkrete Vorschläge machen zu können, würde ich erstmal abklären: 1. willst du aus einer 6V/60Hz input-Steuerspannung 230V output machen, wobei dir eine Betriebsspannung von +-24V zur Verfügung steht, oder 2. stehen dir nur 6V Betriebsspannung zur Verfügung? Ich gehe mal von ersterem aus. Nächste Frage wäre, welche Ausgangsleistung steht für diese 6V Steuerspannung zur Verfügung? Impedanz? Davon wäre die Dimensionierung der PA abhängig. Ein Problem drängt sich mir dabei auf: Bei einer Betriebsspannung von +-24V ist es ganz schnell möglich, dass der output die geforderten 6V eff. deutlich überschreiten kann, was sich auf der sek Seite des Trafos verheerend auswirken kann. Da braucht es unbedingt einen Limiter/Regelkreis, da ja auch bei Belastung der sek. 230V die Impedanz des Trafos sinkt, sollte der Regelkreis die 6V-Seite konstant halten können. Das ist kein Projekt welches man mal schnell mit der heissen Nadel stricken könnte.
Heinz peter P. schrieb: > Aber gut, ich will hier nicht wegen des Schaltplans diskutieren Es hat schon einen Grund, warum Andere für so einen Wechselrichter so einen Aufwand machen müssen. > sonder hoffe auf Lösungsansätze für mein Problem. Sieh dir an, wie Andere solche Wechselrichter machen. Und halte dir vor Augen, dass "Prinzipschaltbilder" eben auch nur genau das sind. Sie gehen von "idealen" Bauteilen aus... BTW: dein "linearer Wechselrichter" braucht, wenn er je fertig wird, einen dicken Kühlkörper, wei er mit mindestens 50% Verlusten behaftet ist.
Ich habe leider nur diesen Trafo. Des würde noch eine 12V Wicklung geben, da bin ich mir aber nicht sicher ob die für so einen hohen Strom ausgelegt ist. Die Impedanz des Signals kenne ich nicht, aber da es aus einem OPV kommt nehme ich mal an das sie ser klein ist, oder? Und ja ich möcht mit 6V Steuerspannung auf 230V Ausgangsspannung kommen. Alles bei 60Hz. Als Betriebsspannung habe ich +-24V weil das die einzigen Netzteile sind die ich habe. Und noch was, ich will kein so ein Orgeldings oder etwas in der Art damit betreiben, ich weiß nicht wer auf die Idee gekommen ist, aber das ist nicht so. Mit besten Grüßen, Poschi8
Heinz peter P. schrieb: > aber das ist nicht so. Dann sag halt was du mit den 230V 60Hz machen willst. Vieleicht kann man dir ja dann helfen. So ist dir jedenfalls bei deinem derzeitigen Kenntnisstand praktisch nicht zu helfen.
Ich würde diese Aufgabe wohl mit Sinusoszillator + Class-D-Amp + Trafo lösen. (Was ja im Grunde ein Äquivalent zum Sinus-WR darstellt.) Da ließe sich bestimmt sehr leicht eine passende Kombination mit vorh. DC-NT finden. Die Streuinduktivität des Trafos als Teil der Sinusfilterung, weshalb man so 2 Fliegen mit einer Klappe (er-)schlüge. Dann wäre auch durch die weitaus höhere Effizienz das Kühlproblem fast weg. Ich habe ja nichts gegen lineare Verstärker, aber muß der sein? Und jetzt die Preisfrage: Wofür ist denn Dein Sinus tats. gedacht?
also 230V @ 50Hz? Ist das ganze mobil oder warum muss man das mit extra-Bauteilen erzeugen?
Heinz peter P. schrieb: > Ich habe leider nur diesen Trafo. > Des würde noch eine 12V Wicklung geben, da bin ich mir aber nicht sicher > ob die für so einen hohen Strom ausgelegt ist. Dann vergewissere Dich. Je höher die Nennspannung der Wicklung, desto geringer der nötige Strom, desto effizienter möglich (hier einfach gesagt). Heinz peter P. schrieb: > Und ja ich möcht mit 6V Steuerspannung auf 230V Ausgangsspannung kommen. 6V STEUERSPANNUNG aus dem Funktionsgenerator? (Dessen maximale Ausgangsspannung?) Das Sinussignal, das "meinem" o.g. Class D zugeführt werden müßte, dürfte noch deutlich niedriger sein. Das wäre für den Funktionsgenerator einfach(er).
Natürlich gäbe es noch verschiedene andere Möglichkeiten, den Ausgang sinusförmig zu führen, als ein Class D, dessen Audio-Eingang via Funktionsgenerator mit 60Hz Sinus zu füttern.
Am Ausgang hängt ein 3k Widerstand in Serie mit einem 22 Ohm Widerstand. Am 22 Ohm Widerstand messe ich die Spannung die abfällt. Am Eingang verändere ich dann die Spannung zwischen 2-6V um verschiedene Spannungen am Ausgang zu erzeugen. Mehr hängt da nicht drauf.! Was ist ein Class D Amp? Bzw was benötige ich alles dafür? Mit besten Grüßen Poschi8
Heinz peter P. schrieb: > Am Ausgang hängt ein 3k Widerstand in Serie mit einem 22 Ohm Widerstand. > Am 22 Ohm Widerstand messe ich die Spannung die abfällt. Manchmal fühle ichmich echt ver..... Du sollst sagen, wofür das alles gut sein soll! Oder willst Du mir erzählen, daß Du die 230VAC mit 60Hz erzeugen willst, um am 22 Ohm Widerstand die 1,69VAC (bei 60Hz!) messen zu können??? Denk mal scharf nach. :) Heinz peter P. schrieb: > Was ist ein Class D Amp? Ebenfalls ein Audio-Verstärker. Und zwar einer, der bei relativ hohen Frequenzen schaltet, und wobei der Sinus über o.g. Filter (Induktivität + Kondensator, ein Tiefpaß also) "rekonstruiert" wird. Statt 50% Verlust ca. 5-10% Verlust möglich. (Weiteres bei Google.)
Heinz peter P. schrieb: > Bzw was benötige ich alles dafür? Da gibt es fertige Module, zwischen extremst günstig und recht teuer zu haben - fast überall. (Und sind mit einem "Kleinstsignal-Sinus" zw. ca. 300mV und 2V zum WR modifizierbar.) Man braucht nur noch ein Netzteil, und einen Trafo. Möglicherweise geht Deiner ja. Würdest Du mal Deine komplette geplante Anwendung, sowie die vorh. Netzteile, und den Trafo, exaktestens beschreiben, käme man endlich (!) weiter. :)
Heinz peter P. schrieb: > Und noch was, ich will kein so ein Orgeldings oder etwas in der Art > damit betreiben, ich weiß nicht wer auf die Idee gekommen ist, aber das > ist nicht so. Der Andere schrieb: > ● J-A V. schrieb: >> also 230V @ 50Hz? > > Lesen bildet :-) > > Heinz peter P. schrieb: >> Alles bei 60Hz. na, was läuft denn bei 60Hz und bei 50Hz nicht, dass es da jetzt eines solchen Aufwands bedarf. der Plattenspieler wurde ja auch nur gemutmaßt
Heinz peter P. schrieb: > Und noch was, ich will kein so ein Orgeldings oder etwas in der Art > damit betreiben, ich weiß nicht wer auf die Idee gekommen ist, aber das > ist nicht so. Es ist für die Lösung einer Aufgabe oft sehr wichtig, wofür was ist. Die 60Hz ließen vermuten, daß es ein altes Gerät mit konstanter Motordrehzahl sein muß. Anderen Geräten ist es egal, ob 50 oder 60Hz.
Viel mehr, als ein Plattenspieler fällt mir echt nicht ein. Aber: das waren 110Volt. Hab mich wohl von den 59.24Hz im Handyfoto des Oszibildschirms verleiten lassen, sowas in der Art anzunehmen. Mach ich nie wieder :\ Für nen Plattenspieler hab ich sowas nämlich schon mal gebastelt. ATMega168 und 60Hz DDS. Hatte mir aber einen Mittelabgriff (2x9V Wicklungen) gegönnt und mit 2Mosfets im Gegentakt gearbeitet. Ich brauchte wie gesagt nur 110V. Daher habe ich die beiden Netzwickungen 2x110V parallel geschaltet. Gab der Trafo her. War ein M85(b)? Habe das mit 12Volt betrieben. Hier muss man mit der Totzeit aufpassen. Ohne Last am Ausgang gibt es schnelle Spitzen in den Schaltpausen. Die killen dann die FETs oder dein Netzteil. Soo einfach ist das alles nicht. Auf eine Regleung konnte ich verzichten. Ich war froh, das ich einigermaßen mit der Spannung hingekommen bin. StromTuner
Das ist einfach eine Messschaltung. Der Widerstand kann entweder 3k Ohm oder 1,5k Ohm haben. Die Schaltung ist nicht komplizierter es gibt auch nicht mehr was am Ausgang hinten dran hängt oder so. Das ist alles!! Ich weiß nicht was ich sonst noch sagen soll. De Trafo hat 150W also zumindest auf der 6V Seite, aber die 12V Seite schafft das denke ich auch, hab vorher nachgeschaut. Gibt es eine Möglichkeit mit meinen vorhandenen Transistoren BD249C und BD250c bzw TIP142 und TIP147 eine Schaltung zu konstruieren um den gewünschten Strom zu liefern? Das Eingangssignal liegt zwischen 2 und 6V. Ich bitte euch wirklich um eure hilfe. Ich weiß leider gar nicht mehr wie ich das realisieren soll. Mit besten Grüßen, Poschi8
Aja, der Trafo hat 2x6V Wicklungen und 2x12V Wicklungen ausgeführt. Ist das sowas was ich für "Mittelanschluss" benötige? Mit besten Grüßen, poschi8
Ich versuche mal zusammen zu fassen, was ich bisher verstanden habe: Da ist ein 2-6V/60Hz-Signal aus einem OPV unbekannter Impedanz. Diese sollen verstärkt und auf 230V transformiert werden. Die avisierte PA (mal angenommen sie würde funktionieren) wird mit +-24V betrieben, was eine theoretische Ausgangsspannung von ~28V eff im Maximum erbringen könnte. Welche Wicklungen der Trafo zur Verfügung stellt, wurde nicht gesagt, ausser dass auf der einen Seite eine 230V-Wicklung beteht. Aus dem ganzen WirrWarr könnte man eventuell noch herauslesen, dass der Trafo eine 6V-Wicklung hat. Was etwas verwirrt ist, dass eine 6V-Steuerspannung und eine 6V-Wicklung vorhanden sein sollen. Man bräuchte in diesem Fall einen reinen Stromverstärker, keinen Spannungsverstärker. Dazu wäre die avisierte PA nur bedingt zu gebrauchen, jedenfalls nicht ohne Regelkreis für die Amplitude. Vielleicht liege ich auch völlig daneben und verstehe nur Bahnhof.
Heinz peter P. schrieb: > Das ist einfach eine Messschaltung. > Der Widerstand kann entweder 3k Ohm oder 1,5k Ohm haben. > > Die Schaltung ist nicht komplizierter es gibt auch nicht mehr was am > Ausgang hinten dran hängt oder so. Heinz peter P. schrieb: > Aja, der Trafo hat 2x6V Wicklungen und 2x12V Wicklungen ausgeführt. Ist das geil. Egal was du genommen oder geraucht hast, das Zeug ist nix für dich :-)
Ahhh....jetzt habe ich es gelesen, es gibt eine 6V-Wicklung. Ich habe oben einen kleinen Rechenfehler, es wären bei dieser Betriebsspannung eine theoretische Ausgangsspannung von ~32,5V möglich. Das ändert aber nichts am Rest meiner Aussage.
Ja im Prinzip geht es mir genau darum das ich einen größeren Strom über die Transistoren schalten kann. Die Spannung passt soweit, da muss nix verstärkt werden. Nochmal, der trafo hat 2x6V Wicklungen und 2x12V wicklungen und am Ausgang 230V
Wenn du jetzt noch verrätst wieviel Strom (A) dein Netzteil liefern kann, dann kann ich dir auch bei der PA weiter helfen. Dazu würde ich dann allerdings zwei MOSFET IRF530N nehmen.
ich überlese immer noch erfolgreich, wozu diese 230V genutzt werden sollen. und ob das mobil ist oder nicht.
Ahh sorry, die Netzeile liefern beide 24V mit 10A. Nein das ganze ist nicht mobil, das ist fix aufgebaut. Mit besten Grüßen, poschi8
Heinz peter Posch schrieb: >Meine Frage ist nun, wie bekomme ich diese Spitzen weg? >Bzw wie schalte ich einen Trafo am besten. Netztrafos sind meistens bis kurz vor der Sättigung dimensioniert, dadurch verformt sich die Kurve schon. Und dann gibt es im Umschaltemoment eine kurze Zeit wo beide Transistoren nicht leiten, da entstehen dann durch Eigenresonanzen der Wicklung diese kurzen Impulse. Es gibt dann noch Blindströme die auch irgendwo hinwollen, die verzerren die Kurve auch nochmal. Schalte mal einen Kondensator parallel, so das 60Hz Resonanz entsteht, dann sieht es schon wesentlich besser aus.
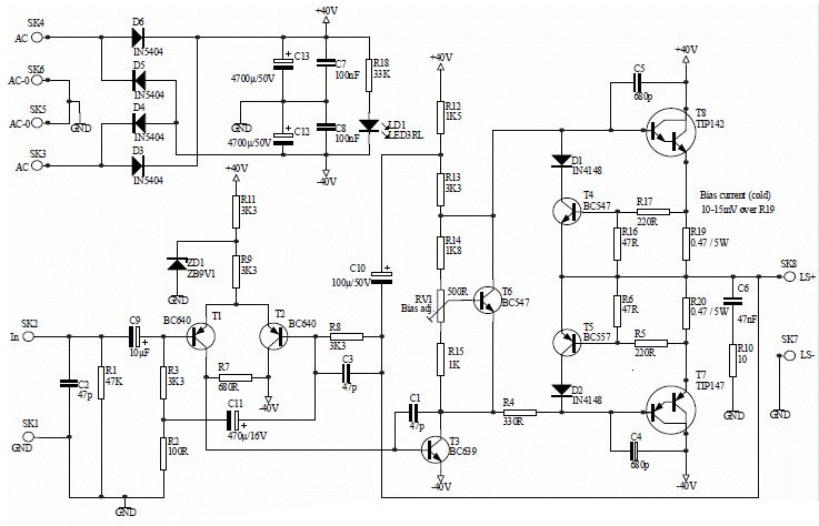
Heinz peter P. schrieb: > Bzw habe ich gerade gesehen das ich noch ein paar TIP142 und TIP147 > herumliegen habe. > Die haben eine Stromverstärkung von 1000. Okay, bevor jetzt eine neue Schaltung mit MOSFETs aufgebaut wird, nehmen wir mal was du hast. Dein Pärchen Darlington wäre schon ein Ansatz. Hier ein Prinzip-Schaltbild: Das wäre ein klassicher Stromverstärker und sollte ausreichend sein den Trafo zu versorgen.
Achso, vomit wir wieder beim Thema wären. Deine Steilen Spitzen im Spannungsverlauf resultieren aus der Zeit, in der keiner deiner beiden Transistoren leitet. Bau also drei dioden zwischen die Basanten deiner Transistoren, lass über 1kΩ von "oben" etwas Strom durch alles fliessen und bau zusätzlich als Stromgegenkopplung je einen 0,5R Widerstand in die Emitti ein. http://elektroniktutor.de/analogverstaerker/class_ab.html Aber die Ströme sind schon nicht ohne, Ich habe das jetzt auch nicht verstanden: die 24Volt kannst Du doch für die Transistorstufe nehmen? StromTuner
> Am 230V Ausgang benötige ich einen Strom von ca. 200mA Also ca. 40..50W Erprobte Schaltungen, sicher noch optimierbar: http://www.circuitstoday.com/simple-40w-inverter (60Hz) http://www.homemade-circuits.com/2011/12/50-watt-inverter-might-look-quite.html (50Hz, aber leicht auf 60Hz anpaßbar.) HTH.
Nur so am Rande: ich habe noch so eine ähnliche Kiste hier rum liegen, würde ich verschenken an Selbstabholer in Nürnberg. Macht glaube ich 400 VA und wiegt etwa 40 kg. 19". Die wandelt auch DC in 0-230 V um indem sie über eine Bipolarstufe einen Trafo bestromt. Vorgeschlatet ist ein weiterer Trafo und ein Zwischenkreis, die mit Netzspannung gespeist werden. Theoretisch ist das ein analoger Frequenzumrichter, allerdings habe ich nur das Einsteckmodul mit fester Frequenz und somit kann man nur 50 Hz machen mit 0-230 V. Man könnte aber recht einfach ein anderes Signal nutzen statt der 50 Hz indem man es an geeigneter Stelle einspeist.
Stephan S. schrieb: > acht glaube ich 400 > VA und wiegt etwa 40 kg. 19". Evtl ein "spitzenberger u. spiess" Gerät ?
Axel R. schrieb: > und bau zusätzlich als Stromgegenkopplung je einen 0,5R Widerstand in > die Emitti ein. Daran habe ich ebenfalls gedacht, aber der Wert ist zu hoch. Gehen wir mal davon aus, dass der Spannungsverstärkungswert <1 ist. Weiters gehen wir davon aus, dass er eine Leistung von 46W bei 230V abnehmen will. Jetzt rechne ich der Einfachkeit halber Pi mal Daumen: Die Endstufe sollte damit ~60W aufnehmen können (Wirkungsgrad). Bei 60W und 6V Abgabe, sollten 10A zustand kommen. 10A über einen Widerstand von 0,5Ω bedeutet einen Spannungsabfall von 5V! Das ist vielzuviel! Da erreichen keine 6V Ausgangsspannung den Trafo.
Lothar M. schrieb: > Heinz peter P. schrieb: >> Bzw habe ich gerade gesehen das ich noch ein paar TIP142 und TIP147 >> herumliegen habe. >> Die haben eine Stromverstärkung von 1000. > > Okay, bevor jetzt eine neue Schaltung mit MOSFETs aufgebaut wird, nehmen > wir mal was du hast. > > Dein Pärchen Darlington wäre schon ein Ansatz. > > Hier ein Prinzip-Schaltbild: > > Das wäre ein klassicher Stromverstärker und sollte ausreichend sein den > Trafo zu versorgen. Vielen dank für die Schaltung!!! Ich werd das gleich mal ausprobieren, hoffe es geht. Ich habe das ganze jetzt auch an die 12V Wicklungen angeschlossen um den Strom zu verkleinern. Mit besten Grüßen, Poschi8
Die sind schon auf einem großen Kühlkörper drauf mit einem Lüfter.
Karl B. schrieb: > Schalte einen Trafo so wie im Bild mit der 230V Seite an Netz und > transformiere mit einem zweiten wieder hoch. Schau Dir dann im > Oszilloskop das Ergebnis an. Allein durch das zweimalige Transformieren > wird aus einem Netzsinus mehr ein Dreieck. Nein, ein Trafo macht aus irgendeinen Signal möglichst einen Sinus. Das ist bauartbedingt.
michael_ schrieb: > Karl B. schrieb: >> Schalte einen Trafo so wie im Bild mit der 230V Seite an Netz und >> transformiere mit einem zweiten wieder hoch. Schau Dir dann im >> Oszilloskop das Ergebnis an. Allein durch das zweimalige Transformieren >> wird aus einem Netzsinus mehr ein Dreieck. > > Nein, ein Trafo macht aus irgendeinen Signal möglichst einen Sinus. > Das ist bauartbedingt. Günter Lenz schrieb: > Netztrafos sind meistens bis kurz vor der Sättigung > dimensioniert, dadurch verformt sich die Kurve schon. OK. Hol' gleich das Oszilloskop raus. Karl B. schrieb: > Um auf die erforderlichen Ausgangsströme zu kommen, werden in Power Amps > sowohl Treibertransistoren als auch Endtransistoren mehrere parallel > geschaltet (mit Stromausgleichswiderständen im Emitter). Lothar M. schrieb: > Dein Pärchen Darlington wäre schon ein Ansatz. oder so, dafür aber wieder pro Zweig 2 x UBE als "Nachteil" (insges 4 Dioden statt zweier) ciao gustav
michael_ schrieb: > Nein, ein Trafo macht aus irgendeinen Signal möglichst einen Sinus. > Das ist bauartbedingt. Das ist jetzt aber schon ziemlich grob verallgemeinert... Die Übertragungsfrequenz wird nach oben durch die Induktivität begrenzt, nach unten durch die Kernsättigung. Allerdings wird ein normaler Netztrafo durchaus etwas "ziemlich rechteckähnliches" hervorbringen, wenn er mit einem 50 oder 60Hz Rechteck gefüttert wird.
Lothar M. schrieb: > möglichst ...ist das Zauberwort. (Man kann das Ganze allerdings wirklich auch falsch verstehen, aber wer's weiß, hat Chancen, es richtig zu verstehen.) Damit meinte michael_ die (mehr oder weniger starke) Signalverformung, die ein Trafo verursacht, wenn er z.B. mit einem Dreieck gefüttert wird. Je schlechter die Kopplung, je höher L_streu, desto mehr werden z.B. die Spitzen abgeflacht - der Trafo "bemüht sich" sozusagen, aus eingespeisten Signalen einen Sinus (für jeden Trafo das Ideal) "machen zu wollen".
Karl B. schrieb: > Hol' gleich das Oszilloskop raus. Widerspricht sich erst mal gar nicht, beides ist nachweisbar.
Beitrag #5112626 wurde von einem Moderator gelöscht.
Sorry für mehrfach-Posting, aber halte ich für erwähnenswert: Ein idealer Überträger (den man allerdings nicht bauen kann) würde natürlich das eingespeiste Signal exakt (bis auf das Übersetzungsverhältnis)auf die Sekundärseite abbilden. Und, da hat Lothar recht, man kann schon ausreichend gute Überträger für praktisch jede Anwendung konstruieren. (Genaugenommen widersprecht Ihr beiden euch also auch nicht...) Gezielt ausgenutzt wird der Effekt, den michael_ meint, z.B. bei verschiedenen Resonanzkonvertern. L_streu wird durch "schlechte" Kopplung und/oder Drossel in Serie zu einem Transformator-Anschluß so weit gesteigert, daß der Strom bei f_R exakt sinusförmig wird.
Karl B. schrieb: > Schalte einen Trafo so wie im Bild mit der 230V Seite an Netz und > transformiere mit einem zweiten wieder hoch. Schau Dir dann im > Oszilloskop das Ergebnis an. Allein durch das zweimalige Transformieren > wird aus einem Netzsinus mehr ein Dreieck. > Die Verformung des Sinus gerade bei niedrigen Frequenzen ist doch eines > der > Probleme bei Power Amps. mit "Eisen" am Ausgang. Hi, Natürlich erfolgt insgesamt bei niedrigen Frequenzen mehr eine Integration nicht Differentation eines beliebigen Signales durch den Netz-Trafo. Grob gesprochen aus einem Signal mit scharfen Flanken wird eines mit verrundeten. (Oder auch nicht... zum Beispiel bei Zündtrafos. Das ist hier aber nicht gefragt.) So genau wollte ich das auch nicht verstanden wissen, hob mehr auf die Verformung des Sinus generell in der Praxis mit Netztrafos ab. Und: Der Netzsinus ist von vorne herein nicht physikalisch gesehen eine ideale Sinusschwingung. Es ist aber kein Netzsinus, mit dem der Netztrafo, auch wenn er so heißt, hier angesteuert wird. Obwohl der Trafo seine auf Netztrafoeigenschaften getrimmten Eigenschaften nicht gänzlich verliert, wenn er anders verwendet wird. Man sollte ihn also auch so behandeln und nicht zweckentfremden. Für einen Wechselrichter müsste man einen Übertrager, der für diesen speziellen Anwendungszweck optimiert ist, auswählen. Das sollte die Aussage sein. ciao gustav
Soo, ich habe jetzt mal alles zusammengebastelt. (siehe Bild im Anhang) Das ist die Schaltung um die es geht. Der linke Teil, also der Arduino und die beiden OPVs machen genau das was sie sollen. Das sieht man auch im Diagramm als Grüne Kurve. Es kommt ein perfekter Sinus zum Eingang des Verstärkers. Nun der komplexere Teil, bzw der Teil der mir noch Sorgen macht.. Auf dem Diagramm sind noch 2 weiter Signale zu sehen, das gelbe und das blaue. Das sind Eingangsseite und Ausgangsseite des Trafos. Zum Simulieren habe ich die Werte von diesem Trafo genommen (http://www.energie.ch/dimensionierung-von-Transformatoren) Wirklich wird es ein Trafo mit nur 13,5A Ausgangsstrom werden, so wie der hier: http://at.rs-online.com/web/p/ringkern-transformatoren/3616226/ Was ich nun beobachtet habe ist folgendes: Ist der Trafo nicht angeschlossen kommt aus dem Verstärker (gelbes Signal) ebenso ein schöner Sinus raus, kommt der Trafo hingegen an den Verstärker dann verzerrt sich das Signal und es entstehen diese steilen Flanken. Wie kann ich dem entgegen wirken? Aja noch was, der Kondensator am Ausgang war nur zum testen hier, der verändert das Signal nicht wirklich stark. Mit besten Grüßen, poschi8
Heinz peter P. schrieb: > Soo, ich habe jetzt mal alles zusammengebastelt. (siehe Bild im Anhang) > Das ist die Schaltung um die es geht. Lach... Heinz peter P. schrieb: > Wirklich wird es ein Trafo mit nur 13,5A Ausgangsstrom werden, so wie > der hier: Wozu, um Gottes Willen, brauchst du einen 160VA-Trafo, wenn du die Spannung am Ausgang nur messen willst? Heinz peter P. schrieb: > Das ist einfach eine Messschaltung. > Der Widerstand kann entweder 3k Ohm oder 1,5k Ohm haben. > > Die Schaltung ist nicht komplizierter es gibt auch nicht mehr was am > Ausgang hinten dran hängt oder so. > Das ist alles!!
Heinz peter P. schrieb: > Aja noch was, der Kondensator am Ausgang war nur zum testen hier, der > verändert das Signal nicht wirklich stark. Auf jeden Fall weglassen. Statt dessen einen 10 bis 100µF bipolaren Kondensator mit einem 1 bis 10 Ohm Widerstand in Reihe schalten und dieses RC-Glied dann Parallel zum Trafo auf der Eingangsseite schalten. Das ist dann zwar immer noch kein perfekter Parallelresonanzkreis, aber zumindest ist Dein Signal dann etwas sinusförmiger. Deine Endstufe ist nicht temperaturstabil, evtl. für jeden Emitter noch einen 0,05 bis 0,1 Ohm Widerstand spendieren. Eine Arbeitspunkteinstellung (1k Trimmer parallel zu den 4 Dioden) könntest Du später einmal vorsehen. Wenn das mit den 4 x 1N4004 so klappt, kannst Du es auch erstmal so lassen. Ansonsten finde ich Deine Schaltung recht gut. 160 Watt sind schon sehr leistungsstark. Bei nur 1k5 Ohm Belastung am 230V Ausgang hast Du wenigstens schon mal eine gute Spannungsanpassung und Deine Ausgangsspannung bricht nicht sofort zusammen.
Alles klar vielen Dank für die info! Was ist der Unterschied zwischen einem normalen Kondensator und einem Bipolaren Kondensator? Ich wird das gleich neu Zeichnen und dann werden wir sehen was raus kommt :) Wegen den Widerständen habe ich noch eine Frage? Wie viel Leistung benötigen diese Widerstände. Wenn ich am Ausgang bei 230V ca 250mA treiben will ergibt das eine Leistung von 57,5W. Das würde auf der Eingangsseite bedeuten das bei 12V ca 5A durch die Transistoren müssen und somit auch durch die Widerstände, oder? Das würde für einen 0.1Ohm Widerstand dann eine Leistung von 2,5W bedeuten, richtig? Ich hoffe ich habe mich nicht verrechnet xD Mit besten Grüßen, poschi8
Heinz peter Posch schrieb: >kommt der Trafo hingegen an den >Verstärker dann verzerrt sich das Signal und es entstehen diese steilen >Flanken. >Wie kann ich dem entgegen wirken? Das ist das typische Bild, wenn ein Trafo in die magnetische Sättigung getrieben wird. Es müssen auf dem Trafo mehr Windungen rauf oder er muß mit höherer Frequenz betrieben werden. Und C4 mit 1000µF ist viel zu groß, es muß mit dem Trafo Resonanz auf der Arbeitsfrequenz entstehen.
Heinz peter P. schrieb: > Das würde auf der Eingangsseite bedeuten das bei 12V ca 5A durch die > Transistoren müssen und somit auch durch die Widerstände, oder? Theoretisch. Du hast aber noch Verlußte. Rechne da lieber mit 10A. Woher hast du denn den lieben Strom? Und auch noch einigermaßen stabil.
Heinz peter P. schrieb: > Was ist der Unterschied zwischen einem normalen Kondensator und einem > Bipolaren Kondensator? Bipolare Kondensatoren sind für Wechselspannung geeignet, Elkos nicht. Du Kannst aber auch erstmal zwei 100µF Kondensatoren Anti-in-Reihe schalten, dann wirkt das auch wie ein bipolarer Kondensator. Dann hast Du allerdings nur noch eine Kapazität von 50µF. Heinz peter P. schrieb: > Das würde für einen 0.1Ohm Widerstand dann eine Leistung von 2,5W > bedeuten, richtig? Richtig. Trafowirkungsgrad berücksichtigen (0,8 bis 0,9). Also besser 4 Watt verwenden, auch wenn die sich die Leistung teilen (jeder Widerstand für nur eine Halbwelle), werden die auch bei 1,6 Watt noch recht warm.
Heinz peter Posch schrieb: >kommt der Trafo hingegen an den >Verstärker dann verzerrt sich das Signal und es entstehen diese steilen >Flanken. >Wie kann ich dem entgegen wirken? Und noch was, es kann auch sein das deine Schaltung gar nicht den hohen Blindstrom liefern kann den dein Trafo haben will und es setzt eine Strombegrenzung ein. Dann entsteht auch so ein Bild. Oder beides, Magnetische Sättigung und Strombegrenzung durch deine Schaltung.
Hallo, ich würde den R20 an die beiden Emitter schalten und nicht an den OPV-Ausgang. MfG
Christian S. schrieb: > Hallo, > > ich würde den R20 an die beiden Emitter schalten und nicht an den > OPV-Ausgang. > > MfG R20 und R21 bilden meine Spannungsberstärkung, darum würde ich diesen nicht an die Emitter schalten, oder? Im Anhang nun die Schaltung die für mich so halbwegs funktioniert. Der Filter mit einem weiteren Widerstand und Kondensator vor dem Eingang zieht mir die Spannung zu weit nach unten. Ich denke aber das die Theorie mit der Steombegrenzung stimmen kann, da die beiden Tranistoren laut Datenblatt nur 10A schaffen. Die Simulation zeigt mir aber Werte mit bis zu 27A das denke ich ist aber nicht realistisch, den es dürfte ja 5A von der positiven und 5A von der negativen Seite gezogen werden, oder sehe ich das falsch? Mit besten Grüßen, Poschi8
Heinz peter P. schrieb: > R20 und R21 bilden meine Spannungsverstärkung, darum würde ich diesen > nicht an die Emitter schalten, oder? Doch. An der Verstärkung würde sich dann nichts ändern, weil diese Art von Endstufe immer nur eine Verstärkung von 1 aufweist. Wenn Du also den R20 direkt an den Ausgang Deiner Endstufe anschließt bekommst Du die gleiche Spannungsverstärkung wie vorher, nämlich 3. v = 1 + (10k / 5k) = 3 Das hat sogar den Vorteil, dass Dein OPV versucht das Ausgangssignal so zu formen wie es an Pin 3 des OPVs eingeleitet wird, nämlich exakt sinusförmig. Den 10k Widerstand kannst Du durch einen 50k Trimmer ersetzen, dann lässt sich die Verstärkung sogar noch verändern. Da Du zwei starke Netzteile (je 24V /10A) verwendest, dürfte die Strombegrenzung bei unbelastetem Trafoausgang noch nicht ansprechen. Da bei Dir noch leichte Übernahmeverzerrungen auf dem Oszilloskop sichtbar sind, ist im Anhang noch eine Beispielschaltung, aus dem Thread 'Ferromagnetischer Schwebekörper' (nicht nachbauen, wegen zu wenig Leistung), wie man den Arbeitspunkt korrekt einstellen kann. In Deinem Fall sollte ein Ruhestrom von ca. 100-200mA quer durch Q1 und Q2 fließen. Das kannst Du am Spannungsabfall an den Emitterwiderständen messen (ca. 10 bis 20mV je 0.1 Ohm Widerstand). Den Sinusgenerator während des Einstellens abklemmen! Je höher der Ruhestrom, um so besser der Sinus. Falls sich der Ruhestrom nicht einstellen lässt, kannst Du noch je eine Diode 1N4004 zu den bereits 4 Dioden dazuschalten, oder die Schaltung so abändern wie es in der Beispielschaltung zu sehen ist (mit 3V3 Z-Diode).
Vielen Dank für deine Antwort.. Wenn ich den 10k Widerstand entferne ist das Signal schon sehr schön. Mir ist nur nicht klar wo ich das 50k Poti anschließe? 1 Pin muss an die Emitter, aber wo kommt der andere bzw die anderen 2 hin? Sorry für die blöde Frage. Ich denke der Arbeitspunkt wird jetzt schon so für mich passen, nur die Verstärkung fehlt eben noch.. Mit besten Grüßen, poschi8
Route 6. schrieb: > Wozu, um Gottes Willen, brauchst du einen 160VA-Trafo, wenn du die > Spannung am Ausgang nur messen willst? Vermutlich, weil er nur den hat. Und ich rate mal weiter: Der Trafo hat einen Ferritkern und stammt aus einem Schaltnetzteil...
Heinz peter P. schrieb: > Wenn ich den 10k Widerstand entferne ist das Signal schon sehr schön. > Mir ist nur nicht klar wo ich das 50k Poti anschließe? > 1 Pin muss an die Emitter, aber wo kommt der andere bzw die anderen 2 > hin? Wenn Du den 10k ersatzlos entfernst, dann ist die Verstärkung so hoch, dass am Ausgang, wegen der Übersteuerung, eigentlich ein Rechtecksignal rauskommen müsste. Der andere Pin vom Poti jedenfalls kommt nach wie vor an R21 und der dritte Pin bleibt entweder frei, oder wird mit an den Schleifer des Potis angeschlossen.
Also bleibt der 10k Widerstand da wo er ist und zwischen R21 und den Emittern kommt noch win poti rein, oder? Mit besten Grüßen Poschi8
Schau mal in den Tietze/Schenk, in den älteren ist das alles gut erklärt. Warum an einer Schaltung rumdoktern, die erfahrene Elektroniker schon lange verworfen haben? Gruß - Werner
MIt deiner Schaltung schaffst Du es im Leben nicht 5, 6, 7 oder gar 12Ampere zu liefern. die 1K sind zu groß (R24/R25). R20 an den Ausgang der beiden Transistoren, nicht an den OPV-Ausgang. Hast Dir aber Mühe mit deinem Sinus gegeben. Meine Herren. DAS wäre nicht nötig gewesen. StromTuner
Und wie würde deiner Meinung nach dann eine passende Schaltung dazu aussehen? Zu beachten gilt das die Spannung variabel und über den Arduino gesteuert werden muss. Mir ist schon klar das man eine Sinuswechselspannung um einiges einfacher erzeugen kann, aber die Variable Spannung ist das Problem hier. Mit besten Grüßen, poschi8
muss ich aufmaln. hab gerade nichts zur Hand, ausser Stock und Strand. StromTuner
Hilft es mir eigentlich wenn ich einen BC337 und BC327 als Vorverstärker vor das ganze ding schalte damit ich die Ströme kleiner bleiben die der OPV liefern muss? Mit besten Grüßen, poschi8
Ich habe hier jetzt ein wenig an der Schaltung gespielt. R20 ist jetzt fix mit 6k8 drinnen. Ich sehe aber das mir das rote Signal vom OPV Ausgang oben abgeschnitten wird (Übersteuerung, oder?) Warum passiert das? Kann es sein das der OPV nicht den benötigten Strom liefern kann? Wenn ja, wie löse ich das am besten? Mit besten Grüßen, poschi8
Heinz peter P. schrieb: > Ich habe hier jetzt ein wenig an der Schaltung gespielt. > R20 ist jetzt fix mit 6k8 drinnen. Warum bist du nur so stur? Bei deinem Wissen würde ich jedem Tipp nachgehen. Der R20 gehört zwischen den Ausgang der Leistungsstufe (zwischen R26/R2) und dem bisherigen Snschlusspunkt an R21.
Bzw könnte ich ja auch ein Audio Verstärker IC nachschalten, oder nicht? Den LM3886 z.B. Würde das nicht auch gehen? Mit besten Grüßen, poschi8
Route 6. schrieb: > Heinz peter P. schrieb: >> Ich habe hier jetzt ein wenig an der Schaltung gespielt. >> R20 ist jetzt fix mit 6k8 drinnen. > > Warum bist du nur so stur? > Bei deinem Wissen würde ich jedem Tipp nachgehen. > > Der R20 gehört zwischen den Ausgang der Leistungsstufe (zwischen R26/R2) > und dem bisherigen Snschlusspunkt an R21. Upps stimmt, sorry das habe ich falsch drinnen. xD
Ist das poti jetzt richtig drinnen? Bzw wie gehören die werte abgepasst? Wenn ich nämlich drehe dann ändert sich gar nichts. Mit besten Grüßen, poschi8
So ich habe jetzt noch ein wenig an der Schaltung gebastelt. Die Simulationswerte kommen mir ein wenig komisch vor.. aber ich habe jetzt noch den Kondensator am Ausgang der Endstufe hinzugefügt. Damit ist zumindest das Ausgangssignal ein schöner Sinus so wie es sein soll. Allerdings ist die Frequenz auf einmal sehr hoch die Simu zeigt eine Periodendauer von 6uS. Ist das vl nur ein schwingen?! Hilfe ich blicke nicht mehr durch.. :( Mit besten Grüßen, poschi8
Christian S. schrieb: > https://www.mikrocontroller.net/attachment/317240/Verstaerker_100W_1Ohm-2.doc Ist das nicht etwas überdimensioniert? Was ist wenn ich einen fertigen 60W audio verstärker nehmen und einfach mit dem Ausgangssignal des OPV ansteuere. Mit besten Grüßen, Poschi8
michael_ schrieb: > Nein, ein Trafo macht aus irgendeinen Signal möglichst einen Sinus. > Das ist bauartbedingt. das ist leider nur in der Theorie so, in der Praxis war ich doch erstaunt das eine Netztrennung 2er 230V/12V Trafos nicht funktionierte, einer von beiden kam sofort auch im Leerlauf in die Sättigung. mit 230V/12V auf 15V/230V klappte es dann mit natürlich reduzierter 230V was mir aber genügte.
Jetzt ist Dein Trimmer wenigstens schon mal richtig an R21 angeschlossen, so dass Du R20 (10k) endlich weggelassen hast. Die Verstärkung lässt sich jetzt gut mit dem 50k Trimmer einstellen. Zusätzliche Transistoren brauchst Du nicht, weil Q1 und Q2 bereits Darlington-Transistoren sind. R24 und R25 dürfen aber auch nicht größer als 1k sein, sonst müsstest Du tatsächlich noch die BD139 und BD140 davorschalten und zwischen den Basen 6 Dioden schalten statt nur 4 Dioden. Durch den 1µF Kondensator hast Du in Verbindung mit der Trafoinduktivität versehentlich einen Parallelschwingkreis mit einer zu hohen Resonanzfrequenz gebaut. Erhöhe den Kondensator um das 10fache (10µF) und dann nochmal um das 10fache (100µF) und schaue Dir die Frequenz und die Signalform an. Es sollte aber ein bipolarer Kondensator sein. Da Du die Induktivität Deines Trafos nicht weißt, kannst Du die Größe des Kondensators nur experimentell ermitteln. Du kannst aber auch einen fertigen NF-Verstärker kaufen, dann brauchst Du nix mehr zu bauen (der hat bereits einen Lautstärkeregler).
Michael M. schrieb: > Jetzt ist Dein Trimmer wenigstens schon mal richtig an R21 > angeschlossen, so dass Du R20 (10k) endlich weggelassen hast. Die > Verstärkung lässt sich jetzt gut mit dem 50k Trimmer einstellen. Nein es passiert leider nichts wenn ich an dem Poti drehe. Das scheint mir ein wenig komisch. Michael M. schrieb: > Durch den 1µF Kondensator hast Du in Verbindung mit der > Trafoinduktivität versehentlich einen Parallelschwingkreis mit einer zu > hohen Resonanzfrequenz gebaut. Erhöhe den Kondensator um das 10fache > (10µF) und dann nochmal um das 10fache (100µF) und schaue Dir die > Frequenz und die Signalform an. Es sollte aber ein bipolarer Kondensator > sein. > > Da Du die Induktivität Deines Trafos nicht weißt, kannst Du die Größe > des Kondensators nur experimentell ermitteln. Sowas in der Art habe ich mir schon gedacht.. Das wäre aber nicht schlimm, da komm ich mit Try'n Error sicher hin. Michael M. schrieb: > Du kannst aber auch einen fertigen NF-Verstärker kaufen, dann brauchst > Du nix mehr zu bauen (der hat bereits einen Lautstärkeregler). Kann ich diese dann mit einer so großen Eingangsspannung betreiben? Also ca 14V? Mit besten Grüßen, poschi8
Hallo, das Beispiel mag überdimensioniert sein, aber man kann sich die wesentlichen Details dort abschauen. Immerhin ist es ein erprobter Aufbau. Nimmt man dickere Transistoren, genügen davon eventuell weniger, jedenfalls muß die Ansteuerung genügend Strom aufbringen können. Immerhin eine interessante Aufgabe... Mit freundlichem Gruß
Christian S. schrieb: > Hallo, > > das Beispiel mag überdimensioniert sein, aber man kann sich die > wesentlichen Details dort abschauen. Immerhin ist es ein erprobter > Aufbau. Nimmt man dickere Transistoren, genügen davon eventuell weniger, > jedenfalls muß die Ansteuerung genügend Strom aufbringen können. > > Immerhin eine interessante Aufgabe... > > Mit freundlichem Gruß Wenn ich jeweils 2 der Darlington Transistoren parallel schalte, müsste ich ja schon theoretisch 20A schaffen, oder nicht? Der OPV schafft am Ausgang um die 200mA also denke ich das hier alles reichen müsste. Mit besten Grüßen, poschi8
Axel R. schrieb: > hab gerade nichts zur Hand, ausser Stock und Strand. Das ist gefährlich. Ähnlich war es bei Archimedes, und deswegen hat ihn eine römische Dumpfbacke erschlagen: https://de.wikipedia.org/wiki/Archimedes
Andrew T. schrieb: > Stephan S. schrieb: >> acht glaube ich 400 >> VA und wiegt etwa 40 kg. 19". > > Evtl ein "spitzenberger u. spiess" Gerät ? Nein, das ist von der Firma SPS. Immer noch zu haben für umsonst. Irgendwie interessant. Kein Mensch will so ein Ding haben. Wenn ich es aber zerlege, will mit Sicherheit jemand die 2 großen Trafos, den Riesen Kühlkörper mit Lüfter und vielleicht auch die Zwischenkreisbatterie an Elkos und das 19" Gehäuse...
Stephan S. schrieb: > Wenn ich es > aber zerlege, will mit Sicherheit jemand die 2 großen Trafos, den Riesen > Kühlkörper mit Lüfter und vielleicht auch die Zwischenkreisbatterie an > Elkos und das 19" Gehäuse... Aus den Einzellteilen könnte sich der TO einen regelbaren 230V / 50 Hz Spannungswandler selber bauen. Dafür sind die Teile doch noch relativ gut geeignet. Er bräuchte nur noch ein paar Leistungstransistoren dazu kaufen.
Heinz peter Posch schrieb: >ich habe jetzt noch den Kondensator am Ausgang der Endstufe >hinzugefügt. Schließ den Kondensator an der Ausgangsseite des Trafos an, dann braucht er nicht so groß zu sein, aber die Spannungsfestigkeit muß dann höher sein. Aber keinen Elko, es muß ein ungepolter sein. Die Größe kannst du folgenderweise bestimmen: Schließe den Trafo alleine an eine Wechselspannung mit deiner Frequenz an, und messe den Strom. Dann suche einen Kondensator bei dem an dieser Wechselspannung der gleiche Strom fließt.
So ich hab hier mal den Schaltplan des Velleman K8060 angehängt. (http://www.velleman.eu/products/view/?country=nl&lang=de&id=360242) Das ist ein 200W Leistungsverstärker auf Basis von TIP142 und TIP147. Damit müsste ich doch meine Anforderungen erfüllen können, oder? Was wäre für so einen Verstärker das maximale Eingangssignal? Und hat dieser auch eine Spannungsverstärkung oder nur eine Strpmverstärkung? Mit besten Grüßen, poschi8
Heinz peter P. schrieb: > Damit müsste ich doch meine Anforderungen erfüllen können, oder? Du hast deine Anforderungen ja noch nie genannt. Eine Spannung von 230V/60Hz zu erzeugen um sie zu messen, ist keine technisch belastbare Anforderung.
Ich habe es schon öfters hier rein geschrieben, aber hier gerne nochmal: Ich möchte mit einem Trafo 6V auf 230V bzw 12V auf 230V eine steuerbare Wechselspannung erzeugen. Das bedeutet wenn ich das Eingangssignal zwischen 0-6V bzw eben 0-12V ändere kommt hinten am Trafo eine andere Spannung raus. Theoretisch zwischen 0V und 230V. Als Strom benötige ich auf der Ausgangsseite ca 250mA bei 230V das bedeutet eine Leistung von gerundet 60W. Diese Leistung habe ich natürlich dann auch auf der Eingangsseite, das bedeutet das bei 6V ein Strom von 10A getrieben werden muss. (Alles rein rechnerisch jetzt) Bei 12V wären es dann eben nur mehr 5A usw.. Das heißt im klar Text ich will mit meiner kleinen Eingangsspannung die Ausgangsspannung am Trafo steuern. Die steuerbare Eingangsspannung ist kein Problem, das funktioniert bereits so wie ich es möchte. Mir fehlt nur mehr der passende Verstärker mit dem ich diesen hohen Strom schaffe. Und irgendwie kommt mir vor das die Induktivität des Trafos jedesmal die Verstärkerschaltung komisch belastet und das Signal verzerrt. Ich hoffe es ist klar was die Anforderungen sind. Ansonsten bitte kurz schreiben was unklar ist. Danke. Mit besten Grüßen, poschi8
Ich habe jetzt folgendes Signal mit meiner Schaltung am Ausgang erzeugt. Das würde mir jetzt mal fürs erste passen. Was mir nun aber komisch vorkommt ist das ich an der oberen Leitung bei "U2(V+)" einen Strom von I=22A habe. Die Transistoren schaffen aber jeweils nur 10A Strom zu treiben, das würde aber bedeuten das auch hier nicht mehr Strom gezogen werden kann, oder? Ist hier einfach nur die Simulation falsch oder habe ich etwas übersehen? Mit besten Grüßen, poschi8
"Was wäre für so einen Verstärker das maximale Eingangssignal? Und hat dieser auch eine Spannungsverstärkung oder nur eine Strpmverstärkung?" Hallo, dieser Audio-Amp hat eine Spannungs- und Stromverstärkung. Die Spannungsverstärkung setzt sich aus R8, R3, R2 zusammen und dürfte geschätzt so bei 40-fach liegen. Üblicherweise so bis höchstens 1,5 Volt (geschätzt), eher weniger. Erstaunlich, mit wie wenig Aufwand da 200 Watt erreicht werden wollen. mit freundlichem Gruß
Hallo, ich steuere mit einem Arduino eine Transformator an als Inverter (12V-230V) Nun habe ich am Ausgang einen Kondensator dran gegeben um das Signal zu glätten und zu filtern.(Sowas in der Art ist der Kondensator: https://www.conrad.at/de/mkp-folienkondensator-radial-bedrahtet-047-f-400-vdc-10-225-mm-l-x-b-x-h-315-x-9-x-19-mm-wima-mkp1g034705g00ks-459823.html) Die negative Leitung der 230V liegt auf Ground Potential (ich weiß was das bedeutet, aber ich benötige das in meiner Schaltung so) Auf jedenfall habe ich mit dem Kondensator ein sehr lautes Brummen und auch der Monitor des Rechners der den Arduino steuert beginnt zu Flackern wenn der Trafo eine Spannung ausgiebt. Wenn ich den Kondensator entferne funktioniert alles wunderbar ohne Brummen und Flackern. Liegt das an der Art des Kondensators oder wie kann ich das beheben? Mit besten Grüßen, poschi8
zwischen trafo und kondensator noch einen gleichrichter schalten oder einen schaltplan liefern
Ich hab diesen Inverter hier nachgebaut (https://i.stack.imgur.com/jNrTz.png) Am Ausgang hängt wie gesagt noch ein Kondensator und danach noch ein IL410 (https://www.vishay.com/docs/83627/il410.pdf) mit dem ich dan über den Arduino die Spannung ein bzw ausschalten kann. Mit besten Grüßen, poschi8
Heinz peter P. schrieb: > Am Ausgang hängt wie gesagt noch ein Kondensator Dein Ausgang stellt Wechselspannung zur Verfügung. Dein Kondensator wirkt wie ein Kurzschluss.
Rufus Τ. F. schrieb: > Heinz peter P. schrieb: >> Am Ausgang hängt wie gesagt noch ein Kondensator > > Dein Ausgang stellt Wechselspannung zur Verfügung. Dein Kondensator > wirkt wie ein Kurzschluss. Ja genau es kommt eine 230V Wechselspannung raus? Aber warum habe ich da einen Kurzschluss, bzw wie muss ich den Kondensator dann rein schalten um die Spannung zu glätten?
Du musst die Spannung gleichrichten, bevor Du sie glätten kannst. Das hat Dir "supi" schon in der ersten Antwort mitgeteilt.
Ja ich benötige aber eine Wechselspannung ansonsten hat der Inverter ja auch keinen Sinn.. Ich habe doch extra einen Kondensator ohne Polung genommen, der sollte doch an einer Wechselspannung betrieben werden können, oder nicht? Oder soll ich da dann einen ganz normalen Elko nehmen? Mit besten Grüßen, poschi8
Heinz peter P. schrieb: > Aber warum habe ich da einen Kurzschluss, bzw wie muss ich den > Kondensator dann rein schalten um die Spannung zu glätten? Wenn Du mit "glätten" meinst, dass die Spannung weniger "Rechteck" und mehr "Sinus" wird, dann brauchst Du ein LC-Filter. Einfach nur die höherfrequenten Anteile (die Flanken des Rechtecks) kurzschließen ist nicht gut, denn diesen Kurzschluss "sieht" ja auch die Primärseite. Also vor dem "C" brauchst Du noch ein "L".
Heinz peter P. schrieb: > Ja ich benötige aber eine Wechselspannung Was willst Du dann aber "glätten"?
Korrigiert mich, wenn ich falsch liege, aber ich denke Du brauchst ausgangsseitig einen Mittelabgriff für den Neutralleiter. Gegen den kannst du dann filtern (RC oder LC).
Heinz peter P. schrieb: > Ich habe doch extra einen Kondensator ohne Polung genommen, der sollte > doch an einer Wechselspannung betrieben werden können, oder nicht? Das schon, aber wie viel Strom da fließt (d.h. ab wann diese (kapazitive) Last zu groß wird), hängt von der Impedanz (dem Widerstand) des Kondensators ab. Und der errechet sich so: Zc = 1/(2 x pi x f x C) mit pi = 3,14159... f = Frequenz C = Wert des Kondensators Der Rechteck besteht aber aus der Grundwelle (bei Dir vermutlich ca. 50Hz) und Oberwellen. Wie hoch die Frequenz der Oberwellen geht hängt von der Flankensteilheit des Rechtecks ab. Also für die höherfrequenten Anteile kann der Kondensator eine "starke" Last oder sogar (fast) ein Kurzschluss sein.
Heinz peter Posch schrieb:
>Am Ausgang hängt wie gesagt noch ein Kondensator
Mit welcher Frequenz schwingt dein Multivibrator?
Der Kondensator sollte zusammen mit dem Trafo
auf dieser Frequenz in Resonanz sein. Wenn es
50Hz ist, dann messe mal den Leerlaufstrom deines
Trafos (die 230V Seite) an eine 50Hz Wechselspannung.
Nun suchst du einen Kondensator bei dem der gleiche
Strom fließt, der hat dann die richtige Kapazität.
Also ich sehe das beim Rechteck ohne Kondensator spitzen entstehen, darum habe ich den Kondensator drauf gegebn um diese herauszufiltern. Ein Sinus wäre natürlich optimal, aber wie funktioniert das mit dem LC Filter, bzw wie muss ich diesen aufbauen? Wird dadurch dann meine Spannung gesenkt? oder habe ich dann trotzdem 230V Effektiv bzw 325V Spitzenspannung? Das ganze schwingt mit 60Hz und nicht mit 50Hz, aber das ist ja jetzt nicht ein so großer Unterschied. Könnte mir bitte jemand beim Entwurf des passendes Filter helfen. Am Ausgang belaste ich das ganze mit so ca 300mA. Das müsste aber für den Filter egal sein, oder? Mit besten Grüßen, poschi8
Beitrag #5139664 wurde von einem Moderator gelöscht.
Heinz peter P. schrieb: > Ich hab diesen Inverter hier nachgebaut > (https://i.stack.imgur.com/jNrTz.png) Und wozu brauchst Du den Arduino? Nur zum ein- und ausschalten? Grundsätzlich fehlen noch Angaben wie Frequenz, Strombedarf der Last, Wert des Kondensators und ausserdem ein Schaltbild Deiner Schaltung (und kein aus einem Buch kopiertes Bild).
Heinz peter P. schrieb: > Am Ausgang hängt wie gesagt noch ein Kondensator und danach noch ein > IL410 (https://www.vishay.com/docs/83627/il410.pdf) mit dem ich dan über > den Arduino die Spannung ein bzw ausschalten kann. Mehr Infos bitte. Welche Spannung willst du ein- oder ausschalten ?
Harald W. schrieb: > Heinz peter P. schrieb: > >> Ich hab diesen Inverter hier nachgebaut >> (https://i.stack.imgur.com/jNrTz.png) > > Und wozu brauchst Du den Arduino? Nur zum ein- und ausschalten? > Grundsätzlich fehlen noch Angaben wie Frequenz, Strombedarf der > Last, Wert des Kondensators und ausserdem ein Schaltbild _Deiner_ > Schaltung (und kein aus einem Buch kopiertes Bild). Ja genau der Arduino schaltet die Spannung ein und aus. Hab ich oben alles gennant: Heinz peter P. schrieb: > Das ganze schwingt mit 60Hz und nicht mit 50Hz, aber das ist ja jetzt > nicht ein so großer Unterschied. Heinz peter P. schrieb: > Am Ausgang belaste ich das ganze mit so ca 300mA. Der Kondensator hat aktuell 2.2uF aber da hab ich eben irgendeinen genommen. Die Schaltung ist genau diese Schaltung, ich hab ja auch diese nachgebaut. Den Kondensator parallel und einen Schalter kann man sich denk ich noch vorstellen ;) Mit besten Grüßen, poschi8
Peter M. schrieb: > Heinz peter P. schrieb: >> Am Ausgang hängt wie gesagt noch ein Kondensator und danach noch ein >> IL410 (https://www.vishay.com/docs/83627/il410.pdf) mit dem ich dan über >> den Arduino die Spannung ein bzw ausschalten kann. > > Mehr Infos bitte. > > Welche Spannung willst du ein- oder ausschalten ? Ich will 230V bei 60Hz schalten.
Heinz peter Posch schrieb: >Das ganze schwingt mit 60Hz und nicht mit 50Hz, aber das ist ja jetzt >nicht ein so großer Unterschied. Dann muß der Kondensator etwas kleiner sein als bei 50Hz. Wie groß ist denn dein Parallelkondensator? Im Prinzip ist ja dieser Parallelkondensator zusammen mit deinem Trafo schon ein LC-Filter.
Welche Aufgabe hat der Arduino ? Schick doch bitte ein Blockschaltbild deiner Schaltung . . . damit man die Funktion erkennt. Mu0 doch nicht so schwierig sein, oder ?
War mir klar, Poschi 8 ist ein Troll . . .
Heinz peter P. schrieb: > Ich will 230V bei 60Hz schalten. Warum? Warum schaltest Du nicht die Versorgungssspannung Deiner Oszillatorschaltung?
Hoffentlich warst du bei der Wahl des Trafos großzügig, nicht das er zu klein ist und die Leistung gar nicht übertragen kann.
Rufus Τ. F. schrieb: > Warum? > > Warum schaltest Du nicht die Versorgungssspannung Deiner > Oszillatorschaltung? Will er doch . . . Warum nimmt er nicht einen Schalter ?
Peter M. schrieb: > Will er doch . . . Klingt nicht so: Heinz peter P. schrieb: > Am Ausgang hängt wie gesagt noch ein Kondensator und danach noch ein > IL410 (https://www.vishay.com/docs/83627/il410.pdf) mit dem ich dan über > den Arduino die Spannung ein bzw ausschalten kann.
Hallo ich muß mein Auto abbremsen, ich will aber nicht den Fuß vom Gaspedal nehmen und ich will auch nicht runterschalten. Weiß jemand eine Möglichkeit, wie ich das machen kann ? Und 130 Forenteilnehmer suchen eine Möglichkeit, wie man es realisieren könnte. . . . echt lustig in diesem Forum !
Über den 2,2µ Kondensator fließen doch schon etwa 190mA, das ist sicher nicht von dir beabsichtigt. Mehr als 0,1µ sollten es nicht sein. Die von dir gewünschten 300mA sind für den IL410 aber bereits der maximale Strom. Noch eine Frage, wie groß ist den dein Trafo? Angabe in VA wenn es geht.
Heinz peter P. schrieb: > Am Ausgang belaste ich das ganze mit so ca 300mA. Sind ca. 70 Watt... Macht mindestens 6A, wenn nicht sogar 7A oder mehr auf der Primärseite bei 12V. Das will schon ordentlich gebaut sein! Heinz peter P. schrieb: > Der Kondensator hat aktuell 2.2uF aber da hab ich eben irgendeinen > genommen. Dann hast du auch "irgendeinen" Trafo genommen? ;-) Rück doch mal bitte mit der kompletten Schaltung raus. 1. Schaltplan oder Blockschaltbild, am besten beides 2. Ein Bild deines Aufbaus
Ich habe die beiden Threads zum selben Thema mal zusammengeführt. Und im Beitrag "Re: Trafo mit Leistungstransistoren ansteuern" findet sich dann auch sowas wie ein Schaltplan.
Ich kann es nur nochmal sagen.. Das ist ein einfacher Inverter, der genau so wie der auf dem Bild aufgebaut ist, nicht mehr und nicht weniger. Und ich schalte die Ausgangsseite weil ich da nicht so hohe Ströme habe wie am Eingang. Aber das ist ja im Endeffekt auch egal wo ich schalte. Meiner Meinung nach war eben 230V mit wenig Strom besser. Ich hoffe jemand kann mir bei meiner Problemstellung helfen. Schaltplan hab ich leider nur diesen hier weil es eben auch nicht mehr gibt. Hoffentlich finden sich qualifizierte Leute die mir zu diesem Thema helfen können. Danke. Mit besten Grüßen, Poschi8
Heinz peter P. schrieb: > Das ist ein einfacher Inverter, der genau so wie der auf dem Bild > aufgebaut ist, nicht mehr und nicht weniger. ...der für sämtliche Verbraucer, ausser Glühlampen eher schlecht geeignet ist. > > Und ich schalte die Ausgangsseite weil ich da nicht so hohe Ströme habe > wie am Eingang. > Meiner Meinung nach war eben 230V mit wenig Strom besser. Nein. > Ich hoffe jemand kann mir bei meiner Problemstellung helfen. Das ist aus der Entfernung immer schwierig. Insbesondere wenn die Infos von Dir nur tröpfchenweise kommen. Für Leistungen bis ca. 50W ist es das einfachste, man nimmt einen fertigen NF-Verstärker und einen passenden Sinusgenerator am Eingang. Den Trafo am Ausgang dimensioniert man dann je nach Last. Noch einfacher wäre es, wenn Du einen fertigen Sinusinverter kaufen würdest.
Heinz peter Posch schrieb: >Das ist ein einfacher Inverter, der genau so wie der auf dem Bild >aufgebaut ist, nicht mehr und nicht weniger. Da fehlt aber die Information, was daß für ein Trafo ist (Leistung). Du mußt doch wissen was du da ausgewählt hast. >Hoffentlich finden sich qualifizierte Leute die mir zu diesem Thema >helfen können. Es haben doch schon viele qualifizierte Leute geantwortet. Es könnte sein, daß die Schaltung viele Oberwellen produziert und die angeschlossenen Geräte stört. Dann muß man das ganze in ein Metallgehäuse einbauen und alle Leitungen die da rein und raus gehen über Tiefpassfilter führen.
Günter Lenz schrieb: > Es könnte sein, daß die Schaltung viele Oberwellen produziert > und die angeschlossenen Geräte stört. ...und möglicherweise sogar zerstört.
Zumal... Wie hast du eigentlich auf der Sekundärseite den Mosfet angeschlossen? Wohl einfach Low-Side, stimmts?!
Heinz peter P. schrieb: > 230V Effektiv bzw 325V Spitzenspannung? Geht mit dieser Schaltung sowieso nicht.
Günter Lenz schrieb: > Da fehlt aber die Information, was daß für ein Trafo ist (Leistung). > Du mußt doch wissen was du da ausgewählt hast. Das wird hier langsam zu blöd hier . . .
Günter Lenz schrieb: > Da fehlt aber die Information, was daß für ein Trafo ist (Leistung). > Du mußt doch wissen was du da ausgewählt hast. Weiß er nicht, weil er garnichts aufgebaut hat. Poschi 8 sucht nur Blöde, die er verarschten kann, er trollt nur rum. Merkt das niemand ? Gruß
Hannes W. schrieb: > Weiß er nicht, weil er garnichts aufgebaut hat. > > Poschi 8 sucht nur Blöde, die er verarschten kann, er trollt nur rum. > > Merkt das niemand ? Na klar. Bloß werden die Beiträge, die darauf hinweisen, gelöscht. Traffic bringt halt Umsatz.
Ich weiß nicht wie ihr auf herum trollen oder sowas in der Art kommt. Wenn ihr die Beiträge durchlest werdet ihr bemerken das durchgehend einfach nur unnötige und sinnlose kommentar gepostet werden. Warum mischt man sich in ein Thema ein wenn man nichts zu sagen hat? Aber egal. Das mit dem Trafo habe ich leider überlesen. Tut mir leid. Der Trafo schafft auf der 12V Seite ca 9,5A In der Angabe steht 120VA.. Mit besten Grüßen, Poschi8
Heinz peter P. schrieb: > Der Trafo schafft auf der 12V Seite ca 9,5A > In der Angabe steht 120VA.. Aha, 12Volt und 10 Ampere. Du trollst schon wieder. Schick doch mal ein Foto des Trafos und deiner aufgebauten Schaltung. Das können doch andere Forenteilnehmer auch, warum Du nicht ? Du wurdest mehrmals gebeten, ein Blockschaltbild deiner Schaltung, ein Foto und eine vernünftige Beschreibung deines Problems, z.B. "was willst Du schalten?" oder "welche Aufgabe hat der Arduino in deiner Schaltung?" zu erklären. Was kommt von Dir ? Nichts ! Oder nur kleckerweise irgendwelche Antworten, die wieder Fragen aufwerfen. Dann brauchst du dich nicht wundern . . .
Blöder Hund schrieb: > Hannes W. schrieb: >> Weiß er nicht, weil er garnichts aufgebaut hat. >> >> Poschi 8 sucht nur Blöde, die er verarschten kann, er trollt nur rum. >> >> Merkt das niemand ? > > Na klar. Bloß werden die Beiträge, die darauf hinweisen, gelöscht. > Traffic bringt halt Umsatz. Und was sollte mir das überhaupt bringen? Also bitte, lasst diese Anschuldigungen. Danke. Mit besten Grüßen, Poschi8
Peter M. schrieb: > Aha, 12Volt und 10 Ampere. > Du trollst schon wieder. Warum trolle ich? Bzw was passt dir dabei nicht? Ist der Trafo zu stark, ich verstehe es nicht? Ich mache schnell ein Foto von dem Aufbau, ok? Mit besten Grüßen, poschi8
Ich seh grad das der Trafo sogar 225VA hat..
Heinz peter P. schrieb: > Und was sollte mir das überhaupt bringen? Jetzt bin ich aber gespannt, sag es uns, was bringt es dir ?
Heinz peter P. schrieb: > Ich mache schnell ein Foto von dem Aufbau, ok? Vergessen, das Foto einzustellen ?
Heinz peter P. schrieb: > Ich weiß nicht wie ihr auf herum trollen oder sowas in der Art kommt. durch den gesamten Schreibstil in diesem Thread von dir, dann das noch? Heinz peter P. schrieb: > Ich mache schnell ein Foto von dem Aufbau, ok? ich fühle mich wirklich veräppelt wie andere auch
Hier... Tut mir leid das das hochladen mit dem smartphone nicht geklappt hat, aber dafür kann ich nun wirklicb nichts.
Und nochmal alles zusammen..! Ich hoffw jetzt sind alle "Troll-Gläubiger" zufrieden gestellt!!
Bitte melde dich an um einen Beitrag zu schreiben. Anmeldung ist kostenlos und dauert nur eine Minute.
Bestehender Account
Schon ein Account bei Google/GoogleMail? Keine Anmeldung erforderlich!
Mit Google-Account einloggen
Mit Google-Account einloggen
Noch kein Account? Hier anmelden.

















