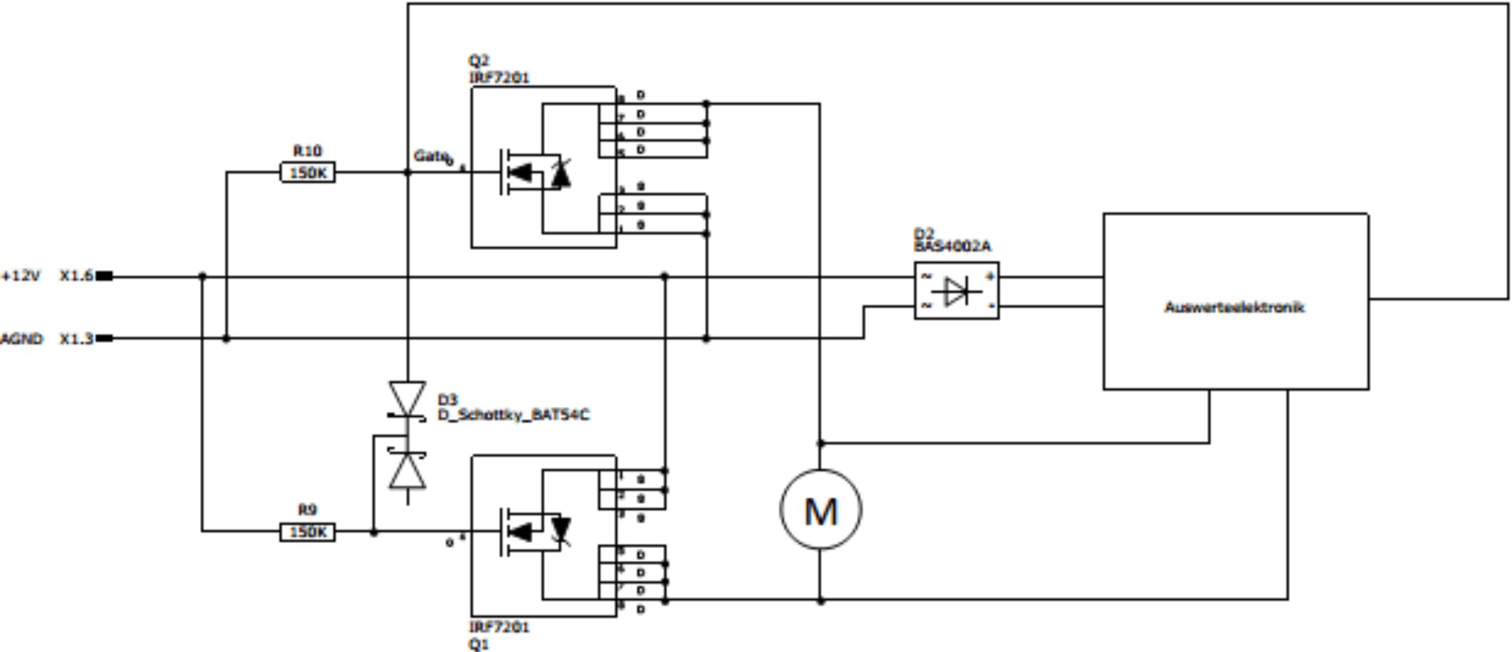
Hallo zusammen, hab hier eine recht einfache Schaltung, bei der ich aber nicht so recht weiß, wie ich sie "EMV-tauglich" mache bzw. ob hier überhaupt irgendwelche Schutzmaßnahmen getroffen werden müssen. Die MOSFET dienen als Schalter, die Eingangsspannung wird je nach Laufrichtung des DC-Motors umgepolt. Bleibt die Spannung zu lange am Motor, schaltet die Auswerteelektronik über eine OP-Schaltung die MOSFET. Vom EMV-Labor weiß ich, dass "nur" mit 150V Überspannung am Eingang getestet wird. Kann mir da jemand vielleicht einen Tipp geben, wo es Probleme geben könnte. Vielen Dank schon mal im voraus.
Peter0102 schrieb: > hab hier eine recht einfache Schaltung Was soll die denn tun? EDIT: so langsam komme ich drauf, bin mir aber mit dem Bezugspotential der Ansteuerschaltung noch nicht so ganz einig. > Vom EMV-Labor weiß ich, dass "nur" mit 150V Überspannung am Eingang > getestet wird. Da werden 150V dauerhaft angelegt? > Kann mir da jemand vielleicht einen Tipp geben, wo es > Probleme geben könnte. Das kommt darauf an, welchen Tests diese Schaltung unterzogen wird: 1. leitungsgebunden und/oder Strahlung? 2. Störaussendung und/oder Störempfindlichkeit? BTW: insgesamt ist das eher ein Labyrinth-Suchspiel als ein Schaltplan. Warum tauschst du die Mosfets nicht einfach mal aus, dann wären einige Kreuzungen unnötig...
Hast recht, die Schaltung kann man auch etwas übersichtlicher darstellen (siehe neuer Schaltplan). Was sie macht hab ich ja eigentlich beschrieben, viel mehr gibt's da nicht dazu zu sagen. Es geht um die leitungsgebundene Einkopplung. Diese wird wahrscheinlich im Bereich von 100 ms liegen, finde da im Netz einfach keine Quellen, wo das etwas genauer beschrieben wird. Bei der Störaussendung und -empfindlichkeit sehe ich keine Probleme.
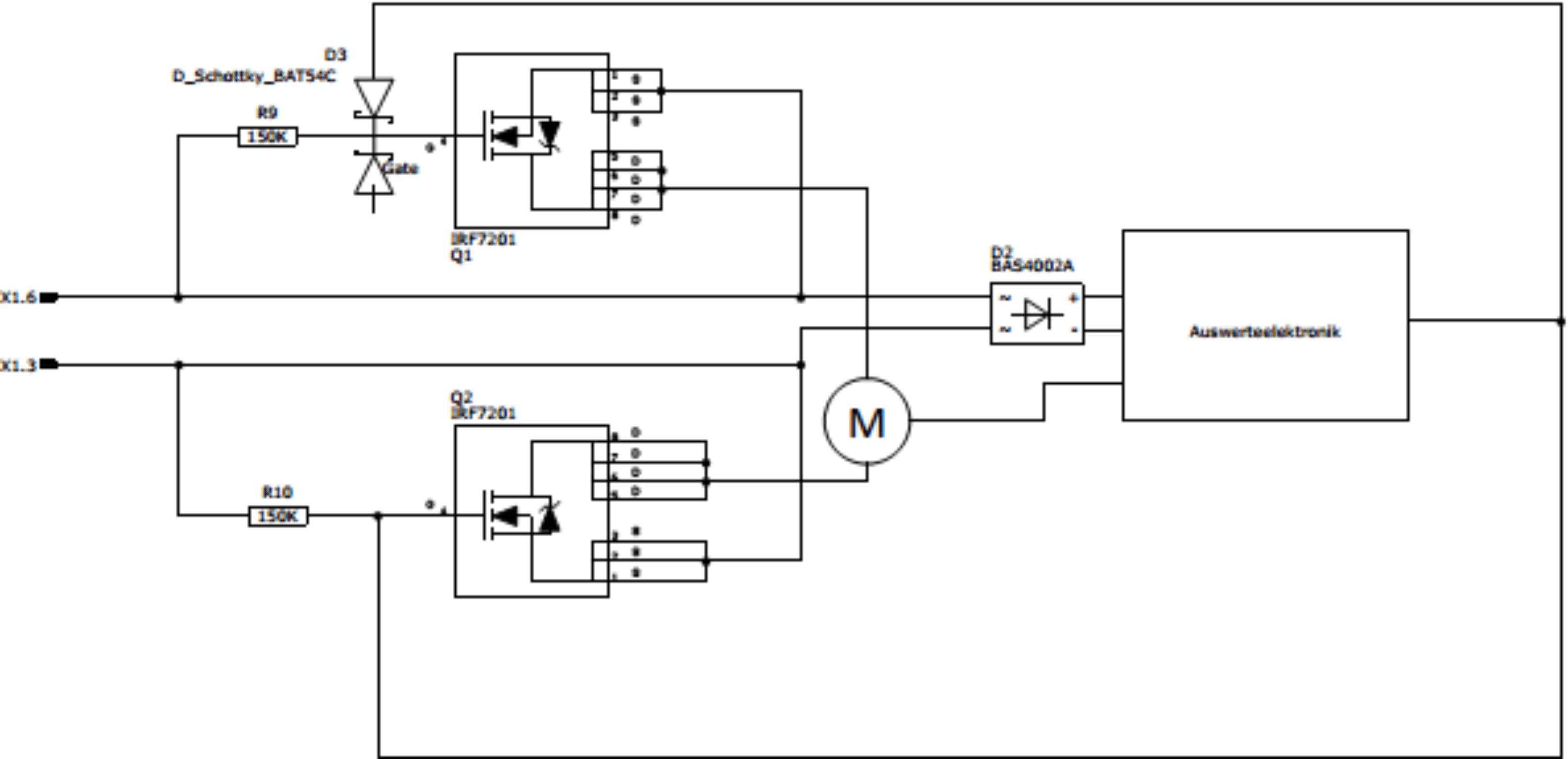
Sorry, hatte nochmal den gleichen Schaltplan drin. Hier jetzt der überarbeitete...
Peter0102 schrieb: > Sorry, hatte nochmal den gleichen Schaltplan drin. Hier jetzt der > überarbeitete... Warum ist im Pfad zum einen FET eine Diode und im anderen nicht? Denn prinzipiell müssten die von der "Verpolschutz"-Überlegung her doch beliebig austauschbar sein... Und wegen der Diode im Gleichrichter wird der Mosfet evtl. nie richtig sperren, denn du kommst da nicht unter 0,7V am Gate, weil ja die Masse der Elektronik immer um die Diodenspannung positiver ist. Peter0102 schrieb: > Die MOSFET dienen als Schalter, die Eingangsspannung wird je nach > Laufrichtung des DC-Motors umgepolt. Bleibt die Spannung zu lange am > Motor, schaltet die Auswerteelektronik über eine OP-Schaltung die MOSFET. Warum denn kein Relais? Der Normalzustand ist ja offensichtlich "eingeschaltet". Und nur im Fehlerfall wird abgeschaltet...
@Peter0102 (Gast) >Sorry, hatte nochmal den gleichen Schaltplan drin. Hier jetzt der >überarbeitete... Die ist nicht viel besser, nur etwas. Man bekommt immer noch Verrenkungen im Kopf. Wie kommt man auf die idee, die Betriebsspannungen (+12V/0V) in der Mitte zu verlegen? Üblicherweise legt man solche grundlegenden Strippen so, daß man das Spannungsgefälle von oben nach unten sieht. Also + oben, Masse (-) unten, dazwischen die Schaltung. Ansonsten verstehe ich die Gateverbindungen noch nicht wirklich ...
Ich weiß, wie man Schaltpläne "normalerweise" zeichnet, aber darauf kommt es hier doch nicht an. Ist eh nur ein vereinfachtes Schaltbild, bei dem bisschen was weggelassen wurde. Im Normalbetrieb liefert die Auswerteelektronik ein High, sprich 12V, an den Gates, welches die beiden MOSFET durchsteuert. Wenn der Motor abgeschaltet wird geht dieses Signal auf Low, d.h. 0V und die MOSFET sperren. Das Ganze soll auch funktionieren, wenn die Eingangsspannung vertauscht wird, deshalb auch der Brückengleichrichter für die Elektronik. Ich wollte aber eigentlich nur wissen, ob und wie man die MOSFET und evtl. den Gleichrichter für den EMV-Test, sprich gegen Überspannungsimpulse auf den Eingangsleitungen, schützen kann.
Das ist doch Muell. Gegen Ueberspannung nimmt man einen Gleichrichter, der spannungsmaessig nicht zu knapp dimensioniert ist, und allenfalls ein LC, Stromkompensierte Drossel, Ueberspannungsableiter mit Sicherung vornedran, sicher keinen Fet. Gegen statische Entladung auf die Speiseleitungen nimmt man 100nF gegen Erde.
Die FET sind die Schalter und werden benötigt !!! Ich wollte wissen, wie man die schützen kann und nicht, ob man FETs als Überspannungsschtuz nehmen kann.
Hier geht's wohl in erster Linie darum, irgendwelche scheinbaren Unzulänglichkeiten des Verfassers zu kommentieren ohne die Frage richtig und vollständig zu lesen. Darauf kann ich verzichten...
Ich würde es gerne verstehen. Mal den Schaltplan doch richtig, dann bekommst du (unter anderem) gutes Feedback.
Anon Y. schrieb: > Mal den Schaltplan doch richtig Der Schaltplan an sich ist schon richtig, allerdings ist meines Erachtens die Funktion noch so unklar, dass die Sache hier ein wenig in die Irre führt: an den beiden Klemmen links wird mit beliebiger Polung eine Spannung angelegt. Und der Motor dreht mal rechts und mal links. Nach einiger Zeit soll er ausgeschaltet werden. Dafür ist der µC da. Soweit meine Interpretation... Peter0102 schrieb: > Es geht um die leitungsgebundene Einkopplung. Diese wird wahrscheinlich > im Bereich von 100 ms liegen Da werden dann also statisch für 100ms 150V eingekoppelt? Das wird für die Versorgung der Elektronik auch recht spannend. Und du hast da dann mit 30V Mosfets sowieso keine Chance, denn "Pulse" von dieser Dauer lassen sich nicht mit vertretbarem Aufwand "ausfiltern". Was ist denn da die "übliche" Versorgung und woher kommt die? Denn bei 12V und induktiver Last sehe ich den 30V FET auch schon recht an der Kante. > finde da im Netz einfach keine Quellen, wo das etwas genauer beschrieben > wird. Das ist der falsche Ansatz: du musst wissen, nach welchem Szenario die Schaltung geprüft wird. Dann kannst du etwas suchen. Und dieses Szenario sollte im Idealfall natürlich dem entsprechen, was in der Realität auch auftritt.
Ok, eigentlich hätte ich gleich die ganze Schaltung veröffentlichen können, wäre wohl besser gewesen. Hab nicht gedacht, dass ich damit nur verwirre. # Erklärung: Am Motor wird die Spannung abgegriffen und diese über ein RC-Glied auf eine 2-stufige OP-Schaltung gegeben, welche nach einer gewissen Zeit die Gates ansteuert, das ist alles. Da diese Elektronik aber hinter dem Brückengleichrichter sitzt hab darauf jetzt bei meiner Frage keinen so großen Wert gelegt. Es gibt keine "übliche" Versorgung, diese kommt direkt von einer Kfz-Batterie und je nach gewünschter Laufrichtung des Motors wird diese eben mal so und mal so auf die Eingangspins gegeben. Und eigentlich fährt der Motor auch noch gegen Endschalter aber alles ist meines Erachtens nicht wichtig. Meine Frage war: wie kann ich die MOPSFET schützen, damit sie den EMV-Test, sprich den 150V-Burst überleben. Danke an KMiller für seine sachliche Antwort. Und du hast recht, der richtige und einzige Ansatz scheint der über das EMV-Labor zu sein.
Weswegen haengt der DC Motor am AC Pfad ? Sowas, dh Richtungsumschaltung bei Steuerung macht man mit einer Vollbruecke, im DC Pfad. Das Gate liegt bei der gezeigten Schaltung jeweils auf einem Potential.. das wurde beachtet ? Egal, Mosfet kann man zB gegen Ueberspannung schuetzen, indem man sie leitend macht. Oder man absorbiert den Burst mit Kondensatoren. Was automatisch geschehen wuerde wenn sie im DC Pfad waeren. Oder man entkoppelt sie mit Spulen. Erzaehl doch mal etwas zum Burst. Welche Ladung bei welcher Impedanz soll denn da entladen werden ?
Sabberalot W. schrieb: > Weswegen haengt der DC Motor am AC Pfad ? Sowas, dh Richtungsumschaltung > bei Steuerung macht man mit einer Vollbruecke, im DC Pfad. Nochmal: es gibt keinen AC-Pfad. Es gibt nur eine mal so und mal so gepolte Autobatterie... ;-)
Danke lkmiller, du scheinst der Einzige zu sein, der das alles richtig liest. Ja, an Cs oder Surpressor-Diode oder so was hab ich auch gedacht. Und wenn jemand damit schon Erfahrung gemacht hat hätte er mir das schreiben können, so war meine Frage eigentlich gemeint. Ganz ohne großes Aufsehen ;-)
Peter0102 schrieb: > Und wenn jemand damit schon Erfahrung gemacht hat hätte er mir das > schreiben können Wie gesagt: es kommt auf die Norm an, nach der geprüft werden soll. Und wenn die Schaltung nicht nur an einer KFZ-Batterie hängt, sondern sogar im Auto eingesetzt wird, dann kommen wir der Sache schnell näher: Beitrag "Transientenschutz Kfz" Beitrag "12V KFZ Versorgungs-Schaltung aus de.dse-faq" Beitrag "Bipolartransistor im Auto schützen"
Bitte melde dich an um einen Beitrag zu schreiben. Anmeldung ist kostenlos und dauert nur eine Minute.
Bestehender Account
Schon ein Account bei Google/GoogleMail? Keine Anmeldung erforderlich!
Mit Google-Account einloggen
Mit Google-Account einloggen
Noch kein Account? Hier anmelden.


