Moin Leute, ich schraube momentan für einen Bekannten eine kleine aktive Lautsprecherbox für die Küche/Haus zusammen. Darin sind relativ kleine (3" 4 Ohm) Breitbandlautsprecher verbaut. Ich habe um die Kleinen ein wenig vom Tiefpass zu entlasten und dadurch mehr Lautstärke zu bekommen eine aktiven Hochpass vorgeschaltet. Entworfen habe ich den in FilterPro von Texas Instruments. Trennfrequenz liegt bei 65 Hz. Aber darum soll es hier gar nicht gehen, denn das funktioniert soweit bereits. Basis des ganzen ist ein NE5532. Bei dem Lautsprecher wurde der Wunsch geäußert, diesen auch mal mit durch das Haus oder auf die Terasse tragen zu können, weshalb ich einen Akku verbaut habe. Der liefert mir 12 V Nennspannung (Blei). Mit den 12 V kommt der Verstärker (Chinakracher Platine mit TDA7492) relativ schnell anseine Grenzen. Deshalb muss mehr Spannung her. Ich habe mir einen Boost Konverter besorgt, den ich auch schon öfter für das Ansteuern von Motoren verwendet habe. Sowas hier: http://www.ebay.de/itm/150W-High-Power-Step-Up-Modul-Boost-Power-Converter-Arduino/172111718862?hash=item2812a869ce:g:dLkAAOSwndZaT0XG Damit kann das Teil jetzt deutlich Lauter unverzerrt spielen. Allerdings nicht mit der Konfiguration wie sie in dem Lautspecher vorliegt. Habe ich den aktiven Hochpass vor den Verstärkereingang geschaltet bekomme ich ein ganz fieses "fiepen" aus dem Lautsprecher. Schließe ich nur Hochpass und kein Boostkonverter an ist das Geräusch verschwunden. Der Konverter scheint mir also irgnendwie Störung auf meine Signalleitung oder Masse zu bringen. Hätte jemand eine Idee woran das liegen könnte bzw. wie man es beheben kann? Die Spannung am NE5532 hat einen 100n und 100µ Cap spendiert bekommen .Die Versorgungsleitungen verlaufen ansonsten sternförmig vom Akku zum Hochpass und zum Konverter. Falls weitere Infos fehlen einfach Bescheid sagen.
liegt das fiepen auf den versorgungsleitungen vom converter zum verstärker, oder streut der converter eventuell magnetisch in den verstärker ein?
c.m. schrieb: > liegt das fiepen auf den versorgungsleitungen vom converter zum > verstärker, oder streut der converter eventuell magnetisch in den > verstärker ein? Habe leider kein Oszilloskop deshalb kann ich nicht genau sagen, wo das Fiepen herkommt. Eine Einstreuung direkt in den Audioverstärker ist aber unwahrscheinlich, weil ohne angeschlossenen Hochpass das Ganze ja einwandfrei ohne Fiepen funktioniert. Auch mit Konverter.
Ist auch schwer zu beschreiben. Eine Mischung aus Fiepen und Rauschen. Auf jedenfall laut.
Wie ist deine Masseführung? Liegen die Lautsprecher irgendwo einseitig am Masse? Wenn der Verstärkereingang kurzgeschlossen ist, ist dann das Fiepen weg? mfg
Sepp schrieb: > 100µ Elko oder Kerko? Elko. ~Mercedes~ schrieb: > Wie ist deine Masseführung? Hab ein Bild angehängt. Hoffe das ist verständlich. Es handelt sich um einen Monolautsprecher, deshalb ist das Eingangssignal mit 2x 4,7k Widerständen zusammengeschaltet. Der Hochpass ist darum auch nur einkanalig. Dementsprechend läuft auch momentan nur ein Verstärkerkanal. Eventuell wird der zweite für einen externen Lautsprecheranschluss herausgeführt. ~Mercedes~ schrieb: > Liegen die Lautsprecher irgendwo einseitig am Masse? Wie meinst du das? ~Mercedes~ schrieb: > Wenn der Verstärkereingang kurzgeschlossen ist, > ist dann das Fiepen weg? Du meinst Verstärkereingang und Masse verbinden?
Du hast da einige richtig schöne Schleifen, sodass sich dort durchaus Störungen einkoppeln können. Ich bspw. Die Masse-Verbindung zwischen Hochpass und Verstärker kappen. Zumindest unter der Voraussetzung, dass der Konverter nicht galvanisch getrennt ist. So trennt du eine große Schleife auf, die Leicht Störungen in den Verstärker einkoppeln können.
Genau. Wozu brauchst Du den Hochpass? Kommt der nicht eigentlich direkt vor de Hochtonlautsprecher? Also passiv, das wäre besser. Trenn die Masse von der Batterie zum Hochpass! Hast Du einen nichtgezeichneten Lautstärkeregler drinne? mfg
~Mercedes~ schrieb: > Trenn die Masse von der Batterie zum Hochpass! Genau DAS würde ich NICHT machen. Sonst für nämlich die Masse vom Hochpass über die "laute" Masse vom Schaltregler.
~Mercedes~ schrieb: > Wozu brauchst Du den Hochpass? > Kommt der nicht eigentlich direkt vor de Hochtonlautsprecher? > Also passiv, das wäre besser. Habe ich doch geschrieben. Um den Breitbandlautsprecher vom Tiefbass zu entlasten. Es gibt keinen Hochtöner. Es ist hier keine klassische Frequenzweiche zwischen Tieftöner und Hochtöner, sondern eher eine Schutzschaltung.Eine passive Schaltung kommt bei so einer tiefen Frequenz nicht in Frage. Dafür bräuchte man riesige Spulen. ~Mercedes~ schrieb: > Hast Du einen nichtgezeichneten Lautstärkeregler drinne? Ja vor dem Hochpass ist eine 100k Potentiometer. Stefan S. schrieb: > Ich bspw. Die Masse-Verbindung zwischen Hochpass und Verstärker kappen. > Zumindest unter der Voraussetzung, dass der Konverter nicht galvanisch > getrennt ist. Ist nicht galvanisch getrennt. Ich habe soeben ausprobiert die Masse zwischen Hochpass und Audioverstärker zu trennen. Hat leider nichts geändert. ~Mercedes~ schrieb: > Trenn die Masse von der Batterie zum Hochpass! Naja irgendwo muss der Hochpass bzw. der NE5532 ja mit Masse verbunden sein. Ist ja schließlich die Versogungsspannung.
Gut. ;-P Schliesse den Signalpfad kurz vor dem Tiefpass kurz. Mache das Selbe vor dem Verstärker. Ist die Signalleiung abgeschirmt? Ist das Fiepen immer noch da? mfg
~Mercedes~ schrieb: > Gut. ;-P > > Schliesse den Signalpfad kurz vor dem Tiefpass kurz. > > Mache das Selbe vor dem Verstärker. > Ist die Signalleiung abgeschirmt? > > Ist das Fiepen immer noch da? > > mfg Wenn ich das Signal sowohl vor dem Hochpass als auch nach dem Hochpass auf Masse lege geht das Fiepen eher in ein Rauschen über. Ich habe das Rauschen mal mit meinem Messmikrofon aufgenommen. Ich denke alles bis 100 Hz ist normales Umgebungsrauschen. Um 2 kHz ist das zu hörende Rauschen.
Hey, goil, ich hab heute einen guten Tag! ;-P Dann kommt das Rauschen aus dem Verstärker, das Fiepen von vor dem Hochpass. Leg mal provisorisch die Eingangsmasse direkt am Batterie - Minus. Schau Dir den Lautstärkeregler an! Wie liegt sein Gehäuse auf Masse, direkt mit einem Draht oder über das Abschirmgeflecht der Signalleitung? mfg
Hallo, am Eingang des Aufwärtswandlers dürfte die "Verseuchung" am größten sein. Genau dort ist der Hochpass angeschlossen. Also Streut der Wandler über die Betriebsspannung gut ein. MfG
Der Hochpass sitzt momentan noch auf einem Steckbrett. Dort ist die Signalmasse direkt mit der Akkumasse verbunden. Den Lautstärkeregler habe ich jetzt rausgenommen. Ergab aber keine Änderung. Ich bin jetzt nochmal alle Vorschläge durchgegangen und zu dem Entschluss gekommen, dass das noch nicht wirklich viel geändert hat. Momentan habe ich wieder alle Massen so wie auf dem Bild gezeigt verbunden und jetzt rauscht es genau so als wenn ich die Masse zwischen Hochpass und Verstärker trenne. Was mir gerade aufgefallen ist, was eventuell interessant ist. Wenn ich den Stecker vom Akku trenne läuft die Musik noch einen kurzen Moment weiter. Ich denke bis sich die Kondensatoren entladen haben. In diesem Zeitraum sobald ich den Stecker vom Akku gezogen habe (Pluspol) ist das Rauschen verschwunden. Der Hochpass oder der Verstärker selbst kann das Rauschen eigentlich nicht verursachen. Denn wenn der Boost Konverter nicht angeschlossen ist läuft ja alles ohne Rauschen.
> ...Der Hochpass oder der Verstärker selbst kann das Rauschen eigentlich > nicht verursachen. Denn wenn der Boost Konverter nicht angeschlossen ist > läuft ja alles ohne Rauschen. Gut, oder weniger gut. Einen Versuch hast Du noch, bevor Du den Konverter verdrosseln und abschirmen musst: Schalte mal nen Ladekodensaor hinter den Konverter und nimm Masse des Verstärkers, Tiefpasses und Einganges an dessen Minuspols ab. Am Besten auch die Pluspole. Nimm 100 - bis 500 uF mit 30nF Kerko parallel. mfg
Achja: Reicht Dein Platz für einen größeren Akku? Konverter sind Dreckschleudern, gerade bei Audio. :-(( mfg
Frank schrieb: > Eine passive Schaltung kommt bei so einer tiefen > Frequenz nicht in Frage. Dafür bräuchte man riesige Spulen. Nun, wenn Du das so rigoros ausschließen willst... Deine Sache. Für einen passiven Hochpaß dieser Art wären sicherlich keine riesigen Mundorf Luftspulen erforderlich. Gerade bei so tiefen Frequenzen hätte ein kleiner Eisenkern immer mehr Vor- als Nachteile. Das Thema Größe siehst Du unter diesem Gesichtspunkt vielleicht zu begrenzt. Was die Argumente für eine passive Lösung gewichtiger erscheinen läßt, wenn man die Betrachtungsweise von "simpel, sicher, haltbar" für eine solche auf "relativ kompakt" hin ausdehnt. Frank schrieb: > als wenn ich die Masse zwischen > Hochpass und Verstärker trenne Schon versuchsweise mal den Anschluß des Akkus am Hochpaß weggelassen?
~Mercedes~ schrieb: > Reicht Dein Platz für einen größeren Akku? > Konverter sind Dreckschleudern, gerade bei Audio. :-(( Leider nein. Und würde ja dann wenn auch zwei Akkus in Reihe benötigen. ~Mercedes~ schrieb: > und nimm Masse des Verstärkers, Tiefpasses und Einganges > an dessen Minuspols ab. > Am Besten auch die Pluspole. Alle Minus und Pluspole abnehmen? Na dann ist mit Sicherheit Ruhe :) ~Mercedes~ schrieb: > Nimm 100 - bis 500 uF mit 30nF Kerko parallel. Hstte gerade nur 1000µF und 100nF zur Hand. Hat keine Änderung gebracht. oder auch schrieb: > Nun, wenn Du das so rigoros ausschließen willst... Deine Sache. Für > einen passiven Hochpaß dieser Art wären sicherlich keine riesigen > Mundorf Luftspulen erforderlich. Gerade bei so tiefen Frequenzen hätte > ein kleiner Eisenkern immer mehr Vor- als Nachteile. > > Das Thema Größe siehst Du unter diesem Gesichtspunkt vielleicht zu > begrenzt. Was die Argumente für eine passive Lösung gewichtiger > erscheinen läßt, wenn man die Betrachtungsweise von "simpel, sicher, > haltbar" für eine solche auf "relativ kompakt" hin ausdehnt. Ich habe schon oft aktive Filter verbaut. Und ich finde es mittlerweile sehr einfach. Nur das Problem mit dem Konverter trat vorher noch nie auf. Hast du einmal berechnen wie viele mH man für eine 65 Hz Trennfrequenz benötigen würde. Ich denke für eine relativ kompakte Küchenanlage ist soetwas unangebracht. Für Standlautsprecher würde ich da zustimmen.
oder auch schrieb: > Schon versuchsweise mal den Anschluß des Akkus am Hochpaß weggelassen? Masseverbindung meinst du? Also dass der Hochpass sein Nullpotential über die Signalmasse bekommt? Ja habe ich schon probiert. Rauschen!
@Frank, Vergiss es. Du musst den Konverter abschirmen und verdrosseln. Lass den Konverter weg und baue einen Akku mit richtiger Spannung ein! mfg
~Mercedes~ schrieb: > Du musst den Konverter abschirmen und verdrosseln. Was stellst du dir darunter vor? Eigentlich müsste doch nur der NE5532 irgendwie "geschützt" werden. Denn dem Audioverstärker schein der Konverter davor ja nichts auszumachen.
Na, so wie ich mitbekommen habe stört das "Schaltnetzteil" massiv, es könnte also übern Eingang, Ausgang und über die "Luft- schnittstelle" Hochfrequenz ausstrahlen, die Deine Komponenten stören oder vielleicht zum Schwingen anregen. Wenn ein Verstärker dolle raucht schwingt er eventuell. Lass den Hochpass weg und probiere. Rauscht der Verstärker auch ohne den Hochpass? Wenn Du einen 2 Verstärker hat, klemme ihn probeweise an und teste. Verdrosseln und abschirmen heisst: Baugruppe in Blechkasten, Betriebsspannung verdrosseln und abblocken, alle Ein und Ausgänge über "Durchführungskondensatoren". Ich würde einfach einen größeren Akku einbauen, der gleich die richtige Spannung hat, Fertig ist es! mfg
Frank schrieb: > Denn dem Audioverstärker schein der > Konverter davor ja nichts auszumachen. Hi, hatte bei Autoradios (Mini-Türmchen) immer dieselben Probleme, sobald Vorstufen-, Equalizer-, Radioteil- und Endverstärkermodul aus einer Spannungsquelle gespeist werden. (Nicht umsonst trennen netzteilbetriebene Geräte Spannungsversorgung für Vorstufen und Endstufen.) Da sich die separate Speisung im Auto relativ schlecht lösen läßt, kann eine Verbesserung nur durch eine gute Leitungsführung erreicht werden. Das heißt: Alle Minusleitungen laufen sternförmig auf den Punkt des niedrigsten Potenzials. Hier auf den Akku. Und mit dem Leitungsquerschnitt sollte man nicht geizen. Dann bekommt jede Einheit in der Plusleitung noch eine entsprechende Drossel und Siebung. Wenn alles nichts bringt, hilft nur noch Symmetrisierung und Potenzialtrennung der NF mit geeignetem Übertrager. Frank schrieb: > kommt der Verstärker (Chinakracher Platine mit TDA7492) Ist das ein Digitalverstärker? Könnte es sein, dass das "Rauschen" dann von der Endstufe selbst kommt, bzw. Interferenzen mit der SNT-Schaltfrequenz in den Hörbereich runtergemischt werden? Beitrag "Lautsprecher rauscht / Audio Signal berühren" ciao gustav
Karl B. schrieb: > Das heißt: Alle Minusleitungen laufen sternförmig auf den Punkt des > niedrigsten Potenzials. Hier auf den Akku. Okay da werde ich nochmal versuchen zu optimieren. Der Konverter hat ja eine Schraubklemme für Out+ und Out-. Die beiden Leitungen gehen ja eigentlich zu Verstärker. Out- müsste aber ja auch einfach Masse sein, also kann ich auch direkt vom Akku zum Verstärker gehen und keine direkte Masseverbindung zwischen Konverter und Verstärker herstellen. Karl B. schrieb: > Dann bekommt jede Einheit in der Plusleitung noch eine entsprechende > Drossel und Siebung. Die dienen dann als Tiefpass? Wie müsste man die Bauteile auslegen? Karl B. schrieb: > Ist das ein Digitalverstärker? > Könnte es sein, dass das "Rauschen" dann von der Endstufe selbst kommt, > bzw. Interferenzen mit der SNT-Schaltfrequenz in den Hörbereich > runtergemischt werden? Ja ist eine Digitalverstärker. Die Endstufe an sich rauscht nicht. Auch wenn nur Konverter und Endstufe angeschlossen sind gibt es kein Rauschen. Sobald aber der Hochpass auch dazu kommt rauscht es. Konverter und Endstufe scheinen also zu harmonieren. Nur Hochpass und Endstufe zusammen funktionieren aber auch ohne Probleme. Was eigentlich darauf schließen lässt, dass der Konverter irgendwie in den Hochpass streut. Nur wie lässt sich das beheben... ~Mercedes~ schrieb: > Ich würde einfach einen größeren Akku einbauen, der gleich die > richtige Spannung hat, Fertig ist es! So einfach ist das nicht. Ein akku mit 20 Volt lässt sich eigentlich nur mit 18650 Zellen selbst herstellen. Dann bräuchte ich aber mindestens 4-5 in Reihe. Dann wird es mit dem Laden der Zellen wieder wesentlich komplizierter..Darüber nachgedacht hatte ich natürlich bereits. Gerade weil die Lautsprecher nicht in meinem Besitz bleiben ist doch ein Bleiakku wesentlich pflegeleichter. Danke für eure Tips
Frank schrieb: > Was eigentlich darauf > schließen lässt, dass der Konverter irgendwie in den Hochpass streut. > Nur wie lässt sich das beheben... Hi, habe ich etwa übersehen, wie der Hochpass konkret schaltungsmäßig realisiert wurde? Ich nehme an, es ist in etwa so eine Schaltung wie im Bild. Frank schrieb: >> Dann bekommt jede Einheit in der Plusleitung noch eine entsprechende >> Drossel und Siebung. > > Die dienen dann als Tiefpass? Wie müsste man die Bauteile auslegen? So eine Drossel, wie im Bild gezeigt, könnte passen. (Stammt aus einer "Albrecht" Auto CB Funke.) ciao gustav
Karl B. schrieb: > habe ich etwa übersehen, wie der Hochpass konkret schaltungsmäßig > realisiert wurde? > Ich nehme an, es ist in etwa so eine Schaltung wie im Bild. Nein hast du nicht übersehen. Ich hatte nur gesagt, dass ich ihn mit FilterPro entworfen habe. Im Anhang ist der grundlegende Aufbau. Hochpass zweiter Ordnung in Sallen-Key Variante. Einzige Änderung ist, dass ich R1 verdoppelt habe und einen gegen GND und einen gegen VCC geschaltet habe. Damit lege ich das Signal auf die halbe Betriebsspannung. Habe ja keine negative Versorgungsspannung zur verfügung. Ansonsten den NE5532 mit 100n und 100µ Beschaltet und das wars eingentlich :) Karl B. schrieb: > So eine Drossel, wie im Bild gezeigt, könnte passen. (Stammt aus einer > "Albrecht" Auto CB Funke.) Na sowas lässt sich ja mal nicht eben ohne weiteres auftreiben. Kann man irgendwo nachlesen, welche Anforderungen an eine solche Drossel gestellt werden? Würde es auch reichen eventuell nur in die Plusleitung zum Hochpass eine Drossel zu legen? Dort fließst ja wesentlich weniger Strom. Dadurch könnte die doch bestimmt bisschen kleiner ausfallen, oder?
Frank schrieb: > Im Anhang ist der grundlegende Aufbau. Hi, ist praktisch der erste Teil der von mir angegebenen Schaltung, also vorne Hochpass, den Tiefpass dahinter kann man sich schenken. Frank schrieb: > Würde es auch reichen eventuell nur in die Plusleitung zum > Hochpass eine Drossel zu legen? OK, vielleicht reicht schon statt der gezeichneten Drossel L ein einfacher Widerstand von...(daumenpeil) 1 k Ohm? Mal probieren.... ciao gustav
Ich habe jetzt in Reihe zum NE5532 ein 1k Widerstand geschaltet. Hat leiter keine Veränderung gebracht. Mittlerweile ist es aber auch "nur" noch ein Rauschen und kein Fiepen mehr. Wer weiß vielleicht bekommt man das nicht weg. Der Hochpass funktioniert auch mit Rauschen, nur leider ist es so laut, dass man damit nicht entspannt Musik hören kann.
deine beiden Widerstände (weil, hast ja keine negative Betriebsspannung) gehen genau wohin? der eine auf die +20V und der andere gegen GND? Äxl
Äxl (geloescht) schrieb: > deine beiden Widerstände (weil, hast ja keine negative Betriebsspannung) > gehen genau wohin? der eine auf die +20V und der andere gegen GND? Nein die gehen auf +12V und GND. Der Hochpass wird direkt vom Akku versorgt und nicht vom Konverter. Frank
Falls noch irgendjemand eine Idee hat wie man das Problem beheben könnte wäre ich sehr dankbar. Falls nötig kann ich auch noch mehr Infos liefern. Einfach fragen. Aber ich denke ich habe alles soweit erzählt. Ist ja keine Raketentechnik. Ich habe noch ein paar Tage Zeit das zu lösen. Habe auch einiges in der Bastelkiste und die Apotheke mit dem "C" ist auch nicht weit. Falls es irgendwelche Teile zum ausprobieren bedarf. Es wäre doch echt schade wenn man das nicht irgendwie in den Griff bekommen würde. Das ganze mit Hochpass und Konverter klingt nämlich sehr gut wenn man so laut macht, dass man das Rauschen nicht mehr hört :) Gerne nehme ich auch Vorschläge entgegen wie man sonst die Spannung ehöhen könnte um mehr Dampf aus dem Teil zu bekommen. Eigentlich bin ich für alles offen was einigermaßen kompakt ist. Dazu zählt kein zweiter Bleiakku. Auch ein Lipo-Akku kommt nicht in Frage, da ich mich zu dem Thema gerade erst einlese. Frank
Was mir noch aufgefallen ist. Nach dem Anschalten ist das Rauschen zunächst sehr laut und wird dann langsam leiser. Scheint also irgendwie mit einem Kondensator zu tun zu haben. Ich hab gerade auch nochmal probiert was passiert wenn ich Konverter und Hochpass angeschlossen habe aber das Signal nicht durch den Hochpass schleife. Dann gibt es auch kein Rauschen...
Frank schrieb: > Äxl (geloescht) schrieb: >> deine beiden Widerstände (weil, hast ja keine negative Betriebsspannung) >> gehen genau wohin? der eine auf die +20V und der andere gegen GND? > > Nein die gehen auf +12V und GND. Der Hochpass wird direkt vom Akku > versorgt und nicht vom Konverter. Na gratuliere! Damit holst du dir schön den Input Switching Noise vom StepUp Schaltregler als Massebezug in deine Filterschaltung. Dieser Punkt (+ Input des OpAmps) braucht unbedingt einen Kondensator nach GND! Möchte fast wetten, wenn du da 'nen 10µF Elko parallel mit 100nF Keramik dranhängst, dann ist Ruhe. Die Versorgung des Filters parallel zum Eingang des Schaltreglers ist so ziemlich der Worst Case, weil ein Step-Up Schaltregler eingangsseitig mächtig Stromimpulse zieht. Und gerade auf den fertigen China-Modulen wird gern am nötigen Eingangskondensator gespart. Spontan fiele mir noch eine Möglichkeit ein, die Filterschaltung mit ruhiger Spannung zu versorgen: Pack den an den Ausgang des Schaltreglers und zwar über einen 7812 Linearregler, dann bekommt die Filterschaltung halbwegs saubere 12V statt Schalttransienten vom Step-Up Eingang. Aber wie soll man dir ohne vollständige Schaltungsdoku richtig helfen? --> Rück doch endlich mal den gesamten Schaltplan von der Filterschaltung raus, und zwar den, der auch dem tatsächlichen Aufbau entspricht, mit allen Bauteilen drin und nicht nur das Schnipselchen aus der Filter-Designsoft. Insbesondere die Versorgungsspannungen und deren Abblockung wären interessant...
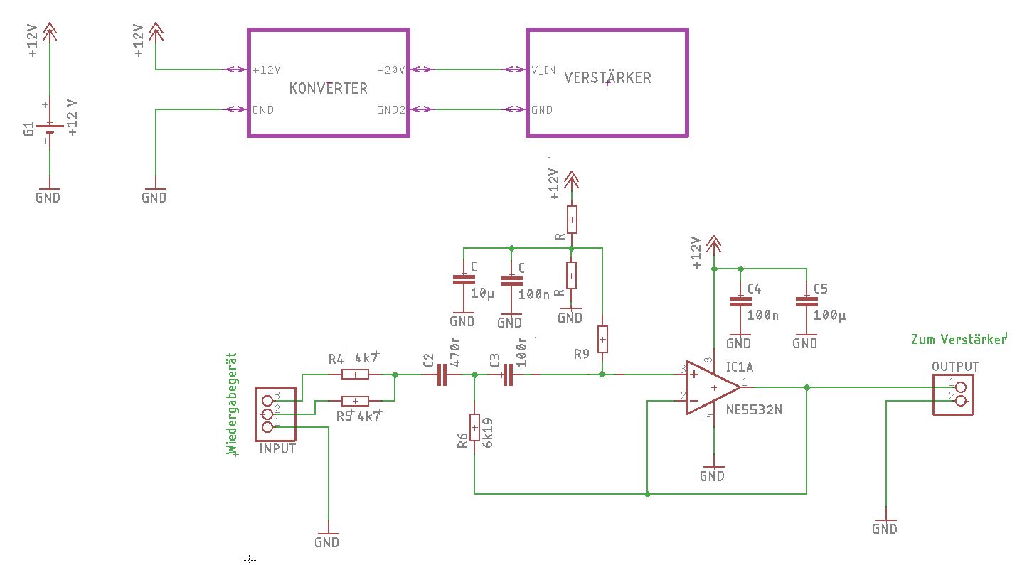
Thorsten S. schrieb: > Möchte fast wetten, wenn du da 'nen 10µF Elko parallel mit > 100nF Keramik dranhängst, dann ist Ruhe. Dann heute besser nicht ins Wettbüro :) Habs probiert ergab keine Änderung. War zwar ein 100n Folie aber das sollte ja nicht ausschlaggebend sein. Thorsten S. schrieb: > Die Versorgung des Filters parallel zum Eingang des Schaltreglers ist so > ziemlich der Worst Case, weil ein Step-Up Schaltregler eingangsseitig > mächtig Stromimpulse zieht. Und gerade auf den fertigen China-Modulen > wird gern am nötigen Eingangskondensator gespart. Laut Beschriftung sind 1000µ am Eingang. Thorsten S. schrieb: > Spontan fiele mir noch eine Möglichkeit ein, die Filterschaltung mit > ruhiger Spannung zu versorgen: > Pack den an den Ausgang des Schaltreglers und zwar über einen 7812 > Linearregler, dann bekommt die Filterschaltung halbwegs saubere 12V > statt Schalttransienten vom Step-Up Eingang. Werde ich morgen einmal ausprobieren. Klingt nach einer Möglichkeit. Thorsten S. schrieb: > Aber wie soll man dir ohne vollständige Schaltungsdoku richtig helfen? > --> Rück doch endlich mal den gesamten Schaltplan von der > Filterschaltung raus, und zwar den, der auch dem tatsächlichen Aufbau > entspricht, mit allen Bauteilen drin und nicht nur das Schnipselchen > aus der Filter-Designsoft. > Insbesondere die Versorgungsspannungen und deren Abblockung wären > interessant... Siehe Anhang.. Frank
Schau dir mal deine Schaltung an: Jedes Störgeräusch auf der +12V-Leitung wird über R2 (durch den Teiler R2/R3 halbiert) dem Audiosignal hinzugemischt. Der Teiler muss AC-mässig entkoppelt werden. siehe Anhang.
Frank schrieb: > Oops das Bild fehlte..sorry Super Erdschleife, das muß stören. Den Filter mußt Du auch nach dem Wandler versorgen.
Erstmal danke für eure Antworten. Peter D. schrieb: > Super Erdschleife, das muß stören. > Den Filter mußt Du auch nach dem Wandler versorgen. Habe ich auch schon probiert. Dadurch wurde das Rauschen aber noch stärker. Hat sich zwar verändert aber nicht ins Positive. Da würde dann ja höchstens die Variante mit dem 7812 nach dem Konverter in Frage kommen. Das habe ich noch nicht probiert. Eskimo schrieb: > Der Teiler muss AC-mässig entkoppelt werden. > siehe Anhang. Habe ich probiert. Mit der Kombination aus Widerstand in der Plusleitung (1k) und dem Umbauen der Schaltung konnte ich das Rauschen zumindest ein paar Dezibel verringern. Im Anhang sind zwei Bilder einmal mit Widerstand in Plusleitung einmal ohne.
Und die Schaltung sieht aktuell so aus..Leider noch zu laut das Rauschen
Frank schrieb: > Eskimo schrieb: >> Der Teiler muss AC-mässig entkoppelt werden. >> siehe Anhang. > > Habe ich probiert. Mit der Kombination aus Widerstand in der Plusleitung > (1k) und dem Umbauen der Schaltung konnte ich das Rauschen zumindest ein > paar Dezibel verringern. Im Anhang sind zwei Bilder einmal mit > Widerstand in Plusleitung einmal ohne. Hi, warum nicht die Variante im Bild mit invertierendem Verstärker nehmen? Beim nicht-invertierenden kopple ich ja die NF in den UB/2-DC-Zweig rein. Muss extra noch einen R dazwischensetzen, damit NF nicht "kurzgeschlossen" wird. Dann ist es wichtig, dass alle "Masse"-Anschlüsse tatsächlich im Aufbau auf einen Punkt beuzogen werden, sternförmig, ist in der Zeichnung etwas "schief" gegangen. Dann sollte direkt an den IC-Pins an den Diff-Eingängen noch jeweils ein C von ca. 100p bis 1 nF angeschlossen werden. Aber auch über den Ausgang kann Störspannung eingekoppelt werden. Daher auch am Ausgang ein entsprechender Kond. Hier mit 1nF gezeichnet. So müsste das gehen. Jedenfalls funktionierte der Verstärker im Bild (noch als Bandpass für die Sprachanhebung erweitert, hier nur Hochpass gezeichnet) an einem Funkgerät mit entsprechender HF-Einstreuungsgefahr. Natürlich ist noch eine Konservendose als Abschirmung ganz gut. ciao gustav
Danke für die Rückmeldung. Wenn ich die von dir gezeigte Schaltung in LTSpice simuliere bekomme ich kein Hochpassverhalten angezeigt. Für welche Grenzfrequenz ist deine Schaltung und womit hast du sie berechnet?
Möglich das der Widerstand am Eingang (R1) nicht 100k sondern 100 Ohm sein soll?
Ich werde dann mal probieren die Schaltung so wie im Anhanh gezeigt aufzubauen. Sollte ca. 60 Hz als Grenzfrequenz rauskommen. Meintest du das so mit den Kondensatoren an den Eingängen?
R14 hat 1KΩ? Ich weis, hattest Du oben geschrieben. Steht ja da. Ist das tatsächlich so? mach mal da nen 100Ω rein und/oder eine kleine Ferritperle auf ein Bein vom Widerstand, wenn Du nix UKW-Drossel mäßiges da hast. die Zuführung zumm UB/2 mach hinter den Widerstand in der Betriebsspannungzuleitung. (R11 an C9). U_OUT(-) vom Converter wär bei mir der Bezugspunkt. Von dort würde ich alle Masseverbindungen abgehen lassen. am Converterausgang tatsächlich noch eine 47µH-Drossel und davor und dahinter je einen 10µF Folienkondensator. Gern auch noch einen 4700µF/35V. Masse auch wieder direkt am U_OUT(-) vom Converter - da gibt es noch genug zu tun. Der INPUT kommt nicht an GND, sondern einzig an PIN4 vom NE5532. Nirgendwo anders drann. GND vom Filter bekommt auch einen eigenen Draht und geht zum Converter(-) Ausgang. Dort darf kein Strom fliessen, der für andere bestimmt ist. Den NF-Zweig mit abgeschirmten Kabel verlegen. der Schirm wird nur am Ausgang vom Filter angeschlossen, nicht am Verstärker. usw. Äxl
eben gesehen, C14 am (-) Eingang des NE5532 ist arg kontraprodutiv, hier wird jede kleine Störung, Rauschen etc. über ( (1/2PifC) / R15 ) als gegenkopplungsnetzwerk mit verstärkt. Bau ieber eine RC-Reihenschaltung zwischen beide INPUT-Pins. Auch der 1nF am Ausgang ist eher ungewöhnlich. bau dann lieber noch einen 100Ω direkt an den Ausgang (PIN1). Äxl
Danke für die Ausführliche Antwort. Äxl (geloescht) schrieb: > am Converterausgang tatsächlich noch eine 47µH-Drossel und davor und > dahinter je einen 10µF Folienkondensator. Wo bekomme ich denn eine 47µH Drossel her die den maximalen Strom von 6A des Konverters abkann? Selber wickeln? Oder meintest du die Drossel nur in die Leitung zum NE5532? Die 10µ Caps dann beide gegen Masse? Äxl (geloescht) schrieb: > R14 hat 1KΩ? Ich weis, hattest Du oben geschrieben. Steht ja da. Ist das > tatsächlich so? mach mal da nen 100Ω rein und/oder eine kleine > Ferritperle auf ein Bein vom Widerstand, wenn Du nix UKW-Drossel mäßiges > da hast. Ja ist momentan 1k. Werde mal 100R ausprobieren. Was meinst du mit Ferritperle? UKW-Drossel-mäßig hab ich nix da im moment.
Frank schrieb: > Wenn ich die von dir gezeigte Schaltung in > LTSpice simuliere bekomme ich kein Hochpassverhalten angezeigt. Für > welche Grenzfrequenz ist deine Schaltung und womit hast du sie > berechnet? Hi, LTSpice sieht die Potenziometer wohl nicht. Also, die Grenzfrequenzen sollen ja in gewissen Grenzen variabel sein, um dann noch "optimieren" zu können. Man kann das Filter so einstellen, dass sogar ein "Regeneration-" Effekt entsteht. Jetzt kommt die Frage noch, welches Gerät wird an den Eingang angeschlossen, und wie sieht das nachgeschaltete Gerät "eingangswiderstandsmäßig" aus. Die Schaltung im Bild hier ist übrigens für einen geringen Eingangspegel und höhere Nachverstärkung ausgelegt. ciao gustav
Frank schrieb: > Was meinst du mit > Ferritperle? so'n Ding mein ich https://www.reichelt.de/Daempfungsperlen/DFP-5-0/3/index.html?ACTION=3&GROUPID=3189&ARTICLE=7111 besser, als der 100Ω in der Zuleitung wäre evtl. soetwas https://www.reichelt.de/Funkentstoerdrosseln-axial/MISC-100-/3/index.html?ACTION=3&GROUPID=3181&ARTICLE=12151&SEARCH=Miniatur%2BFunkentst%25C3%25B6rdrossel&START=0&OFFSET=100& Die Siebdrossel in der 20V Converterplusleitung würde ich als kleinen Ringkern mit hohen Verlusten ausführen (eben KEINE Speicherdrossel). hab ich jetzt keine Idee, müsste ich auch erst suchen. Zur Not ersteinmal soetwas probieren? https://www.reichelt.de/Funkentstoerdrosseln-Ringkern/TLC-5-0A-47-/3/index.html?ACTION=3&GROUPID=3182&ARTICLE=105602&SEARCH=ringkern&START=0&OFFSET=100& Äxl
Wie groß ist denn das da alles, was Du genaut hast? Hattest Du schon Fotos eingestellt? mach das mal bitte... Äxl
Oah, das ist ja feines Fernbasteln hier! Ich hätte einen größeren Akku genommen, oder den Hochpass passiv gestaltet. mfg
Äxl (geloescht) schrieb: > Wie groß ist denn das da alles, was Du genaut hast? Hattest Du schon > Fotos eingestellt? mach das mal bitte... Im Anhang sind zwei Fotos. Das umstellen auf invertierenden Verstärker hat bisher keine Verbesserung gebracht. Der Lautsprecher ist 27*14*16 cm und hat ca. 4 Liter Volumen. Karl B. schrieb: > LTSpice sieht die Potenziometer wohl nicht. Ja stimmt. Aber auch mit Veränderung des 50kOhm Widerstandes ergab das bei mir kein Tiefpass. Hab ich wohl einen Fehler gemacht :) Äxl (geloescht) schrieb: > besser, als der 100Ω in der Zuleitung wäre evtl. soetwas > > https://www.reichelt.de/Funkentstoerdrosseln-axial/MISC-100-/3/index.html?ACTION=3&GROUPID=3181&ARTICLE=12151&SEARCH=Miniatur%2BFunkentst%25C3%25B6rdrossel&START=0&OFFSET=100&; Jetzt war ich geraqde beim Conrad und hab ein paar Teile besorgt. Soetwas hab ich aber nicht. Geht so eine mit Farbcode auch? https://www.conrad.de/de/drossel-axial-bedrahtet-100-h-35-017-a-b82141a1104j-1-st-535788.html ~Mercedes~ schrieb: > Ich hätte einen größeren Akku genommen, > oder den Hochpass passiv gestaltet. Das Thema hatten wir ja schon. In den meisten Subwoofern wird die Trennung zum Tiefmitteltöner aktiv vorgenommen. Genau aus dem Grund weil eine passive Trennung bei so tiefen Frequenzen unpraktikabel ist. Und zwei Bleiakkus sind einfach viel zu groß/schwer.
Frank schrieb: > Geht so eine mit Farbcode auch? Hi, ja, aber nur für den kleinen Vorverstärker. Es gibt bei den Drosseln mit Draht irgendwelche Resonanzstellen, die können dann mit einem Parallelwiderstand etwas gedämpft werden, falls es nötig werden sollte. ciao gustav
Hab gerade noch herausgefunden, dass wenn ich die beiden Kühlkörper des Konverters mit der Hand berühre und zusätzlich die andere Hand über den Konverter halte ist das Rauschen verschwunden. Scheint also echt irgendwas zu Strahlen. Wüsste jemand wie man dem auf den Grund gehen könnte?
Frank schrieb: > Hab gerade noch herausgefunden, dass wenn ich die beiden > Kühlkörper des > Konverters mit der Hand berühre und zusätzlich die andere Hand über den > Konverter halte ist das Rauschen verschwunden. Scheint also echt > irgendwas zu Strahlen. Wüsste jemand wie man dem auf den Grund gehen > könnte? Hi, nimm eine Metallplatte als Unterlage für den "fliegenden Aufbau". Und "erde" die. Hätte so wie so noch etwas zum Aufbau zu sagen. Viele Sachen sind aufbaubedingt. Habe mich vom Steckboard endgültig verabschiedet. Lieber etwas mehr an Verbrauch von Lötrasterplatten. ciao gustav P.S.: Noch Bedarf an Ferritperlen. Dann PN an mich.
Frank schrieb: > Hab gerade noch herausgefunden, dass wenn ich die beiden Kühlkörper des > Konverters mit der Hand berühre und zusätzlich die andere Hand über den > Konverter halte ist das Rauschen verschwunden. Du entwickelst dich ja zu einem richtigen Magier :-) > Wüsste jemand wie man dem auf den Grund gehen könnte? Vielleicht mal die Eingangs-Empfangsantenne (das unabgeschirmte Stück Draht) durch abgeschirmtes ersetzen. > nimm eine Metallplatte als Unterlage für den "fliegenden Aufbau". > Und "erde" die. falls das reicht hast du Glück. Frank schrieb: > weil > eine passive Trennung bei so tiefen Frequenzen unpraktikabel ist. Es gibt Spezialisten, die schleifen einfach ein RC-Glied in den Eingang des Verstärkers (oder 2 davon hintereinander für ein Filter 2. Ordnung) und sparen sich den Op-Amp.
Karl B. schrieb: > nimm eine Metallplatte als Unterlage für den "fliegenden Aufbau". > Und "erde" die. Du meinst an "-" vom Akku anschließen? Karl B. schrieb: > Hätte so wie so noch etwas zum Aufbau zu sagen. Was denn? Karl B. schrieb: > Viele Sachen sind aufbaubedingt. > Habe mich vom Steckboard endgültig verabschiedet. > Lieber etwas mehr an Verbrauch von Lötrasterplatten. Ja wenn nichts mehr hilft werde ich einfach probieren mal ein Layouot zu erstellen und das ganze dann auf Lochraster zu löten. Karl B. schrieb: > P.S.: Noch Bedarf an Ferritperlen. Dann PN an mich. Danke. Behalte ich im Hinterkopf :) Eskimo schrieb: > Du entwickelst dich ja zu einem richtigen Magier :-) Ich wusste es ! Eine gewisse Neigung zur Magie war bei mir schon immer vorhanden. Naja..Spaß bei Seite. Ich würde eher sagen zu einem nebenberuflichen ambitionierten Hobbybastler mit gefährlichem Halbwissen. Aber das ist ja das schöne am basteln. Man macht Fehler und lernt wenigstens noch etwas dabei. Eskimo schrieb: > Vielleicht mal die Eingangs-Empfangsantenne (das unabgeschirmte Stück > Draht) durch abgeschirmtes ersetzen. Probieren ich mal aus. Eskimo schrieb: > Es gibt Spezialisten, die schleifen einfach ein RC-Glied in den Eingang > des Verstärkers (oder 2 davon hintereinander für ein Filter 2. Ordnung) > und sparen sich den Op-Amp. Möglich..ich möchte aber die Filtergüte als Parameter nutzen. Das heißt ich möchte keine typische Abstimmung mit 0,707 Güte sondern etwas höher. Einfach aus dem Grund weil bei den vielen anderen Filtern die ich gebaut habe bei einer Butterworth-Abstimmung der Tiefton zu früh anfängt abzufallen. Habe bisher gute Erfahrung damit gemacht den Filter an der Grenzfrequenz so 1 db überschwingen zu lassen (Chebychev). Das heißt dafür bräuchte ich dann wieder ein LC-Glied und das gleiche Problem mit der großen Spule.
@Frank, Basteln macht Spass! Warum hörst Du nicht auf mich? So wird es nix! ;---)) Müssen alle Eltern die selben Fehler machen wie ihre Kinder? ;-))) Mache Nägel mit Köpfen. Baue den Filter auf eine doppelseitige Platine auf. Bauteileseite auf Masse, alle Bohrungen angesenkt. Kein Bauteil darf mit dieser Masse Kontakt haben. Auf der Unterseite der Platine befindet sich die Verdrahtung Deines Filters, wobei Du aus sternförmige Massenführung achtest. Obere und untere Masse hat nur an einer Stelle, nämlich dem Eingangstiefpass Verbindung! Das Ganze setzt Du in einen Kasten aus Leiter- plattenmaterial, Kupfer nach innen, an Masse liegend. Betriebsspannungseingang mit Tiefpass versehen! Das ist dann Deine Erste Baugruppe. mfg
> ...dem Eingangstiefpass Verbindung!
Ich mein natürlich den Tiefpass der Spannungsversorgung
Deines Filters, sorry. :-O
mfg
~Mercedes~ schrieb: > Ich hätte einen größeren Akku genommen, > oder den Hochpass passiv gestaltet. Das sagte ich von Anfang an. Eskimo schrieb: > Es gibt Spezialisten, die schleifen einfach ein RC-Glied in den Eingang > des Verstärkers (oder 2 davon hintereinander für ein Filter 2. Ordnung) > und sparen sich den Op-Amp. Eine Spule mit einem Cap ergäbe schon ein Filter 2. Ordnung. Mit 2 Caps (T-Filter) oder 2 Spulen (PI-Filter) ergäbe sich jeweils 3. Ordnung. Und zumindest letzteres ist doch definitiv steil genug. (Mit Widerständen ist das was anderes - sollten schon Drosseln sein. Außer, Du willst viele Stufen, und viel Nutzsignal-Dämpfung.) Könnte man wohl sogar mit simpler Festinduktivität (Widerstandsbauform) machen, denke ich bei Betrachtung Deines Schaltplanes (der Impedanzverhältnisse). Oben war ich mir nur noch nicht sicher, wie niederohmig das sein müßte, und habe daher "Eisenkern" (eine Nummer größer sind halt kleine Topfkerne bzw. sog. "Tonneninduktivitäten") erwähnt. (Das Audiophil-Geschwurbel "Eisenkern gibt bei Audio doch Verzerrungen", bla, bla, sind bei einer Induktivität in einem simplen Hochpaß völlig bedeutungslos. Es geht nicht um einen Überträger.) Eine passive Weiche auf Kleinsignal ist doch nicht mit einer Frequenzweiche vergleichbar... was denkst Du bloß, wie groß das wäre? Ich garantiere Dir: Zeigst Du daran Interesse, hast Du schwuppdich jemanden bei der Hand, der Dir achselzuckend passende Werte oder gar Bauteile aufzählt. Kleine_ oder _kleinste Bauteile (!).
oder auch schrieb: > Eine Spule mit einem Cap ergäbe schon ein Filter 2. Ordnung. Ja stimmt. Aber immer wenn ich es probiert habe zu berechnen kam ich zu keinem zufriedenstellenden Ergebnis. Wenn mir tatsächlich jemand auf die Sprünge helfen würde wie man das ganze passiv auslegen kann wäre ich nicht abgeneigt. Im Gegenteil. Ich lerne immer gerne dazu. War ansonsten vielleicht in dem Zusammenhang ein Kommunikationsfehler. Ich bin davon ausgegangen, dass mit "passiv" trennen nach dem Verstärker gemeint ist. Das Ergebnis, das ich erzielen möchte, zeigt das Bild im Anhang. Der Filter hat eine Güte von ungefähr 1,3 was ein leichte Überhöhung von ca. 3 db im Bass erzeugt. Fand ich bisher immer sehr angenehm klanglich. Gerade wenn Der Lautsprecher nicht so tief spielen kann vertuscht diese leichte Anhebung den fehlenden Bass. oder auch schrieb: > Eine passive Weiche auf Kleinsignal ist doch nicht mit einer > Frequenzweiche vergleichbar... was denkst Du bloß, wie groß das wäre? Wie gesagt, das war wohl ein Kommunikationsfehler :) oder auch schrieb: > Ich garantiere Dir: Zeigst Du daran Interesse, hast Du schwuppdich > jemanden bei der Hand, der Dir achselzuckend passende Werte oder gar > Bauteile aufzählt. > > Kleine_ oder _kleinste Bauteile (!). Gerne Gerne. ~Mercedes~ schrieb: > Mache Nägel mit Köpfen. > Baue den Filter auf eine doppelseitige Platine auf. > Bauteileseite auf Masse, alle Bohrungen angesenkt. > Kein Bauteil darf mit dieser Masse Kontakt haben. Ich habe leider nicht mehr die Zeit eine Platine zu ätzen und zu Bohren. Das heißt das ganze wird auf Lochraster aufgebaut werden und dementsprechend keine Massefläche wie du sie beschrieben hast möglich. Ich werde später mal ein Layout in Eagle erstellen und es hier hochladen. Dann könnt ihr wenn ihr wollt ja mal euren Senf dazugeben. Mal sehen wie gut das mit der sternförmigen Masse auf Lochraster funktioniert :) ~Mercedes~ schrieb: > Müssen alle Eltern die selben Fehler machen > wie ihre Kinder? ;-))) Was meinst du damit?
So ich hab mich mal kurz an ein Layout gewagt. Was meint ihr dazu? Ich habe die Masse hervorgehoben.
Frank schrieb: > Layout > Was meint ihr dazu? Prima. Ist gut genug. Wie du ja selbst schon festgestellt hast > Scheint also echt irgendwas zu Strahlen. > Denn wenn der Boost Konverter nicht angeschlossen ist > läuft ja alles ohne Rauschen. hast du mit dem Boost Konverter als Nebenwirkung einen Sender in Betrieb. Du musst verhindern, dass der in den empfindlichen Signalweg deiner Filter-Schaltung einstrahlen kann. Also Schirmkabel bis direkt zum Eingang. Genügend Abstand der Filter-Platine zum Konverter (und auch zum D-Amp, das ist der 2. Sender). Falls das nicht reicht, Metallblech zwischen die Baugruppen, das mit GND verbunden ist. Notfalls ein komplettes Metallgehäuse für die Filter-Platine. (vorher ausprobieren mit geGNDdeter Alu-Folie, was wo nötig ist)
So noch eine schnell Rückmeldung. Ich habe das ganze jetzt wie gezeigt auf Lochraster gebracht. Angeschaltet...Rauschen! Dann bisschen mit den Masseverbindungen experimentiert. Und dann auf einmal war Stille. Habe die Masseverbindung zwichen Hochpassplatine und Konverter getrennt. Das heißt die Hochpassplatine ist jetzt nur über die Signalmasse von der Endstufe angebunden. Ich bedanke mich für eure Unterstützung. Wieder was gelernt. Obwohl jetzt keiner weiß woran es lag. Höchstwarscheinlich einfach echt am blöden Steckbrett :) Egal jetzt funktioniert es genau so leise wie ohne Konverter.
Hi, die unbenutzen Ein-/Ausgänge des ICs 5532 auch beschalten. Vielleicht war das auch Teil des Problems. Der zweite OP Amp hängt in der Luft und produziert evtl. auch HF-Störungen?? Beitrag "Re: Unbenutzte Eingänge beim OpAmp - wie schalten?" ciao gustav P.S.: Frank schrieb: > Niemand eine Meinung dazu? Sternförmig sollte konsequent sternförmig sein. Der IC-GND Pin ist das Zentrum. Schau mal. Die Ub/2 -GND verkoppelt mit Signal-GND. Und Eingangs GND ist direkt mit Ausgangs GND verbunden. Mit Draht geht das natürlich einfacher als mit Layout. OK. Hätte mir das so gedacht. Und das 2. IC wird ja gebraucht, sonst hätte ich es auch noch entsprechend dem Vorschlag verdrahtet. Die pinken Drähte rechts im Bild. nicht gerade rechtwinklig und nicht gerade schönheitspreisverdächtig aber jedenfalls doch auf IC-GND bezogen. https://www.mikrocontroller.net/attachment/353245/Preamp_Bandpass.jpg
Frank schrieb: > Obwohl jetzt keiner weiß woran es lag. Prima! Ich wusste doch, Du bist ein Magier! ;-)
Bitte melde dich an um einen Beitrag zu schreiben. Anmeldung ist kostenlos und dauert nur eine Minute.
Bestehender Account
Schon ein Account bei Google/GoogleMail? Keine Anmeldung erforderlich!
Mit Google-Account einloggen
Mit Google-Account einloggen
Noch kein Account? Hier anmelden.

















