Hallo, ich muss optische Signale am Oszi messen bis ca 40MHz. Hab gedacht das wäre zu lösen mit einer Photodiode + TIA. Hat da jemand konkrete vorschläge oder vlt. einen Link/Literatur dazu? Danke schon mal :)
joggl schrieb: > Literatur dazu? In diesem Buch ist das Thema umfassend dargestellt: Jerald G. Graeme Photodiode Amplifiers, OP AMP Solutions
joggl schrieb: > Photodiode + TIA Was verstehst du unter TIA? transitorische ischämische Attacke? Oder Total Irritierende Applikation? Mit letzerer bin ich als SPS-Programmierer gezwungen zu arbeiten, sehe aber keinen Zusammenhang zur Photodiode.
Ja, diese Applikation ist Standard. Solange es nicht auch noch Low Noise & Low Light sein soll ...
Okay, das Buch hab ich schon in einem anderen Post verlinkt gesehen. Ist das empfehlenswert?
Signal kommt von einer LED und soll mit der Photodiode gemessen werden. Dann kann ich mit dem Oszi die Bandbreite von der LED bestimmen.
> Okay, das Buch hab ich schon in einem anderen Post verlinkt gesehen. Ist > das empfehlenswert? Die Alternative bestuende darin etwas 10Applikationen, den Artikel von Robert Pease und 10% vom T&S zu lesen. :) Das Buch ist schon sehr empfehlenswert wenn man etwas mit TIAs und Optik macht. Olaf
joggl schrieb: > Hat da jemand konkrete > vorschläge oder vlt. einen Link/Literatur dazu? http://electrooptical.net/www/frontends/frontends.pdf Beitrag "Re: Photodiode mit Transimpedanzverstärker"
joggl schrieb: > Signal kommt von einer LED und soll mit der Photodiode gemessen werden. > Dann kann ich mit dem Oszi die Bandbreite von der LED bestimmen. Hm, theoretisch ja, aber in der Praxis ist es immer so ein bisschen fraglich, wie zuverlässig Messungen sind wenn die korrekte Funktionalität des Messgeräts nicht verifziert wurde, oder? Das hat ja auch eine Bandbreite ...
Ich wuerd den Transimpedanz mal weglassen und die Diode gleich an das Oszilloskop anschliessen, auf 50 Ohm, allenfalls mit Vorspannung. Und dann die Photodiode gleich auf die Photodiode. Vorausgesetzt die Photodiode bringt die Bandbreite. Die Bandbreite der Photodiode kann man mit einem anlogen Oszilloskop messen, indem man die Photodiode an den Bildschirm des Oszilloskops haelt.
Ja, direkt am oszilloskop werden ich testen. Aber sollte ich das oszilloskop nicht auf 1MOhm stellen statt 50Ohm? Falls das nicht funktioniert nehmen ich den TIA. Habt ihr da Fischgerichte welcher gut zu verwenden ist?
Wenn du 1 MOhm dranhängst, ist die Zeitkonstante RC = 1M*C_pd, wobei C_pd die Kapazität der Photodiode ist. Egal wie die ist, auf irgendwelche MHz kommst du damit auf keinen Fall.
Joggl schrieb: > Ja, direkt am oszilloskop werden ich testen. Aber sollte ich das > oszilloskop nicht auf 1MOhm stellen statt 50Ohm? Ähem. Für eine Bandbreite von 40MHz darf bei einem Lastwiderstand von 50Ohm die Fotodiodenkapazität maximal 80pF betragen. Das ist leicht erreichbar. Bei 1MOhm wären es maximal 4fF...
Joggl schrieb: > Falls das nicht funktioniert nehmen ich den TIA. Habt ihr da > Fischgerichte welcher gut zu verwenden ist? ^^^^^^^^^^^^^ Was muss man denn eintippen dass "auto-vervollständigen" da so einen Schmarrn draus macht?
Serviervorschlag? Ich hatte mal einen TIA gebaut. Hier ein Video: https://youtube.com/watch?v=ITzfutnEGL0
Hallo Joggl, mit nem LT6230 hab ich sowas mal gemacht. Mit einer BPW34 bin ich auf 40MHz gekommen. http://www.farnell.com/datasheets/1599634.pdf?_ga=2.5443834.815314303.1523980802-69749553.1523980802 Schaltbild ganz am Ende des Datenblatts. Ich hatte 12V Bias anstatt 200V. R2 hatte ich auf +2V gelegt, dann konnte ich den mit 10V anstatt +-5V versorgen.
Zitronen F. schrieb: > Ich wuerd den Transimpedanz mal weglassen und die Diode gleich an das > Oszilloskop anschliessen, auf 50 Ohm, allenfalls mit Vorspannung. Und > dann die Photodiode gleich auf die Photodiode. Vorausgesetzt die > Photodiode bringt die Bandbreite. Als erstes würde ich der Diode eine satte Spannung in Sperrrichtung verpassen, um die Kapazität zu verringern.
oder fertig kaufen: https://www.thorlabs.com/thorproduct.cfm?partnumber=DET10A2 >ich muss Klingt nicht nach Hobbyprojekt. Da sind 144€ fast geschenkt.
podom schrieb: > oder fertig kaufen: > https://www.thorlabs.com/thorproduct.cfm?partnumber=DET10A2 Das ist doch auch nur eine Fotodiode mit Batterie und Bias-Netzwerk.
Herrlich, Fischgerichte. Eigentlich sollte da Vorschläge stehen. Ja, also ich besorg mir verschiedene Dioden und dann werden die direkt mal ans oszi gehängt. Außerdem bestll ich gleich noch ein zwei TIAs mit. Kostet ja fast nix :) Bisher steht der LT6230 im Raum. Hat sonst noch jemand einen den er empfehlen kann?
joggl schrieb: > Bisher steht der LT6230 im Raum. Hat sonst noch > jemand einen den er empfehlen kann? OPA380 und wenn der zu langsam ist dann den OPA657
Wenn es von der Empfindlichkeit ausreicht, ist der Weg direkt auf 50 Ohm schon gut. Ein TIA bei 40 MHz ist alles andere als trivial, und dann weiß man immer noch nicht wie er sich verhält. Bei 50 Ohm Widerständen ist das HF verhalten dagegen eher einfach zu testen und ggf. bekannt. Mit einer genügend kräftigen LED kann die Intensität ausreichen. Viele blaue LEDs sind sehr schnell und man könnte ggf. ein solche schnelle LED als Referenz, bzw. Test für den Empfänger nutzen.
joggl schrieb: > Ja, also ich besorg mir verschiedene Dioden ... Du könntest deine Besorgungsrunde vielleicht auf Pin Photodioden fokussieren. Ausreichende spektrale Überschneidung zwischen deiner Sende-LED und der Detektordiode kann die Suche noch gezielter ablaufen lassen.
Ja, PIN Dioden sind im Fokus bei der Auswahl. Suche gerade noch weiße LEDs. Da gibt es ja zwei arten das weiße Licht zu erzeugen: 1. Blaue LED + Phosphor schicht 2. RGB LED in einem Gehäuse In frage kommt bei mir nur Variante zwei, da Variante eins eine zu geringe Grenzfrequenz hat. Ich kann aber keine LEDs finden die weißes Licht haben und drei Dioden in einem Gehäuse haben mit nur zwei Anschlüssen. Gibt es da eine Spezielle Bezeichnung dafür oder bleibt mir nur die Option RGB LEDs zu benutzen und einzeln anzusteuern?
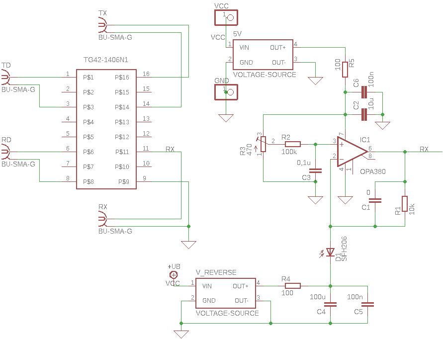
Ich bin gerade dabei die Schaltung für den Empfänger zu bauen. Bin mir aber noch ein wenig unsicher bezüglich Einbaurichtung von der Diode und der Vorspannung dafür. Außerdem frag ich mich noch ob ich mit dem Ausgang vom OPA380 direkt in den Übertrager rein kann oder ob der OPA380 eine 2kOhm Last braucht. Was meint ihr? Gerne dürfen auch noch andere Sachen/Anregungen geäußert werden :)
Sapalott, ist das ein wirres Schaltbild. Ist V_reverse eine positive oder eine negative Spannung? Gegenüber dem Datenblatt des Opa380 (ein schneller OpAmp mit integriertem Auto-Zero) ist Deine Diode umgekehrt polarisiert. Falls V_reverse positiv ist, bewirkt eine Beleuchtung der Diode einen zunehmenden Stromfluß in Sperrichtung durch diese, dem der OpAmp mit einer Ausregelung in negative Richtung begegnen möchte, was er (aufgrund der einseitigen Versorgung) nur kann, wenn Deine Bias-Spannung entsprechend hoch eingestellt ist. Der Hersteller schlägt vor, den OpAmp-Ausgang mit einem R nach GND zu ziehen, damit der Ausgang näher ans Rail kommen kann. Ist V_reverse dagegen negativ, ist die Diode in Vorwärtsrichtung geschaltet. Was dann geschieht ist maßgeblich abhängig von der Höhe von V_reverse, würde vermutlich aber eine Sättigung des OpAmp bewirken, da er nicht genügend Strom liefern kann, um die über die Diode abfallende Spannung signifikant zu ändern und damit die Spannung am positiven Eingang (mind. 0V) des OpAmp immer über der Spannung des negativen Eingangs (V_reverse + Vorwärtsspannung der Diode) liegt. Der Ruhestrom durch das Poti für die Biaseinstellung ist gigantisch (ca. 8 mA oder so - das ist schon an der Grenze für den dauerhaften Strom durch ein Standard-Poti). Die Sache mit dem Doppeltransformator (TG42-1406N1), zweimal 1CT:1CT, gedacht für 10Base-T, und den SMA-Anschlüssen kapiere ich nicht. Ist das auf 50 Ohm ausgelegt? Willst Du an beiden Seiten eine Last anschließen können und der OpAmp soll gleichzeitig eine Seite treiben? Ein Gleichstrom durch den Trafo, so wie im Schaltbild gezeigt, geht nicht. In diesem Fall verliert der OpAmp-Ausgang, der durch die Trafowicklung (R = 0.3 Ohm) nach GND gezogen wird. Warum besitzt Dein Opa380 Symbol die NC Pins 1 und 8, aber nicht NC Pin 5?
Ja da Schaltbild ist noch wirr. Ich bemüh mich, dass das noch besser zu gestalten. V-reverse ist positiv. Macht es einen Unterschied ob ich die Diode drehe und damit auch v-reverse negativ mache(was mit den Spannungsquellen die ich hab nicht so gut umsetzbar wäre) oder ist das egal? Im Datenblatt ist sie anders herum drinnen. Was wäre ein angebrachten Ruhestrom durch das Poti? 1mA? Der Übertrager wird benötigt um das Signal an eine andere Schaltung die schon existiert anzukoppeln. Doppelt deswegen weil es auch noch einen Sender gibt der hier auf der Platine mit an die Hauptplatine angekoppelt wird. Die sma Buchsen sind da weil es einzelne Platinen sind die so verbunden werden können.
Ich hab die wichtigsten Komponenten hier mal mit LTSpice simuliert und den Übertrager mit einem Kondensator gekoppelt. Das sollte soweit passen oder ?
Bitte melde dich an um einen Beitrag zu schreiben. Anmeldung ist kostenlos und dauert nur eine Minute.
Bestehender Account
Schon ein Account bei Google/GoogleMail? Keine Anmeldung erforderlich!
Mit Google-Account einloggen
Mit Google-Account einloggen
Noch kein Account? Hier anmelden.

