Hallo Hilde, HildeK schrieb: > Habe vor vielen Jahren (ca 1980) mal einen solchen Geradeausempfänger > für DCF-Empfang gebaut. Als Filter verwendete ich einen 77,5MHz Quarz, > extra geschliffen für diesen Zweck (es gab damals eine Firma namens > Wuttke). Der Quarz ist zwar 5cm lang, aber die Filtereigenschaften waren > hervorragend. Volltreffer bei der Suche im WWW... Ich bin auf der Suche nach genau so einem Quarz. Und ich habe, ungefähr zur gleichen Zeit wie du, ziemlich genau das selbe gemacht, wie du: Einen Geradeausempfänger für DCF-Empfang. Als Filter verwendete ich einen 77,5 kHz Quarz, extra geschliffen für diesen Zweck (es gab damals eine Firma namens Wuttke). Der Quarz ist zwar 5cm lang... Das war ja nicht billig. Dazu 13 Nixie-Röhren und einen Haufen 74LSxx. Jetzt wollte ich auch wieder einen solchen Empfänger bauen, aber nicht, um die Uhrzeit zu empfangen, sondern um die 77,5 kHz als Referenz für eine 10 MHz PLL-Schaltung zu verwenden. Und so wollte ich dich fragen, ob du zufällig deinen Quarz noch hast und abgeben kannst. Kaufen kann man die nicht, schleifen lassen vielleicht, aber wohl kaum zu erträglichen Preisen, und Stimmgabelquarze scheinen mir herzlich ungeeignet für diesen Zweck. Der Empfänger soll möglich schmalbandig mit dem einen Quarz sein. Wenn die Sekundenpulse nur noch schwach ausgebildet wären, Größenordnung 1 Hz Bandbreite, wäre das sehr vorteilhaft. Aber das wäre wohl zu viel verlangt. Ralf Berres hat es ja offensichtlich noch erheblich aufwändiger getrieben. 300 DM für 4 Quarze - ich glaube, das passt zu dem, was ich bezahlt habe. Aber 6 Hz tiefer passt bei mir nicht. Ich habe meinen Quarz noch, aber der läuft seit über 40 Jahren in meinem DCF77-Empfänger auf dem Wohnzimmerschrank - den werde ich niemals schlachten(!). (Den Empfänger, nicht den Schrank.) Die 77,5k - 10MHz-PLL ist schon fertig, ich betreibe sie, indem ich meinen DCF77-Empfänger anzapfe. Dafür geht seit einigen Wochen ein Kabel quer durch das Wohnzimmer... Das soll weg... Und vielleicht hat ja noch jemand so ein Teil. Wir waren offensichtlich nicht die Einzigen, die das gemacht haben. Bin gespannt. Grüße, DZDZ
Der Zahn der Zeit schrieb: > Quarz für schmalbandiges DCF77-Filter > Ich habe meinen Quarz noch, aber der läuft seit über 40 Jahren in > meinem DCF77-Empfänger - den werde ich niemals schlachten(!). Für normale DCF77-Empfänger werden solche Filterquarze nicht mehr benötigt. Du kannst dort problemlos einen anderen Empfänger einbauen. Mit einer Zwischenplatine am besten so, das Du das jederzeit zurückbauen kannst. Dann hast Du Deinem eigenen Filterquarz frei für Deinen Referenzempfänger.
Gibt's mittlerweilen für 2Euro20 bei diversen Händlern. Sind halt mittlerweilen etwas kleiner geworden, wie alle moderneren Quarze. FT243-Gehäuse ist out of date!
Hmmm, ich habe Anfang letzten Jahres etwa 50 Stück gekauft. Wo? Muss mal alte Rechnungen filzen. Old-Papa
Kennst du Guckel? Gibste ein: "quarz 77.5 khz". Kriegste 4 Händler auf den ersten drei Seiten.
Helmut -. schrieb: > Gibt's mittlerweilen für 2Euro20 bei diversen Händlern. Keinen gefunden. Bitte einen Link auf einen Händler.
Bei digikey gibt's einen Hersteller. 1.2Euro oder so. Aber 20-30 ppm daneben ist nicht wirklich so der Hammer...
Der Zahn der Zeit schrieb: > Hallo Hilde, HildeK bitte! :-) - ich bin nicht weiblich ... Der Zahn der Zeit schrieb: > Jetzt wollte ich auch wieder einen solchen Empfänger bauen, aber nicht, > um die Uhrzeit zu empfangen, sondern um die 77,5 kHz als Referenz für > eine 10 MHz PLL-Schaltung zu verwenden. Und so wollte ich dich fragen, > ob du zufällig deinen Quarz noch hast und abgeben kannst. Tja, ich habe nur einen und er läuft nach wie vor in meiner DCF-Uhr. Brauche ich also noch und kann ihn nicht weggeben! Tut mir leid! Da geht es mir genauso wie dir :-). Der Zahn der Zeit schrieb: > Der Empfänger soll möglich schmalbandig mit > dem einen Quarz sein. Wenn die Sekundenpulse nur noch schwach > ausgebildet wären, Größenordnung 1 Hz Bandbreite, wäre das sehr > vorteilhaft. Aber das wäre wohl zu viel verlangt. Die Bandbreite konnte man schön mit einem normalen Trimmpoti - als Last geschaltet - einstellen. Meine Uhr läuft so mit 10-15Hz BB, weniger ist auf Kosten des Signalpegels auch möglich. Ob 1Hz noch brauchbar geht, habe ich nie ausprobiert, da sind ja die mir wichtigen DCF-Pulse fast weg. Helmut -. schrieb: > Gibt's mittlerweilen für 2Euro20 bei diversen Händlern. Sind halt > mittlerweilen etwas kleiner geworden, wie alle moderneren Quarze. Ich bin mir nicht sicher (habe es nie getestet), ob die genauso gut als Filterquarz verwendbar sind. Hat da jemand Erfahrung?
HildeK schrieb: ... > Ich bin mir nicht sicher (habe es nie getestet), ob die genauso gut als > Filterquarz verwendbar sind. Hat da jemand Erfahrung? Schau mal hier, da wurde ein Quarz als Vorfilter verwendet http://www.robotrontechnik.de/html/forum/thwb/showtopic.php?threadid=15374&time=1562776781&s=83415d490d328a4d4b3de72293bd3d15 Old-Papa PS: Wenn ich am anderen Rechner bin, schau ich mal nach alten Rechnungen, glaube aber, die waren vom Segor in Berlin. Old-Papa
Hallo Hilde K, einen solchen Quarz kann ich dir anbieten. Hatte vor Jahren eine Schaltung aus der Funkschau Sonderheft Nr.: 34 mit Erfolg nachgebaut. Einen einzigen Quarz 77.5 KHz habe ich noch. Falls noch Interesse besteht, PN an mich. Beste 73
HildeK schrieb: > HildeK bitte! :-) - ich bin nicht weiblich ... Sorry - aber das Missverständnis hat sich aufgedrängt. HildeK schrieb: > Ich bin mir nicht sicher (habe es nie getestet), ob die genauso gut als > Filterquarz verwendbar sind. Hat da jemand Erfahrung? Ich halte es für ziemlich ausgeschlossen, dass sie gut geeignet sind, deswegen schrieb ich oben: > und Stimmgabelquarze scheinen mir herzlich > ungeeignet für diesen Zweck Diese Quarze, die mir hier mehrfach an's Herz gelegt werden, haben einen Serienwiderstand von ca. 50 kOhm (nicht 50 Ohm, sondern 50 kOhm!), und wie man da einen anständigen Filter von machen soll, wäre mir schleierhaft. Die Serienresonanz nehmen und die Parallelkapazität gegenphasig kompensieren? Ich gehe davon aus, dass die Resonanzfrequenz auch für diese Quarze für Parallelresonanz spezifiziert ist, also fällt dieser Ansatz wohl ohnehin flach. Parallelresonanz bei 15 pF Lastkapazität - mit sehr hoher Impedanz einkoppeln (und dabei dann wieder für die Weitab-Selektion die Parallelkapazität bei der Einkopplung kompensieren)? 15 pF entsprechen bei 77 kHz ca. 100 kOhm, und um eine eine hohe Güte des Schwingkreises zu erreichen, sollte die Einkopplung mit dem 10^2- bis 10^3-fachen (10 - 100 MOhm) erfolgen. Nein, da glaube ich nicht dran. Damit lässt sich nicht erreichen, was mit einem normalen (5 cm langen) Quarz erreichbar ist. Es gibt allerdings Empfänger ICs, die mit solchen Quarzen arbeiten. Ich bin da skeptisch... (Die haben auch nur einen Dekoder-Ausgang, aber leider keinen für den Träger, deswegen sind sie für mich ohnehin nicht interessant.) Für Oszillatoren sind die Stimmgabelquarze natürlich gut geeignet: Ihre extrem geringen Ströme sind in Batterie-Uhren wichtig. Nebenbei: Solche Quarze habe ich, und dass die bei DigiKey nicht sehr teuer und lieferbar sind, hatte ich auch schon herausgefunden. Nein, so uninformiert bin ich nicht. DZDZ
Bodo M. schrieb: > Hallo Hilde K, > einen solchen Quarz kann ich dir anbieten. Hatte vor Jahren eine > Schaltung aus der Funkschau Sonderheft Nr.: 34 mit Erfolg nachgebaut. > Einen einzigen Quarz 77.5 KHz habe ich noch. > Falls noch Interesse besteht, PN an mich. > > Beste 73 Nicht Hilde K sondern HildeK - ich bin ja fast froh, nicht alleine darauf herein gefallen zu sein ;-) Aber ich war es, der so einen Quarz gesucht hatte. Er müsste dann im HC6-Gehäuse mit mehreren cm Länge sein. Eine PN kann ich dir schicken. Vor Jahren? Meine DCF77-Empfänger war auch durch einen Funkschau-Artikel initiiert, aber das war vor Jahrzehnten - vor 1980 oder so, und es war kein Sonderheft. VY73 DZDZ
Hallo DZDZ, wahrscheinlich weißt Du es und es geht Dir ums Prinzip, falls nicht: Mit Oszillatordisziplinierung durch GNSS (GPS, Galileo etc.) fährt man heute meist besser, besonders wenn man nicht in direkter Nähe von Mainflingen wohnt. Die Ausbreitungszeit schwankt bei Langwelle mehr als beim Sichtkontakt zu den Satelliten.
Hallo HildeK, kann passieren. Also der Quarz hat folgende Abmasse: Breite 18.2mm Höhe 44.2 mm Dicke 8 mm Ich versuche mal 2 Bilder anzuhängen. Beste 73
Bodo M. schrieb: > Hallo HildeK, > kann passieren. Kein Problem. Ich weise nur gelegentlich darauf hin. Nicht ich suche den Quarz, sondern "Der Zahn der Zeit" sucht ihn. Ich habe einen in Betrieb - es war die nur Frage, ob der bei mir übrig ist.
ZF schrieb: > Hallo DZDZ, > > wahrscheinlich weißt Du es und es geht Dir ums Prinzip, falls nicht: Mit > Oszillatordisziplinierung durch GNSS (GPS, Galileo etc.) fährt man heute > meist besser, besonders wenn man nicht in direkter Nähe von Mainflingen > wohnt. Die Ausbreitungszeit schwankt bei Langwelle mehr als beim > Sichtkontakt zu den Satelliten. Ja, ich weiß es. Solche "Gerätchen" (GPS-DO) gibt's fertig zu kaufen, und die müssen nicht unbedingt mehr kosten, als ein individuell geschliffener Quarz. Und dass sie eine bessere Referenz als DCF77 liefern, habe ich durch meinen Aufbau auch erfahren: Die Sekunden-Pulse kommen mit einer nicht vernachlässigbaren Phasenverschiebung an (zumindest aus meinem Empfänger), die für eine Referenzfrequenz in meinem Rahmen sich mit endlicher Lock-In-Zeit nur begrenzt ausregeln lassen, aber noch erträglich sind. Mit GPS wäre noch viel "Luft nach oben". Es geht mir, zumindest zum Teil, tatsächlich um's Prinzip. Deinen Hinweis hier finde ich wichtig, denn ich empfehle nicht, meinen Weg zur Erzeugung einer Referenzfrequenz zu gehen. DZDZ
Hallo Der Zahn der Zeit , wer lesen kan ist stetz im Vorteil! Sorry. Die Abmasse und die Bilder des Quarzes habe reingestellt. Wenn du an dem Quarz noch Interesse hast, PN an mich. Beste 73
Bodo M. schrieb: > Wenn du an dem Quarz noch Interesse hast, PN an mich. Die müsste bei dir schon angekommen sein. Ich bin "positiv überrascht", dass sich hier 3 weitere Personen eingefunden haben, die vor langer Zeit das selbe - oder fast das selbe - wie ich mit solchen Quarzen gemacht haben. Eine schöne Erfahrung! Hattest du deinen schleifen lassen, oder gab es den damals irgendwo ab Lager? Nebenbei, nicht so wichtig: Hast du technische Daten dazu, insbesondere die spezifizierte Parallelkapazität? Hier auch mal ein Bild von meinem "Zeitempfänger" (es ist nach meiner Definition keine Uhr). Das waren noch Zeiten... DZDZ
Hallo Der Zahn der Zeit, zu deiner "Uhr" toll, dass war noch Technik! Diese Quarze habe ich so gegen Anfang der 80 Jahre gekauft. Da hatte ich noch nicht so viel Ahnung was Parallelkapazität und Co. so bedeuten. Ich hatte nur das Projekt aus der Funkschau vor mir und wollte das nachbauen. Alle Bauteile bestellt und aufgebaut. Erster Aufbau 6 von 10 Punkten! Zweiter Aufbau war ok und lief einwandfrei. Zu meinem heutigen Bedauern war es für mich damals nicht so wichtig was das Fotografieren anbelangte.Tja, was soll's. Aber deinen Aufbau mit Röhren, echt gut. Hast du ein Bild von der Vorderseite, mit laufender Uhr? Gibt es Unterlagen zu deiner Uhr? Beste 73
Unterlagen habe ich nicht mehr. Ich müsste wenigstens mal die Empfänger-Schaltung (das Board an der Seite) heraus zeichnen. Und damals ging es mir genauso wie dir: Keine Ahnung von Parallel- und Serienresonanz, Bürdekapazität, Ziehbereich... Es hat aber funktioniert, und das tut es immer noch. Nach wenigen Jahren alle Nixies ausgetauscht und schätzungsweise 3 x die Elkos im Netzteil... Bild von soeben. Der Oszi hat da oben auf dem Wohnzimmerschrank seinen Stammplatz, weil ich damit hin und wieder die Empfangsstörungen analysiere (noch ein Problem bei der Verwendung von DCF77 als Referenz). Und mit dem Tastkopf zapfe ich das 77,5 kHz-Signal für meine PLL ab. Hat noch jemand den Funkschau-Artikel von damals?
Der Zahn der Zeit schrieb: > sondern um die 77,5 kHz als Referenz für > eine 10 MHz PLL-Schaltung zu verwenden. Da gab es mal einen Schaltungsvorschlag, die 10MHz auf 77,5kHz herunter zu teilen und damit einen Quarz zu ziehen. Taugt nicht wirklich, weil die Kurzzeitstabilität des Trägers nicht so toll ist. Seriöse Schaltungen arbeiten mit dem 1Hz-Signal und integrieren über viele Stunden. >> (es gab damals eine Firma namens Wuttke). >> Der Quarz ist zwar 5cm lang, >> aber die Filtereigenschaften waren hervorragend. Und kostete bescheidene 57 DM, habe ich in Erinnerung. HildeK schrieb: > Die Bandbreite konnte man schön mit einem normalen Trimmpoti - > als Last geschaltet - einstellen. Kam der Widerstand nicht parallel dran, der Quarz war als Reihenschwingkreis geschaltet. > Meine Uhr läuft so mit 10-15Hz BB, Genau diese 15Hz wurden damals empfohlen. Eine geringere Bandbreite erhöht die Zeitabweichung, wobei die PTB 'Abweichung' ja sehr eng ausgelegt hat. Harald W. schrieb: > Für normale DCF77-Empfänger werden solche Filterquarze > nicht mehr benötigt. Der Küchenuhr ist das egal. Ansonsten habe ich bei modernen Superhets mit schneller Regelung ein heftiges Phasenjittern des Rechtecksignals gesehen, was bei dem klassischen Geradeausempfänger nicht auftritt. ----------- Die Funkschau-Schaltung samt Beschreibung sollte ich noch im Regal haben. Ich hoffe, dass die Tage dazu komme, die zu scannen.
Manfred schrieb: > Kam der Widerstand nicht parallel dran, der Quarz war als > Reihenschwingkreis geschaltet. Der Quarz war in Reihe zum Signal, also Serienschwingkreis. Das Poti war dann am Ausgang des Quarzes als Last geschaltet. Je niederohmiger, desto schmalbandiger.
Der Zahn der Zeit schrieb: > Jetzt wollte ich auch wieder einen solchen Empfänger bauen, aber nicht, > um die Uhrzeit zu empfangen, sondern um die 77,5 kHz als Referenz für > eine 10 MHz PLL-Schaltung zu verwenden. Moin, ist das heute überhaupt noch sinnvoll, DCF als Ref. zu nutzen? Ich hatte an diversen Stellen gelesen, dass DCF mittlerweile den Träger pseudophasenmoduliert. Ist das dann nicht kontraproduktiv? Ich hatte nämlich ebenso vor, meinen alten Geradeausempfänger irgendwann umzustricken, weil ich noch zwei dieser Quarze "geerbt" habe.. Für sachdienliche Antworten schon mal Danke.
Der Zahn der Zeit schrieb: > Hat noch jemand den Funkschau-Artikel von damals? Es gibt wohl mehrere Leihbüchereien, die auch solche alten Hefte archiviert haben.
Michael M. schrieb: > > Moin, > ist das heute überhaupt noch sinnvoll, DCF als Ref. zu nutzen? Ich hatte > an diversen Stellen gelesen, dass DCF mittlerweile den Träger > pseudophasenmoduliert. Ist das dann nicht kontraproduktiv? Nein, es ist nicht mehr sinnvoll. Ich habe (weil ich ne Macke habe?) sowohl DCF-basiertes (das teure FA-Teil) als auch ein GPS-basiertes (Eigenbau) und zum Schluss dann ein Rubidiumnormal im Regal. Das GPS läuft seit Jahren 24/7 durch und ist quasi meine Werkstattreferenz. Als jch in diesem Thema gebaut habe, habe ich die alle gegeneinander antreten lassen. GPS und Rubidium waren über Stunden wie eineige Zwillinge, das DCF ist ständig gewandert. Dabei in Summe zwar auch +/- 0, doch ständig hin und her. Wenn es denn gerade läuft. Bei den ganzen Schaltnetzteilen im Haus, setzte es immer wieder mal aus. Nachts war am besten. (logisch) > Ich hatte nämlich ebenso vor, meinen alten Geradeausempfänger irgendwann > umzustricken, weil ich noch zwei dieser Quarze "geerbt" habe.. > > Für sachdienliche Antworten schon mal Danke. Lass es und bau oder kauf notfall eine der inzwischen angebotenen GPS Referenzen. Old-Papa
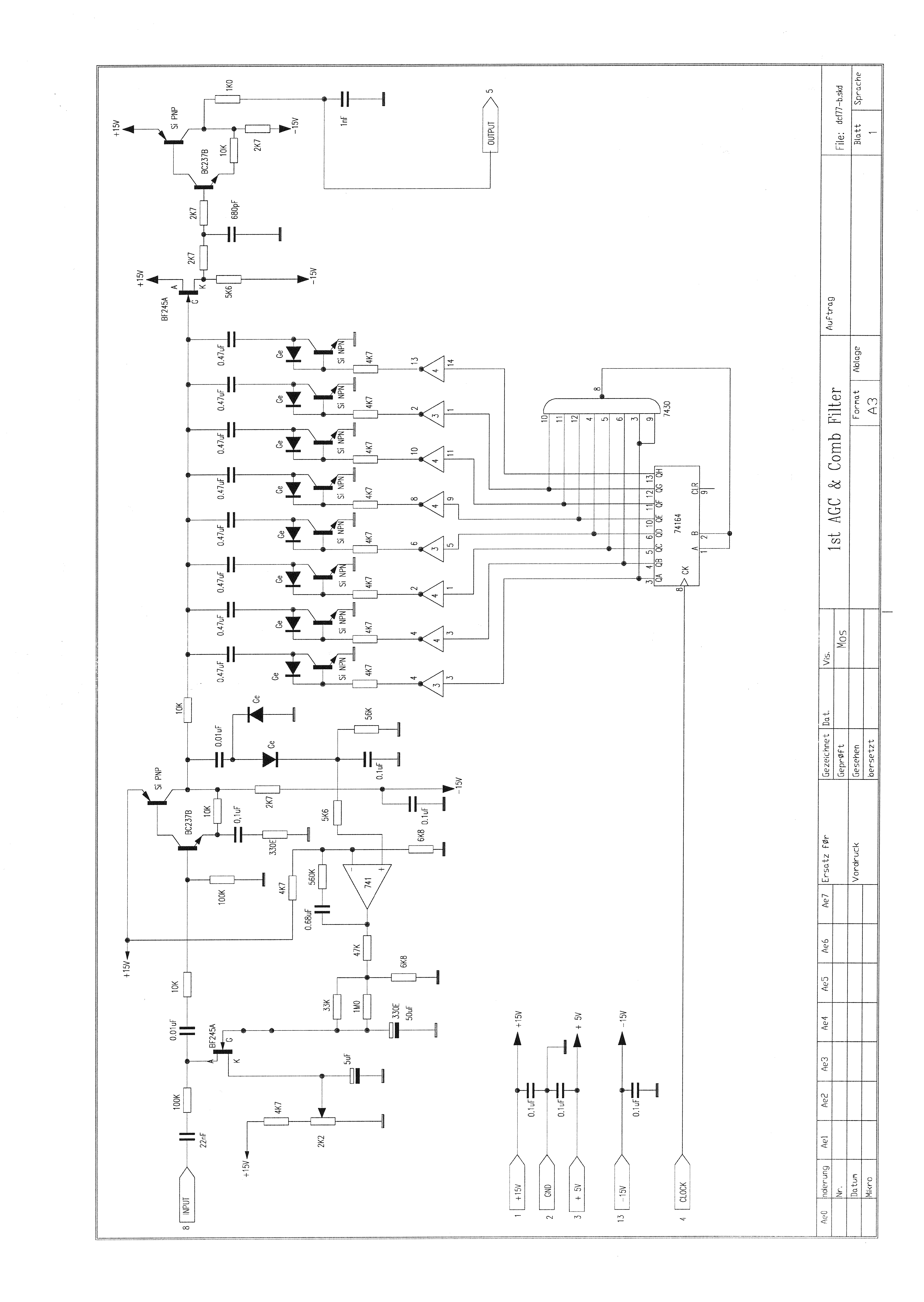
Manfred schrieb: > Und kostete bescheidene 57 DM, habe ich in Erinnerung. Ja, mit 13% MWSt. und Versandkosten hab ich das selbe bezahlt (1980). Manfred schrieb: > Kam der Widerstand nicht parallel dran, der Quarz war als > Reihenschwingkreis geschaltet. Im Anhang meine Schaltung von damals - die heute noch arbeitet. Eigenentwicklung, einzig der Teil zwischen T5 und T6, der Demodulator, war aus der Funkschau abgekupfert. Durch den großen Elko kann der rund 10dB Signalschwankungen abfangen und demoduliert noch korrekt.
Old P. schrieb: > Lass es und bau oder kauf notfall eine der inzwischen angebotenen GPS > Referenzen. Wenn du das primär aus rein kommerziellen Aspekten siehst, wenn du möglichst schnell eine zuverlässige und genaue Referenz brauchst, stimme ich dem voll zu. Wenn du aber andere Motivationen hast, z. B., dich als Hobby mit der Technik im Detail befassen oder etwas Eigenes auf die Beine stellen willst, dann mach' es genau so! Deshalb tue ich das auch. Mich interessieren hier verschiedene Teillösungen, die ich ggf. anderswo einsetzen will. Da bringt mir eine Kauf von etwas Fertigen _überhaupt nichts_. Und bei aller Zweitklassigkeit der Lösung: Sie reicht bei mir. Gerade so eben. Einen GPS-DO kaufe ich später vielleicht dennoch. Wenn es keine Hobby-Bastler mehr geben würde, die Sachen machen, die man auch fertig kaufen würde, wenn alle nur noch Fertiges (aus China) kaufen würden, dann würde es bald schlecht um technisch qualifiziertes Personal in Deutschland stehen. Noch schlechter, als es im internationalen Vergleich jetzt schon ist, noch schlechter, als jetzt schon an Hochschulen geklagt wird. Dort wissen Maschinenbau-Anfänger (zu) oft nicht mal mehr, was Rechtsgewinde oder M3 bedeutet. Kann man ja alles fertig kaufen - muss man nicht selber schrauben. Es gibt (gute) Einkäufer und es gibt (gute) Konstrukteure bzw. Entwickler. Beide sind wichtig. Vor letzteren habe ich mehr Respekt. Und ich halte sie für wichtiger. Aber die fallen nicht vom Himmel. DZDZ
Old P. schrieb: > Nein, es ist nicht mehr sinnvoll. Danke für die Antwort; nun liegt es an mir, eine Entscheidung zu fällen, BEVOR ich anfange, umzustricken... Manfred schrieb: > Da gab es mal einen Schaltungsvorschlag, die 10MHz auf 77,5kHz herunter > zu teilen und damit einen Quarz zu ziehen. Taugt nicht wirklich, weil > die Kurzzeitstabilität des Trägers nicht so toll ist. Seriöse > Schaltungen arbeiten mit dem 1Hz-Signal und integrieren über viele > Stunden. Wäre das Integrieren eine machbare Lösung? Welche Genauigkeit ließe sich damit erreichen? Gibt's Erfahrungs-/Messwerte?
Der Zahn der Zeit schrieb: > Jetzt wollte ich auch wieder einen solchen Empfänger bauen, aber nicht, > um die Uhrzeit zu empfangen, sondern um die 77,5 kHz als Referenz für > eine 10 MHz PLL-Schaltung zu verwenden. welche Stabilität und maximale Abweichung von der 1MHz Sollfrequenz strebst du denn an? Ich hatte damals unzählige Lösungen aufgbaut und ausprobiert. Auch Bauanleitungen aus Funkschau Elrad Elektor und wie die Zeitschriften noch alle heisen. Ralph Berres
Ralph B. schrieb: > welche Stabilität und maximale Abweichung von der 1MHz Sollfrequenz > strebst du denn an? Mit einer PLL ist meine Abweichung von 10 MHz im Mittel genauso groß wie die Genauigkeit der Atom-Uhr (war es eine Caesium-Fontaine?) der PTB. Im Mittel heißt: Es gibt Schwankungen. Und Signalausfälle. Ich arbeite bzw. spiele seit längerer Zeit mit VCXOs mit weitem Ziehbereich (Dazu gibt's andere Threads hier), und denke über rein digitale DCF-Uhren nach (nur eine Doppel-Antenne, dahinter direkt ein 2-Kanal-ADC und den Rest macht ein FPGA - kein Empfänger, kein Verstärker). Gedankenspiele - dabei wird es wohl bleiben. Der Auslöser war der Bedarf an einer genaueren Frequenzmessung meiner VCXOs als es mein unkalibrierter HAMEG 8021 erlaubte. Also wollte ich "mal auf die Schnelle" mit (m)einem VCXO und dem vorhandenen DCF77 Zeitempfänger eine 10 MHz-Referenz zum Kalibrieren machen. Um es so hinzubekommen, wie es jetzt läuft, war es nicht so trivial, wie einen GPS-DO zu kaufen und ich habe erheblich mehr gelernt und Erfahrung gesammelt, als wenn ich was Fertiges gekauft hätte. Die PLL ist auf Leiterplatte, einen passenden Empfänger wollte ich jetzt noch als I-Tüpfelchen dazu machen. Da graust es jedem Einkäufer, der weiß, wo man schneller etwas Besseres fertig kaufen kann. Die Schwankungen beruhen auf ganz kleinen Phasensprüngen im 77,5 kHz-Signal bei den Sekundenimpulsen. (Eine Phasenmodulation, die oben vermutet wurde, beobachte ich nicht.) Diese Phasensprünge bewirken bei der Frequenzmessung mit 10 Sekunden Torzeit eine Schwankung von ca. +/-0,3 Hz, das sind +/-0,3 * 10^-7. Das ist ein kleiner Bruchteil der Grundgenauigkeit des HM8021, vollkommen zur Kalibrierung ausreichend, aber sichtbar. Langsamere Schwankungen, z. B. durch unterschiedliche Ausbreitungsbedingungen, kann ich unter diesen Umständen natürlich nicht mehr identifizieren. Du hattest doch auch den Bandfilter mit 4 Quarzen gemacht - wie hat das geklappt? DZDZ
DCF77 war früher(tm) mal geeignet, um ein Frequenznormal zu bauen. Es gab da sogar einen Bausatz von ELV, welcher einen Geradeausempfänger mit etlichen TCA440/A244D mit unterschiedlichen Regelzeitkonstanten realisiert, um die Amplitudenmodulation aus dem Signal zu entfernen. Ein 10 MHz XO wurde dann per PLL an die Trägerfrequenz angebunden. Heute ist diese Methode nicht mehr zu gebrauchen, da Wetterdaten für Wetterstationen phasenmoduliert auf dem Signal übertragen werden. Diese Pseudo-Phasenmodulation heißt so, weil die Langzeitstabilität der Trägerfrequenz sich nicht wesentlich ändert, aber dafür die Kurzzeitstabilität erheblich und diese ist nun einmal entscheidend für die Genauigkeit einer relativ kurzen Messung. Mein derzeitiges Frequenznormal ist auch ein DCF77-Normal, allerdings als Superhet-RX aufgebaut. Der 10 MHz OCXO (Isotemp) wird per PLL an den Sekundenimpuls des Signals angebunden. Egal wie die Phase des Trägers nun ist, die Amplitudenmodulation erfolgt hochgenau. Der Nachteil dieser Lösung ist eine recht lange Rastzeit von mehreren Minuten bis zu einer Stunde, aber das Teil lässt man schon aufgrund des Quarzofens dauerhaft durchlaufen. Fertige GPSDOs sind billiger! Viele Grüße! Sven
Der Zahn der Zeit schrieb: > Diese Phasensprünge bewirken bei > der Frequenzmessung mit 10 Sekunden Torzeit eine Schwankung von ca. > +/-0,3 Hz, das sind +/-0,3 * 10^-7. das ist etwa das was man mit einer analogen PLL mit DCF77 erreichen kann. Aber auch nur dann wenn der Mars die richtige Konstellation zum Venus hat und obendrein Vollmond ist. Der Zahn der Zeit schrieb: > Du hattest doch auch den Bandfilter mit 4 Quarzen gemacht - wie hat das > geklappt? Das bandfilter hat hervorragend funktioniert. Siehe http://df6wu.de/Bauanleitungen%20Messtechnik/DCF-Frequenznormal/ Wie ich das Projekt 1994 gestartet habe, hatte ich mit unglaublich vielen Schwierigkeiten zu kämpfen. Unter anderem mit sehr viel HF_Müll in der Nähe der 77,5KHz. Die 5te Oberwelle der Zeilenfrequenz des analogen Fernsehens war nur 625Hz entfernt, und hatte bis zu 40db höhere Pegel erzeugt als das eigentliche DCF77 Signal. Ein einpoliges Filter hatte bei mir nur eine weitabselektion von knapp 30db. Stimmgabelfilter wurden durch das Störsignal hoffnungslos übersteuert und es entstanden Phasenmodulationen im Filter. Deswegen war bei mir ein Ladderfilter mit 4 Quarzen entstanden, mit 10Hz Bandbreite und einer Weitabselektion von über 80db. Die eigentliche PLL hatte ich Anfangs auch analog lösen wollen. Doch die Regelzeitkonstante von fast 3 Stunden war mit analogen Bauelemente nicht realisierbar. Diese Regelzeitkonstante benötigt man aber wenn man wie ich es anstrebte eine Stabilität von 10exp-9 erreichen wollte. Das funktionierte letztendlich nur mit eine digitalen Regelschleife. Die PLL kann aber nur die Langzeitstabilität garantieren. Die Kurzzeitstabilität muss der zu disziplinierende Quarzofen selbst bereitstellen. Und so ging es von Rückschlag zu Rückschlag weiter, bis es letztendlich ein gut 1000 DM teures Projekt geworden ist, welches heute noch läuft. Ralph Berres
Hab hier noch einen Funkschau-Artikel von 1991: DCF77-Synchro-Oszillator ud aus der Design&Elektronik von 1990: Atomzeit für Ihren PC (mit 8751). Wenn's interessiert, jage ich's mal durch den Scanner!
Der Zahn der Zeit schrieb: > Old P. schrieb: >> Lass es und bau oder kauf notfall eine der inzwischen angebotenen GPS >> Referenzen. > Wenn du das primär aus rein kommerziellen Aspekten siehst, wenn du > möglichst schnell eine zuverlässige und genaue Referenz brauchst, stimme > ich dem voll zu. Nun, meine GPS-Referenzen habe ich bisher alle selber gebaut (ja, es waren mehrere), doch es gibt inzwischen wohl auch Bausätze (die meinte ich mit kaufen) > Wenn es keine Hobby-Bastler mehr geben würde, die Sachen machen, die man > auch fertig kaufen würde, wenn alle nur noch Fertiges (aus China) kaufen > würden, dann würde es bald schlecht um technisch qualifiziertes Personal > in Deutschland stehen. Der Zug ist leider schon in voller Fahrt. Ich zumindest bau vieles noch selber, wenn es Zeit hat und sinnvoll ist. Z. B. habe ich Bauanleitungen für DSOs auf der Festplatte, dennoch habe ich mir zwei gekauft (und eins umgebaut, Thread hier im Forum), weil sinnvoller. Ich habe auch mal ein DMM gebaut (komplett mit Gehäuse usw.) das liegt irgendwo, weil Fluke und Konsorten danach kamen ;-) Also, Du hast mich offenbar falsch verstanden ;-) Old-Papa
Sven L. schrieb: > Fertige GPSDOs sind billiger! so ist es. Der von SDR-Kits kostet keine 200 Euro und funktioniert mindestens genauso gut wie mein damals gebauter DCF77 Frequenznormal. Nur waren solche Geräte damals unerschwinglich teuer, genau wie Rubidiumfrequenznormale ( welches übrigens kein Primärnormal ist ). Ralph Berres
Von der Auswertung der Sekunden-Impulse halte ich wenig. Man ignoriert 77499 Schwingungen, mit denen man viel schneller viel präziser eine Phasenabweichung bestimmen kann. Problem dabei, zumindest bei mir: Die Amplitudenschwankung. Mein nächster Schritt wäre, die PLL während der Sekunden-Impulse und noch ein bisschen danach zu disablen, so dass mir pro Sekunde ca. 50000 Phaseninformationen mit dem gleichen Phasenrauschen zur Verfügung stehen, wie die eine, die alle Sekunde ausgewertet wird. Aber was ich jetzt habe, ist gut genug. Mit der Auswertung der Sekunden-Impulse müsste man 50000 Sekunden messen, bis man die Phase genauso gut bzw. genau ge- bzw. ermittelt hat. Die Störungen durch den früheren Röhren-TV habe ich durch genaue Ausrichtung der Antenne in den Griff bekommen. Bei den Störungen durch den jetzigen LCD-TV, der mit CCFLs arbeitet, geht das nicht. Nach dem Einschalten läuft einer der CCFL-Wandler nach dem anderen durch die 77,5 kHz - nach ca. 1/4 Stunde sind sie alle durch und habe ich wieder Empfang. Ralph: Ein enormer Aufwand (und Erfolg) bei dir, Gratulation! Ja Sven, fertige GPSDOs sind billiger, das wissen wir doch alle. Aber darum geht es doch gar nicht. Phasenmodulation kann ich definitiv nicht erkennen, und ich müsste sie sehr deutlich sehen.
Sven L. schrieb: > Heute ist diese Methode nicht mehr zu gebrauchen, da > Wetterdaten für Wetterstationen phasenmoduliert auf > dem Signal übertragen werden. Die Modulationsfolge ist so gewählt, dass der resultierende Phasenfehler über eine Sekunde gemittelt (!) gleich Null ist. Denkt hier eigentlich jeder, dass die Typen von der PTB völlig bescheuert sind? > Diese Pseudo-Phasenmodulation heißt so, weil die > Langzeitstabilität der Trägerfrequenz sich nicht wesentlich > ändert, Sie ändert die Langzeitstabilität überhaupt nicht. > aber dafür die Kurzzeitstabilität erheblich und diese > ist nun einmal entscheidend für die Genauigkeit einer > relativ kurzen Messung. ??? DCF77 liefert, grob geschätzt, 10^5 Trägerpulse je Sekunde. Man muss also etwa 10^4 Sekunden warten, damit man mit der Auflösung überhaupt in die Nähe der Region 10^-9 kommen kann. 10^4 Sekunden sind knapp drei Stunden. Die offiziell empfohlenen PLL-Zeitkonstanten für hochwertige DCF77-Empfänger liegen im Bereich einiger Stunden (abhängig von Tag oder Nacht). Auf dieser Zeitskala ist die Phasen- modulation völlig irrelevant.
Egon D. schrieb: > Die Modulationsfolge ist so gewählt, dass der resultierende > Phasenfehler über eine Sekunde gemittelt (!) gleich Null > ist. Die PLL läuft bei mir mit 2,5 kHz, nicht mit 1 Hz. 77,5 kHz/31 und 10 MHz/4000. Und ich könnte Phasen-Abweichungen im Bereich ab ca. 200 ns, bezogen auf eine Frequenz, die über mehrere Sekunden die gemittelte Phase wiedergibt, deutlich erkennen. > Denkt hier eigentlich jeder, dass die Typen von der PTB > völlig bescheuert sind? Nein. Aber denkt hier einer, ich wäre es? Oder ist die Phasenmodulation < 200 ns? > DCF77 liefert, grob geschätzt, 10^5 Trägerpulse je Sekunde. > Man muss also etwa 10^4 Sekunden warten, damit man mit der > Auflösung überhaupt in die Nähe der Region 10^-9 kommen kann. Prinzipiell nein. Kennst du nur Frequenzzähler oder auch reziproke Frequenzzähler? Theoretisch reicht ein Trägerpuls für beliebige Genauigkeit. Dass der Unterschied zwischen Theorie und Praxis hier sehr groß ist, ändert nichts an der Aussage. > Die offiziell empfohlenen PLL-Zeitkonstanten für hochwertige > DCF77-Empfänger liegen im Bereich einiger Stunden Wäre interessant. Link?
Manfred schrieb: > Die Funkschau-Schaltung samt Beschreibung sollte ich noch im Regal > haben. Da ist der Artikel von 1974, steckt als Fotokopie seit 24 Jahren in der Plastikhülle und hat etwas Schärfe eingebüßt.
Der Zahn der Zeit schrieb: > Egon D. schrieb: >> Die Modulationsfolge ist so gewählt, dass der resultierende >> Phasenfehler über eine Sekunde gemittelt (!) gleich Null >> ist. > > Die PLL läuft bei mir mit 2,5 kHz, nicht mit 1 Hz. 77,5 kHz/31 > und 10 MHz/4000. Und ich könnte Phasen-Abweichungen im Bereich > ab ca. 200 ns, bezogen auf eine Frequenz, die über mehrere > Sekunden die gemittelte Phase wiedergibt, deutlich erkennen. Äähh... und?! Das beweist nur, dass die von Dir gewählte Regelzeitkonstante für die Verwendung als Normalfrequenz VIEL zu klein ist. >> Denkt hier eigentlich jeder, dass die Typen von der PTB >> völlig bescheuert sind? > > Nein. Aber denkt hier einer, ich wäre es? Nein, wieso denn? Nochmal auf Anfang: Hier kursierte die Behauptung, DCF77 sei wegen der Phasenmodulation des Trägers als Normalfrequenz untauglich. Meine Aussage dazu war: Das ist nach meinem Kenntnisstand falsch, denn die Modulationsfolge wurde so gewählt, dass sich die voreilenden und nacheilenden Phasen bereits innerhalb einer einzigen Sekunde ausgleichen. Der mittlere Phasenfehler bei Integrationszeiten, die deutlich größer als eine Sekunde sind, ist somit Null. Davon völlig unberührt ist die Tatsache, dass der Funkkanal selbst Phasenfluktuationen verursacht, zu deren Beseitigung man u.U. noch deutlich länger mitteln muss. >> DCF77 liefert, grob geschätzt, 10^5 Trägerpulse je Sekunde. >> Man muss also etwa 10^4 Sekunden warten, damit man mit der >> Auflösung überhaupt in die Nähe der Region 10^-9 kommen kann. > > Prinzipiell nein. Aber praktisch doch -- denn das Problem am Funkkanal sind die schwankenden Ausbreitungsbedingungen und die dadurch hervorgerufenen Phasenfluktuationen. > Kennst du nur Frequenzzähler oder auch reziproke > Frequenzzähler? Irrelevant. Reziproke Zähler sind nur bei kurzzeitstabilen Signalen anwendbar, aber genau das ist der Funkkanal eben nicht . > Theoretisch reicht ein Trägerpuls für beliebige Genauigkeit. > Dass der Unterschied zwischen Theorie und Praxis hier sehr > groß ist, ändert nichts an der Aussage. Doch -- denn das hat nichts mit dem Unterschied von Theorie und Praxis zu tun, sondern damit, dass eine Messmethode, die kurzzeitstabile Signale erfordert, nicht für Signale anwendbar ist, die nicht kurzzeitstabil sind. >> Die offiziell empfohlenen PLL-Zeitkonstanten für hochwertige >> DCF77-Empfänger liegen im Bereich einiger Stunden > > Wäre interessant. Link? Leider keiner. Stand in einer alten PTB-Broschüre (pdf); die habe ich auf die Schnelle aber nicht wiederfinden können.
Nachtrag: Egon D. schrieb: >>> Die offiziell empfohlenen PLL-Zeitkonstanten für hochwertige >>> DCF77-Empfänger liegen im Bereich einiger Stunden >> >> Wäre interessant. Link? > > Leider keiner. Stand in einer alten PTB-Broschüre (pdf); die > habe ich auf die Schnelle aber nicht wiederfinden können. "Zeit- und Normalfrequenzverbreitung mit DCF77", auffindbar bei der PTB über Google.
Gebhard schrieb: > Keinen gefunden. Bitte einen Link auf einen Händler. z.B. http://www.andyquarz.de/ Fragen kostet nichts.
Wolfgang schrieb: > Gebhard schrieb: >> Keinen gefunden. Bitte einen Link auf einen Händler. > > z.B. http://www.andyquarz.de/ > Fragen kostet nichts. Vorher ins Google "Andyquarz" eingeben auch nicht, es gab da mal Probleme. Old-Papa
Manfred schrieb: > Da ist der Artikel von 1974, steckt als Fotokopie seit 24 Jahren in der > Plastikhülle und hat etwas Schärfe eingebüßt. Manfred, vielen Dank! Das war jetzt sehr hilfreich! Ich habe mich damals (1974/5) relativ eng an die vorgeschlagene Schaltung gehalten. Sie wieder zu haben, kann mir jetzt irgendwelche Eingriffe deutlich vereinfachen. Ich sollte z. B. wenigstens den damals mit wenig Hintergrundwissen "irgenwie auch" gemachten Quarzfilter optimieren. Egon, wir werden uns niemals gegenseitig überzeugen können. Es lohnt sich nicht, wenn wir uns daran abarbeiten. Andyquarz scheint ein guter Tipp zu sein. Unter 1,5 MHz immerhin auf Anfrage.
Der Zahn der Zeit schrieb: > Egon, wir werden uns niemals gegenseitig überzeugen können. Es lohnt > sich nicht, wenn wir uns daran abarbeiten. Sorry wenn ich es sagen muss. Egon hat aber zu großen Teilen recht. Das waren genau die Erfahrungen die ich 1992 auch machen musste, wie ich meine Kiste gebaut habe. Ich hatte dabei sogar noch Hilfe durch einen Rohde&Schwarz Mitarbeiter, welcher mich auf manche Probleme aufmerksam gemacht hat, und mir auch Lösungswege aufgezeigt hat. Ralph Berres
Der Zahn der Zeit schrieb: > Egon, wir werden uns niemals gegenseitig überzeugen > können. Es lohnt sich nicht, wenn wir uns daran > abarbeiten. Ich weiss zwar nicht einmal, in welcher konkreten Frage wir unterschiedlicher Meinung sind, aber offenbar kann man nicht alles haben. Nun ja.
Hi Ralph, es geht nicht um einzelne Punkte, in dem er recht hat, vielleicht nur weil wir aneinander vorbei reden und uns missverstehen. Das alles auseinander zu sortieren geht mir zu weit. Im Gespräch unter 4 Augen ließe sich das alles klären, wir würden uns einig werden, aber hier führt das nur zu erhöhtem Adrenalinspiegel. Das hasse ich. Grüße, DZDZ
Der Zahn der Zeit schrieb: >... > Andyquarz scheint ein guter Tipp zu sein. Unter 1,5 MHz immerhin auf > Anfrage. Hmmmm, lies mal hier: Beitrag "Wo kann man Schwingquarze kaufen" Aber vielleicht ist er ja wieder im Lot. Old-Papa
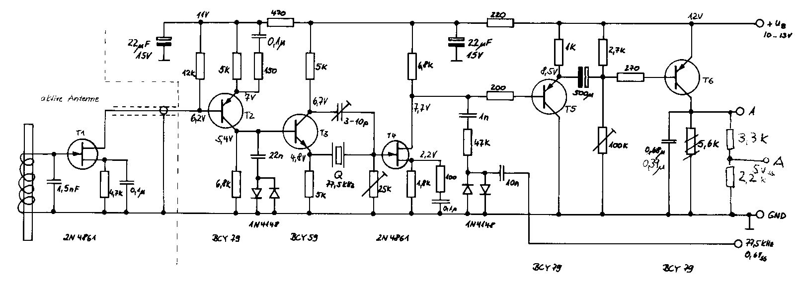
Darf ich Euch auch noch ein paar Bilder meines DCF77-Empfängers aus dem Jahr 1975 zeigen ? Auch bei mir wurde das Projekt durch den Funkschau-Artikel von 1974 ausgelöst. Ein Ansatz mit Quarzen im Empfangsfilter schied aber damals wegen deren Preis aus. Zudem sollte das Gerät auch für den Schweizer Normalfrequenz-Sender HBG auf 75 kHz funktionieren. Es musste also ein anderes Konzept her. Nach vielen Versuchen erwiesen sich schmalbandige Filter mit geschalteten Kpazitäten als brauchbare Lösung. Im Schaltbild filter.png sieht man wie ich das damals realisiert habe. Der Vorteil war, dass die Filter-Mittenfrequenz lediglich durch Umschaltung der Taktfrequenz eingestellt werden konnte. Die dafür notwendigen 8-fachen Taktfrequenzen (600 und 620 kHz) habe ich aus dem lokalen 10 MHz-Oszillator wie folgt erzeugt: 10 MHz herunterteilen auf 500 kHz und 200 kHz; Ausfiltern der 3. Harmonischen von 200 KHz ergibt 600 kHz (dient als Filtertakt für 75 kHz); Teilen der 600 kHz auf 120 kHz; Mischen der 120 kHz mit 500 kHz; Herausfiltern der 620 kHz. Gruss, Kurt
Old P. schrieb: > Hmmmm, lies mal hier: > Beitrag "Wo kann man Schwingquarze kaufen" > Aber vielleicht ist er ja wieder im Lot. Da musst du schon ein paar mehr Argumente bringen. Ein Einzelfall, der sich auch unbekannten Gründen gezofft hat - omg. Es geht um keine Lebensentscheidung, sondern um Größenordnung 20€
Wolfgang schrieb: > Da musst du schon ein paar mehr Argumente bringen. Ein Einzelfall, der > sich auch unbekannten Gründen gezofft hat - omg. > Es geht um keine Lebensentscheidung, sondern um Größenordnung 20€ Das kann ja sein, doch auch in Radio- und Funkforen hatte ich damals einiges darüber gelesen. Ich hoffe für ihn, dass inzwischen alle Probleme behoben sind. Old-Papa
Kurt M. schrieb: > Darf ich Euch auch noch ein paar Bilder meines DCF77-Empfängers aus dem > Jahr 1975 zeigen ? Feine Arbeit, Gratulation! Old-Papa
Der Zahn der Zeit schrieb: > Ralf Berres hat es ja offensichtlich noch erheblich aufwändiger > getrieben. 300 DM für 4 Quarze - ich glaube, das passt zu dem, was ich > bezahlt habe. Aber 6 Hz tiefer passt bei mir nicht. Die 6Hz tiefer kommen daher das bei einen Ladderfilter die Mittenfrequenz nachher um etwa die halbe Bandbreite höher ist als die Serienresonanz des einzelnen Quarzes. Die Erfahrung musste ich damals auch erst machen. Ich wuste es einfach nicht vorher. Mit dem ersten Quarzen bei genau 77,5KHz war die Mittenfrequenz des Filters eben 6Hz zu hoch und die 77,5KHz lag genau am unteren Ende der Durchlasskurve. Die Fa. Quarztechnik Daun, bei der ich die 4 Quarze habe herstellen lassen, waren dann so kulant, und haben mir die Quarze kostenlos auf die 6Hz tiefere Frequenz umgeändert, und auch die Messprotokolle für die 4 Quarze wieder beigelegt. Kann man alles unter Bauanleitungen bei df6wu.de nachlesen. Ralph Berres
Kurt M. schrieb: > Darf ich Euch auch noch ein paar Bilder meines DCF77-Empfängers aus dem > Jahr 1975 zeigen ? > > brauchbare Lösung. Im Schaltbild filter.png sieht man wie ich das damals > realisiert habe. Der Vorteil war, dass die Filter-Mittenfrequenz > lediglich > durch Umschaltung der Taktfrequenz eingestellt werden konnte. Die dafür > notwendigen 8-fachen Taktfrequenzen (600 und 620 kHz) habe ich aus dem > lokalen > 10 MHz-Oszillator wie folgt erzeugt: 10 MHz herunterteilen auf 500 kHz > und 200 kHz; > Ausfiltern der 3. Harmonischen von 200 KHz ergibt 600 kHz (dient als > Filtertakt > für 75 kHz); Teilen der 600 kHz auf 120 kHz; Mischen der 120 kHz mit 500 > kHz; > Herausfiltern der 620 kHz. > Hast du noch andere Filterelemente im Signalweg drin oder ist das eine Comb-Filter alles (Mal abgesehen von der Selektivität der Antenne und bestimmt einigen LC-Bandpässen)? Welche Bandbreite hat das Comb-Filter und wie weit weg wohnst du von Mainflingen? Gefällt mir.
Abdul K. schrieb: > Hast du noch andere Filterelemente im Signalweg drin oder ist das eine > Comb-Filter alles (Mal abgesehen von der Selektivität der Antenne und > bestimmt einigen LC-Bandpässen)? Ja, ausser der abgestimmten Ferritantenne sind im Vorverstärker 2 Bandfilter aus gekoppelten Schwingkreisen. > Welche Bandbreite hat das Comb-Filter und wie weit weg wohnst du von > Mainflingen? Die Bandbreite eines Comb-Filters beträgt etwa 60 Hz, aber es sind 2 identische Filter kaskadiert. Das dürfte die Gesamtbandbreite auf etwa die Hälfte reduzieren. Die Luftlinie aus der Uhrenmetrolpole Biel zu DCF77 sind etwa 340 km und zu HBG 110km. Jetzt wohne ich in einer Distanz von 710 km von Mainflingen entfernt. Da habe ich damit (und mit allen anderen Funkuhren) grosse Empfangs-Probleme. Aber nicht so sehr wegen der Distanz, sondern wegen der elektromagnetisch verseuchten Umgebung in unserem Haus. Gruss, Kurt
Kurt M. schrieb: > Da habe ich damit (und mit allen anderen Funkuhren) grosse > Empfangs-Probleme. Aber nicht so sehr wegen der Distanz, sondern wegen > der elektromagnetisch verseuchten Umgebung in unserem Haus. Ich habe mir so eine "Wideband Activ Small Magnetic Loop"-Antenne gebaut, siehe https://www.lz1aq.signacor.com/docs/wsml/wideband-active-sm-loop-antenna.htm - seitdem geht LW/MW/KW deutlich besser. Die Loop ist ein Draht, der läuft hier einmal ums Fenster rum und ist eigentlich zu groß dimensioniert, so dass bei KW oberhalb von 20 MHz Schluss ist. Dafür geht z.B. DCF77 gut. Was das Thema Frequenznormal mit DCF77 angeht habe ich in den letzten Wochen mal einen Doppelsuper-Ansatz probiert: Antenne -> 1. Mischer auf 5 MHz -> 200 Hz breites Crystal Ladder Filter -> 2. Mischer zurück auf 77.5kHz -> Verstärker mit OpAmps -> 1 Bit-Quantisierer (Nulldurchgangsdetektor mit Komparator) -> Digitale PLL im FPGA. Die ganze analoge Signalverarbeitung ist nix besonderes, der erste Mischer ist ein MC1496, der zweite ein SA612. Ein großer Teil der Verstärkung wird über LC-Schwingkreise direkt an den Mischer-Ausgängen realisiert, den größten Teil steuern aber die OpAmp-Stufen nach dem 2. Mischer/Tiefpassfilter bei. Der Komparator sieht aktuell ein verstärktes Signal mit mehr als 9V p-p (bzw. 2.5V p-p bei Trägerabsenkung). Nachgeregelt wird mit dem Aufbau ein 10 MHz OCXO, das ist so ein Isotemp-Teil, die man vor einigen Jahren mal billig auf Ebay bekommen hat. Der OCXO lässt sich mit 0-5V um 1ppm (10Hz) einstellen. Im FPGA wird der 10MHz-Takt vom OCXO auf 100 MHz vervielfacht. Daraus leite ich über einen NCO einen 77.5kHz-"VCO"-Takt ab, der zusammen mit dem externen DCF77-Referenzsignal aus dem Komparator in einen auf dem FPGA realisierten digitalen Phasenkomparator geht. Der macht eigentlich nichts anderes als den Abstand der steigenden Flanken von NCO-Takt und DCF77-Referenz in Einheiten von 10ns (=1/100MHz) zu messen. Mit diesen Ergebnissen füttere ich die digitale PLL-Regelschleife, die man zwischen unterschiedlichen Zeitkonstanten umschalten kann. Hinter der Regelschleife sitzt im Moment ein Pulsweitenmodulator (im FPGA) mit RC-Tiefpaßfilter (außerhalb des FPGA) als DAC, die - ähem - "Referenz" dafür kommt aus einem TL431. (Ein ordentlicher 16 bit DAC liegt hier schon rum, ist aber noch nicht im Einsatz.) Im FPGA ist ein RS232-Transmitter implementiert, über den sendet der IC ein mal pro Sekunde ein paar Statusinformationen, aus denen sind die angehängten Bilder erstellt. Dazu ein paar Kommentare: "Messreihe 1": Die blaue Kurve ist die über 1s gemittelte Phasenabweichung von NCO gegen die DCF77-Referenz in Nanosekunden (linke y-Achse.) Die rote Kurve ist die DAC-Spannung in Volt (rechte y-Achse.) Die grauen Linien zeigen in Etwa die Zeitpunkte, an denen ich die Zeitkonstante der PLL raufgesetzt habe. Wenn das passiert, springt die Spannung am DAC und die PLL muss erstmal wieder nachregeln. (Gegen das Springen muss ich mir noch was einfallen lassen.) Mit der kleinsten Zeitkonstante der PLL liegt die 3dB-Bandbreite der PLL bei ca. 500 Sekunden. Im Bild sieht man, dass die PLL etwa 1500s braucht, um die Phase von NCO gegen die DCF77-Referenz einigermassen auszuregeln. Das gewackel an der DAC-Spannung kommt hauptsächlich vom Proportionalteil der Regelung und sieht erstmal wild aus, man muss sich aber klar machen, dass die vielleicht 80mV hin und her bei der DAC-Spannung gerade mal 160 ppb in der Frequenz des OCXO bedeuten. Mit größer werdenden Zeitkonstanten der PLL wird dann auch das Gewackel kleiner. Am Ende der Messung, nach knapp 2 Stunden (7132 Sekunden), liegt die 3dB-Bandbreite der PLL bei 2600 Sekunden und das Gewackel am DAC sind nur noch 10mV, das sind 20 ppb bezogen auf den 10 MHz-OCXO. Im aktuell "langsamsten" Modus der digitalen PLL wäre die 3dB-Bandbreite größer als 120000 Sekunden, dazu hätte ich die Integrationszeiten aber mit meiner aktuellen Implementierung im FPGA noch 7 mal hochschalten müssen. So lange habe ich die Messung aber nicht laufen lassen. Allerdings ist genau das der spannende Punkt, nämlich: Wie verhält sich das System bei wirklich langen Zeitkonstanten? Im Bild "Messreihe 2" habe ich übrigens die PLL-Zeitkonstante nochmal um eine weitere Stufe hochgesetzt, da sieht man dann in der Tat, dass sich die DAC-Spannung mit jeder Vergrößerung der Zeitkonstante etwas beruhigt. Die beiden Signal-Störungen (Peaks bei ca. 9000s bzw. 11680s) regelt die PLL auch relativ schnell aus (dazu aber unten mehr.) Für diese Messreihe habe ich aber auch den analogen Teil der Signalverarbeitung nochmal etwas verbessert - mehr Verstärkung vor dem Komparator. Man sieht, dass das die Schwankungen der mittleren Phasenabweichung deutlich verringert hat. In den letzten 200 Sekunden der Messreihe 2 liegt die DAC-Spannung im Mittel bei 2,37529V (min: 2.37207, max: 2.37847, Standardabweichung: 1.37mV.) Max-min sind hier nur noch 12 ppb bezogen auf die 10MHz vom OCXO. Insgesamt finde ich diese Ergebnisse recht ermutigend, wobei aber wie gesagt die echten Langzeittests noch ausstehen. Da ich über keine alternative Frequenzreferenz (Ribidumnormal o.ä.) verfüge dürfte es schwierig werden, da genaue Aussagen zu treffen. Nur gegen das empfangene DCF77-Signal zu testen ist eine Krücke und erlaubt zwar ein Gefühl, aber keine präzise Aussage. Ein paar Anmerkungen noch zu meinen Beobachtungen mit dem Aufbau und dem Thema im Allgemeinen: Mit dem 200 Hz breiten Quarzfilter bleibt zwar noch ein Teil der Phasenmodulation des DCF77-Signals übrig, aber nicht genug, um das Auszuwerten. Auf dem Oszilloskop sieht man das DCF77-Signal gegenüber dem NCO im FPGA jittern, man sieht da sogar sehr schön, dass der Jitter für 0.1/0.2 Sekunden während der Pegelabsenkung verchwindet und dann für 0.9/0.8 Sekunden einsetzt, sowie dass die 59. Sekunde ganz ohne Phasenmodulation vom Sender ausgestrahlt wird. Das dritte Bild im Anhang ist ein Histogramm über die im FPGA gemessenen Phasenabweichungen zwischen dem NCO und der DCF77-Referenz, wobei jeder Bin im Histogramm 100ns breit ist. Interessant finde ich die Dreiecksform, die ich mir bisher nicht wirklich erklären kann. Würde die Phasenmodulation das Quanzfilter besser passieren, dann würde ich eigentlich zwei ausgeprägte Peaks links und rechts von der Mitte erwarten. Man sieht auch im Histogramm, dass die Phasenabweichungen ziemlich breit streuen (das Histogramm zeigt einen Bereich von -1µs bis +1µs). Aus der Phasenmodulation alleine würde man bei perfektem Empfang +/- 466ns erwarten. Ich vermute dass das alles mit Unzulänglichkeiten in der analogen Signalverarbeitung zu tun hat - im FPGA läuft alles zeitdiskret mit 10ns-Schritten ab, das, was ich beobachte, liegt da aber um den Faktor 200 bzw. 46 drüber. Aus irgendeiner Quelle meine ich mich erinnern zu können, dass die Bandbreite des DCF77-Signals mit Phasenmodulation bei 1.3kHz liegt. Dann wäre mir intuitiv klar, dass mein 200Hz breites Quarzfilter nicht dazu taugt, die Phasenmodulation zu rekonstruieren. Generell habe ich den Eindruck, dass das Quarzfilter in diesem Aufbau ein neuralgischer Punkt ist: Mit dem LO für den ersten und zweiten Mischer muss man die Mittenfrequenz des Filters schon um 10 oder 20 Hz genau treffen. Liegt man weiter daneben, dann beobachtet man eine AM des DCF77-Signals (nicht die Sekundenpulse, sondern ein schnelleres Gewackel.) Ich denke das Stichwort ist die PM-to-AM-Conversion. Aktuell kommt das LO-Signal aus einem HP3325A-Synthesizer, später wäre da eine DDS angesagt, da die LO-Frequenz (aktuell 5075.765 kHz) doch recht krumm ist. Es stellt sich nun halt die Frage nach den Auswirkungen eines Phasenrauschens der LO-Frequenz. So schön und so ermutigend ich den aktuellen Aufbau und seine Ergebnisse jetzt zwar finde, frage ich mich dennoch, ob ein anderes Schaltungskonzept nicht sinnvoller wäre. Der analoge Teil schön und gut, ein DCF77-Signal zu filtern und auf einige Volt peak-peak zu verstärken wäre eigentlich ein schöner Demonstrator für Schulen oder sonstwas, und die Signalpegel sin goß genug um damit leicht einen Sekundenpulsbasierten DCF77-Dekoder zu bauen. Die digitale PLL im FPGA ist in diesem Konstrukt auch ne nette Spielerei, zumindest macht mir das Spaß. Besser wäre vermutlich aber ein SDR-ähnlicher Ansatz, so wie andere Schaltungen das machen: Antenne -> Antialiasingfilter -> Verstärker -> ADC -> FPGA oder DSP. Vielleicht mag ja noch der eine oder andere hier seine Meinung kundtun zu dem was ich hier geschrieben habe. Würde mich freuen. Grüße, Stephan.
Stephan M. schrieb: > Wie verhält sich das System bei wirklich langen Zeitkonstanten? Ich denke, das gibt Probleme, wenn es zu kurzzeitigen Empfangsausfällen z.B. durch Blitzschlag kommt.
Hallo Harald, Harald W. schrieb: >> Wie verhält sich das System bei wirklich langen Zeitkonstanten? > > Ich denke, das gibt Probleme, wenn es zu kurzzeitigen > Empfangsausfällen z.B. durch Blitzschlag kommt. Stimmt, im Moment gibt es da keinen "Schutz" dagegen (siehe Meßreihe 2.) Das Problem halte ich aber für lösbar: Pulslänge des DCF77-Referenzsignals messen und PLL "anhalten" wenn diese nicht den Erwartungen entspricht. Bei den großen Zeitkonstanten macht es der PLL nix aus, wenn die Phasendifferenz eines NCO/DCF77-Flankenpaarrs um einige 1000 oder 10000 Zyklen Zeitversetzt verarbeitet wird. Auf diese Weise würde ich den PI-Regler in der PLL nur dann mit neuen Phasendifferenzwerten füttern, wenn z.B. 10000 DCF77-Signalzyklen vorher und nachher korrekt empfangen wurden. Stephan.
Stephan M. schrieb: > So schön und so ermutigend ich den aktuellen Aufbau und seine Ergebnisse > jetzt zwar finde, frage ich mich dennoch, ob ein anderes > Schaltungskonzept nicht sinnvoller wäre. Ja, m.M.n. .... Warum empfängst du nicht einfach geradeaus? Oder ist dir das zu popelig? ZWEI Mischstufen, sprich ZWEI LOs mit deren Abweichungen und Phasenrauschen (Jitter).... Wenn die beiden aus einem Rub.-Normal abgeleitet wären, könnte ich das Konzept noch verstehen, aber.... Was erwartest du denn von einem Doppelsuper? Etwa, dass die Unzulänglichkeiten der LOs und Mischer außen vorbleiben?
Kurt M. schrieb: > Die Luftlinie aus der Uhrenmetrolpole Biel zu DCF77 sind etwa 340 km und > zu HBG 110km HBG gibts nicht mehr. Ebenso OMA50. MSF60 läuft wohl noch, ist aber für stabile Verhältnisse zu weit weg. https://de.wikipedia.org/wiki/Zeitzeichensender
Er schreibt, dass er von 77.5 KHz auf 5 MHz raufmischt und auch wieder runter, dann heben sich sich Frequenzfehler genau auf, weil es 2* der gleiche Oszillator ist. Wenn das Delay durch das Filter 0 wäre, dann würde sich auch das Phasenrauschen rausheben; das könnte für tiefe Frequenzen durchaus trotzdem zutreffen wenn das Filter sorgfältig zentriert ist. Das Gerede von Phasenmodulation etc ist sowieso weitgehend sinnfrei weil man Integrationszeiten über Stunden braucht; für alles was schneller ist, ist man der Qualität seines Quarzofens ausgeliefert. Das gleiche gilt für's Phasenrauschen; für gutes Phasenrauschen auf 77.5 KHz kann man sich rein garnix kaufen. Selbst wenn der Träger auf 77.5 KHz in astraler Schönheit stahlt: Auf 775 KHz ist er schon 20 dB schlechter, und auf 7.75 MHz hochmultipliziert sind es schon 40 dB schlechter. Ein ordentlicher Quarzoszillator ist damit nicht mehr zu beeindrucken; dem kann man mit sowas nur noch den langfristigen Trend vorgeben. Für mich habe ich das erst mal mit einem Lucent Z3811A/Z3812A GPS mit 2 MTI-260-Öfen (Redundanz) gelöst; Rubidium ist nicht besser; höchstens zur Überbrückung, wenn GPS ausfällt. Integration über Tag/Nacht der Langwelle bleibt mir auch erspart. Ich brauche die Redundanz nicht wirklich; wenn die Öfen tatsächlich langfristig phasenstarr sind (nie danach gesehen) Könnte man sie zusammenkombinern für besseres Phasenrauschen. Gruß, Gerhard
Stephan M. schrieb: > Im FPGA wird der 10MHz-Takt vom OCXO auf 100 MHz vervielfacht. Daraus > leite ich über einen NCO einen 77.5kHz-"VCO"-Takt ab, der zusammen mit > dem externen DCF77-Referenzsignal aus dem Komparator in einen auf dem > FPGA realisierten digitalen Phasenkomparator geht. Der macht eigentlich > nichts anderes als den Abstand der steigenden Flanken von NCO-Takt und > DCF77-Referenz in Einheiten von 10ns (=1/100MHz) zu messen. Die Verzehnfachung passiert natürlich vollkommen jitterfrei....? Ich denke, dass ich mich nicht allzuweit aus dem Fenster lehne und sage, dass eine aperiodische Teilung "sauberer" zu realisieren ist. ______ @ Gerhard: Stimmt, hatte ich irgendwie verdrängt, dass es nur einen LO gibt. Das Gerede von PM... Ich habe es nicht angestimmt; aber jetzt: Für meinen Geschmack ist dieses Konzept nicht gemacht, so nebenbei. Wenn ich während der PM von DCF Samples für den Phasenvergleich ziehe, dann MUSS ich es eben ständig tun, um per Mittelung wieder auf "0" zu kommen. Ich würde eher eine 1 PpS-Lösung vorziehen, und zwar zum Zeitpunkt, wenn der 77,5-Träger NICHT P-moduliert, also in der Amplituden-Absenkung. Gruß Michael
Michael M. schrieb: > Ich würde eher eine 1 PpS-Lösung vorziehen, und zwar zum Zeitpunkt, wenn > der 77,5-Träger NICHT P-moduliert, also in der Amplituden-Absenkung. Das ist die schlechtestmögliche Lösung. In der Absenkung ist das S/N am übelsten und die Signalenergie von 59/60 der Zeit wirfst du überhaupt weg. In einem früheren Leben habe ich mal den gleichen Fehler gemacht und gedacht, dass mehr Selektion besser ist. Dem ist nicht so wenn man dabei auch Signalenergie verliert. Ich habe an einem Ranging-System für einen Fernseh-Sat gearbeitet. Da wurde ein Analogträger vom Boden über den normalen Transponder geschickt und an anderen Stellen am Boden wieder empfangen. Das geht einfach so als "Parasit" 20 dB unter dem normalen MPEG-Datenstrom. Funktioniert im Prinzip wie GPS, nur umgekehrt: Die Standorte auf der Erde sind bekannt, die genaue Position des Satelliten ist gewünscht. Damit es genau wird, wertet man natürlich die Trägerphase aus. Die ist aber nicht eindeutig weil sie sich alle paar cm wiederholt. Also wird das Sendesignal BPSK-moduliert mit einem Pseudo-Noise, wie bei GPS. Die Lauflänge des PN ist so lange, dass man eindeutige Verhältnisse hat. Man muss halt das Sendemuster mit dem Empfangsmuster korrelieren. Wo das Maximum ist, dort ist auch der Anfang des PN-Rahmens und der 1pps ist am Anfang des "richtigen" Rahmens. Die PN-Folge wird halbe-halbe früh/spät moduliert, so dass sich das über einen Rahmen aufhebt. Das funktioniert bestens. Ich habe dann die Beobachtung gemacht, dass das System umso schlechter funktioniert hat, je besser mein Modulator wurde und je mehr ich die Empfänger-Bandbreite schmaler gemacht habe. Im Nachhinein war's dann klar: Ein ordentliches BPSK-Signal hat überhaupt keinen Restträger und die Costas- oder Squaring loop lebt dann ausschließlich von der Energie in den Seitenbändern. Wenn das Signal nicht moduliert ist, dann ist das der Costas/SQ-Loop genauso recht. Man bekommt jedenfalls einen wunderbar rekonstruierten Träger. Gruß, Gerhard
Boahhh! ;-P Viele Hasen sind des Igels Tod! ;-)) Zufallsgenerator, Rahmensyncronisation, Trägerückgewinnung... Wozu braucht man so ne genaue Zeit? Wollt Ihr Euch auf nen Frequenzhopper draufsyncronisieren? mfg
Michael M. schrieb: > Ja, m.M.n. .... > Warum empfängst du nicht einfach geradeaus? Oder ist dir das zu popelig? Nein, zu popelig ist mir das nicht. Ich wollte einfach das Zweifach-Super-Schaltungskonzept mit Quarzleiterfilter mal ausprobieren und war gespannt, wie sich das verhält. Die Motivation für dieses Konzept ist ja, dass man ohne Spezialquarze auskommt. Andererseits erreicht man mit diesen Filtern im MHz-Bereich halt keine Bandbreiten im Bereich von ein paar Hz, sondern eher von ein paar hundert Hz. Was dabei rauskommt habe ich hier dargestellt. Gerhard H. schrieb: > Er schreibt, dass er von 77.5 KHz auf 5 MHz raufmischt und auch wieder > runter, dann heben sich sich Frequenzfehler genau auf, weil es 2* der > gleiche Oszillator ist. Richtig, erster und zweiter Mischer verwenden die selbe LO aus dem selben Oszillator. Michael M. schrieb: > Stephan M. schrieb: >> Im FPGA wird der 10MHz-Takt vom OCXO auf 100 MHz vervielfacht. ... > > Die Verzehnfachung passiert natürlich vollkommen jitterfrei....? Nein, natürlich nicht. Über lange Zeiträume mittelt sich das aber raus. Anders wäre es natürlich, wenn die Frequenzvervielfachung im DCM des FPGA nicht sauber arbeitet, und z.B. den Takt um 10.000001 vervielfacht statt um 10.000000. Das wäre dann ein systematischer Fehler der sich nicht rausmittelt. Da vertraue ich aber auf den FPGA (ohne es jetzt recherchiert zu haben.) > Ich denke, dass ich mich nicht allzuweit aus dem Fenster lehne und sage, > dass eine aperiodische Teilung "sauberer" zu realisieren ist. Warum? Was ist der Vorteil davon? Michael M. schrieb: > Das Gerede von PM... Ich habe es nicht angestimmt; aber jetzt: > Für meinen Geschmack ist dieses Konzept nicht gemacht, so nebenbei. > Wenn ich während der PM von DCF Samples für den Phasenvergleich ziehe, > dann MUSS ich es eben ständig tun, um per Mittelung wieder auf "0" zu > kommen. > > Ich würde eher eine 1 PpS-Lösung vorziehen, und zwar zum Zeitpunkt, wenn > der 77,5-Träger NICHT P-moduliert, also in der Amplituden-Absenkung. Mit der Phasenmodulation des DCF77-Signals ists doch das selbe wie mit dem Jitter des hochskalierten Takts im FPGA - im langfristigen Mittel hebt sich das raus. Gerhard H. schrieb: > Das Gerede von Phasenmodulation etc ist sowieso weitgehend sinnfrei > weil man Integrationszeiten über Stunden braucht; für alles was > schneller ist, ist man der Qualität seines Quarzofens ausgeliefert. Was das rausmitteln angeht: ja, verstehe ich auch so. Ich wollte halt wissen, ob das Signal hinter dem 200Hz-Quarzfilter noch "genügend" phasenmoduliert ist, um die Zeitinformation daraus zu dekodieren. Ist es aber nicht. (Ich bin hier kein Experte, der sich sowas schnell mal mit Papier und Bleistift herrechnet - daher habe ich es halt mal ausprobiert. Das selbe gilt auch für den Effekt PM-to-AM-conversion - funktioniert alles gut, wenn Filter und LO sauber abgestimmt sind; wenn nicht, dann klingelt das Signal hinter dem Filter so stark dass der Komparator die Nulldurchgänge nicht mehr sauber erkennt.) Grüße, Stephan.
> Wozu braucht man so ne genaue Zeit? > Wollt Ihr Euch auf nen Frequenzhopper > draufsyncronisieren? Es ging mir lediglich darum, dass es kontraproduktiv ist, wenn man Signalenergie wegwirft, entweder durch übertriebene Selektion, oder gar weghören während 98% der Zeit. Die Zeit muss man so genau wissen, weil z.B. kleine Länder nur einen einzigen Parkplatz im geostationären Orbit haben, aber gerne mehr als einen Sat. Die sind dann quasi auf Rufweite und man muss sehr genau wissen, wo und wohin sie sich bewegen. Die Sollposition wird aktiv gehalten und das kostet Treibstoff. Minimale, optimierte Bewegungen entscheiden normalerweise über die Lebensdauer des Sats. 3 nsec Laufzeitungenauigkeit sind eben 1 Meter Positionsfehler. Das ist viel, wenn man m/s ausrechnen will. Gruß, Gerhard
Stephan M. schrieb: >> Stephan M. schrieb: >>> Im FPGA wird der 10MHz-Takt vom OCXO auf 100 MHz vervielfacht. ... Stephan M. schrieb: >> Ich denke, dass ich mich nicht allzuweit aus dem Fenster lehne und sage, >> dass eine aperiodische Teilung "sauberer" zu realisieren ist. > > Warum? Was ist der Vorteil davon? Der Phasenvergleich wird aufgrund niedrigen Jitters exakter... ^^ Den Herrn Bangert (r.i.F.) und seine Ausarbeitung kennst du? http://ulrich-bangert.de/AMSAT-Journal.pdf Hast du ein Blockschaltbild vom FGPA?
Michael M. schrieb: >>> Ich denke, dass ich mich nicht allzuweit aus dem Fenster lehne und sage, >>> dass eine aperiodische Teilung "sauberer" zu realisieren ist. >> >> Warum? Was ist der Vorteil davon? > Der Phasenvergleich wird aufgrund niedrigen Jitters exakter... ^^ Das ist schon klar. Bringen tut das bei meinem Aufbau aber nichts. Die Phasenmodulation des DCF77-Signals beträgt +/- 13°. Bezogen auf die Nulldurchgänge des Signals sind das +/- 466 ns. Mit einem Filter für das DCF77-Signal gibt es nun zwei Möglichkeiten: Entweder ist das Filter schmalbandig genug (wenige Hz), um die PM vollständig zu entfernen. Hier sehe ich ein, dass die Reduktion von Jitter sinnvoll ist und etwas bringen kann. Oder aber das Filter ist nicht schmalbandig genug, so dass die PM oder Reste davon übrig bleiben. So ist das mit meinem 200 Hz Quarzleiterfilter. Das DCF77-Signal selbst jittert hinter dem Filter so stark, dass man das leicht mit einem Oszilloskop sehen kann. Siehe dazu auch das Histogramm in meinem Post weiter oben. Hier muss die PLL den Jitter ausmitteln. Der Jitter um den es hier gerade geht ist hausgemacht. Zu dem dazu kommt aber noch ein systembedingter Effekt, nämlich dass die Phase des DCF77-Signals am Empfangsort zeitlichen Schwankungen unterworfen ist. In der PTB-Publikation "Zeit- und Normalfrequenzverbreitung mit DCF77" ist das in Bild 10 auf Seite 11 veranschaulicht: die Phase wandert abends/nachts um mehr als 1µs. Ich stelle mich nach meinen Überlegungen auf den Standpunkt, dass die PLL beide Effekte durch hohe Zeitkonstanten rausmitteln sollte und das auch tut (unter der Voraussetzung, dass der OCXO auf allen relevanten Zeitskalen stabil genug ist.) Michael M. schrieb: > Den Herrn Bangert (r.i.F.) und seine Ausarbeitung kennst du? > http://ulrich-bangert.de/AMSAT-Journal.pdf Das habe ich schon mal gesehen, kann mich aber an den Inhalt nicht mehr erinnern. Ich schaus mir an. Michael M. schrieb: > Hast du ein Blockschaltbild vom FGPA? Ist angehängt. Zum Verständnis: Im FPGA läuft alles synchron zum internen 100MHz-Takt, der durch x10-Vervielfachung aus dem 10 MHz OCXO gewonnen wird. Daraus ergeben sich natürlich weitere Jitter-Quellen, z.B. durch das einsynchronisieren des DCF77-Referenzsignals vom Komparator oder auch am Ausgang des NCOs. Grüße Stephan
Stephan M. schrieb: >> Den Herrn Bangert (r.i.F.) und seine Ausarbeitung kennst du? >> http://ulrich-bangert.de/AMSAT-Journal.pdf > > Das habe ich schon mal gesehen, kann mich aber an den Inhalt nicht mehr > erinnern. Ich schaus mir an. Es ist m.E. wirklich hilfreich, auch zwischen den Zeilen... ;- > Michael M. schrieb: >> Hast du ein Blockschaltbild vom FGPA? > Ist angehängt. Danke dir. > Zum Verständnis: Im FPGA läuft alles synchron zum internen 100MHz-Takt, > der durch x10-Vervielfachung aus dem 10 MHz OCXO gewonnen wird. Daraus > ergeben sich natürlich weitere Jitter-Quellen, z.B. durch das > einsynchronisieren des DCF77-Referenzsignals vom Komparator oder auch am > Ausgang des NCOs. Ja, ich denke auch, es sind in der Hauptsache systematische Ursachen. So schön deine Idee ist (das schmale Q-Filter zu umghehen), so viele Gefahren lauern hinter allen Ecken :-) U.Bangert schreibt (sinngemäß) z.B.: ..."Selbst Synchronteiler (im aperiodischen T.) sollte man nicht allzu großen Temp.-Schwankungen aussetzen"... Stephan M. schrieb: > Das DCF77-Signal selbst jittert hinter dem Filter so > stark, dass man das leicht mit einem Oszilloskop sehen kann. Deswegen meine Idee (auch wenn Gerhard -sicherlich mit Recht- etwas "dagegen" hat, 98% nicht zu nutzen :-) ), nur die Phasen ohne Pseudo-PM auszuwertenn. Auf die Idee, die 59. bzw. 60. Sekunde dazu zu benutzen, war ich offengestanden selbst noch nicht gekommen, wie schön... Da hätte ich dann 100% Trägeramplitude, um etliche zig Ph.-Vergleiche anzustellen. Nebenbei: Ich habe in meiner (grad neu entstehenden) Bastelbude heute eine ca. 30 Jahre alte DCF-Uhr (Elrad oder so??, k.A.) wieder in Gang gesetzt. Trotz Massivbauweise ohne Fenster hat sie tags konstanten Empfang, und das bei 450km Entfernung bis Mainflingen mit einer superwinzigen Ferritantenne... Das lässt hoffen :-) Gegen die Tageszeit bedingten Abweicheungen hilft leider nichts außer a)Mitteln oder b)Speichern und "Aussitzen", wenn der Mutteroszillator stabil genug ist. Dafür -gesamt gesehen- sind deine Ergebnisse qualitativ relativ gut. Kannst du nicht mal vllt. leihweise an ein R-Normal gelangen, um die Genauigkeit zu überprüfen? Gruß, Michael
Bitte melde dich an um einen Beitrag zu schreiben. Anmeldung ist kostenlos und dauert nur eine Minute.
Bestehender Account
Schon ein Account bei Google/GoogleMail? Keine Anmeldung erforderlich!
Mit Google-Account einloggen
Mit Google-Account einloggen
Noch kein Account? Hier anmelden.















