Hallo werte Gemeinde, es geht um den Anschluss einer Elektretkapsel. Insbesondere um die richtige Dimensionierung des Arbeitswiderstandes. Im angehängten Bild ist ein Standardplan enthalten. Hier die Daten der verwendeten Elektretkapsel: Frequenzbereich: 20 - 12000 Hz Empfindlichkeit: 8 mV Pa 1 kHz, +/- 3 dB Ausgangsimpedanz: 2,0 kOhm Signal/Rauschabstand: > 56 dB Koppelkondensator: ca. 100 nF - 4,7 µF Stromversorgung: 2V - 5V DC Jetzt würde ich gerne wissen, wie man den Wert für R richtig berechnet, wenn die Versorgungsspannung des nachfolgenden Verstärkers zwischen 9 und 12V betragen darf? Ich bin kein Fachmann in Elektronik, ich bitte darum um etwas Nachsicht. Gruß Peter O.
Die Versorgungsspannung des nachfolgenden Verstärkers hat jetzt mal garnix damit zu tun. Im Mikrofon sitzt ein kleiner JFET. Dieser lässt ca 300 - 500µA fliessen. Immer. dieser Strom schwankt jetzt im rythmus des anliegenden Schalldrucks. Leg dort 5Volt an und mach 2.2K rein.
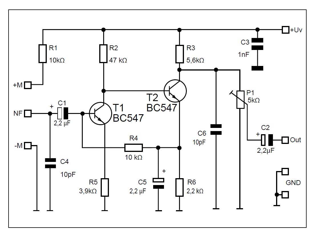
äxl schrieb: > Die Versorgungsspannung des nachfolgenden Verstärkers hat jetzt mal > garnix damit zu tun. > Im Mikrofon sitzt ein kleiner JFET. Dieser lässt ca 300 - 500µA > fliessen. Immer. dieser Strom schwankt jetzt im rythmus des anliegenden > Schalldrucks. > Leg dort 5Volt an und mach 2.2K rein. Hallo äxl, erst mal vielen Dank für deine Antwort. Nun ist aber die Sache die, der Umstand der, dass ich die Kapsel und den Verstärker über eine gemeinsame Spannungsversorgung betreiben möchte. Wie im angehängten Schaltplan zu erkennen ist, ist hier der Widerstand auf 10 kohm gesetzt. Jedoch habe ich Zweifel daran, dass die 10 kohm für die von mir angegebene Kapsel richtig ist. Gruß Peter O.
Peter O. schrieb: > Wie im angehängten Schaltplan zu erkennen ist, > ist hier der Widerstand auf 10 kohm gesetzt. Wie im angehängten Schaltplan aber nicht zu erkennen ist welche Versorgungsspannung es denn nun sein soll.
OMG schrieb: > Peter O. schrieb: >> Wie im angehängten Schaltplan zu erkennen ist, >> ist hier der Widerstand auf 10 kohm gesetzt. > > Wie im angehängten Schaltplan aber nicht zu erkennen ist > welche Versorgungsspannung es denn nun sein soll. Hallo OMG, himm, habe ich das etwa im Eröffnungspost nicht geschrieben? Verzeihung, die Versorgungsspannung liegt zwischen 9 bis 12V.
Sennheiser verwendet bei 9V Speisung einen 8,2 kOhm Widerstand der besseren Sorte, um die Kapsel zu versorgen. So war das zumindest in den alten Funkmikros SK1010 und SK1012. Es schadet sicher nicht, einen RC Tiefpass in der Speisung vorzusehen, um etwaige Störungen auf der Spannung zu filtern.
kaputt geht nix. schonmal gut. 9V und 10K? 300µA (siehe oben: angenommener Strom durch die Kapsel) und 10k an 9Volt. U = I mal R U = 300E-6 * 10E3 damit käme irgentwas um 3Volt heraus, die überm 10k abfielen. naja 9V-3V macht ca.6V. Wieviel darf die Kapsel? 2 - 5V. Geht also nicht. Zieht diese nun 500µA, statt 300µA, fällt entsprechend mehr am Vorwiderstand ab. Mach Dir aber nicht so viele Gedanken. Bau Dir einen Spannungsteiler aus zB 2x 680Ohm. (wenn kein Batteriebetrieb) Am unteren noch einen 47µF/100nF zum Abblocken und vom Abgang dort gehst du mit 2k2 oder 2k7 oder mit 3k3 zur Mikrofonkapsel. Kannst Du dir das Signal ansehen, was aus der Kapsel kommt?
interessant ist auch mal ne FFT am Ausgang der Kapsel bei akustischer 1KHz Speisung mit einem Lautsprecher und einstellbaren Speisewiderstand und unterschiedlicher Spannung (sowohl UB, als auch Schalldruck), besonders die ersten fünf Oberwellen.
Beider dieser Verstärkerschaltung ist der Knackpunkt, dass über den Innenwiderstand der Stromversorgung eine Rückkoppelung entstehen kann. Packe zwischen R2 und R3 einen 100µF Kondensator nach GND. Strom-Schwankungen durch R3 sollen so weit wie möglich von R2 fern gehalten werden, und umgekehrt. Für das Mikrofon würde ich eine extra Stabilisierung empfehlen, zum Beispiel so:
1 | 3,3k Zener 5,6V |
2 | 12V o---[===]---+-----|<|-----| GND |
3 | | |
4 | +-----||------| 10µF |
5 | | |
6 | +-----||------| 100nF |
7 | | |
8 | | |
9 | +---[===]---+----(Mikrofon)----| GND |
10 | 4,7k | |
11 | o |
12 | NF zum Verstärker |
Anstelle der Zenerdiode eignen sich alternativ zwei Leuchtdioden. Was die Berechnung angeht: Ich glaube, den Widerstand kann man mit den Angaben aus den Katalogen nicht berechnen. Ich kenne das auch so, dass man Electret Mikrofonkapseln mit 0,5 bis 1mA betreibt, wobei sich dann von alleine eine Spannung zwischen 1V und 4V ergibt. Da bei deinem Mikrofon 2 bis 5V als Betriebsspannung genannt sind, würde ich den Strom erhöhen, falls die 2V nicht erreicht werden. Ich denke, das musst du ausprobieren.
äxl schrieb: > Sennheiser hat andere Kapseln Nö, auch die kochen mit Wasser. Und die Funkmikros spielen auch mit fremden Kapseln, wie Electrovoice, Sony, Panasonic oder AKG, das haben wir alles ausprobiert.
Ist das denn so schwer? Den Widerstand so auslegen, daß an der Kapsel etwa die halbe Versorgugsspannung anliegt. Das ist der optimale Arbeitspunkt (1-stufiger Fet). Gruß - Werner
Werner H. schrieb: > Ist das denn so schwer? Wenn das für dich so einfach ist, dann zeige doch bitte auf, wie du den Vorwiderstand anhand der Angaben im Eröffnungspost berechnen würdest. Also einfach die unmissverständlich formulierte Frage des TO beantworten. Ansonsten ist dein Beitrag zum Thema nicht hilfreich. Diese Nummer "ich weiß es, aber ich lasse euch dumm sterben" ist unfair.
Peter O. schrieb: > Insbesondere um die richtige Dimensionierung des Arbeitswiderstandes. So gross, daß am Knoten Elektret zu Widerstand zu Koppelkondensator (der keine uF haben muss, sondern mit dem Eingangswidertsna der nachfolgenden Stufe eine Grenzfrequnz von über 20Hz haben darf, manche legen sie bei 100Hz, http://www.sengpielaudio.com/Rechner-RCglied.htm damit kien Brummen verstärkt wird) im Ruhezustand halbwegs (sprich: kommt nicht so genau drauf an) die halbe Versorgungsspannung liegt, dann ist der Signaloutput der Kapsel am höchsten, die nachfolgend benötigte Verstärkung also am geringsten und das Rauschen minimal die Dynamik maximal. Bei dir also 4.5V.
MaWin schrieb: > die halbe Versorgungsspannung liegt, dann ist der > Signaloutput der Kapsel am höchsten ich dachte, der Signaloutput sei am höchsten, wenn das Mikrofon am wenigstens belastet wird, also mit großem Arbeitswiederstand (im Rahmen des Arbeitsbereiches).
Werner H. schrieb: > Ist das denn so schwer? > Den Widerstand so auslegen, daß an der Kapsel etwa die halbe > Versorgugsspannung anliegt. Bei bis zu 12V Versorgung und einer Kapsel, die der Hersteller für maximal 5V freigibt (2..5V, siehe Eröffnungspost) sollte man darüber vielleicht nochmal nachdenken. > Das ist der optimale Arbeitspunkt (1-stufiger Fet). Prinzipiell richtig. Aber bei dem Pegel, den ein Mikrofon liefert - selbst ein vergleichsweise hochpegeliges wie eine Elektretkapsel - ist das irrelevant. Wenn der DC-Arbeitspunkt ca. 1V von jeder Rail wegbleibt, reicht das vollkommen aus. Für diese Kapsel wäre dann alles zwischen 1V und 5V tolerierbar. Optimal wäre wohl zwischen 2 und 3V.
Werner H. (werner45) >Ist das denn so schwer? >Den Widerstand so auslegen, daß an der Kapsel etwa die halbe >Versorgugsspannung anliegt. Das ist der optimale Arbeitspunkt >(1-stufiger Fet). >Gruß - Werner Primitiver und undifferenzierter geht's nicht. Wenn ich 50V habe, dann willst Du 25V am Mikro sehen?
Axel S. schrieb: > Prinzipiell richtig. Aber bei dem Pegel, den ein Mikrofon liefert - > selbst ein vergleichsweise hochpegeliges wie eine Elektretkapsel - ist > das irrelevant. Wenn der DC-Arbeitspunkt ca. 1V von jeder Rail > wegbleibt, reicht das vollkommen aus. Für diese Kapsel wäre dann alles > zwischen 1V und 5V tolerierbar. Optimal wäre wohl zwischen 2 und 3V. Das würde bedeuten, der Arbeitswiderstand müsste demnach bei über 10 kohm sein, hier so ca. 22kohm. Ist das ein realistischer Wert?
Stefanus F. schrieb: > ich dachte, der Signaloutput sei am höchsten, wenn das Mikrofon am > wenigstens belastet wird, also mit großem Arbeitswiederstand (im Rahmen > des Arbeitsbereiches). Ist auch so. Wobei das nichts mit "Belastung" zu tun hat. Der JFET in der Kapsel ist in erster Näherung eine (AC-)Stromquelle. Je größer der Arbeitswiderstand, desto größer die resultierende (AC-)Spannung. Das kann man sich sehr einfach überlegen. Die Elektretfolie gibt eine kleine Spannung ab, proportional zum Schallpegel. Der JFET übersetzt diese Spannungsänderung an seinem Gate in eine Stromänderung an seinem Drain. Der Faktor ist die Steilheit des JFET. Nun ist zwar die Steilheit eines FET vom Arbeitspunkt abhängig, aber auf den Arbeitspunkt des JFET in der Kapsel haben wir keinen Einfluß (das Gate ist nicht zugänglich). Ergo: die Steilheit des JFET und damit die Empfindlichkeit der Kapsel (in µA/dBA) ist konstant.
Stefanus F. schrieb: > Für das Mikrofon würde ich eine extra Stabilisierung empfehlen, zum > Beispiel so: Ich denke, die Z-Diode kann man sich sparen. Wenn sie unbedingt verwendet werden soll, dann würde ich sie so groß wie möglich wählen - hier bei 9-12V mindestens eine 7V5 oder besser eine 8V2. Nach der Z-Diode noch einen Widerstand (z.B. 470R) und erst danach die Cs. Cs parallel zur Z-Diode arbeiten gegeneinander: Das Rauschen, das diese produziert, kann man ja als Spannungsquelle betrachten. Nur mit dem Widerstand entsteht ein Tiefpassfilter. Also den 3k3 reduzieren auf z.B. 1k und dafür den 4k7 soweit erhöhen, dass auch bei 12V die Kapsel noch in ihren Spezifikationen betrieben wird. Kennt man den Kapselstrom nicht, mit z.B. 10k anfangen. Ein größerer Arbeitswiderstand liefert mehr Signalpegel. So z.B.:
1 | 1k |
2 | ___ Zener 8.2V |
3 | 12V o---|___|---+-----|<|-----| GND |
4 | | |
5 | .-. |
6 | | | |
7 | | |470R |
8 | '-' |
9 | | |
10 | | |
11 | +-----||------| 10µF ... 22µF |
12 | | |
13 | +-----||------| 100nF |
14 | | |
15 | | ___ |
16 | +---|___|---+----(Mikrofon)----| GND |
17 | 4.7k ... 8.2k | |
18 | je nach Kapselstrom o |
19 | NF zum Verstärker |
20 | (created by AACircuit v1.28.6 beta 04/19/05 www.tech-chat.de) |
>Ein größerer Arbeitswiderstand liefert mehr Signalpegel.
Naja, nicht unbegrenzt. Der Eingangswiderstand der nächsten
Verstärkerstufe zählt da mit rein. Und der ist hier schonmal höchstens
10k. Auf mehr als 10k kommt man also effektiv nicht.
Peter O. schrieb: > Axel S. schrieb: >> Prinzipiell richtig. Aber bei dem Pegel, den ein Mikrofon liefert - >> selbst ein vergleichsweise hochpegeliges wie eine Elektretkapsel - ist >> das irrelevant. Wenn der DC-Arbeitspunkt ca. 1V von jeder Rail >> wegbleibt, reicht das vollkommen aus. Für diese Kapsel wäre dann alles >> zwischen 1V und 5V tolerierbar. Optimal wäre wohl zwischen 2 und 3V. > > Das würde bedeuten, der Arbeitswiderstand müsste demnach bei über 10 > kohm sein, hier so ca. 22kohm. Ist das ein realistischer Wert? 22K ist etwas viel. Ich schätze, der Ruhestrom der Kapsel wird bei 500µA liegen. Das paßt gut zu den Angaben aus dem Datenblatt, das 2K Arbeitswiderstand (nicht: Ausgangsimpedanz) bei minimal 2V Betriebsspannung vorsieht. Das würde dann nämlich gerade das Optimum von 1V am Widerstand und 1V über der Kapsel ergeben. An 22K würden bei 500µA schon 11V abfallen, was 1V für die Kapsel läßt. D.h. bei 12V Betriebsspannung würde es gerade so noch passen. Bei 9V aber nicht mehr. Die jetzigen 10K sind schon ganz ok. Höher als 15K würde ich nicht gehen. Im Zweifel die Spannung an der Kapsel messen und den Widerstand anpassen. Der Wert des Stroms unterliegt deutlicher Exemplarstreuung. Keine zwei Kapseln sind gleich.
Stefanus F. schrieb: > ich dachte, der Signaloutput sei am höchsten, wenn das Mikrofon am > wenigstens belastet wird, also mit großem Arbeitswiederstand (im Rahmen > des Arbeitsbereiches). Tja, falsch gedacht. Bei der 2k Kapsel passt 2k2 als Arbeitswiderstand. Und wenn man Brummen von der Versorgung befürchtet, nimmt man 2 x 2k2 und baut
1 | +12V--2k2--+--2k2--+--100nF--Verstärker |
2 | | | |
3 | 100uF Elektred |
4 | | | |
5 | GND GND |
denn Z-Dioden stabilisiert muss es nicht sein (z-Dioden rauschen).
Wenn die Versorgung sauber ist, dann so. Der geringfügig höhere Arbeitswiederstand ist der Kapsel egal und sie liefert halt geringfügig mehr Ausgangspegel.
Jens G. schrieb: > Naja, nicht unbegrenzt. Der Eingangswiderstand der nächsten > Verstärkerstufe zählt da mit rein. Und der ist hier schonmal höchstens > 10k. Auf mehr als 10k kommt man also effektiv nicht. Braucht man auch nicht, aber haben kann man das schon, wenn man die nächste Stufe auch in der Hand hat. Auch 47k Eingangswiderstand sind nicht unüblich und mit einem nichtinvertierenden OPA in der nächsten Stufe kann man noch weit darüber liegen. Andi B. schrieb: > Wenn die Versorgung sauber ist, dann so. Nach deinem Bild kommt dann eher gar nichts heraus.
HildeK schrieb: .... > Andi B. schrieb: >> Wenn die Versorgung sauber ist, dann so. > > Nach deinem Bild kommt dann eher gar nichts heraus. Und das weißt du weil du es gemessen hast, oder im Zusammenhang mit Peters oben gezeigten Verstärker nicht verstanden hast?
Andi B. schrieb: > Und das weißt du weil du es gemessen hast, oder im Zusammenhang mit > Peters oben gezeigten Verstärker nicht verstanden hast? ...oder weil dein Bild unklar ist? Für mich sieht es so aus, als ob an +M eine Betriebsspannung anliegt.
HildeK schrieb: > Für mich sieht es so aus, als ob an +M eine Betriebsspannung anliegt. Hatte ich auch gedacht. Aber im 3. Beitrag hat der TO einen Schaltplan gepostet, bei dem der Vorwiderstand als 10k schon drin ist. Apropos Schaltplan. Kann mir mal jemand erklären was da C4 mit 10pF macht?
Udo S. schrieb: > Aber im 3. Beitrag hat der TO einen Schaltplan gepostet, bei dem der > Vorwiderstand als 10k schon drin ist. Das war ja schon heute morgen! Und der Thread dreht sich noch immer um das selbe :-). Aber dann passt es. Sorry, Andi B. > Apropos Schaltplan. Kann mir mal jemand erklären was da C4 mit 10pF > macht? Und C6. Gegen HF-Einstreuungen? Wird aber nicht viel bewirken ... Die sollte man dann schon auf ein paar zig kHz dimensionieren, nicht auf etliche MHz.
Hi, so sieht zum Beispiel eine handelsübliche Schaltung aus. ciao gustav
Karl B. schrieb: > Hi, > so sieht zum Beispiel eine handelsübliche Schaltung aus. > > ciao > gustav Naja..Grundig ist lange her, heute zu Tage sieht es in den Mikros eher so aus wie im Datenblatt dieses FET beschrieben: https://www.alldatasheet.com/datasheet-pdf/pdf/100890/SANYO/2SK596.html Da ist buchstäblich nur die Elektretkapsel und der FET mit integriertem Gate Widerstand drin. Es gibt auch noch einen 2SK660 von NEC der genau das Selbe macht. Von den 2SK596 habe ich mir mal 10 Stück bei Aliexpress bestellt, sind aber nicht nicht da. (ich habe mich gerade mit Kondensatormikros befaßt..) Gruß, Holm
Hallo zusammen, na das ist ja eine Fülle von Informationen, dafür erst mal vielen vielen Dank. Ich werde wohl erst mal klein anfangen und erst mal den 10 kohm Widerstand in der Verstärkerschaltung belassen. Danach Messen, entweder es passt oder nicht. Danach werde ich die weiteren Ratschläge nacheinander abarbeiten. Gruß Peter O.
Peter O. schrieb: > Ich werde wohl erst mal klein anfangen und erst mal den 10 kohm > Widerstand in der Verstärkerschaltung belassen. Hi, wichtig ist der C3 im angehängten Schaltplan z. B. zur Verbesserung des Brummabstandes. Kommt gleich noch ein Bild vom "realen" Aufbau. Momang. ciao gustav
Karl B. schrieb: > Kommt gleich noch ein Bild vom "realen" Aufbau. Momang. Hi, Interessant ist die "Doppelsiebung". Schaltung stammt aus einem Cassettenrecorder. ciao gustav
Ich dachte in diesem Thread geht's darum wie Peter O. am besten SEIN Mikrophon an SEINEN Verstärker anschließen kann. Warum meinen da manche sie müssten die exotischsten und wüstesten Uraltschaltungen ausgraben? Ich hab auch schon zig Mikrophonverstärker entwickelt, manche wurden zigtausend-fach, einer wohl sogar > 1 Mio mal in Serie gebaut. Aber das interessiert in diesem Thread doch niemanden. Das sollte hier doch ein Forum sein wo Fragen beantwortet werden. Zum allgemeinen quasseln kann man ja z.B. auf Fakebook gehen.
Andi B. schrieb: > Warum meinen da manche > sie müssten die exotischsten und wüstesten Uraltschaltungen ausgraben? Weil es interessieren könnte?
Andi B. schrieb: > Das sollte hier doch ein > Forum sein wo Fragen beantwortet werden. Zum allgemeinen quasseln kann > man ja z.B. auf Fakebook gehen. Sicher? Ich möchte hier offen diskutieren, denn das hier ist ein offenes Diskussionsforum. Sogar so offen, dass man sich nicht einmal anmelden muss. Wer keine Lust auf offene Diskussionen hat, bestellt einen Berater ein.
Axel S. schrieb: >Für diese Kapsel wäre dann alles >zwischen 1V und 5V tolerierbar. Optimal wäre wohl zwischen 2 und 3V. >Im Zweifel die Spannung an der Kapsel messen und >den Widerstand anpassen. Der Wert des Stroms unterliegt deutlicher >Exemplarstreuung. Keine zwei Kapseln sind gleich. So sehe ich das auch. Und vorher eine Siebung ist auch nicht verkehrt. Und was noch nicht gesagt wurde, die Polarität muß beachtet werden, falschrum funktioniert das Mikrofon nicht.
Stefanus F. schrieb: > Andi B. schrieb: >> Das sollte hier doch ein >> Forum sein wo Fragen beantwortet werden. Zum allgemeinen quasseln kann >> man ja z.B. auf Fakebook gehen. > > Sicher? > > Ich möchte hier offen diskutieren, denn das hier ist ein offenes > Diskussionsforum. Sogar so offen, dass man sich nicht einmal anmelden > muss. > > Wer keine Lust auf offene Diskussionen hat, bestellt einen Berater ein. Vertrittst Du diese Meinung immer und überall egal um wen was es geht oder suchst Du Dir die Gelegenheiten aus diese zu äußern um "Offenheit" zu demonstrieren? Interessiert, Holm
Holm T. schrieb: > suchst Du Dir die Gelegenheiten aus diese zu äußern Nein, das ist einfach meine Meinung dazu. Wie du weiter oben sehen kannst, habe ich mich in diese Diskussion eingeklinkt, um die technische Frage des TO beantworten.
Peter O. schrieb: > Frequenzbereich: 20 - 12000 Hz > Empfindlichkeit: 8 mV Pa 1 kHz, +/- 3 dB > Ausgangsimpedanz: 2,0 kOhm > Signal/Rauschabstand: > 56 dB > Koppelkondensator: ca. 100 nF - 4,7 µF > Stromversorgung: 2V - 5V DC Die Angabe einer Ausgangsimpedanz von 2k suggeriert eine Kapsel (3-polig) mit bereits eingebautem Arbeitswiderstand. Es muss dann nur noch die vorhandene Betriebsspannung von 9-12V auf rund 5V verringert werden.
Robert M. schrieb: > Peter O. schrieb: >> Frequenzbereich: 20 - 12000 Hz >> Empfindlichkeit: 8 mV Pa 1 kHz, +/- 3 dB >> Ausgangsimpedanz: 2,0 kOhm >> Signal/Rauschabstand: > 56 dB >> Koppelkondensator: ca. 100 nF - 4,7 µF >> Stromversorgung: 2V - 5V DC > > Die Angabe einer Ausgangsimpedanz von 2k suggeriert eine Kapsel > (3-polig) mit bereits eingebautem Arbeitswiderstand. Also bitte. Das ist ganz offensichtlich ein Übersetzungsfe ler. Wahrscheinlich würde das Datenblatt ein paar mal zwischen Chinesisch, Suaheli und Tamil hin- und herübersetzt, bevor es bei Deutsch landete. Eine Elektret-Mikrofonkapsel mit lediglich zwei Anschlüssen kann gar nicht anders beschaltet werden als mit einem externen Arbeitswiderstand. > Es muss dann nur noch die vorhandene Betriebsspannung von 9-12V > auf rund 5V verringert werden. Auch falsch. Mit einem größeren Arbeitswiderstand stellt sich die Spannung an der Kapsel schon passend ein. OK, abgesehen von Exemplarstreuungen natürlich. Es besteht kein zwingender Grund, die Spannung erst noch zu reduzieren. Wenn man (was empfehlenswert ist) die Spannung erst noch mit einem RC-Glied siebt, dann stellt sich eine Absenkung der Spannung als Nebeneffekt ein. Aber eben nur als Nebeneffekt.
Robert M. schrieb: > Peter O. schrieb: >> Frequenzbereich: 20 - 12000 Hz >> Empfindlichkeit: 8 mV Pa 1 kHz, +/- 3 dB >> Ausgangsimpedanz: 2,0 kOhm >> Signal/Rauschabstand: > 56 dB >> Koppelkondensator: ca. 100 nF - 4,7 µF >> Stromversorgung: 2V - 5V DC > > Die Angabe einer Ausgangsimpedanz von 2k suggeriert eine Kapsel > (3-polig) mit bereits eingebautem Arbeitswiderstand. Es muss dann nur > noch die vorhandene Betriebsspannung von 9-12V auf rund 5V verringert > werden. Nein, die Kapsel ist zweipolig ausgelegt, also Signal und Masse. Ich verstehe ja, dass manche es gut meinen und mir ist es durchaus bewusst, dass eine stabilisierte Versorgungsspannung ihre Vorteile hat. So viel Umstand muss es aber nicht sein, bei vielen Schaltungen ist auch nur der Arbeitswiderstand vorhanden. Die gezeigte Schaltung des Verstärkers funktioniert so, wie sie gepostet wurde an anderen Kapsel perprimam, ohne Brummen, ohne Rauschen, ohne Zischen, ohne Knacken. Der einzige Punkt ist, wie du schon schriebst, der korrekte Wert des Arbeitswiderstandes bezogen auf die Daten der Kapsel und der Versorgungsspannung des Verstärkers. Die Gleichung wäre: U Verstärker = 9-12V U Kapsel = 2- 5V µA Kapsel = 300 - 500µA Kapsel Ausgangsimpedanz = 2k R1 = ? Nun ist eben der Rechenweg und das Ergebnis daraus interessant.
Peter O. schrieb: > Robert M. schrieb: >> Peter O. schrieb: >>> Frequenzbereich: 20 - 12000 Hz >>> Empfindlichkeit: 8 mV Pa 1 kHz, +/- 3 dB >>> Ausgangsimpedanz: 2,0 kOhm >>> Signal/Rauschabstand: > 56 dB >>> Koppelkondensator: ca. 100 nF - 4,7 µF >>> Stromversorgung: 2V - 5V DC >> >> Die Angabe einer Ausgangsimpedanz von 2k suggeriert eine Kapsel >> (3-polig) mit bereits eingebautem Arbeitswiderstand. Es muss dann nur >> noch die vorhandene Betriebsspannung von 9-12V auf rund 5V verringert >> werden. > > > Nein, die Kapsel ist zweipolig ausgelegt, also Signal und Masse. > > Ich verstehe ja, dass manche es gut meinen und mir ist es durchaus > bewusst, dass eine stabilisierte Versorgungsspannung ihre Vorteile hat. Du solltest auseinanderhalten lernen was Siebung und was Stabilisierung bedeutet, letztere bewerkstelligt implizit auch eine Siebfunktion, aber die Stabilität der Spannung ist hier überhaupt nicht "kriegentscheidend", da der genaue Arbeitspunkt des FET nicht relevant ist und er selbst als Konstantstromquelle arbeitet. Sieben willst Du Deine Betriebsspannung aber sehr gut, weshalb ein doppeltes RC-Glied (wie aus dem Kassettenrecorder-Beispiel) überhaupt nicht fehl am Platze ist. Du brauchst kein Netzbrummen oder andere Störspannungen auf der Versorgung! > > So viel Umstand muss es aber nicht sein, bei vielen Schaltungen > ist auch nur der Arbeitswiderstand vorhanden. Du merkst schon wenns zu wenig ist :-) > Die gezeigte Schaltung des Verstärkers funktioniert so, > wie sie gepostet wurde an anderen Kapsel perprimam, ohne Brummen, > ohne Rauschen, ohne Zischen, ohne Knacken. > Der einzige Punkt ist, wie du schon schriebst, der korrekte Wert des > Arbeitswiderstandes bezogen auf die Daten der Kapsel und der > Versorgungsspannung des Verstärkers. > > Die Gleichung wäre: > > U Verstärker = 9-12V > U Kapsel = 2- 5V > µA Kapsel = 300 - 500µA > Kapsel Ausgangsimpedanz = 2k > > R1 = ? > > Nun ist eben der Rechenweg und das Ergebnis daraus interessant. Käse. Der korrekte Wert interessiert nur wenn Du eine definierte Empfindlichkeit der Kapsel haben möchtest, es ist wahrscheinlich ziemlich egal ob Du 2K oder 10K verwendest. Freilich ändert sich damit die NF Ausgansspannung bei gleichem Schalldruck (der Frequenzgang sowie Rauschen auch), funktionieren wird es aber so und so. Gruß, Holm
Bei Versorgungsspannungen hoeher als 5V, wird der Widerstand auf die niedrigere Stromstaerke des Datenblattes ausgelegt. Ohmsche Gesetz anwenden.
Peter O. schrieb: > Die gezeigte Schaltung des Verstärkers funktioniert so, > wie sie gepostet wurde an anderen Kapsel perprimam, ohne Brummen, > ohne Rauschen, ohne Zischen, ohne Knacken. > Der einzige Punkt ist, wie du schon schriebst, der korrekte Wert des > Arbeitswiderstandes bezogen auf die Daten der Kapsel und der > Versorgungsspannung des Verstärkers. Wenn du die Kapsel wirklich näher an der Spezifikation betreiben willst, also ungefähr Arbeitswiederstand und Spannung wie im Datenblatt einstellen willst, dann nimm meinen Vorschlag von oben. Wie schon öfter hier erwähnt, ist das aber nicht unbedingt erforderlich. Der FET in der Kapsel wird wahrscheinlich auch einige V mehr aushalten. Aber um es korrekt zu machen, gehört mein externer R halt rein. Die DC Spannung ist damit bei 9V 3,6V und bei 12V 4,9V. Der Arbeitswiederstand ist dabei 10k || 6k8 || 10k = ca. 2,9k. Wenn du noch näher an die 2k kommen willst, dann mußt du halt die 10k und 6k8 noch etwas kleiner machen. Ist aber nicht notwendig und wohl auch nicht sinnvoll. Bei 2k9 liefert die Kapsel um ca. 3dB mehr als die spezifizierten 8mV, also statt -42dBV ca. -39dBV. Diesen Unterschied wirst du nur im schallarmen Raum messen können. Ebenso eine mögliche Änderung im S/N oder Frega. Aber wenn du es wirklich exakt haben willst, dann musst du die R's kleiner machen. Also den oberen 10k und "meinen" Parallel 6k8. Der Rechenweg ist jetzt klar?
Hallo, mal eine Frage zu der 2-Stufigen Vertärkerschaltung. Wie schließt man die 2 polige Elektretkapsel an? M+ ist der Pluspol der Elektretkapsel, M- ist der Minuspol der Elektretkapsel (so vermute ich mal), aber was schließe ich den an dem NF an? Vielen Dank vorab für eine Erkärung.
Lies doch einfach mal von ganz vorne! https://www.mikrocontroller.net/attachment/429461/Elektret.GIF
Kurt Runzer schrieb: > aber was schließe ich den an dem NF an? Die meisten Electret Mikrofokapseln haben nur zwei Anschlüsse.An das Gehäuse kommt GND. An den anderen Pol kommt die Speisung (durch einen Widerstand) und das ist zugleich der NF Ausgang.
Kurt Runzer schrieb: > Hallo, mal eine Frage zu der 2-Stufigen Vertärkerschaltung. Hi, schau mal. Die Mikrofonkapseln haben größtenteils bereits einen hochempfindlichen Feldeffekttransistor eingebaut. Und wie man das an einen zweistufigen Vorverstärker anschließt.-> Bild. Der Begriff Polarisationsspannung ist nicht ganz korrekt. Besser wäre Speisespannung. ciao gustav
Karl B. schrieb: > schau mal. Volltreffer! Deine Kapsel hat drei Anschlüsse (die gibt es auch) und der Frager hat nur zwei. Passt doch perfekt zusammen!
Karl B. schrieb: > so sieht zum Beispiel eine handelsübliche Schaltung aus. 5 1N4001 in Reihe ? Grundig war schon immer Murks. Karl B. schrieb: > Elektretmikrofon-Speisung.png Noch so eine obskure Schaltung, für maximale Verzerrung. Von dir kommt eigentlich nur Mist, steinzeitalt. Andi B. schrieb: > Wenn du die Kapsel wirklich näher an der Spezifikation betreiben willst, Das hingegen ist alles fundiert und richtig.
Kurt Runzer schrieb: > Hallo, mal eine Frage zu der 2-Stufigen Vertärkerschaltung. Ich haette erst gar keine Lust mir einen 2-stufigen Verstaerker selbst zu basteln. Es gibt doch fertige IC's von Maxim z.B. MAX9812L: https://www.ebay.de/itm/MAX9814-Microphone-AGC-Amplifier-Board-Module-Auto-Gain-Control-CMA-4544PF-W/381646234680?hash=item58dbe36438:g:-QIAAOSwBw5XQtlQ https://www.ebay.de/itm/MAX9814-MAX9812-Electret-Microphone-Amplifier-Module-Board-for-Arduino/401209926638?hash=item5d69f9a3ee:m:mKV8njP6EaqmaFlMzy0SMxA Etwas googeln und du findest sicher guenstigere Anbieter
MaWin schrieb: > 5 1N4001 in Reihe ? Grundig war schon immer Murks. Das war mit dem nötigen Hintergrundwissen für damals eine gar nicht so dumme Lösung. Also alles andere als Murks. Hmm, der echte oder der falsche M. MaWin schrieb: > Karl B. schrieb: >> Elektretmikrofon-Speisung.png > Noch so eine obskure Schaltung, für maximale Verzerrung. Das ist auch eine übliche Schaltung bei Konsumergeräten. Früher mit rauscharmen BC4xx bestückt - das war die steinzeitalte Version. Die Frage war nur zum Anschließen des Teils und zielte nicht auf die Verstärkerschaltung. Immer gleich das "Mist & Murks" Geschrei. Rein sachlich trifft das wirklich nicht zu. Aber mit den Beiträgen zur Verstärkerschaltung wurde vom Kernthema abgeschweift. Also bitte besser differenzieren. Im Gegensatz zu den Stammtischvereinfachungen kann hier noch überlegt werden, bevor die Tasten sprechen. > Andi B. schrieb: >> Wenn du die Kapsel wirklich näher an der Spezifikation betreiben willst, > Das hingegen ist alles fundiert und richtig. Andi blieb beim Thema des Anschließen.
MaWin schrieb: > Von dir kommt eigentlich nur Mist, steinzeitalt. Sag das Grundig. Hab das nur übermnommen, was die so als HiFi verkauften. Und bin froh, dass das tatsächlich auf einem Kanal funktionierte. Der andere Kanal ging nicht. Es rauschte nur. Der FET ist definitiv nicht mehr zu retten. Habe mich mit dem Mikro nicht mehr lange rumgeärgert. Aber so Schaltungen findet man gelegentlich noch. Vor allem als "Kombi". Mit nur einem DIN-Stecker. Und darum gings. Wie schließe ich ein Mikro an mein TB an? Wie ist das Pinout. Und die Speisung erfolgt durch das TB-Gerät. Was die da machen, kann ich nicht beurteilen. Obwohl das Teil unheimlich cool aussieht.;-) Technisch leider nur noch als Staubfänger geeignet. In den Specs. steht leider nichts über das Innenleben. ciao gustav
Hi, habe jetzt extra für Euch meinen Kassettenrekorder auseinandergebaut, um zu gucken, wie das Mikro da verschaltet ist. Auffällig die Fülle an Widerständen und Siebkondensatoren. Hat bestimmt was mit der Unterdrückung der Störgeräusche auf der Speisespannung vom Motor zu tun. Oder, dass es nicht "ploppt" beim Einschalten. Nur so eine Idee... Erhebt nicht den Anspruch auf Vollständigkeit. Mod. Ein Bild zuviel bitte löschen. ciao gustav
Dieter schrieb: > Das war mit dem nötigen Hintergrundwissen für damals eine gar nicht so > dumme Lösung. Also alles andere als Murks Doch, es war Murks und ist Murks. Eine Spannungsreduktion durch gefilterten Spannungsteiler oder z-Diodenbasierten Emitterfolger hätte Versorgungsspannungsstörungen vermindert, so wurden die prozengual sogar erhöht. Karl B. schrieb: > Hab das nur übermnommen, was die so als HiFi verkauften Das ist dein Problem. Du denkst mangels Fachkenntnis nicht selber, sondern präsentierst ungeprüft das, was dir vor jahrzehnten als angeblich gut untergeschoben wurde.
Karl B. schrieb: > Auffällig die Fülle an Widerständen und Siebkondensatoren. Hi, und ich dachte, @MaWin könnte sich da einen Reim drauf machen. Der andere RR** hat schon garkeinen Anschluss mehr dafür. Hab gerade nachgeschaut. Das Gerappel von der Mechanik übertönt wohl schon jeden Rippel auf der Speisespannung. Nur externes Mikro möglich. Und Mono. ciao gustav
Kurt Runzer schrieb: > Hallo, mal eine Frage zu der 2-Stufigen Vertärkerschaltung. Wie schließt > man die 2 polige Elektretkapsel an? M+ ist der Pluspol der > Elektretkapsel, M- ist der Minuspol der Elektretkapsel (so vermute ich > mal), aber was schließe ich den an dem NF an? > > Vielen Dank vorab für eine Erkärung. Kurt Runzer schrieb: > aber was schließe ich den an dem NF an? Hi, du meinst wohl: "wie und an welchen Polen greift man die NF ab." es gibt zwar jede Menge Erklärungen, wie man so etwas prinzipiell anschließt. Das wurde oben ja schon lang und breit ausgeführt. Wenn es um konkrete Fehlerbehebung geht: besorg Dir am besten ein Schaltbild vom Gerät, wo Du das Teil einbauen willst. Die Spannungszuführung erfolgt vom Gerät, an das das Mikro angeschlossen oder eingebaut werden soll. Dementsprechend muss dimensioniert werden. Oder willst Du mit extra-Batterie arbeiten? ciao gustav
Karl B. schrieb: > Auffällig die Fülle an Widerständen und Siebkondensatoren. > Hat bestimmt was mit der Unterdrückung der Störgeräusche ... zu tun Ja sicher. Bedenke, dass dahinter nochmal 100x verstärkt wird - auch die Störungen der Stromversorgung.
MaWin schrieb: > Dieter schrieb: >> Das war mit dem nötigen Hintergrundwissen für damals eine gar nicht so >> dumme Lösung. Also alles andere als Murks > > Doch, es war Murks und ist Murks. Eine Spannungsreduktion durch > gefilterten Spannungsteiler oder z-Diodenbasierten Emitterfolger hätte > Versorgungsspannungsstörungen vermindert, so wurden die prozengual sogar > erhöht. Gegen die Störungen waren genügend Elkos eingebaut. Außerdem waren die Mikros im Gerät eingebaut. Der mechanische Schall vom Motor und das Rauschen der Mikros war da eindeutig höher. In einem Radiorekorder, den ich später ausschlachten durfte, war sowas auch verbaut. Spannungsregler und ZD hätten damals wesentlich mehr Strom verbraucht. Für den Batteriebetrieb war das einfacher. Zu dem Zeitpunkt waren die Kapseln in Europa (da gab es noch keine Vereinheitlichung wie heute) etwas unterschiedlich. Es gab Mikros mit etwas höherem Strom aber weniger Spannung (mehr Spannungsabfall an den Dioden) und andere mit mehr Spannung und etwas niedrigerem Strom (weinger Spannungsabfall an den Dioden). Mit Dioden paßte das besser, als mit einem Vorwiderstand und wäre mit ZD und Emitterfolger noch weniger für beide Typen geeignet gewesen.
Dieter schrieb: > wäre mit ZD und Emitterfolger noch weniger für beide Typen geeignet > gewesen. Hi, merci! Also zusätzlich dazu hatte ich noch in Erinnerung, Z-Dioden sind da äußerst verpönt. Sie stellen sozusagen die besten Rauschgeneratoren dar. Haben in Mikrofonspeisungen so direkt eigentlich nichts verloren. Der "Braun" hat sogar eine 1000µH Drossel in Reihe zur Z-Diode, um für die NF-Vorstufen, AM-FM Empfangsteil über Längstransistor-Stabi das Rauschen so gering wie möglich zu halten. ciao gustav
Stefan ⛄ F. schrieb: > Bedenke, dass dahinter nochmal 100x verstärkt wird - auch die > Störungen der Stromversorgung. Ja, bei diesen blöden Schaltungen ist das leider so. Zwar nicht mit der vollen Verstärkung, aber immerhin mit einem Faktor weit über 1. Dieter schrieb: > Gegen die Störungen waren genügend Elkos eingebaut. Man kann Schaltungen bauen, die ohne jede zusätzliche Filterung viel besser sind.
Schon wieder so eine Diskussion wo sich MaWin als Allwissender profilieren will. Nehmt lieber die Zäpfchen mit all seinen Beiträgen für den A... das spart euch das Lesen.
Dieter schrieb: > Außerdem waren die Mikros im Gerät eingebaut. Der mechanische Schall vom > Motor und das Rauschen der Mikros war da eindeutig höher. Karl B. schrieb: > Z-Dioden sind da äußerst verpönt. Sie stellen sozusagen die besten > Rauschgeneratoren dar Merkt ihr nicht, wie ihr euch widersprecht ? Mit an den Haaren herbeigezogenen Begründungen lässt sich halt nichts belegen. Warum hat eindeutig die falschen Bollos gelutscht.
ArnoR schrieb: > Dieter schrieb: >> Gegen die Störungen waren genügend Elkos eingebaut. > > Man kann Schaltungen bauen, die ohne jede zusätzliche Filterung viel > besser sind. Die Schaltung stammt aus einer Zeit, als sich die Elektretmikros fuer den Betrieb mit eine Zelle (1.2...1.5V) noch nicht ganz durchgesetzt hatten. Heute lassen sich durchaus ettliche Schaltungen von damals besser bauen. Aber solche historischen Schaltungen, die recht trichreich gewisse Zwänge damals mittels eines Kompromisses lösten, eignen sich gut herauszubekommen, ob Jemand wirklich ein tieferes Verstandnis für die Technik hat. Diese entlarven sich dabei recht zuverlässig durch Äusserungen, wie zum Beispiel dass das alles nur Mist sei. Die Goldrandlösung ist natürlich die doppelte Wiederholung dieser Ablehnung. Der wahre Allwissende weiß, dass er nicht alles weiß (nichs weiß, im originalen Zitat).
MaWin schrieb: > Merkt ihr nicht, wie ihr euch widersprecht ? Ein Widerspruch ist das nur für den der nicht versteht. > Mit an den Haaren herbeigezogenen Begründungen lässt sich halt nichts > belegen. Vorher sollte man das www befragen. Beitrag "Zener Diode Noise generator" http://dl3jin.de/hf-rauschgenerator.htm
Dieter schrieb: > Ein Widerspruch ist das nur für den der nicht versteht Was hast du daran nicht verstanden ? Wenn eh Motor und Mikro mehr rauscht, und insofern die schlechte Grundigschaltung 'ausreichend' war, wird's mit einer besseren Schaltung nicht schle hter. Zur Auswahl stand der Spannungstdile mit Filterelko, und der Spannungsregler mit Z-Diode. Und keine Sorge: Die Z-Diode rauscht nicht mehr als die Motorstrom verseuchte Betriebsspannung. Z-Dioden rauschen vor allem wenn höhere Zenerspannungen mit extrem geringem (uA) Strom benutzt werden. Selbst dann filtert das aber ein Parallelkondensator bis in den uV-Bereich.
MaWin schrieb: > Zur Auswahl stand der Spannungstdile mit Filterelko, und der Spannungsregler mit Z-Diode. Und was hast Du daran nicht verstanden warum man die Dioden nahm? - Weil zwei verschiedene Typen so besser unterstützt wurden? - Und nicht einen Spannungsteiler oder eine Regelung. Außerdem die Dioden und insgesamt zwei Stufen mit vier Kondensatoren (den davor lasse ich mal weg, der glättet aber auch bereits) ist das auch deutlich weit unterhalb des mV-Bereiches. Übrigens die Ingenieure von damals konnten noch die Widerstände an den drei Beinchen der Transistoren noch so berechnen, dass sich Spannungsschwankungen der Versorgungsspannung um den Arbeitspunkt herum teiweise recht gut kompensierten. Egal wieviel Du hier noch herumzeterst, zu der damaligen Zeit war das eine wirklich trickreiche technische Lösung. Wenn Du die damaligen Rahmenbedingungen nicht verstehen kannst, ist das Dein Problem. Es bleibt beim Dissenz.
Karl B. schrieb: > habe jetzt extra für Euch meinen Kassettenrekorder auseinandergebaut, > um zu gucken, wie das Mikro da verschaltet ist Der Krempel auf dem Stück Lochraster ist doch im Leben keine Schaltung aus der Serie. Das hat irgendein Bastler zusammengefrickelt. Genauso vermurkst wie der Aufbau sieht auch die Schaltung aus.
Axel S. schrieb: > Das hat irgendein Bastler zusammengefrickelt. Die ersten Elektretmikros waren nicht sehr langzeitstabil. Diese verloren nach einige Jahre die "eingefrorene" Ladung. Später wurde das besser. Vermute daher, dass die ursprunglichen Kapseln defekt gingen und wegen anderer Betriebswerte diese Platine mit zusaetzlich besserer Siebung eingebaut wurde.
Zur Ehrenrettung der damaligen Grundig: Grundig war Vollsortimenter und hatte als einziger diese 5-polige DIN-Buchse um den zentrisch sitzenden Mittelkontakt erweitert. Hauseigene Spezifikation +20V. Das Stereo-Grundigmikro war das anspruchsvollste aus der Reihe, die beiden Gehäusehälften lassen sich gegeneinander verdrehen und auch getrennt voneinander aufstellen. Für semiprofessionelle Tonbastler: A-B, M-S-Stereofonie seien als Stichworte genannt. Wichtiger aber ist: Es ist ein Kondensatormikro, KEIN Electretmikro. In der Innenschaltung, gestrichelt umrandet, klar eingezeichnet der 90MOhm Widerstand zur Zuführung der notwendigen Polarisationsspannung. Weil nun aber die Lautstärke des Mikrofons, neudeutsch "Übertragungsfaktor", direkt abhängig von der Höhe der Pol.-spannung abhängig ist, diese Mikrofonreihe aber an alle entsprechend (Buchse) ausgestatteten Geräte des Hauses Grundig passen sollte, wurde eben vor Produktionsstart auch nachfolgender Geräte die Spannung auf einheitlich 20 Volt festgelegt. Die Mikros brauchten damit keine eigenen, extra Batterien, und waren an jedem anderen Grundiggerät gleich laut. Verwendbar am seinerzeitigen Sortiment: Tonband, Cassettendeck, Stereoanlage, BK-Videorecorder, die eigene, semiprofessionellen Studiomischpulte, Hausfernsehen. Einen zusätzlichen Eigenstromverbrauch eines"Reglers" wollte man da nicht, die 20Volt wurden in portablen Reportergeräten mittels Spannungswandler erzeugt, die Querstromverluste der zusätzlichen "Regler" hätten sich potenziert.
Dieter schrieb: > Aber solche historischen Schaltungen, die recht trichreich gewisse > Zwänge damals mittels eines Kompromisses lösten, eignen sich gut > herauszubekommen, ob Jemand wirklich ein tieferes Verstandnis für die > Technik hat. Diese entlarven sich dabei recht zuverlässig durch > Äusserungen, wie zum Beispiel dass das alles nur Mist sei. Die > Goldrandlösung ist natürlich die doppelte Wiederholung dieser Ablehnung. > Der wahre Allwissende weiß, dass er nicht alles weiß (nichs weiß, im > originalen Zitat). K.A. wen du damit erreichen willst. Ich fühle mich jedenfalls nicht angesprochen, weil ich grundsätzlich jede derartige Behauptung (z.B. "dass das alles nur Mist sei") auch begründe und eine bessere Lösung zeige. Warum diese 2x npn-Schaltung Mist ist, habe ich in mehreren Threads schon gesagt und auch bessere Lösungen gezeigt. Beitrag "Re: Elektretmikrofon-Verstärker - welche Bauteile?"
Hi, da ist was Interessantes: https://www.radiomuseum.org/schemaviewer/d_grundig_c2800_lw_sch1c.pdf Mehrere Optionen für das Mikro-Modul. Die Fülle an Rs und Cs aus dem Bild oben sind wohl Bauteile, die auch zum Verstärker gehören. Ist also nicht unabhängig von der anderen Schaltung zu sehen. Das "Bastelgefrickel" soll wohl bauteilemäßig ein 1:1 Nachbau sein. Die Originalplatine war wohl defekt. Jetzt sieht das Gerät ganz anders aus. Das Tastenaggregat ist irreparabel defekt. Die Zahnräder sind gebrochen. Lautsprecher geht aber noch. Nur der Netztrafo ist eine der Totsünden von Grundig, die man bei den Geräten immer wieder findet... Alles draufgelackt, keine Wickelkörper. Wenn Lack/Harztränkversiegelung spröde wird, haben wir Lebensgefahr. Deswegen habe ich den TK17 nicht mehr bei Ebay angeboten. Ich will nicht Schuld sein, wenn jemand einen Schlag bekommt. Das ist die Sache nicht wert. Je nach Polung des Netzsteckers Ableitstrom wesentlich höher als bei Y-Konds. zulässig. ciao gustav
Da wäre noch eine Schaltung, die ich bei meinem PC-Mikrofon verwende. Die gibt etwa 5 mal mehr Pegel als die normale Schaltung. Die Betriebsspannung kommt wie üblich aus der PC Mikrobuchse (auch bei Laptops) und beträgt etwa 2V.
ArnoR schrieb: > K.A. wen du damit erreichen willst. Ich fühle mich jedenfalls nicht > angesprochen, weil ich grundsätzlich jede derartige Behauptung (z.B. > "dass das alles nur Mist sei") auch begründe und eine bessere Lösung zeige. Auf Dich trifft das nicht zu. Deshalb sollst Du Dich auch nicht angesprochen fühlen. Nebenbei verstehst Du auch, wenn in der Vergangenheit aus anderen Randbedingungen und Zwängen heraus, eine "geht schon noch für den Zweck" Lösung gemacht wurde. Jemanden der akzeptiert, dass zu der historischen Zeit das ein akzeptabler Kompromiss war (damit ist nicht automatisch gemeint, dass man die Schaltung für einen Nachbau heute empfiehlt) und unter heutigen Randbedingungen natürliich besser baut (wie z.B. Deine Vorschläge) ordnest Du ja auch nicht in die Schublade Murks und Murkser ein. Übrigens interessant sind noch die Schalltungskompromisse, die eingegangen wurden um möglichst viele Bauteile durch Bestückungsmaschinen einbauen zu können, die damals deutlich geringere Kapazit hatten für die Verarbeitung unterschiedlicher Bauteilwerte und Typen (Eine wahre Fundgrube für Murkssuchende).
Germann P. schrieb: > Die gibt etwa 5 mal mehr Pegel als die normale Schaltung. Das ist eine schöne Schaltung. Das Prinzip habe ich auch schon gesehen, aber mit dem komplemetären Transistor, so dass die Gehäusemasse des Mikros weiterhin auf der Masse liegt und weniger HF einfängt.
Dieter schrieb: > Auf Dich trifft das nicht zu. Deshalb sollst Du Dich auch nicht > angesprochen fühlen. Ach Kindchen, du musst akzeptieren, daß deine hanebüchenen Äusserungen nicht nur mir auffallen. Immerhin rudest du zurück Dieter schrieb: > damit ist nicht automatisch gemeint, dass > man die Schaltung für einen Nachbau heute empfiehlt Die von Karl gepostete Schaltung von Grundig ist Murks und war Murks. Deine Begründung, sie wäre sinnvoll wegen Mikroleistung, ist Quatsch. Bei 1k Drain-Widerstand im Mikro kann man auch nicht wirklich von Mikroleistung oder einem Bemühen dahin reden. Trotzdem, denken wir an austauschbare Mikros, da könnte es ja mal ein Gutes geben. Damit an 5 * 1N4001 in Reihe 4V abfallen, müsste typisch ein Strom von https://diotec.com/tl_files/diotec/files/pdf/datasheets/1n4001 70mA fliessen. Für Mikroleistung, wo nur Mikroampere flessen dürfen, ist die Schaltung ungeeignet. Bei 1uA fallen dank Schockley-Gleichung (an einer ES1D in Ermanglung einer 1N4001 in LTSpice) nur 0.058V ab, also 0.3V an allen 5, so dass 24V nur zu 23.7V statt 20V werden. Die Schaltung stammt also von einem Deppen der damaligen Zeit der glaubte, an Dioden wären immer so ungefähr 0.7V Verlust, egal welcher Strom fliesst. Eine 20V Z-Diode wie DDZ21 hält ihre 20V hingegen bis 1uA, ist also wesentlich besser bei Mikroleistung. Wer rauscharme Z-Dioden will, greift zu Modellen unter 6V, die mit nur ~1uV rauschen, was sich per Parallelkondensator zudem filtern lässt. Aber sie war nicht mal passend zur Frage, wie schon HildeK ironisch auffiel: Kurt Runzer schrieb: > Hallo, mal eine Frage zu der 2-Stufigen Vertärkerschaltung. Wie schließt > man die 2 polige Elektretkapsel an? M+ ist der Pluspol der > Elektretkapsel, M- ist der Minuspol der Elektretkapsel (so vermute ich > mal), aber was schließe ich den an dem NF an? HildeK schrieb: > Karl B. schrieb: >> schau mal. > > Volltreffer! > Deine Kapsel hat drei Anschlüsse (die gibt es auch) und der Frager hat > nur zwei. Passt doch perfekt zusammen! Aber was interessieren Schwätzer schon Fragen, wenn sie ihre Antworten unbedingt rausposaunen wollen.
@Mawin: Die von Karl gepostete, neu gezeichnete Schaltung betitel "Grundig GCMS..." enthält Kommentare wie "zum Line In PC". Es mag verschiedentlich übersehen worden sein, dass es 1972 noch keine PCs gab. Mir war als Radio- und Fernsehtechnikermeister sofort klar, dass der Schaltungsteil mit den 1N4001 nur "informell" wiedergegeben ist, ich habe einige Geräte aus dieser Aera für Liebhaber repariert. Es hängen nämlich im "fremdspeisenden Gerät" weitere Verbraucher an diesen +20Volt. Aufgrund der Unterlassung dieser Information gehst Du von falschen Voraussetzungen aus. Gerechnet hättest Du zwar richtig, praktisch ist es aber ohne jede Relevanz. Du darfst diesmal einfach mal etwas "glauben": An der Originalbuchse des speisenden Gerätes stehen 20 Volt an. Das war zu Reparaturzeiten praktisch zur Fehlereingrenzung. Nach der Hausspezifikation hatten die 20Volt belastbar zu sein, daher sind da auch 1N4001 und nicht etwa 1N4148 verbaut. Auch der 2k2 ist stärker dimensioniert. Hintergrund: Es gab ein pultförmiges "Tischmikrofon" mit eingebauter roter Signalleuchte, "On air".
@mawin: Du schreibst" mal eins lauter...", weswegen ich vermute, dass Du den wesentlichen Aspekt schlichtweg übersehen hast. Die alten Grundigs sind Kondensatormikrofone, die 20 Volt dienen zur Polarisation. Die von der Kapsel abgegebene NF ist ungefähr quadratisch abhängig von der Höhe dieser Polarisationsspannung. Dieses! Mikro ist also bei+15, oder +20, oder +25Volt deutlich unterschiedlich "laut". Das sollte es aber nicht sein. Es hatte an jedem Grundiggerät gleichlaut zu sein. Der nachgeschaltete Impedanzwandler im Mikro ist aufgrund seiner nahezu "intrinsischen" Konstantstromeigenart innerhalb dieses Spannungsbereich relativ unwichtig. Seine Leistungsverstärkung bleibt gleich.
MaWin schrieb: > Aber sie war nicht mal passend zur Frage, wie schon HildeK ironisch > auffiel: > > Kurt Runzer schrieb: >> Hallo, mal eine Frage zu der 2-Stufigen Vertärkerschaltung. Wie schließt >> man die 2 polige Elektretkapsel an? M+ ist der Pluspol der >> Elektretkapsel, M- ist der Minuspol der Elektretkapsel (so vermute ich >> mal), aber was schließe ich den an dem NF an? > > HildeK schrieb: >> Karl B. schrieb: >>> schau mal. Hi, hast Du den Thread auch der Reihe nach von vorne bis hinten durchgelesen? Dann fiele Dir auf, dass sich jemand an den alten Thread drangehängt hatte und genau da habe ich schon drauf geantwortet: Beitrag "Re: Richtiger Anschluss einer Elektretkapsel" Das wäre in Kürze nämlich die direkte Antwort auf die neuerliche Fragestellung gewesen. Der TO hat sich leider nicht wieder gemeldet. Der lacht sich wohl heimlich ins Fäustchen, könnte ich mir vorstellen. Ein Dankeschön wäre doch nett. Vor allem, weil sich etliche Leute hier viel Mühe gemacht hatten, einmal das Prinzip zu erklären und dann noch aus dem Fundus der Technikentwicklung bis heute ganz praktische Beispiele mit ihren speziellen Vor- und Nachteilen zu bringen. Undank ist der Welt Lohn. ciao gustav
MaWin schrieb: > Die von Karl gepostete Schaltung von Grundig ist Murks und war Murks. Für die damalige Zeit unter den von Dir nicht akzeptierten (oder verstandenen Hintergründe) war das eine aus heutiger Sicht für damals eine ungewöhnliche noch sinnige Lösung, heutzutage würde das Keiner so mehr guten Gewissens bauen. Für die Elektret-Kapseln 1,5V (0,8V, 0,5...1mA) und 3...4V (1.5V, 0.1...0.4mA) gab es das für Cassettengeraete mit 6...9V (4...6 Batterien) mit unterschiedlicher Anzahl 1N4148 eine ähnliche Lösung. > Eine 20V Z-Diode wie DDZ21 hält ihre 20V hingegen bis 1uA, Oder eine 3.9 (3.6, 4.3) ZD anstelle der Diodenkette. So gut waren die ZD für kommerziellle Massenware damals nicht. > HildeK schrieb: >> Karl B. schrieb: > ... > Aber was interessieren Schwätzer schon Fragen, wenn sie ihre Antworten > unbedingt rausposaunen wollen. Kritikpunkt an der Formuierung wäre, dass diese eine Niveaustufe unfreundlicher ausfällt. Aha, aus der Ecke weht der Wind. Jetzt kommt der eigentliche Grund auf den Tisch. Dich ärgert die Diskussion, die nur noch indirekt mit der Frage des TO zu tun hat. Das ist verständlich und da muss ich fairerweise zugeben, da liegst Du nicht so verkehrt.
Nichtverzweifelter schrieb: > @mawin: > > Du schreibst" mal eins lauter...", Ähm, nein. Im ganzen Thread nicht. Aber wenn man so gar nichts mehr hat, was man jemanden vorwerfen kann, dann legt man ihm halt was in den Mund... Ich habe keine Problem mit konstanten 20V. Auch bei Batteriebetrieb und Netzspannungsschwankungen. Aber die Lösung ist Murks. Selbst wenn auf Grund der weiteren nicht-gezeigten Schaltung ausreichend Strom über die Dioden fliesst. Damit sind aber erst recht alle angeblichen Argumente für Mikroleistung hinfällig. Was eigentlich egal ist, da die Schaltung sowieso Karl B.s falsche Antwort auf Kurz Runzers Frage war. Keine Ahnung, warum er ständig solche Geriatronik postet. Wohl um sie endlich aus dem Regal räumen zu können und wegwerfen zu könnne.
MaWin schrieb: > denken wir an austauschbare Mikros, da könnte es ja mal ein Gutes geben. Ich hatte das so interpretiert, dass Du damit unterschiedliche Übertragungsfaktoren meinst. Und dies dann maulfaul mit "mal eins lauter" repetiert, statt "mal ein Gutes". Nichts für ungut! Ich meinte, aufgrund meines zeittypischen Reparaturfachwissens, hier sei die Darlegung der Beweggründe der Grundig angebracht. Die in den hauseigenen "Technischen Informationen" (regelmäßige Publikation von Grundig) übrigens auch näher erläutert wurden. Richtigstellen muss ich aber: Ich lege Dir nichts in den Mund. Habe ich nicht nötig. Es ist nicht so, dass ich Dein Streithansel-Gegenüber in diesem Thread war, Du hattest Dich mit anderen gestritten, Nicknames stehen ja jeweils dabei. Anmerken darf ich: Dein Tonfall ist unter aller Sau! Bei Grundig gab es für Dich also Deppen, Grundig produzierte nur Murks, immer! Deswegen wurden die ja auch einst eine Riesen-Weltfirma, grösster europäischer Fernseh-Hersteller, umsatzstärkster Magnettongeräte-Hersteller, weil es eben "Deppen" waren. Dein Abgekanzel gegenüber anderen mit "Kindchen" und ähnlichen Sprücherln hältst Du wahrscheinlich für "sachliche Beiträge". Für astreines Getrolle halte ich deine Pauschalvorwürfe gegen alles "Alte". ECM-Kapseln sind halt nun mal schon ziemlich "alt" - im Consumerbereich hielten sie breit Einzug ab 1973. Und sind in jedem Handy Standard, also auch in der Neuzeit. Wenn Dich so alter Murks nervt, dann bleib doch einfach mal fern... Geh spazieren.
Nichtverzweifelter schrieb: > Anmerken darf ich: Dein Tonfall ist unter aller ...! Da kommt mir gerade der Gedanke, dass wir nicht mal wissen ob hier der echte oder der falsche MaWin schreiben. Der falsche MaWin war eigentlich meistens am Tonfall zu erkennen. In dem Falle tippe ich mehr auf den falschen MaWin.
Dieter schrieb: > Da kommt mir gerade der Gedanke, dass wir nicht mal wissen ob hier der > echte oder der falsche MaWin schreiben. Hi, der "echte" kommt immer mal wieder mit Links um die Ecke: http://www.dse-faq.elektronik-kompendium.de/mawin.htm ;-) ciao gustav
Bitte melde dich an um einen Beitrag zu schreiben. Anmeldung ist kostenlos und dauert nur eine Minute.
Bestehender Account
Schon ein Account bei Google/GoogleMail? Keine Anmeldung erforderlich!
Mit Google-Account einloggen
Mit Google-Account einloggen
Noch kein Account? Hier anmelden.















