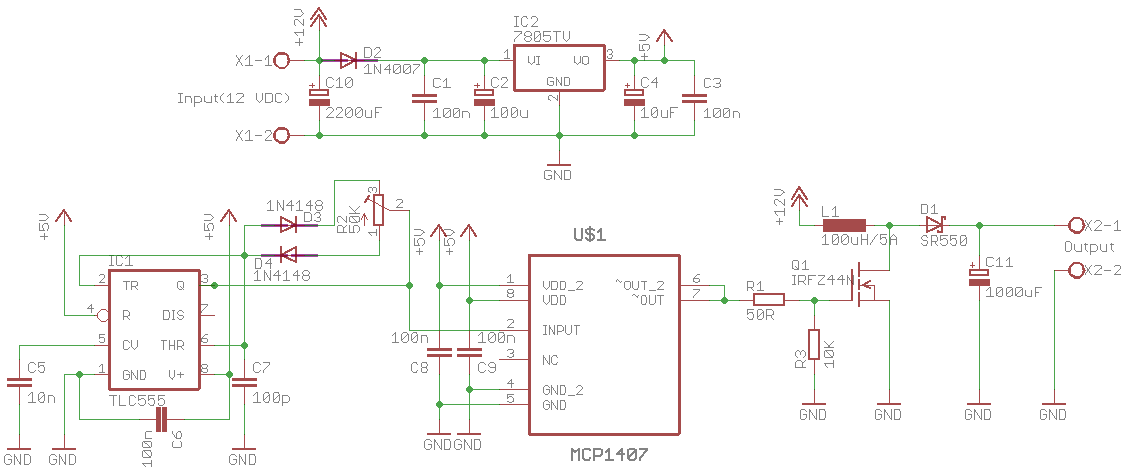
Guten Abend, Ich bin im Moment dabei ein Boost Converter zu bauen um meine Batterie Spannung von 12 Volt auf 40 Volt zu bringen mit dem ich ein LED Projektionsscheinwerfer betreibe. Dort drin verbaut ist eine 50W LED. Der Boost Converter muss ungefähr eine Leistung von 70 Watt aufbringen. Also habe ich mir ein ungeregelten Boost Converter mit einem TLC555, Mosfet Treiber und der Boost Converter Schaltung zusammengebaut. Als Mosfet verwende ich ein N-Kanal IRFZ44N Mosfet. Die Spule hat eine Induktivität von 100uH bei einer maximalen Strombelastbarkeit von 5A. Als Diode kommt eine SR550 zum Einsatz. Da der Boost Converter fester Bestandteil des Scheinwerfers werden soll reicht erstmal ein ungeregelter. Das Ding hat nur ein Problem. Sobald die Spannung am Ausgang des Converters über 18 Volt steigt, egal ob kleine Last oder große Last, steigt der Strom auf 5 Ampere an und es dauert dann nicht lange bis der Magische Rauch aus dem Mosfet kommt und der niederohmig wird im Ausgeschalten Zustand. Bei 18 Volt läuft nur ein Lüfter welcher die LED kühlt, die LED selbst fängt erst bei knapp 27 Volt an zu leuchten, maximal Hell leuchtet sie bei 40 Volt. Die Leistungsaufnahme der LED + Lüfter liegt dann bei knapp 60 Watt. Allerdings liegt die Leistungsaufnahme bei 17 Volt Ausgangsspannung und nur dem Lüfter schon bei 9 Watt, der Lüfter hat dabei gerade mal 1,2 Watt. Was ein Wirkungsgrad von ca. 13 % entsprechend würde .... Ich habe mal ein Schaltplan angehängt, die Schaltfrequenz die der TLC555 erzeugt liegt bei ca. 120KHz. Ich kann mir nur nicht erklären warum der Mosfet immer wieder durchbrennt, ist möglicherweise meine Spule zu klein oder die Schaltfrequenz zu gering? Mfg
Also vorneweg, 70W bei 12V sind schon im Durchschnitt deutlich mehr als 5A und da der Strom getaktet ist, muss die Spule nochmal deutlich mehr verkraften (Ohne Rechnung geschätzt eher Peak 30A)
Wahrscheinlich ist die Spule völlig ungeeignet. Welche genau hast Du denn verwendet?
Der MOSFET will mehr Spannung am Gate! Lass den 5V Regler weg. Und wie schon gesagt, die Drossel taugt nicht für die Anwendung.
c r schrieb: > Also vorneweg Hallo c r, Ja es mir bekannt das die Spule für 70W zu klein ist, jedoch habe ich im Moment keine andere Spule mit höheren Strom da. Daher sollte diese erstmal zum testen reichen. Jedoch stirbt der Mosfet ja schon vorher bevor überhaupt großartig Leistung drüber fließt. Kann für die Spule auch kein Datenblatt konsultieren da ich diese, genau wie ein paar andere Spulen, aus einem alten ATX Netzteil ausgelötet habe diese Stelle war damals mit L:100u I:5A beschrift. Was wie wirklich maximal aushält kann ich nicht sagen. Mfg
c r schrieb: > (Ohne Rechnung geschätzt eher Peak 30A) Ich muss mich korrigieren , hab Ein- und Augangsstrom durcheinander geworfen. 5A reichen trotzdem nicht. 5V Ugs ist für diesen MosFET viel zu wenig zum zuverlässigen Schalten. Nicht so schlimm, der MCP1407 kann auch mit deinen 12V arbeiten, du musst sie ihm aber auch zur Verfügung stellen. Evtl. ist der die zu niedrige Ugs schon dein Problem.
Felix N. schrieb: > Kann für die Spule auch kein Datenblatt konsultieren da ich diese, genau > wie ein paar andere Spulen, aus einem alten ATX Netzteil ausgelötet habe > diese Stelle war damals mit L:100u I:5A beschrift. Was wie wirklich > maximal aushält kann ich nicht sagen. Foto mit Maßstab?
Felix N. schrieb: > diese Stelle war damals mit L:100u I:5A beschrift. Was wie wirklich > maximal aushält kann ich nicht sagen. Es geht um das Kernmaterial.
Felix N. schrieb: > Ja es mir bekannt das die Spule für 70W zu klein ist, jedoch habe ich im > Moment keine andere Spule mit höheren Strom da. Daher sollte diese > erstmal zum testen reichen. Ja wenn Du meinst. Felix N. schrieb: > Jedoch stirbt der Mosfet ja schon vorher bevor überhaupt großartig > Leistung drüber fließt. Das ist doch noch nie passiert! Felix N. schrieb: > Kann für die Spule auch kein Datenblatt konsultieren da ich diese, genau > wie ein paar andere Spulen, aus einem alten ATX Netzteil ausgelötet habe > diese Stelle war damals mit L:100u I:5A beschrift. Was wie wirklich > maximal aushält kann ich nicht sagen. c r schrieb: > (Ohne Rechnung geschätzt eher Peak 30A) Also Du willst durch eine Induktivität die für 5 A konstruiert ist einen Peek bis 30 A fliessen lassen? Ich denke, die Indutivität geht bei spätestens 10 A in die Sättigung. http://schmidt-walter-schaltnetzteile.de/ Teste mal bei Schmidt-Walter ob 100 µH und 120 kHz zu Deiner Spannung überhaupt passen. Er wird Dir auch Vorschläge für einen geeigneten Kern machen und auch die Wickeldaten nennen. mfg Klaus
Klaus R. schrieb: > Also Du willst durch eine Induktivität die für 5 A konstruiert ist einen > Peek bis 30 A fliessen lassen? Sachte, die 30A waren ein Schätzung von mir, hier ist kein Vorsatz von TO im Spiel.
Felix N. schrieb: > (...) die Schaltfrequenz die der TLC555 > erzeugt liegt bei ca. 120KHz. Dafür erscheinen mit die 50 Ohm Gatewiderstand aber deutlich zu groß, ibs. bei 5V. Wie sehen denn die Schaltflanken aus? Grüßle Volker
Volker B. schrieb: > Dafür erscheinen mit die 50 Ohm Gatewiderstand aber deutlich zu groß, Auch das noch.
hinz schrieb: > Volker B. schrieb: > >> Dafür erscheinen mit die 50 Ohm Gatewiderstand aber deutlich zu groß, > > Auch das noch. ...und dann einen Gate-Treiber, der 6A liefern könnte (wenn er nur dürfte). Grüßle Volker
Hallo, Schmidt-Walter hat mir schon geantwortet. Die Anforderungen sind gar nicht so exotisch. SNT1.jpg ermittelt mit Deinen Vorgaben eine Induktivität von 28 µH. Der Peek liegt bei 7,43 A. Da wirst Du aber gute Ladeelkos benötigen. Achte auf den zulässigen Rippel. Bild SNT2.jpg empfielt einen E25/13/7 mit Luftspalt von 0,5 mm oder 1,0 mm. Windungen 14 oder 18. Drahtdurchmesser >= 1,62 mm. Über Skinneffekte wollen wir hier nicht reden. https://www.spulen.com/ferrit-metallpulverkerne/e-kerne/kerne-e-25-ef-25.html Als Kernmaterial kommt N67 oder GL87/N87 infrage. Passt der Luftspalt nicht, dann kann man ihn durch Einlegen von Plättchen vergrößern (kein Metall!). E 25 (EF 25) Kernhälfte N67, ohne Luftspalt, AL1800 Artikelnummer: EF25/015/9 Hersteller: EPCOS/SIEMENS E 25 (EF 25) Kernhälfte GL87/N87, mit Luftspalt 0,25mm, AL250 Artikelnummer: EF25/022/9 Hersteller: EPCOS/SIEMENS mfg Klaus
student schrieb: > 5V Ugs ist für diesen MosFET viel zu wenig zum zuverlässigen Schalten. > Nicht so schlimm, der MCP1407 kann auch mit deinen 12V arbeiten, du > musst sie ihm aber auch zur Verfügung stellen. Evtl. ist der die zu > niedrige Ugs schon dein Problem. Hi, Der IRFZ44N hat ja eine Vgs(th) von 2-4 Volt, also Logik Level? Wenn ich im Datenblatt des Fets die Figur 3 richtig verstehe müsste doch ein maximaler Strom von 20A bei 5V VGs möglich sein oder verstehe ich das falsch? Ich werde mal den 5V Regler raus nehmen und das ganze direkt an 12V betreiben. hinz schrieb: > Foto mit Maßstab? Zwei Bilder von der Spule habe ich gemacht. Folgende Maße hat die Spule: Höhe: 24,48mm Breite(Außendurchmesser): 28,2mm Breite(Innendurchmesser): 10,2mm Dicke des Kern : 8,27mm Windungszahl: 20 Windungen Sven S. schrieb: > Es geht um das Kernmaterial. Es scheint es um ein Eisenpulverkern zu handeln er ist zumindest Magnetisch. Klaus R. schrieb: > Ja wenn Du meinst. Also 70W ist mein Ziel. Aber ich habe den Converter bis jetzt noch nie so stark belastet. Daher werde ich später die Spule tauschen aber erstmal sollte er funktionieren. Klaus R. schrieb: > Das ist doch noch nie passiert! Was meinst du genau? Klaus R. schrieb: > Teste mal bei Schmidt-Walter ob 100 µH und 120 kHz zu Deiner Spannung > überhaupt passen. Er wird Dir auch Vorschläge für einen geeigneten Kern > machen und auch die Wickeldaten nennen. Ich habe das ganze jetzt mal eingegeben und als gute kerne werden mir zwei von Siemens vorgeschlagen einmal den E65/32/27 und PM62/49. Desweitern sollte der Draht ein Durchmesser von >2,94mm aufweisen meiner hat 1,8mm, berechnet bei einer Stromstärke von 6A. //EDIT: Habe ein Fehler bei der Stromangabe gemacht. Somit sind meine Angaben dort ungültig. Das die Spule nicht passend für 70W ist habe ich mir schon gedacht als ich sie mir aus der Bastelkiste "Spulen" ausgesucht jedoch streiche ich jetzt erstmal das Ziel 70W und bemühe mich darum das Teil überhaupt mal zerstörungsfrei ans Laufen zu bekommen. Nur langsam gehen mir die Mosfets aus .... Volker B. schrieb: > Dafür erscheinen mit die 50 Ohm Gatewiderstand aber deutlich zu groß, > ibs. bei 5V. Wie sehen denn die Schaltflanken aus? Die Flanken ähneln ehr ein Dreieck als ein Rechteck. Volker B. schrieb: > und dann einen Gate-Treiber Ich habe den Gate Treiber dazwischen gesetzt weil der 555 ja nicht so viel Strom am Ausgang ausgeben kann. Werde den 50 Ohm Widerstand rausnehmen. Mfg
:
Bearbeitet durch User
Felix N. schrieb: > Der IRFZ44N hat ja eine Vgs(th) von 2-4 Volt, Du willst nicht wissen, wann er bei Vds=Vgs mit Id=250µA zu leiten beginnt, sondern wann Vds beim zu schaltenden Strom gering genug ist.
:
Bearbeitet durch User
Felix N. schrieb: > Wenn ich > im Datenblatt des Fets die Figur 3 richtig verstehe müsste doch ein > maximaler Strom von 20A bei 5V VGs möglich sein oder verstehe ich das > falsch? Nur wenn du über den MosFET 25V Spannung abfallen lassen willst (V_DS), und wenn der MosFET exakt "typical" ist. Genau wie der Bereich für V_thres 1:2 verhält es sich auch bei Typical Transfer Characteristics. Der kann sich bei 5V so Verhalten wie im Diagramm, kann sich aber auch Verhalten wie da bei 3,3 V oder 6,6 V (Verhältnis 1:2 wieder) Wie die Kurve für Vgs = 3,3V aussehen würde, kannst du ja ungefähr erahnen. Beschissen.
Die Schaltung ist doch aber (sorry) reiner Müll hierfür. Zur Gänze, meine ich. Verbesserungen daran = imho völlig unsinnig. Felix N. schrieb: > um meine Batterie Spannung von 12 Volt Das sind eher zw. 9V und fast 15V, bei z.B. einem "12V" Bleiakku. > auf 40 Volt... mit dem ich ein LED ...scheinwerfer betreibe. Du meinst wohl: "... betreiben wollen_würde ..." - nicht bisher. > Dort drin verbaut ist eine 50W LED. Der Boost Converter > muss ungefähr eine Leistung von 70 Watt aufbringen. Wozu? Um unnötigerweise 20W in einem Vorwiderstand zu vernichten? Felix N. schrieb: > Bei 18 Volt läuft nur ein Lüfter welcher die LED kühlt, die LED selbst > fängt erst bei knapp 27 Volt an zu leuchten, maximal Hell leuchtet sie > bei 40 Volt. LEDs brauchen -vorzugsweise konstanten- Strom (nicht Spannung). Angesichts sehr begrenzter Kenntnisse Deinerseits: Wieso kein Boost / Step-Up Modul aus der Bucht, am einfachsten eines mit CC/KSQ fähigem Ausgang (werden allerdings eh unter "LED Driver" angeboten), oder ein "normales" mit Spannungs- Ausgang auf Stromregelung umbauen? Wäre sehr viel einfacher.
Die Drossel hat bestimmt keine 100µH, und der Draht sieht nicht isoliert aus.
hinz schrieb: > Die Drossel hat bestimmt keine 100µH Jap, eher noch 100nH, das reicht natürlich nicht. hinz schrieb: > der Draht sieht nicht isoliert > aus. Da das Ding laut TO aus einem NT stammt bezweifle ich das, wird halt Lackdraht sein. Dennoch, ungeeignet.
hinz schrieb: > Sieht nicht so aus. Optisch kann ichs auch nicht erknnen, aber da das Ding wie gesagt Felix N. schrieb: > aus einem alten ATX Netzteil ausgelötet wurde, wird's wohl isoliert sein. Zumindest fällt MIR keine Verwendung ein, wo das Ding unisoliert sinnvoll wäre.
Die Dimensionierung ist quatsch. An der 12V vor der Spule braucht's einen dicken Cap. Von 12V auf 40V bedeutet eine Verdreifachung, bedeutet der FET leitet waehrend 2/3 der Zeit. Und die diode leitet waehrend 1/3 der Zeit. Der Mittlere diodenstrom entspricht dem Ausgagsstrom. Bedeutet, der Diodenstrom waehrend die Diode leitet ist 3 mal der Ausgangsstrom.
Felix N. schrieb: > Also habe ich mir ein ungeregelten Boost Converter mit einem TLC555, > Mosfet Treiber und der Boost Converter Schaltung zusammengebaut Die Schaltung und Bauteilauswahl und Aufbau sind grober Schwachsinn. Kein Wunder wenn da was abraucht. Bevor man dir nun alles einzeln erklärt, tu dir einen Gefallen und lies die Grundlagen. http://www.mikrocontroller.net/attachment/252695/Schaltnetzteil-tutorial.pdf http://www.sprut.de/electronic/switch/index.htm http://www.dse-faq.elektronik-kompendium.de/dse-faq.htm#F.24 Felix N. schrieb: > reicht erstmal ein ungeregelter Falsch, man baut einen Stromschaltregler. Felix N. schrieb: > Hi, Der IRFZ44N hat ja eine Vgs(th) von 2-4 Volt, also Logik Level? Wenn > ich im Datenblatt des Fets die Figur 3 richtig verstehe Nein, tust du nicht. Zumal bei 12V Versorgung und Gate-Treiber gar kein LogicLevel nötig wäre, dein 7805 ist überflüssig.
Brigitte Haardutt schrieb: > Die Schaltung ist doch aber (sorry) reiner Müll hierfür. Zur > Gänze, meine ich. Verbesserungen daran = imho völlig unsinnig. Gut das mag sein, je doch war das das einzige was mir in den Kopf gekommen ist um aus einem 12V Bleiakku eine höhere Spannung zu erzeugen. Brigitte Haardutt schrieb: > Du meinst wohl: "... betreiben wollen_würde ..." - nicht bisher. Auf Batterie betrieb wollen ja, mit zwei galvanisch getrennten Netzteil ist das kein Problem das ganze ans Laufen zu bekommen nur kann ich schlecht zwei Netzteile und Kilometerweite Kabel mitnehmen nach draußen um die Lampe aus zu probieren. Brigitte Haardutt schrieb: > Wozu? Um unnötigerweise 20W in einem Vorwiderstand zu vernichten? Die 70W waren nur ein Richtwert für den Boost Converter, Lüfter + LED bauen um die 55 Watt. Brigitte Haardutt schrieb: > Wieso kein Boost / Step-Up Modul aus der Bucht, am einfachsten > eines mit CC/KSQ fähigem Ausgang (werden allerdings eh unter > "LED Driver" angeboten), oder ein "normales" mit Spannungs- > Ausgang auf Stromregelung umbauen? Wäre sehr viel einfacher. Ich habe mal ein bestellt vor so zwei Wochen der ist bisher noch nicht angekommen, mal sehen eventuell liegt er wieder beim Zoll. student schrieb: > Jap, eher noch 100nH, das reicht natürlich nicht. Ja ok, ich habe die Platine des Netzteils nicht mehr kann also nicht mehr nachschauen ob dort "nH" oder "uH" stand. Meine aber das dort uH gestanden hat. Eventuell hatte diese Angabe auch nix mit der Spule zutun. student schrieb: > Da das Ding laut TO aus einem NT stammt bezweifle ich das, wird halt > Lackdraht sein. > > Dennoch, ungeeignet. Es ist Isolierter Kupferlackdraht. A. K. schrieb: > sondern wann Vds beim zu schaltenden Strom gering genug ist. Also damit ich das richtig verstehe Vds ist ja die Spannung die zwischen Drain und Source abfällt richtig? Die sollte ja nach Möglichkeit so gering wie möglich sein da durch die Abfallende Spannung und der Rds(on) Widerstand die Verluste bestimmt werden. Wenn ich mir im Datenblatt des Fets die Figur 1 anschaue also Id vs Vds sehe ich bei der zweiten Linie(Vgs=5V) müsste ich dann ja bei Id=5A bei Vd=0.3-0.4 Volt liegen? Wenn ich jetzt mal bei Vgs=10V für ca. 12V Vcc schaue dann liegt Vds bei Id=5A nur noch weit unter 0.1V ist. Und somit weniger Verluste im Fet. Habe ich das richtig verstanden? Ich habe jetzt den Regler entfernt und auch den 50 Ohm Widerstand die Schaltung funktioniert nun auch wie sie soll. Ich habe nochmal ein Bild angehängt bzgl. der Schaltflanken(gelber Kanal=Ausgang 555, blauer Kanal=Ausgang Mosfet Treiber). Mfg
Hast du zum Beispiel ungefähr 80% Ladezeit und 20% (5:1) Entladezeit der Drossel. An der Grenze von Lückend zu Nichtlükend (Dreieck) muss für durchschnittlich rund 2A (40V) die Entladund durchschnittlich 10A bringen. Nichtlückend wäre der Peakstrom nur wenig über 10A, lückend 20A.
Felix N. schrieb: > Also damit ich das richtig verstehe Vds ist ja die Spannung die zwischen > Drain und Source abfällt richtig? Die sollte ja nach Möglichkeit so > gering wie möglich sein Korrekt. Felix N. schrieb: > da durch die Abfallende Spannung und der Rds(on) > Widerstand die Verluste bestimmt werden. Ein Teil davon, ja. Dazu kommen noch die Verluste beim Umschalten (Wenn der FET kurz zwischen "An" und "Aus" ist und dadurch eine höhere Spannung anliegt, aber dennoch noch ein signifikanter Strom fließt) und die Leistung, die fürs Laden und Entladen des Gates nötig ist. Die 3 zusammen heizen deinen MosFET. Felix N. schrieb: > Wenn ich mir im Datenblatt des Fets die Figur 1 anschaue Stelle einfach ausreichend Spannung am Gate zur Verfügung und rechne dann mit dem angegebenen rds_on. Die Diagramme sind nicht so nützlich, wie sie schön sind.
Hallo, " und bemühe mich darum das Teil überhaupt mal zerstörungsfrei ans Laufen zu bekommen. Nur langsam gehen mir die Mosfets aus ...." Ja, die Mosfets gehen aus, weil Du so optimistisch bist, keine, also überhaupt nicht die geringste Strombegrenzung zu verwenden, die den FET abschaltet, wenn sein Strom zu groß wird, aus welchem Grund auch immer. Nicht umsonst haben selbst die altmodischsten Schaltwandlsr-ICs wie z.B. MC34063, SG3524, SG3525, SG3526, UC3843 wirksame Strombegrenzungen mit in ihr Jahrzehntelanges Leben mitbekommen, damit so etwas nicht dauernd passiert. Außerdem ist der von Dir angestrebte Leistungsbereich schon recht hoch. Wenn Du erst mal nur 5 Watt oder 10 Watt angestrebt hättest und Dich von dort aus weiter entwickelt hättest. Ich verweise auf meine eigenen Experimente: Beitrag "TL494 peak current protection mit 3 Transistoren" Beitrag "MC34063 Stepup Pfeift laut, erzeugt Schwingungspakete" Beitrag "MC34063 Schaltungsvorstellung 5V Stepup-Konstantstromquelle 1A für 2x10W Power-LED" Beitrag "PNP turn-off Transistor als FET-Treiber wird heiß" Oder hier: Beitrag "MC34063 step-up 42V out mit externem Mosfet" http://danyk.cz/iz_osc_en.html http://www.sprut.de/electronic/switch/up.htm MfG
:
Bearbeitet durch User
Dieter schrieb: > Hast du zum Beispiel Wieso willst Du die richtige Spule finden hier? Soll der Mann etwa einen ungeregelten Wandler aufbauen, mit angepaßter Dimensionierung um trotz fehlender Regelung einen (nicht besonders genauen, festen, "guten", aber zum Test schon ok) Konstantstrom zu generieren? Dir ist klar, daß bei ihm daheim kein Bauteilparadies existiert? Vermutlich kein gangbarer Ansatz. Ich frage beim TO mal genau nach. Felix N. schrieb: > habe jetzt den (5V-) Regler (vor dem Gatetreiber) entfernt Gut. > und auch den 50 Ohm Widerstand Und ersetzt durch sinnvolleren Wert (ca. 5-15 Ohm oder so etwas)? Laut Oszibild wohl nicht... hach, es fehlt leider echt überall. > Schaltung funktioniert nun auch wie sie soll. Ach ja? Das kann sie doch gar nicht. Erstens weil sie dazu nicht taugt. Zweitens, weil Du an erstens schuld, Dir aber weder dessen, noch jeglicher Gründe dafür, bewußt bist. Das einzige, was Du gewußt hattest, war, daß man für eine höhere Spannung am Ausgang einen Boost-Converter braucht. Und das Prinzip eines Boost (die grundlegende Topologie) ist eben Spule + Schalter nach GND + (Schalter von Schaltknoten nach pos. Ausgang, ersetzbar durch eine...) Diode. Nun nahmst Du - in jugendlichem Leichtsinn - halt an, damit sei es eben auch wirklich getan. Klar, daß dann die Bauteilwerte dem Zufallsgenerator entspringen. Klar, daß die Regelung (kein Teil der Grundtopologie...) fehlt. Und klar, daß man Dir (ohne jede Kenntnis der Materie) so gut wie gar nicht verständlich machen kann, wieso das so nicht gehen kann. Allerdings willst Du ja immer noch weitermachen --- so weiter? Ich bewundere fast Deine -öhm- Entschlossenheit (oder so... ;-). (Vor allem frage ich mich, was an diesem Test so wichtig ist, dann noch, wieso das nicht zu Hause ginge, ... und noch einiges mehr.) Felix N. schrieb: > Bastelkiste "Spulen" Sowie evtl. Nebenkiste "Ferrit-Trafos" oder solche Sachen: Bitte gute Fotos vom Inhalt, größere Teile bevorzugt. Und Deiner ICs (!). (Vermutlich stellt sich heraus, daß Du eh nichts geeignetes hast.)
@Dieter: Ich glaube, ich hatte Dich mißverstanden. Vermutlich hattest Du Dich auf obige Diskussion um den Spitzenwert des Stromes bezogen?
Wenn du wirklich vor hast das Teil selsbt zu bauen lass dich von den den ganzen Leuten hier nicht runterziehen. Hier wird gerne mal davon ausgegangen, das man blöd ist und nichts selber machen kann. Grade bei Schaltreglern sehe ich das immer wieder. Dennoch ist es nicht ganz falsch das die offensichtliche Grundlagen fehlen. Such online einfach mal es gibt viele Infos dazu wie man die Berechnungen für Induktivität und Kapazität etc. macht. Dort wird auch beschrieben worauf zu achten ist. Wenn du sowas baust denk immer dran du baust kein Massenprodukt. Die Bauteile dürfen auch mal 1€ mehr kosten. Es gibt so viele N-Fets mit wesentlich weniger Rds da sparst du dir viel Abwärme. Auch ist es wichtig das die MosFets eine möglichst geringe Gate Charge haben. Dadurch hast du weniger Schaltverluste und das FET schaltet schneller voll durch. Was die Spannungsfestigkeit angeht solltest du immer etwas mehr Reserve lassen. Es gibt immer Spannungsspitzen beim schalten die dir das FET zerstören können. Bei den gewollten 40V und 70W würde ich N-FETs suchen die 80V aufwärts haben und einen synchron Wandler bauen. Da bekommst du deutlich mehr Effizienz. Aber wie gesagt les dich ein und nimm dir Zeit das ganze richtig durchdacht zu machen.
@Brigitte Richtig, Du hattest mich zuerst missverstanden. Alles ist wieder gut. @Felix Spannung hoeher machen, wie hinz es prinzipiell empfahl, aber mit den ZD Trick am Ground Pin des 7805 auf 9V erstmal. Spule mit Saettigung 20A. Interessante Lerneffekte waere Serienschaltung aus 80uH 10A und 20uH 30A Saettigung. Interessante Kurvenverlaeufe und Kennlinie.
Beitrag #6107640 wurde von einem Moderator gelöscht.
Beitrag #6107656 wurde von einem Moderator gelöscht.
Du hast ganz oben im Eröffnungsbeitrag geschrieben, dass der Eingangsstrom sogar ohne Last ab einer gewissen Ausgangsspannung stark ansteigt. Das ist ein deutliches Zeichen dafür, dass die Spule im Verhältnis zu den Impulsen zu wenig Induktivität hat. Begründung: Der Strom durch die Spule steigt allmählich an. Der Impuls muss beendet werden, bevor die Stromstärke zu hoch wird (weil sie sonst durchbrennt) und bevor der Kern gesättigt ist, sonst verliert sie ihre Induktivität, so dass der Strom sprunghaft gegen unendlich geht. Als brauchst du entweder kürzere Impulse oder mehr Induktivität. Ich denke, dass ist dein primäres Problem. Dein sekundäres Problem sind zu hohe Verluste am MOSFET wegen zu schwacher Ansteuerung. Bei einer korrekt ausgelegten Spule versus Timing sollte aber ohne Last nur ein sehr geringer Strom fließen, dann würde der MOSFET auch nicht heiß. Das käme dann erst unter Last. Noch eine Sache: In der deiner Schaltung sehe ich keine Regelung. Die Ausgangsspannung dürfte daher ein Zufallsprodukt sein. Ohne Last ist sie theoretisch annähernd unendlich hoch. Dadurch würde das schwächste der drei Bauteile (Kondensator, Diode, MOSFET) zuerst kaputt gehen. Du brauchst für deine Schaltung unbedingt zumindest eine Abschaltung, sobald die Ausgangsspannung zu hoch wird.
Guest schrieb: > Aber wie gesagt les dich ein und nimm dir Zeit das ganze richtig > durchdacht zu machen. Die hat er ja nicht, das ist ja grad einer der störenden Punkte. Hättest Du mal gelesen, worum es geht (Modul schon bestellt, aber Test soll stattfinden, bevor es kommt [Angabe: Es dauert ja schon lang. Vielleicht liegt es beim Zoll?], daher Eigenentwicklung, und genau daher ist sogar dieser Punkt hier ..."daneben": "Bauteile dürfen auch mal 1€ mehr kosten." - vieles überlesen), bräuchtest Du nicht anderen Leuten vorwerfen, praktisch grundlos Ratsucher zu demoralisieren (oder was auch immer Du gemeint hast). Darum ging es zumindest mir in keinster Weise. Aber unter den gegebenen Bedingungen... Guck mal, gerade weil ich nicht den TO "für blöd halte", nahm ich an, er hat die -zum. in seinen Augen, was evtl.einfach auf das größte Bauteil hinauslief- bestgeeignete Drossel aus der Kiste gezogen... so daß nicht viel mehr da ist. Trotzdem fragte ich danach, daß er zeigt, ob_vielleicht_doch - um eben notfalls exakt bei diesem Bau zu helfen, sofern möglich. Stimmt, daß es auch User -oft anonym, aber nicht mal immer- gibt (insgesamt relativ wenige), die wirklich Schrott schreiben, der drauf abzielt, sich_selbst "besser zu fühlen"... unbestreitbar. Aber ich sehe hier keine Zuwortmeldung dieser Couleur, Du etwa? Man sollte sich besser nicht als der rettende Held aufspielen, der das böse restliche Forum (hm... Teile davon halt) mit seiner Nettigkeit zurückdrängt und als einziger weiß, wie zu helfen ist, ohne die grundlegenden Anforderungen herauslesen haben zu können. Und die sind vermutlich (nicht direkt genannt, sondern von mir aus den Angaben (vermeintlich) extrahierbar): Vorhandene Teile nutzen, so möglich, damit es schnellstmöglich als (Testweise-)LED-Treiber genutzt werden kann. Und nicht erst lernen, wie was warum funzt, um Boost-Conv. jeder Art bauen zu können irgendwann (oder so). Stefan ⛄ F. schrieb im Beitrag #6107640: > Als brauchst du entweder kürzere Impulse oder mehr Induktivität. Ja, wenn man Variation der Bauteile mitreinnähme, und nicht an dieser Spule und dem derz. Aufbau festklebte, könnt's was werden, den Konverter langsam Stück für Stück an den gewünschten Punkt zu kriegen. Aber auch hier bin ich unsicher, ob das geht - noch ist unklar, ob andere Teile vorhanden sind (und welche), bzw. ob längere Zeit mit Bestellung neuer Teile irgendwie zum Vorhaben paßt, das mir momentan eben leider einfach "Test der LED vor der Ankunft des bestellten Moduls" zu sein scheint - sonst nichts. Mit jeglichen Vermutungen aufräumen könnte einzig der gute @Felix. :)
Nachtrag (fehlt zuvor): Stefan ⛄ F. schrieb: > In der deiner Schaltung sehe ich keine Regelung. Das ist einer der Hauptgründe für meine und z.B. auch MaWins Aussagen: Schaltung grundlegend ungeeignet. Zwar kann man: Brigitte Haardutt schrieb: > ungeregelten Wandler aufbauen, mit angepaßter Dimensionierung > auch ohne Regelung einen (nicht besonders genauen, festen, > "guten", aber zum Test ... ok) Konstantstrom zu generieren ...aber das nur mittels angepaßter Bauteile. Tastgrad ca. 70-80% "fest" (nur über Poti am 555 variabel). Relation Schaltfrequenz : Induktivität so, daß kein Lückbetrieb auftritt. (Das ist relativ einfach für feste U_ein und U_aus und @ festem Ausgangsstrom). Diese Bauteile sind aber auch relativ sicher nicht da.
Der hier dargestellte Wandler kann ohne Regelung auskommen. Spule aufladen: S1 und S4 sind geschlossen Spule entladen: S2 und S3 sind geschlossen Das Tastverhältnis zwischen diesen beiden Phasen bestimmt die Ausgangsspannung. 50/50 bewirkt, dass die Ausgangsspannung ungefähr gleich der Eingangsspannung ist (abzüglich last-abhängiger Verluste).
Dabei waere eine grobe, hier ausreichende, Regelung mit einem Transistor BC xxx und drei Widerstaendend fliegend verdrahtet ergaenzbar.
Stefan ⛄ F. schrieb: > Das Tastverhältnis zwischen diesen beiden Phasen bestimmt die > Ausgangsspannung. Nein, die Ausgangsspannung ist lastabhängig, weil bei festem Tastverhältnis nur eine konstante ENERGIE übertragen wird. Stefan ⛄ F. schrieb: > Der hier dargestellte Wandler kann ohne Regelung auskommen. Nein. Auch Buck/Boost kann das nicht wenn man eine variable Last hat.
Die Last ist eine Power Led. Und auch wenn der TO wieder mal behauptet seine LED braucht 40V wirds nicht wahr dadurch. Eine LED braucht Konstantstrom, also sollte er einen stromgeregelten Buck oder vieleicht besser einen Durchflusswandler bauen. Die Links zu DSE-FAQ, Schmidt-Walter oder auch Sprut waren ja alle schon angegeben, aber der TO muss sie halt auch lesen.
MaWin schrieb: > Nein, die Ausgangsspannung ist lastabhängig, weil bei festem > Tastverhältnis nur eine konstante ENERGIE übertragen wird. Dann würde ich mir die Funktionen eines Schaltwanlders nochmal genau ansehen. Die Ausgangssannung ist ideal betrachten nur vom Tastverhältnis abhängig. Im Realfall und bei sinnig ausgewählten Komponenten sinkt die Spannung lediglich durch den Spannungsabfall an FETs, Spule, etc. Der Regler muss nur diesen Spannungsabfall ausgleichen was sehr wenig ist. Wenn man das System kennt kann man das einmal einstellen und gut ist. Natürlich ist das bei LEDs und konstantstrom etwas komplizierter weil da noch andere Effekte mit spielen, gerade wenn sie warm werden.
Guest schrieb: > Dann würde ich mir die Funktionen eines Schaltwanlders nochmal genau > ansehen. Die Ausgangssannung ist ideal betrachten nur vom Tastverhältnis > abhängig. Ich glaube du solltest dir das nochmal anschauen. Was passiert denn mit einem unbelasteten Ausgang? Wenn du von idealen Bauteilen sprichst dann überlege mal was die Ausgangsspannung macht wenn du eine ideale Induktivität hättest mit einer unendlichen Güte und am Ausgang keine Last. Bleibt die Spannung dann konstant wie du behauptest? Überlege mal was da passiert.
:
Bearbeitet durch User
Guest schrieb: > Dann würde ich mir die Funktionen eines Schaltwanlders nochmal genau > ansehen Stimmt, schlecht ausgedrückt, es gibt so viele Fälle beim Schaltwandler, gerade hier beim universellen buck/boost, step up step down kontinuierlich diskontinuierlich, der kontinuierliche step down bewirkt tatsächlich, dass im Einschaltmoment so viel Strom zum aktuellen Spulenstrom hinzukommt, dass im Ausschaltmoment genau dieser Strom wieder bei der Entladung in den Ausgang auf den vorherigen Wert zurückgeht, und weil der Stromanstieg/abfall von der Spannung an der Spule und der Zeitdauer abhängt, tritt das bei 50% Einschaltdauer genau bei Spannungsgleichheit auf.
Felix, lass Dich nicht mobben. Auch wenn sich der oder die dann mit "ich meins ja nur gut" raus zu reden versucht. Das kannst Du guten Gewissens ignorieren. Du bist auf dem richtigen Weg: Versuch und Irrtum. War noch nie schlecht. Zur Spule: Ich sehe meine Vermutung bestätigt. Gelb lackierte Eisenpulverkerne sind zur Entstörung gedacht, und produzieren als Speicherdrossel einfach unnötig hohe Verluste. So wie Deine Drossel aussieht, wurde sie trotzdem als solche eingesetzt, wohl weil der Ringkern etwas billiger ist, als besseres Material. Auf dem Foto habe ich den Bereich markiert, wo der Lack angeschmolzen aussieht. Das wäre ein Beleg für Überhitzung, trotz großem Lüfter. Eine gute Alternative wurde bereits genannt: Klaus R. schrieb: > Bild SNT2.jpg empfielt einen E25/13/7 mit Luftspalt von 0,5 mm oder 1,0 > mm. Windungen 14 oder 18. Drahtdurchmesser >= 1,62 mm. (Material N67 wurde vollständig von N87 abgelöst). Du mußt nur austüfteln, wie Du bei 1mm Luftspalt und 18 Wdg den Wickelraum möglichst gut ausnutzt. Felix N. schrieb: > Ich habe das ganze jetzt mal eingegeben und als gute kerne werden mir > zwei von Siemens vorgeschlagen einmal den E65/32/27 und PM62/49. Die sind vieel zu groß für Deinen Zweck. Da hast Du irgendwas falsch eingegeben. Ist Dir schon aufgefallen, daß die Frequenz nicht 120 Khz beträgt, sondern 200 ?
:
Bearbeitet durch User
Sven S. schrieb: > Gelb lackierte Eisenpulverkerne sind > zur Entstörung gedacht, und produzieren als Speicherdrossel einfach > unnötig hohe Verluste. Das ist so pauschal falsch!
Nicht nur das ist falsch. Sven S. schrieb: > Du bist auf dem richtigen Weg: Versuch und Irrtum. War noch nie > schlecht. Gefahrerzeugenden Verlauf von try und error mal außen vor gelassen (sonst kommt von Dir bestimmt: "Und wie oft ist so etwas der Fall?") ist auch zu try and error ein Mindestmaß an Kenntnissen nötig, damit überhaupt eine Erfolgschance besteht (angenommen ohne Hilfe). Aussage ist in der Form in jeder Hinsicht Quatsch bzw. Geschwafel. Aber wenn Du meinst, Du "hilfreicher" Geist mit besten Absichten, der in denen anderer Mobbing zu erkennen glaubt, dann "hilf" mal. (Ein letztes mal weise ich hin, daß Felix kein Wort darüber sagte, etwas lernen zu wollen - auch nicht, daß try and error seine dabei bevorzugte Methodik sei - sondern seine LED vor Ankunft des Moduls testen zu wollen. Eine breitere Stellungnahme zu allem könnte die Diskussion auflösen.)
Sven S. schrieb: > Du bist auf dem richtigen Weg: Versuch und Irrtum. War noch nie > schlecht. Felix N. schrieb: > Nur langsam gehen mir die Mosfets aus .... ...
Hallo an alle, Weg mit dem Troll ! Aber subito schrieb: > Die Dimensionierung ist quatsch MaWin schrieb: > Die Schaltung und Bauteilauswahl und Aufbau sind grober Schwachsinn. Mir war es durch aus bewusst das die Bauteile für die Leistungen nicht ausreichen da ich zwar Zuhause in meiner Bastelecke einiges für kleine Leistungen habe aber nichts wirklich für größere Leistungen aus dem Einfachen Grund weil ich meistens nur mit Schaltungen arbeite die kleine Leistungen < 10W haben. Ich habe mal ein Bild angehängt von all meinen Induktivitäten und Spulen die ich habe. MaWin schrieb: > Bevor man dir nun alles einzeln erklärt, tu dir einen Gefallen und lies > die Grundlagen. Christian S. schrieb: > Ich verweise auf meine eigenen Experimente: Vielen dank, werde ich mir auf jeden Fall mal anschauen. MaWin schrieb: > Zumal bei 12V Versorgung und Gate-Treiber gar kein > LogicLevel nötig wäre, dein 7805 ist überflüssig. Der 7805 ist ja mittlerweile weg. Auch hier habe ich nicht so viel Auswahl was die Mosfets angeht ich habe nur 2 Typen zuhause: 5x IRFZ44N N-Kanal und 3x IRF4905 P-Kanal. Den Gate Treiber habe ich dazwischen gesetzt weil der PWM Generator nicht so viel Strom bereit stellen kann. Christian S. schrieb: > Nur langsam gehen mir die Mosfets aus ...." > > Ja, die Mosfets gehen aus, weil Du so optimistisch bist, keine, also > überhaupt nicht die geringste Strombegrenzung zu verwenden, die den FET > abschaltet, wenn sein Strom zu groß wird, aus welchem Grund auch immer. In meiner Schaltung habe ich keine Stromabschaltung vorgesehen, die einzige Strombegrenzung die ich habe ist an meinem Labornetzteil die ich sonst immer auf 0,3A eingestellt habe jedoch habe ich diese auch mal höher gestellt oder ganz rausgenommen(max 5,1A) um etwas mit einer angeschlossen Last zu testen. Das mir der ein oder andere Fet durchgebrannt ist ist ärgerlich aber gut es hat mir gezeigt das der Fehler wahrscheinlich wo anderes liegt. Brigitte Haardutt schrieb: > Allerdings willst Du ja immer noch weitermachen --- so weiter? Ich habe mittlerweile begriffen das mein Vorhaben mit den Boost Converter und der Power LED nicht die richtig Lösung ist, immer hin soll laut Sendeverfolgung mein bestelltes Teil Freitag ankommen mal sehen, nix desto trotz will die Schaltung nicht einfach in eine Ecke werfen und sagen naja hat halt nicht so ganz funktioniert. Sondern wenigsten ans laufen bekommen auch wenn nur für kleine Lasten es ist ja in dem Moment egal. Brigitte Haardutt schrieb: > (Vor allem frage ich mich, was an diesem Test so wichtig ist, dann > noch, wieso das nicht zu Hause ginge, ... und noch einiges mehr.) Am Test ist nix wichtig nur wenn man sich etwas zusammen bastelt(Ich meine den Scheinwerfer) will man was auch gerne mal ausprobieren, klar habe ich den Zuhause ausprobiert, jedoch kann ich nicht wirklich sagen wie weit das Teil leuchtet und vor allem wie Hell es ist. Klar auf 5M Entfernung brutal Hell. Deshalb der Test Außerhalb. Brigitte Haardutt schrieb: > (Vermutlich stellt sich heraus, daß Du eh nichts geeignetes hast.) Ja das wird sehr wahrscheinlich so sein, da ich sonst nicht mit so hohen Leistungen arbeite und das die einzige Spule war die überhaupt in Frage kam bei meinem vorhaben, der Rest der Spulen treibt sich so zwischen 0,5 bis 2,5A rum. Guest schrieb: > Wenn du sowas baust denk immer dran du baust kein Massenprodukt. Die > Bauteile dürfen auch mal 1€ mehr kosten. Es gibt so viele N-Fets mit > wesentlich weniger Rds da sparst du dir viel Abwärme. Auch ist es > wichtig das die MosFets eine möglichst geringe Gate Charge haben. Ja klar, nur jedes mal eine Bestellung bei reichelt aufgeben für ein geringen Preis lohnt sich für mich halt nicht gerade weil die Versandkosten 5,4 Euro oder so betragen da muss ich erst mal sammeln bevor ich was neues besorgen kann. Ich habe mir mal ein paar andere mit auf die Bestellliste gepackt. Stefan ⛄ F. schrieb: > Das ist ein deutliches Zeichen dafür, dass die Spule im Verhältnis zu > den Impulsen zu wenig Induktivität hat. Begründung: Der Strom durch die > Spule steigt allmählich an. Der Impuls muss beendet werden, bevor die > Stromstärke zu hoch wird (weil sie sonst durchbrennt) und bevor der Kern > gesättigt ist, sonst verliert sie ihre Induktivität, so dass der Strom > sprunghaft gegen unendlich geht. OK, gut das die Spule scheinbar nur 100nH oder so hat habe ich nicht gedacht. Brigitte Haardutt schrieb: > (Modul schon bestellt, aber > Test soll stattfinden, bevor es kommt [Angabe: Es dauert ja schon > lang. Vielleicht liegt es beim Zoll?], daher Eigenentwicklung, Klar, möchte ich das gerne direkt ausprobieren, da aber mir die Lieferung für ein angeblichen "deutschen" Verkäufer und man mir beim Zoll keine Auskunft geben wollte habe ich mich halt entschlossen das teil selber zu bauen, aber es soll ja angeblich bis Freitag bei mir eintreffen mal sehen, dort kann man Spannung und Strom variabel einstellen, sollte also passen wenn ich den Strom auf 1,5A + Lüfterstrom begrenze. Brigitte Haardutt schrieb: > Und nicht erst lernen, wie was warum funzt, > um Boost-Conv. jeder Art bauen zu können irgendwann (oder so). Wie Grundlegend ein Boost Converter funktioniert wusste ich schon da ich da schon etwas drüber informiert hatte, jedoch war das wirklich nur die Basics. Sven S. schrieb: > Auf dem Foto habe ich den Bereich markiert, wo der > Lack angeschmolzen aussieht. Nein es scheint nicht so zu sein wenn ich das vorsichtig weg kratze ist dadrunter noch der Lack zu erkennen. Sven S. schrieb: > Die sind vieel zu groß für Deinen Zweck. Da hast Du irgendwas falsch > eingegeben. > Ist Dir schon aufgefallen, daß die Frequenz nicht 120 Khz beträgt, > sondern 200 ? Ja hatte mich auf der Webseite verlesen hatte Ausgangsstrom mit Eingangsstrom verwechselt weil ich nicht richtig gelesen hatte und hatte dort dann 6A angeben als Ausgangsstrom was bei 40V Ausgangsspannung 240W entsprechend würde deshalb sind die Werte auch falsch. Ja das ist mir auch aufgefallen kann ich mir im Moment jedoch nicht erklären woher genau diese 200KHz kommen eigentlich war der 555 auf 120-130KHz eingestellt mit ein 50K Poti und 100pF. Brigitte Haardutt schrieb: > daß Felix kein Wort darüber sagte, > etwas lernen zu wollen OK, ich mag es eventuell vielleicht nicht vermittelt haben aber natürlich möchte ich aus diesen Problem/Thema etwas mit raus nehmen und wenn ich wirklich nur auf die Funktion und den Test ausgelegt war hatte ich mir schon längst eine andere Lösung gesucht entweder zum nächsten Elektronik Laden gefahren und so ein Teil gekauft oder wirklich eine Kabeltrommel mit genommen. Ich habe mir dann halt überlegt was ich so machen könnte und da kam mir halt der Boost Converter in den Sinn. Ich habe dann das angewendet was habe und was ich so wusste, das mein Wissen beschränkt ist weiß ich da ich im Bereich Elektrotechnik kein Studium oder sonst was gemacht habe und dieses nur als Hobby mache. Mfg
Felix N. schrieb: > OK, ich mag es eventuell vielleicht nicht vermittelt haben aber > natürlich möchte ich aus diesen Problem/Thema etwas mit raus nehmen Ich habe keine fertige Lösung in dieser Leistungsklasse zu bieten, nur als Anregung: sieh dir mal TI LM3421 und ähnliche aus der Familie an. Damit sollte es gehen, Boost-Konverter mit Stromregelung, Cycle-Strombegrenzung, Schaltfrequenz ab 100 kHz, weitem Eingangsspannungsbereich usw. Ohne sorgfältiges, HF-gerechtes Layout wird es damit aber nichts werden. Das könnte dann leicht die nächste Großbaustelle sein. Eigentlich ist das kein Thema, wo man mal eben was zusammenbastelt. Das erfordert Schaltungsberechnung, eine längere Lernphase, sorgfältiges Vorgehen, geeignete Messtechnik und in der Regel mehrere Iterationen, bis das Design steht. Für ein Einzelstück lohnt das nicht.
Hallo Felix, mit der Strombegrenzung ist nicht gemeint, am Labornetzteil die Versorgung zu begrenzen. So ein Elko von >1000 Mikrofarad, der nahe Spule und FET platziert sein sollte, kann leicht einen Strom von kurzzeitig über 20..30 A fließen lassen, wenn gerade die Spule in Sättigung geht. Und dieser Kurzschluß macht Deinen FET kaputt, wenn er nicht in Mikrosekunden abgeschaltet wird durch z.B. einen Komparator. Probiere weiter mit den Experimenten und lasse Dich von manchen Zuschriften hier nicht beirren. Es fällt manchen Charakteren leicht, beim Erkennen von Defiziten am Gegenüber noch zusätzlich draufzudrücken. Was Du hier zu lesen bekommst, ist nicht immer repräsentativ. Viel Erfolg noch - und Bauteilebeschaffung kostet leider gut Geld, da nicht alles vom Schrott zu bekommen ist. MfG
:
Bearbeitet durch User
Ich hoffe, dass ich es nicht überlesen habe. Noch ein Link zum LESEN: http://www.joretronik.de/Web_NT_Buch/Vorwort/Vorwort.html
Sven S. schrieb: > Zur Spule: vielleicht etwas klein für die Leistung, ich hatte testweise einen Stepup zu 120V DC aufgebaut für einen Akkulader, das klappte ganz brauchbar
:
Bearbeitet durch User
Felix N. schrieb: > Ich habe mal ein Bild angehängt von all meinen Induktivitäten und Spulen > die ich habe. Diese Induktivität aus Deiner Sammlung ist eine Speicherdrossel aus einem Computer-Netzteil. Das Kernmaterial würde sich für Deinen Zweck bestens eignen. Also, abwickeln, und 20 Windungen mit reichlich Querschnitt wieder draufwickeln. Vor magnetischer Sättigung mußt Du mit diesem Ringkern keine Angst haben. Mit der Frequenz kannst Du auf 50 KHz runtergehen, das verringert die Verluste.
Sven S. schrieb: > Diese Induktivität aus Deiner Sammlung ist eine Speicherdrossel aus > einem Computer-Netzteil. Das Kernmaterial würde sich für Deinen Zweck > bestens eignen. Was sollen denn diese ganzen Basteltipps, solange er eine völlig unbrauchbare Schaltung verwendet? Erst einmal muss ein vernünftiges Schaltungskonzept her, dann kann man dimensionieren, dann aufbauen. Nicht andersrum.
Dieter R. schrieb: > Was sollen denn diese ganzen Basteltipps, solange er eine völlig > unbrauchbare Schaltung verwendet? Erst einmal muss ein vernünftiges > Schaltungskonzept her liest du auch oder meckerst du nur? Beitrag "Re: Mosfet brennt bei höheren Leistung durch(Boost Converter)" https://www.mikrocontroller.net/attachment/442136/booster_schaltung.jpg
Felix N. schrieb: > Ich kann mir nur nicht erklären warum der Mosfet immer wieder > durchbrennt, ist möglicherweise meine Spule zu klein oder die > Schaltfrequenz zu gering? Na, dann fangen wir mal an: 1. Die Ansteuerung deines FET's ist Mist. Gönne dem FET einen richtigen Gate-Treiber. Mit 50 Ohm Treiber-Impedanz kriegst du jeden FET ausgekocht. Das passiert so, daß im Ausschaltmoment das Gate eigentlich mit Gewalt auf low gezogen werden muß, sonst sorgt der Miller-Effekt dafür, daß dein FET ewig lang im aktiven Bereich bleibt und ne Kernschmelze erleidet. Also ersetze den 50 Ohm Widerstand durch einen simplen Draht, der 6 Ampere aushalten kann. Und gönne dem Treiber mindestens 10 Volt und ein paar satte keramik-C's an seiner Versorgung. Nicht umsonst kann so ein Treiber beim Herunterziehen des Gates bis zu 6 Ampere aufbringen. 2. Für nen Kondensator gilt dU/dt = I/C und für ne Induktivität dI/dt=U/L. Deine Spule ist so riesig, daß dI elend klein bleibt und die Spule ihre Ladung einfach nicht los wird. Dein FET muß also jedesmal den vollen Spulenstrom ein- und wieder ausschalten. ich würde für sowas eine Induktivität aussuche, die sich in der Ausschaltphase von 100% auf etwa 20% entlädt. Also eine mit sehr viel geringerer Induktivität. Bei vernünftiger Schaltfrequenz würde ich an 10 uH oder noch viel kleiner denken. Und einen ungeregelten Wandler würde ich garnicht erst andenken. W.S.
W.S. schrieb: > Und einen ungeregelten Wandler würde ich garnicht erst andenken. eben das verwundert mich am Meisten.
W.S. schrieb: > Mit 50 Ohm Treiber-Impedanz kriegst du jeden FET > ausgekocht Besonders bei 125 Khz! Fange lieber bei ca. 50 Khz an. > Die Ansteuerung deines FET's ist Mist. Gönne dem FET einen richtigen > Gate-Treiber Wenn man nicht zur Hand hat, einfach mit einem NPN und PNP, die müssen ca. 500 mA ausliefern.
W.S. schrieb: > Und einen ungeregelten Wandler würde ich garnicht erst andenken. Na und? Dann ist die Helligkeit der LED halt von der aktuellen Akkuspannung abhängig. Kritisch wird es erst, wenn die Leitung irgendwie unterbrochen wird. Wurde hier aber alles schon durchgekaut. Hättest bloß lesen brauchen.
Tany schrieb: > Wenn man nicht zur Hand hat, einfach mit einem NPN und PNP, die müssen > ca. 500 mA ausliefern. Nö. Die müssen im Umschalt-Zeitpunkt weitaus mehr an Strom liefern. Denke mal an ne Gate-kapazität von 1..2 nF und Umladezeiten unter 50 ns, besser unter 30 ns. Den mathematischen Rest magst selber rechnen. W.S.
W.S. schrieb: > Deine Spule ist so riesig, daß dI elend klein bleibt und die > Spule ihre Ladung einfach nicht los wird. Dein FET muß also jedesmal den > vollen Spulenstrom ein- und wieder ausschalten. ich würde für sowas eine > Induktivität aussuche, die sich in der Ausschaltphase von 100% auf etwa > 20% entlädt. Wenn man die Induktivität verringert, steigt die Stromwelligkeit an. Der Strom schwankt dann nicht zwischen 100% und 20%, sondern zwischen 180% (11A) und 20% (1A) bei einem mittleren Strom von 6A (100%). FET, Diode und Drossel müssen bei deinem Vorschlag also deutlich größere Ströme aushalten.
Felix N. schrieb: > Brigitte Haardutt schrieb: >> daß Felix kein Wort darüber sagte, etwas lernen zu wollen > > OK, ich mag es eventuell vielleicht nicht vermittelt haben aber > natürlich möchte ich aus diesen Problem/Thema etwas mit raus nehmen und > wenn ich wirklich nur auf die Funktion und den Test ausgelegt war hatte > ich mir schon längst eine andere Lösung gesucht entweder zum nächsten > Elektronik Laden gefahren und so ein Teil gekauft oder wirklich eine > Kabeltrommel mit genommen. Offenbar hat mich diesbzgl. meine Nase getäuscht. Modul soll Freitags kommen... trotzdem Interesse an Gebastel dieser Art zu haben, zeugt schon von vorhandenem grundl. Interesse. Gut, daß Du viel Zeit zum Antworten hattest - und schön, daß Du zu vielem erwähntem Stellung bezogen hast, das hilft (zumindest mir)). Wenn Du in diese Materie einsteigen willst, ist's einfacher, es wie professionelle Entwickler zu machen, und die nötigen Teile einfach (also nach der Planung des Konverter-Eigenbaus (also nach erlernen der hierzu nötigen Grundlagen)) nach Bedarf zu kaufen. Aber: Versuchen kann man's, etwas daraus zu bauen, das zu einem richtigen Test draußen taugt (wozu man der LED schon auch den erlaubten max. Dauerstrom gönnen wollen würde - je weiter darunter, um so weniger hat der Test mit der späteren Leuchtkraft zu tun, eher aussagelos). Allg. besser mit einer ganz anderen Schaltung als der ersten hier. Aber notfalls ginge das schon auch mit ungeregeltem Wandler, nur eben mit genannter ("dazu passen müssender") Dimensionierung. Was evtl. nicht ganz einfach ist, aber mit der von Sven genannten Drossel kann das gehen - kann. (Man sollte diese Möglichkeit doch wenigstens in Betracht ziehen. Ob Felix einen ungeregelten Wandler bauen will, der zum Test taugte, da er jetzt auch die Wahl hat, diesbzgl. bis morgen zu warten, und beim lernen "ganz neu anzufangen" (was schon besser sein dürfte...), muß er wohl selbst entscheiden. [Es gäbe noch eine andere Möglichkeit: Daraus jetzt überhaupt_etwas bauen zu wollen, egal ob nun passend für die LED oder nicht. Evtl. auch frei in der Schaltungswahl (einzelne Teile würden dazubestellt, aber keine Massen / eher bestrebt, das in der Kiste loszuwerden...), oder was auch immer. Oder was auch immer Felix genau vor hat halt.] Zwecks Lehrmaterial: Du willst also (ohne genannten Zeitdruck) etwas lernen? Gerne. Darin steht z.B. auch einiges, was in @Jörgs Buch (das aber ein super Tipp für Anfänger - unbedingt gut durcharbeiten) zu Konvertern fehlt: https://onlinelibrary.wiley.com/doi/full/10.1002/047134608X.W5808.pub2 Oder frag einfach, wenn Du was nicht verstehst - es ist nur relativ unklug, sich ohne alles ins kalte Wasser zu stürzen, das machen auch nur die wenigsten mit Erfolg... Wie immer man diesen definiert. Denn einen Konverter zum laufen zu kriegen, kann zufällig geschehen... was zwar eine schöne Aufmunterung für den am Beginn stehenden Bastler sein kann, aber man braucht nicht laufend Aufmunterung, sondern eher Wissen, wenn "das wirklich was werden soll". (Ich rede nicht davon, irgendwann doch noch in E-Technik zu promovieren, sondern nur davon, so halbwegs zu wissen, was man da tut...) VG
W.S. schrieb: > Na, dann fangen wir mal an: > 1. Die Ansteuerung deines FET's ist Mist. Gönne dem FET einen richtigen > Gate-Treiber. Der saß ja dort, von Anfang an. Ein gescheiter Treiber erspart einem Kummer und Sorgen so weit stimme ich überein... ArnoR schrieb: > W.S. schrieb: >> Deine Spule ist so riesig, daß dI elend klein bleibt und die >> Spule ihre Ladung einfach nicht los wird. Dein FET muß also jedesmal den >> vollen Spulenstrom ein- und wieder ausschalten. ich würde für sowas eine >> Induktivität aussuche, die sich in der Ausschaltphase von 100% auf etwa >> 20% entlädt. > > Wenn man die Induktivität verringert, steigt die Stromwelligkeit an. Der > Strom schwankt dann nicht zwischen 100% und 20%, sondern zwischen 180% > (11A) und 20% (1A) bei einem mittleren Strom von 6A (100%). FET, Diode > und Drossel müssen bei deinem Vorschlag also deutlich größere Ströme > aushalten. Ja, das ist leider auch Quatsch. Auch bei Boost würde ich ca. 20% bis 40%, also wenn, dann maximal 50% aussuchen - sofern möglich. Was haben alle gegen ungeregelt? Machbar ist das durchaus.
Eine Power-LED ist an Kontantstrom praktisch eine konstante Last. (In der Idealvorstellung mal kurz ohne Einfluß der Temperatur.) Und weil sie eine gewisse Spannungsquellencharakteristik aufweist (gerade das Problem bei Speisung mit konstanter Spannung, denn zwei Spannungsquellen parallel müßten auf exakt gleicher Spannung liegen, sonst liefert immer die höhere nahezu vollen Strom), kann man sie - sofern fest am Ausgang (zw. Drossel und GND, C nicht zwingend nötig, aber ein kleiner C schadet auch nix) - auch an ungereltem Wandler, bei dem die L (zusammen mit f_Schalt und Tastgrad) den Strom also nicht unkontrollierbar werden läßt, recht sicher betreiben, wenn man das dahingehend dimensioniert... ist halt nicht ganz simpel. Eine andere Frage ist, ob das für einen Anfänger "das richtige" ist.
Brigitte Haardutt schrieb: > (zw. Drossel und GND Gälte für Buck. Boost: Zwischen Ausgang und GND. (Für den C gilt das gesagte.)
Brigitte Haardutt schrieb: > Für den C gilt das gesagte.) Auch nicht. Kein C, sonst kurzgeschlossene Halbbrücke beim Synchronwandler (jetzt sage ich besser nichts mehr).
Brigitte Haardutt schrieb: > Was haben alle gegen ungeregelt? Machbar ist das durchaus. glaube ich gerne, wer gleich die passende Spule wählt, gilt das aber auch beim Probieren mit verschiedenen Spulen die ja nicht passen müssen? Wäre in der Testphase mit verschiedenen Spulen nicht geregelt besser oder gar Bedingung?
Joachim B. schrieb: > Wäre in der Testphase mit verschiedenen Spulen nicht geregelt besser Der TO regelt manuell, siehe Schaltplanausschnitt.
W.S. schrieb: > Nö. Die müssen im Umschalt-Zeitpunkt weitaus mehr an Strom liefern. > Denke mal an ne Gate-kapazität von 1..2 nF und Umladezeiten unter 50 ns, > besser unter 30 ns. > > Den mathematischen Rest magst selber rechnen. Ach Leute... Rechnen hin und her... Das es handelt sich um ein IRFZ44 mit knapp 60 nC Gaterladung. Dazu braucht man kein 10A Treiber. Wie das geht, haben die Chinesen schon vorgemacht: https://www.ebay.de/itm/150W-DC-DC-10-32V-to-12-35V-Einstellbar-Step-UP-Boost-Netzteil-Modul-CP07021/271520290451?hash=item3f37ded693:g:BdoAAOSwf6heIA9a
Joachim B. schrieb: > Brigitte Haardutt schrieb: >> Was haben alle gegen ungeregelt? Machbar ist das durchaus. > > glaube ich gerne, wer gleich die passende Spule wählt, gilt das aber > auch beim Probieren mit verschiedenen Spulen die ja nicht passen müssen? > Wäre in der Testphase mit verschiedenen Spulen nicht geregelt besser > oder gar Bedingung? Besser?/Einfacher? Ja. Bedingung? Nein. Du kannst Frequenz und Tastgrad variieren (555 Schaltung), und es bestehen gute Chancen, damit Erfolg zu haben. (Wenn max. P_Trans der Spule (als Boost) weit oberhalb des nötigen ist, dann auch mit etwas höherer Frequenz als für's Material optimal wäre.) Es ginge imho sowohl die von Sven genannte Drossel, als auch der etwas größere gelbe (Mat. 6) Kern - aber letzterer nur mit anderer Wicklung. Und möglicherweise sollte man - besonders für niedrigere f_Schalt - in Betracht ziehen, zwei der vorh. Fets parallel zu verwenden. Aber das war's, man könnte das schon hinkriegen. Sven S. schrieb: > Joachim B. schrieb: >> Wäre in der Testphase mit verschiedenen Spulen nicht geregelt besser > > Der TO regelt manuell, siehe Schaltplanausschnitt. Und auf den genauen Schaltplan kann man ja noch Einfluß nehmen... Ein weiterer Ansatz (etwas ungefährlicher vielleicht) könnte sein, einen Shunt + BiPo als oberes Stromlimit zu verwenden - das würde dann einen zu hohen Tastgrad vermeiden können, indem bei erreichen immer der Fet abgeschaltet würde. (Wert des Shunt eben auf ca. 0,4 bis 0,6 Ohm vielleicht?) Das legt den Peakstrom in der Drossel fest, und bei geringem Ripple ist der Dauerstrom relativ nahe dran. Oder anders, egal. Nein, es gibt weder den Zwang zum voll geregelten Konverter noch dazu, eine Drossel mit ganz bestimmten Parametern zu verwenden, wenn vorh. Teile die gewisse Mindestparameter einhalten. Da konntest Du Dir bisher wohl zu wenig vorstellen, @Joachim. ;) Gerade als Bastler/in Geldnot kommt man auf alternative Ideen der Umsetzung, und wenn man dann noch die Grundeigenschaften bestimmter Konverter kennt, ist mehr möglich, als die Allgemeinheit zu glauben scheint. (Nicht böse gemeint. ;) Nachtrag: Tany schrieb: > Ach Leute... Und ich dachte, Du zeigst ein Produkt, bei dem eine Gegentaktstufe viele dicke Mosfets steuert (um W. S. zu beweisen, daß auch BJTs als Peakstrom viel mehr aushalten als als Dauerstrom, und... etc.), stattdessen ein alternatives Modul (das der TO nicht braucht)? Enttäuschung. :( ...
Felix N. schrieb: > Ich bin im Moment dabei ein Boost Converter zu bauen um meine Batterie > Spannung von 12 Volt auf 40 Volt zu bringen mit dem ich ein LED > Projektionsscheinwerfer betreibe. Vielleicht interessiert dich der Link hier - hab ich auch als pdf angehaengt: https://www.360customs.de/en/2014/05/103050100w-led-applikation-treiber/ Der Author stellt auch LTspice-Dateien zur Verfuegung.
Toxic schrieb: > Vielleicht interessiert dich der Link hier Ja, das ist eine echt schön ausführlich dokumentierte Modifikation. (Die Spice Simulation kann beim Erlernen der Funktion auch helfen.) Gut als allg. Anregung, oder sogar akut nützlich, falls das Modul, das kommt (morgen kommen soll), gar keinen Stromausgang hat... Achtung: So lange das Modul ein geregelter Spannungswandler ist, ist der Anschluß einer LED ein hohes Todesrisiko für diese. Erst mal schon der (dabei "normal") dicke Elko... dazu keine Ahnung, ob danach Hiccup oder CC Schutzeinrichtung zum tragen kommt. Bitte zeige das Modul erst mal, okay, @Felix?
Sven S. schrieb: > Der TO regelt manuell, siehe Schaltplanausschnitt. ich habe nichts anderes behauptet, aber nur gefragt ob man bei unbekannten Spulendaten überhaupt ungeregelt rangehen darf. Wer soll sonst verhindern das mehr als 40V anstehen? Brigitte Haardutt schrieb: > Oder anders, egal. Nein, es gibt weder den Zwang zum voll geregelten > Konverter noch dazu, eine Drossel mit ganz bestimmten Parametern zu > verwenden, wenn vorh. Teile die gewisse Mindestparameter einhalten. und wenn nicht? braucht man wieder Regelung! besser wäre natürlich ein Fusspunkt R für den Strom der LED statt Spannungsteiler und 40V
:
Bearbeitet durch User
Hier eine Spule von Fastron. 5A_100µH Da kann man das TO220 Gehäuse reinlegen wenn man die Beine abkneift. Drahtquerschnitt 1,0 mm reicht völlig aus. https://cdn-reichelt.de/documents/datenblatt/B400/TLC5A.pdf https://www.reichelt.de/ringkerndrosseln-tlc-5-0a-100-h-tlc-5-0a-100-p105606.html?&trstct=pos_1&nbc=1
Joachim B. schrieb: > Sven S. schrieb: >> Der TO regelt manuell, siehe Schaltplanausschnitt. > > ich habe nichts anderes behauptet, aber nur gefragt ob man bei > unbekannten Spulendaten überhaupt ungeregelt rangehen darf. > Wer soll sonst verhindern das mehr als 40V anstehen? Die LED - steht doch in meinem Post: Beitrag "Re: Mosfet brennt bei höheren Leistung durch(Boost Converter)" > Brigitte Haardutt schrieb: >> Oder anders, egal. Nein, es gibt weder den Zwang zum voll geregelten >> Konverter noch dazu, eine Drossel mit ganz bestimmten Parametern zu >> verwenden, wenn vorh. Teile die gewisse Mindestparameter einhalten. > > und wenn nicht? > braucht man wieder Regelung! Mindestparameter bzgl. P_Trans etc. (A_e, Drahtdurchmesser, ...) > besser wäre natürlich ein Fusspunkt R für den Strom der LED statt > Spannungsteiler und 40V Gar kein Spannungsteiler, weil das die LED macht. Wir reden evtl. über völlig versch. Dinge - ich weiß nicht genau, was Du meinst, bzw. wieso Dir Regelung so unverzichtbar scheint. (Außer daß eine Regelung vieles vereinfacht, tut sie nix, wenn das Ziel kein sehr konstanter Ausgangswert ist - sie ist nicht unbedingt nötig in so einem Fall.) Thomas B. schrieb: > Drahtquerschnitt 1,0 mm reicht völlig aus. Bei diesem Kern mag das so sein, viel Freiraum - außerdem sind nicht 5A DC, sondern evtl. mit viel HF Ripple und weit höherem RMS Wert Thema für diesen Konverter.
Brigitte Haardutt schrieb: > ich weiß nicht genau, was Du meinst merke ich, hat also keinen Sinn weiterzuspekulieren. Ich bleibe dabei, will ich experimentieren für eine gewandelte Spannung dann nehme ich eine Rückkopplung! Bis jetzt bin ich damit gut hingekommen, war die Spule ungeeignet nahm ich eine Andere.
Joachim B. schrieb: > will ich experimentieren für eine gewandelte Spannung > dann nehme ich eine Rückkopplung! Feste_Spannung ist doch gar nicht das Ziel hier... Und es geht auch nicht darum "wie es einfacher ginge", sondern ob es so geht/ginge. Obwohl Du zugibst, es könne grundsätzlich ohne Regelung gehen, sagst Du, dies und das ginge nicht ohne - greifst aber alles aus der Luft. Sorry, aber ich bin nicht so sicher, daß Du den Inhalt dessen kennst: https://onlinelibrary.wiley.com/doi/full/10.1002/047134608X.W5808.pub2 Die Tastgrad-abhängige Übertragungsfunktion der 3 grundl. Konverter- Arten (ganz ohne Feedback betrachtet) sagt Dir etwas - ja/nein? Daß es nicht nur die Option gibt, den Strom exakt zu regeln, sondern eine (vom "Genauigkeitsstandpunkt" betrachtet sogar relativ große) Nennwert-Abweichung nach unten egal ist, ist klar - ja/nein? Ich könnte auf vielerlei Weise versuchen, Dir das nahezubringen, aber als nicht-Studierter könnten mir die nötigen Fachbegriffe fehlen, so daß das noch komplizierter als werden könnte, als Du denkst... Aber das ist durchaus mehreren Leuten hier klar. (Wenn sie es auch nicht unbedingt machen wollen/würden, da anders viel einfacher.) @Matthias S., @MaWin, @Sven, @ArnoR, @Lothar, @... wüßten das wohl. Die haben nur keinen Bock, mir "Vielquasseler" jetzt zu helfen. :-)
Brigitte Haardutt schrieb: > Die haben nur keinen Bock, mir "Vielquasseler" jetzt zu helfen. :-) ...oder weil das Thema auch weiter oben schon mal dran war.
@... Tue mich jetzt auch schwer alles der letzten zwei Tage zu lesen. Hoffe Du bist mir nicht böse. @Thomas Nachdem die Drossel ab 5A in die Knie geht, wirst Du den Strom begrenzen müssen. Am einfachsten geht dies über einen Widerstand vor der Drossel. Ab einem Spannungsabfall von 0,7V wird ein Transistor leitend. Dessen Kollektor geht auf den 555 und beendet dadurch die Einschaltphase des Mosfet. I=U/L*dt dt=I*L/U=5*0.1m/12=0.04ms=24kHz Theoretisch wäre L auf 1/4 möglich. Dh halbe Zahl an Windungen und Imax stiege auf das doppelte. Weil Imax linear zu 1/N und L proportional zu N^2.
Er kann ja auch gleich die 10A Spule von Reichelt nehmen. https://www.reichelt.de/ringkerndrosseln-tlc-10a-100-h-tlc-10a-100-p105605.html?&trstct=pos_26&nbc=1 Ist aber ein dicker Brocken.
Bitte melde dich an um einen Beitrag zu schreiben. Anmeldung ist kostenlos und dauert nur eine Minute.
Bestehender Account
Schon ein Account bei Google/GoogleMail? Keine Anmeldung erforderlich!
Mit Google-Account einloggen
Mit Google-Account einloggen
Noch kein Account? Hier anmelden.
















