Hallo, ich würde gerne für eine kleine Schaltung mit Batteriebetrieb eine Batterie Status Anzeige einbauen, die möglichst wenig Strom benötigt. Eine einfache LED würde ausreichen, die bei erreichen einer bestimmten Spannung anfängt zu leuchten und damit anzeigt das die Batterie "gewechselt" werden sollte. Im normalen Betrieb wenn die Batterie noch ausreichend Spannung hat, sollte die Schaltung möglichst wenig Strom verbrauchen. Ich dachte an irgendwas mit TL431(den hab ich noch hier). Wenn der geeignet ist, wie müsste ich die Schaltung mit möglichst wenig Bauteilen bauen? Grüsse Joachim
Alex R. schrieb: > Ich dachte an irgendwas mit TL431(den hab ich noch hier). > Wenn der geeignet ist, Ist er nicht. Um was für eine Batterie gehts denn?
Sind Deine exakten Anforderungen hochgeheim? Was fehlt sind die Spannungen an der Batterie, die Schaltschwelle, der maximale Strom für die Schaltung und die Farbe der Leuchtdiode. Darf die LED auch blinken?
Alex R. schrieb: > Ich dachte an irgendwas mit TL431(den hab ich noch hier). Einfach mal Datenblatt lesen: Der frisst 1mA wenn seine 2.5V irgendwie Referenz sein sollen. ICL7665 frisst 3uA. Und er vergleicht eine Spannung und kann mit dem zwieten OpAmp dann eine LED zum blitzen bringen. Ausserdem läuft er 1.6V.
Hallo, hinz schrieb: > Um was für eine Batterie gehts denn? es geht um 4 AAA Zellen, und die LED soll bei ca. 4,5V anfangen zu leuchten, evtl auch etwas früher oder später, wär gut wenn man da noch etwas variieren könnte. prop schrieb: > Sind Deine exakten Anforderungen hochgeheim? > > Was fehlt sind die Spannungen an der Batterie, die Schaltschwelle, der > maximale Strom für die Schaltung und die Farbe der Leuchtdiode. > Darf die LED auch blinken? sorry, hab wohl nicht alle daten gepostet. batterie hat 6V und soll bei ca. 4,5V die LED triggern. einen maximalen strom gibts eig nicht, aber eben so gering wie möglich. farbe der LED wär mir egal, am besten die farbe, die am hellsten bei geringstem strom wär. blinken wär kein problem, dann braucht sie noch weniger strom, oder ? Grüsse und danke für die Hilfe! Joachim
Michael B. schrieb: > ICL7665 frisst 3uA. Und er vergleicht eine Spannung und kann mit dem > zwieten OpAmp dann eine LED zum blitzen bringen. > > Ausserdem läuft er 1.6V. klingt interessant, wieviele und welche bauteile bräuchte ich da? grüsse joachim
Am einfachsten bekommt man so eine Anzeige sparsam, indem man sie nur per Tastendruck aktiviert. Ich würde die Schaltung ganz primitiv halten:
1 | ___ |
2 | + o---o o---[===]---|<|---|>|---| GND |
3 | |
4 | Taster 100Ω Zener LED |
5 | Diode grün |
6 | 2,5V |
So kann man an der Helligkeit grob den Ladezustand der Batterie ablesen. Die LED wird ungefähr ab 4,3V leuchten. Falls dir das nicht gefällt, verwende eine andere Zenerdiode. Falls du eine harte Schwelle zwischen an und aus haben willst, verwende einen TL-431 nach dieser Anleitung: http://electronicshub.blogspot.com/2007/06/tl431-battery-voltage-monitor.html
Alex R. schrieb: > es geht um 4 AAA Zellen, und die LED soll bei ca. 4,5V anfangen zu > leuchten, evtl auch etwas früher oder später, wär gut wenn man da noch > etwas variieren könnte. Der kleinste ATtiny, der eine ADC besitzt. Und als Anzeige keine LED, sondern ein "naked" LCD, irgendwo ausgeschlachtet. Davon benutzt du genau nur ein Segment. Idealerweise ist es natürlich ein LCD, das irgendwo ein Batteriesymbol enthält. Zur Not geht aber auch nur einfach irgendein Segment eines Siebensegment-Displays. Malt man halt ein Batteriesymbol daneben, um klarzustellen, worauf das Blinken sich bezieht. Schaltungsaufwand außer Tiny und LCD: ein 100nF-Kondensator. Stromverbrauch (sehr deutlich) unter 100µA. Der Rest ist Software.
Dazu Dimensioniere die Schaltung des ewigen Blinkers um. Durch geeignete Wahl von Dual LED & ZD wechselt die Farbe von gruen ueber gelb nach rot.
Eine blitzende LED hat auch einen Strombedarf von > (sehr deutlich) unter 100µA und faellt deutlich besser auf.
Alex R. schrieb: > welche bauteile bräuchte ich da? Den IC, Widerstände, deine LED und zwei Kondensatoren, einen für die Blitzfrequenz, den anderen zum Abblocken der Versorgungsspannung. Dimensionierung im Datenblatt. Cool wäre natürlich, die Blitzfrequenz mit weiter sinkender Spannung zu steigern. Leider ergibt sich beim einfachen (Schmitt-)Oszillator (mit 1.3V Referenz) genau das Gegenteil.
Hallo, Mit 10 uA schafft man auch eine 2stellige Spannungsanzeige: siehe: Batteriewächter Ich verstehe immer nicht daß man eine LED einschalten will wenn die Batterie leer ist. Ich würde eher die Einschaltdauer mit fallender Spannung verkürzen oder die Blitzperiodendauer vergrößern. Gruß Anja
> ICL7665 frisst 3uA. Mit Beschaltung etwas mehr und leider ist der Kumpel recht teuer. Sowas in der Art habe ich letztes Jahr gemacht, das auf 4,5V anzupassen und auf den Pieper zu verzichten, sollte kein Problem sein: Beitrag "Bastelaktion: Akkuüberwachung mit ICL7665"
Eine sehr genaue Spannungsanzeige kann man auch analog machen, mit passendem Vorwiderstand: https://www.pollin.de/p/einbau-messinstrument-0-100-a-830878 Der Stromverbrauch der Anzeige kann hier übrigens direkt abgelesen werden :-P
Matthias S. schrieb: > Eine sehr genaue Spannungsanzeige kann man auch analog machen, Früher gab es runde Drehspulinstrumente um 10..15 mm als Batterieanzeiger, einfach nur grün-rot skaliert. Will heute scheinbar niemand mehr fertigen, seit Elektronik billiger als Fenmechanik geworden ist.
Manfred schrieb: > Früher gab es runde Drehspulinstrumente um 10..15 mm als > Batterieanzeiger Wollte ich auch gerade empfehlen. Da kommt man mit ca. 50µA aus.
Stefan ⛄ F. schrieb: > Manfred schrieb: >> Früher gab es runde Drehspulinstrumente > Wollte ich auch gerade empfehlen. Wo bekommst Du sowas aktuell gekauft?
Manfred schrieb: > Wo bekommst Du sowas aktuell gekauft? Pollin hat manchmal welche. Momentan leider wohl nicht.
Manfred schrieb: > Wo bekommst Du sowas aktuell gekauft? https://www.reichelt.de/Messwerke-Drehspul-analog-/2/index.html?ACTION=2&LA=514&GROUPID=5870&nbc=1
Alex R. schrieb: > möglichst wenig Strom benötigt. Ja, ja https://www.youtube.com/watch?v=vgv6XI_LBwM LCD-Anzeigen gibts seit über 50 Jahren ~1968. Das geht sogar ohne Batterie elektrostatisch mit Händereiben aber nur ohne Schweiss.
Teo D. schrieb: >> Wo bekommst Du sowas aktuell gekauft? > > https://www.reichelt.de/Messwerke-Drehspul-analog-/2/index.html?ACTION=2&LA=514&GROUPID=5870&nbc=1 Nicht gelesen und verstanden - setzen, sechs! Eine analoge Anzeige über große Instrumente hat Matthias S. schon um 21:13 dargestellt. Manfred schrieb: > Früher gab es runde Drehspulinstrumente um 10..15 mm > als Batterieanzeiger - rund und 10..15mm sehe ich bei Reichelt nicht.
Manfred schrieb: > Will heute scheinbar niemand mehr fertigen, seit Elektronik billiger als > Fenmechanik geworden ist. Will heute vor allem niemand mehr bezahlen, würde wohl so 20 EUR kosten und die armen Kinder jammern schon über den Preis eines 7665. Ein LCD mit Spannungsanzeige aus China kostet keine 5 EUR. https://www.ebay.de/itm/LCD-Batterie-Kapazitaetsanzeige-Digital-Voltmeter-Voltage-Meter-Moni-Tester-Q0V8-/293424988807?nav=SEARCH Dummerweise wegen Hinterbeleuchtung ein Stromfresser, müsste man unbeleuchtet bauen und lebt dass wie eine LCD Uhr 10 Jahre aus einer Knopfzelle.
Ein Reset-Baustein. Und die LED halt so herum, dass sie im Reset leuchtet. die gibt es mit wenige µA und genau (falls Du so einen irgendwo hasst oder drankommst)
Stefan ⛄ F. schrieb: > Am einfachsten bekommt man so eine Anzeige sparsam, indem man sie nur > per Tastendruck aktiviert. gute idee mit dem taster, aber eine led müsste dauerhaft leuchten wenn die spannung kritisch wird, weil mans sonst übersehen könnte. c-hater schrieb: > Der kleinste ATtiny, der eine ADC besitzt. Und als Anzeige keine LED, > sondern ein "naked" LCD, irgendwo ausgeschlachtet. Davon benutzt du > genau nur ein Segment. Idealerweise ist es natürlich ein LCD, das > irgendwo ein Batteriesymbol enthält. Zur Not geht aber auch nur einfach > irgendein Segment eines Siebensegment-Displays. Malt man halt ein > Batteriesymbol daneben, um klarzustellen, worauf das Blinken sich > bezieht. > > Schaltungsaufwand außer Tiny und LCD: ein 100nF-Kondensator. > Stromverbrauch (sehr deutlich) unter 100µA. auch ne coole idee, aber programmieren kann ich diesen chip leider nicht und eine LCD ist leider auch ungeeignet, da ich die batteriewarnung auch im dunkeln wahrnehmen sollte. um eine herkömmliche led komt man dann wohl nicht herum ... Dieter schrieb: > Dazu Dimensioniere die Schaltung des ewigen Blinkers um. > Durch geeignete Wahl von Dual LED & ZD wechselt die Farbe von gruen > ueber gelb nach rot. hättest du da ein schaltungsbeispiel ? würde die blinkende led farbe die spannung der batterie darstellen?(also grün=voll und rot=leer) und wieviel strom würd das brauchen ? MaWin schrieb: > Den IC, Widerstände, deine LED und zwei Kondensatoren, einen für die > Blitzfrequenz, den anderen zum Abblocken der Versorgungsspannung. > Dimensionierung im Datenblatt. > > Cool wäre natürlich, die Blitzfrequenz mit weiter sinkender Spannung zu > steigern. Leider ergibt sich beim einfachen (Schmitt-)Oszillator (mit > 1.3V Referenz) genau das Gegenteil. hab grad das datenblatt durchgelesen, aber dort seh ich nur "dual" voltage beispiele und keine LED usw. hättest du evtl ein konkretes schaltungsbeispiel für deine idee, auch wie man den blinker baut? (mir wär egal wenns blinken statt schneller langsamer werden würde) Anja schrieb: > Ich verstehe immer nicht daß man eine LED einschalten will wenn die > Batterie leer ist. Ich würde eher die Einschaltdauer mit fallender > Spannung verkürzen oder die Blitzperiodendauer vergrößern. eine led die blinkt oder blitzt würde auch gehen. hauptsache das was helles zu sehen ist, wenn die batterie zu ende geht und bevor das passiert sollte die schaltung die batterie nicht allzusehr belasten Manfred schrieb: > Mit Beschaltung etwas mehr und leider ist der Kumpel recht teuer. > > Sowas in der Art habe ich letztes Jahr gemacht, das auf 4,5V anzupassen > und auf den Pieper zu verzichten, sollte kein Problem sein: > > Beitrag "Bastelaktion: Akkuüberwachung mit ICL7665" deine schaltung hat aber recht viele bauteile. Matthias S. schrieb: > Eine sehr genaue Spannungsanzeige kann man auch analog machen, mit > passendem Vorwiderstand: > https://www.pollin.de/p/einbau-messinstrument-0-100-a-830878 > > Der Stromverbrauch der Anzeige kann hier übrigens direkt abgelesen > werden :-P ja cool sind diese analog anzeigen auf alle fälle, aber leider zu gross und sie leuchten nicht im dunkeln. Tubus schrieb: > LCD-Anzeigen gibts seit über 50 Jahren ~1968. Das geht sogar ohne > Batterie elektrostatisch mit Händereiben aber nur ohne Schweiss. ich brauch etwas was auch im dunkeln gut zu sehen ist.
Welche Salamischeibe kommt nun noch? Dann nimm einen Piezo, der da Krach macht. Braucht auch wenig Strom.
Tubus schrieb: > LCD-Anzeigen gibts seit über 50 Jahren ~1968. Das geht sogar ohne > Batterie elektrostatisch mit Händereiben aber nur ohne Schweiss. Die gehen aber langfristig kaputt, wenn sie mit Gleichspannung angesteuert werden. Will sagen: Sie sind nicht so einfach anzusteuern, die LEDs und Drehspul-Messwerke.
Alex R. schrieb: > gute idee mit dem taster, aber eine led müsste dauerhaft leuchten wenn > die spannung kritisch wird, weil mans sonst übersehen könnte. Das kannst du mit einem TL-431 und einem Transistor erreichen: https://e2e.ti.com/support/power-management/f/196/t/386970 Aber ist das wirklich eine gute Idee? Das Ding nimmt möglichst wenig Strom auf, aber wenn die Batterie schwach wird, steigt die Stromaufnahme auf ein Vielfaches, wodurch die Batterie noch schneller entladen wird.
michael_ schrieb: > ann nimm einen Piezo, der da Krach macht. Braucht auch wenig Strom. Keine Ahnung, warum du dafür einen -1 bekommen hast. Offenbar ist das eine praktikable Lösung, da jeder gewöhnliche Rauchmelder so funktioniert. Man könnte einen fertigen Piezo Summer mit einem CD4060 als Intervalltimer ansteuern, damit er piep.......piep.......piep macht.
Alex R. schrieb: > es geht um 4 AAA Zellen, und die LED soll bei ca. 4,5V anfangen zu > leuchten A. S. schrieb: > Ein Reset-Baustein. Und die LED halt so herum, dass sie im Reset > leuchtet. Ja, das wäre die einfachste Lösung (leider ohne Blinken).
Stefan ⛄ F. schrieb: > Keine Ahnung, warum du dafür einen -1 bekommen hast. Offenbar ist das > eine praktikable Lösung, da jeder gewöhnliche Rauchmelder so > funktioniert. Manche Handy machen das auch. Da piept es aller paar Minuten. Oder man dreht die Logik der Anzeige um. Wenn genug Spannung, da leuchtet/blinkt es. Wenn zu wenig, nichts mehr.
Ablic S-808xxC, ist in TO-92. In SMD gibts noch viel mehr Auswahl.
Blinkerergaenzung zu George: https://www.petervis.com/GCSE_Design_and_Technology_Electronic_Products/led-blinker-flasher-using-bc547-bc557/led-flasher-blinker.html Hier LED ist es eine mit integriertem Vorwiderstand. http://www.elsniwiki.de/index.php/Main/EwigerBlinker
Alex R. schrieb: > hättest du evtl ein konkretes > schaltungsbeispiel für deine idee, auch wie man den blinker baut? Das sollte so gehen, ist ja ein normaler Schmitt-Oszillator:
1 | |
2 | | | |
3 | R1 | |
4 | | +---------+ |
5 | | +--R4--|HYST1 | |
6 | | | | | LED |
7 | +--R3--+------|SET1 OUT1|--+--|<|--R-- VCC |
8 | | +---------+ | |
9 | | | | |
10 | OUT2|--+--R2----|>|-------(-------+ |
11 | | 1N4148 | |
12 | C | |
13 | | | |
14 | GND GND |
R1 langsames aufladen von C um 0.5V, R2 schnelles Entladen also deutlich kleiner als R1, R3 so hochohmig daß SET1 noch genau genau (10mV? also 1M) messen kann, R4 noch hochohmiger um 0.5V draufzulegen, OUT2 verhindert Blinken wenn Spannung noch hoch genug ist. Ob es eine Beschaltung gibt, die weniger Strom (als durch R1 nach Masse) braucht, wäre noch zu klären.
Und noch ein Piezo parallel, dann knackt es hoerbar zusaetzlich.
Michael B. schrieb: > OUT2 verhindert Blinken wenn Spannung noch hoch genug ist. Dummerweise geht OUT2 falschrum, also HYST2 an SET1.
A. S. schrieb: > Ein Reset-Baustein. Und die LED halt so herum, dass sie im Reset > leuchtet. > > die gibt es mit wenige µA und genau (falls Du so einen irgendwo hasst > oder drankommst) Georg M. schrieb: > Ja, das wäre die einfachste Lösung (leider ohne Blinken). ja das wären mal echt wenig bauteile! ich kann diesen chip aber nirgends finden zu kaufen, gibts da evtl auch alternativen ? michael_ schrieb: > Welche Salamischeibe kommt nun noch? > Dann nimm einen Piezo, der da Krach macht. Braucht auch wenig Strom. krach machen muss die schaltung nicht, lediglich auffällig leuchten. H. H. schrieb: > Ablic S-808xxC, ist in TO-92. In SMD gibts noch viel mehr Auswahl. smd wär kein problem, hättest du ein schaltungsbeispiel mit led ? Dieter schrieb: > Blinkerergaenzung zu George: > https://www.petervis.com/GCSE_Design_and_Technology_Electronic_Products/led-blinker-flasher-using-bc547-bc557/led-flasher-blinker.html > Hier LED ist es eine mit integriertem Vorwiderstand. > http://www.elsniwiki.de/index.php/Main/EwigerBlinker ja, ist schön einfach zu bauen. Michael B. schrieb: > R1 langsames aufladen von C um 0.5V, R2 schnelles Entladen also deutlich > kleiner als R1, R3 so hochohmig daß SET1 noch genau genau (10mV? also > 1M) messen kann, R4 noch hochohmiger um 0.5V draufzulegen, OUT2 > verhindert Blinken wenn Spannung noch hoch genug ist. > > Ob es eine Beschaltung gibt, die weniger Strom (als durch R1 nach Masse) > braucht, wäre noch zu klären. wie würde die komplette schaltung für die spannungsüberwachung aussehen? grüsse und danke für die hilfe! joachim
Alex R. schrieb: > hättest du ein schaltungsbeispiel mit led Hast du dir den Link auf die Seite von TI angeschaut? (https://e2e.ti.com/support/power-management/f/196/t/386970) Diese Bauteile sind leicht erhältlich und billig. Da kannst du auch gerne eine blinkende LED einsetzen, wenn du willst. Ich würde eher eine weiße LED nehmen, die sind auch bei relativ wenig Strom schön hell. Berechne den Spannungsteiler (R1/R2) wie im Datenblatt des TL-431 beschrieben.
Stefan ⛄ F. schrieb: > Hast du dir den Link auf die Seite von TI angeschaut? Warum sollte er ? Der TL431 zieht erheblich Strom (Mindeststrom laut Datenblatt 1mA damit die 2.5V geregelt werden) und ist daher zur Akkuüberwachung eher ungeeignet.
MaWin schrieb: > Stefan ⛄ F. schrieb: >> Hast du dir den Link auf die Seite von TI angeschaut? > > Warum sollte er ? > > Der TL431 zieht erheblich Strom (Mindeststrom laut Datenblatt 1mA damit > die 2.5V geregelt werden) und ist daher zur Akkuüberwachung eher > ungeeignet. Im selben Artikel wird eine Variante von dem Chip genannt, die weniger Strom aufnimmt.
Alex R. schrieb: > programmieren kann ich diesen chip leider nicht Keine Arme -> keine Kekse. > und eine LCD ist leider auch ungeeignet, da ich die batteriewarnung auch > im dunkeln wahrnehmen sollte. Wenn das so ist, dann hättest du diese Anforderung spezifizieren müssen. Eine gegenüber einer LED immer noch stromsparende Alternative wäre dann die (ggf. zusätzliche) Signalisierung über Audio. Sprich: ein Piezo-Piepser. Mit einem Tiny wäre es auch kein Problem, beim (oder ab) Eintreten des Signalisierungsfalls zu prüfen, ob genug Licht für die stromsparende Meldung via LCD verfügbar ist, oder ob auf die weniger stromsparende Audio-Meldung ausgewichen werden muss. Man könnte das auch kombinieren. Alles reine Software (abgesehen natürlich vom zusätzlich nötigen Sensor für das Umgebungslicht). Fakt ist: selbst wenn man nur Audio macht und den Stromverbrauch dadurch in Kauf nimmt, ist es immer noch energetisch billiger als eine LED. Denn die muss einigermaßen hell leuchten, um auch beim Gegenteil von Dunkelheit noch wahrnehmbar zu sein. Die blöde Sonne kann nämlich mal eben mit 100000 lux in's Zimmer leuchten. Um dagegen anzustinken, muss eine LED ordentlich Strom verheizen...
Stefan ⛄ F. schrieb: > Im selben Artikel wird eine Variante von dem Chip genannt, die weniger > Strom aufnimmt Ja, ein TLV431 käme mit 30uA aus aber wenn man sowieso einen Chip kaufen muss, warum nicht gleich einen nehmen dem 3uA reichen, der blinkt, und mit weniger Bauteilen auskommt
MaWin schrieb: > warum nicht gleich einen nehmen dem 3uA reichen Er hatte ja Schwierigkeiten bei der Beschaffung gemeldet. Ich finde, dass dieses Projekt ein guter Anlass ist, Programmieren zu lernen.
Alex R. schrieb: > ja das wären mal echt wenig bauteile! ich kann diesen chip aber nirgends > finden zu kaufen, gibts da evtl auch alternativen ? Ein Komparator mit Referenzspannung wäre noch eine Möglichkeit (z.B. MCP65R46). https://www.reichelt.de/komparator-1-fach-sot-23-6-mcp-65r46t-1202e-p109805.html Dann ist die Schaltung aber nicht mehr so kompakt, und der Stromverbrauch etwas höher.
Georg M. schrieb: > Ein Komparator mit Referenzspannung wäre noch eine Möglichkeit (z.B. > MCP65R46). > > https://www.reichelt.de/komparator-1-fach-sot-23-6-mcp-65r46t-1202e-p109805.html > > Dann ist die Schaltung aber nicht mehr so kompakt, und der > Stromverbrauch etwas höher. Der Ansatz ist gut, aber der MCP65R46 verträgt nur 5,5V.
Stefan ⛄ F. schrieb: > MaWin schrieb: >> warum nicht gleich einen nehmen dem 3uA reichen > > Er hatte ja Schwierigkeiten bei der Beschaffung gemeldet. Vielleicht hat er ja noch welche. Beitrag "[V] ICL7665 Spannungswächter 3µA // NPN // MOSFETs // LDO Spannungsregler 3,3 + 5 V // LM317 // uvm!"
c-hater schrieb: > Wenn das so ist, dann hättest du diese Anforderung spezifizieren müssen. > > Eine gegenüber einer LED immer noch stromsparende Alternative wäre dann > die (ggf. zusätzliche) Signalisierung über Audio. Sprich: ein > Piezo-Piepser. > > Fakt ist: selbst wenn man nur Audio macht und den Stromverbrauch dadurch > in Kauf nimmt, ist es immer noch energetisch billiger als eine LED. Denn > die muss einigermaßen hell leuchten, um auch beim Gegenteil von > Dunkelheit noch wahrnehmbar zu sein. Die blöde Sonne kann nämlich mal > eben mit 100000 lux in's Zimmer leuchten. Um dagegen anzustinken, muss > eine LED ordentlich Strom verheizen... ja sorry, hätte ich vorher angeben müssen. die leds brauchen schon viel strom, aber wenn sie binkt, dann wärs nicht so wild. ausserdem soll die schaltung in erster line dann "keinen" strom verbrauchen, wenn die batterie noch ok ist, wenn die batterie zu rneige geht ist es nicht mehr so wichtig das der stromverbrauch etwas höher wäre, denn die batterie wird dann ja eig sofort ausgetauscht, also sobald sie leuchtet. MaWin schrieb: > Ja, ein TLV431 käme mit 30uA aus aber wenn man sowieso einen Chip > kaufen muss, warum nicht gleich einen nehmen dem 3uA reichen, der > blinkt, und mit weniger Bauteilen auskommt du meinst den icl7665, oder? den gibts schon noch zu kaufen, aber ich weiss leider nicht genau wie meine schaltung dann genau aussehen soll damit. der blink part ist weiter oben beschrieben, aber ich bräuchte ein komplettes schaltbild, das ich einfach nachbauen könnte. Stefan ⛄ F. schrieb: > Er hatte ja Schwierigkeiten bei der Beschaffung gemeldet. nur dieser reset baustein war nicht zu finden, der wär aber genial gewesen! Georg M. schrieb: > Ein Komparator mit Referenzspannung wäre noch eine Möglichkeit (z.B. > MCP65R46). > > https://www.reichelt.de/komparator-1-fach-sot-23-6-mcp-65r46t-1202e-p109805.html > > Dann ist die Schaltung aber nicht mehr so kompakt, und der > Stromverbrauch etwas höher. kompakt wär schon nicht unwichtig. grüsse und danke für die hilfe! joachim
Eine Variante für den TO aus Standardbauteilen wäre aber auch wiederum nicht besonders kompakt: 1) Diese Schaltung nehmen: http://www.elektronik-kompendium.de/sites/praxis/bausatz_spannungswaechter.htm 2) Statt der Diode den TL431 verwenden, oder was besseres. Das ganze nimmt natürlich zu viel Strom auf. 3) Mit der Blitzschaltung gemäß Posts 08.02.2020 10:24 diese nur für kurze Flashes unter Strom setzen. Wenn alle 1s ein Impuls mit 5mA 10ms Dauer erzeugt würde, wäre der Durchschnittsverbrauch bei ca. 5mA*0.01s/1s rund 50µA.
Alex R. schrieb: >> Beitrag "Bastelaktion: Akkuüberwachung mit ICL7665" > > deine schaltung hat aber recht viele bauteile. Deine Shift-Taste ist kaputt! Meine Schaltung ist als Anregung zu verstehen, die man für den gewünschten Zweck abspecken könnte. Ich habe zwei Stufen gebaut: Unterhalb xx Volt Blinken, noch weiter runter zusätzlich Piepen. Stefan ⛄ F. schrieb: > Man könnte einen fertigen Piezo Summer mit einem CD4060 als > Intervalltimer ansteuern, damit er piep.......piep.......piep macht. Anstatt dieses Exoten habe ich das mit einem 4093 gemacht. Hat den außer RCA überhaupt jemand den 4060 gefertigt? Alex R. schrieb: > die leds brauchen schon viel strom, aber wenn sie binkt, > dann wärs nicht so wild. Aus genau diesem Grund habe ich meine LED in Reihe mit einem Kondensator geschaltet: Sie startet relativ hell und klingt dann langsam aus, das kann ich sehr gut sehen und habe dennoch einen erträglichen Verbrauch. Der Vorschlag von Michael B. (laberkopp) sieht sehr interessant aus, sollte man sich mal real angucken! Dieter schrieb: > 3) Mit der Blitzschaltung gemäß Posts 08.02.2020 10:24 diese nur für > kurze Flashes unter Strom setzen. Suche bitte noch exotischere Bauelemente, die kaum jemand kennt und für den Bastler unbeschaffbar sind. Das Blitzen (Buzzword Flashen) einer LED kann man mit üblicheren Teilen erreichen. ----- Wenn ich das richtig einschätze, suchst Du eine fertig direkt nachbaubare Schaltung, das wird schwierig und ich glaube kaum, dass die hier geboten werden wird.
Manfred schrieb: > Suche bitte noch exotischere Bauelemente, Au weia, BC547 und BC557 sind exotisch. Naja, zugegebenermaßen sind das keine modernen Mosfets.
Dieter schrieb: > Au weia, BC547 und BC557 sind exotisch. Nein. Am 08.02.2020 10:24 sehe ich den: H. H. schrieb: > Ablic S-808xxC, ist in TO-92. In SMD gibts noch viel mehr Auswahl. Geht es noch exotischer?
Manfred schrieb: > Wenn ich das richtig einschätze, suchst Du eine fertig direkt > nachbaubare Schaltung, das wird schwierig und ich glaube kaum, dass die > hier geboten werden wird. leider brauch ich eine schaltung zum nachbauen, da ich nicht genug verständnis der materie habe. ich kann gut löten und basteln, aber eine schaltung entwerfen, dazu brauch ich hilfe! ich habe mal eine beispiel schaltung aus dem datenblatt des icl7665 angehängt(bild), kann man bei dieser nicht einfach an einen ausgang eine led mit vorwiderstand geben und v+ und Vin miteinander verbinden? (die widerstände berechnen ist ja im datenblatt beschrieben) grüsse joachim
Manfred schrieb: > Am 08.02.2020 10:24 sehe ich den: Jetzt sehe ich das auch. Da sind zwei Posts mit dem gleichen Zeitstempel. Stimmt, einer der Posts verwendet Spezialbauteile. Der TO meint nicht entwerfen zu koennen. Bist Du in der Lage aus einem Schaltplan das Layout fuer die Platine abzuleiten? Versuche mit der Formel im Datenblatt die Widerstaende fuer die Schwelle 4.5V auszurechnen. Ob Dein Ergebnis passt, wird Dir hier sicherlich beantwortet werden.
Manfred schrieb: > Dieter schrieb: >> Au weia, BC547 und BC557 sind exotisch. > Nein. > > Am 08.02.2020 10:24 sehe ich den: > H. H. schrieb: >> Ablic S-808xxC, ist in TO-92. In SMD gibts noch viel mehr Auswahl. > > Geht es noch exotischer? Weils den beim Bastel-Wastel nicht zu kaufen gibt?
Manfred schrieb: > Am 08.02.2020 10:24 sehe ich den: > H. H. schrieb: >> Ablic S-808xxC, ist in TO-92. In SMD gibts noch viel mehr Auswahl. > > Geht es noch exotischer? Gibts bei Mouser. Zusammen mit dem Mitbestellservice hier im Forum also lösbar ;-)
Manfred schrieb: > Anstatt dieses Exoten Den kann man wirklich überall kaufen. Hell blitzende LEDs gibt es übrigens fertig als Zweibeiner: https://www.led-tech.de/de/Flashing-LED-gelb-588 Alex, offenbar möchtest oder kannst du keine Schaltungen anhand von Schaltplänen aufbauen. In diesem Fall muss ich Dir leider sagen, dass du hier falsch bist, denn du brauchst ein fertiges Produkt. Solche Dinge findet man am ehesten bei Aliepress. Und wenn nicht - Pech gehabt. Dann musst du eben jemanden bezahlen, der das für dich baut.
Bei den Blitz LED gibt es Unterschiede, die beim Experimentkaesten ein paar Versuche vereiteln. Interne Bypassdioden stoeren den Stromspareffekt zum Beispiel.
Alex R. schrieb: > kann man bei dieser nicht einfach an einen ausgang eine led mit > vorwiderstand geben und v+ und Vin miteinander verbinden Ja, LED vom Ausgang nach Plus, blinkt dann halt nicht. Berechnung der Widerstandswerte steht drin, Grundschulmathematik.
Dieter schrieb: > Bei den Blitz LED gibt es Unterschiede, die beim Experimentkaesten ein > paar Versuche vereiteln. Kenn' ich. Deswegen landete vor ein paar Jahren eine ganze Charge Baubücher von Franzis im Restpostenprogramm von Pollin. Dort wurden Blink-LEDs als Taktgeber missbraucht. Pollin hatte den Mangel leider nicht angegeben. Mit Ersatzteilen von Conrad klappte es dann aber. Soweit ich den Alex verstanden habe, ist die Stromaufnahme beim Blinken aber nur noch sekundär wichtig. Im Zweifelsfall kann man eine Blitz-LED auswählen, wo der Händler ein zufriedenstellendes Datenblatt bereit stellt.
Zum Experimentieren haette ich da eine Idee fuer Alex. Schaue Dir bei ELV die Prototypen-Adapter linear PAD2 an.
Alex R. schrieb: > wie würde die komplette schaltung für die spannungsüberwachung aussehen
1 | Bat --+------+-----15M--------+ |
2 | | | | |
3 | 100k +-------+ | |
4 | | | OUT1|--150k------+ |
5 | +--|HYST2 | | |
6 | | | SET1|------------+ |
7 | 3M2 |ICL7665| 1uF |
8 | | | HYST1|--2k2--|>|--+ |
9 | +--|SET2 | LED | |
10 | | | OUT2|--1k--------+ |
11 | 1M3 +-------+ |
12 | | | |
13 | GND --+------+ |
Blitzt eine LED mit 1mA (Tastverhältnis 1%, durch 15M/150k) wenn die Spannung unter 4.5V sinkt und stoppt wenn die Spannung wieder über 4.6V steigt.
MaWin schrieb: > Tastverhältnis 1%, durch 15M/150k Welche Kondensatortype soll er den nehmen? Mit ~4,5V/15MOhm ist man da ja schon nahe an Reststrom o. sogar darunter.
Teo D. schrieb: > MaWin schrieb: >> Tastverhältnis 1%, durch 15M/150k > > Welche Kondensatortype soll er den nehmen? Mit ~4,5V/15MOhm ist man da > ja schon nahe an Reststrom o. sogar darunter. Folie ist angesagt.
Teo D. schrieb: > Welche Kondensatortype soll er den nehmen Ich habe es mit 1uF/63V Wima MKS2 ausprobiert.
hinz schrieb: > Folie ist angesagt. MaWin schrieb: > Ich habe es mit 1uF/63V Wima MKS2 ausprobiert. Dange, ... Ubs ich bin ja garnicht der TO. :D
MaWin schrieb: > Bat --+------+-----15M--------+ > | | | > 100k +-------+ | > | | OUT1|--150k------+ > +--|HYST2 | | > | | SET1|------------+ > 3M2 |ICL7665| 1uF > | | HYST1|--2k2--|>|--+ > +--|SET2 | LED | > | | OUT2|--1k--------+ > 1M3 +-------+ > | | > GND --+------+ > Blitzt eine LED mit 1mA (Tastverhältnis 1%, durch 15M/150k) wenn die > Spannung unter 4.5V sinkt und stoppt wenn die Spannung wieder über 4.6V > steigt. super, genau sowas brauch ich! vielen dank! ich werd dann gleich mal das IC bestellen und dann zusammenbauen. ich würde 2 versionen basteln, eine mit und eine ohne blitzen(also nur leuchten). aus interesse, wie schnell blitzt die led? kann ich das bei bedarf verändern? wenn ja wie? welche LED soll ich verwenden, welche ist am hellsten beim geringsten strom? Teo D. schrieb: > Welche Kondensatortype soll er den nehmen? Mit ~4,5V/15MOhm ist man da > ja schon nahe an Reststrom o. sogar darunter. hinz schrieb: > Folie ist angesagt. ok ich bestell einen folien kondensator dazu. grüsse und danke für die hilfe! joachim
Die LED wäre schön hell und breiter Abstrahlwinkel: LED EL 5-7150WW, 4,2lm 50° https://www.reichelt.de/led-5-mm-bedrahtet-warmweiss-7150-mcd-50-led-el-5-7150ww-p164207.html?&trstct=pol_3&nbc=1
Alex R. schrieb: > wie schnell blitzt die led? kann ich das bei bedarf verändern? wenn ja > wie? Ca. 1 Sekunde. 1uF Kondensator, 15M und 150k Widerstand. Dieter schrieb: > Die LED wäre schön hell Bei weisser oder blauer oder echtgrüner statt roter gelber grüner LED aus 2k2 eher 1k machen damit es bei 1mA bleibt (Average 10uA).
MaWin schrieb: > Ca. 1 Sekunde. > > 1uF Kondensator, 15M und 150k Widerstand. also der kondensator macht die frequenz und das verhältnis von 15M zu 150K ist die pulslänge, korrekt? als beispiel, wenn ich den kondensator auf 100nF ändere, ist dann die frequenz ca 10Hz? und wenn ich z.B. das verhältnis auf 15M und 1,5M ändere, wird die pulslänge dann 10x länger ? MaWin schrieb: > Ich habe es mit 1uF/63V Wima MKS2 ausprobiert. auch aus interesse als vergleich von datenblatt und echter schaltung, könntest du bei deiner steckbrett schaltung mal den strom messen? also im ruhe zustand und im blitzmodus ? (sofern du uA messen kannst) ist superinteressant! grüsse und danke für die hilfe! joachim
Alex R. schrieb: > könntest du bei deiner steckbrett schaltung mal den strom messen 11.2uA im Schnitt und 3.2uA wenn die LED aus ist. Alex R. schrieb: > und wenn ich z.B. das verhältnis auf 150M und 1,5M ändere, wird die > pulslänge dann 10x länger Wahrscheinlich nicht, weil, wie die anderen schon bemerken, die 15M schon an der Grenze des Leckstroms vom Kondensator kratzen. Langsamer Blitzen also eher durch grösseren Kondensator. Aber bei verkleinerung wirds schneller, passt schon. Bei ungünstigen Werten (vor allem der 1k (Hysterese) und 2k2 (Strom für Hysterese) bleibt es auch einfach mal stehen.
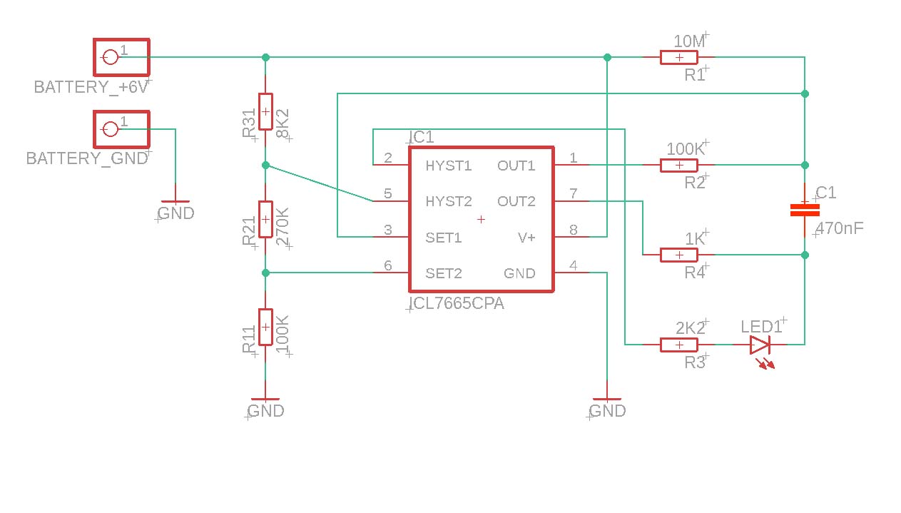
MaWin schrieb: > 11.2uA im Schnitt und 3.2uA wenn die LED aus ist. also deine schaltung ist echt genial, 11uA bei blitzmodus ist fast "nix". ich habe die schaltung mal ins eagle eingegeben und einige werte geändert, ich möchte sie so klein wie möglich bauen. einen 15M Widerstand konnt ich nicht finden in 0204 grösse, ausserdem wär eine höhere frequenz besser sofort sichtbar und auch der kondensator von der baugrösse her kleiner. auch den spannungsteiler hab ich etwas verkleinert, weil ich da bereits einige widerstände da hab, oder verbrauchen diese kleineren werte zuviel strom im ruhemodus? könntest du kurz mal drüberschauen(bild) ob ich einigermassen brauchbare werte verwendet habe? der stromverbrauch darf im blitzmodus ruhig ein wenig höher sein. grüsse und danke für die hilfe! joachim
Alex R. schrieb: > verbrauchen diese kleineren werte zuviel strom im ruhemodus? Nein, nicht mal wirklich wenn du da 1Ohm nimmst. :)
Es gibt high-brightness LEDs, welche schon bei 10uA sichtbar sind. Dazu ein sub-uA Komparator, zB MCP6541, welcher nur 600nA zieht.
weg mit dem Troll - subito schrieb: > Es gibt high-brightness LEDs, welche schon bei 10uA sichtbar sind. Ich hatte mitbekommen, dass die LED auch bei Tageslicht auffällig sein soll.
Alex R. schrieb: > weil ich da bereits einige widerstände da hab, oder verbrauchen diese > kleineren werte zuviel strom im ruhemodus Das 13-fache, 13uA statt 1uA, in Summe also 24uA und 15.2uA. Der LED Strom ändert sich durch schnelleres Blinken nicht, allerdings hängt das Blinktempo von der Hysterese und diese vom Strom durch die LED ab und der von der Spannung der LED. Bei nicht-gelben 2.1V LEDs muss man also ggf. den 2k2 anpassen, sonst bekommt man andere Blinkfrequenzen wenn sich der Kondensator nur um 0.2V statt 0.5V umladen muss.
Bedenke, dass Blinkfrequenzen schneller als 1Hz fuer Personen unangenehm ist, weil es nervoes macht, wenn diese sich in der Naehe im Sichtbereich des Blinkens, auch erhellte Waende, aufhalten.
Bitte melde dich an um einen Beitrag zu schreiben. Anmeldung ist kostenlos und dauert nur eine Minute.
Bestehender Account
Schon ein Account bei Google/GoogleMail? Keine Anmeldung erforderlich!
Mit Google-Account einloggen
Mit Google-Account einloggen
Noch kein Account? Hier anmelden.




