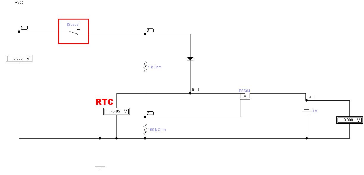
Salut zusammen, für einen RTC benötige ich eine Umschaltung der Spannungsquellen (Vcc vom Netzteil bzw. von einer CR2032, wenn Netzteil abgeschaltet ist), da der RTC keinen dedizierten Ubat Eingang hat. Nun habe ich mich an diesem Schaltplan Beitrag "Re: Spannungsumschaltung für MC" orientiert. Electronics Workbench 5.12 gestartet und Schaltplan darin gezeichnet. Anbei zwei Screenshots. Einmal liegt Vcc (minus Diodenspannung) am RTC (simuliert durch Voltmeter mit rotem RTC Schriftzug) am RTC. Da kommen dann die angezeigten 4.485V an. Schalte ich Vcc ab (Schalter in rot umrandetem Kasten), schaltet der BSS84 wohl nicht durch und Vbat am RTC sackt auf 0V ab. Wo liegt der Fehler?
Kann es sein das deine Gate Source Spannung zu klein ist, weil dein RTC Voltmeter ein zu großen Innenwiederstand hat?
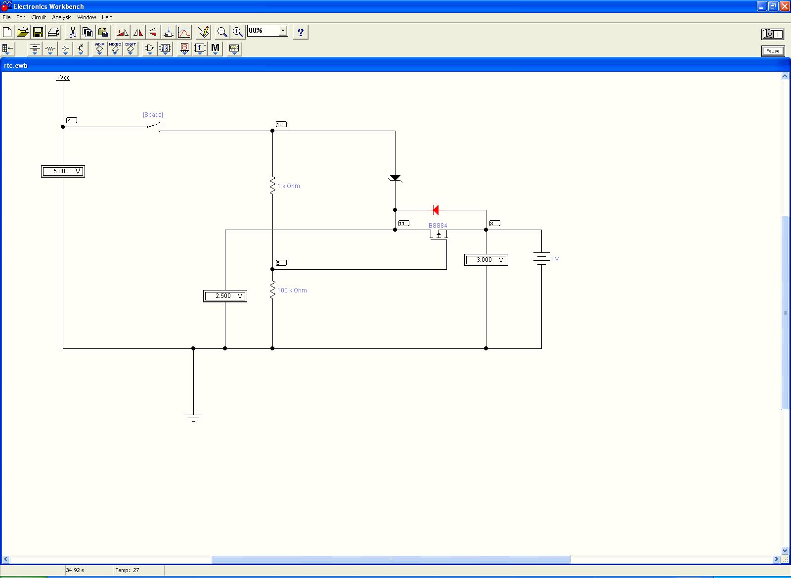
Gerhard schrieb: > Drain und Source ist vertauscht! Dachte ich auch schon. Laut dem zitierten Beitrag wäre dem nicht so. Hab es in EWB mal getauscht - hat nix verändert. BTW: Innenwiderstand des RTC Voltmeters war 1M. Auf 100 Ohm gesenkt hat nichts bebracht.
Arne S. schrieb: > Laut dem zitierten Beitrag wäre dem nicht so. Eben! Drain und Source sind nämlich in Wirklichkeit gar nicht vertauscht.
Arne S. schrieb: > hat nix verändert. Miss mal die Ugs. Oder eben als dritte Spannung noch die Ug. Gerhard schrieb: > Drain und Source ist vertauscht! Das ist hier Absicht. Da wird einfach die Bulk-Diode als Umschaltdiode verwendet und danach von der DS-Strecke überbrückt, damit der Spannungsabfall gespart wird. Ich würde aber wie der Rest der Welt einfach Dioden nehmen. Eine davon mit geringem Leckstrom (z.B. BAS45AL) in Richtugn 5V und eine mit niedriger Uf (z.B. LL103) in Richtung Batterie. Das läuft bei mir zigtausendfach seit langer, langer Zeit.
Schon alleine durch die Bodydiode das MOSFET müsste am RTC-Anschluss Spannung anliegen.
hinz schrieb: > Schon alleine durch die Bodydiode das MOSFET müsste am RTC-Anschluss > Spannung anliegen. So ist es. Könnte es sein, dass das Modell des BSS84 nix taugt? Mach mal eine zusätzliche Diode über die DS-Strecke mit der Anode an der Batterie.
Lothar M. schrieb: > Ich würde aber wie der Rest der Welt einfach Dioden nehmen. Eine davon > mit geringem Leckstrom (z.B. BAS45AL) in Richtugn 5V und eine mit > niedriger Uf (z.B. LL103) in Richtung Batterie. Danke für den Hinweis. Da ich nicht der Analogmensch bin, wollte ich die zitierte Schaltung in EWB simulieren bevor ich PCBs bestelle - hat nicht geklappt. Zumal Falk (Beitrag "Re: Battery Backup Switch") auf eine elegantere Möglichkeit hinwies.
Lothar M. schrieb: > Könnte es sein, dass das Modell des BSS84 nix taugt? Treffer - versenkt. ;-) In EWB scheint es keine MOSFETs mit Bodydiode zu geben. Ich mach einfach eine Bestückungsoption BSS84/LL103 rein. Danke!
Arne S. schrieb: > Lothar M. schrieb: >> Könnte es sein, dass das Modell des BSS84 nix taugt? > > Treffer - versenkt. ;-) > > In EWB scheint es keine MOSFETs mit Bodydiode zu geben. Allerdings hast du jetzt wieder den MOSFET falsch drin.
So >1 Jahr später... Statt der BAS54AL habe ich auch eine LL103 genommen. Damit funktioniert es. Der Spannungsverlust am Vcc des RTC war wohl bei 4,7..4,8V vor der Diode zu hoch, als dass ein sicherer Betrieb noch möglich wäre. Macht es Sinn statt der zwei LL103 eine BAT54C zu nehmen? Im Bild die (hoffentlich) essentiellen Infos zur Frage.
Arne S. schrieb: > Macht es Sinn statt der zwei LL103 eine BAT54C zu nehmen? Ja, weniger Bauteile, weniger Lötstellen, und vor allem weniger Leckstrom. Der ist aber trotzdem noch sehr hoch, mehr als 1000x gegenüber der BAS45AL. Ein Friedensangebot: der Spannungsabfall an der BAS70 ist nur 0.15V größer als bei der LL103 bzw. BAT54, aber der Leckstrom ist fast 100x kleiner. Der Leckstrom ist ja bei beiden Dioden wichtig. Bei der einen entlädt er die Batterie und bei der anderen lädt er sie. Jetzt hat eine CR2032 nicht soo viel Sprengkraft, aber auch ein kleiner Ladestrom bewirkt im Endeffekt eine kürzere Lebensdauer. Renata schreibt in ihren General Technical Information on Lithium Batteries:
1  | The total amount of re-charge energy due to leakage by the blocking  | 
2  | diodes should not exceed 1% of the battery's nominal capacity during  | 
3  | its total service life. A higher input of re-charge energy may harm  | 
4  | the battery or reduce its performance.  | 
5  | Example: A CR2450N battery with a nominal capacity of 540 mAh is  | 
6  | expected to supply power for 5 years. The amount of tolerable re-charge  | 
7  | energy is 5.4 mAh, corresponding to an inverse current of 0.1 µA for  | 
8  | the total service life.  | 
Bitte melde dich an um einen Beitrag zu schreiben. Anmeldung ist kostenlos und dauert nur eine Minute.
  
  Bestehender Account
  
  
  
  Schon ein Account bei Google/GoogleMail? Keine Anmeldung erforderlich!
Mit Google-Account einloggen
Mit Google-Account einloggen
  Noch kein Account? Hier anmelden.




