Hallo zusammen! Ich möchte einen Regler für eine Drehstromlichtmaschine bauen. Mein Oldtimer hat eine 6V Anlage. Ich habe einen Schaltplan gefunden in dem als Mosfet ein 2SJ401 eingebaut ist der von einem PIC angesteuert wird. Der J401 ist ein P-Channel für 20A und low Level sowie einem TO-220 Gehäuse. Da ich den hier in Deutschland bisher nirgendwo gefunden habe (kaufe eigentlich am liebsten bei Reichelt) suche ich dafür einen Ersatztyp. Die 20 A braucht man für den Erregerstrom nicht, könnte also weniger sein. Ich schätze mal mit 10 A kommt man immer hin, wobei ich mich da aber auch gerne eines Besseren belehren lasse! LG Wolfgang
Wolfgang S. schrieb: > wobei ich mich da > aber auch gerne eines Besseren belehren lasse! Bei Prosa-Schaltplänen bekommst du maximal eine Belehrung dass solche Schaltpläne scheisse sind.
Das bezog sich nicht auf den Schaltplan sondern auf den Erregerstrom! Wenn hier aber keiner ist der sich mit Drehstromlimas auskennt, dann reicht mir auch ein Ersatzmosfet für den J401 den man hier beschaffen kann. Klare Frage!
Naja, so exotisch sind die Anforderungen ja nun auch nicht. Aufs Blaue bei Reichelt den ersten p-Kanal-FET gesucht, der genügend kleines Rds_on verspricht, finde ich den hier: https://www.reichelt.de/mosfet-p-ch-65v-28a-83w-0-045r-to220ab-ixtp28p065t-p257362.html?&trstct=pol_1&nbc=1 Der Toshiba-Transistor hat aber kein TO-220, sondern die Kühlfahne ist kürzer.
Jörg W. schrieb: > Naja, so exotisch sind die Anforderungen ja nun auch nicht. Aufs Blaue > bei Reichelt den ersten p-Kanal-FET gesucht, der genügend kleines Rds_on > verspricht, finde ich den hier: > > https://www.reichelt.de/mosfet-p-ch-65v-28a-83w-0-045r-to220ab-ixtp28p065t-p257362.html?&trstct=pol_1&nbc=1 > > Der Toshiba-Transistor hat aber kein TO-220, sondern die Kühlfahne ist > kürzer. Wenn ich es richtig lese dann lässt sich der mit 2,5 bis 4,5 V ansteuern?
> Wenn ich es richtig lese dann lässt sich der mit 2,5 bis 4,5 V > ansteuern? nein
Wolfgang S. schrieb: > Schaltplan Zeig den mal besser, dann ist klar welche Eigenschaften der MOSFET haben muss.
H. H. schrieb: > Zeig den mal besser, dann ist klar welche Eigenschaften der MOSFET haben > muss. Naja, wenn du dir die Daten vom 2SJ210 ansiehst, dann ist das nicht so extrem.
Jörg W. schrieb: > H. H. schrieb: >> Zeig den mal besser, dann ist klar welche Eigenschaften der MOSFET haben >> muss. > > Naja, wenn du dir die Daten vom 2SJ210 ansiehst, dann ist das nicht so > extrem. 60V und LL wird bei Reichelt schwierig, zumindest in THT.
H. H. schrieb: > Wolfgang S. schrieb: >> Schaltplan > > Zeig den mal besser, dann ist klar welche Eigenschaften der MOSFET haben > muss. Hier wurde der J401 verwendet weil das halt mit 6V und etwas weniger angesteuert werden kann. So siehts aus: http://www.ankahe.de/Fotos/Limaregler/Lichmaschinenregler%20digital.pdf
H. H. schrieb: > Jörg W. schrieb: >> H. H. schrieb: >>> Zeig den mal besser, dann ist klar welche Eigenschaften der MOSFET haben >>> muss. >> >> Naja, wenn du dir die Daten vom 2SJ210 ansiehst, dann ist das nicht so >> extrem. > > 60V und LL wird bei Reichelt schwierig, zumindest in THT. Muss nicht unbedingt bei Reichelt sein nur nicht bei Aliexpress ;-)
H. H. schrieb: >> Naja, wenn du dir die Daten vom 2SJ210 ansiehst, dann ist das nicht so >> extrem. > > 60V und LL wird bei Reichelt schwierig, zumindest in THT. Stimmt, ich ziehe meinen IXTP28P065T hiermit zurück.
Wolfgang S. schrieb: > So siehts aus: Da wird man aber noch mächtig zusätzliche Entstörung vorsehen müssen damit der Controller nicht ausser Tritt kommt. Auch wird man einen 7805 nicht in einer 6V-Anlage sinnvoll betreiben können.
erzählbär schrieb: > Wolfgang S. schrieb: >> So siehts aus: > > Da wird man aber noch mächtig zusätzliche Entstörung vorsehen > müssen damit der Controller nicht ausser Tritt kommt. > > Auch wird man einen 7805 nicht in einer 6V-Anlage sinnvoll > betreiben können. Nach der Diode kommen dann so 5,3V an und natürlich kann der 7805 dann keine 5V mehr ausgeben aber das spielt keine so große Rolle weil der Pic schon ab 1,8V arbeitet. Die Schaltung war ursprünglich mal für 12V vorgesehen und da macht es Sinn den Stabi einzubauen. Jetzt wird es aber nichts schaden wenn er drin bleibt weil die Batterie auch mal über 7V haben kann.
https://www.mouser.de/ProductDetail/Infineon-Technologies/IPP120P04P4L03AKSA2?qs=GBLSl2AkirsqZQeFeatHUg%3D%3D Der ist ein bissel überdimensioniert (außer dass er nur 40 V Uds hat), aber müsste es schwellspannungsmäßig tun. Kann man sich bei der Sammelbestellung im Markt-Forum dranhängen.
Wolfgang S. schrieb: > Hier wurde der J401 verwendet weil das halt mit 6V und etwas weniger > angesteuert werden kann. > > So siehts aus: > http://www.ankahe.de/Fotos/Limaregler/Lichmaschinenregler%20digital.pdf Original gar nicht für 6V, und den Exot hat der Autor nur verwendet, weil der gerade in der Bastelkiste lag. Für deine geplante 6V Variante ist natürlich ein LL MOSFET nötig, aber es reicht auch einer für 30-40V. https://www.tme.eu/de/details/aoi4185/p-kanal-transistoren-tht/alpha-omega-semiconductor/ Ich sehe da übrigens noch einiges an Verbesserungspotential....
Wolfgang S. schrieb: > Jetzt wird es aber > nichts schaden wenn er drin bleibt weil ... der Controller durch die Spikes auf der Versorgung sowieso nicht mehr funktioniert.
Jörg W. schrieb: > https://www.mouser.de/ProductDetail/Infineon-Technologies/IPP120P04P4L03AKSA2?qs=GBLSl2AkirsqZQeFeatHUg%3D%3D > > Der ist ein bissel überdimensioniert (außer dass er nur 40 V Uds hat), > aber müsste es schwellspannungsmäßig tun. Hat halt verdammt viel Gatekapazität/ladung.
erzählbär schrieb: > ... der Controller durch die Spikes auf der Versorgung sowieso > nicht mehr funktioniert. Diese alten PICs sind da recht robust.
erzählbär schrieb: > Wolfgang S. schrieb: >> Jetzt wird es aber >> nichts schaden wenn er drin bleibt weil > > ... der Controller durch die Spikes auf der Versorgung sowieso > nicht mehr funktioniert. Die Schaltung läuft so mit 12V in einem RO80!
H. H. schrieb: > Hat halt verdammt viel Gatekapazität/ladung. Sehe gerade, dass der ja nur mit 1 kΩ umgeladen wird, das könnte in der Tat ein Problem sein.
Jörg W. schrieb: > Sehe gerade, dass der ja nur mit 1 kΩ umgeladen wird, Da muss der TE eh noch anpassen, aber wir kennen ja die Schaltfrequenz nicht.
H. H. schrieb: > Ich sehe da übrigens noch einiges an Verbesserungspotential.... Das bessere ist des guten Feind! Wenn es Verbesserungsmöglichkeiten gibt dann immer her damit, aber ist doch eigentlich schon merkwürdig, dass wirklich nicht so einfach ist einen passenden Mosfet zu finden?
Wolfgang S. schrieb: > eigentlich schon merkwürdig, dass wirklich nicht so einfach ist > einen passenden Mosfet zu finden? In SMD gar kein Problem...
Was anderes: 6V Drehstromlichtmaschinen sind mir noch nicht begegnet. Wer stellte sowas her?
Also, es gibt auch heute noch 6V Drehstromlimas, aber die sind halt im Verhältnis viel zu teuer. Zunächst gab es ja die 6V Gleichspannungslimas, dann für kurze Zeit gab es die 6V Drehstromlimas bevor dann die Spannung auf 12V erhöht wurde und es im Grunde nur noch Drehstromlimas gibt. Wenn man eine 12V Drehstromlichtmaschine hat dann kann man die mit diesem Regler einfach auf 6V umbauen in dem man den 12V Regler ausbaut und durch diesen ersetzt. Der Regler vergleicht die abgegebene Spannung an der Lima mit einer vorgegebenen Sollspannung z.B. 7,2V und regelt dann den Strom der Erregerwicklung so, dass die 7,2V erzeugt werden. Wenn man so will kann man jeden Drehstromgenerator auf fast jede Spannung anpassen.
H. H. schrieb: > Wolfgang S. schrieb: >> eigentlich schon merkwürdig, dass wirklich nicht so einfach ist >> einen passenden Mosfet zu finden? > > In SMD gar kein Problem... Im Alter von meinen zarten über 60 Lebensjahren kann ich die Dinger noch sehen aber nicht mehr löten! ;-)
Wolfgang S. schrieb: > Wenn man so will kann man jeden Drehstromgenerator auf fast jede > Spannung anpassen. Naja, man verliert halt Leistung. Der Ladestrom ist ja das Limit.
Wolfgang S. schrieb: > Im Alter von meinen zarten über 60 Lebensjahren kann ich die Dinger noch > sehen aber nicht mehr löten! ;-) Jungspund. Dann bestell dir den THT MOSFET bei TME.
H. H. schrieb: > Was anderes: 6V Drehstromlichtmaschinen sind mir noch nicht begegnet. > Wer stellte sowas her? Das war die Gretchenfrage die hätte eigentl. ganz oben zu erwaten gewesen sein? Und wenn ich was erneuere oder umbaue dann verbessert man doch gleich auf den aktuellen Stand? Also wozu bei 6 V bleiben wenn aktuell alles mit mind. 12 V läuft? Die Lampen sind ja wohl das kleinste Problem, eigentlich nur die Zündung und Motor-Steuerung .. Was für ein Kfz ist es denn?
Jemand schrieb: > Also wozu bei 6 V bleiben wenn aktuell alles mit mind. 12 V läuft? Weil man Oldtimer nicht unnötig verändert. Ich würde den elektronischen Regler ins Gehäuse des Originalteils basteln.
Wolfgang S. schrieb: > Im Alter von meinen zarten über 60 Lebensjahren kann ich die Dinger noch > sehen aber nicht mehr löten! ;-) Stell dir die nicht so klein vor, TO-252 oder TO-262 sind gut manuell lötbar.
Wolfgang S. schrieb: > Im Alter von meinen zarten über 60 Lebensjahren kann ich die Dinger noch > sehen aber nicht mehr löten! ;-) Naja, in dieser Leistungsklasse ist der Unterschied zwischen SMD und THT eigentlich nur das fehlende Befestigungsloch (hat der 2SJ401 aber auch nicht) und die kürzeren und gekröpften Beine. Ansonsten: man ist immer so alt, wie man sich fühlt …
Wolfgang S. schrieb: > Wenn man eine 12V Drehstromlichtmaschine hat dann kann man die mit > diesem Regler einfach auf 6V umbauen in dem man den 12V Regler ausbaut > und durch diesen ersetzt. Der Regler vergleicht die abgegebene Spannung > an der Lima mit einer vorgegebenen Sollspannung z.B. 7,2V und regelt > dann den Strom der Erregerwicklung so, dass die 7,2V erzeugt werden. > Wenn man so will kann man jeden Drehstromgenerator auf fast jede > Spannung anpassen. Ich erinnere mich vage noch an einen Regler, verbaut in einem VW-Bus, 80-ziger Jahre, da war ein Leistungs-Bipolartransistor verbaut, dieser unterbricht einfach den Strom der Erregerwicklung, sobald 14,3Volt Batteriespannung erreicht ist, schaltet wieder ein, wenn Batteriespannung wieder sinkt,u.s.w. Wenn da moderne Elektronik in der Nähe ist, vielleicht nicht die beste Lösung, ansonsten einfach realisierbar auch mit 7,2V.
Wolfgang S. schrieb: > Also, es gibt auch heute noch 6V Drehstromlimas, aber die sind halt im > Verhältnis viel zu teuer. Welches Fahrzeug hatte serienmäßig 6 Volt Drehstrom, ist auch mir niemals zu Ohren gekommen. > Zunächst gab es ja die 6V Gleichspannungslimas, Natürlich, weil damals noch keine Halbleiter verfügbar waren, die klassische Gleichstrommaschine konnte das rein mechanisch. > dann für kurze Zeit gab es die 6V Drehstromlimas Wie gesagt: Nie gesehen oder gehört > bevor dann die Spannung auf 12V erhöht wurde und es im Grunde nur noch > Drehstromlimas gibt. Es gab auch 12V-Anlagen ohne Drehstrom - irgendwann hatten kluge Köpfe erkannt, dass bei 12V nur der halbe Strom notwendig ist und das System damit unempfindlicher gegen Spannungsabfälle ist. > Wenn man eine 12V Drehstromlichtmaschine hat dann kann man die mit > diesem Regler einfach auf 6V umbauen in dem man den 12V Regler ausbaut > und durch diesen ersetzt. Das macht nicht wirklich Sinn. In 6V-Anlagen gibt es keine Elektronik, da ist eine Umrüstung der Lampen auf 12V doch wohl der einfachere Weg. Wolfgang S. schrieb: >> In SMD gar kein Problem... > Im Alter von meinen zarten über 60 Lebensjahren kann ich die Dinger noch > sehen aber nicht mehr löten! ;-) Beitrag "Re: [S] Stereomikroskop: Euer Rat ist gefragt"
Wolfgang S. schrieb: > Ich habe einen Schaltplan gefunden in dem als Mosfet ein 2SJ401 > eingebaut ist der von einem PIC angesteuert wird. Der J401 ist ... 2SJxxx != Jxxx Da du deine Beiträge nicht mit Laser auf ein TO-220 Package schreibst, hast du keine Entschuldigung, die Typbezeichnung abzukürzen. Denn dummerweise gibt es Typen Jxxx, aber das sind JFET, keine MOSFET. > Die 20 A braucht man für den Erregerstrom nicht, könnte also weniger > sein. Ich schätze mal mit 10 A kommt man immer hin Wie wäre es denn mal mit messen, statt mit schätzen?
Axel S. schrieb: > Denn dummerweise gibt es Typen Jxxx, aber das sind JFET, keine MOSFET. Naja, J310 und so waren da eher die Exoten. Der 2SJ401 wird hier schon passen.
Hans schrieb: > Ich erinnere mich vage noch an einen Regler, verbaut in einem VW-Bus, > 80-ziger Jahre, Da waren die Regler schon direkt an der Lichtmaschine angebaut. > da war ein Leistungs-Bipolartransistor verbaut, dieser > unterbricht einfach den Strom der Erregerwicklung, sobald 14,3Volt > Batteriespannung erreicht ist, schaltet wieder ein, wenn > Batteriespannung wieder sinkt,u.s.w. Linearregler waren üblich.
Manfred schrieb: > Das macht nicht wirklich Sinn. In 6V-Anlagen gibt es keine Elektronik, > da ist eine Umrüstung der Lampen auf 12V doch wohl der einfachere Weg. > > Beitrag "Re: [S] Stereomikroskop: Euer Rat ist gefragt" Das wurde oben schon mal gesagt, weil es halt um einen Oldtimer aus dem Jahr 1953 geht und der hatte nunmal eine 6V Anlage. Über die Umrüstung auf 12V hab ich mir auch schon mal Gedanken gemacht möchte jetzt aber doch bei 6V bleiben!
Jemand schrieb: > H. H. schrieb: >> Was anderes: 6V Drehstromlichtmaschinen sind mir noch nicht begegnet. >> Wer stellte sowas her? > Das war die Gretchenfrage die hätte eigentl. ganz oben zu erwaten > gewesen sein? Und wenn ich was erneuere oder umbaue dann verbessert man > doch gleich auf den aktuellen Stand? > Also wozu bei 6 V bleiben wenn aktuell alles mit mind. 12 V läuft? > Die Lampen sind ja wohl das kleinste Problem, eigentlich nur die Zündung > und Motor-Steuerung .. Was für ein Kfz ist es denn? Es geht um einen Citroen Traction 11CV
H. H. schrieb: > Wolfgang S. schrieb: >> Im Alter von meinen zarten über 60 Lebensjahren kann ich die Dinger noch >> sehen aber nicht mehr löten! ;-) > > Stell dir die nicht so klein vor, TO-252 oder TO-262 sind gut manuell > lötbar. OK, welches Bauteil kommt denn dann in Frage?
Wolfgang S. schrieb: > Es geht um einen Citroen Traction Avant 11CV Klasse! Fehlen nur noch die Tommy Guns.
Wolfgang S. schrieb: >> Stell dir die nicht so klein vor, TO-252 oder TO-262 sind gut manuell >> lötbar. > OK, welches Bauteil kommt denn dann in Frage? https://www.reichelt.de/mosfet-n-ch-40v-50a-50w-dpak-ao-d4184a-p166479.html?&nbc=1
H. H. schrieb: > Wolfgang S. schrieb: >>> Stell dir die nicht so klein vor, TO-252 oder TO-262 sind gut manuell >>> lötbar. >> OK, welches Bauteil kommt denn dann in Frage? > > https://www.reichelt.de/mosfet-n-ch-40v-50a-50w-dpak-ao-d4184a-p166479.html?&nbc=1 Das ist jetzt aber ein N-Channel-Typ. Müsste da die Schaltung nicht etwas geändert werden??? Ein passender N-Channel-Typ wäre viel einfacher zu finden, die gibt es ja wie Sand am Meer.
H. H. schrieb: > Wolfgang S. schrieb: >> Es geht um einen Citroen Traction Avant 11CV > > Klasse! Fehlen nur noch die Tommy Guns. Bei einer Polizeikontrolle würde das nicht gut ankommen aber einen Geigenkasten werde ich mir wohl mal besorgen! ;-)
Hans schrieb: > Ich erinnere mich vage noch an einen Regler, verbaut in einem VW-Bus, > 80-ziger Jahre, da war ein Leistungs-Bipolartransistor verbaut, dieser > unterbricht einfach den Strom der Erregerwicklung, sobald 14,3Volt > Batteriespannung erreicht ist, schaltet wieder ein, wenn > Batteriespannung wieder sinkt,u.s.w. Das wird hier auch so sein, der PIC hat ja keinen Analogausgang. Und nach PWM sieht das auch nicht aus, der langsame Optokoppler liefert keine steilen Flanken, d.h. es gäbe hohe Verlustwärme in dem MOSFET.
Peter D. schrieb: > Hans schrieb: >> Ich erinnere mich vage noch an einen Regler, verbaut in einem VW-Bus, >> 80-ziger Jahre, da war ein Leistungs-Bipolartransistor verbaut, dieser >> unterbricht einfach den Strom der Erregerwicklung, sobald 14,3Volt >> Batteriespannung erreicht ist, schaltet wieder ein, wenn >> Batteriespannung wieder sinkt,u.s.w. > > Das wird hier auch so sein, der PIC hat ja keinen Analogausgang. > Und nach PWM sieht das auch nicht aus, der langsame Optokoppler liefert > keine steilen Flanken, d.h. es gäbe hohe Verlustwärme in dem MOSFET. Wenn ich es richtig sehe dann schafft der Optokoppler so 80Khz und in Verbindung mit der trägen Erregerspule sollte da mit PWM einiges möglich sein.
Wolfgang S. schrieb: > Wenn ich es richtig sehe dann schafft der Optokoppler so 80Khz Vergiß es, die Schaltzeiten sind für 100 Ohm Last angegeben. Zusätzlich muß noch die Gatekapazität des MOSFET umgeladen werden.
Wolfgang S. schrieb: > https://www.reichelt.de/mosfet-n-ch-40v-50a-50w-dpak-ao-d4184a-p166479.html?&nbc=1 > > Das ist jetzt aber ein N-Channel-Typ. Sorry, nicht aufgepasst.
https://www.reichelt.de/mosfet-p-ch-40v-35a-3-5w-to-252aa-dmp-4015sk313dii-p216868.html?&nbc=1 https://www.reichelt.de/mosfet-p-ch-40v-35a-3-5w-to-252aa-dmp-4015sk313dii-p216868.html?&nbc=1 Letzterer wäre zu bevorzugen.
Peter D. schrieb: > Das wird hier auch so sein, der PIC hat ja keinen Analogausgang. > Und nach PWM sieht das auch nicht aus, der langsame Optokoppler liefert > keine steilen Flanken, d.h. es gäbe hohe Verlustwärme in dem MOSFET. Einen PIC zu verwenden um einen Mosfet über einen Optokoppler zu steuern? Das geht vielleicht, wenn der Mosfet 1x pro Minute öffnet und schliesst. Um den bipolartransistor zu steuern kann problemlos mit 6V ohne MC (z.B. mit Z-Diode) gearbeitet werden, ist auch weniger empfindlich.
Peter D. schrieb: > Wolfgang S. schrieb: >> Wenn ich es richtig sehe dann schafft der Optokoppler so 80Khz > > Vergiß es, die Schaltzeiten sind für 100 Ohm Last angegeben. > Zusätzlich muß noch die Gatekapazität des MOSFET umgeladen werden. Für einen Lima-Regler braucht man aber auch keine hohen Schaltfrequenzen. Klassische mechanische Lima-Regler werden höchstens um die 10 Hz gemacht haben. Das Erregerfeld ist doch ziemlich träge im Auf- und Abbauen.
Hans schrieb: > Einen PIC zu verwenden um einen Mosfet über einen Optokoppler zu > steuern? Kann man eleganter machen, ohne Koppler. > Das geht vielleicht, wenn der Mosfet 1x pro Minute öffnet und schliesst. Die Erregerwicklung hat ganz nett Induktivität, da ändert man den Strom eh nicht so schnell. Minute ist natürlich eine Übertreibung. > Um den bipolartransistor zu steuern kann problemlos mit 6V ohne MC (z.B. > mit Z-Diode) gearbeitet werden, ist auch weniger empfindlich. Linearregler hat natürlich mehr Verlustleistung.
H. H. schrieb: > Kann man eleganter machen, ohne Koppler. Einfach die VCC des PIC an +12V legen und GND des PIC mit einem 7905 erzeugen.
Peter D. schrieb: > H. H. schrieb: >> Kann man eleganter machen, ohne Koppler. > > Einfach die VCC des PIC an +12V legen und GND des PIC mit einem 7905 > erzeugen. So z.B., erfordert aber angepasste Firmware.
Hans schrieb: > Peter D. schrieb: >> Das wird hier auch so sein, der PIC hat ja keinen Analogausgang. >> Und nach PWM sieht das auch nicht aus, der langsame Optokoppler liefert >> keine steilen Flanken, d.h. es gäbe hohe Verlustwärme in dem MOSFET. > Einen PIC zu verwenden um einen Mosfet über einen Optokoppler zu > steuern? Das ist ohnehin wieder einer der Fälle, wo man den Optokoppler problemlos durch einen Transistor oder kleinen MOSFET ersetzen kann. Wobei ich in einen Citroen 11CV ja einen zeit- und standesgemäßen mechanischen Regler einbauen würde. Den sollte man an der gleichen Stelle finden, woher man die 6V Lima hat.
Axel S. schrieb: > Wobei ich in einen Citroen 11CV ja einen zeit- und standesgemäßen > mechanischen Regler einbauen würde. Die muss man halt ständig justieren, weil sie durch Kontaktabbrand altern. War das erste Teil, was ich seinerzeit bei der MZ durch Elektronik ersetzt habe.
Axel S. schrieb: > Den sollte man an der gleichen > Stelle finden, woher man die 6V Lima hat. Und waren damals fest an der Lichtmaschine angeschraubt. Jörg W. schrieb: > Die muss man halt ständig justieren, weil sie durch Kontaktabbrand > altern. Ich kann mich aber nicht erinnern, dass ich da "ständig" justiert habe. Eigentlich nie, höchstens nach 5 Jahren interessehalber kontrolliert, wenn eine neue Batterie fällig war. Und es ist auch nicht so einfach. Wer da nicht geübt ist und keine Anleitung hat, sollte vom mech. Regler tunlichst die Finger lassen.
michael_ schrieb: > Axel S. schrieb: >> Den sollte man an der gleichen >> Stelle finden, woher man die 6V Lima hat. > > Und waren damals fest an der Lichtmaschine angeschraubt. Ehr nicht, da müsste der Regler auch nach die Motorvibrationen ertragen. > Jörg W. schrieb: >> Die muss man halt ständig justieren, weil sie durch Kontaktabbrand >> altern. > > Ich kann mich aber nicht erinnern, dass ich da "ständig" justiert habe. > Eigentlich nie, höchstens nach 5 Jahren interessehalber kontrolliert, > wenn eine neue Batterie fällig war. > Und es ist auch nicht so einfach. > Wer da nicht geübt ist und keine Anleitung hat, sollte vom mech. Regler > tunlichst die Finger lassen. z.B. DU!
michael_ schrieb: > Halt dich mal raus aus Sachen, die du nicht verstehst! Ich verstehe bestens, dass du auch davon keine Ahnung hast.
H. H. schrieb: > https://www.reichelt.de/mosfet-p-ch-40v-35a-3-5w-to-252aa-dmp-4015sk313dii-p216868.html?&nbc=1 > > https://www.reichelt.de/mosfet-p-ch-40v-35a-3-5w-to-252aa-dmp-4015sk313dii-p216868.html?&nbc=1 > > > Letzterer wäre zu bevorzugen. Der untere Fet ist doch genau was ich suche!
Peter D. schrieb: > H. H. schrieb: >> Kann man eleganter machen, ohne Koppler. > > Einfach die VCC des PIC an +12V legen und GND des PIC mit einem 7905 > erzeugen. +12V gibt es leider nicht!!!
Axel S. schrieb: > Das ist ohnehin wieder einer der Fälle, wo man den Optokoppler > problemlos durch einen Transistor oder kleinen MOSFET ersetzen kann. > > Wobei ich in einen Citroen 11CV ja einen zeit- und standesgemäßen > mechanischen Regler einbauen würde. Den sollte man an der gleichen > Stelle finden, woher man die 6V Lima hat. Den Optokoppler durch einen Transistor zu ersetzen hatte ich mir auch schon überlegt zu mal die ganze Schaltung vermutlich so bei 6 bis 8 Euro liegen wird. Da lohnt sich der Optokoppler garnicht. Eine 6V Drehstromlichtmaschine habe ich eben nicht und will sie auch nicht weil sie viel zu teuer wäre. Deshalb der Ansatz irgend eine billige Drehstromlichtmaschine beschaffen und dann mit dem eigenen Regler auf 7,2V justieren! Der Ansatz mit dem PIC hat schon einige Vorteile so kann man z.B. nach dem Motorstart den Erregerstrom schön langsam hoch fahren damit der Motor erst mal etwas Zeit hat und weiterhin kann man zwischen verschiedenen Ausgangsspannungen wechseln. Eine höhere für die Ladeschlussspannung umd den Akku richtig aufzupumpen und eine Erhaltungsspannung für den Dauerbetrieb.
Wolfgang S. schrieb: > weiterhin kann man zwischen verschiedenen Ausgangsspannungen wechseln. Don't overengineer it …
Jörg W. schrieb: > Wolfgang S. schrieb: >> weiterhin kann man zwischen verschiedenen Ausgangsspannungen wechseln. > > Don't overengineer it … Hast vermutlich recht! ... aber mit einem Controller könnte man es ja machen ... ;-)
Wolfgang S. schrieb: > Den Optokoppler durch einen Transistor zu ersetzen hatte ich mir auch > schon überlegt zu mal die ganze Schaltung vermutlich so bei 6 bis 8 Euro > liegen wird. Da lohnt sich der Optokoppler garnicht. Er lohnt sich so oder so nicht. Und für den Einsatz in einem 6V System würde man wohl den Controller mit 3.3V versorgen. Aus einem LDO. Also eigentlich kann man die Schaltung für den elektronischen Regler kompett entsorgen und neu machen. Kriegt man denn die Firmware überhaupt als Quellcode?
Axel S. schrieb: > Er lohnt sich so oder so nicht. Und für den Einsatz in einem 6V System > würde man wohl den Controller mit 3.3V versorgen. Aus einem LDO. > > Also eigentlich kann man die Schaltung für den elektronischen Regler > kompett entsorgen und neu machen. Kriegt man denn die Firmware überhaupt > als Quellcode? Mein Picaxe 8M2 - Controller arbeitet ab einer Spannung von 1,8V bis 5V. Damit realisiere ich seit 10 Jahren alle möglichen Projekte und kann sagen, dass die Teile extrem robust sind! Quellcode könnte ich anfragen, sonst denke ich sollte die Programmierung auch machbar sein.
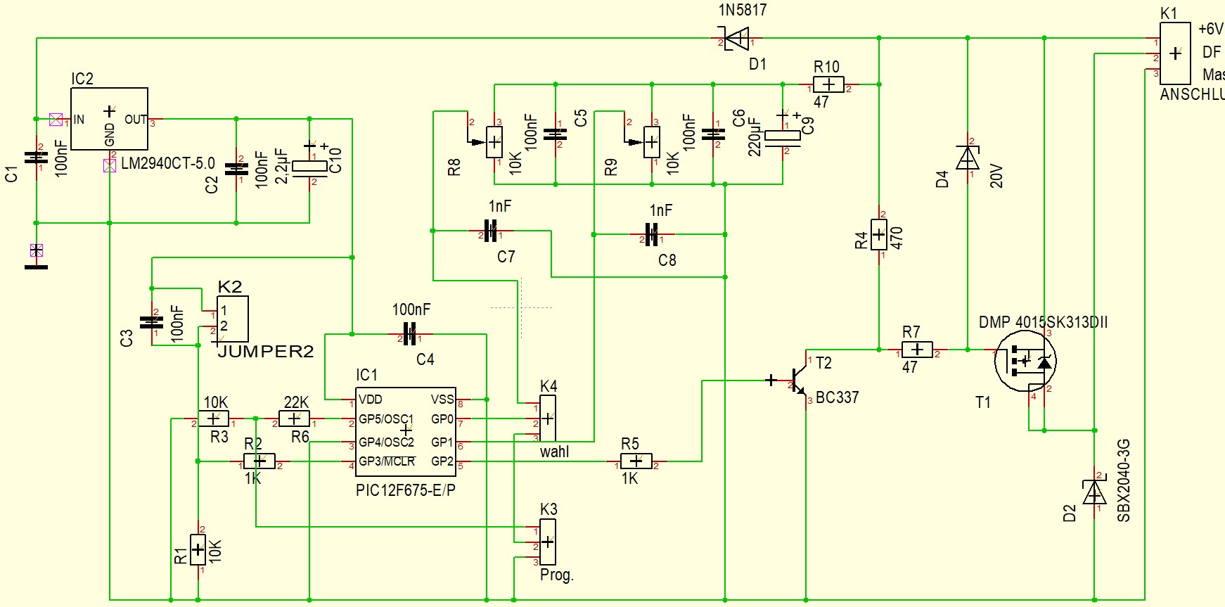
Habe hier mal meine Version 1 angehängt. Was ich geändert habe: - den Optokopppler durch zwei Transistoren ersetzt. zwei eigentlich nur um das PWM-Signal in der Software nicht negieren zu müssen was natürlich auch möglich wäre. Am einfachsten wäre natürlich die beiden Transistoren komplett wegzulassen aber das ist vermutlich nicht ratsam oder? - Als Stabi und Verpolungsschutzdiode habe ich low drop down Typen eingesetzt um sicher zu stellen, dass auch bei 6V noch 5 Volt am Controller anstehen. Braucht der zwar nicht aber besser ist besser - zwei Widerstände und ein 3 Pol Steckkontakt für die Programmierung direkt auf der Platine - K4 ist ein Jumper zur Auswahl ob programmiert wird oder ob die Schaltung in Betrieb ist. Vielleicht kann da mal jemand drüber schauen (möglichst nachsichtig ;-)) LG Wolfgang
Einen BC547 kannst du dir sparen. Und lass den µC mit 3V laufen, dann klappt das mit dem LM2940 auch. Und vor den 200µF Elko noch einen 47 Ohm Widerstand. Und gönn dem MOSFET noch eine Z-Diode zwischen Gate und Source. Und Vss des µC auch anschließen!
Wolfgang S. schrieb: > Das wurde oben schon mal gesagt, weil es halt um einen Oldtimer aus dem > Jahr 1953 geht und der hatte nunmal eine 6V Anlage. Über die Umrüstung > auf 12V hab ich mir auch schon mal Gedanken gemacht möchte jetzt aber > doch bei 6V bleiben! Dann besorge dir doch auch den "originalen" mechanischen Regler. Son Auto baut man doch nicht auf modernste Technik um...aber jedem das seine... Gruß Rainer
GND an den Prozessor anzuschließen ist sicher nicht die schlechteste Idee! ;-) Warum den Controller mit 3V betreiben und nicht mit 5V? Die Z-Diode am Fet soll dafür sorgen, dass keine zu hohe Steuerspannung anliegt?
Rainer V. schrieb: > Wolfgang S. schrieb: >> Das wurde oben schon mal gesagt, weil es halt um einen Oldtimer aus dem >> Jahr 1953 geht und der hatte nunmal eine 6V Anlage. Über die Umrüstung >> auf 12V hab ich mir auch schon mal Gedanken gemacht möchte jetzt aber >> doch bei 6V bleiben! > > Dann besorge dir doch auch den "originalen" mechanischen Regler. Son > Auto baut man doch nicht auf modernste Technik um...aber jedem das > seine... > Gruß Rainer Das wäre sicher auch möglich aber ich habe keine Ahnung in wie weit irgend ein Drehstromgenerator mit einem beliebigen Regler zusammen arbeitet! Ein komplettes System zu kaufen ist mir, wie oben schon mal geschrieben, einfach zu teuer!
Wolfgang S. schrieb: > Warum den Controller mit 3V betreiben und nicht mit 5V? Damit der LM2940 genügend Spannungsreserve hat. > Die Z-Diode am Fet soll dafür sorgen, dass keine zu hohe Steuerspannung > anliegt? Ja.
Die Z-Diode hab ich richtig angeschlossen und diese 8 Volt sind auch sinnvoll oder?
Wolfgang S. schrieb: > Die Z-Diode hab ich richtig angeschlossen Nein, die muss zwischen Gate und Source. > und diese 8 Volt sind auch > sinnvoll oder? Etwas wenig. Schau was der MOSFET am Gate verträgt.
Wolfgang S. schrieb: > Ein komplettes System zu kaufen ist mir, wie oben schon mal > geschrieben, einfach zu teuer! Hast du das Schätzchen denn ohne Lima und Regler gekauft?? Nach meiner Vorstellung solltest du etwas haben, was kaputt gegangen ist. Also etwas, was man möglichst reparieren könnte. Aber da sind wir sicher in "philosophischen" Fragen angekommen, die ich jetzt natürlich nicht breittreten will! Viel Erfolg und Gruß, Rainer
Rainer V. schrieb: > Wolfgang S. schrieb: >> Ein komplettes System zu kaufen ist mir, wie oben schon mal >> geschrieben, einfach zu teuer! > > Hast du das Schätzchen denn ohne Lima und Regler gekauft?? Nach meiner > Vorstellung solltest du etwas haben, was kaputt gegangen ist. Also > etwas, was man möglichst reparieren könnte. Aber da sind wir sicher in > "philosophischen" Fragen angekommen, die ich jetzt natürlich nicht > breittreten will! > Viel Erfolg und Gruß, Rainer Im Augenblick ist da eine Gleichstromlichtmaschine eingebaut die den Nachteil hat: - sie lädt nur bis ca. 6V und nicht 7V - sie lädt im Leerlauf so gut wie nicht - sie lädt bei Fahrt mit Licht teilweise weniger als verbraucht wird Das sind die Gründe warum es technisch sinnvoll ist über eine Änderung nachzudenken.
H. H. schrieb: > Wolfgang S. schrieb: >> Die Z-Diode hab ich richtig angeschlossen > > Nein, die muss zwischen Gate und Source. So in der Art wobei ich da den Sinn nicht verstehe weil bei Überschreitung der 8,2 V der Fet ständig durchgeschaltet wäre. Das wollen wir ja auf keinen Fall haben!
Wolfgang S. schrieb: > So in der Art wobei ich da den Sinn nicht verstehe weil bei > Überschreitung der 8,2 V der Fet ständig durchgeschaltet wäre. Das ist ein p-MOSFET!
Falls das mit dem regeln funktionieren sollte, hast du schon daran gedacht, dass die 12V-Lichtmaschine wahrscheinlich nur einen Viertel der angegebenen Leistung abgeben wird, wenn die Erregerwicklung nur 6V erhält?
Hans schrieb: > Falls das mit dem regeln funktionieren sollte, hast du schon daran > gedacht, dass die 12V-Lichtmaschine wahrscheinlich nur einen Viertel der > angegebenen Leistung abgeben wird, wenn die Erregerwicklung nur 6V > erhält? Interessante Frage! Die Frage ist ja ob für die volle Leistung jeweils die volle Spannung erforderlich ist. Der Erregerstrom liegt auf jeden Fall nur bei einem Bruchteil des erzeugten Ladestroms. Wenn der Ladestrom nicht ausreicht bleibt dann immer noch die Möglichkeit einen kleinen DC/DC-Wandler von 6 auf 12V die Erregerspannung zu boosten. Da warte ich dann aber erst mal die Tests ab wenn alles läuft. Im Hinterkopf behalten kann ich das aber auf jeden Fall! LG Wolfgang
H. H. schrieb: > Wolfgang S. schrieb: >> So in der Art wobei ich da den Sinn nicht verstehe weil bei >> Überschreitung der 8,2 V der Fet ständig durchgeschaltet wäre. > > Das ist ein p-MOSFET! Die Beschaltung des Mosfet ist nun aber ganz anders als die originale vom Autor und der hat seine Schaltung ja im praktischen Einsatz!
Wolfgang S. schrieb: > - sie lädt nur bis ca. 6V und nicht 7V > - sie lädt im Leerlauf so gut wie nicht > - sie lädt bei Fahrt mit Licht teilweise weniger als verbraucht wird War alles so bei den Gleichstrom-Limas... - wenn sie nicht bis 7V kommt, dann ist vielleicht der Regler defekt oder falsch eingestellt oder es gibt einen Windungsschluß (wäre blöd) - beim ersten Käfer meiner Eltern war das genau so und man sagte, dass man mindestens 25km fahren mußte, um den Startvorgang wieder "reinzuholen" , vorausgesetzt, der Motor sprang anständig an... - ja, sogar wenn kein "Heckmeck" wie Nebelscheinwerfer oder anderes "Zubehör" verbaut war. Selbst ein Radio hat die elektrische Anlage schon über alle Masse gefordert... ...und genau deswegen fährt man doch so ein Teil oder??? Gruß Rainer
> verbaut war. Selbst ein Radio hat die elektrische Anlage schon über > alle Masse > gefordert... > ...und genau deswegen fährt man doch so ein Teil oder??? > Gruß Rainer Da hast du eigentlich Recht!! Dann bau ich die Schaltung einfach nur mal so auf weils interessant ist und verwende sie dann nicht! ;-)
Wolfgang S. schrieb: > Die Beschaltung des Mosfet ist nun aber ganz anders als die originale > vom Autor und der hat seine Schaltung ja im praktischen Einsatz! Nein! Mein Schaltplan hält sich nur an die üblichen Regeln. Der Autor dieser Schaltung ist offensichtlich ein bastelnder Amateur.
Rainer V. schrieb: > Wolfgang S. schrieb: >> - sie lädt nur bis ca. 6V und nicht 7V >> - sie lädt im Leerlauf so gut wie nicht >> - sie lädt bei Fahrt mit Licht teilweise weniger als verbraucht wird > > War alles so bei den Gleichstrom-Limas... > - wenn sie nicht bis 7V kommt, dann ist vielleicht der Regler defekt Also wenn es sich um einen 2CV (2-Zylinder, luftgekühlt) handelt, kann ich mich erinnern, dass die Gleichstromlichtmaschine einfach zu schwach war. Mit eingeschaltetem Licht und Scheibenwischer und vielleicht noch einem anderen Verbraucher z.B. Radio entlud sich die Batterie langsam...
>> War alles so bei den Gleichstrom-Limas... >> - wenn sie nicht bis 7V kommt, dann ist vielleicht der Regler defekt > > Also wenn es sich um einen 2CV (2-Zylinder, luftgekühlt) handelt, kann > ich mich erinnern, dass die Gleichstromlichtmaschine einfach zu schwach > war. Mit eingeschaltetem Licht und Scheibenwischer und vielleicht noch > einem anderen Verbraucher z.B. Radio entlud sich die Batterie langsam... Citroen Traction 11CV
Wolfgang S. schrieb: > Wenn der > Ladestrom nicht ausreicht bleibt dann immer noch die Möglichkeit einen > kleinen DC/DC-Wandler von 6 auf 12V die Erregerspannung zu boosten. Da Könntest du doch die ganze Reglersteuerung mit 12V laufen lassen, dann hättest du auch genügend Gatespannung. Ich bezweifle, dass der IRFL9014 mit 6V genügend Gatespannung erhält und somit warm bis heiss wird.
Hans schrieb: > Ich bezweifle, dass der > IRFL9014 mit 6V genügend Gatespannung erhält und somit warm bis heiss > wird. Ja, und zu klein ist er auch...
H. H. schrieb: > Hans schrieb: >> Ich bezweifle, dass der >> IRFL9014 mit 6V genügend Gatespannung erhält und somit warm bis heiss >> wird. > > Ja, und zu klein ist er auch... Warum ist der zu klein???
H. H. schrieb: > Wolfgang S. schrieb: >> So in der Art wobei ich da den Sinn nicht verstehe weil bei >> Überschreitung der 8,2 V der Fet ständig durchgeschaltet wäre. > > Das ist ein p-MOSFET! Du hast die Z-Diode doch auch gegen + geschaltet, genau wie in meiner Schaltung oder sehe ich das falsch?
Wolfgang S. schrieb: > H. H. schrieb: >> Hans schrieb: >>> Ich bezweifle, dass der >>> IRFL9014 mit 6V genügend Gatespannung erhält und somit warm bis heiss >>> wird. >> >> Ja, und zu klein ist er auch... > Warum ist der zu klein??? Sorry, natürlich ist der zu klein! Ich habe das Symbol beim Einfügen genommen und dann vergessen den richtigen Wert dran zu schreiben! Das muss ein DMP 4015SK313DII sein! 40V 35A !
Hans schrieb: > Wolfgang S. schrieb: > >> Citroen Traction 11CV > > Ach so, richtig alt... Baujahr 1953
Hans schrieb: > Wolfgang S. schrieb: > >> Das muss ein DMP 4015SK313DII sein! 40V 35A ! > > Ja, dieser ist gut geeignet. Mein Fehler!
Hans schrieb: > Falls das mit dem regeln funktionieren sollte, hast du schon daran > gedacht, dass die 12V-Lichtmaschine wahrscheinlich nur einen Viertel der > angegebenen Leistung abgeben wird, wenn die Erregerwicklung nur 6V > erhält? Würde ich nicht erwarten. Halbe Leistung: ja, denn der Ankerstrom setzt das Limit. Ansonsten, damit die Drehstromlima schon bei kleinen Drehzahlen Leistung geben kann, wird die Erregerwicklung gar keine so hohe Spannung benötigen. Allerdings kann es sinnvoll sein, eine Strombegrenzung einzubauen, um die Lima nicht zu überlasten. Meine Drehstromlima an der MZ hatte sowas schon im mechanischen Regler, und ich habe es in den elektronischen übernommen: einen kleinen Reed-Kontakt mit paar Windungen Draht umwickelt. Windungszahl kann man ja vorher auf dem Labortisch ausprobieren.
> Allerdings kann es sinnvoll sein, eine Strombegrenzung einzubauen, um > die Lima nicht zu überlasten. Meine Drehstromlima an der MZ hatte sowas > schon im mechanischen Regler, und ich habe es in den elektronischen > übernommen: einen kleinen Reed-Kontakt mit paar Windungen Draht > umwickelt. Windungszahl kann man ja vorher auf dem Labortisch > ausprobieren. Strombegrenzung ist ein wichtiger Punkt! Wie könnte man das in die Schaltung einbauen? Den reed-Kontakt als Eingangssignal auf den Controller legen und auswerten?
Jörg W. schrieb: > Hans schrieb: >> Falls das mit dem regeln funktionieren sollte, hast du schon daran >> gedacht, dass die 12V-Lichtmaschine wahrscheinlich nur einen Viertel der >> angegebenen Leistung abgeben wird, wenn die Erregerwicklung nur 6V >> erhält? > > Würde ich nicht erwarten. > > Halbe Leistung: ja, denn der Ankerstrom setzt das Limit. Und der ist nur halb so groß wie bei 12V. Also halbe Spannung, und auch halber Strom, ergo viertel Leistung.
Ganoven Limusine. Mit Selbstmörder-Türen. Beschäftige dich mal mit dem Regler. Der Herr Hinz sagt dir, wie man den einstellt. Der ist der Schlaueste hier!
Wolfgang S. schrieb: > Strombegrenzung ist ein wichtiger Punkt! > Wie könnte man das in die Schaltung einbauen? Ich habe da einfach ganz analog die Feld-Ansteuerung kurzgeschlossen dazumals¹). Das gleiche, was der mechanische Regler (die Drehstrom-Lima war bei der MZ ja schon serienmäßig da) auch getan hat. ¹) in der Ansteurung natürlich, nicht an der Feldwicklung selbst H. H. schrieb: >> Halbe Leistung: ja, denn der Ankerstrom setzt das Limit. > > Und der ist nur halb so groß wie bei 12V. Warum? Ich denke, dass die Lima problemlos auf den gleichen Strom kommen wird, zumindest bei Betriebsdrehzahl. Habe das mal genau andersrum gebaut, in einem Trabbi: 6-V-Gleichstromlima auf 12 V hochgezogen, indem ich einen elektronischen Regler gebaut habe. Hatte als Nebeneffekt die doppelte Leistung :), und weniger Probleme mit Kontaktwiderständen. Batterie, Glühobst, Blinkgeber musste man natürlich tauschen, der Anlasser hat das problemlos mitgemacht (der Tipp kursierte aber da schon durch diverse Zeitschriften), der dreht einfach bissel kräftiger. ;-) Beim Scheibenwischer war ich zu geizig und hatte es mit einem Spannungsregler probiert, das hat nicht gut funktioniert (drehte dann viel zu schnell). Den hätte man halt auch wechseln sollen. Aber zu viel Aufwand wollte ich zu der Zeit auch nicht mehr in die Kiste stecken.
Jörg W. schrieb: > H. H. schrieb: >>> Halbe Leistung: ja, denn der Ankerstrom setzt das Limit. >> >> Und der ist nur halb so groß wie bei 12V. > > Warum? > > Ich denke, dass die Lima problemlos auf den gleichen Strom kommen wird, > zumindest bei Betriebsdrehzahl. Nein, halber Strom, soweit reicht die Erregung, und nicht weiter. Jörg W. schrieb: > Habe das mal genau andersrum gebaut, in einem Trabbi: > 6-V-Gleichstromlima auf 12 V hochgezogen, Und die Erregung hoffentlich auf 6V begrenzt. Sonst raucht die Spule schnell ab.
H. H. schrieb: > Hans schrieb: >> Der 6-Zylinder? > > Dann wärs ein 15CV. Er hat den 1,9l Vierzylinder mit 56PS. Meiner hat den etwas stärkeren Motor mit 60PS, also quasi die Turboversion! ;-)
Jörg W. schrieb: > Hatte als Nebeneffekt die doppelte Leistung Fast nicht möglich, weil sich vermutlich die magnetische Sättigung des Eisens deutlich vor der doppelten Leistung ereignet.
So, nochmal eine Version in der ich die geänderte Ansteuerung des Mosfet eingearbeitet habe. Bitte gewissenhaft kontrollieren! Zur Sicherheit nochmal die Schaltung der Drehstromlima in der der Regler ersetzt werden soll.
Drain und Source sind vertauscht. Und die Z-Diode darf 20V haben. Und C9 und R10 sind falsch verschaltet. Und ein Temperaturfühler wäre sinnvoll.
Jörg W. schrieb: > 6-V-Gleichstromlima auf 12 V hochgezogen ...habe mal einen Winter lang (als Student mit wenig Kohle) meinen geliebten 200D morgens mit zweiter Batterie in Reihe gestartet. Trotz gewichtiger Hinweise der Spezialisten, dass ich mir damit im Nu die Lima schrotte. War aber nicht so. Hatte sogar mal Starthilfe nach Zwangsübernachtung auf einem Autobahnparkplatz (DDR)auf dem Weg nach Berlin. Der LKW-Fahrer war nicht leicht zu überzeugen, mein Starthilfekabel an seine Batt. zu klemmen und am Grenzübergang mußte ich den Motor wieder ausschalten....trotz meiner deutlichen Warnung, dass der nicht wieder anspringen würde. Tatsächlich haben nach erfolgter Pass- und Papierkontrolle alle Zöllner aus dem Häuschen kräftig und erfolgreich angeschoben!! Leider gabs damals ja noch keine Handys.... So, dass mußte jetzt mal raus und eine gute Nacht allerseits, Rainer
H. H. schrieb: > Drain und Source sind vertauscht. > > Und die Z-Diode darf 20V haben. > > Und C9 und R10 sind falsch verschaltet. > > > Und ein Temperaturfühler wäre sinnvoll. Drain und Source getauscht (hoffentlich passt es jetzt) Als Z-Diode nehm ich dann eine andere! Wie muss C9 und R10 geschaltet sein? Edit: C9 und R10 parallel??
Wolfgang S. schrieb: >> Wolfgang S. schrieb: >> >>> Citroen Traction 11CV >> >> Ach so, richtig alt... > Baujahr 1953 Tolles Auto!
Rainer V. schrieb: > meinen geliebten 200D Das war auch mein erstes Auto. Strich-Achter. Viel gebastelt und auch heiß geliebt!
H. H. schrieb: >> Ich denke, dass die Lima problemlos auf den gleichen Strom kommen wird, >> zumindest bei Betriebsdrehzahl. > > Nein, halber Strom, soweit reicht die Erregung, und nicht weiter. Kann er ja probieren. Entspricht nicht meiner Erfahrung. > Jörg W. schrieb: >> Habe das mal genau andersrum gebaut, in einem Trabbi: >> 6-V-Gleichstromlima auf 12 V hochgezogen, > > Und die Erregung hoffentlich auf 6V begrenzt. Sonst raucht die Spule > schnell ab. Nö, begrenzt wird der (Anker-)Strom, nicht die Spannung an der Feldwicklung. Da ist nichts abgeraucht. Der Trabbi ist gestorben, weil die Zylinderkopfdichtung kaputt war. Das war an sich bei dem Motor nicht so selten, aber als ich sie wechseln wollte, erinnerte ich mich, dass das Gewinde des Stehbolzens ja schon beim vorigen Mal ziemlich ausgeleiert war. Rainer V. schrieb: > Tatsächlich haben nach erfolgter Pass- und Papierkontrolle alle Zöllner > aus dem Häuschen kräftig und erfolgreich angeschoben! Sie werden ja auch kein Interesse gehabt haben, dass du dort Wurzeln schlägst. :-))
Jörg W. schrieb: > Nö, begrenzt wird der (Anker-)Strom, nicht die Spannung an der > Feldwicklung. Redest du von einer Gleichstrom- oder einer Drehstromlichtmaschine? Eigentlich gehts im Thread ja um Drehstromlichtmaschine.
Nur Kosmetik: Versuch doch mal bitte, den Mosfet in der Ansicht zu spiegeln, sodass Source nach oben und Drain nach unten "klappt". Geht das mit dem Layout-Programm, was Du da hast?
Wolfgang S. schrieb: > Hallo zusammen! > Ich möchte einen Regler für eine Drehstromlichtmaschine bauen. > Mein Oldtimer hat eine 6V Anlage. > Ich habe einen Schaltplan gefunden Hast du die Firmware für den PIC12F675 denn auch? Frage mich, warum der Pic mit zwei Pins an zwei verschiedenen Potis misst, welche den gleichen Spannungshub haben.
H. H. schrieb: > Jörg W. schrieb: >> Nö, begrenzt wird der (Anker-)Strom, nicht die Spannung an der >> Feldwicklung. > > Redest du von einer Gleichstrom- oder einer Drehstromlichtmaschine? Beim Trabbi war das eine Gleichstrom-Lima, die ich von 6 auf 12 V hochgezogen habe. (Im Prinzip müsste diese Variante beim Citroen des TE auch machbar sein.) Bei der MZ isses eine Drehstromlima, aber da wurde "nur" der mechanische durch einen elektronischen Regler ersetzt.
Jörg W. schrieb: > Beim Trabbi war das eine Gleichstrom-Lima, die ich von 6 auf 12 V > hochgezogen habe. (Im Prinzip müsste diese Variante beim Citroen des TE > auch machbar sein.) Ich kann mir nicht vorstellen, dass da ausreichend Abstand zur Sättigung vorhanden war. Die höhere Spannung erfordert dann auch höhere Drehzahl. > Bei der MZ isses eine Drehstromlima, aber da wurde "nur" der mechanische > durch einen elektronischen Regler ersetzt. Die war bestimmt permanent erregt, wie bei Mopeds üblich.
H. H. schrieb: > Ich kann mir nicht vorstellen, dass da ausreichend Abstand zur Sättigung > vorhanden war. Die höhere Spannung erfordert dann auch höhere Drehzahl. Zweitakter brauchen sowieso eine gewisse Drehzahl, im Leerlauf hat sie natürlich nicht geladen. >> Bei der MZ isses eine Drehstromlima, aber da wurde "nur" der mechanische >> durch einen elektronischen Regler ersetzt. > > Die war bestimmt permanent erregt, wie bei Mopeds üblich. Nö, die ist ordentlich aufgebaut, Anker als Stator und Feldwicklung über zwei Schleifringe im Rotor.
Axel R. schrieb: > Nur Kosmetik: > Versuch doch mal bitte, den Mosfet in der Ansicht zu spiegeln, sodass > Source nach oben und Drain nach unten "klappt". > Geht das mit dem Layout-Programm, was Du da hast? Hast absolut Recht, muss mal schauen ob das mit Target geht!
H. H. schrieb: > Jörg W. schrieb: >> Beim Trabbi war das eine Gleichstrom-Lima, die ich von 6 auf 12 V >> hochgezogen habe. (Im Prinzip müsste diese Variante beim Citroen des TE >> auch machbar sein.) > > Ich kann mir nicht vorstellen, dass da ausreichend Abstand zur Sättigung > vorhanden war. Die höhere Spannung erfordert dann auch höhere Drehzahl. Bei Trafos ist es üblich, diese im Bereich arbeiten zu lassen, wo die Sättigung knapp nicht erreicht wird, um den Trafo möglichst klein zu halten. Wenn da plötzlich die Primärspannung weiter erhöht würde, überträgt der Trafo kaum mehr Leistung, sondern transformiert die Mehrleistung in Wärme um. Bei der Gleichstromlima ist das wahrscheinlich dasselbe.
Hans schrieb: > Wolfgang S. schrieb: >> Hallo zusammen! >> Ich möchte einen Regler für eine Drehstromlichtmaschine bauen. >> Mein Oldtimer hat eine 6V Anlage. >> Ich habe einen Schaltplan gefunden > > Hast du die Firmware für den PIC12F675 denn auch? > Frage mich, warum der Pic mit zwei Pins an zwei verschiedenen Potis > misst, welche den gleichen Spannungshub haben. Die Firmware habe ich als Hexcode aber nach den Änderungen die wir jetzt im Schaltplan vorgenommen haben funktioniert die sowieso nicht mehr! An den zwei Potis werden zwei verschiedene Sollspannungen eingestellt. 1. Die Ladeschlusspannung zum boosten des Akkus auf "100%" 2. Eine kleinere Erhaltungsspannung für den Dauerbetrieb Die Firmware würde ich dann selbst versuchen. LG Wolfgang
> Beim Trabbi war das eine Gleichstrom-Lima, die ich von 6 auf 12 V > hochgezogen habe. (Im Prinzip müsste diese Variante beim Citroen des TE > auch machbar sein.) > > Bei der MZ isses eine Drehstromlima, aber da wurde "nur" der mechanische > durch einen elektronischen Regler ersetzt. Ich will aber keine 12V sondern im unteren Drehzahlbereich und insgesamt einen höheren Ladestrom!
Wolfgang S. schrieb: > Ich will aber keine 12V sondern im unteren Drehzahlbereich und insgesamt > einen höheren Ladestrom! Gut, das mit dem unteren Drehzahlbereich lässt sich mit diesem Hack nicht lösen. Relativ gesehen war es mehr Ladestrom, da die 12-V-Batterie ja weniger Strom braucht als eine 6-V-Batterie gleicher Ladungsmenge. Außerdem wirken sich die Übergangswiderstände bei 12 V nicht so stark aus wie bei 6 V, sodass auch dadurch der gesamte Ladezustand besser wurde. Wenn du jetzt eine Drehstromlima hast, die mechanisch dran passt, dann mach das so. Bei dem von mir beschriebenen Umbau musste man die Lima halt gar nicht ändern, das erschien mir damals vorteilhaft.
> Gut, das mit dem unteren Drehzahlbereich lässt sich mit diesem Hack > nicht lösen. > > Relativ gesehen war es mehr Ladestrom, da die 12-V-Batterie ja weniger > Strom braucht als eine 6-V-Batterie gleicher Ladungsmenge. Außerdem > wirken sich die Übergangswiderstände bei 12 V nicht so stark aus wie bei > 6 V, sodass auch dadurch der gesamte Ladezustand besser wurde. > > Wenn du jetzt eine Drehstromlima hast, die mechanisch dran passt, dann > mach das so. Bei dem von mir beschriebenen Umbau musste man die Lima > halt gar nicht ändern, das erschien mir damals vorteilhaft. Klar ist das eine schöne Lösung aber die 6V sollen halt bleiben mit den sonstigen Nachteilen.
Jörg W. schrieb: > Gut, das mit dem unteren Drehzahlbereich lässt sich mit diesem Hack > nicht lösen. Evtl. aber mit einer kleineren Keilriemenscheibe. Das Auto wird doch sicher nur selten benutzt.
michael_ schrieb: > Jörg W. schrieb: >> Gut, das mit dem unteren Drehzahlbereich lässt sich mit diesem Hack >> nicht lösen. > > Evtl. aber mit einer kleineren Keilriemenscheibe. > Das Auto wird doch sicher nur selten benutzt. Das ist auch pfiffig aber die Frage ist ja warum war das nicht gleich in der Serie so umgesetzt? Unten bringt es sicher mehr Ladeleistung aber die Kohlen nutzen halt schneller ab und eine maximale Drehzahl hat so eine Gleichstromlima sicher auch! Dann könnte ich halt nur 100Km/h und nicht 180Km/h fahren! ;-)
Wenn jetzt keiner mehr was zu "meckern" hat wäre das der finale Schaltplan!? Bauteile in Target spiegeln mit der Taste "s" bzw. "schift + s" Von der Programmierung fällt mir zuerst mal ein PID-Regler ein aber evtl. geht es ja auch sogar einfacher. Ach, die 5V für den Controller lasse ich jetzt erst mal. Bezüglich Überstrom ist die Frage wie kann man das mit möglichst wenig Aufwand realisieren? Temperaturerfassung würde ich vermutlich jetzt erst mal weg lassen sonst gibt es da einen kleinen digitalen Sensor den ich schon recht häufig verwendet habe aber irgendwann muss vom Aufwand hier auch mal gut sein.
Hier gibt es den Regler für die Gleichstromlichtmaschine. https://www.cas-shop.com/de/product/spannungs-regler-gleichspannung-6v-15-amp-citroen/ Das mit den Nicht-Laden bei Scheinwerferbetrieb scheint normal zu sein. 15A reicht nicht für beides.
michael_ schrieb: > Hab ich was von brachial gesagt? > Evtl. die Scheibe nachdrehen. Entweder ganz oder garnicht! ;-)
michael_ schrieb: > Hier gibt es den Regler für die Gleichstromlichtmaschine. > > https://www.cas-shop.com/de/product/spannungs-regler-gleichspannung-6v-15-amp-citroen/ > > Das mit den Nicht-Laden bei Scheinwerferbetrieb scheint normal zu sein. > 15A reicht nicht für beides. Sag ich doch! Hier ist die 6V Drehstromlichtmaschine aber wie gesagt, is mir zu viel Geld und mit basteln ist dann auch nicht mehr viel. https://www.cas-shop.com/de/product/wechselstromlichtmaschine-74v-35amp/
Wolfgang S. schrieb: > Bezüglich Überstrom ist die Frage wie kann man das mit möglichst wenig > Aufwand realisieren? Reedkontakt zwischen Basis und Emitter vom Treibertransistor. > Temperaturerfassung würde ich vermutlich jetzt erst mal weg lassen Ist aber sinnvoll, Bleiakkus haben einen ziemlichen Tk. Hat der PIC vielleicht einen eingebaut?
Jörg W. schrieb: > Wolfgang S. schrieb: >> Bezüglich Überstrom ist die Frage wie kann man das mit möglichst wenig >> Aufwand realisieren? > > Reedkontakt zwischen Basis und Emitter vom Treibertransistor. Es ist die Rede von einem Mosfet...
Jörg W. schrieb: > Wolfgang S. schrieb: >> Bezüglich Überstrom ist die Frage wie kann man das mit möglichst wenig >> Aufwand realisieren? > > Reedkontakt zwischen Basis und Emitter vom Treibertransistor. Dann wird bei Überstrom die Basis auf 0 gezogen und der Fet wird positiv angesteuert aber ist das denn richtig? Der P-Channel verwirrt mich! > >> Temperaturerfassung würde ich vermutlich jetzt erst mal weg lassen > > Ist aber sinnvoll, Bleiakkus haben einen ziemlichen Tk. Hat der PIC > vielleicht einen eingebaut? Tk? Die Picaxe 8M2 hat sogar einen eingebauten Temperatursensor!
Wolfgang S. schrieb: > angesteuert aber ist das denn richtig? > Der P-Channel verwirrt mich! Zwischen Gate und Source! Wenn denn das auch funzt, wenn der Reedkontakt prellt...
michael_ schrieb: > Hier gibt es den Regler für die Gleichstromlichtmaschine. > > https://www.cas-shop.com/de/product/spannungs-regler-gleichspannung-6v-15-amp-citroen/ > > Das mit den Nicht-Laden bei Scheinwerferbetrieb scheint normal zu sein. > 15A reicht nicht für beides. Das ist aber teuer, oder? Nur, weil es für'n Oldtimer ist?
Wolfgang S. schrieb: >> Reedkontakt zwischen Basis und Emitter vom Treibertransistor. > Dann wird bei Überstrom die Basis auf 0 gezogen und der Fet wird positiv > angesteuert aber ist das denn richtig? > Der P-Channel verwirrt mich! Ich bin jetzt auch verwirrt. Source vom FET ist doch "oben" in der Schaltung, also bei +6V. Wenn der Treibertransistor gesperrt ist, dann ist auch der FET nicht angesteuert (Ugs = 0). Natürlich überfährst du damit die Regelung im Controller: der will weiter aufregeln, kann aber nicht. Letztlich war das im analogen Drehstrom-Lima-Regler aber auch so gelöst: bei Überstrom wird das Feld abgebaut. Die Spannungsspule will natürlich weiter aufregeln (vermutlich so weit, dass der Kontakt dann dauerhaft geschlossen ist, wenn die Spannung sinkt), und der Stromkontakt "klappert", übernimmt also die komplette Regelung. Wenn du das eleganter machen willst, kannst du den Reed-Kontakt natürlich auch als Eingangsgröße in den Controller einbeziehen. > Tk? Temperaturkoeffizient > Die Picaxe 8M2 hat sogar einen eingebauten Temperatursensor! Dann nimm den. Vermutlich musst du ihn mal kalibrieren, meist sind diese eingebauten Diodenstrecken nicht so genau, aber das ist ja eh ein Einzelstück. Meines Wissens hatten selbst die mechanischen Regler einen bewusst ein konstruierten Temperaturgang. Wenn du die Temperatur nicht berücksichtigst, wird entweder im Winter die Batterie nicht ausreichend geladen, oder im Sommer gast sie massiv aus.
> https://www.cas-shop.com/de/product/spannungs-regler-gleichspannung-6v-15-amp-citroen/ >> >> Das mit den Nicht-Laden bei Scheinwerferbetrieb scheint normal zu sein. >> 15A reicht nicht für beides. > > Das ist aber teuer, oder? > Nur, weil es für'n Oldtimer ist? Ganz deiner Meinung!
Jörg W. schrieb: >> Die Picaxe 8M2 hat sogar einen eingebauten Temperatursensor! Noch mehr Verwirrung stiften!
Jörg W. schrieb: > Wolfgang S. schrieb: > >>> Reedkontakt zwischen Basis und Emitter vom Treibertransistor. > >> Dann wird bei Überstrom die Basis auf 0 gezogen und der Fet wird positiv >> angesteuert aber ist das denn richtig? >> Der P-Channel verwirrt mich! > > Ich bin jetzt auch verwirrt. Source vom FET ist doch "oben" in der > Schaltung, also bei +6V. Wenn der Treibertransistor gesperrt ist, dann > ist auch der FET nicht angesteuert (Ugs = 0). Es war davon die Rede, dass das Reedrelais an der Basis des BC337 angeschlossen werden soll (Reedkontakt zwischen Basis und Emitter vom Treibertransistor.). Da der Emitter auf GND liegt wird bei Überstrom die Basis auch auf GND gezogen. Das steht erst mal fest. Dadurch liegen am Collector ca. 6V an und die hab ich dann auch am Gate des Fet! Source vom Fet ist im aktuellen Schaltplan oben ... Das bedeutet, der P-FET schaltet durch wenn Gate 0V und Source z.B. 6V beträgt? Müsste ja so sein oder?
Hans schrieb: > Jörg W. schrieb: >>> Die Picaxe 8M2 hat sogar einen eingebauten Temperatursensor! > > Noch mehr Verwirrung stiften! Wie meint er das?
Wolfgang S. schrieb: > Es war davon die Rede, dass das Reedrelais an der Basis des BC337 > angeschlossen werden soll (Reedkontakt zwischen Basis und Emitter vom > Treibertransistor.). ja > Da der Emitter auf GND liegt wird bei Überstrom die Basis auch auf GND > gezogen. ja > Das steht erst mal fest. Dadurch liegen am Collector ca. 6V an > und die hab ich dann auch am Gate des Fet! ja Aber am Source sind auch 6 V. Ugs ist also 0.
Genau das hab ich jetzt auch verstanden! Ich bin aber auch ein Teufelskerl ;-)
michael_ schrieb: > Das mit den Nicht-Laden bei Scheinwerferbetrieb scheint normal zu sein. Das war normal...du konntest selbst mit den Luxusautos nicht die ganze Nacht durchfahren. Mit einem Benziner schon gar nicht, wegen der Zündung und ein Diesel hat irgendwann auch einfach die Lichter ausgemacht. Weshalb ich übrigens damals auf diesen Autobahnparkplatz fahren mußte und promt die 5DM Strafe wegen Abstellen eines unbeleuteten PKW's (war in der DDR nicht erlaubt!) berappen mußte. Klar, dass der Hinweis , dass mit leerer Batterie schlecht leuchten ist, den Schutzmann nur belustigt hat! (Später haben mir Freunde gesagt, dass ich schon Glück gehabt hätte, denn der Mensch hätte meinen Wagen auch schlicht und kostenpflichtig in irgendeine Werkstatt jwd. transportieren lassen können...) Mohandes H. schrieb: > Das war auch mein erstes Auto. Strich-Achter. Viel gebastelt und auch > heiß geliebt! Nein, meiner war eine Heckflosse (hätt ich auch sofort schreiben können) Bj.1964 aber natürlich habe ich auch viel gebastelt und geliebt :-) Gruß Rainer
So ein Schiff von Daimler hatte ich auch mal. Muss so 1978 gewesen sein als ich bei der Bundewehr meinen Dienst für das deutsche Volk abgeleistet habe. Der 6 Zylinder hat immmer schön seine 20 Liter weggeschluckt. Dann war ich beim Boschdienst der den eingestellt hat und ich war glücklich weil es danach nur noch 15 Liter waren. ;-) Aber der Sound war schon geil, war so ein schnörchelndes Röcheln;-) Wenn ich da an der Wache vorbei fuhr fühlte ich mich fast wie der Standortkommandant;-)
Wolfgang S. schrieb: > Der 6 Zylinder hat immmer schön seine 20 Liter > weggeschluckt. Dann war ich beim Boschdienst der den eingestellt hat und > ich war glücklich weil es danach nur noch 15 Liter waren. ;-) Das macht man ja auch nicht beim Boschdienst...nicht mal bei Daimler persönlich..das macht man mit Gefühl und 2 Manometern. Habe nie mehr als 12l gebraucht und es war natürlich kein Einspritzer...so genug geschwelgt! Ich hoffe, dass der TO sein Problem so "Oldtimer-angemessen" wie möglich lösen kann. Sein Wagen ist jedenfalls ein echtes Schätzchen! Gruß Rainer
Rainer V. schrieb: > Ich hoffe, dass der TO sein Problem so "Oldtimer-angemessen" wie möglich > lösen kann. Man kann den Regler ja in ein historisches Gehäuse montieren. ;-)
Jörg W. schrieb: > Man kann den Regler ja in ein historisches Gehäuse montieren. ;-) Na ja, im Denkmalschutz gibt es ja auch verschiedene Strategien...meist auch davon abhängig, was der Doktor in der oberen Behörde gelernt hat. Da ist "verstecken" meist nicht angesagt. Bei einem Fahrzeug würde ich das aber akzeptieren! Wenn ich da daran denke, dass der TÜV mir für meinen schönen 280LS wegen nicht originaler Zierleisten zunächst das historische Kennzeichen verweigerte... Gruß Rainer
Wolfgang S. schrieb: >>> Bezüglich Überstrom ist die Frage wie kann man das mit möglichst wenig >>> Aufwand realisieren? Eigentlich ist die Strombegrenzung bei einer Wechselstrom-Lima nicht nötig. Die Wechselstrom-Lima kann gar nicht mehr liefern als den Nennstrom oder Nennleistung. Eher notwendig wäre eine Strombegrenzung bei entladener/teilentladener Batterie. Vermutlich steuert der Pic12F genau diese Aufgabe mittels Messung der Batteriespannung.
Jörg W. schrieb: > Rainer V. schrieb: >> Ich hoffe, dass der TO sein Problem so "Oldtimer-angemessen" wie möglich >> lösen kann. > > Man kann den Regler ja in ein historisches Gehäuse montieren. ;-) Das hatte ich vor.
Hans schrieb: > Eigentlich ist die Strombegrenzung bei einer Wechselstrom-Lima nicht > nötig. Er hat eine Drehstromlima. > Eher notwendig wäre eine Strombegrenzung bei entladener/teilentladener > Batterie. Wofür sollte die denn gut sein wenn nicht zum Schutz der Lima? Eine entladene Batterie kannst du mit den paar Ampere, die die Lima bringt, nicht kaputt laden. Die Batterie kann locker 100 A Entladestrom bringen, da jucken sie 15 A Ladestrom gar nicht. (Musste ich damals auch auf die harte Tour lernen, dass eine etwas entladene 9-Ah-Motorradbatterie problemlos 5 bis 10 A aus der Lima ziehen kann.)
Hans schrieb: > Vermutlich steuert der Pic12F genau diese Aufgabe mittels > Messung der Batteriespannung. Das wissen wir aber leider nicht. Ich denke, dass eine "einfache" Drehstrommaschine eben den Strom liefert, den sie kann. Wenn sie überlastet wird, wird sie irgendwann den Wärmetod sterben...das schien aber nicht die Regel zu sein. Heute sieht das alles natürlich anders aus und kann mit der damaligen Technologie nicht mehr verglichen werden. Bin trotzdem gespannt, welche Lösung es nun letztlich wird! Gruß Rainer
Jörg W. schrieb: > Hans schrieb: >> Eigentlich ist die Strombegrenzung bei einer Wechselstrom-Lima nicht >> nötig. > > Er hat eine Drehstromlima. Eben, deshalb bringt der Reedkontakt, welcher bei hohem Strom die Basis des BC337 mit GND kurzschliessen soll auch nichts.
Jörg W. schrieb: > Wofür sollte die denn gut sein wenn nicht zum Schutz der Lima? Zum Schutz der Batterie. @ Rainer: Drehstrom-Limas können übrigens sehr heiss werden, haben häufig auch einen Lüfter, welcher mitdreht.
Hans schrieb: > Drehstrom-Limas können übrigens sehr heiss werden, haben > häufig auch einen Lüfter, welcher mitdreht. Wie dem auch sei...extra Strombegrenzungen sind mir jedenfalls nicht bekannt. Wenn die Bordanlage mehr Strom braucht, als der Generator liefern kann, dann bekommt halt jeder ein bisschen weniger. Die "Stromknappheit" war auch explizit auf die Gleichstrommaschinen beschränkt. Schon die kleinsten Drehstrommaschinen hatten genug Saft für den Betrieb...auch bei Nacht! Gruß Rainer
Rainer V. schrieb: > Wie dem auch sei...extra Strombegrenzungen sind mir jedenfalls nicht > bekannt. Mir schon, schrieb ich aber schon. Der (mechanische) Regler der MZ hatte einen Spannungs- und einen Stromregler. Der Stromregler war dort montiert, wo bei der klassischen Gleichstromlima der Rückstromschalter saß. Der Grund war einfach, dass die Drehstromlima eben nicht so "weich" in der Kennlinie ist, dass "dann bekommt halt jeder ein bisschen weniger" funktioniert hätte – die Lima hätte einfach mehr geliefert, als ihr gut tut.
Jörg W. schrieb: > Meines Wissens hatten selbst die mechanischen Regler einen bewusst ein > konstruierten Temperaturgang. Wenn du die Temperatur nicht > berücksichtigst, wird entweder im Winter die Batterie nicht ausreichend > geladen, oder im Sommer gast sie massiv aus. Und das vergessen die "Elektroniker" bei ihren Schaltungen oft. Den Temperaturgang bei einem Bleiakku. Die Reglerzungen sind Bimetall und im Zusammenhang mit dem Parallelwiderstand. Es wurde praktisch ignoriert, aber in alten Beschreibungen sollte zwischen Sommer und Winterbetrieb zusätzlich verschieden eingestellt werden.
Achso, kann das nicht mal in Fahrzeugelektronik verschoben werden?
michael_ schrieb: > Achso, kann das nicht mal in Fahrzeugelektronik verschoben werden? Naja, die eigentliche Frage war ja mehr schaltungstechnisch orientiert, die Kfz-Elektrik wird halt mit tangiert.
Rainer V. schrieb: > so genug geschwelgt! Ich hoffe, dass der TO sein Problem so > "Oldtimer-angemessen" wie möglich lösen kann. Sein Wagen ist jedenfalls > ein echtes Schätzchen! Schwelgen könnte man noch mehr aber das wäre dann zu off-topic. So ein 11CV ist schon ein echtes Schätzchen, die klassische Gangster-Limosine in alten Filmen. Habe ich schon lange nicht mehr auf der Straße gesehen. Früher war natürlich nicht alles besser, aber die Autos waren auf jeden Fall schöner. Alleine der Sound: unser Peugeot 504 hatte einen einzigartigen Klang, so daß der Hund zur Tür rannte wenn ein 504 vorbei fuhr. Und mein 200D. Von Null auf hundert in 31 Sekunden. Der Motor ein Schmuckstück der Mechanik und absolut unverwüstlich. Bei 125 km/h fiel er in einen seidenweichen Lauf, da war er gut ausgewuchtet. Viel mehr als 125 ging aber auch nicht. Ich war immer glücklich wenn ich mit meinem Mercedes unterwegs war. War jetzt doch off-topic, sorry. In so ein Schätzchen wie den 11CV würde ich möglichst wenig Elektronik einbauen, und wenn, dann sehr dezent. Der Wagen wird ja bestimmt nicht für Langstrecke bei Nacht eingesetzt, die 6V-Elektrik würde ich nicht auf 12V umbauen. Aber der TO macht das schon richtig. P.S. @Wolfgang, vielleicht hast Du Lust mal ein Foto Deines 11CV zu posten?
Hans schrieb: > Nur noch dies ohne Worte Mit dem Kolophonium-Gekleckse hält das keine zwei Jahre, zumindest nicht, wenn das Gefährt draußen steht. Ein positiver Tk der ZPD13 ist auch absolut nicht das, was dem Bleiakku gut tut. Klar muss es nicht unbedingt ein Mikrocontroller sein, aber eine möglichst einfache Analogschaltung ist ganz gewiss nicht in jedem Falle die beste Lösung.
Hans schrieb: > Nur noch dies ohne Worte: https://www.youtube.com/watch?v=uk-4vsS_ZAc Das Video hatte ich bei meiner ersten Recherche zu dem Thema auch schon gefunden und noch eine zweite analoge Schaltung und habe auch kurz daran gedacht es so zu realisieren aber flexibler ist der Controller dann schon und er bietet halt mehr Möglichkeiten wie z.B. einen Samftanlauf wenn der Motor gestartet wird. Das schont den Anlasser und den Keilriemen und hilft dem Motor erst mal vernünftig anzulaufen.
> P.S. @Wolfgang, vielleicht hast Du Lust mal ein Foto Deines 11CV zu > posten? Geh mal ein paar Beiträge weiter zurück da hatte ich schon mal zwei Fotos hochgeladen.
Ich hatte ja schon mal geschrieben, dass ich den Hexcode bekommen würde (den hab ich jetzt). Im Idealfall wollte ich, bevor ich ein eigenes Programm angehe, erst mal die "Hex-Firmware" testen. Vielleicht erübrigt sich dann ja sogar ein neues Programm schreiben zu müssen. Die Frage ist jetzt, in wie weit ich diese Firmware testen kann weil wir die Schaltung ja etwas angepasst haben? Wenn ich es richtig sehe ist das Steuersignal vom Controller zum Fet jetzt invertiert. Damit kann die Originalfirmware nicht funktionieren.
Wolfgang S. schrieb: > Wenn ich es richtig sehe ist das Steuersignal > vom Controller zum Fet jetzt invertiert. Nein.
Stimmt, der Optokoppler invertiert, wie er im Original verschaltet ist genau so wie der Transistor. Dann müsste die Originalfirmware ja direkt funktionieren! Das wär ja richtig gut!
Jetzt doch noch etwas: Ich sehe, dass die 2 Potis an R10 angeschlossen sind. Das heisst, wenn diese z.B. aus Versehen voll zum R10 aufgedreht werden, geben sie dem armen PIC an GP0 od. GP1 7,2V. Hat dieser, glaub ich, nicht so gern.
Hans schrieb: > Jetzt doch noch etwas: Ich sehe, dass die 2 Potis an R10 angeschlossen > sind. Das heisst, wenn diese z.B. aus Versehen voll zum R10 aufgedreht > werden, geben sie dem armen PIC an GP0 od. GP1 7,2V. Hat dieser, glaub > ich, nicht so gern. Ach, der soll sich nicht so anstellen! ;-) Hast schon Recht aber das würde ich jetzt so lassen. Als Potis habe ich im Layout 10 Gang Spindelpotis vorgesehen und da muss man schon etwas schrauben um von einem Ende oder auch von der Mittelstellung ans Ende zu kommen, aber aufpassen sollte man natürlich! ;-) Im Zweifelsfall kommen halt noch zwei Z-Dioden rein.
Wolfgang S. schrieb: > Im Zweifelsfall kommen halt noch zwei Z-Dioden rein. Oder besser noch je einen 4k Widerstand vor die Potis. Bedenklich, dass der ursprüngliche Autor dies auch noch für 12V vorgesehen hat. Enschuldigung, dass dir geholfen wird!
Hans schrieb: > Wolfgang S. schrieb: >> Im Zweifelsfall kommen halt noch zwei Z-Dioden rein. > > Oder besser noch je einen 4k Widerstand vor die Potis. > Bedenklich, dass der ursprüngliche Autor dies auch noch für 12V > vorgesehen hat. > Enschuldigung, dass dir geholfen wird! Was soll das denn jetzt heißen? Ich denke mal der ursprüngliche Autor hat es halt auch nur für sich aufgebaut und nicht für den Verkauf! Da kann man schon mal das eine oder andere Teil einsparen wenn man weiß warum und wofür oder ... er hat es einfach übersehen! ;-) Warum findest du 4K Widerstände besser als eine Z-Diode die alles über 5V abschneidet?
Wenn man es ohne Z-Dioden haben möchte könnte einfach der R10 angepasst werden.
Jetzt mal mit Z-Dioden und angepasstem R10 Damit könnte man die Schaltung sowohl für 6V als auch für 12V absichern.
Mir ist eben noch ein Fehler aufgefallen und zwar habe ich in Verbindung mit der Spiegelaktion des FET oben an der Klemme vergessen DF und +6V zu tauschen. So müsste es sein!
Bitte melde dich an um einen Beitrag zu schreiben. Anmeldung ist kostenlos und dauert nur eine Minute.
Bestehender Account
Schon ein Account bei Google/GoogleMail? Keine Anmeldung erforderlich!
Mit Google-Account einloggen
Mit Google-Account einloggen
Noch kein Account? Hier anmelden.
















