Stefan ⛄ F. schrieb: > Ohne Optokoppler hättest du auch nur 1/3 der Abwärme, womit sich die > Probleme dieser Diskussion in Luft auflösen. Ja. Und die Schaltung würde dann nicht funktionieren. Und ich werde die Steuerschaltung jetzt nicht umbauen. Gruß Transformator1
Stefan ⛄ F. schrieb: > Ohne Optokoppler hättest du auch nur 1/3 der Abwärme, womit sich die > Probleme dieser Diskussion in Luft auflösen. Also gut, dann fangen wir nochmal von vorne an. Diesmal ohne Optokoppler, zumal der Ausgang der Optokoppler mit der gleichen Versorgungsspannung verbunden ist, wie der Eingang.
Meine Steuerschaltung funktioniert erst richtig, wenn da eine bestimmte Last dran ist. Und die Optokoppler trennen auch den 24V-Leistungskreis vom 9V-Steuerkreis. Gruß Transformator1
Stefan ⛄ F. schrieb: > Plonk Hi hi. Aber dafür hat der TE aus den ersten 200 Beiträgen eine Menge gelernt. Diese Erkenntnisse kann er für die nächsten 200 Beiträge direkt nutzen und es jetzt besser machen. 😄
Bis auf den 100nF-Kondi und dem 100uF Elko habe ich noch keine der Bauteile für mein Projekt. Also bestell ich mir die anderen Bauteile bei Reichelt und dann kann ich damit anfangen :-) Gruß Transformator1
Und bitte schreibt pot. hilfreiche Kommentare und keinen Bulls**t. Gruß Transformator1
Transformator1 schrieb: > ...und dann kann ich damit anfangen :-) Genau das ist auch der richtige Weg: Erst im Kopf planen, dann malen, dann bestellen, Lieferzeit abwarten und dann bauen. Transformator1 schrieb: > Und bitte schreibt weiterhin potente hilfreiche Kommentare. Natürlich! Und wenn du fertig bist mit bauen, dann können wir gemeinsam weiterdiskutieren. Ich freu mich drauf. 😃👍
Stefan ⛄ F. schrieb: > Warum hast du zwischen der Steuerung und den Transistoren Optokoppler > platziert? [...] > Ohne Optokoppler hättest du auch nur 1/3 der Abwärme, womit sich die > Probleme dieser Diskussion in Luft auflösen. Das Problem "Abwärme" war noch nie ein Problem, sondern wurde nach und nach herbeigeredet. Im Prinzip war das Ding mit dem zweiten Antwort-Post gegessen: flip schrieb: > LM317 verwenden Trotzdem - danke für die weiteren Beiträge. Wir sind erst bei #205, jede Einlassung grobhumoriger als die Vorherige. Seid brave Jungs, Begonnenes muss man fortsetzen! Es wurde noch längst nicht alles von jedem gesagt ...
Natürlich bestell ich zusätzlich zu meinem Spannungsregler und Folienkondensator noch einige andere Komponenten. Bis bald, wenn die Bauteile ankommen. :-) Gruß Transformator1
Transformator1 schrieb: > Das ist jetzt der Schaltplan von meinem ganzen Controller. Der pedantischen Schrift und den Halbkreiskringel beim kreuzen von Leiterzügen nach, mußt du ein ganz alter Sack sein.
Angemerkt sei bei seiner Widerstandsloesung musste er Optokoppler verwenden, weil die Schaltung in der Luft hing. Bei dem zukuenftigen Aufbau kann der OK noch ein paar Fehler vermeiden helfen, die durch unguenstigen Aufbau auftreten koennen.
Michael M. schrieb: > Transformator1 schrieb: >> Ja. Das 1,5A ist ein Steckernetzteil >> und das 2,5A ein Tischnetzteil. > > Gut zu wissen! Für eine bessere Unterscheidungsfähigkeit kann das später > auch nochmal von wichtiger Bedeutung sein. Und der TE hat nun die Gelegenheit, seine Schaltung alternativ zu versorgen. Falls z.B. mal ein Netzteil defekt/irgendwo_verlegt/verliehen sein sollte. Großes Lob, das schafft Versorgungssicherheit! Bert schrieb: > Seid brave Jungs, Begonnenes muss man fortsetzen! Es wurde noch längst > nicht alles von jedem gesagt ... Ich sage nur Freitag ...for future duck & wech
Ich habe btw. die Situation mit den 1,2W Verlustleistung simuliert, indem ich einen IRF520 MOSFET in eine Schaltung eingebaut habe und das ganze so dimensioniert habe, dass da ca. 1,2W Verlustleistung am MOSFET verheizt werden. Ergebnis: Der MOSFET ist schon ziemlich warm geworden. Ich glaube ich werde zur Sicherheit einen Kühlkörper an den Spannungsregler schrauben. Die Spannung habe ich auf 6V gestellt, mit 200mA Strombegrenzung. Gruß Transformator1
Karl B. schrieb: > zumindest noch einen Elko an den Eingang. Hi, wie ich sehe, noch nicht dahingehend geändert. Und wie sieht es mit der Reversdiode aus? Afaik über Ue 5V sollte es standardmäßig eine sein. Für weitergehende Infos: https://pdfslide.net/documents/linear-switching-voltage-regulator-handbook-55845c0262d14.html ciao gustav
Michael M. schrieb: > Sein Hochsetzsteller arbeitet schließlich auch mit einem IRF520 im TO220 > Package, obwohl er nur mit 50mA belastet wird. Allerdings nur, weil ich bisher keine MOSFET's für kleine Leistungen hatte. Aber da kaufe ich mir welche. Und der IRF520 ist bei meinem StepUp Converter, um den es eigentlich nicht geht, fast gar nicht warm geworden. Gruß Transformator1
Transformator1 schrieb: > Und der IRF520 ist bei meinem StepUp > Converter, um den es eigentlich nicht geht, fast gar nicht warm geworden Das kommt noch! Spätestens wenn du die Ausgangsspannung durch eine einfache Feedbackleitung auf 60V begrenzt, damit dein 63V Ausgangselko geschützt ist, falls mal eine deiner 10 warm weißen LEDs kaputt geht und die Ausgangsspannung dann plötzlich auf 115V ansteigen könnte! Deswegen sollte der Mosfet wenigstens in einem TO220 untergebracht sein, so wie der IRF520 und nicht im SOT23 Package!
Michael M. schrieb: > Das kommt noch! Spätestens wenn du die Ausgangsspannung durch eine > einfache Feedbackleitung auf 60V begrenzt, damit dein 63V Ausgangselko > geschützt ist, falls mal eine deiner 10 warm weißen LEDs kaputt geht und > die Ausgangsspannung dann plötzlich auf 115V ansteigen könnte! > Deswegen sollte der Mosfet wenigstens in einem TO220 untergebracht sein, > so wie der IRF520 und nicht im SOT23 Package! Der Ausgangselko hat nicht nur 63V, sondern sogar 100V. Kapazität: 47uF. Die Leerlaufspannung sind btw.ca. 42V. Die 115V waren nur, als ich eine Spule mit mehr Induktivität genommen habe. Zur Versorgung für den NE555 werde ich einen L78L12 Spannungsregler nehmen. Der wird wahrscheinlich ausreichen. Wenn ich die LED's anschließe, brechen die 42V auf ca. 32V zusammen. Gruß Transformator1
Transformator1 schrieb: > Zur Versorgung für den NE555 werde ich einen L78L12 Spannungsregler > nehmen. Der wird wahrscheinlich ausreichen. Perfekt! Damit erschlägst du gleich zwei Fliegen mit einer Klappe. Sowohl der NE555, als auch das Gate vom IRF520 bekommen jetzt nur noch die ungefährlichen 12V. Falls bei 30kHz jedoch die Gate-Umladeströme zu groß sein sollten (dreißigtausend mal pro Sekunde), dann könnte der 78L12 doch wiederum warm werden (ausprobieren). Bestell zur Sicherheit gleich noch einen 7812 im TO220 Gehäuse mit, sonst geht das ganze Dilemma wieder los, so wie in den letzten 200 Beiträgen.
michael_ schrieb: > Der pedantischen Schrift und den Halbkreiskringel beim kreuzen von > Leiterzügen nach, mußt du ein ganz alter Sack sein. Na und? Hast du keinen Respekt vor alten Menschen? bedenke dass sie die schöne Welt aufgebaut haben, in der du lebst.
Stefan ⛄ F. schrieb: > michael_ schrieb: > >> Der pedantischen Schrift und den Halbkreiskringel beim kreuzen von >> Leiterzügen nach, mußt du ein ganz alter Sack sein. > > Na und? Hast du keinen Respekt vor alten Menschen? Das Problem hier ist ein anderes: Halbkreise für kontaktlosexKreuzungen kann man machen, wenn es sein muss auchcKringel dürcSpulen und Zickzachlinien für Widerstände; aber dann gehören keine Punkte für Kontaktstelken in ddn Plan. > bedenke dass sie die > schöne Welt aufgebaut haben, in der du lebst. Und manche sind auch noch stolz darauf ...
Stefan ⛄ F. schrieb: > Na und? Hast du keinen Respekt vor alten Menschen? bedenke dass sie die > schöne Welt aufgebaut haben, in der du lebst. Das muß noch vor meiner Zeit gewesen sein, etwa 1950.
Percy N. schrieb: > Und manche sind auch noch stolz darauf ... Auf das Aufgebaute kann man auch stolz drauf sein, aber auf das was in den letzten Jahren durch falsches Wählen runtergewirtschaftet wurde, da ist man natürlich nicht stolz drauf. Man kann es bei den nächsten Wahlen besser machen, wenn man bereit ist aus seinem alten Wahlverhaltensmuster auszubrechen! Ansonsten bleibt einfach alles wie es ist.
Percy N. schrieb: > Und manche sind auch noch stolz darauf ... Ohne das wuerde Percy noch heute mit dem Knueppel von Ast zu Ast springen und Huba Haba Huba bruellen. Michael M. schrieb: > runtergewirtschaftet So ist es. Aber mit zunehmender Verdummung werden dumme Entscheidungen gefaellt. Wer sich zB dafuer entscheidet nicht wehrhaft zu bleiben und zu kooperiren, der fliegt frueher oder spaeter raus aus der Welt. Habe gestern einen Bauern gefragt, wie lange es dauern wuerde auf seinem Feld Weizen anzubauen. Nachdem 5% der Anbauflaechen dieses Jahr abgebaut werden muessen, geht das gar nicht. Er muss sich die Aenderungen genehmigen lassen, damit er wieder produzieren kann. Dazu gehoeren auch Bodenproben. Die Huerden fuer Bioanlagenmais sind geringer.
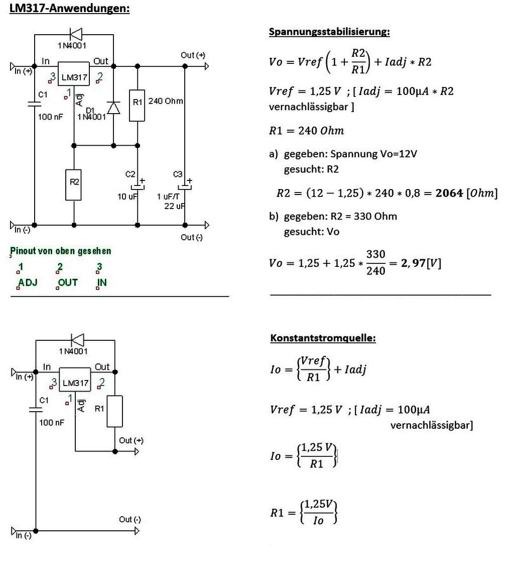
Michael M. schrieb: > Bestell zur Sicherheit gleich noch einen 7812 im TO220 Gehäuse mit, > sonst geht das ganze Dilemma wieder los, so wie in den letzten 200 > Beiträgen. Ich bestell mir übrigens LM317 Spannungsregler, die einstellbar sind. Gruß Transformator1
Transformator1 schrieb: > Ich bestell mir übrigens LM317 Gute Idee, so einen immer parat zu haben. Hole Dir auch so eine Platine mit Schaltwandler up/down-Wandler. Dann kannst Du Dir auch andere Spannungen erzeugen und bist flexibel.
Dieter schrieb: > Gute Idee, so einen immer parat zu haben. Hole Dir auch so eine Platine > mit Schaltwandler up/down-Wandler. Dann kannst Du Dir auch andere > Spannungen erzeugen und bist flexibel. Ich habe ja auch mein Labornetzteil. Und wenn ich bestimmte Spannungen brauche, nehme ich mir ein Netzteil, oder kaufe mir eins. Gruß Transformator1
Transformator1 schrieb: > Ich habe ja auch mein Labornetzteil. Solche Infos rueckt mein Glaskugel partout nicht heraus.
Transformator1 schrieb: > Ich bestell mir übrigens LM317 Spannungsregler, die einstellbar sind. Was ich für Widerstandswerte brauche, um eine bestimmte Ausgangsspannung zu kriegen, dafür verwende ich dann auf meinem Smartphone die App "Electronics Toolkit", die hat u.a.m. einen LM317-Rechner. Diese App gibt's für Android-Geräte im Play Store. Gruß Transformator1
Transformator1 schrieb: > Transformator1 schrieb: >> Ich bestell mir übrigens LM317 Spannungsregler, die einstellbar sind. > > Was ich für Widerstandswerte brauche, um eine bestimmte Ausgangsspannung > zu kriegen, dafür > verwende ich dann auf meinem Smartphone die App "Electronics Toolkit", > die hat u.a.m. einen LM317-Rechner. Diese App gibt's für > Android-Geräte im Play Store. Ja das passt zum Bild. Du erweckst auch den Eindruck das du für so etwas eine ›Äpp‹ brauchst.
Norbert schrieb: > Transformator1 schrieb: > >> Transformator1 schrieb: >>> Ich bestell mir übrigens LM317 Spannungsregler, die einstellbar sind. >> >> Was ich für Widerstandswerte brauche, um eine bestimmte Ausgangsspannung >> zu kriegen, dafür >> verwende ich dann auf meinem Smartphone die App "Electronics Toolkit", >> die hat u.a.m. einen LM317-Rechner. Diese App gibt's für >> Android-Geräte im Play Store. > > Ja das passt zum Bild. Du erweckst auch den Eindruck das du für so etwas > eine ›Äpp‹ brauchst. Weil ich mich noch nie richtig mit dem LM317 befasst habe. Gruß Transformator1
Transformator1 schrieb: > Weil ich mich noch nie richtig mit dem LM317 befasst habe. Yep. ciao gustav
Norbert schrieb: > Ja das passt zum Bild. Du erweckst auch den Eindruck das du für so etwas > eine ›Äpp‹ brauchst. Und natürlich ein Forum, dessen Antworten er entweder nicht liest oder nicht begreifen kann. Karl B. schrieb: >> Weil ich mich noch nie richtig mit dem LM317 befasst habe. > Yep. Auch überflüssig, die Rechenformel steht im Datenblatt. Wenn man verstanden hat, dass über den 240 Ohm 1,25 Volt anstehen und man den Fußpunkt entsprechend anheben muß, ist alles klar. Was der Erfinder Deiner Vorlage gesoffen hat, muß er auch erklären: Anstatt "mal 0,8" (Kehrwert von 1,25) gehört dort "durch 1,25" hin, dann wird das auf Anhieb nachvollziehbar.
Eine App kann nützlich sein, wenn das Ergebnis solcher Rechnung nur in E96 zu finden ist, die eigene Grabbelkiste aber lediglich E12 hergibt. Müssen ja nicht zwingend 240 Ohm sein, wenn mit anderem Wert Strom und Verhältnis stimmen.
Manfred schrieb: > Was der Erfinder Deiner Vorlage gesoffen hat, muß er auch erklären: Mit dem Saufen ist das so eine Sache ... > Anstatt "mal 0,8" (Kehrwert von 1,25) gehört dort "durch 1,25" hin, dann > wird das auf Anhieb nachvollziehbar. Nüchtern betrachtet leuchtet ein, dass eine Multiplikation mit 0,8 weniger fehleranfällig ist als eine Division durch 1,25, sofern man nicht auf technische Hilfsmittel ausweicht. Für Suffköppe sollte man dann allerdings möglicher Weise die Herleitung erlöutern ...
Michael M. schrieb: > Deswegen sollte der Mosfet wenigstens in einem TO220 untergebracht sein, > so wie der IRF520 und nicht im SOT23 Package! Das SOT-23 Gehäuse ist aber sowieso nur für SMD-Bauelemente. Und ich arbeite (noch) nicht mit SMD Bauelementen. Als Spannungsbegrenzung dient ein 22kOhm Widerstand paralell zum Ausgang vom DC-DC-Converter. Gruß Transformator1
Das mit dem LM317 ist sowieso egal, ob man das im Kopf ausrechnet oder einen LM317-Rechner benutzt. Außerdem bietet die App noch andere Funktionen außer dem LM317-Rechner. Gruß Transformator1
Transformator1 schrieb: > Sollte ich dafür einen kleinen Kühlkörper, z.B. so einen, an den > Spannungsregler schrauben? Oder sind 1,2W Verlustleistung auch beim > TO-220-Gehäuse ohne Kühlkörper Ok? Der liegt ja offensichtlich schon auf deinem Tisch. Also schraube ihn ran, es nützt und es schadet nicht.
HildeK schrieb: > Der liegt ja offensichtlich schon auf deinem Tisch. Also schraube ihn > ran, es nützt und es schadet nicht. Ja, das werde ich machen. Wie ich schon geschrieben habe: Transformator1 schrieb: > Ich habe btw. die Situation mit den > 1,2W Verlustleistung simuliert, indem ich einen IRF520 MOSFET in > eine Schaltung eingebaut habe und das ganze so dimensioniert habe, dass > da ca. 1,2W Verlustleistung am MOSFET verheizt werden. > Ergebnis: Der MOSFET ist schon ziemlich warm geworden. Ich glaube > ich werde zur Sicherheit einen Kühlkörper an den Spannungsregler > schrauben. Gruß Transformator1
1W an einem ungekühlten TO220 wird schon so heiß, daß man im ersten Moment des Anfassens sich sehr unangenehm fühlt. Danach sinkt dann die Temperatur drastisch durch die nun vorhandene Kühlung. Ein gut gekühltes TO220 hält 35-50W aus.
Abdul K. schrieb: > Ein gut gekühltes TO220 hält 35-50W aus. ICs sind keine MOSFETs. Ein LM317 von ON Semi hat allein schon 5 K/W zwischen Sperrschicht und Gehäuse. Oder an was für eine "gute" Kühlung dachtest du?
Abdul K. schrieb: > 1W an einem ungekühlten TO220 wird schon so heiß, (prx) A. K. schrieb: > Ein LM317 von ON Semi hat allein schon 5 K/W > zwischen Sperrschicht und Gehäuse. Oh Leute ... die Temperatur eines TO-220 habe ich schon vor einer Woche vorgerechnet, aber der Dämelsack liest offenbar nicht: Beitrag "Re: Spannungsregler L78L09 mit geringer Überspannung am Eingang"
Nach einer Woche haben das die meisten hier vergessen. Außerdem schriebst du dort nur für ein ungekühltes TO220. 90°C paßt doch für ein kurzes Fingerverbrenngefühl. Also sind wir einer Meinung.
Abdul K. schrieb: > kurzes Fingerverbrenngefühl. Wieviel K/W jaben denn Deine Finger so? Und welchen Messbereich kann Deine eigene Thermo-Sensorik einigermaßen reproduzierbar darstellen? Ich verbinde mit der Erinnerung an verbrannte Finger auch die an eine gewisse Reizlosigkeit.
Dieter schrieb: > Hole Dir auch so eine Platine mit Schaltwandler up/down-Wandler. Dann > kannst Du Dir auch andere Spannungen erzeugen und bist flexibel. Gesagt, getan. Habe ich mir beim Elektronikladen gekauft. Kann 5,5-30V Eingangsspannung und 0,5-33V Ausgangsspannung, 3A und max 35W. Gruß Transformator1
Abdul K. schrieb: > Ein gut gekühltes TO220 hält 35-50W aus. So viel? Das kenne ich aber anders. Für Leistungen dieser Größenordnung hat man damals die "Spiegeleier" TO3 genommen, heute was anderes großes. Auf jeden Fall größer als TO220.
Stefan ⛄ F. schrieb:
> So viel? Das kenne ich aber anders.
Bei Reichelt gibt's aber Dickschichtwiderstände für 50W im TO220
Package.
Gruß Transformator1
Transformator1 schrieb: > Bei Reichelt gibt's aber Dickschichtwiderstände für 50W im TO220 > Package. Der Vergleich hinkt. Widerstände sind etwas anderes, als integrierte Schaltkreise.
Stefan ⛄ F. schrieb: > Transformator1 schrieb: > >> Bei Reichelt gibt's aber Dickschichtwiderstände für 50W im TO220 >> Package. > > Der Vergleich hinkt. Widerstände sind etwas anderes, als integrierte > Schaltkreise. Ja, aber z.B. 10W Heizleistung sind bei beiden die gleichen 10W Wärme. Nur wird es vielleicht unterschiedlich augeführt. Gruß Transformator1
Ich habe übrigens die Bauteile (NE555, geeignetere Drosseln, Dioden und Spannungsregler). Allerdings: ich brauche bei meinem Boost Converter ein Tastverhältnis von ca. 10...15%. Der NE555 kann nicht weniger als 50%. Mit Nicht-Gatter aus einem Bipolartransistor habe ich allerdings dann einen "Reststrom" im Aus-Zustand. Der würde mir dann den MOSFET schalten und dann hätte ich einen Kurzen. Was könnte ich da sonst verwenden? Gruß Transformator1
Transformator1 schrieb: > ich brauche bei meinem Boost Converter ein Tastverhältnis von > ca. 10...15%. Der NE555 kann nicht weniger als 50%. 1. Kann er nicht? Wieso wohl jeder andere außer Dir sein IC so lange studiert bis er es verstanden hat, oder nach "NE555 PWM" sucht, wenn er es nicht versteht und verstehen will, aber halt "mit dem NE555 PWM machen"... 2. Brauchst Du? Wieso Du keinen Transformator nimmst, ;) oder zu Buck-Boost statt Boost, wo die Spannungsübersetzung knapp über 1:1 auch mit knapp über 50% Tastverhältnis ginge, wechselst... 3. Wieso Du kein Schaltregler_IC nehmen willst, wo Dein Ziel doch definitiv eine geregelte U_aus(gang) zu sein scheint... (Wobei es übrigens welche für alle möglichen Wünsche gäbe...) 4. oder noch besser ein passendes Fertig-Modul, wo Du doch eh keinerlei Lust zu haben scheinst, wirklich zu verstehen, was Du da fabrizierst... (zumindest hörst Du ja auf KEINEN ---> 5. Wieso Du dann aber ÜBERHAUPT so tust, als suchtest Du Hilfe...) ...ist zumindest MIR alles zur Gänze unklar.
Transformator1 schrieb: > Der NE555 kann nicht weniger als 50%. Aber sicher doch. Zum Beispiel indem du eine Diode hinzu fügst.
et schtl caku schrieb: > Wieso Du kein Schaltregler_IC nehmen willst, wo Dein Ziel > doch definitiv eine geregelte U_aus(gang) zu sein scheint... 1: Ich brauche nicht unbedingt eine geregelte Ausgangsspannung. 2: Ich werde nicht nochmal bei Reichelt eine Bestellung absenden, nur für ein geeignetes Schaltregler-IC. Die 6,95 Euro Versandkosten sind mir ein bisschen zu viel für ein einziges IC. Stefan ⛄ F. schrieb: > Transformator1 schrieb: > >> Der NE555 kann nicht weniger als 50%. > > Aber sicher doch. Zum Beispiel indem du eine Diode hinzu fügst. Danke für den Tipp! Hab ich gleich mit einer 1N4148 ausprobiert und es hat funktioniert :-) Gruß Transformator1
Transformator1 schrieb: > Die 6,95 Euro Versandkosten sind mir ein bisschen > zu viel für ein einziges IC. Schau mal bei Amazon oder Aliexpress, da sind die Versandkosten meistens geringer.
Das wäre jetzt die Schaltung für den finalen Boost Converter. Ausgangsstrom ca. 20mA. Außerdem ist jetzt auch kein Vorwiderstand vor der Drossel mehr nötig, da ich eine geeignetere Drossel mit gelbweißem Kern verwende. Das wird auch nix wirklich warm. Falls ihr euch wundert, warum da keine Kondis für den Spannungsregler sind, bei Reichelt stand in der Beschreibung vom 78L12 "Es sind keine externen Komponenten erforderlich. Wenn ich den fest auf einer Platine verlöte, werde ich auch vielleicht noch eine 500mA-Sicherung in Reihe schalten. Gruß Transformator1
Transformator1 schrieb: > bei Reichelt stand in der Beschreibung vom 78L12 "Es sind keine > externen Komponenten erforderlich Richte dich lieber nach dem Datenblatt der konkreten Chip-Herstellers. Gerade bei den Kondensatoren kommt es oft auf den Hersteller an, doch genau das ist bei Reichelt ja stets ein Glücksspiel.
Stefan ⛄ F. schrieb: > Transformator1 schrieb: > >> bei Reichelt stand in der Beschreibung vom 78L12 "Es sind keine >> externen Komponenten erforderlich > > Richte dich lieber nach dem Datenblatt der konkreten Chip-Herstellers. Ja, aber ich habe von den 0,33uF-Kondis im Warenkorb die Stückzahl von 1 Stk. auf 5 Stk. erhöht, trotzdem ist nur 1 Kondensator gekommen. Ist es auch ok, wenn ich statt 0,33uF 0,47uF verwende? Aber für den 9V-Spannungsregler, der in diesem Thread das eigentliche Ursprungsthema ist, habe ich jetzt alle nötigen Bauteile :-) Gruß Transformator1
Transformator1 schrieb: > Ist es auch ok, wenn ich statt 0,33uF 0,47uF verwende? Davon gehe ich mal aus. Nach oben ist eigentlich immer viel Freiraum.
Stefan, das ist im Moment noch alles vergebene Liebesmüh. Transformator1 schrieb: > 1: Ich brauche nicht unbedingt eine geregelte Ausgangsspannung. Nicht brauchen ist eine Sache, nicht wollen eine andere - und wenn die beste Lösung ein IC ist, das "mehr kann als nötig", und das ist gar nicht selten so, dann nimmt man's. > 2: Ich werde nicht nochmal bei Reichelt eine Bestellung absenden, "AN Reichelt ... absenden". Einfacher: "bei Reichelt bestellen". > nur für ein geeignetes Schaltregler-IC. Die 6,95 Euro Versandkosten sind > mir ein bisschen zu viel für ein einziges IC. Das wundert mich nicht. Ich bitte um Entschuldigung - war anders gemeint gewesen: Daß man VORHER_lernen_und_planen sollte, statt sich weitestgehend unwissend in div. Projekte zu stürzen (und Unkenntnis mithilfe eines Ratgeberforums zu kompensieren zu versuchen). Nennt man "Planung" oder auch "strukturiertes Vorgehen". ;) Macht man das allgemein, macht man das freilich auch bzgl. Bestellungen... Andere legen sich halt Pläne zurecht, nach denen sie auch handeln. Sie kaufen auf ihre Pläne angepaßt ein paar wenige "Bauteil-Vorräte". Je häufiger und zahlreicher gebraucht um so mehr (ich rede von der Anzahl jeweils eines speziellen Bauteils, egal ob spezieller Transistor oder Widerstand...). Dazu braucht man allerdings auch einen "Plan", was man zu tun, in welche Richtung man zu gehen gedenkt... Folglich hapert es bei Dir schon an grundlegendsten Dingen. (In welche Richtung man will / speziellere Interessen etc. - dies findet man ja normalerweise sowieso erst genauer heraus, indem man zuerst_Grundlagen_paukt ... Dein "Problem" ist auch (dasselbe andersrum betrachtet): Es gibt ein paar allergrundlegendste Elektronik Grundlagen die man egal_in_welche_Richtung_man_will BRAUCHT ... Somit schlüge man damit also zwei Klappen mit einer Fliege. Wenn man das denn verstehen würde, und/oder einfach TÄTE...) Diesem gerade beschriebenen Plan folgen (in groben Zügen) praktisch ALLE. Ob Elektronik-Studenten oder Hobbyisten... Nur äußerst wenige (z.B. DU...) hören auf keinerlei gute Ratschläge erfahrenerer_Hobbylöter - reden sich vermutlich ein: "Hier sind ja lauter Elektronik-Studenten... was wißt IHR schon von meinem Hobby, und auch meinen Eigenarten etc. ["Ich lerne sowieso besser auf meine Art, bla bla bla..."] also erzählt mir gefälligst nichts." Dabei sind sehr viele hier selbst "nur" Hobby-Elektroniker. Und über die Jahre habe(n) ich (wir) schon unzählige dieser "Schlauköpfe" gesehen, die dachten, sie wüßten VIEL besser, WIE ES GEHT (weil sie ganz anders sind als alle anderen...). Ich kann Dir fest versprechen: Entweder wirst Du sehr schnell WIRKLICH SCHLAUER und machst "es" künftig richtig (brauchst nur auf guten Rat zu hören). Oder Du bleibst bei Deinem "Weg"... und wirst entweder: - irgendwann aus Verzweiflung aufgeben. oder - zum absoluten Pfuscher, der nichts wirklich versteht. Und das weiß hier so gut wie jeder, der nicht selbst erst gestern mit dem Hobby Elektronik anfing. Weswegen auch mittlerweile, da Du vollkommen klar machtest, daß Du "nicht hören willst, egal was man (und wer was) sagt", kaum jemand noch "(akute) Hoffnung sieht" / "alles versucht". Fällt Dir nicht mal auf, daß kaum jemand mehr "hier ist"...? Meine Güte...
et schtl caku schrieb: > Nicht brauchen ist eine Sache, nicht wollen eine andere - > und wenn die beste Lösung ein IC ist, das "mehr kann als > nötig", und das ist gar nicht selten so, dann nimmt man's. Wiseo soll ich ein geeigneteres IC nehmen, wenn die Last doch eh dauerhaft angeschlossen ist?! Das Feedback-System nimmt auch mehr unnötigen Platz auf der Platine weg und gibt mehr Bauteilaufwand, nur für ca. 1W Leistung. Da muss nichts stabilisiert werden und ich mache mir auch einen Plan, bevor ich das auf eine Platine löte! Der NE555 kann auch mehr, als hier nötig ist, nur verwende ich hier nur die Funktion "astabile Kippstufe". Gruß Transformator1
Du schätzt mich einfach nur falsch ein. Gruß Transformator1
et schtl caku, du bringst auch nur Unruhe in den Thread. Gruß Transformator1
Jetzt Schluss mit der Diskussion! Es funktioniert akzeptabel und muss nicht perfekt sein! Feedback-System, völlig unnötig in meiner Anwendung und kostet mehr, nimmt mehr Platz auf der Platine ein und erhöht den Bauteilaufwand unnötigerweise. Der NE555-Taktgeber reicht vollkommen aus. Außerdem habe ich zum 12V-Spannungsregler doch Eingangs- und Ausgangskondensatoren hinzugefügt und der Eingangsstrom ist ein bisschen weniger geworden. Gruß Transformator1
Oho... jetzt wird der Herr schon ungehalten - obwohl man ihm doch einzig und allein zu helfen versucht hier. Tja... Transformator1 schrieb: > Wiseo soll ich ein geeigneteres IC nehmen, Weil es geeigneter ist vielleicht? > wenn die Last doch eh dauerhaft angeschlossen ist?! Ein FB-Spannungsteiler schadete aber nicht, außer evtl. > Feedback-System nimmt auch mehr unnötigen Platz auf der Platine > weg und gibt mehr Bauteilaufwand, man träumt (ohne jegl. Kenntnisse in beiden Bereichen) zugleich erfahrener Entwickler und (vs.!) BWLer zu sein. > nur für ca. 1W Leistung. Jaja. Und für rund 50000/Jahr Stückzahl, oder? > Da muss nichts stabilisiert werden Nochmal: Hat auch niemand behauptet. > ...Plan, bevor ich das auf eine Platine löte! Schalt- sind aber die einzigen "Pläne" die Du machst... (und dazu brauch(te)st Du offensichtlich viel Hilfe...). Sogar diese_ machst Du ja einzig _gezwungenermaßen - anders (frei_nach_Gedächtnis) funktioniert nämlich bei Dir nicht wirklich. Das kann es nämlich so auch gar nicht.... > Der NE555 kann auch mehr, als hier nötig ist, Ach was, ach nein... ach weh. :-( Weißt Du, je simpler ein Bauteil, desto vielseitiger. Du meinst also nicht "kann" sondern vielmehr "könnte wenn". So etwas zu differenzieren ist eine Grundvoraussetzung um einander auch wirklich zu verstehen. Du aber versuchst nicht, zu verstehen, was jemand meint, oder meinen, oder gemeint haben könnte... ...sondern einzig und allein "recht zu behalten". Für Dich ist jeder Beitrag von Ratgebern, worin Dir etwas nicht "paßt", Anlaß dazu, Wege zu finden, zu widersprechen. Weil Du Dein Ego über alles andere stellst, egal was... Du armer "kämpfst" gegen Dich selbst. Ohne jede Gewinnchance, zumindest so lange Dir nichts davon bewußt wird. Ein "tatsächlich bewußtes Selbstbewußtsein", sich also des eigenen selbst und dessen Schwächen bewußt zu sein (anders ausgedrückt: Seine Gefühlswelt im Zaume halten zu können, und, wo nötig (und das ist es hier), mal einzig mit dem KOPF zu denken), wäre Voraussetzung für jede Weiterentwicklung. Noch anders gesagt auch für's sogenannte "Erwachsenwerden". > nur verwende ich hier nur die Funktion "astabile Kippstufe". Stablisiere zuallererst mal Dein Ego, dann sehen wir weiter. So lange Du immer auf Verteidigungsmodus gehst, nur um Deine Fehler "so weit als möglich leugnen zu können", wird NIX was. (Oder, wie gesagt, mach einfach weiter... nur wundere Dich nicht, wenn niemand hier ewig auf Dein "Klick im Kopf" hoffen oder Dich gar bei der aktiven Pfuscher-Werdung nach Kräften unterstützen möchte... sondern die User irgendwann denken "What shall's, soll er (allein) pfuschen." und entfleuchen.) ...hope that helps, finally, LG, (Ignoranz|Naivität|Unkenntnis Deinerseits) schluckt η
et schtl caku schrieb: > Schalt- sind aber die einzigen "Pläne" die Du machst... > (und dazu brauch(te)st Du offensichtlich viel Hilfe...) Schaltpläne werden euch aber mehr weiterhelfen als "Lötpläne" für Lochrasterplatinen >> Da muss nichts stabilisiert werden > > Nochmal: Hat auch niemand behauptet. Das glaube ich nicht. >> nur für ca. 1W Leistung. > > Jaja. Und für rund 50000/Jahr Stückzahl, oder? Nope. Aber eine Europlatine für einen 1W Schaltwandler ist zu viel. Naja, ein bisschen übertrieben ist dieser Vergleich schon. >> Wiseo soll ich ein geeigneteres IC nehmen, > > Weil es geeigneter ist vielleicht? Nein, ich werde nicht wieder bei Reichelt oder Amazon oder irgendeinem anderen Versandhändler bestellen. Hauptsache es funktioniert mit dem NE555. Auf den Wirkungsgrad von der Schaltung wird es, sofern das Tastverhältnis oder oder die Frequenz unverändert bleiben, keine Auswirkungen haben, egal ob ich einen NE555 oder einen z.B MC34063 einsetze. Und falls du glaubst, das ich ÜBERHAUPT keine Hilfe annehme, Beitrag "Transformatoren selber bauen" Da bin ich ja auch auf dne Vorschlag mit der Boost Converter Schaltung eingegangen. Und bitte schreib jetzt nicht, dass ich sonst auf keine Vorschläge eingehen würde. : > Oho... jetzt wird der Herr schon ungehalten - obwohl man > ihm doch einzig und allein zu helfen versucht hier. Tja... Du machst das aber so, dass ich nicht glaube, dass du mir nur helfen willst. Damit ich das glaube, musst du das netter formulieren. Aber: wenn du schreibst, dass ich nur Schaltpläne machen würde, schreib mal, was dir denn für eine Art anderer Plan weiterhelfen würde, sodass du mir auch helfen könntest. Und das machst du nicht, indem du so "unfreundlich" formulierte lange Kommentare schreibst. Bitte formuliere das kurz, klar und VOR ALLEM NETT(!), damit ich das auch besser verstehen kann.
Lieber Herr @Transformator1, zu meinem Leidwesen lesen Sie nicht richtig/gründlich - weshalb Sie vieles nur zum Teil, oder nicht, oder falsch verstehen. Daher / dazu geben Sie sich weiterhin trotz Hilfsabsicht der Ratgeber (u.a. meiner) zu ca. 99% beratungsresistent, was ich sehr bedaure - wogegen "wir" aber machtlos sind. Viel Erfolg auf dem weiteren (sicher steinigen) Lebensweg, LG et schtl caku (/schluckt eta)
Wie gesagt, ich bin nicht immer beratungsresistent, auch nicht in 99% der Fälle. Ich bin auch noch vergleichsweise neu im Forum und auch eher jung. Zum eigentlichen Ursprungsthema: Ich habe die drei 33Ohm Widerstände ausgelötet. Die hebe ich mir für spätere Projekte auf. Übrigens saugt die Steuerschaltung statt 80mA doch nur durchschnittlich 30mA. Das mit 80mA war nur eine Schätzung. Also würde ein 78L09 doch reichen, aber ich habe den 7809 schon, also werde ich den verwenden. Weil der dann nicht so warm wird. Also benötige ich dann keinen Kühlkörper. Gruß Transformator1
Karl B. schrieb: > Transformator1 schrieb: > >> Ich will einen Spannungsregler L78L09 >> in der Spannungsversorgung einer >> Schaltung einsetzen, die mit 24V >> versorgt wird. Ein anderer Teil der >> Schaltung benötigt nämlich 9V. > > Wo liegt das Problem? > Dicker Kühlkörper, fertig. > 0,5 Grad pro Watt so in der Art. Ob der auf die Europlatine vom Controller passen würde? Egal, das Problem ist eh schon gelöst. Ich habe halt nur auf ein inzwischen uraltes Kommentar reagiert. Gruß Transformator1
Transformator1 schrieb: > Wie gesagt, ich bin nicht immer beratungsresistent, Nicht immer, nur manchmal - dafür in diesem Thread aber hartnäckig.
Manfred schrieb: > Transformator1 schrieb: > >> Wie gesagt, ich bin nicht immer beratungsresistent, > > Nicht immer, nur manchmal - dafür in diesem Thread aber hartnäckig. Was meckerst du jetzt schon wieder?! Schluss mit dem Thema "beratungsresistenz". Das ist nicht das Ursprungsthema. Der NE555 ist billiger und reicht vollkommen aus. Gruß Transformator1
Transformator1 schrieb: > Der NE555 ist > billiger und reicht vollkommen aus. Das ist eigentlich auch nicht das Ursprungsthema. Das Ursprungsthema ist der Spannungsregler für den Controller für den RGB-LED-Streifen. Gruß Transformator1
Du kannst am Ausgang vom 7812 noch einen 100nF und einen 10uF vorsehen und in Serie zur Diode noch einen 1k Widerstand. Um welche Frequenz handelt es sich? Wird der 78L12 warm? Wie hoch ist die Ausgangsspannung im Leerlauf? Begrenzt der 10k Widerstand die Ausgangsspannung auf weniger als 50V (Die 1N4148 am Ausgang hält nur 50V aus!)?
Transformator1 meinte im Beitrag #7037942:
> Beratungsresistenz ist nicht das Ursprungsthema/-problem.
Deines schon.
Und Deine ganz persönliche Ursache ist nicht "Dummheit",
oder was immer Du diesem Begriff, "Beratungsresistenz",
in Deiner Vorstellung automatisch nahelegst.
Sondern daß Du Dich stets und laufend von Ratschlägen
aller Art (allen, die Deinem "tatsächlich alles besser
wissenden" EGO zuwider sind - und weil Du tatsächlich
aber (noch) extrem wenig weißt, sind das (fast) alle...)
AKUT ANGEGRIFFEN FÜHLST UND SIE INSTANTAN ABLEHNST.
Erkenne das - oder laß es.
Michael M. schrieb: > Um welche Frequenz handelt es sich? Ca. 6kHz > Wird der 78L12 warm? Ja, er wird schon etwas warm. Der NE555-Taktgeber zieht immerhin schon 11mA. Kann ich diesen Strom irgendwie reduzieren? > Wie hoch ist die Ausgangsspannung im Leerlauf? Ca. 65V. > Begrenzt der 10k Widerstand die Ausgangsspannung auf weniger als 50V > (Die 1N4148 am Ausgang hält nur 50V aus!)? Nur 50V? (Die Dioden habe ich mir im Elektronikladen gekauft.) Aber auf der Verpackung stand, dass die 75V aushalten. > Du kannst am Ausgang vom 7812 noch einen 100nF und einen 10uF vorsehen > und in Serie zur Diode noch einen 1k Widerstand. Was bringt der 1kOhm Widerstand eigentlich? Als ich den eingebaut habe, hat das nur den Stromverbrauch der Schaltung um 4 bis 5mA erhöht. Dafür ist der LED-Strom um ca. 2mA gestiegen. Zu viel Strom will ich aber sowieso nicht durch die LED's pressen, damit sie länger halten. Die 100nF und 10uF Kondis habe ich aber schon hinzugefügt. Gruß Transformator1
Transformator1 schrieb: > Zu viel Strom will ich aber sowieso nicht durch die LED's > pressen, Damit meine ich Ströme über ca. 20mA. Gruß Transformator1
Percy N. schrieb: > Das Problem hier ist ein anderes: Halbkreise für kontaktlosexKreuzungen > kann man machen, wenn es sein muss auchcKringel dürcSpulen und > Zickzachlinien für Widerstände; aber dann gehören keine Punkte für > Kontaktstelken in ddn Plan. Wer sagt denn sowas? DIN/IEC/ANSI/IEEE? Es gibt auch Traditionen, wo im selben Schaltplan Kringel für kontaktlose Kreuzungen als auch Punkte für Kontaktstellen zu finden sind. Normen sind ja schön und gut, aber kein Selbstzweck und man muß es nicht übertreiben. Was einen übersichtlichen und selbst-sprechenden Schaltplan ausmacht ist nicht unbedingt die normgerechte Zeichnung. Oder: auch ein normgerechter Schaltplan kann grausam sein. > Zickzachlinien für Widerstände ... verwende ich übrigens ungerne. Verwechslung mit Induktivitäten. Und die alten Symbole nach DIN 40700 für Logik-Gatter finde ich auch wesentlich übersichtlicher als die neuen. Bei den Einheits-Kästchen muß ich zwei Mal hinschauen ob das nun ein Inverter, ein NAND- oder OR-Gatter ist.
Damit komme ich zwar vom Thema ab, aber ich habe DN2535 MOSFET's bei Reichelt bestellt. Die habe ich jetzt getestet. Allerdings sind die dauerhaft auf Durchlass, auch bei Spannungen von ca. 1V. Und ja, ich habe den mit der richtigen Pinbelegung (der aus dem Datenblatt) angeschlossen. Davon habe ich 10 Stk. bestellt. Ich frage mich, was da los ist. Ich habe ALLE MOSFET's durchprobiert, und alle haben sich so verhalten. Gruß Transformator1
Transformator1 schrieb: > Damit komme ich zwar vom Thema ab, aber ich habe DN2535 MOSFET's > bei > Reichelt bestellt. Die habe ich jetzt getestet. Allerdings sind die > dauerhaft auf Durchlass, auch bei Spannungen von ca. 1V. Und ja, ich > habe den mit der richtigen Pinbelegung (der aus dem Datenblatt) > angeschlossen. Davon habe ich 10 Stk. bestellt. Ich frage mich, was da > los ist. Ich habe ALLE MOSFET's > durchprobiert, und alle haben sich so verhalten. Sind wohl alle in Ordnung. Du hast da selbstleitende MOSFETs gekauft.
H. H. schrieb:
> Du hast da selbstleitende MOSFETs gekauft.
Wozu braucht man die dann?
Gruß Transformator1
Transformator1 schrieb: > Wozu braucht man die dann? Anstelle von JFET wegen der Ähnlichkeiten. Für Energieharvesting können diese auch verwendet werden. Zum Beispiel einen Aufwärtswandler, der mit bereit den 0,45V einer Solarzelle arbeitet.
LOL!! Was ist das denn? StepUp-Wandler ohne Feedback? Ausgangsspannungsregelung durch Avalanche-Rating des FETs oder wie sieht das aus? Sei froh wenn diese Schaltung nicht funktioniert, wäre schade um den FET wenn sie Leistung bringen würde. Außerdem gibts für Spannungsregler bessere ICs, mal den UC3842 angeführt, oder SG3525/UC3825... TL494 mit Vorbehalt, der ist zwar das Arbeitstier, aber hat leider keine FET-Treiberstufe. Mit dem NE555 machen nur Ladungspumpen Sinn wenn man keine Spannungsregelung braucht. Ein StepUp-Drosselwandler braucht aber auf jeden Fall eine, ansonsten geht die Ausgangsspannung durch die Decke bis irgendwas dadurch beschädigt wird.
Ben B. schrieb: > Ein StepUp-Drosselwandler braucht aber auf jeden Fall eine, ansonsten > geht die Ausgangsspannung durch die Decke bis irgendwas dadurch > beschädigt wird. Die Last (die Lichterkette) hängt aber dauerhaft dran. Außerdem habe ich einen 10kOhm Widerstand paralell zum Ausgang geschaltet, der die Leerlaufspannung auf ca. 65V begrenzt. Ohne diesen Widerstand hat sich der Ausgangselko nämlich auf ca. 120V im Leerlauf aufgeladen. Ich frage mich, wie die 1N4148 Diode das überlebt hat, denn die ist nur für max. 75V Sperrspannung gemacht. Der 47uF Ausgangselko hat übrigens 100V Nennspannung. Außerdem habe ich auch noch einen 470nF Kondi paralell zum Eingang vom 78L12 geschaltet. Am Ausgang vom Spannungsregler habe ich dann auch noch den 100nF Folienkondensator und den 10uF Elektrolytkondensator hinzugefügt. Gruß Transformator1
Eine kurze Frage zum selbstleitenden MOSFET: wie schaltet man die Dinger denn? Ich habe das Gate mit der Stromversorgung (+) verbunden. Die angehängte 12V 60mA Glühlampe ist nicht erloschen. Gruß Transformator1
Transformator1 schrieb: > Am Ausgang > vom Spannungsregler habe ich dann auch noch den 100nF Folienkondensator > und den 10uF Elektrolytkondensator hinzugefügt. Perfekt. 👍 Transformator1 schrieb: > Außerdem habe > ich einen 10kOhm Widerstand paralell > zum Ausgang geschaltet, der die > Leerlaufspannung auf ca. 65V begrenzt. Ohne diesen Widerstand > hat sich der Ausgangselko nämlich > auf ca. 120V im Leerlauf aufgeladen. Du könntest zur Sicherheit noch eine Feedbackleitung mit einem Transistor einfügen, der die Ausgangsspannung auf etwa 40 bis 50 Volt begrenzt, falls mal keine LEDs angeschlossen sind, oder eine LED in der Serienschaltung defekt ist. Im Normalbetrieb (38V) hat die Feedbackleitung keine Funktion und verschlechtert auch nicht den Wirkungsgrad.
Transformator1 schrieb: > Ich habe das Gate mit der > Stromversorgung (+) verbunden. Die > angehängte 12V 60mA Glühlampe ist > nicht erloschen. Dann verbinde das Gate mal mit Source.
Michael M. schrieb: > Dann verbinde das Gate mal mit Source. Habe ich auch probiert, hat ebenso wenig funktioniert. Aber ich meine, wie soll sich der Gate-Kondensator aufladen, wenn ich es mit Source verbinde. Der Kondensator ist ja üblicherweise zwischen Gate und Source. >20220317_163842.jpg Gut. Manche von den Bauteilen habe ich nicht. Kann ich bei der Z-Diode auch eine 5V verwenden? Kann ich statt dem BC337 auch einen BC547 verwenden? Und was muss der 10uF Elko für eine Spannungsfestigkeit haben? Ich habe da nämlich nur welche mit 50V Nennspannung. Kann ich auch so einen verwenden? Gruß Transformator1
Michael M. schrieb: > Transformator1 schrieb: >> Ich habe das Gate mit der >> Stromversorgung (+) verbunden. Die >> angehängte 12V 60mA Glühlampe ist >> nicht erloschen. > > Dann verbinde das Gate mal mit Source. Das reicht nicht, das Gate braucht -3,5V um sicher zu sperren! https://www.elektroniktutor.de/bauteilkunde/mosfet.html
Beitrag #7039272 wurde von einem Moderator gelöscht.
Transformator1 schrieb: > Und was muss der 10uF > Elko für eine Spannungsfestigkeit > haben? Ich habe da nämlich nur welche mit 50V Nennspannung. Kann ich > auch so einen verwenden? Achso, das ist ja der Ausgangselko. Ja, da werde ich meinen 47uF 100V weiterverwenden. Gruß Transformator1
Mohandes H. schrieb: > Wer sagt denn sowas? DIN/IEC/ANSI/IEEE? Es gibt auch Traditionen, wo im > selben Schaltplan Kringel für kontaktlose Kreuzungen als auch Punkte für > Kontaktstellen zu finden sind. Wenn das konsequent durchgehalten wird, dann ok. Blöd wird es, wenn dann auch noch Leiterkreuzungen u.ä. ohne Punkte auftreten. > Normen sind ja schön und gut, aber kein Selbstzweck und man muß es nicht > übertreiben. Was einen übersichtlichen und selbst-sprechenden Schaltplan Hoffentlich ist die Sprache dann nicht eine, die nur der Ersteller des Planes ad hoc versteht. > ausmacht ist nicht unbedingt die normgerechte Zeichnung. Oder: auch ein > normgerechter Schaltplan kann grausam sein. Das wird wohl niemand bestreiten wollen.
Ich habe diese Spannungsbegrenzungsschaltung jetzt mal eingebaut. Dann habe ich die Ausgangsspannung mit dem Multimeter gemessen. Das hat die Leerlaufspannung aber nicht begrenzt, da hatte ich wieder 120V im Ausgangselko. Nur als ich 47K und 10K vertauscht habe, hatte ich 65V Leerlaufspannung. Gruß Transformator1
Transformator1 schrieb: > Ich habe diese Spannungsbegrenzungsschaltung jetzt mal eingebaut. > Dann > habe ich die > Ausgangsspannung mit dem Multimeter > gemessen. Das hat die Leerlaufspannung aber nicht begrenzt, da hatte ich > wieder 120V > im Ausgangselko. Nur als ich 47K > und 10K vertauscht habe, hatte ich 65V Leerlaufspannung. Murks bleibt Murks, insbesondere wenn man ihn durch weiteren Murks zu verbessern sucht.
Transformator1 schrieb: > Das hat die Leerlaufspannung aber nicht begrenzt. Du hast den 1k Widerstand vor dem Gate vergessen einzubauen. Bei mir hat das sehr gut funktioniert. Vielleicht genügen auch 220R.
Ok, jetzt habe ich die Spannungsbegrenzung doch zum Laufen gebracht. Die begrenzt jetzt die Leerlaufspannung auf 38V und reduziert sogar noch den Leerlaufstrom von 35mA auf 11mA. Als ich die Lichterkette dann angeschlossen habe, hatte ich 45mA am Eingang der Schaltung und ca. 18mA durch die 10 Warmweißen LED's. Hatte vorher nur den 1kOhm Widerstand vorm Gate vom MOSFET und dem Kollektor vom Bipolartransistor. Gruß Transformator1
Transformator1 schrieb: > Hatte vorher nur den 1kOhm Widerstand vorm Gate vom MOSFET > und dem Kollektor vom Bipolartransistor. Den habe ich vergessen. Gruß Transformator1
Transformator1 schrieb: > Ok, jetzt habe ich die Spannungsbegrenzung doch zum Laufen > gebracht. Perfekt 👍 Transformator1 schrieb: > Die begrenzt jetzt die Leerlaufspannung auf 38V Du kannst später die 5V1 Z-Diode durch eine 6V2 oder 6V8 ersetzen. Die Ausgangsspannungsbegrenzung soll ja nur im Notfall begrenzen, wenn keine Last am Ausgang angeschlossen ist.
Übrigens: die 500mA-Sicherung ist noch nicht im Breadbord-Aufbau. Die kommt aber später rein, wenn ich die Schaltung auf einer Platine verlöte. Die soll verhindern, dass das Haus abbrennt oder weitere Bauteile beschädigt werden, wenn in der Schaltung mal was kaputtgeht. Gruß Transformator1
Dein Schaltplan gefällt mir immer besser. Ich glaube ich baue mir auch so einen Boost Converter aus Standardbauteilen. Dann ist man nicht mehr abhängig von Spezialbauteilen, die in der heutigen Zeit leicht abgekündigt werden könnten.
Michael M. schrieb: > Dein Schaltplan gefällt mir immer besser. Ich glaube ich baue mir > auch > so einen Boost Converter aus Standardbauteilen. Dann ist man nicht mehr > abhängig von Spezialbauteilen, die in der heutigen Zeit leicht > abgekündigt werden könnten. https://www.evilmadscientist.com/2013/555-kit/ MC34063 oder UC384x werden übrigens in großer Auflage von sehr vielen Herstellern gefertigt.
Für die Standardschaltung kann man den Spannungsteiler durch einen 10k Festwiderstand und einen 47k Trimmer ersetzen. Dann ist man für alle Ausgangsspannungen gewappnet. Die Pulsweite des NE555 kann man für eine Verbesserung des Wirkungsgrades auch einstellbar machen (2 Dioden und ein Trimmer).
Bitte nicht das Gate des FET nach Masse kurzschließen. Erstens verpulvert das Treiberleistung, bei 6kHz ist der Gatewiderstand sowieso schon grenzwertig hoch und zweitens geht das sogar mit dem NE555 besser, nämlich wenn man ihn mit dem Transistor in den Sperrzustand bringt, also daß er mit Ausgang low blockiert wird Vorsicht: Nicht mit Ausgang high, das würde der FET und die Stromquelle nicht besonders mögen.
H. H. schrieb: > MC34063 oder UC384x werden übrigens in großer Auflage von sehr vielen > Herstellern gefertigt Du hast natürlich eigentlich Recht. Für Profischaltungen sind diese Bauteile besser, aber das ist nicht das Gleiche wie etwas Selbstausgedachtes. Für eine kleine Weihnachtsbastelei (bzw. Osterbastelei) finde ich den NE555 immer noch interessant genug.
Ben B. schrieb: > ...zweitens geht das sogar mit dem NE555 besser, nämlich wenn man ihn mit > dem Transistor in den Sperrzustand bringt, also daß er mit Ausgang low > blockiert wird. Das hört sich sehr gut an. Dann wird der IRF540 beim Regeln auch nicht mehr so warm und man könnte auf die Vorabpulsweiteneinstellung ganz verzichten und man hätte zu allem Überfluss sogar schon fast eine Schaltung so wie die Profis das machen.
Allerdings ist mir gerade ein kleines Versehen passiert: ich wollte gerade die Lichterkette anschließen, da bin ich mit einem Anschlusskabel blöd abgerutscht und habe den Audgang der Schaltung kurzgeschlossen. Dummerweise war die Schaltung dabei angeschaltet, und dann hat sie dauerhaft einen Strom von ca. 1A ohne Last gezogen. Dann habe ich die Diode am Ausgang ersetzt. Dann hat die Schaltung wieder funktioniert :-) Die Schaltung war übrigens abgeschaltet, als ich das Foto gemacht habe. Von den 1N4148 habe ich aber sowieso noch knapp 50 Stk. übrig, also ist die eine Diode, die ich geschrottet habe, tolerierbar. Gruß Transformator1
Und die Fipptehler, die ich auch manchmal mache, erkenne ich auch erst, nachdem ich gepostet habe :-) Gruß Transformator1
Michael M. schrieb: > H. H. schrieb: >> Lichtjahre entfernt! > > Warum nimmst du uns immer die letzte Hoffnung auch noch weg? Wo er recht hat, hat er einfach recht. Sieh Dir einfach das Innenleben der von ihm genannten ICs an. Die Funktionalität eines 34063 ist noch einfach quasidiskret kopierbar, schon bei 384X wird es viel komplexer. Und beide wird es evtl. noch in 50 Jahren geben... Was der TO da probiert, ist der grundfalsche Lernweg, isso.
Ich habe auch jetzt die Geschichte mit dem Spannungsregler auf die Platine gelötet. Funktioniert so wie es soll. Und ich habe nochmal die Ausgangsspannung vom 7809 gemessen. Das waren auch die korrekten 9V. Gruß Transformator1
et schtl caku schrieb: > Michael M. schrieb: > >> H. H. schrieb: >>> Lichtjahre entfernt! >> >> Warum nimmst du uns immer die letzte Hoffnung auch noch weg? > > Wo er recht hat, hat er einfach recht. > Sieh Dir einfach das Innenleben der von ihm genannten ICs an. > Die Funktionalität eines 34063 ist noch einfach quasidiskret > kopierbar, schon bei 384X wird es viel komplexer. > Und beide wird es evtl. noch in 50 Jahren geben... > Was der TO da probiert, ist der grundfalsche Lernweg, isso. Hör doch mal auf, mit deinem Schaltnetzteil-IC zu drängeln. Der Wirkungsgrad von ca. 60% reicht bei so kleinen Leistungen vollkommen aus. Wenn ich z.B einen MC 44608 verwenden würde, dann würde das keinen großen Unterschied beim Wirkungsgrad machen. Ich werde mir jetzt keinen Schaltnetzteil-IC kaufen. Das werde ich aber später vielleicht mal kaufen. Denn im Elektronikladen, wo ich auch die 1N4148 Dioden und das Buck-Boost-Modul gekauft habe, habe ich auch Schaltnetzteil-IC's gesehen. Solche werde ich aber nur brauchen, wenn ich ein Schaltnetzteil für 230V bauen würde. 230V sind mir aber noch etwas zu gefährlich. Der NE555 mit der Spannungsbegrenzung, die den Wirkungsgrad nochmal etwas erhöht, reicht für meinen Zweck vollkommen aus. Gruß Transformator1
Transformator1 schrieb: > Der > Wirkungsgrad von ca. 60% Wenn der Stromverbrauvh vom NE555 und dem Spannungsregler nicht einkalkuliert würde, dann hätte ich ca. 75% Wirkungsgrad. Gruß Transformator1
Na wenn, dann muss man den Wirkungsgrad der gesamten Schaltung betrachten, sonst belügt man sich ja selbst. Heißt wieviel geht rein, wieviel kommt als elektrisch nutzbare Energie wieder raus (der Rest kommt als Wärme und ggf. etwas HF wieder raus, wenn man Pech hat auch als Schall und Licht). Der Aufwand Deiner Schaltung wäre mit einem UC3842, besser noch UC3845 nicht aufwendiger gewesen als jetzt mit dem NE555 und den Verrenkungen, damit dieser IC das schafft. Der echte PWM-Regler hätte nur zusätzlich eine wirklich stabile Ausgangsspannung geliefert. Oder wenn es Dir wirklich nur um eine LED-Kette gibt, hätte man mit einem PWM-Regler auch eine getaktete Stromquelle als StepUp-Wandler aufbauen können. Verschließe Dich nicht davor, daß es dafür heute weit bessere ICs gibt als Timer-Dinosaurier. Ich würde vorschlagen, probier's mit Deinem aktuellen Patent, aber mach Dir irgendwann Gedanken um einen zweiten Anlauf. Wenn Du Dich für (verlustarme) Netzteile und LED-Stromquellen interessierst, lernst Du dabei eine Menge. Ich habs im Grunde nicht viel anders gelernt, ich habe PC-Netzteile repariert oder zerlegt und dadurch gelernt wie sowas funktioniert. Wenn man das einmal drin hat, profitiert man immer wieder von diesem Wissen. Um welche Leistung bzw. Ausgangsspannung und -strom geht's Dir eigentlich? Bitte entschuldige die Frage, aber ich bin gerade etwas faul um 300 Beiträge nach dem letzten Stand der Dinge zu durchsuchen.
Ben B. schrieb: > Um welche Leistung bzw. Ausgangsspannung und -strom geht's Dir > eigentlich? Bitte entschuldige die Frage, aber ich bin gerade etwas faul > um 300 Beiträge nach dem letzten Stand der Dinge zu durchsuchen. Er will aus 24V Eingangsspannung 36V/20mA Konstantstrom machen. Ein 34063 würde das mit über 85% Wirkungsgrad machen, und mit viel weniger Bauteilen.
Transformator1 schrieb: > Als ich die Lichterkette dann angeschlossen habe, hatte ich 45mA > am Eingang der Schaltung. Noch einfacher ist es, wenn 2 x 5 LEDs mit jeweils einem 330 Ohm Widerstand in Serie geschaltet werden und diese direkt an 24V angeschlossen werden. Dann entfällt die komplette Elektronik und die Stromaufnahme beträgt insgesamt nur 36mA. Uf pro LED = 3,6V Uf für 5 LEDs = 18V 24V - 18V = 6V 6V / 330 Ohm = 0,018A
> Er will aus 24V Eingangsspannung 36V/20mA Konstantstrom machen. Danke! > Ein 34063 würde das mit über 85% Wirkungsgrad machen, > und mit viel weniger Bauteilen. Den 34063 kenne ich nicht, aber bei so wenig Leistung und maximal 40V würde ich direkt zum TL494 greifen. Der schafft das mit seinen internen Leistungstransistoren, brauche ich nur die RC-Kombination für den Oszillator beschalten und die beiden Komparatoren, einen für die LED-Stromregelung und den zweiten zur Spannungsbegrenzung auf 40V. Sonst würde der TL494 bei offenem Ausgang draufgehen.
Michael M. schrieb: >> Als ich die Lichterkette dann angeschlossen habe, hatte ich 45mA >> am Eingang der Schaltung. > > Noch einfacher ist es, wenn 2 x 5 LEDs mit jeweils einem 330 Ohm > Widerstand in Serie geschaltet werden und diese direkt an 24V > angeschlossen werden. Dann entfällt die komplette Elektronik und die > Stromaufnahme beträgt insgesamt nur 36mA. Das ist aber eine ältere Lichterkette, die ursprünglich mit 10 24V-Glühlämpchen an Netzspannung betrieben wurde. Die will ich auf LED umrüsten, weil da mehr Lämpchen kaputt waren als Ersatzlämpchen da waren. Ben B. schrieb: > wieviel kommt als elektrisch nutzbare Energie wieder raus (der Rest > kommt als Wärme und ggf. etwas HF wieder raus, wenn man Pech hat auch > als Schall und Licht). Wärme ein bisschen beim 78L12, HF glaube ich nicht, da das mit 6kHz betrieben wird. Schall kommt auch als leises hohes Pfeifen wg. der Taktfrequenz. Licht zum Glück nur von den angeschlossenen LED's. H. H. schrieb: > Ein 34063 würde das mit über 85% Wirkungsgrad machen, Der MC34063 ist schon ein fertiger Schaltwandler. Aber ich will mir den Schaltwandler selber bauen. Wie schon oft gesagt: ich bestell jetzt keinen anderen IC, egal bei welchem Onlineshop. Wenn der Schaltwandler selber gebaut und entworfen ist, stärkt das mein Selbstbewusstsein. Das ist manchmal auch wichtig, wie Michael schon vor XXX Beiträgen geschrieben hatte. Bei so kleinen Leistungen von ~1W sind die 60% Effizienz auch schon akzeptabel, da nichts eine beachtliche Temperatur erreicht. Gruß Transformator1
> Aber ich will mir den Schaltwandler selber bauen. > [..] Wenn der Schaltwandler selber gebaut und > entworfen ist, stärkt das mein Selbstbewusstsein. Gut, aber wenn man mit sowas anfängt, dann muss man es auch durchziehen. Siehe Bild.
Ben B. schrieb: > Verschließe Dich nicht davor, daß es dafür heute weit bessere ICs gibt > als Timer-Dinosaurier. Ich würde vorschlagen, probier's mit Deinem > aktuellen Patent, aber mach Dir irgendwann Gedanken um einen zweiten > Anlauf. Ok, könnte mir irgendwann mal welche kaufen. Denn: Transformator1 schrieb: > Denn im Elektronikladen, wo ich auch die 1N4148 Dioden und das > Buck-Boost-Modul gekauft habe, habe ich auch Schaltnetzteil-IC's > gesehen. Ja, aber da habe ich die Bauteilnummer schon wieder vergessen. Aber wenn ich das auf eine (Lochraster-)Platine gelötet habe, dann müsste ich die ganze Schaltung wieder umbauen, wenn ich den anderen IC einbauen würde. Wie wird das eigentlich mit der Hilfsspannungserzeugung bei 85-265V Schaltnetzteilen gemacht? Bei Netzteilen mit niedrigeren Leistungen könnte man da nicht eine Zenerdiode in Reihe mit der ganzen Schaltung (Außer dem Gleichrichter und dem Ladeelko) schalten? P.S. Ich habe mich noch nie richtig mit Schaltnetzteilen für 85-265V befasst. 230V sind mir nämlich noch ein bisschen zu gefährlich. Gruß Transformator
> Wie wird das eigentlich mit der Hilfsspannungserzeugung > bei 85-265V Schaltnetzteilen gemacht? Das kommt immer drauf an, was man möchte. Wenn das Netzteil eine sehr hohe Leistung liefern soll, kann es sinnvoll sein, ein sogenanntes Housekeeping-Netzteil vorzusehen, welches die Steuerung des eigentlichen Hauptnetzteils versorgt. Ansonsten starten solche kleinen Netzteile (typische Leistung heute durchaus 100..200W möglich), indem ein Kondensator an der Betriebsspannung des PWM-ICs langsam über einen Widerstand direkt aus der Netzspannung aufgeladen wird, oder über das IC selbst. Wenn Du was über wirklich minimalistische Schaltnetzteile wissen willst, lies die Datenblätter der TOPSwitch-ICs. Das sind komplette Schaltregler mit nur drei Beinchen, sehen aus wie TO-220 Transistoren und laufen mit super wenig Bauteilen direkt an 230V. Später gab es die sogar im DIP-8 Gehäuse (wie Dein NE555) und inzwischen gibts eine riesen Vielfalt an solchen ICs. Wenn der Kondensator auf eine bestimmte Einschaltschwelle aufgeladen wurde (beim UC3842 sind das 16V), läuft das IC an und wird aus dem Kondensator versorgt. Sobald dann die Ausgangsspannungen hochkommen, übernimmt eine Wicklung auf dem Trafo die Versorgung des IC (speist einfach diesen Kondensator nach), die manchmal auch gleich zur Spannungsregelung verwendet wird. > Bei Netzteilen mit niedrigeren Leistungen könnte man da nicht > eineZenerdiode in Reihe mit der ganzen Schaltung > (Außer dem Gleichrichter und dem Ladeelko) schalten? Theoretisch ja, aber das erzeugt viel Verlustleistung. Das Netz bietet einem den Vorteil, daß man quasi jede beliebig hohe Spannung ohne jeden Aufwand bekommen kann. Wenn man den Aufbau berührungssicher macht und wirklich keine hohe Leistung braucht, kann man ein sogenanntes Kondensatornetzteil verwenden. Das basiert im Grunde darauf, daß anstelle eines (ohmischen) Widerstands ein Folienkondensator benutzt wird, der an 230V/50Hz den Strom durch seinen Blindwiderstand begrenzt. Der Strom ist dabei so gering, daß man mit einer einfachen Z-Diode eine Spannungsbegrenzung erledigen kann, die verheizt dann einfach überschüssigen Strom. Riesengroßer Nachteil: Alle Teile der angeschlossenen Schaltung liegen auf 230V-Potential, somit ist das wirklich nur für berührungssichere Aufbauten zu gebrauchen.
Transformator1 schrieb: > Aber ich will mir den Schaltwandler selber bauen. Finde ich gut. Auch wenn Dein Schaltwandler nicht industriellen Ansprüchen genügt und der Wirkungsgrad schlecht ist, Du kannst stolz auf Dich sein, daß Du es zum funktionieren gebracht hast, und Du hast jede Menge gelernt. Viele, die hier schreiben, vergessen oft daß sie auch mal klein angefangen haben. Mit einem ganz simplen Verstärker o.ä. Schwieriger und komplizierter wird es automatisch.
Mohandes H. schrieb: > Transformator1 schrieb: >> Aber ich will mir den Schaltwandler selber bauen. > > Finde ich gut. Prinzipiell? Ja, ich auch. > Auch wenn Dein Schaltwandler nicht industriellen > Ansprüchen genügt Darum ging es mir z.B. nie. > und der Wirkungsgrad schlecht ist, Das wäre einfachst zu verbessern. > Du kannst stolz auf Dich sein, daß Du es zum funktionieren gebracht hast, "...und das allen Unkenrufen zum Trotz!", nicht wahr? > und Du hast jede Menge gelernt. Daß (!) er was gelernt hat streite ich nicht mal ab. > Viele, die hier schreiben, vergessen oft daß sie auch mal klein > angefangen haben. Z.B. ich absolut nicht. Vielmehr erinnere ich mich perfekt: - Daß ich mal ganz ähnlich angefangen habe ("planlos in der Materie herumgestochert"). - Daß der Aufwand (Lern-Arbeit und defekte sowie "zu nichts wirklich gescheitem zusammengewurschtelte" Teile) damals in keinem annehmbaren Verhältnis zum Lern-Nutzen stand. - Daß sich das alles durch STRUKTUR wesentlich änderte: -- Bauteil- und Schaltungskunde brachten den Durchbruch. -- Plötzlich funktionierte fast alles fast immer sofort.# -- Die ERFOLGSERLEBNISSE waren weit häufiger, und v.a.: AUCH NICHT MEHR ZU GROSSEN TEILEN DEM ZUFALL GESCHULDET. Damals wie heute stinkt mir zuvor VERTANE Zeit und Arbeit. Hätte mir doch nur jemand gesagt, wie es "richtig" geht - in diesen fast 7 Jahren wäre ich (da noch jung) so weit gekommen wie später nicht mal in 15-20J. (Je jünger, umso mehr gleicht das Gehirn ja einem Schwamm - der erlebtes/erlerntes "fast wie von allein" aufsaugend in Wissen verwandelt... ohne viel dazuzutun. Später nimmer... diese Fähigkeit nimmt mit jedem Lebensjahr exponentiell ab.) UND: Zahllose "falsch abgespeicherte Fakten / Irrwege" die ich teils heute noch nicht völlig los bin (im Gehirn kann man nicht einfach was löschen, "erlerntes" bleibt darin ja auch bestehen, wenn FALSCH - man kann nur möglichst viele "richtige" Neuronalverbindungen szsg. als Umwegmöglichkeiten bereitstellen) hätte ich persönlich gerne vermieden. Das scheinst DU nicht zu verstehen. Ich will ihn nicht demotivieren (und ehrlich gesagt denke ich absolut nicht, daß er sich demotivieren LIESSE... ;-) - nur auf den EINDEUTIG BESSEREN WEG DES GRUNDWISSENS führen. Und möglichst bald (...weil das das Beste wäre). VERMUTLICH (zu rund 95%, schätze ich) kommt er selbst irgendwann drauf. Nur geschieht diese Erleuchtung oft erst, wenn man schon ein klein wenig weiser ist (Jahre nach der Pubertät - wenn also das Hirn schon längst nicht mehr "Schwamm" ist, sondern die gerade genannte Neuronalgeschichte EXTREM Arbeit erfordert. Ich verstehe Deinen Standpunkt also, aber teile ihn nicht. MfG, et schtl caku
Übrigens habe ich den Boost Converter jetzt fertig auf der Lochrasterplatine verlötet und er funktioniert einwandfrei. Vor die komplette Schaltung habe ich auch noch eine 250mA-Sicherung geschaltet. Spannungsbegrenzung auf 38Vout funktioniert. Leerlaufstrom ca. 10mA, Eingangsstrom mit Lichterkette am Ausgang ca. 50mA, Strom durch die LED's ca. 20mA. Michael M. schrieb: > Transformator1 schrieb: > >> Die begrenzt jetzt die Leerlaufspannung auf 38V > > Du kannst später die 5V1 Z-Diode durch eine 6V2 oder 6V8 ersetzen. Wo liegt das Problem, wenn ich eine 5V1 Zener einsetze? Gruß Transformator1
Andrew T. schrieb: >> Und es ist in nur 18 Stunden auch schon ein recht langer Thread >> entstanden. > > DAS scheint überall Dein Ziel zu sein. > Lang. > Aber sinnfrei. Das war nur eine Bemerkung. Nicht, dass ich ein Ziel erreicht hätte. Wieder auf ein uraltes Kommentar reagiert. Gruß Transformator1
Transformator1 schrieb: > Wo liegt das Problem, wenn ich eine > 5V1 Zener einsetze? Die Spannungsbegrenzung sollte im normalen Betrieb möglichst nicht aktiv sein, weil die den Mosfet in den linearen Bereich treibt. Das bedeutet unnötige Erwärmung des Mosfets und schlechteren Wirkungsgrad. Deswegen sollte die Spannungsbegrenzung erst bei etwa 42V einsetzen. Das genügt um im Leerlauf auf der Ausgangsseite den Elko zu schützen und um nicht den Niederspannungsbereich zu verlassen.
Michael M. schrieb: > Transformator1 schrieb: > >> Wo liegt das Problem, wenn ich eine >> 5V1 Zener einsetze? > > Die Spannungsbegrenzung sollte im normalen Betrieb möglichst nicht aktiv > sein, weil die den Mosfet in den linearen Bereich treibt. Das bedeutet > unnötige Erwärmung des Mosfets und schlechteren Wirkungsgrad. > Deswegen sollte die Spannungsbegrenzung erst bei etwa 42V einsetzen. Das > genügt um im Leerlauf auf der Ausgangsseite den Elko zu schützen und um > nicht den Niederspannungsbereich zu verlassen. Der MOSFET wird btw. weder im normalen Betrieb (mit Last) noch im Leerlauf warm. Also wird vielleicht doch die 5V1 Zener genügen. Die habe ich nämlich schon eingelötet. Gruß Transformator1
Transformator1 schrieb: > Also wird vielleicht > doch die 5V1 Zener genügen. Die habe ich nämlich schon eingelötet. Ja, dann kannst du es so lassen 👍
Michael M. schrieb: > Transformator1 schrieb: > >> Also wird vielleicht >> doch die 5V1 Zener genügen. Die habe ich nämlich schon eingelötet. > > Ja, dann kannst du es so lassen 👍 Sehr gut :-) Gruß Transformator1
Den NE555 habe ich btw. nicht direkt auf die Platine gelötet, sondern einen IC-Sockel auf die Platine gelötet und den NE555 reingesteckt. Sodass man, falls der 555 mal flöten gehen sollte, dass man ihn gleich ohne mühsames auslöten austauschen kann. Außerdem wird auch ein Überhitzen (weil er ein Halbleiterbauelement ist --> hitzeempfindlich) vermieden. Gruß Transformator1
Transformator1 schrieb: > Den NE555 habe ich btw. nicht direkt > auf die Platine gelötet, sondern einen IC-Sockel auf die Platine gelötet > und den NE555 reingesteckt. Hast du wenigstens eine 8-polige Präzisionsfassung eingesetzt? Die ist nicht nur kontaktfreudiger, sie sieht auch noch besser aus.
Michael M. schrieb: > Transformator1 schrieb: > >> Den NE555 habe ich btw. nicht direkt >> auf die Platine gelötet, sondern einen IC-Sockel auf die Platine gelötet >> und den NE555 reingesteckt. > > Hast du wenigstens eine 8-polige Präzisionsfassung eingesetzt? Die ist > nicht nur kontaktfreudiger, sie sieht auch noch besser aus. Ich habe eine ganz normale IC-Fassung mit Kontaktfedern eingesetzt. Mit der funktioniert es auch, außerdem geht es hauptsächlich um die Funktion und Aussehen - zweitrangig. Der NE555 ist aber sowieso immer drin, wenn die Schaltung gerade in Betrieb ist. Gruß Transformator1
Michael M. schrieb: > Natürlich. Das wurde in dem anderen Thread mit über 200 Beiträgen > bereits erörtert. Aber so ist die Schaltung wenigstens eine > Eigenkonstruktion und stärkt das Selbstbewusstsein des TE. Das ist > manchmal auch wichtig. Außerdem ist ein Boost Converter ohne Feedback auch besser für diese Anwendung, da LED's ja Konstantstrom bevorzugen. Naja, der Strom ist vielleicht nicht 100%ig konstant, aber wenn der LED-Strom steigt, bricht die Spannung etwas zusammen, und das ganze pendelt sich quasi ein. Also hält das den Strom halbwegs konstant. Ich weiß, dass der Thread schon etwas länger "geschlafen" hat, habe halt nur so eine Bemerkung gemacht, dass es in diesem Fall ohne Feedback besser ist. Gruß Transformator1
Transformator1 schrieb: > habe halt nur so eine Bemerkung gemacht, dass es in diesem Fall ohne > Feedback besser ist. Genau. Die Feedbackleitung dient in deinem Fall nur zur Sicherheit. Deswegen schrieb ich ja: Michael M. schrieb: > Die Spannungsbegrenzung sollte im normalen Betrieb möglichst nicht aktiv > sein, weil die den Mosfet in den linearen Bereich treibt. Das bedeutet > unnötige Erwärmung des Mosfets und schlechteren Wirkungsgrad. > Deswegen sollte die Spannungsbegrenzung erst bei etwa 42V einsetzen. Das > genügt um im Leerlauf auf der Ausgangsseite den Elko zu schützen und um > nicht den Niederspannungsbereich zu verlassen.
Transformator1 schrieb:
> Naja, der Strom ist vielleicht nicht 100%ig konstant,
das ist er sowieso nie.
Gruß Transformator1
Bitte melde dich an um einen Beitrag zu schreiben. Anmeldung ist kostenlos und dauert nur eine Minute.
Bestehender Account
Schon ein Account bei Google/GoogleMail? Keine Anmeldung erforderlich!
Mit Google-Account einloggen
Mit Google-Account einloggen
Noch kein Account? Hier anmelden.
































