Forum: Haus & Smart Home Eigenbau Einspeisewechselrichter


Announcement: there is an English version of this forum on EmbDev.net. Posts you create there will be displayed on Mikrocontroller.net and EmbDev.net.
von Dieter (Gast)


Lesenswert?

H. H. schrieb:
> Vor drei Jahren hat er einen Frequenzumrichter zusammengestümpert.

Über 90% im Forum würden nichtmal das so weit schaffen auch wenn diese 
sich dafür über doppelt so viel Zeit für die Realisierung gönnen würden.

Käferlein schrieb:
> Dein Kollege hinz hält das für eine ziemlich dumme Idee. ;)
> Beitrag "Re: Ladungspumpe vor String-Wechselrichter?"
> Ist also eine gute Idee. :)

Das hat gewaltige Einschränkung. Das geht nur für etwas höhere 
Leistungen nur, wenn Du die Ausgangsspannung nicht regeln mußt, also es 
egal ist, ob die Ausgangsspannung nur das doppelte (1,95..1,99 fache) 
ungeregelt sein darf.

Ein großer Pluspunkt ist, dass die Drossel nicht verschleißt wie der 
Elko, der alsbald seinen Low ESR verliert. Die sterben bei gleichem 
Stromdurchsatz drei mal so schnell wie die Elkos/Komdemsatoren in 
normalen Aufwärtswandlern zur Glättung.

von Käferlein (Gast)


Lesenswert?

Dieter schrieb:
> verschleißt wie der
> Elko, der alsbald seinen Low ESR verliert. Die sterben bei gleichem
> Stromdurchsatz drei mal so schnell wie die Elkos/Komdemsatoren in
> normalen Aufwärtswandlern zur Glättung.

Bei den Elkos kann ich keine Erwärmung feststellen.
Ich denke das kommt, weil über den Großteil der Periode
Strom fließt und der Sägezahn nicht bei Null beginnt.
Das ist ein weiterer Vorteil des nicht lückenden Betriebs.

Die im Snubber schon, aber das kann auch Wärmeübertragung
vom 4K7 Widerstand sein, der ja recht nah daneben sitzt.

Dieter schrieb:
> Das hat gewaltige Einschränkung. Das geht nur für etwas höhere
> Leistungen nur, wenn Du die Ausgangsspannung nicht regeln mußt

Die komplette Schaltung mit Shuntwiderstand ist weiter oben.
https://www.mikrocontroller.net/attachment/572269/dcdc-einspeise-20221002.png

Die aktuelle Schaltung zeichne ich dann evtl. zum Wochenende.

von Dieter (Gast)


Lesenswert?

Käferlein schrieb:
> Das ist ein weiterer Vorteil des nicht lückenden Betriebs.

Wenn im nichtlueckenden Betrieb mit Drossel, der Ripple 10% waere, d.h. 
der Elko dabei 100W verarbeitet, wuerden 1000W umgesetzt.

Bei einer Ladungspumpe bei Belastung des Trafos mit 100W Ripple, werden 
nur 100W auf die andere Spannung umgesetzt. D.h. die Kondensatoren 
werden 10x staerker beansprucht fuer gleiche Leistung am Wandlerausgang.

Dann einfach 10x so viel Kondensatoren, bzw. Kapazitaet zu verbauen ist 
keine gute Idee, weil wegen der geringeren Zuverlaessigkeit die 
groesseren Kondensatoren einen ordentlichen Schaden hinterlassen.

von Dieter (Gast)


Lesenswert?

Käferlein schrieb:
> Ich habe diese Schottky
> https://www.farnell.com/datasheets/2722356.pdf

Das ist eine SiC-Diode. Für 1,2kV Sperrspannung sind die Baumaße zu 
klein im Hinblick auf die Isolationsabstände.

> und diesen FET
> https://www.onsemi.com/pdf/datasheet/fdp8d5n10c-d.pdf
> für meinen Einspeisewechselrichter ins Auge gefasst.

Nachdem viele SiC FET sind von den Eigenschaften, sollten MosFET auch 
immer MosFET und nicht FET genannt werden.

Wenn so eine Hochvoltdiode verwendet werden soll, finde ich den MOSFET 
mit nur 100V Maximalspannung wäre ein unharmonische Zusammenstellung. 
Solange es noch eine Experimentierschaltung ist, sollten die Halbleiter 
nicht zu kanpp (also optimiert) gewählt werden. Zum Beispiel mindestens 
das Doppelte des oberen Betriebsspannungstoleranzfeldes.

von Käferlein (Gast)


Lesenswert?

Käferlein schrieb:
> Anbei die Simulationschaltung für den Stromübertrager
> der den Shuntwiderstand ersetzen soll.

Der Stromübertrager ist in der Drainleitung besser aufgehoben.

von Dieter (Gast)


Lesenswert?

Käferlein schrieb:
> Der Stromübertrager ist in der Drainleitung besser aufgehoben.

Dachte alle vier Wicklungen wären auf dem Übertrager. Weil der 
Drainstrom immer gleich dem Sourcestrom würde da kein Unterschied sein.

von Anja G. (Gast)


Lesenswert?

Ich habe noch 2 Fragen zum korrekten Design des HERICs und der Messung 
des Ausgangsstromes:

- Der Ausgangsstrom wird direkt am Netz gemessen, also hinter der 
Gleichtaktdrossel mit hoher Induktivität die das ganze glättet, korrekt? 
Ein eventueller Netzfilter würde dann zwischen Strommessung und Netz 
gesetzt werden?

- Es gibt diverse Varianten der HERIC-Topologie bzw. der beiden FETs die 
aus einer H-Brücke einen HERIC machen, nur welche ist "richtig" bzw. die 
beste? Die simpelste sind einfach 2 MosFETs die "gegeneinander" 
geschaltet sind, also L -> FET -> FET -> N. Dann gibt es eine Version 
mit 2 MosFETs wo jeder zusätzlich eine Diode spendiert bekommen hat, 
also z.B. L -> FET -> Diode -> N, und das ganze noch einmal gespiegelt. 
Wenn ich mal drauf los vermuten müsste hängt das bestimmt mit der 
Effizienz und der Body-Diode zusammen, diese Version ist also 
effizienter? Dann gibt es noch diese Version, allerdings mit einer 
Verbindung dazwischen, also 2 Dioden und 2 MosFETs gegeneinander 
verschaltet und dann an der Stellen zwischen den beiden Dioden und 
zwischen den beiden MosFETs eine Verbindung hergestellt, also L -> FET 
-> X -> Diode -> N, wobei X die Verbindung zum X in der gespiegelten 
Version ist. Den Sinn davon verstehe ich aber überhaupt gar nicht, also 
wo da der Vorteil sein soll. Das macht man aber bestimmt nicht ohne 
Grund.

von Abdul K. (ehydra) Benutzerseite


Lesenswert?

Die Sprache des Elektronikers ist das Schaltbild!

https://lms.ee.hm.edu/~seck/AlleDateien/Allgemeines/VDE2008/Proceedings/ETG_3_3_1_Zacharias.pdf

Sowas wie Bild 11 ?

Im Text steht eine Erklärung


Hans wird es sicher genauer wissen.

von Anja G. (Gast)


Lesenswert?

Abdul K. schrieb:
> Sowas wie Bild 11 ?

Das ist der "normale" HERIC. Da anstelle der Schalter MosFETs verwendet 
werden haben sich einige überlegt, dass man die Diode doch streichen 
kann weil die auch im MosFET drin ist. Und das dritte Design ist dann 
das von dem Bild, nur eben mit einer Verbindung in der Mitte sodass es 
wie ein H aussieht. Die Vor- und Nachteile dieser 3 Varianten sind mir 
noch nicht ganz klar bzw. welche nun die beste ist.

von Abdul K. (ehydra) Benutzerseite


Lesenswert?

Welches "dritte" Design?

Ich persönlich halte nichts von komplizierten Strukturen oder 
Spezialbauelementen. Da müßte sowas schon erhebliche Vorteile bieten.

1% Wirkungsgradunterschied ist ziemlich wurscht. Galvanische Trennung 
aber für mich Pflicht. Als Bastler.

von Hans W. (Firma: Wilhelm.Consulting) (hans-)


Lesenswert?

Bei den Body-Dioden muss man höllisch aufpassen.

Es gibt Transistoren (vor allem bei Modulen) welche extra Dioden verbaut 
haben, damit die Body-Dioden nicht leitend werden.

Dann gibt's Transistoren, bei denen die Body-Dioden einiges aushalten, 
weil sie extra dorthin "gezüchtet" wurden.

Aber normalerweise willst du die niemals nie leitend bekommen, weil die 
ewig brauchen, bis sie wieder sperren.

Dioden/Schalter Kombis sieht man hauptsächlich üblicherweise, wenn sich 
die Spannungspolaritäten ändern können.

2 Transistoren können da ein Problem sein, weil dann die eine Body-Diode 
möglicherweise noch leitend, wenn die Polarität sich ändert.

Abdul K. schrieb:
> 1% Wirkungsgradunterschied ist ziemlich wurscht.

So haben wir als Entwickler auch reagiert... aber der "Markt" wollte nun 
einmal jedes 0.1%... koste es was es wolle... irgendwie verrückt.

Abdul K. schrieb:
> Galvanische Trennung aber für mich Pflicht. Als Bastler.

Wenn du eine kleine Eingangsspannung hast (<100...150V) bis du mit einem 
Trafo ohnehin besser bedient. Das gesamte Design wird da einfach 
wesentlich gutmütiger.

73

von Anja G. (Gast)


Angehängte Dateien:

Lesenswert?

Hans W. schrieb:
> Aber normalerweise willst du die niemals nie leitend bekommen, weil die
> ewig brauchen, bis sie wieder sperren.

Okay dann habe ich das richtig vermutet :)

Abdul K. schrieb:
> Welches "dritte" Design?

Habs mal aufgezeichnet. Sehe den Vorteil zu der Variante ohne 
Querverbindung darin nicht. Oder geht es dabei darum einen 
Half-Bridge-Driver verwenden zu können? Wobei der eine FET dafür 
eigentlich "falsch herum" ist, also müssen doch eigentlich sowieso 2 
separate isolierte Treiber verwendet werden? Oder wie steuert man das am 
besten an?


@Hans: Könntest du zu dieser Frage/Vermutung auch noch was sagen?

Anja G. schrieb:
> - Der Ausgangsstrom wird direkt am Netz gemessen, also hinter der
> Gleichtaktdrossel mit hoher Induktivität die das ganze glättet, korrekt?
> Ein eventueller Netzfilter würde dann zwischen Strommessung und Netz
> gesetzt werden?

von Käferlein (Gast)


Lesenswert?

Anja G. schrieb:
> Variante ohne
> Querverbindung darin

paper ;)

von Käferlein (Gast)


Angehängte Dateien:

Lesenswert?

Dieter schrieb:
> Käferlein schrieb:
>> Der Stromübertrager ist in der Drainleitung besser aufgehoben.
>
> Dachte alle vier Wicklungen wären auf dem Übertrager.

Anbei ein Bild vom Stromübertrager. Die rote Leitung
ist die vom Drain zum Übertrager durch den Ringkern.

von Käferlein (Gast)



Lesenswert?

Nach dem ich erfolgreich den verlustigen Shunt durch den
Stromübertrager ersetzt hatte, wollte ich mir als Belohnung
den FET und die Diode bei farnell bestellen.
Aber is nich, die haben nur bis 17:00 offen. Ist das neu?


Auf den Bildern erkennt man, mit gutem Willen, dass sich
der Wirkungsgrad etwas verbessert hat.
Der FET wird noch gut warm und der Treiber tut was er bei
der gate charge kann ...

von Dieter (Gast)


Lesenswert?

Anja G. schrieb:
> Oder geht es dabei darum einen Half-Bridge-Driver verwenden zu können?

Der Vorteil beim Heric5 ist, dass ein Wandler fuer jede Halbwelle einen 
positive Sinushalbwelle produziert. Die Bruecke dient dann nur noch dem 
Umschalten der Polaritaet.

von Anja G. (Gast)


Lesenswert?

Das was du da beschreibst ist irgendeine andere Schaltung und nicht die 
HERIC-Schaltung.

von Dieter (Gast)


Lesenswert?

Anja G. schrieb:
> Das was du da beschreibst ist irgendeine andere Schaltung und nicht die
> HERIC-Schaltung.

Die Heric6 Schaltung nach Bild 11 war das nicht.

von Käferlein (Gast)


Lesenswert?

https://docs.rs-online.com/7f85/0900766b8138635a.pdf
Wusste gar nicht, dass es den gibt. :)
Die Lösung für mein Treiberproblem.

von Dieter (Gast)


Lesenswert?

Käferlein schrieb:
> Anbei ein Bild vom Stromübertrager.

Der Aufbau sieht von der Seite recht sauber aus.

von Abdul K. (ehydra) Benutzerseite


Lesenswert?

Sehr sauberer Aufbau und du zeigst ja nicht die Unterseite :)

Bei den Treibern gibt es noch wesentlich potenteres Zeuch z.B. DEIC420. 
Brauchst du wirklich so viel Treiberleistung oder schwingt da was? Der 
Koppelfaktor 1 für eine halbe bis ganze Leiterschleife, vergiß das ganz 
schnell mal. Du kannst ja auch einen bipolaren Followertreiber 
nachsetzen: NPN+PNP

Eventuell geht auch die beiden Treiber im IC parallel zu schalten. 
Vorsichtig probieren und den Querstrom beobachten!

von Dieter (Gast)


Lesenswert?

Käferlein schrieb:
> Das ist doch eine gute und machbare Lösung.

Das ergibt als Funktion einen Schaltung die schwingt. Der Anstoß dazu 
kommt über den Zustand des Arduinos und TC zum Start.

Die Strombegrenzung hat aber ein paar Macken. Wenn der obere Übertrager 
in die Nähe der Sättigung kommt, steigt der Strom stärker und das führt 
im unteren Übertrager, der jenseits der Sättigung ist zu einem höheren 
Ausgangssignal und setzt den Treiber zurück. Das würde nicht 
funktionieren, wenn alle Wicklungen auf einem Kern wären. Die 
Strombegrenzung ist auch nicht besonders genau.

Das erinnert mich übrigens an einen Trick zur Verbesserung des 
Joule-Thiefs mittels einem Übertrager und einer Drossel in 
Reihenschaltung. Hierbei wird der Übertrager so ausgelegt, dass dessen 
Sättigungstrom um die Hälfte niedriger der Drossel gewählt wird.

von Käferlein (Gast)



Lesenswert?

Abdul K. schrieb:
> die Unterseite

anbei. Links ist Baustelle rechts so weit fertig.
Die grüne angebrutzelte Leitung geht zum 6R8 am Gate.
Für manche Experimente ist es ganz gut das Gate abtrennen
zu können.
Das Poti ist provisorisch am "Modulationseingang".
Die graue Leitung kann ich nur wärmstes empfehlen.
Es ist diese hier:
https://de.rs-online.com/web/p/schaltdraht/2077151/
Hatte ich mir ursprünglich für meine Telefonanlage gekauft,
weil ich da einige Relais zusätzlich eingebaut hatte.
Die Isolierung ist lötkolbensicher.

Abdul K. schrieb:
> z.B. DEIC420.

Sollte dann schon was TC4427 kompatibles sein.

Abdul K. schrieb:
> Brauchst du wirklich so viel Treiberleistung

Vergleiche die Datenblätter vom Treiber und dem FET, die
Schaltzeiten hast du in der Simu.
Ich hatte mit 30KHz gerechnet, nun ist das drei bis vier mal
so hoch.

Abdul K. schrieb:
> Der
> Koppelfaktor

Ist mir in der Drainleitung egal.

Abdul K. schrieb:
> Du kannst ja auch einen bipolaren Followertreiber
> nachsetzen: NPN+PNP

So ein toller Treiber und dann Emitterfolger wie in den 90gern?
Das wäre der Gang nach Canossa.

Abdul K. schrieb:
> Eventuell geht auch die beiden Treiber im IC parallel zu schalten.

Das geht nicht, weil da Schmitt-Trigger Eingänge sind die leicht
unterschiedliche Schaltpunkte haben. Der TC4424A ist doppelt
so stark. Also bestelle ich den mit.
Die zweite Hälfte ist als Ladungspumpe verplant. Die brauche ich,
für einen FET als Schalter um einen Widerstand zu überbrücken
zum Elkos laden beim Anschalten an den Akku.

Dank des genialen Synchrongleichrichters brauche ich mich da
netzseitig um nichts zu kümmern und kann sogar flinke Sicherungen
einsetzen.

Dieter schrieb:
> Wenn der obere Übertrager
> in die Nähe der Sättigung kommt, steigt der Strom stärker und das führt
> im unteren Übertrager, der jenseits der Sättigung ist zu einem höheren
> Ausgangssignal und setzt den Treiber zurück.

So soll es sein.
Ich habe ein paar Ringkerne in der Shuntversion auf Sättigung
getestet. Die ungeeigneten Kerne erreichen bei gleicher
Windungszahl eine deutlich höhere Induktivität. Die Kerne
für Buck-Converter sind durchweg gut geeignete Kandidaten,
weil gleichstromtauglich.

von Abdul K. (ehydra) Benutzerseite


Lesenswert?

Bei drei Handlungssträngen mittlerweile, hab ich keine Ahnung welchen 
MOSFET du gerade verwendest.

Zetex hat sehr potente BJT. Das ist die Firma mit den besonders dünnen 
Wafern.

Zum TC44xx gibt es ja etliche pinkompatible Typ. digikey hat nette 
Querverweise auf der jeweiligen Produktseite.

von Käferlein (Gast)


Lesenswert?

Abdul K. schrieb:
> Zum TC44xx

Bestellung bei Farnell ist gestern raus. TC4424A, FDP8D5N10C
und die GB01SLT. Letztere leider smd.

von Microwave (Gast)


Lesenswert?

Wow, alles hätte ich mich getraut nur nicht das. Heftig mutig was ihr 
hier fabriziert/fabriziert habt. :O
Ich getraue mich schon nicht den Spannungsverlauf an meiner Steckdose zu 
oszilloskopieren, ohne ausgewiesene 600V CATII oder noch besser CATIII 
Tastköpfe (welche ich leider nicht habe).
Aber ihr messt euch mit dem live Netz als Bastelprojekt, läuft =D

Käferlein schrieb:
> Wenn ich mir den Netztrapetz so ansehe

Da ist jetzt also so eine Netzmessung, wie ich das seit Jahren schon mal 
sehen will und glaubs noch nie echt gesehen habe. Das sieht ja chrazy 
sch****e aus....wie eine Kuh das drei mal widergekäut hätte und dann 
wieder ausgespuckt.
Würde ich soetwas messen, würde ich glaubs nur noch voller Verachtung 
auf die betreffende Steckdose(n) (und die Hausverteilung etc.) schauen, 
angesichts dem was einem da für Müll angedreht wird.

Hans W. schrieb:
> Mitunter
> "fehlen" da z.B Halbwellen.

Weil grad in dem Moment eine Lücke war im Leistungsfluss, weil ein 
Leistungsschalter in der Verteilung grad zwischen 2 Schaltzuständen war? 
Oder wie würden sonst noch Halbwellen fehlen können?

Käferlein schrieb:
> Anja G. schrieb:
>> Du speist aktuell immer nur dann ein wenn die
>> Netzspannung am höchsten ist?
>
> Momentan 1900µs symmetrisch zum Scheitel.
> Werde aber auf 3333µs gehen weil das ein gebräuchlicher
> Wert ist.

Das liest sich in meiner Meinung aber schon leicht kriminell^^ Aber ist 
(quasi?) Standard wenn es sogar da einen gebräuchlichen Wert gibt??

Alt G. schrieb:
> Ich frag mich auch ob ich auf die ganze H-brücke verzichten kann wenn
> ich nur eine halbwelle einspeise

Das gibt (neben Harmonischen..?) noch DC Anteil im Netz welcher zur 
Sättigung führen kann beim Verteiltrafo. Auch nicht sooo sehr nett :)

Käferlein schrieb:
> Es gibt bei dem Einspeisegleichrichter keinen Zwischenkreis
> dessen Spannung du glätten kannst.
> Das ist ein Synchrongleichrichter der weitestgehend dem
> Netzsinus folgt.

Sory, wenn ich rasch frage, aber werum ist das ein 
Einspeise*gleichrichter*? Ich hätte gedacht es sein ein 
Einspeise*wechselrichter*? Wenn man hier so alles mal sich durchliest 
dann ist das Fazit dass es grundsätzlich mal ein fremdgeführter 
Stromrichter ist. Lustiges Konzept aber, ob man das echt auch 
missbrauchen kann zur Speisung von einem Schwingkreis anstatt dem Netz? 
==> brb, falstad rasch vorglühen =)

Und jetzt mal noch eine grundsätzliche Frage: Ich kenne das mit dem 
Einspeisen vorallem beim Synchrongenerator im Kraftwerk, welcher auf das 
Netz speist. Dabei wird aufsynchronisiert und dann zur Leistungsabgabe 
in das Netz die Generatorspannung um ein paar (zig) Grad vorlaufend 
gemacht gegenüber dem Netz. Dann fängt der Einspeisestrom an zu 
fliessen.

Aber hier, bei euren Wechselrichtern, wo ist da die Phasenverschiebung 
zwischen euren Brückenspannungen und dem, say, Anschlusspunkt am 
Verteiltrafo? Und wie würdet ihr Verschiebungsblindleistung 
abgeben/aufnehmen?

Sory wenn meine Fragen zu bescheuert sind =\

Lustig, HERIC kannte ich gar noch nicht. GaN FET habe ich noch nie 
verbaut, und auch nicht SiC. Die Zeit rennt, ich muss viel nachholen xD

Viel Spass und Erfolg weiterhin, auch Anja G. mit dem professionellen 
Konzept.
Und denkt halt immer ein bisschen dran welche Surges erlaubt sind (und 
drum kommen können) im Hausnetz (CATII) oder sogar im Industriellen Netz 
(CATIII afaik).

Grüsse - Microwave

von Käferlein (Gast)


Lesenswert?

Microwave schrieb:
> Und jetzt mal noch eine grundsätzliche Frage: Ich kenne das mit dem
> Einspeisen vorallem beim Synchrongenerator im Kraftwerk, welcher auf das
> Netz speist. Dabei wird aufsynchronisiert und dann zur Leistungsabgabe
> in das Netz die Generatorspannung um ein paar (zig) Grad vorlaufend
> gemacht gegenüber dem Netz. Dann fängt der Einspeisestrom an zu
> fliessen.

Das wäre die 4 Quadranten betrieb.
Ein D-Amp würde so arbeiten, auch die Pur-Sin-Wave
12VDC auf 230VAC Wechselrichter arbeiten so.
Das sind mit PWM angesteuerte Vollbrücken.
Ist eine völlig andere Kiste. Wenn du damit einspeisen
willst, wird es richtig haarig, ist aber auch möglich.
Du kannst damit dem Netz einen Sinus aufzwingen.

Das Prinzip der Einspeisewechselrichter hier ist ein anderes.
Das sind asynchrone Buck-Converter für jede Halbwelle.
Betrachte einfach mal eine Gleichspannung am Ausgang des Buck.
Ist sie kleiner als die Eingangsspannung, kann der Buck
versuchen sie durch einen Strom höher zu machen.
Ist die Ausgangsspannung größer als die Eingangsspannung des
Buck, passiert einfach nichts.

Bei der Einspeisung mit einem Buck brauchst du folglich eine
höhere Eingangsspannung als der Spitzenwert der Netzspannung.
Das ist die Zwischenkreisspannung.
Einspeisen tust du einfach indem du versuchst die positive
Halbwelle mit einem  Strom zu vergrößern. Das bedeutet du
unterstützt sie.
Das gleiche Spiel mit der negativen Halbwelle.
Du bist jedoch nicht in der Lage die Kurvenform zu verändern,
sprich ihr einen Sinus aufzuzwingen.
Du hast hier also Buck Converter in einer H-Brücke.

Microwave schrieb:
> Sory, wenn ich rasch frage, aber werum ist das ein
> Einspeise*gleichrichter*? Ich hätte gedacht es sein ein
> Einspeise*wechselrichter*?

Einen Gleichrichter mit (Body-) Dioden kannst du nur belasten.
Legst du eine höhere Spannung als die Eingangsspannung dran,
fließt kein Strom.
Bei einem Synchrongleichrichter ist das anders. Da leiten
die FETs passend zu den Halbwellen und überbrücken für
diese Zeit die (Body-) Dioden. Mit diesem Gleichrichter
kannst du nicht nur be-, sondern auch entlasten, sprich
einspeisen.
Die Ausgangsspannung entspricht der gleichgerichteten
Netzspannung.
Deswegen betrachte ich das Ding als Einspeisegleichrichter.
So ein Gleichrichter benötigt eine Drossel zwischen zwischen
Gleichrichterausgang und Kondensator oder eine elektronische
Ersatzschaltung dafür.

von Käferlein (Gast)


Lesenswert?

Käferlein schrieb:
> Das wäre die 4 Quadranten Betrieb.

Das wäre der 4 Quadranten Betrieb.

Käferlein schrieb:
> So ein Gleichrichter benötigt eine Drossel zwischen zwischen
> Gleichrichterausgang und Kondensator oder eine elektronische
> Ersatzschaltung dafür.

So ein Gleichrichter benötigt eine Drossel zwischen
Gleichrichterausgang und Kondensator oder eine elektronische
Ersatzschaltung dafür.

Das ist die Anordnung, die ich gewählt habe.

von Käferlein (Gast)


Angehängte Dateien:

Lesenswert?

Alt G. schrieb:
> Du brauchst massig analogread im loop. Die sind xtrem langsam.
>
> Der nulldurchgangs loop muss so schnell und einfach wie möglich sein um
> jitter zu minimieren.
> Sachen wie batteriespannung kannst du in der wartezeit nach
> nulldurchgang machen.

Ich habe deinen Rat befolgt. Der Jitter ist nun,
trotz pollen, nahezu verschwunden. Danke. :)
Die analogRead Abfragen habe ich auf den Scheitelpunkt verlegt.
Die Hardware ist entsprechend angepasst.
(Und kann eigentlich auch ohne Arduino ...) ;)
Als Nulldurchgangsdetektor verwende ich jetzt einen BJT der
D2, den Interruptpin ansteuert.
Damit ist die Hardware zumindest schonmal interruptfähig.
Aktueller Sketch anbei.

> Der IR ist keine hexerei.
Doch für mich schon.
Selbst wenn ich per interrupt mir den Nulldurchgang hole,
sind da ja noch die Monoflops deren Zeitkonstanten
loopabhängig sind.
Ich sehe da für den IR momentan keinen Lösungsweg.

von Käferlein (Gast)


Angehängte Dateien:

Lesenswert?

Nochmal zum Thema sinusförmige vs rechteckförmige Stromeinspeisung.

Ich habe die Kurvenform der Leistungs-Momentanwerte aufgezeichnet.

Für die sinusförmige Stromeinspeisung ist die Momentanleistung
gleich sin(U)*sin(I) und das gibt eine Glockenkurve für jede
Halbwelle.

Für die rechteckförmige Konstantstromeinspeisung ist die
Momentanleistung gleich sin(U)*1
und das gibt eine Sinushalbwelle für jede Halbwelle.

Während sich ein Sinus deutlich von einem Rechteck unterscheidet,
ist der Unterschied durch die Multiplikation mit der Netzspannung
gar nicht mal mehr so groß.

Was bei der Sinuseinspeisung auffällt, ist die ausgeprägte
"Wolm". Links und rechts der Nulldurchgänge wird praktisch
nichts eingespeist.
https://de.wikipedia.org/wiki/Datei:Glockenteile.jpg

Wenn man bei der Konstantstromeinspeisung etwa plus minus
20Grad ausspart, kommt man der Sinuseinspeisung sehr nah.

Die Lücken, die der Einspeisegleichrichter hat, stören praktisch
gar nicht und sind sogar erwünscht wenn man sich der
Sinusstromeinspeisung nähern möchte.
Hier spielt mir die technische Ausführung in die Hände,
das kommt mir sehr entgegen.

Also Konstantstromeinspeisung mit 2ms Lücke bei den Nulldurchgängen
ist das angestrebte Ziel.

von Abdul K. (ehydra) Benutzerseite


Lesenswert?

Deswegen sind die kräftigeren WR ja auch alle dreiphasig, da ist der 
Lastfluß über die Periode immer 1.

von Alt G. (altgr)


Lesenswert?

Käferlein schrieb:
> Ich sehe da für den IR momentan keinen Lösungsweg.

Das doppelspacing, auch redditspacing genannt, im code ist mühsam.

Hast du denn hardware die beim nulldurchgang einen pin von 0 auf 5V oder 
umgekehrt bringt?

Deklaration:
volatile unsigned long starts;
volatile bool has_ir;
-> OHNE VOLATILE LÄUFT DAS NICHT !
-> Muttu starts deklaration ändern.
-> sonst optimiert der compiler deine variable weg.

im interrupthandler:
{
  starts = micros();
  has_ir = true;
}

Dann weisst du ob ein interrupt war, und welche zeit er war.

Das
if(nulldurchgangflanke) //das else nach dem if (!

wird dann zu
if (has_ir)
{
  has_ir = false;
  nulldurchgangs = HIGH;

Bei welcher flanke der IR kommen soll entscheidest du beim attach, 
rising, falling oder both.

von Alt G. (altgr)


Lesenswert?

Für das redditspacing kannst du nichts, das war die "codeansicht".

Du hast 5 mal "if(!nulldurchgangflanke)".
Das macht den code ziemlich unverständlich, ich seh da nicht durch.

von Käferlein (Gast)



Lesenswert?

Alt G. schrieb:
> Hast du denn hardware die beim nulldurchgang einen pin von 0 auf 5V oder
> umgekehrt bringt?

Für den Nulldurchgang habe ich mir etwas ganz Besonderes überlegt.

Zum Einen geht er vom Opto über einen Entkopplungswiderstand
zum Analogpin.
Zum Anderen über einen Entkopplungswiderstand R6 zur Basis
von Q1.
Wie du im Oszillogramm sehen kannst, ist der Nullpunkt etwas
rund und schlecht detektierbar. Deshalb nutze ich die steile
Flanke links und rechts neben dem Nullpunkt.
Ab 0,5V hat die Flankensteilheit ihr Maximum. Dort schaltet
dann auch der Transistor Q1.
Da der Transistor aus der Sättigung kommt, entprellt er den
Umschaltpunkt außerdem.

Um die Flanke sauber zu halten, ist eingangsseitig ein
Tiefpass aus R1 C1 dem Messgleichrichter vorgeschaltet.
Dieser verzögert den Nulldurchgang um 22K*22n=0,5ms

Der Schaltpunkt für den Transistor liegt eben diese 0,5ms
vor dem Schaltpunkt. Beide Zeiten sind entgegengesetzt und
heben sich auf.

An D2 ist damit die steigende Flanke ziemlich treffgenau und
störsicher im Nulldurchgang.

Alt G. schrieb:
> Deklaration:

Vielen Dank, ich werde das Versuchen umzusetzen.

von Käferlein (Gast)


Lesenswert?

Alt G. schrieb:
> Das macht den code ziemlich unverständlich, ich seh da nicht durch.

Warte mal bitte, bin dabei den zu überarbeiten.
Erstmal probiere ich den IR.

von Käferlein (Gast)



Lesenswert?

Alt G. schrieb:
> Du hast

Ich habe den Code nun vereinfacht und interrupttauglich
gemacht.
Die Polling und die Interruptversionen sind angefügt.

Ich kann beim Jitter keinen Unterschied erkennen.

Die Interruptversion generiert sporadisch Impulse
die nicht akzeptabel sind. Zum Glück bei abgelötetem
Gate gesehen. Puh!
Wo liegt da jetzt der Fehler?

Ich tendiere doch sehr zum Polling. ;)

von Hans W. (Firma: Wilhelm.Consulting) (hans-)


Lesenswert?

Käferlein schrieb:
> Während sich ein Sinus deutlich von einem Rechteck unterscheidet

Das ist der springende Punkt. Du sollst einen sinus einspeisen!

Bei einem einzigen 50w Inverter sicher nicht das riesen Thema, aber bei 
vielen durchaus!

Und es geht nicht um die Leistung, sondern um den Strom! Bei >75A pro 
Phase geht's dann auch um die Spannung...

73

von Käferlein (Gast)


Lesenswert?

Hans W. schrieb:
> Das ist der springende Punkt.

Du hast den Satz nicht zu Ende gelesen.
Ich sehe da bösen Willen deinerseits.

Käferlein schrieb:
> Während sich ein Sinus deutlich von einem Rechteck unterscheidet,
> ist der Unterschied durch die Multiplikation mit der Netzspannung
> gar nicht mal mehr so groß.

Hans W. schrieb:
> Bei einem einzigen 50w Inverter sicher nicht das riesen Thema, aber bei
> vielen durchaus!
>
> Und es geht nicht um die Leistung, sondern um den Strom! Bei >75A pro
> Phase geht's dann auch um die Spannung...

Ohne Frage machen diese "Buck-Einspeisewechselrichter", über die
wir alle hier diskutieren, das Netz weich.
Ist aber nicht meine Aufgabe da Obergrenzen für die Einspeiseleistung
zu ziehen.

von Alt G. (altgr)


Lesenswert?

Käferlein schrieb:
> Ich kann beim Jitter keinen Unterschied erkennen.

Das heisst deine polling version ist schnell genug.

> Die Interruptversion generiert sporadisch Impulse
> die nicht akzeptabel sind.

Ich empfehle das toggeln eines testpin im interrupt.
Dann mit KO auf fehltrigger untersuchen.
Fehltrigger sind NICHT akzeptabel.

> Ich tendiere doch sehr zum Polling. ;)

Durchaus akzeptabel.

> Wo liegt da jetzt der Fehler?

Ferndiagnose ist immer schwierig.
Was mir auffällt:
1
scheitelmonoflop = (micros()-startzeit >= 0) && (micros()-startzeit <= 5000);
warum liest du 2 mal micros()?
Mach so:
1
acttime = micros();
2
scheitelmonoflop = (acttime-startzeit >= 0) && (acttime-startzeit <= 5000);
Oder noch besser:
1
acttime = micros() - startzeit;
2
scheitelmonoflop = (acttime >= 0) && (acttime <= 5000);

Und
1
//DC-DC-Converter Start    
2
  acttime = micros() - startzeit;
3
  dcdcan = (acttime >= 1000) && (acttime <= 9000) && !lo;
4
  dcdcaus = !dcdcan || lo;

Die ganze monoflop geschichte ist auch sehr kompliziert.
Ich würde das monoflop flag im interrupt zurücksetzen und dann nur auf 
eine zeit testen.
1
// ISR
2
void nulldurchgang() 
3
{
4
  startzeit = micros();
5
  monoflop_flag = false;
6
}
7
8
// Loop
9
if (!monoflop_flag)
10
{
11
  acttime = micros() - startzeit;
12
  if (acttime >= 5000) 
13
  {
14
    monoflop_flag = true;
15
    amscheitelpunktlesen();
16
  }
17
}

Geht auch mit polling.
1
  if(nulldurchgangflanke == HIGH)
2
  {
3
    startzeit = micros();
4
    monoflop_flag = false;
5
  }

von Alt G. (altgr)


Lesenswert?

Was anderes,
ist der interne pullup an pin2 nicht zu schwach für deine schaltung?

von Alt G. (altgr)


Angehängte Dateien:

Lesenswert?

Hab deine code mal laufenlassen und abgeändert :)

Den modulationspin hab ich entfernt, den pin hab ich für 50hz netz 
simulation gebraucht. Du kannst das ganze "ct2_init" zeugs löschen. Bei 
mir simuliert eine brücke pin3 zu pin2 das netz.

Die "lo" variable hab ich false gesetzt weil ich nicht das ganze 
spannungszeugs simulieren wollte, du musst das "lo = false;" 
auskommentieren.

Den scheitelpunkt delay hab ich auf 4800 verringert dass das ganze schön 
symmetrisch wird. Die analogread brauchen offenbar 400us.

Anbei vereinfachte poll und ir versionen die bei mir soweit laufen.

von Käferlein (Gast)


Lesenswert?

Alt G. schrieb:
> Hab deine code mal laufenlassen und abgeändert :)

Du bist genial !!! Vielen lieben Dank dafür.
Die Interruptversion läuft sauber. :)
Ich muss das ganze jetzt in Ruhe nachvollziehen und
davon lernen.

Alt G. schrieb:
> Was anderes,
> ist der interne pullup an pin2 nicht zu schwach für deine schaltung?

Ja.
Im Betrieb spuckt der Leistungsteil da rein. Hört sich an
wie Fehlzündungen. 1nF zwischen Pin2 und GND, die günstigerweise
direkt nebeneinander liegen, beseitigt das.
Ich werde einen externen Pullup anbringen.

von Alt G. (altgr)


Lesenswert?

Käferlein schrieb:
> Die Interruptversion läuft sauber. :)

Wunderbar!
Peinlich, aber ich hab bei der IR version das "volatile" vergessen.
1
volatile bool scheitelpunkt_flag;
2
volatile unsigned long startzeit;

von Hans W. (Firma: Wilhelm.Consulting) (hans-)


Lesenswert?

Käferlein schrieb:
> Ohne Frage machen diese "Buck-Einspeisewechselrichter", über die
> wir alle hier diskutieren, das Netz weich.
> Ist aber nicht meine Aufgabe da Obergrenzen für die Einspeiseleistung
> zu ziehen.

Du hast 12V... Wo soll das buck sein?
Was du hast ist ein stink normaler flyback den du mit einer peak-current 
"Regelung" versehen hast um einen möglichst schlechten Wirkungsgrad zu 
bekommen.

Aber gut...

Und weich machen tut's da Netz auch nicht. Du erzeugst nur zusätzliche 
Wärme in den Netzfiltern in den Gerätschaften in deiner Umgebung.

Wie gesagt, so macht man das nicht.

Zum "lernen" würde ich noch sagen i.O. aber euer Aufwand ist dafür schon 
viel zu hoch.. lieber einen (!) transistor mehr und ihr hättet auf einen 
schlag 10% höheren Wirkungsgrad, könntet mpp machen usw...

73

von Käferlein (Gast)


Lesenswert?

Hans W. schrieb:
> Wo soll das buck sein?

https://lms.ee.hm.edu/~seck/AlleDateien/Allgemeines/VDE2008/Proceedings/ETG_3_3_1_Zacharias.pdf

Du erkennst nicht den Buck in der H-Brücke aus Bild 9?
Das ist Einspeisegleichrichter und Buck in einer H-Brücke vereint.

Für dieses Konzept würde ich noch einen dcdc-Converter benötigen,
der mir die 12V (Batterie) auf die Zwischenkreisspannung convertiert.
Das wäre dann in meinem Fall Sperrwandler --> Zwischenkreis
--> Buck-H-Brücke. Den Aufwand wollte ich nicht treiben.

Bei Meinem Konzept übernimmt der Sperrwandler die Aufgabe
des Buck mit, und die H-Brücke arbeitet als reiner
Einspeisegleichrichter ungetaktet.

von Abdul K. (ehydra) Benutzerseite


Lesenswert?

Ist es denn nun mit dem stärkeren TC4424 besser geworden?

von Käferlein (Gast)



Lesenswert?

Abdul K. schrieb:
> Ist es denn nun mit dem stärkeren TC4424 besser geworden?

Ja. Etwas besserer Wirkungsgrad, sonnst gleich geblieben.
Die Schaltung ist also reproduzierbar.

Was glaubst du was der neue FET gebracht hat?

von Abdul K. (ehydra) Benutzerseite


Lesenswert?

Woher soll ich das wissen oder ist das ne rhetorische Frage?

Welchen Wirkungsgrad hast du nun? Die vorsintflutlichen deinigen 
Messgeräte sind ja von unbekannter Genauigkeit.

Wenn du mich echt befragen würdest, müßte ich ne Rechnung schreiben und 
die Nacht mit LTspice verbringen.

von Käferlein (Gast)


Angehängte Dateien:

Lesenswert?

Abdul K. schrieb:
> Woher soll ich das wissen

Dazu später mehr.

Abdul K. schrieb:
> Welchen Wirkungsgrad hast du nun? Die vorsintflutlichen

Die Frage überrascht mich jetzt doch.

5A*12V=60W DC-Eingangsleistung
48W AC-Ausgangswirkleistung

100%*48W/60W = 80%

Meanwell erreicht mit dem Übertrager 87,5%.
Wenn ich da in die Nähe komme, ist das gut.
Mit über 80% bin ich aber schon glücklich.
Und Ich steigere mich stetig. :)

von Hans W. (Firma: Wilhelm.Consulting) (hans-)


Lesenswert?

Käferlein schrieb:
> Mit über 80% bin ich aber schon glücklich.

Das ist tatsächlich ziemlich gut für den Ansatz!

Aber gut mit den Transistoren und der brachialen Ansteuerung bleiben 
halt nur mehr die grundlegenden Probleme über....

73

von H. H. (Gast)


Lesenswert?

Hans W. schrieb:
> Käferlein schrieb:
>> Mit über 80% bin ich aber schon glücklich.
>
> Das ist tatsächlich ziemlich gut für den Ansatz!
>
> Aber gut mit den Transistoren und der brachialen Ansteuerung bleiben
> halt nur mehr die grundlegenden Probleme über....

Ein Auto lässt sich viel billiger und sparsamer bauen, wenn man die 
StVZO ignoriert...

von Käferlein (Gast)


Lesenswert?

Der Wirkungsgrad ist unabhängig von der eingespeisten Stromkurverform.

Hans W. schrieb:
> Aber gut mit den Transistoren

Es ist nur ein Transistor und die Herren aus dem Elfenbeinturm
hatten genug Gelegenheit für hochkarätige Vorschläge. ;)

Wobei ... der Aufbau ist so servicefreundlich, dass ich da ruck
zuck austauschen kann.

von DoS (Gast)


Lesenswert?

Anja G. schrieb:
> Würde es etwas bringen beim Boost-Converter und am unteren Teil
> der H-Brücke die neuen LMG342xR030 FETs von TI zu verbauen? Diese soll
> besonders schnell schalten können und so Schaltverluste minimieren
> können. Dazu sind diese noch besonders einfach anzusteuern, man braucht
> keinen Treiber sondern muss nur ein digitales Signal zur Verfügung
> stellen. Außerdem haben diese diverse Schutzschaltungen integriert.
> Nachteil: Solche schnellen Schaltgeschwindigkeiten von 150V/ns sind wohl
> nicht ohne (Stichwort EMV)...
Ich habe mit den Bauteilen einen 3-Phasen-ANPC-5-Level-Wechselrichter 
gebaut. EMV ist eine Frage des Layouts. Ich habe ein 8-Layer-Design 
gemacht, das einzige was beim ersten Design in der EMV-Halle suchtbar 
war war das zugekaufte DSP-Modul. Das dU/dt müssen die Isolatoren ab 
können, aber das können inzwischen auch viele.

Anja G. schrieb:
> Laut einigen Papers wurden mit solchen GaN-FETs in Boost-Convertern über
> 98% Effizienz unter bestimmten Bedingungen erreicht.
Kann ich bestätigen. Gemessen mit einem Yokogawa Poweranalyser 99% bei 
hoher DC-Spannung und Last. Das Besondere: bei 1% Verlusten ging 6kW 
passiv, ohne Lüfter, knapp 9kW mit Lüfter.

Anja G. schrieb:
> Kann eine Software wie LTSpice oder Proteus soetwas eigentlich
> vernünftig simulieren?
Das sollte schon wegen dem Verhalten der Induktivitäten nicht gut gehen.

von Käferlein (Gast)


Lesenswert?

Alt G. schrieb:
> Ferndiagnose ist immer schwierig.
> Was mir auffällt:
> scheitelmonoflop = (micros()-startzeit >= 0) && (micros()-startzeit <=
> 5000);
> warum liest du 2 mal micros()?

Weil ich dachte, dass der Wert innerhalb der Verknüpfung gleichbleibt.
DAS ist der Fehler, der den Glitch erzeugt!

> Oder noch besser:acttime = micros() - startzeit;
> scheitelmonoflop = (acttime >= 0) && (acttime <= 5000);

Perfekt, danke. :)

von Käferlein (Gast)


Lesenswert?

DoS schrieb:
> Kann ich bestätigen. Gemessen mit einem Yokogawa Poweranalyser 99% bei
> hoher DC-Spannung und Last.

Wie bekommt man denn die Verluste der Induktivität unter 1%?

von Hans W. (Firma: Wilhelm.Consulting) (hans-)


Lesenswert?

Käferlein schrieb:
> DoS schrieb:
>
>> Kann ich bestätigen. Gemessen mit einem Yokogawa Poweranalyser 99% bei
>> hoher DC-Spannung und Last.
>
> Wie bekommt man denn die Verluste der Induktivität unter 1%?

Indem man sie entsprechend auswählt/designed.

Sendust Kerne z.B. oder spezielle Luftspaltgeometie... Da gibt's viele 
Möglichkeiten.

73

von Käferlein (Gast)


Lesenswert?

Hans W. schrieb:
> Indem man sie entsprechend auswählt/designed.

Warum sucht Meanwell nicht entsprechend aus?
Der Wirkungsgrad würde etwa 10% steigen.
Und ich hätte jetzt über 90% Wirkungsgrad.

Auch bei den GMI und den 12V auf 230V Convertern
ist das Wirkungsgradproblem hauptsächlich der Übertrager.

Wundert mich, wo es da doch so viele Möglichkeiten gibt. ;)

von Abdul K. (ehydra) Benutzerseite


Lesenswert?

Wenn du von 12V auf 24V gehst, hast du geschätzt schon 5% mehr 
Wirkungsgrad.

von Hans W. (Firma: Wilhelm.Consulting) (hans-)


Lesenswert?

Käferlein schrieb:
> Warum sucht Meanwell nicht entsprechend aus?
> Der Wirkungsgrad würde etwa 10% steigen.
> Und ich hätte jetzt über 90% Wirkungsgrad.

Beim Flyback ist das keine Option.
Das ist ein grundsätzliches Problem!

BH Kurve und so...

73

von Käferlein (Gast)


Lesenswert?

Hans W. schrieb:
> Beim Flyback ist das keine Option.
> Das ist ein grundsätzliches Problem!

Käferlein schrieb:
> Auch bei den GMI und den 12V auf 230V Convertern
> ist das Wirkungsgradproblem hauptsächlich der Übertrager.

Das sind keine Flyback.

von Käferlein (Gast)


Lesenswert?

Hans W. schrieb:
> Beim Flyback ist das keine Option.
> Das ist ein grundsätzliches Problem!

... Und Meanwell sucht sich bestimmt das mieseste Konzept aus.  ;)

von Hans W. (Firma: Wilhelm.Consulting) (hans-)


Lesenswert?

Die machen das auch sicher quasi-resonant. Daher sind die noch etwas 
besser als du. Wobei du schon ganz gut dabei bist...

So ein phase shifter geht bis so 95% würde ich sagen..  da muss aber 
viel stimmen. Von <75V oder so ist das aber schon ziemlich Hardcore...

73

von Käferlein (Gast)


Angehängte Dateien:

Lesenswert?

Alt G. schrieb:
> Wunderbar!

Kommt noch besser!
Ich habe jetzt das Signal um den dcdc-converter zu modulieren.
Ab Zeile 190 über 1K5 100nF Tiefpass.
Sieht auch stabil aus, Timing mit KO eingestellt.
Damit steht dann der Leistungssteuerung über den Arduino
nichts mehr im Wege. :)

von Alt G. (altgr)


Lesenswert?

Auf welcher frequenz schwingt dein dings denn?
Welche frequenz macht analogwrite() das ja pwm ist?
Wieviele analogwrite pulse pro 10ms?

Analogwrite hat "PWM-Frequenz von 490 Hz (Pin D3, D9, D10 und D11) bzw. 
980 Hz (Pin D5 und D6)". In 10ms für eine sinushalbwelle hast du also 5 
analogwrite pulse um die leistung auf halbsinus anzupassen. Das wäre 
ohne "1K5 100nF Tiefpass" schon kritisch.

Entweder du machst analogwrite pwm frequenz 64khz (kann man) oder du 
verwendest den LBTQ-clone der einen richtigen DA drauf hat.

Funktioniert die leistungsregelung über den modulations-pin eingentlich 
sauber? Ist das halbwegs linear?

Ich würde eine 2-stufen system machen. Einmal volle leistung, einmal 
halbe leistung. Dann beim halbsinuns erste 10% nichts, bis 30% halbe 
leistung, bis 70% volle leistung, bis 90% halbe leisung. Geschäzt, nicht 
gerechnet.

Ein 64khz pwm an pin3 würde so aussehen (ungetestet):
1
#define PWM_CT2    3 //OC2B
2
void ct2_init()  // in setup ausführen
3
{
4
  pinMode(PWM_CT2, OUTPUT);
5
  TCCR2A = (1 << COM2B1) | (1 << WGM21) | (1 << WGM20); // mode 3
6
  TCCR2B = (1 << CS20) ;   // no prescaling
7
}
8
9
analogwrite64(uint8_t in) // 0 bis 255
10
{
11
  OCR2B = in; // pwm value 
12
}

von Alt G. (altgr)


Lesenswert?

Ich hatte mal getestet wie man mit CT1 ein pwm signal mit einstellbarer 
ON und einstellbarer OFF zeit macht. Das geht durchaus.
Das heisst der arduino kann beides regeln, sowohl magnetisierung wie 
auch pause. Max pwm frequenz 64 KHZ, min PWM 244 HZ (4ms gap).
Mit entsprechend geringerer auflösung geht auch 128khz oder mehr.

Sowas wäre für eine leistungsregelung viel besser geeignet. Mir sind 
aber die kriterien für ON zeit und OFF zeit nicht klar.

Dafür würd ich aber einen eigenen thread machen, dieser hier ist total 
zugemüllt.

von Käferlein (Gast)


Lesenswert?

Alt G. schrieb:
> Auf welcher frequenz schwingt dein dings denn?

Etwa 125KHz für die 50W.

Alt G. schrieb:
> Analogwrite hat "PWM-Frequenz von 490 Hz

Nein, ich habe an Pin 3 und Pin 11 61KHz
Siehe Zeilen 3 und 69 im Code.
Beitrag "Re: Eigenbau Einspeisewechselrichter"

Alt G. schrieb:
> Funktioniert die leistungsregelung über den modulations-pin eingentlich
> sauber? Ist das halbwegs linear?

Ja, funktioniert wunderbar.
Ich muss leider beide Seiten Modulieren.
Für die Ausschaltzeit brauche ich einen gesteuerten
Stromspiegel.
Ich baue gerade um vom analogen Hüllkurvendemodulator auf das
Arduino PWM Signal.

von Käferlein (Gast)



Lesenswert?

Das finale Konzept steht jetzt.
Ich muss noch an den Bauteilewerten feilen.
Den Einspeisestrom in Zeile 191 werde ich etwas
rechteckiger einstellen.

Im Schaltbild fehlt noch der Einspeisegleichrichter und
das Netzfilter.
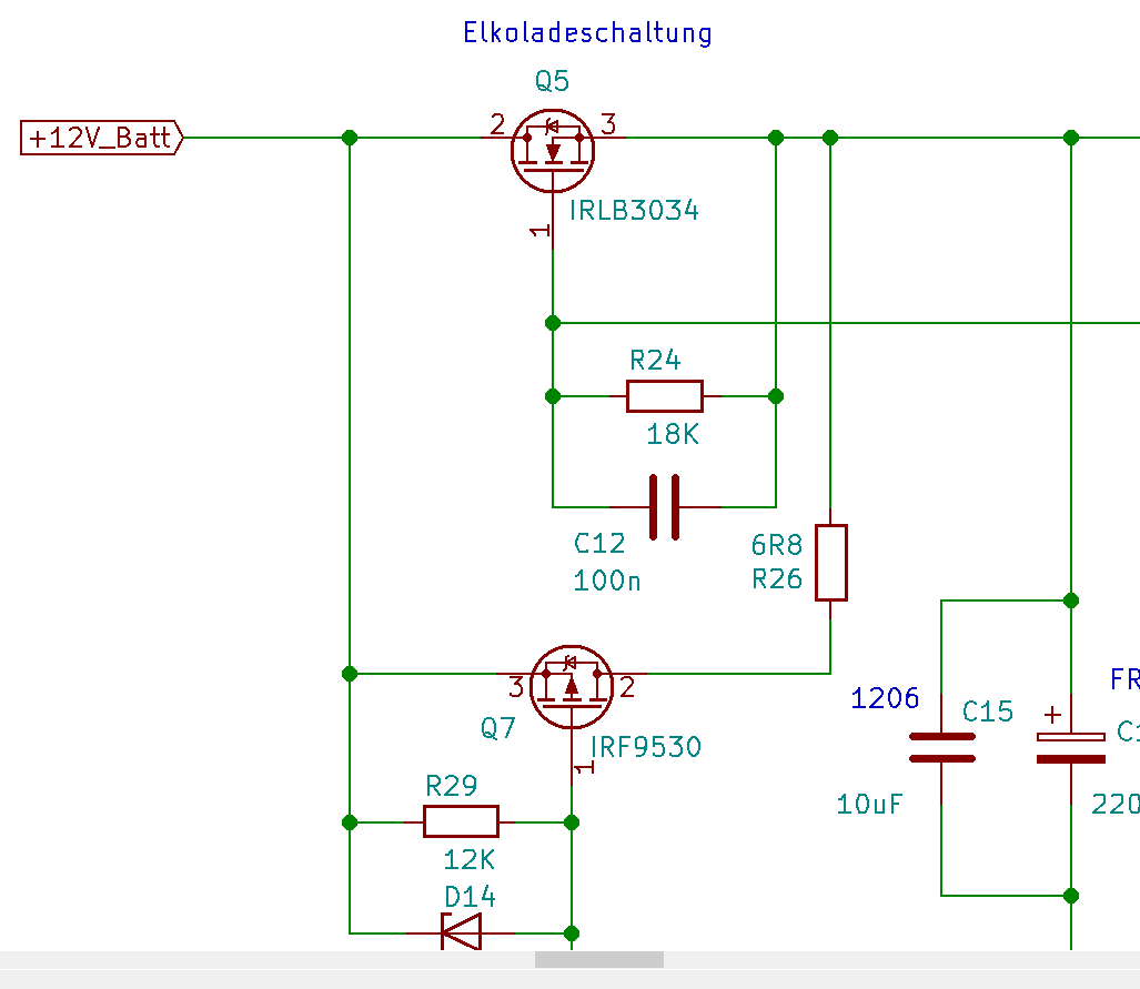
Die Ladungspumpe für den FET zum Batterieanklemmen
muss ich noch bauen. Der Platz ist sehr knapp geworden.

Das links ist eine durchgebrannte Sicherung mit einem
Shuntwiderstand. Eigentlich stecke ich das so in einen
Sicherungshalter zum Messen. Aber ich habe ja die 25mm
Sicherungen und da passt das nicht.

Mit den Werten in Zeile 191 kann ich die Einspeiseleistung beliebig
programmieren.

von Käferlein (Gast)



Lesenswert?

Und noch ein paar Oszillogramme.

Basis Q3
ist das integrierte PWM-Signal vom Arduino.

Collector Q2
Stromspiegel Ausgang

Emitter Q2
Emitter Stromspiegel

Drain Q5
An der Hüllkurve bildet sich die Form des Netzsinus für
die Zeitspanne dcdcan aus.
Das hatte ich mir demoduliert, bevor ich mit dem Arduino
ein passendes Signal erzeugen konnte.
So ähnlich muss ich mir das PWM-Signal vom Arduino programmieren.
Diese constrain Funktion ist da wirklich praktisch.

von Käferlein (Gast)


Lesenswert?

PS:
Die PWM vom Arduino im ersten Bild ist negativ gerichtet.
Das ist für mich praktischer und macht es möglich die
Sinusberechnung im arduino während des Nulldurchgangs
zu stoppen.

von Käferlein (Gast)



Lesenswert?

FDP8DN5N10C
Der Wirkungsgrad ist nun >80%.
Nach dem Treiberwechsel war das Ansteuersignal am Gate
zwar schon akzeptabel, aber das kam wohl im Transistor
nicht an.
Mit dem neuen FET hat sich das alles gravierend verbessert.
Deutlich schnelleres Schalten und weniger Erwärmung des
Transistors. Der Streifen aus Kupferblech hat auch noch
mal was gebracht.
Es lohnt also nach aktuellen, für den Zweck geeigneten,
Transistoren zu suchen.
Auch Schaltfrequenzen um die 150KHz lassen sich auf
Lochraster mit guten Resultaten realisieren.

Am Snubber fallen noch 80V bei 4K7 ab. da ist noch
etwas Einsparpotential. Ich warte noch auf das Buck-
Modul um die Energie zurück in die Batterie zu speisen.
Ich hoffe, dafür ist noch irgendwo Platz.

von Käferlein (Gast)


Lesenswert?

Max M. schrieb:
> Fang mal ganz klein an, mit Schutzkleinspannung und 20W und lerne da
> Effizienz zu optimieren.

Das war ein guter Tipp. :)

von Käferlein (Gast)


Lesenswert?

Hans W. schrieb:
> Mit dem ZK auf 400-450V sparst du dir um einige Größenordnungen
> Kapazität und hast weniger Problem mit dem Ripple.
>
> Das ist übrigens ein wirkliches Problem. Ich würde bei 12V Speisung und
> ca. 250W Ausgangsleistung 30Arms Ripple annehmen. Das müssen die Elkos
> erst einmal verdauen!

Da ist was dran. Bei den dünnen Leitungen vom Netzteil
sehe ich am Eingang schon eine 100Hz Welligkeit trotz
der 3*3300µF. Ich hoffe im Eingangsfilter noch einen
3300µF unterbringen zu können.
Allerdings wird meine Batterie da keine Probleme mit haben.
Übrigens könnte, aufgrund der Welligkeit der Eingangsspannung
mein Wirkungsgrad doch noch höher als gedacht sein.
Aber das ist Kaffeesatzleserei. Fakt ist, außer dem Snubber
wird nichts mehr heiß, der Übertrager wird wärmer als die
Kühlfläche am Transistor.

von Dieter (Gast)


Lesenswert?

Gibt es ein Datenblatt vom Übertrager?

von Käferlein (Gast)


Angehängte Dateien:

Lesenswert?

Käferlein schrieb:
> Nein, ich habe an Pin 3 und Pin 11 61KHz

31KHz natürlich, habe mich vertan.
Auch für die Ladungspumpe mit 100nF reicht das.
Zum Widerstandbrücken nehme ich einen IRLB3034.
Ist praktisch ein Stück Draht.
Es gibt noch einen niederohmigeren FET, IRFB7430,
aber dafür bestelle ich nicht extra.

von Anja G. (Gast)


Lesenswert?

Ich muss ja wirklich sagen: Dein "schnelles" Projekt macht mir schon 
Mut. Wenn man mit so primitiver Software und Hardware, die nicht bis ins 
letzte Detail durchgerechnet ist, schon solch passable bis gute 
Ergebnisse erzielen kann sehe ich für meinen Wechselrichter mit besserer 
Software und lang und breit durchdachter Hardware ganz gute Chancen ein 
besseres Ergebnis zu erzielen was in etwa meinen Erwartungen entspricht. 
Außer natürlich es war nur ein "Glückstreffer" bei dir....

von Narzist (elnacista)


Lesenswert?

Beinhart!

Mein name wie er im buch steht.

von Hans W. (Firma: Wilhelm.Consulting) (hans-)


Lesenswert?

Anja G. schrieb:
> Ich muss ja wirklich sagen: Dein "schnelles" Projekt macht mir schon
> Mut. Wenn man mit so primitiver Software und Hardware, die nicht bis ins
> letzte Detail durchgerechnet ist, schon solch passable bis gute
> Ergebnisse erzielen kann sehe ich für meinen Wechselrichter mit besserer
> Software und lang und breit durchdachter Hardware ganz gute Chancen ein
> besseres Ergebnis zu erzielen was in etwa meinen Erwartungen entspricht.
> Außer natürlich es war nur ein "Glückstreffer" bei dir....

Ich glaube du überschätzt das Ergebnis deutlich!

Da sind Komponenten verbaut mit denen du mehrere kW Inverter bauen 
könntest.

Rein vom Aufbau würde ich von massiven Störungen um 50-150Mhz ausgehen. 
Das macht dir die SiC Diode und ist meistens ziemlich hartnäckig...

Dazu kommt, dass du so kein MPP Tracking machen kannst... Wie gesagt, 
rechteckiger Strom ist nicht und sobald du den Strom moduliert fährst du 
mit 100Hz das Kennlinie Feld durch.

Von all den anderen Anforderungen an einen Wechselrichter spreche ich 
jetzt noch gar nicht...

73

von Käferlein (Gast)


Lesenswert?

Hans W. schrieb:
> Dazu kommt, dass du so kein MPP Tracking machen kannst...

Hallo? Nicht mitbekommen, dass ich die Leistung einstellen kann?

> Wie gesagt,
> rechteckiger Strom ist nicht und sobald du den Strom moduliert fährst du
> mit 100Hz das Kennlinie Feld durch.

Ich habe momentan die Sinusstrommodulation mit plattgedrücktem
Scheitel programmiert. Ich kann jede beliebige Stromform
programmieren.

Das ist nicht der ursprünglich geplante Konstantstrom Sperrwandler.

Die Sinusleistung kommt noch, wenn ich die Hardware fertig habe.
Angepeilt 43.KW
Ich werde eine Tabelle mit switch case programmieren wie da:
Beitrag "Re: Arduino Kondensatormotor Drehzahlsteuerung"

> moduliert fährst du
> mit 100Hz das Kennlinie Feld durch.

Da hast du was falsch aufgeschnappt. Das war der 1500W Vorschlag.

Die Elkoladeschaltung ist fertig eingebaut, kommt morgen.

von Dieter (Gast)


Lesenswert?

Mittlerweile sind hier verschiedene Modelle und Bauzustände aufgeführt. 
Es wird schwer sich dabei nicht zu vertun. Liegt aber auch daran, dass 
aus zeitlichen Gründen auch mal wenige Tage ausgelassen wurden oder nur 
überflogen wurden.

Käferlein schrieb:
> Ich kann jede beliebige Stromform programmieren.

Damit könnte man mal messen, wie ungenau einige der digitalen 
Strommesser sind. Du könntest auch Oberwellenkompensation damit machen.

von Käferlein (Gast)


Lesenswert?

Dieter schrieb:
> Mittlerweile sind hier verschiedene Modelle und Bauzustände aufgeführt.
> Es wird schwer sich dabei nicht zu vertun.

Siehe Überschrift, so soll es sein.
Hier siehst du live und in Farbe wie eines der beiden
Grundkonzepte von der Planung bis zum fertigen Gerät
realisiert wird.
Mit Fehlschlägen und Erfolgen garniert mit Kommentaren.

Was ich vermisse, ist die Mitarbeit und Unterstützung.
Nehmt euch mal ein Beispiel an altgr, bei dem ich mich
ausdrücklich für die Hilfe beim IR bedanke.

Aber die Versuche das hier so weit wie möglich zu torpedieren
sind auch interessant und lehrreich, sozusagen das Salz in
der Suppe.

Ich bin angenehm überrascht, dass der Thread bisher ohne
Löschungen und Sperren läuft.

Anja G. schrieb:
> Ich muss ja wirklich sagen: Dein "schnelles" Projekt macht mir schon
> Mut.

Das ist das Wichtigste.
Die nächsten Beiträge werden wieder technischer Natur sein.

von Hans W. (Firma: Wilhelm.Consulting) (hans-)


Lesenswert?

Käferlein schrieb:
> Hans W. schrieb:
>> Dazu kommt, dass du so kein MPP Tracking machen kannst...
>
> Hallo? Nicht mitbekommen, dass ich die Leistung einstellen kann?

Ich sag nur soviel:

Hans W. schrieb:
> ein 30V Modul bei 100mF Kondensator sieht immer noch 1A ripple.... no
> comment!

Damit kommen zu deinen 80% Wirkungsgrad nochmal schnell geschätzte 80% 
MPP Wirkungsgrad dazu.

Wie gesagt: ganz nette Konzeptidee zum Spielen - mehr aber auch nicht.
Das soll jetzt aber deinen persönlichen Erfolg nicht kleinreden!
Ich will damit nur sagen, dass selbst die billigen China-Dinger 
technisch noch immer weit überlegen sind.

Käferlein schrieb:
> Ich bin angenehm überrascht, dass der Thread bisher ohne
> Löschungen und Sperren läuft.

Aber auch nur, weil eine ganze Latte an Leuten hier offensichtlich ein 
ziemlich dickes Fell haben und nicht bei jeder Beleidigung auf "Beitrag 
melden" klicken....

73

von Käferlein (Gast)


Lesenswert?

Hans W. schrieb:
> Ich sag nur soviel:
>
> Hans W. schrieb:
>> ein 30V Modul bei 100mF Kondensator sieht immer noch 1A ripple.... no
>> comment!

Hast du schonmal die Kennlinie eines Solarmoduls gesehen?
Merkst du nicht was du da schreibst?
Eine Stromquelle sieht 1A ripple. ;)

Die Spannung an der Solarzelle bekommt eine 100Hz Welligkeit
je nach Parallelkapazität die du ihr gönnst.
Was hast du jetzt für ein Problem, bei dem ich dir helfen soll?

von Käferlein (Gast)



Lesenswert?

Hans W. schrieb:
> Ich sag nur soviel:

Ich habe dein Problem in LTSpice geschoben.

Käferlein schrieb:
> Die Spannung an der Solarzelle bekommt eine 100Hz Welligkeit
> je nach Parallelkapazität die du ihr gönnst.

Ich habe mein 335Wp Modul unter Volllast simuliert.
Du bekommst mit 4700µF eine Welligkeit von 4Vpp.

Ich muss mal nachsehen, was der GMI-500 da an Kapazität hat
und simulieren ob die Welligkeit am MPP da Probleme bereitet.
...

von Hans W. (Firma: Wilhelm.Consulting) (hans-)


Lesenswert?

Ja, habe ich.

Habe mir gerade schnell ein minimal-Model gebastelt.
Da komme ich bei 100mF und nur der Berücksichtigung eines 50Hz Ripples 
auf 95% MPP Effizienz. Bei 10mF noch 92%.

Damit verlierst du also nochmal 5-10% von dem, was das Panel könnte.
Für deine Batterieanwendung ist das natürlich egal.

von Käferlein (Gast)


Angehängte Dateien:

Lesenswert?

Bis zu 4Vpp am MPP sehe ich bei meinem Modul da keine nennenswerte
Leistungseinbuße.
Jetzt bin ich neugierig wieviel Kapazität im GMI500 sitzt. ...

von Käferlein (Gast)


Lesenswert?

Hans W. schrieb:
> 50Hz Ripples

Das ist ein falscher Ansatz, weil die Leistung bei jeder
Halbwelle entnommen wird. Also 100Hz Welligkeit.

Hans W. schrieb:
> Für deine Batterieanwendung ist das natürlich egal.

Ganz egal auch nicht, weil in dem Moment, in dem ich die
höchste Leistung ziehe, die Batteriespannung am stärksten
einbricht. Deswegen bemühe ich mich um viel Kapazität.

Bei der Batterie wollen die Kondensatoren erstmal aufgeladen
werden, bevor sie niederohmig angeklemmt werden.

von Käferlein (Gast)


Lesenswert?

Käferlein schrieb:
> Jetzt bin ich neugierig wieviel Kapazität im GMI500 sitzt. ...

3*1500µF 63V
Durchmesser 18mm
Höhe 26mm

Also, für mein Solarmodul gerade eben noch ausreichend.
Ich schau mal ob es da bei gleichen Abmessungen
inzwischen mehr Kapazität gibt.

Jedenfalls danke für den Hinweis, Hans. :)

von Anja G. (Gast)


Lesenswert?

Ich habe bei mir 2*1500µF 63V vorgesehen, vermute aber, dass es noch 
nicht ausreichend ist. Etwas blöd ist, dass die Kondensatoren bei mir 
der limitierende Faktor bei der Spannung sind, alles andere könnte auch 
120V Eingangsspannung aushalten, also 2-3 Module in Reihe. Da werde ich 
mich nochmal nach Alternativen umschauen. Oder ist es bei meinem Konzept 
mit Zwischenkreis nicht so wichtig da ich mit 50kHz Schaltfrequenz und 2 
abwechselnd schaltenden FETs arbeite und somit der Zwischenkreis einen 
Teil abfängt und die Solarmodule durch den DC-DC-Konverter gleichmäßig 
belastet werden?

Hans W. schrieb:
> Da sind Komponenten verbaut mit denen du mehrere kW Inverter bauen
> könntest.

Und deswegen ist es ineffizienter als es sein könnte? Oder worauf 
möchtest du hinaus? Ich fürchte fast, dass ich dasselbe Problem habe mit 
meinen SIHG018N60E als H-Brücke und HERIC-FETs? Mal ganz davon 
abgesehen, dass die preislich nicht ganz ohne sind hoffe ich aber, dass 
diese auch ein paar Fehler verzeihen wenn also mal der Strom zu stark 
ansteigt zum Beispiel.

Hans W. schrieb:
> Rein vom Aufbau würde ich von massiven Störungen um 50-150Mhz ausgehen.
> Das macht dir die SiC Diode und ist meistens ziemlich hartnäckig...

Auch das ist wieder ein Problem dieser speziellen Inverter-Topologie, 
oder? Also wenn ich meinen Inverter mit einer anderen Schaltung baue 
dann habe ich zumindest das Problem nicht (dafür vermutlich andere 
Probleme, schauen wir dann mal).

Hättest du eine Idee wie man die HERIC-FETs sinnvoll ansteuern kann? Das 
muss in irgendeiner Form isoliert sein, nur wie am besten? Mit einem 
Gate-Trafo bzw. mit 2 Gate-Trafos und Optokopplern auf der Ausgangsseite 
um diese schnell zu entladen?

von Käferlein (Gast)


Lesenswert?

Anja G. schrieb:
> Oder ist es bei meinem Konzept
> mit Zwischenkreis nicht so wichtig

Korrekt, wenn du den Zwischenkreis mit konstantem Strom,
dafür macht man z.B. die Spannungsregelung träge, fütterst.
Mit der Spannungsänderung des Zwischenkreises den PWM-Hub passend
variierst.

Mein greencell pursine den ich für meine Insel benutze,
macht das. Deshalb kann ich die ZWK-Spannung von
340V-425V fahren lassen, ohne dass sich die 230VAC am
Ausgang ändern.

von Käferlein (Gast)


Lesenswert?

http://meinearduinoprojekte.blogspot.com/2022/07/meine-kleine-insel.html

Da habe ich einen zusätzlichen Zwischenkreiskondensator angebracht.
Pos. 3

Das wäre natürlich auch eine Option für den GMI.
Ich finde nichts, was die Elkos im GMI auch nur erreicht
oder gar besser ist.

von Anja G. (Gast)


Lesenswert?

Käferlein schrieb:
> Anja G. schrieb:
>> Oder ist es bei meinem Konzept
>> mit Zwischenkreis nicht so wichtig
>
> Korrekt, wenn du den Zwischenkreis mit konstantem Strom,
> dafür macht man z.B. die Spannungsregelung träge, fütterst.
> Mit der Spannungsänderung des Zwischenkreises den PWM-Hub passend
> variierst.

Ja gut aber ich habe immer noch bedingt durch die 2 Induktivitäten und 
die 2 FETs am Eingang keinen konstanten Strom, auch wenn ich natürlich 
versuche durch eine Phasenverschiebung um 180° der beiden FETs das ganze 
zu verbessern. Das PV Modul nimmt einem wohl alles was nicht "glatt" ist 
übel und straft einen mit einem schlechteren Wirkungsgrad. Also 
vielleicht noch eine Induktivität vor die Eingangskondensatoren um dort 
den Strom möglichst konstant zu halten? Oder schaffen hinreichend große 
Kondensatoren das alleine besser?

von Käferlein (Gast)


Lesenswert?

Anja G. schrieb:
> Ja gut aber ich habe immer noch bedingt durch die 2 Induktivitäten und
> die 2 FETs am Eingang keinen konstanten Strom

Ich kenne dein Konzept nur ab Zwischenkreis bis Netz.
Wie du den dcdc-Converter zwischen Modul und Zwischenkreis
ausführst, weiß ich nicht.
Jedenfalls wäre es möglich Dem Modul einen brummfreien Strom
zu entziehen.

Anja G. schrieb:
> Das PV Modul nimmt einem wohl alles was nicht "glatt" ist
> übel und straft einen mit einem schlechteren Wirkungsgrad.

Gilt zum Glück nicht für meine Jinkos. :)
Siehe Kennlinie.

von Hans W. (Firma: Wilhelm.Consulting) (hans-)


Lesenswert?

Anja G. schrieb:
> Hans W. schrieb:
>> Rein vom Aufbau würde ich von massiven Störungen um 50-150Mhz ausgehen.
>> Das macht dir die SiC Diode und ist meistens ziemlich hartnäckig...
>
> Auch das ist wieder ein Problem dieser speziellen Inverter-Topologie,
> oder? Also wenn ich meinen Inverter mit einer anderen Schaltung baue
> dann habe ich zumindest das Problem nicht (dafür vermutlich andere
> Probleme, schauen wir dann mal).

Die Dioden haben 2V Flusspannung und sind recht schnell. Wenn der Strom 
"Abreißt" Produziert das eine ziemlich scharfe Flanke. Das macht 
Störungen. Vor allem im gewählten mechanischen Aufbau. Aus gutem Grund 
will man Primär und Sekundärhalbleiter (oft/meist) nicht auf demselben 
Kühlkörper. Da provoziert man sich ohne Grund einen relevanten 
Koppelpfad.

Anja G. schrieb:
> Hans W. schrieb:
>> Da sind Komponenten verbaut mit denen du mehrere kW Inverter bauen
>> könntest.
>
> Und deswegen ist es ineffizienter als es sein könnte? Oder worauf
> möchtest du hinaus? Ich fürchte fast, dass ich dasselbe Problem habe mit
> meinen SIHG018N60E als H-Brücke und HERIC-FETs? Mal ganz davon
> abgesehen, dass die preislich nicht ganz ohne sind hoffe ich aber, dass
> diese auch ein paar Fehler verzeihen wenn also mal der Strom zu stark
> ansteigt zum Beispiel.

Die brauchen bei weitem nicht so riesig dimensioniert sein.
Überleg doch einmal welchen Strom du auf der Netzseite hast.

Selbst wenn du da 1Ohm RDSon hättest, wäre das bei 1A RMS nur 1W 
Verlust!
Dazu kommt, dass du die Gate-Kapazität auch umladen musst. Das sind auch 
"massig" Verluste für den Inverter!

Schau dir mal sowas an:

https://www.tme.eu/at/details/aowf11n60/n-kanal-transistoren-tht/alpha-omega-semiconductor/
https://www.tme.eu/at/details/10n65-lge/n-kanal-transistoren-tht/luguang-electronic/10n65/

Auf den schnellen 1. Blick sollte das reichen.
Die Leitungsverluste wären da noch überschaubar und der Preis auch.

Ich würde da zuerst ganz ehrlich mit isolierten Gate-Treibern (also z.B. 
https://www.skyworksinc.com/Products/Isolation/Si822x-3x-Isolated-Gate-Drivers) 
und billigen 5V/12V DC/DC zur Versorgung rangehen. Wenn du das Timing 
halbwegs optimiert hast, kannst du immer noch schauen, ob du mit 
Gate-Trafos und Treibern auf der PV-Seite klarkommst, oder du besser die 
billigen DC/DC Wandler durch etwas passenderes/billiger/effizienteres 
ersetzt (z.B. ein paar npn/pnp Pärchen und ISDN Trafos)

Für die 2 Schalter auf der Niederspannungsseite hast du auch 
verhältnismäßig geringe Anforderungen. Halbwegs schnell und niedriger 
RDSon.

Wenn du brutal rangehen willst, wären da DirectFETs eine 
Idee:IRF7580MTRPBF hätte 3mOhm und kann 60V :)

Aber ich würde an deiner Stelle da überlegen, mit einer 
Phase-Shifted-Full-Bridge ranzugehen... Infos z.B. hier: 
https://www.ti.com/lit/pdf/tidu248

Da würde ich dann etwas Geld in die Hand nehmen und z.B. sowas verbauen: 
LMG5200 (ja, ich weiß, noch immer nicht erhältlich... es gibt aber auch 
noch andere interessante chips für sowas)

Mit so einer fertigen Brücke erübrigen sich eigentlich viele der 
größeren Probleme.

Der Trafo ist übrigens so ziemlich das größte Problem für dich!

Für Microinverter-Anwendungen habe ich tatsächlich nur einen Flyback 
Trafo von Coilcraft gefunden 
(https://www.coilcraft.com/en-us/products/transformers/power-transformers/power-converter-transformers/ja4635/ka4823-cl/) 
da bist du dann aber wieder in der 200W-Liga bei ungefähr 90% Effizienz.

Alles andere scheint wirklich Custom-Magnetics zu sein (kenne ich auch 
ehrlich gesagt nur so).

73

von Helge (Gast)


Lesenswert?

Anja G. schrieb:
> Induktivität vor die Eingangskondensatoren

Eine wirksame Induktivität ist bei z.B. 20A und 100Hz schon sehr groß 
(oder sehr schlecht). Außerdem kriegst beim Einschalten nen hübschen 
Überschwinger.

von Rudi (Gast)


Lesenswert?

Hallo,

lese hier nun schon ein paar Tage mit.
Hätte zu dem Thema hier mal eine Frage, könnte man so einen 
Einspeisewechselrichter auch mit einen Trafo bauen z.B. aus einer alten 
USV.
Gibt es dazu Informationen oder Links die Ihr kennt habe schon im Netz 
gesucht aber nichts passendes gefunden deshalb hier mal die Frage dazu.

von Käferlein (Gast)


Lesenswert?

Anja G. schrieb:
> Das PV Modul nimmt einem wohl alles was nicht "glatt" ist
> übel und straft einen mit einem schlechteren Wirkungsgrad.

Was mich interessiert, wie kommst du eigentlich darauf?
Ist doch hier
Beitrag "Re: Eigenbau Einspeisewechselrichter"
und hier
Beitrag "Re: Eigenbau Einspeisewechselrichter"
glasklar widerlegt.

von APW (Gast)


Lesenswert?

>> Hans W. schrieb:
>> Rein vom Aufbau würde ich von massiven Störungen um 50-150Mhz ausgehen.
>> Das macht dir die SiC Diode und ist meistens ziemlich hartnäckig...

Wenn solche Störungen vorhanden sind, sind die HF-Störfrequenzen 
einigermaßen frequenzkonstant?
Falls ja, könnte man diese Störungen nicht am Entstehungsort 
schmalbandig wegfiltern (mit was LC-artigem o.ä.)?

von Anja G. (Gast)


Lesenswert?

Hans W. schrieb:
> Anja G. schrieb:
>> Hans W. schrieb:
>>> Rein vom Aufbau würde ich von massiven Störungen um 50-150Mhz ausgehen.
>>> Das macht dir die SiC Diode und ist meistens ziemlich hartnäckig...
>>
>> Auch das ist wieder ein Problem dieser speziellen Inverter-Topologie,
>> oder? Also wenn ich meinen Inverter mit einer anderen Schaltung baue
>> dann habe ich zumindest das Problem nicht (dafür vermutlich andere
>> Probleme, schauen wir dann mal).
>
> Die Dioden haben 2V Flusspannung und sind recht schnell. Wenn der Strom
> "Abreißt" Produziert das eine ziemlich scharfe Flanke. Das macht
> Störungen. Vor allem im gewählten mechanischen Aufbau. Aus gutem Grund
> will man Primär und Sekundärhalbleiter (oft/meist) nicht auf demselben
> Kühlkörper. Da provoziert man sich ohne Grund einen relevanten
> Koppelpfad.

Okay verstanden. Wenn du aber die Frequenz schonmal so gut "raten" 
kannst dann kann man da mehr oder weniger gezielt mit einem Netzfilter 
rangehen, und ein geerdetes Gehäuse tut dann sein übriges (hoffentlich). 
Solange sich niemand in der Nachbarschaft beschwert dürfte eine erhöhte 
Aussendung von EMV nicht weiter schlimm sein, oder? Ich habe die 
VS-16EDU06-M3/I eingeplant, die sollten da besser sein weil die 
Forward-Voltage niedriger ist? Die VX60202PW-M3/P als Schottky sollten 
auch nicht solche Probleme haben, also habe ich das Problem dadurch 
nicht? Oder wird es dadurch noch schlimmer weil diese Teile noch 
schneller schalten?

> Anja G. schrieb:
>> Hans W. schrieb:
>>> Da sind Komponenten verbaut mit denen du mehrere kW Inverter bauen
>>> könntest.
>>
>> Und deswegen ist es ineffizienter als es sein könnte? Oder worauf
>> möchtest du hinaus? Ich fürchte fast, dass ich dasselbe Problem habe mit
>> meinen SIHG018N60E als H-Brücke und HERIC-FETs? Mal ganz davon
>> abgesehen, dass die preislich nicht ganz ohne sind hoffe ich aber, dass
>> diese auch ein paar Fehler verzeihen wenn also mal der Strom zu stark
>> ansteigt zum Beispiel.
>
> Die brauchen bei weitem nicht so riesig dimensioniert sein.
> Überleg doch einmal welchen Strom du auf der Netzseite hast.
>
> Selbst wenn du da 1Ohm RDSon hättest, wäre das bei 1A RMS nur 1W
> Verlust!
> Dazu kommt, dass du die Gate-Kapazität auch umladen musst. Das sind auch
> "massig" Verluste für den Inverter!

Das hatte ich natürlich durchgerechnet und es war mir durchaus bewusst, 
dass die deutlich größer sind als sie sein müssten, ich wollte mir 
dadurch ein kleineren RDSon erkaufen und ein bisschen mehr Spielraum 
wenn doch mal was schief geht. Die Sicherung ist dann hoffentlich 
schneller als der FET sich in Rauch auflöst. Ich muss da wohl nochmal 
genau die Gate-Verluste ausrechnen und das mit dem RDSon gegenrechnen um 
zu schauen ob das wirklich Sinn macht bei der Frequenz die ich dort 
nutzen möchte. Vielleicht machen die nur Sinn bei der der 
HERIC-Schaltung und nicht bei der H-Brücke weil die H-Brücke schneller 
schalten muss und damit mehr Gate-Kapazität dort schädlicher ist.

> Schau dir mal sowas an:
>
> 
https://www.tme.eu/at/details/aowf11n60/n-kanal-transistoren-tht/alpha-omega-semiconductor/
> 
https://www.tme.eu/at/details/10n65-lge/n-kanal-transistoren-tht/luguang-electronic/10n65/
>
> Auf den schnellen 1. Blick sollte das reichen.
> Die Leitungsverluste wären da noch überschaubar und der Preis auch.

Okay, danke!

> Ich würde da zuerst ganz ehrlich mit isolierten Gate-Treibern (also z.B.
> https://www.skyworksinc.com/Products/Isolation/Si822x-3x-Isolated-Gate-Drivers)
> und billigen 5V/12V DC/DC zur Versorgung rangehen. Wenn du das Timing
> halbwegs optimiert hast, kannst du immer noch schauen, ob du mit
> Gate-Trafos und Treibern auf der PV-Seite klarkommst, oder du besser die
> billigen DC/DC Wandler durch etwas passenderes/billiger/effizienteres
> ersetzt (z.B. ein paar npn/pnp Pärchen und ISDN Trafos)

Ich wollte eigentlich versuchen ohne DC-DC-Wandler dort auszukommen und 
hatte sogar gehofft, dass man irgendwie mit einem Trafo gleich beide 
FETs ansteuern kann, also mit einer Mittelanzapfung oder 2 Ausgängen 
weil diese immer entgegengesetzt geschaltet werden müssen? Das würde den 
Platzverbrauch deutlich reduzieren, ich bin jetzt schon bei 100x200mm 
Platinengröße und da ist noch nicht mal alles drauf, aber ein bisschen 
Platz ist auch noch da und ich hoffe nicht nochmal größer werden zu 
müssen. Beim Leistungsteil habe ich Leiterbahnen auf beiden Seiten 
vorgesehen im endgültigen Design, alles andere ist aktuell noch 1 Layer 
damit ich einen Prototypen selbst ätzen kann (der hält dann halt weniger 
Leistung aus bzw. wird wärmer), da sind noch einige Drahtbrücken drauf 
und später werde ich dann 5-10 der Platinen doppelseitig fertigen 
lassen, da fallen dann die Drahtbrücken weg und Abstände werden größer.

> Für die 2 Schalter auf der Niederspannungsseite hast du auch
> verhältnismäßig geringe Anforderungen. Halbwegs schnell und niedriger
> RDSon.
>
> Wenn du brutal rangehen willst, wären da DirectFETs eine
> Idee:IRF7580MTRPBF hätte 3mOhm und kann 60V :)

Da wollte ich ja das Design hier nutzen: 
https://onlinelibrary.wiley.com/cms/asset/b8836dac-32ef-46b6-ad67-28f952f7738e/etep12622-toc-0001-m.jpg

Da habe ich mittlerweile eine Excel-Tabelle gebastelt mit der ich die 
Spannungsfestigkeit jedes Bauteils bei jedem duty-cycle berechnen kann. 
S1 und S2 müssen da schon bis zu 100V aushalten können, besser noch mehr 
wenn man für 2 PV-Panels auslegen will. Dort wollte ich den 
IRF7580MTRPBF nutzen, der scheint deinem Vorschlag von den Parametern 
überlegen zu sein (preislich aber nicht, dafür hab ich die noch hier 
rumliegen).

> Aber ich würde an deiner Stelle da überlegen, mit einer
> Phase-Shifted-Full-Bridge ranzugehen... Infos z.B. hier:
> https://www.ti.com/lit/pdf/tidu248
>
> Da würde ich dann etwas Geld in die Hand nehmen und z.B. sowas verbauen:
> LMG5200 (ja, ich weiß, noch immer nicht erhältlich... es gibt aber auch
> noch andere interessante chips für sowas)
>
> Mit so einer fertigen Brücke erübrigen sich eigentlich viele der
> größeren Probleme.

Auch eine nette Idee, sogar mit GaN. Wenn dieses Design in die Hose geht 
und tatsächlich "broken beyond repair" ist mache ich dann damit weiter.

> Der Trafo ist übrigens so ziemlich das größte Problem für dich!

Deswegen lasse ich den auch weg ;) Ob das nun eine gute Entscheidung ist 
oder mir dann die nächsten Probleme bringt wird sich zeigen.

> Für Microinverter-Anwendungen habe ich tatsächlich nur einen Flyback
> Trafo von Coilcraft gefunden
> 
(https://www.coilcraft.com/en-us/products/transformers/power-transformers/power-converter-transformers/ja4635/ka4823-cl/)
> da bist du dann aber wieder in der 200W-Liga bei ungefähr 90% Effizienz.
>
> Alles andere scheint wirklich Custom-Magnetics zu sein (kenne ich auch
> ehrlich gesagt nur so).
>
> 73
Ich peile ja eher so das doppelte an, die PV Panele die ich nutzen 
möchte haben 380W, das ist natürlich eine Peak-Angabe und die Neigung 
wird hier auch nicht optimal sein. Der Kurzschlussstrom liegt bei ca. 
11.5A, der MPP Strom bei 10.9A bei ca. 35V. Würde ich andere Panele mit 
415W bekommen würde ich die nehmen, also sollte ich wohl von 400W 
ausgehen die der Inverter leisten muss. Bis 12A sollten die 
Induktivitäten die ich ausgewählt habe es noch mitmachen, die 
PCV-2-104-10L wären das und da ist die Erwärmung um 40°C der 
limitierende Faktor, da die aber bis 125°C aushalten sollte da auch noch 
mehr Erwärmung möglich sein, zumindest kurzzeitig. Laut Datenblatt 
bleibt die Induktivität bis knapp über 12A konstant, also sollte alles 
gut sein wenn die nicht zu heiß werden sodass die Isolierung schmilzt. 
Die sollen wohl bis zu 130°C aushalten, und bei 85°C Umgebungstemperatur 
wohl immer noch ihren Strom von 10.1A aushalten, wenn es also kühler 
bleibt dürfte ich da hoffentlich noch 1-2A mehr drüber schicken können, 
zumal ich das erreichen der Peak-Leistung hier in unseren Breitengraden 
für längere Zeit sowieso für utopisch halte, erst recht bei nicht 
optimaler Modulneigung. Notfalls muss ich da halt mit einem Lüfter 
draufblasen um die Induktivitäten zu kühlen, solange sie nicht in die 
Sättigung gehen sollte es keine Probleme geben und das scheint laut 
Datenblatt unter Berücksichtigung der Modulparameter unmöglich zu sein.

Ich habe auf der Platine auch alles für die Messung der Eingangsleistung 
und Ausgangsleistung vorgesehen, insofern kann ich die Effizienz des 
Inverters an jedem Betriebspunkt ausrechnen lassen, und da bin ich schon 
wirklich gespannt drauf ob sich der ganze Ärger und die ganze Rechnerei 
und mittlerweile Quälerei lohnt (das letzte bisschen Platinendesign 
zieht sich gerade doch sehr).

Käferlein schrieb:
> Anja G. schrieb:
>> Das PV Modul nimmt einem wohl alles was nicht "glatt" ist
>> übel und straft einen mit einem schlechteren Wirkungsgrad.
>
> Was mich interessiert, wie kommst du eigentlich darauf?
> Ist doch hier
> Beitrag "Re: Eigenbau Einspeisewechselrichter"
> und hier
> Beitrag "Re: Eigenbau Einspeisewechselrichter"
> glasklar widerlegt.

Ich war dem (Irr?)glauben aufgesessen, dass diese Kurve sich 
ausschließlich auf keinen Ripple bezieht und mit steigendem Ripple sich 
die Kurve quasi verschiebt. Aber scheinbar wandert man einfach nur 
ziemlich schnell auf der Kurve und sonst ist es nicht weiter schlimm?

von Hans W. (Firma: Wilhelm.Consulting) (hans-)


Lesenswert?

APW schrieb:
> Wenn solche Störungen vorhanden sind, sind die HF-Störfrequenzen
> einigermaßen frequenzkonstant?

Naja.. wenn du z.B keramische Y-Cs verwendest, kann das durchaus 
spannungs und Temperaturabhängig sein.

Filtern/schirmen ist da üblicherweise auch nicht easy. EMV ist auch nix 
was man einfach so "raten" kann. Oft ist das halt so. Mit SiC hast du 
meiner Erfahrung eben dort den Lattenzaun.

Anja G. schrieb:
> 5-10 der Platinen doppelseitig fertigen lassen

Unter 4lagen würde ich nicht anfangen...
Mit den ganzen Leitungen zu den gates kommt sonst nix vernünftiges raus.

Anja G. schrieb:
> Ich wollte eigentlich versuchen ohne DC-DC-Wandler dort auszukommen

Kann man durchaus machen. Du musst dir nur überlegen, ob der Trafo mit 
deinem Timing kann... Also z.b. wie lange darf die längste on-zeit sein 
bevor er sättigt. Im exremfall, kannst du sogar mit Ethernet Trafos 
arbeiten, wenn du nicht allzuviel Strom ins gate schicken musst.nich 
habe auch schon einmal die 4 Trafos von einem Ethernet übertrager nur 
für die Stromversorgung genutzt und optoisolierte Treiber verwendet... 
Muss man sich ansehen was man tatsächlich braucht.

Anja G. schrieb:
> Aber scheinbar wandert man einfach nur ziemlich schnell auf der Kurve
> und sonst ist es nicht weiter schlimm?

Schlimm ist relativ.. du musst halt im Mittel etwas unter dem MPP sein 
damit sich das ausgeht. Und genau da ist das Problem wenn du insgesamt 
>90% anpeilst.

73

von Käferlein (Gast)


Lesenswert?

Hans W. schrieb:
> Mit SiC hast du
> meiner Erfahrung eben dort den Lattenzaun.

Welche Erfahrung? Du kennst die doch erst seit einigen Wochen.
Als ich hier nach einer geeigneten Diode fragte, wart ihr
allesamt völlig ratlos!

von H. H. (Gast)


Lesenswert?

Käferlein schrieb:
> Als ich hier nach einer geeigneten Diode fragte, wart ihr
> allesamt völlig ratlos!

Dein üblicher Größenwahn.

von Käferlein (Gast)


Lesenswert?

H. H. schrieb:
> Dein üblicher Größenwahn.

Wenn man nach einer geeigneten Diode fragt?
Ganz im Gegenteil!

Beitrag "Re: Eigenbau Einspeisewechselrichter"
>> Irgendwelche Vorschläge für eine schnelle, spannungsfeste Diode?
>> Ich bin da noch auf dem Stand RGP30M, UF5408.

von H. H. (Gast)


Lesenswert?

Käferlein schrieb:
> H. H. schrieb:
>> Dein üblicher Größenwahn.
>
> Wenn man nach einer geeigneten Diode fragt?
> Ganz im Gegenteil!
>
> Beitrag "Re: Eigenbau Einspeisewechselrichter"
>>> Irgendwelche Vorschläge für eine schnelle, spannungsfeste Diode?
>>> Ich bin da noch auf dem Stand RGP30M, UF5408.

Du kapierst doch gar nicht weshalb dich die allermeisten als Stinktier 
sehen,  viele schon seit mehr als 10 Jahren.

von Käferlein (Gast)


Lesenswert?

H. H. schrieb:
> Du kapierst doch gar nicht weshalb dich die allermeisten als Stinktier
> sehen,  viele schon seit mehr als 10 Jahren.

Weil ich mein kleines Wissen teile.

von Hans W. (Firma: Wilhelm.Consulting) (hans-)


Lesenswert?

Käferlein schrieb:
> Hans W. schrieb:
>> Mit SiC hast du
>> meiner Erfahrung eben dort den Lattenzaun.
>
> Welche Erfahrung? Du kennst die doch erst seit einigen Wochen.
> Als ich hier nach einer geeigneten Diode fragte, wart ihr
> allesamt völlig ratlos!

Nur weil ich dir keine schwachsinnige Empfehlung gegeben habe, glaubst 
du, dass ich keine Ahnung von Wide-Bandgap-Devices habe?
Deine Gedanken werden immer wirrer!

Deine Diode ist vollkommener Over-Kill.
Auf das wurdest du oben sogar nett und dezent hingewiesen!
Im Übrigen wurde dir von Max sehr genau aufgezählt, auf was es ankommt 
und wo die Probleme in der Praxis liegen!

Bauteil Suchmaschinen benutzen sollte dann nicht wirklich ein Problem 
sein!

73

von Käferlein (Gast)


Lesenswert?

Hans W. schrieb:
> Nur weil ich dir keine schwachsinnige Empfehlung gegeben habe

Eine geistreiche hätte genügt.

Hans W. schrieb:
> Deine Diode ist vollkommener Over-Kill.

Kann ich nicht bestätigen. Ich bin hoch zufrieden damit. :)
Prädikat: Empfehlenswert!

von Hans W. (Firma: Wilhelm.Consulting) (hans-)


Lesenswert?

Käferlein schrieb:
> Hans W. schrieb:
>> Nur weil ich dir keine schwachsinnige Empfehlung gegeben habe
>
> Eine geistreiche hätte genügt.
>
> Hans W. schrieb:
>> Deine Diode ist vollkommener Over-Kill.
>
> Kann ich nicht bestätigen. Ich bin hoch zufrieden damit. :)
> Prädikat: Empfehlenswert!

Wieso sollte ich bei deiner Art Leute zu behandeln auch nur 1ne einzige 
Suchanfrage eintippen?

von H. H. (Gast)


Lesenswert?

Käferlein schrieb:
> H. H. schrieb:
>> Du kapierst doch gar nicht weshalb dich die allermeisten als Stinktier
>> sehen,  viele schon seit mehr als 10 Jahren.
>
> Weil ich mein kleines Wissen teile.

Größenwahn.

von Mark S. (voltwide)


Lesenswert?

Käferlein schrieb:
> Weil ich mein kleines Wissen teile.
Der Teilbarkeit sind spätestens im atomaren Bereich Grenzen gesetzt.

von Anja G. (Gast)


Lesenswert?

Hans W. schrieb:
> Anja G. schrieb:
>> 5-10 der Platinen doppelseitig fertigen lassen
>
> Unter 4lagen würde ich nicht anfangen...
> Mit den ganzen Leitungen zu den gates kommt sonst nix vernünftiges raus.

Ich verstehe nicht ganz was dort das Problem ist. Müssen die besonders 
kurz sein bzw. was passiert wenn die zu lang sind oder welchen Vorteil 
habe ich mit mehr Layern?

Hans W. schrieb:
> Anja G. schrieb:
>> Ich wollte eigentlich versuchen ohne DC-DC-Wandler dort auszukommen
>
> Kann man durchaus machen. Du musst dir nur überlegen, ob der Trafo mit
> deinem Timing kann... Also z.b. wie lange darf die längste on-zeit sein
> bevor er sättigt.

Werden die Trafos dafür nicht mit PWM angesteuert damit sie "unendlich" 
lang an sein können? Ich hatte mir 
https://www.coilcraft.com/de-de/edu/series/a-guide-to-gate-drive-transformers/ 
dazu durchgelesen und dachte der "Transformer-coupled push-pull 
half-bridge gate drive circuit" wird angesteuert indem einer der beiden 
Ausgänge mit einer PWM-Frequenz geschaltet wird während der andere auf 
GND hängt und durch ein umschalten/umpolen wird das ganze dann 
umgedreht?

von Dieter (Gast)


Lesenswert?

Anja G. schrieb:
> Müssen die besonders kurz sein
> bzw. was passiert wenn die zu lang sind

Parasitäre Induktivitäten und Kapazitäten werden größer. Das gibt 
größere Überschwinger. Das belastet die Snubber mehr als es sein muss. 
Die EMV-Abstrahlungen werden größer durch die bessere Antennenwirkung.

> oder welchen Vorteil habe ich mit mehr Layern?

Du kannst die Leitungen kürzer halten. Kreuzungen sind einfacher. Es 
gibt übrigens auch die Technik die Layer so zu gestallten, dass diese 
abschirmend wirken. Es gibt sogar den Aufbau, da sind das 
impedanzangepaßte Hohlleiter zwischen den Komponenten.

Anja G. schrieb:
> Werden die Trafos dafür nicht mit PWM angesteuert

Bei den Gate-Driver-Tarfos kommt ein Effekt bei Mosfets entgegen, der 
nicht unpraktisch ist. Beim Mosfet muss jeweils das Gate umgeladen 
werden. Dazwischen wird keine Leistung benötigt. Das wird bei bestimmten 
Ansteuerungen ausgenutzt. Die erzeugen diese Kennlinie über PWM. Deren 
Taktfrequenz ist aber 10...50x höher, als die Taktfrequenz der 
Leistungsmosfets.

Käferlein schrieb:
> Hans W. schrieb:
>> Mit SiC hast du
>> meiner Erfahrung eben dort den Lattenzaun.
>
> Welche Erfahrung?

Entweder in einer Firma sind diese vorhanden, man kommt an die 
Fachinformationen heran, oder man muss es selbst ausprobieren. SiC haben 
ein paar interessante Aspekte, die einer intelligenteren 
Ansteuerungstechnik lohnen.

Anja G. schrieb:
> Also vielleicht noch eine Induktivität vor die Eingangskondensatoren um dort
> den Strom möglichst konstant zu halten? Oder schaffen hinreichend große
> Kondensatoren das alleine besser?

Bei diesen Verfahren ist immer von Nachteil, dass die Solarzellen eine 
große Antenne darstellen. Insbesondere entstehen durch die 
Nichtlinearitäten einige Oberwellen, die man vorher nicht auf dem Schirm 
hatte. Das betrifft zum Beispiel auch das MPP-Tracking. Dieses wird sehr 
niederfrequent gehalten und der Regler berücksichtigt die langsame 
Zeitkonstante der Eingangskondensatoren.

von Dieter (Gast)


Lesenswert?


von Käferlein (Gast)


Lesenswert?

Dieter schrieb:
> Käferlein schrieb:

>> Welche Erfahrung? Du kennst die doch erst seit einigen Wochen.
>> Als ich hier nach einer geeigneten Diode fragte, wart ihr
>> allesamt völlig ratlos!

> Entweder in einer Firma sind diese vorhanden, man kommt an die
> Fachinformationen heran, oder man muss es selbst ausprobieren. SiC haben
> ein paar interessante Aspekte, die einer intelligenteren
> Ansteuerungstechnik lohnen.

Deine Antwort passt überhaupt nicht zur Fage.
Hm, woran das wohl liegen mag? ;)

Hans W. schrieb:
> Wieso sollte ich bei deiner Art Leute zu behandeln auch nur 1ne einzige
> Suchanfrage eintippen?

Weil sich das gehört, wenn man in einem Forum helfend unterwegs
sein will und das auch kann.
Wer behandelt wie Leute? Lies mal am Anfang des Threads.
Ist ja nicht meine Schuld, wenn du die Schaltung nicht peilst
und direkt drauf los blökst.

Dafür tippst du hier jede Menge Unfug, nicht nur auf meinen
Einspeisewechselrichter bezogen.
Das du und deine Freunde hier, das Projekt so weit wie möglich
torpedieren, haben ja schon andere anfangs festgestellt.
Deine letzten Beiträge waren diesbezüglich sehr erhellend.
Damit im Hinterkopf, gefallen mir deine langen Beiträge durchaus.
Weiter so.

von Dieter (Gast)


Lesenswert?

Käferlein schrieb:
> Deine Antwort passt überhaupt nicht zur Fage.
> Hm, woran das wohl liegen mag? ;)

Vielleicht wollte ich gewisse Postsätze nicht wiederholen, die dort 
nicht weit weg waren.

Hintergrund ist das hier im Forum schon ofters Gestalten (m,w,d) 
aufgetreten sind, die die knusprigen goldenen Tauben in dem Mund gelegt 
haben wollten. Um zu prüfen, ob diese/r mitwirkt und Ahnung zu bekommen, 
wo sie/er die Komponenten bezieht, wird erwartet, dass die Person 
wenigstens
a) drei verschiedene Typen von Dioden, Mosfets, usw. nennt, also 
vorschlägt b) und auch an die Links zum Datenblatt, bzw. bervorzugten 
Distributor nicht vergisst,
c) sowie noch ein paar Worte dazu verliert, was er meine an Eigenschafte 
wäre gut für seine Anwendung.

Wenn das fehlte, dann kam fast immer ganz schlechtes Betragen einer/s TO 
zum Vorschein. Deshalb wurden die Meisten so verprellt, die bevor so 
etwas nicht auf den Tisch gelegt wurde, nicht mehr aktiv mitsuchen.

von Hans W. (Firma: Wilhelm.Consulting) (hans-)


Lesenswert?

Käferlein schrieb:
> Ist ja nicht meine Schuld, wenn du die Schaltung nicht peilst
> und direkt drauf los blökst.

Genau wegen diesem Stuss habe ich absolut keine Lust dir großartig zu 
helfen.

Wie oben schon gesagt hat ein 50Hz Ringkern ähnlich Effizienz wie dein 
Konstrukt bei einfacheren Aufbau und allerhand anderer Vorteile.

Wenn du ein paar paper und App-Notes lesen würdest hättest du so um die 
90%. Aber gut, du bist halt resistent...

von Dieter (Gast)


Lesenswert?

Hans W. schrieb:
> 50Hz Ringkern ...

Wuerde mir erst mal auch so gehen, weil der ausgeschlachtet aus einem 
Geraet in der Krabbelkiste bereits lag.

Hystereseverluste und Wirbelstromverluste sind beim NF-Kernen hoeher.

von Käferlein (Gast)


Lesenswert?

Kurzschlusstest bestanden. :)

Ich habe getestet, ob der Einspeisewechselrichter einen
Kurzschluss auf der 230VAC Seite überlebt.
Ja, tut er. Die flinken Sicherungen am Eingang sind
heile geblieben.
Die elektronische Netzüberwachung funktioniert
einwandfrei.
________________________________________________________________

Freunde, nehmt keine Ratschläge von Leuten an, die Euch
mit Netztrafos kommen. Das endet in einer Sackgasse.
Schaut auf die entsprechenden Industriegeräte!

Hätte ich auf diese Figuren hier gehört, hätte ich heute
keinen selbstgebauten Einspeisewechselrichter.
Und glaubt mir, so etwas entsteht nicht indem man
Bauteile in eine Blechdose kippt und schüttelt.

Hier im Thread wurde die China-Schaltung korrekt
dimensioniert, simuliert und praktisch aufgebaut.
Das ist der Schlüssel zum Erfolg.

von Hans W. (Firma: Wilhelm.Consulting) (hans-)


Lesenswert?

Käferlein schrieb:
> Hier im Thread wurde die China-Schaltung korrekt
> dimensioniert, simuliert und praktisch aufgebaut.
> Das ist der Schlüssel zum Erfolg.

Bei von dir bezifferte 80% Wirkungsgrad...

von Rudi (Gast)


Lesenswert?

Rudi schrieb:
> könnte man so einen
> Einspeisewechselrichter auch mit einen Trafo bauen z.B. aus einer alten
> USV.
> Gibt es dazu Informationen oder Links die Ihr kennt habe schon im Netz
> gesucht aber nichts passendes gefunden deshalb hier mal die Frage dazu.

Käferlein schrieb:
> Freunde, nehmt keine Ratschläge von Leuten an, die Euch
> mit Netztrafos kommen. Das endet in einer Sackgasse.
> Schaut auf die entsprechenden Industriegeräte!

Hätte ja sein können das zufällig einer der hier mit liest dazu 
Informationen und oder Links kennt wo so ein Eigenbau gemacht wurde. Vor 
und Nachteile sowie Wirkungsgrad hätte mich da dann mal Interessiert.

Ansonsten ein nettes Projekt hier.

von Helge (Gast)


Lesenswert?

Das haben einige Australier gemacht. Aber ein z.B. 2kW-Trafo ist ein 
ganz schöner Klotz. In einem Forum hat sich jemand einen großen 3ph 
Schweißtrafo umgewickelt und einen Insel-WR damit gebaut. Ich find das 
aber im Moment nicht.

von H. H. (Gast)


Lesenswert?

Helge schrieb:
> Aber ein z.B. 2kW-Trafo ist ein
> ganz schöner Klotz.

Macht ja nichts, ist so stationär wie das Netz.

von H. H. (Gast)


Lesenswert?

Hans W. schrieb:
> Käferlein schrieb:
>> Hier im Thread wurde die China-Schaltung korrekt
>> dimensioniert, simuliert und praktisch aufgebaut.
>> Das ist der Schlüssel zum Erfolg.
>
> Bei von dir bezifferte 80% Wirkungsgrad...

Er hat das Rad erfunden! Allerdings ist seines dreieckig...

von Hans W. (Firma: Wilhelm.Consulting) (hans-)


Lesenswert?

Helge schrieb:
> Das haben einige Australier gemacht. Aber ein z.B. 2kW-Trafo ist ein
> ganz schöner Klotz. In einem Forum hat sich jemand einen großen 3ph
> Schweißtrafo umgewickelt und einen Insel-WR damit gebaut. Ich find das
> aber im Moment nicht.

Habe ich oben erklärt: für einen ca 500W  Inverter im Eigenbau ergibt 
für mich ein Ringkern einen Sinn. Darüberhinaus nicht mehr.

Bei 500W hast du aber auch schon eine vernünftigere Eingangsspannung. Da 
ist effizientes Boosten schon viel einfacher.

50Hz Schweißtrafos sind übrigens ungeeignet für sowas! Ich würde mir da 
einen 230V -> 2x110V "Converter" holen. 1kW Modelle bekommst du um 80.- 
von Amazon... Hab sowas als trenntrafo für meine EMV Aufbauten. Müsste 
Mal nachmessen was die Verluste haben...

Angenommen, man käme billigst an so 2kWp dann würde ich sogar das noch 
über so einen Trafo machen, wenn ich's selbst bauen wollte... Macht 
einfach weniger Kopfweh und läuft schneller zuverlässig.

Was es aber gibt sind billige HF Trafos für Schweißgeräte aus China. Die 
könnten ggf. wirklich gehen... Aber ohne Datenblatt schwierig zu sagen.

Aber zurück zum topic: so ein "Balkonkraftwerk" ist im Selbstbau IMHO 
nur in 50Hz Technik wirklich sinnvoll (nachbaubar) machbar, weil du da 
an entsprechende Trafos rankommst.

Und spätestens ab 200W ist Schluss mit dem Flyback Ansatz.

LLC und PSFB wurden oben als Beispiele genannt. Damit würde es gehen - 
sowas designed man aber nich nebenher...

Und vor allem nicht mit hirnlos gewählten/ausgeschlachteten Bauteilen.

73

von H. H. (Gast)


Lesenswert?

Hans W. schrieb:
> Ich würde mir da
> einen 230V -> 2x110V "Converter" holen.

Das sind allerdings Spartrafos.



> Und vor allem nicht mit hirnlos gewählten/ausgeschlachteten Bauteilen.

Darauf ist der Spinner sogar stolz.

von Käferlein (Gast)


Lesenswert?

Hans W. schrieb:
> Bei von dir bezifferte 80% Wirkungsgrad...

Wenn alles nicht mehr hilft, dann lügt der Hans halt. 73
Eine Frima deren Angaben man trauen kann ist Meanwell.

____________________________________________________________________

Helge schrieb:
> Das haben einige Australier gemacht. Aber ein z.B. 2kW-Trafo ist ein
> ganz schöner Klotz.

Rudi schrieb:
> sowie Wirkungsgrad hätte mich da dann mal Interessiert.

Mindestens eine deutsche Firma hat das ja gemacht.
Um diese Brocken so heiß zu machen, verbraten die
schon mehrere 100W. Das ist ein 70ger Jahre Ansatz.

von H. H. (Gast)


Lesenswert?

Käferlein schrieb:
> Wenn alles nicht mehr hilft, dann lügt der Hans halt.

Deine Verleumdungsmasche ist längst bekannt.

von Hans W. (Firma: Wilhelm.Consulting) (hans-)


Lesenswert?

Käferlein schrieb:
> Abdul K. schrieb:
>
>> Welchen Wirkungsgrad hast du nun? Die vorsintflutlichen
>
> Die Frage überrascht mich jetzt doch.
> 5A*12V=60W DC-Eingangsleistung
> 48W AC-Ausgangswirkleistung
> 100%*48W/60W = 80%

Käferlein schrieb:
> Hans W. schrieb:
>
>> Bei von dir bezifferte 80% Wirkungsgrad...
>
> Wenn alles nicht mehr hilft, dann lügt der Hans halt.


Ernst gemeinte Frage: Geht's noch?

Beitrag #7227070 wurde von einem Moderator gelöscht.
von Max M. (Gast)


Lesenswert?

Käferlein schrieb im Beitrag #7227070:
> Kleiner 60W Eingangsleistung
> Größer  50W Ausgangsleistung
> macht was für einen Wirkungsgrad?

Irgendwas zwischen geraten und um die 80%?
Sogar Deine Messmittel sind induskutabel schlecht.

von Hans W. (Firma: Wilhelm.Consulting) (hans-)


Lesenswert?

H. H. schrieb:
> Hans W. schrieb:
>> Ich würde mir da
>> einen 230V -> 2x110V "Converter" holen.
>
> Das sind allerdings Spartrafos.

Stimmt, da muss man aufpassen (was ich natürlich auf die schnelle nicht 
habe :/).
Es gibt aber welche, die als Trenntrafo ausgeführt sind.
Kosten aktuell in etwa das doppelte von den Spartrafos.

Der Spaß ist (in Relation) doch ziemlich viel teurer geworden, seitdem 
ich shoppen war...

Aber selbst so ein Spartrafo würde schon vieles einfacher machen.

Unterm Strich bleiben aber die China Inverter ziemlich konkurrenzlos für 
den Preis.

73

von H. H. (Gast)


Lesenswert?

Hans W. schrieb:
> Unterm Strich bleiben aber die China Inverter ziemlich konkurrenzlos für
> den Preis.

Und sie speisen nicht Mist ein!

von Alt G. (altgr)


Lesenswert?

Käferlein ,

Ich hab was von dir gelernt. Und ich hab einen flusswandler wie auch 
einen sperrwandler hingebracht. Danke dass du die sachen so erklärst 
dass auch ich das verstehe.

Das mit dem sperrwandler strom im nicht lückenden betrieb hab ich nicht 
kapiert, aber sowas zu ergründen solange die verbalaggressoren hier im 
thread auslauf haben ist zu mühsam.

Ich denke du solltest wieder bauen und nicht deine zeit mit 
schlammschlachten verschwenden. Die entsprechenden nörgler und 
besserwisser einfach überlesen.

von Käferlein (Gast)


Lesenswert?

Max M. schrieb:
> Sogar Deine Messmittel sind induskutabel schlecht.

Die kannst du noch nicht mal ablesen, so schlecht sind die. ;)

von Käferlein (Gast)


Lesenswert?

Alt G. schrieb:
> Ich denke du solltest wieder bauen und nicht deine zeit mit
> schlammschlachten verschwenden. Die entsprechenden nörgler und
> besserwisser einfach überlesen.

Ja du hast Recht. Die Typen kosten nur unnötig Lebenszeit.
Jetzt nur noch Technik. :)
Ich bin gerade an der Batterieseite dran und
die Buck Module aus china sind gekommen.
Damit möchte ich die 2W, die der Snubber verbrät,
zur Batterie zurückführen.
Die sind so groß wie das Nano-Modul. Müsste noch
irgendwo hinpassen.

von Hans W. (Firma: Wilhelm.Consulting) (hans-)


Lesenswert?

Alt G. schrieb:
> Das mit dem sperrwandler strom im nicht lückenden betrieb hab ich nicht
> kapiert,

Mit dem Primärstrom "Lädst" du die Induktivität.

Im DisContinous Mode (also lückend) speicherst du primär Energie ein, 
die dann sekundär komplett raus geht.

Im Grenzfall zwischen ContinousConductionMode (nicht lückend) und DCM 
gehst du immer auf 0 Energie im Kern zurück. Der Strom beginnt primär 
bei 0 und endet sekundär auch bei 0.

Du kannst jetzt aber weiter in den CCM hineinwandern, um mehr Leistung 
über denselben Kern zu schieben.

Ich habe mal schnell gegoogeld, ob's grafiken dazu gibt und das hier 
gefunden:

https://electronics.stackexchange.com/questions/481195/improving-flyback-dcm-peak-power-using-ccm

Der "Trick", der da beschrieben wird ist, dass du Primär nicht zwischen 
0 und Imax pendelst, sondern zwischen Imax/2 und Imax bei doppelter 
Frequenz.
Damit bekommst du pro Takt zwar nur 3/4tel der Energie drüber, bei 
doppelter Frequenz dafür dann aber 50% mehr bei wesentlich kleinerem 
Strom-Rippel.

Damit in Relation weniger Verluste im Kern,...

Hoffe, das gibt dir ein paar Einblicke, warum man DCM eigentlich nur bei 
kleineren Leistungen macht.

50W sind da IMHO schon etwas viel.
Ich würde den Übergang von DCM auf CCM auf so in etwa 30W legen.

73

von Hans W. (Firma: Wilhelm.Consulting) (hans-)


Lesenswert?

Käferlein schrieb:
> Damit möchte ich die 2W, die der Snubber verbrät,
> zur Batterie zurückführen.

Alleine sowas zu lesen tut einem doch weh!

Was du machen müsstest, wäre ein Active Clamp Flyback Design.
TI verliert hier ein paar Worte darüber: 
https://training.ti.com/what-active-clamp-flyback

Bei dem, was du vorhast, betreibst du deinen Buck entweder in der 
Strombegrenzung oder er ist in der Unterspannungsabschaltung. Wirklich 
hervorragende Idee!

von Käferlein (Gast)


Lesenswert?

Alt G. schrieb:
> Ich denke du solltest wieder bauen und nicht deine zeit mit
> schlammschlachten verschwenden. Die entsprechenden nörgler und
> besserwisser einfach überlesen.

Das hat hier keinen Zweck. Ich werde hier schon angelöscht.
Nächste Woche mal da
http://meinearduinoprojekte.blogspot.com/
reinschauen. Ich eröffne dort einen Blog für das
Projekt.
Da kommt dann auch eine ausführliche Beschreibung
und eine Erklärung für jedes einzelne Bauteil in der Schaltung
wie bei Barkhausen.
Von meiner Seite kommt hier jetzt nichts technisches mehr.
Für Schlammschlachten taugt das hier. Ist offensichtlich
so gewollt. Euer Forum eure Regeln.
Die Sieger der Schlammschlacht stehen zwar schon fest,
hinz und kunz, trotzdem kann man ja mitmachen.

von Käferlein (Gast)


Lesenswert?

Hans W. schrieb:
> Wirklich
> hervorragende Idee!

Lass dich überraschen. :)

von Alt G. (altgr)


Angehängte Dateien:

Lesenswert?

Käferlein schrieb:
> Nächste Woche mal da
> http://meinearduinoprojekte.blogspot.com/
> reinschauen. Ich eröffne dort einen Blog für das
> Projekt.

+1

von Anja G. (Gast)


Angehängte Dateien:

Lesenswert?

Dieter schrieb:
> Anja G. schrieb:
>> Müssen die besonders kurz sein
>> bzw. was passiert wenn die zu lang sind
>
> Parasitäre Induktivitäten und Kapazitäten werden größer. Das gibt
> größere Überschwinger. Das belastet die Snubber mehr als es sein muss.
> Die EMV-Abstrahlungen werden größer durch die bessere Antennenwirkung.

Snubber nutze ich ja gar nicht. Zum testen ist mein Aufbau also erstmal 
okay auch wenn die Leitungen eventuell ein bisschen länger sind? 
Vielleicht habe ich verstärkte EMV-Aussendungen oder Verluste irgendwo, 
die grundsätzliche Funktionsfähigkeit meines Designs kann ich so aber 
dennoch prüfen?

>> oder welchen Vorteil habe ich mit mehr Layern?
>
> Du kannst die Leitungen kürzer halten. Kreuzungen sind einfacher. Es
> gibt übrigens auch die Technik die Layer so zu gestallten, dass diese
> abschirmend wirken. Es gibt sogar den Aufbau, da sind das
> impedanzangepaßte Hohlleiter zwischen den Komponenten.

Um die Leitungen kurz zu halten könnte ich doch auch Drahtbrücken 
nutzen?

> Anja G. schrieb:
>> Werden die Trafos dafür nicht mit PWM angesteuert
>
> Bei den Gate-Driver-Tarfos kommt ein Effekt bei Mosfets entgegen, der
> nicht unpraktisch ist. Beim Mosfet muss jeweils das Gate umgeladen
> werden. Dazwischen wird keine Leistung benötigt. Das wird bei bestimmten
> Ansteuerungen ausgenutzt. Die erzeugen diese Kennlinie über PWM. Deren
> Taktfrequenz ist aber 10...50x höher, als die Taktfrequenz der
> Leistungsmosfets.

Da es dort um die HERIC-FETs geht haben diese eine Taktfrequenz von 
100Hz, das 10-50 Fache wäre somit noch ziemlich human. Wäre das denn so 
wie ich es im Anhang gezeichnet habe richtig? Die FETs würden dann durch 
den Trafo ge- bzw. entladen und zwar automatisch "entgegengesetzt" 
sodass immer einer durchsteuert und der andere sperrt. Um zu steuern 
welcher nun durchsteuern soll wird PRI_1 mit GND verbunden und PRI_2 mit 
einer Frequenz angesteuert, im Nulldurchgang wird das ganze umgedreht 
und PRI_2 wird auf GND gelegt und PRI_1 mit der Frequenz versehen. 
Verstehe ich das richtig? Der SD250 ist für 10-250kHz ausgelegt, also 
könnte ich diesen zum Beispiel mit 50kHz betreiben. Ist die Sache 
wirklich so einfach?

von Käferlein (Gast)


Lesenswert?

Anja G. schrieb:
> Um die Leitungen kurz zu halten könnte ich doch auch Drahtbrücken
> nutzen?

Eine hochinteressante Frage auf die Dieter sicherlich eine
fundierte Antwort findet.

Alternativ könnte man das Gate doch auch über funk ansteuern, oder?
Welche Frequenzen wären da geeignet?
Als Funkamateur kann Hans uns da sicher kompetent und sehr
ausführlich antworten. 73

Da ich meinen FET über eine Drahtbrücke ansteuere, freue ich
mich auf die, hoffentlich seitenlangen Antworten unserer
Fachleuthe hier.

von Hans W. (Firma: Wilhelm.Consulting) (hans-)


Lesenswert?

Anja G. schrieb:
>>> oder welchen Vorteil habe ich mit mehr Layern?
>>
>> Du kannst die Leitungen kürzer halten. Kreuzungen sind einfacher. Es
>> gibt übrigens auch die Technik die Layer so zu gestallten, dass diese
>> abschirmend wirken. Es gibt sogar den Aufbau, da sind das
>> impedanzangepaßte Hohlleiter zwischen den Komponenten.
>
> Um die Leitungen kurz zu halten könnte ich doch auch Drahtbrücken
> nutzen?

Wenn du schnell schalten willst, brauchst du Gate und Source nahe am 
Treiberausgang. Ansonsten wird die Induktivität unnötig groß und du 
bekommst EMV Probleme.

73

von Käferlein (Gast)


Lesenswert?

Hans W. schrieb:
> Wenn du schnell schalten willst, brauchst du Gate und Source nahe am
> Treiberausgang. Ansonsten wird die Induktivität unnötig groß und du
> bekommst EMV Probleme.

Das wurde ja schon geschrieben, auch wurden Hohlleiter ins
Spiel gebracht.
Die Frage ob man statt einer Leiterbahn eine Drahtbrücke
verwenden kann, wurde von dir nicht ausreichend beantwortet. 73

Vielleicht kann Dieter noch ein paar erhellende Worte,
untermauert durch Links, hinzufügen.

Ist ja ein sehr wichtiges Thema.

von Anja G. (Gast)


Lesenswert?

Können wir hier bitte mit dieser passiven Aggressivität aufhören und 
anständig miteinander umgehen?

Was Käferlein gerne wissen möchte ist, ob die Art der Verbindung 
relevant ist oder ob man auch Drahtbrücken anstelle von Leiterbahnen 
nehmen kann. Ich würde vermuten es ist egal wie die Verbindung zustande 
kommt solange sie kurz und niederohmig ist.

So ganz verstehe ich aber jetzt noch nicht warum dann 
Gate-Vorwiderstände verwendet werden, das widerspricht dem ganzen doch 
und bringt die hohe Schaltgeschwindigkeit wieder etwas runter? Ist eine 
lange Leiterbahn nicht irgendwie auch eine Form von Gate-Vorwiderstand? 
Oder ist die parasitäre Kapazität da zu sehr störend? Ich habe hier 
teilweise 70mm zum Gate :/ Die GND-Verbindung ist nicht wirklich kürzer, 
eher noch länger... Andere sind dafür nur wenige mm lang. Ohne da auf 4 
Layer zu gehen wüsste ich leider auch nicht wie man das reparieren kann, 
also einfach das beste hoffen? Die FETs dort werden mit 50kHz 
angesteuert, das sind S1 und S2 aus dem Schaltplan den ich oben verlinkt 
habe. Durch 4 Layer werden die Platinen auch mal eben doppelt so teuer, 
damit sich das lohnt muss es schon einen wirklichen Vorteil bringen.

Am Ende ist es ja nichts was in großen Stückzahlen massenweise 
hergestellt werden soll, man kann meiner Meinung nach beim Thema EMV 
Kompromisse machen wenn es im Rahmen bleibt und nicht in einen Bereich 
kommt wo andere Geräte gestört werden. So wie beim Bau eines 
Gartenbrunnens auch (meistens) Abstriche gemacht werden sodass dieser 
dann für den Anwendungsfall ausreichend ist aber mehr eben auch nicht.

von Käferlein (Gast)


Lesenswert?

Anja G. schrieb:
> Was Käferlein gerne wissen möchte ist, ob die Art der Verbindung
> relevant ist oder ob man auch Drahtbrücken anstelle von Leiterbahnen
> nehmen kann.

Genau. Gerade bei Punktraster hat man da ja die Qual der Wahl.

Anja G. schrieb:
> So ganz verstehe ich aber jetzt noch nicht warum dann
> Gate-Vorwiderstände verwendet werden

Au verdammt, da ist irgendwie ein 6R8 beim Schütteln
hingefallen. Ich habe keine Ahnung warum der da
ist und wieso der 6R8 hat.

https://www.youtube.com/watch?v=hQ8tY0c-s04

von Hans W. (Firma: Wilhelm.Consulting) (hans-)


Lesenswert?

Anja G. schrieb:
> So ganz verstehe ich aber jetzt noch nicht warum dann
> Gate-Vorwiderstände verwendet werden, das widerspricht dem ganzen doch
> und bringt die hohe Schaltgeschwindigkeit wieder etwas runter? Ist eine
> lange Leiterbahn nicht irgendwie auch eine Form von Gate-Vorwiderstand?
> Oder ist die parasitäre Kapazität da zu sehr störend?

Mit dem Widerstand stellst du in 1. Linie den Peak-Strom ein.
Ja, auch das Schaltverhalten kann verändert werden, aber eigentlich 
willst du möglichst schnell schalten.

Hast du ein dV/dt Problem in irgendwelchen anderen Bauteilen, dann 
nimmst du eben einen kleineren Treiber (mit passenden Widerständen).

Man kann übrigens auch langsam ein und schnell aus schalten (oder 
umgekehrt)... ein paar Dioden dazu und schon gibt's da ein reichhaltiges 
Betätigungsfeld.
Das ist jetzt aber schon etwas exotisch.

Anja G. schrieb:
> Ich habe hier
> teilweise 70mm zum Gate :/ Die GND-Verbindung ist nicht wirklich kürzer,
> eher noch länger... Andere sind dafür nur wenige mm lang. Ohne da auf 4
> Layer zu gehen wüsste ich leider auch nicht wie man das reparieren kann,
> also einfach das beste hoffen?

Uiuiuiui... überleg mal. Die hast einen C (das Gate) eine "Luftspule" 
(also die Leitung) und einen kleinen Dämfungswiderstand 
(Gate-Widerstand). Was könnte das sein?

So ein Schwingkreis kann dir allerhand dumme Effekte bringen... von 
toten Transistoren bis extreme Störungen.

Daher Treiber ganz zum Transistor und bei der Leitungsführung auf 
niedrige Induktivität achten (also Gate/Source Leitung nahe bei einander 
führen).

73

von Hans W. (Firma: Wilhelm.Consulting) (hans-)


Lesenswert?

Käferlein schrieb:
> Au verdammt, da ist irgendwie ein 6R8 beim Schütteln
> hingefallen.

Merkt man.
Ein Treiber der 4.5A kann einzusetzen und dann nominal nur 1.2A 
rauszuziehen ist irgendwie sinnfrei...

Mit dem Gatewiderstand vom Transistor und deinem Treiber 
Ausgangswiderstand kannst du eigentlich fast auf einen zusätzlichen 
verzichten... aber gut... mach nur...

von Käferlein (Gast)


Lesenswert?

Hans W. schrieb:
> Merkt man.
> Ein Treiber der 4.5A kann einzusetzen und dann nominal nur 1.2A
> rauszuziehen ist irgendwie sinnfrei...

Der Wert ist noch vom TC4427.
Habe ich vergessen zu ändern.
Hat sich der Spaß ja doch gelohnt. :)
Danke.

von Anja G. (Gast)


Lesenswert?

Käferlein schrieb:
> Anja G. schrieb:
>> Was Käferlein gerne wissen möchte ist, ob die Art der Verbindung
>> relevant ist oder ob man auch Drahtbrücken anstelle von Leiterbahnen
>> nehmen kann.
>
> Genau. Gerade bei Punktraster hat man da ja die Qual der Wahl.

Das kann ja auch bedeuten, dass die Punktraster untauglich ist. So wie 
ich das verstanden hab reden wir hier nicht von "geht nicht" sondern von 
"stört andere" bzw. "macht Probleme die man nur schwer lösen kann". 
Hattest du nicht Probleme mit einem Warm werdenden Snubber?

Hans W. schrieb:
> Man kann übrigens auch langsam ein und schnell aus schalten (oder
> umgekehrt)... ein paar Dioden dazu und schon gibt's da ein reichhaltiges
> Betätigungsfeld.
> Das ist jetzt aber schon etwas exotisch.

Das hatte ich in einigen Datenblättern auch gesehen, einige Treiber 
haben auch getrennte high/low Ausgänge um die Dioden weg zu lassen, die 
Dioden sind wohl nicht so ganz optimal weil man dann nicht mehr ganz auf 
0V runterziehen kann.


> Anja G. schrieb:
>> Ich habe hier
>> teilweise 70mm zum Gate :/ Die GND-Verbindung ist nicht wirklich kürzer,
>> eher noch länger... Andere sind dafür nur wenige mm lang. Ohne da auf 4
>> Layer zu gehen wüsste ich leider auch nicht wie man das reparieren kann,
>> also einfach das beste hoffen?
>
> Uiuiuiui... überleg mal. Die hast einen C (das Gate) eine "Luftspule"
> (also die Leitung) und einen kleinen Dämfungswiderstand
> (Gate-Widerstand). Was könnte das sein?
>
> So ein Schwingkreis kann dir allerhand dumme Effekte bringen... von
> toten Transistoren bis extreme Störungen.
>
> Daher Treiber ganz zum Transistor und bei der Leitungsführung auf
> niedrige Induktivität achten (also Gate/Source Leitung nahe bei einander
> führen).

Ohjee, na das wird eine Herausforderung die Treiber mitten im 
Leistungsteil unterzubringen.... Bei den Half-Bride Treibern für meine 
H-Brücke weiß ich gar nicht wie das da gehen soll, die FETs sind da 
schon ein Stückchen auseinander.

von APW (Gast)


Lesenswert?

@Hans
Bei einem WR mit 50Hz Trafo/RKT, kann man da einen 230V RKT von der 
Stange verwenden, oder müsste man den umwickeln, um nicht irgendwo in 
einem Betriebspunkt in die Kernsättigung reinzulaufen - gerade auch 
dann, wenn das 230V-Netz eher reale 240V hat?

von Käferlein (Gast)


Lesenswert?

Käferlein schrieb:
> Der Wert ist noch vom TC4427.
> Habe ich vergessen zu ändern.
> Hat sich der Spaß ja doch gelohnt. :)
> Danke.

86% mit 3R9
:)))

von Käferlein (Gast)


Lesenswert?

Anja G. schrieb:
> Hattest du nicht Probleme mit einem Warm werdenden Snubber?

80V an 4K7. Das sind 1,4W und damit etwas über 2% Verlust.
Das ist eigentlich ein guter Wert für Sperrwandler.

von Käferlein (Gast)


Lesenswert?

https://www.mikrocontroller.net/attachment/573203/LRS-150-Wirkungsgrad.png

Bei Meanwell sinkt der Wirkungsgrad mit der Spannung.
Ich meine, dass sind Gleichrichterverluste. Nicht der
Übertrager. Der Wirkungsgrad des Übertragers wird bei
allen Modellen ähnlich sein. Also rücken 90% durchaus in
greifbare Nähe.

von Hans W. (Firma: Wilhelm.Consulting) (hans-)


Lesenswert?

APW schrieb:
> @Hans
> Bei einem WR mit 50Hz Trafo/RKT, kann man da einen 230V RKT von der
> Stange verwenden, oder müsste man den umwickeln, um nicht irgendwo in
> einem Betriebspunkt in die Kernsättigung reinzulaufen - gerade auch
> dann, wenn das 230V-Netz eher reale 240V hat?

Naja, es sind ja eigentlich 230V +-10%... also ist 253V das obere Limit.
Das muss man natürlich berücksichtigen.

Ansonsten sollte es da außer der üblichen Probleme (z.B. Remanenz vom 
Kern) keine großen Überraschungen geben.

Du musst dir halt überlegen, wie du den Ausgangsstrom (für dich) am 
einfachsten geregelt bekommst.

z.B. per Buck-Stufe auf die Mittelanzapfung gehen und die Kommutierung 
über die beiden Enden machen.
Dabei tauschst du Kupfer (für die 2. Wicklung) gegen Schaltungsaufwand.

Eine Vollbrücke wäre natürlich auch denkbar...

73

von Käferlein (Gast)


Lesenswert?

Anja G. schrieb:
> Käferlein schrieb:
>> Anja G. schrieb:
>>> Was Käferlein gerne wissen möchte ist, ob die Art der Verbindung
>>> relevant ist oder ob man auch Drahtbrücken anstelle von Leiterbahnen
>>> nehmen kann.
>>
>> Genau. Gerade bei Punktraster hat man da ja die Qual der Wahl.
>
> Das kann ja auch bedeuten, dass die Punktraster untauglich ist.

Schau dir mal den Buck in meinem Blog an.
Da gehe ich mit relativ langen verdrillten Leitungen
vom Treiber zu den beiden MOSFETs.
Und der Wirkungsgrad ist besser als original mit dem LM.
Die verdrillten Leitungen sind gleich lang.

von Dieter (Gast)


Lesenswert?

Hans W. schrieb:
> Käferlein schrieb:
>> Wenn alles nicht mehr hilft, dann lügt der Hans halt.
> Ernst gemeinte Frage: Geht's noch?

Hmm, Käferlein, das war jetzt nicht in Ordnung, wie Du das geschrieben 
hast.

Alt G. schrieb:
> Ich denke du solltest wieder bauen und nicht deine zeit mit
> schlammschlachten verschwenden.

Genau, dann passiert Dir auch kein Ausrutscher, wie oben.


Anja G. schrieb:
> Ist die Sache wirklich so einfach?

Nein, wenn Du nicht einen rein ohmschen Verbraucher als Insellast hast. 
Du brauchst für jeden einen eigenen Übertrager. Die Ansteuerung muss die 
unterschiedlichen Totzeiten berücksichtigen. Wobei es sich hier um die 
Ansteuerung der PWM-betriebenen Leistungshalbleiter handelt und nicht 
die 100Hz Umpolung.

Käferlein schrieb:
> Anja G. schrieb:
>> Um die Leitungen kurz zu halten könnte ich doch auch Drahtbrücken
>> nutzen?
>
> Eine hochinteressante Frage auf die Dieter sicherlich eine
> fundierte Antwort findet.

Mit breiten Drahtbrücken läßt sich eine Testschaltung aufbauen. 
Induktivitäten und EMV sind halt schlechter. Optimieren fällt deutlich 
leichter, wenn Du die Lösung mit Drahtbrücken vor Dir liegen hast und 
dann dazu übergehst das mit Layern besser zu machen.

Anja G. schrieb:
> So ganz verstehe ich aber jetzt noch nicht warum dann
> Gate-Vorwiderstände verwendet werden,

Das sind Schwingungsdämpfer. Der durchgeschaltete Treiber am Gate in 
Reihe mit der parasitären Gatekapazität und den Leitungsinduktivitäten 
wäre sonst ein super ungedämpfter Schwingkreis mit hoher Güte, nach 
Murphy's law.

von Käferlein (Gast)


Lesenswert?

Dieter schrieb:
> Hmm, Käferlein, das war jetzt nicht in Ordnung, wie Du das geschrieben
> hast.

Wie nennt man das denn, wenn jemand bewusst falsches behauptet?

https://youtu.be/mMcXjSViD8w?t=635

von Dieter (Gast)


Lesenswert?

Käferlein schrieb:
> Wie nennt man das denn, wenn jemand bewusst falsches behauptet?

Die Antwort war ein typischer Fall um jemanden etwas aufzuschießen. Mehr 
nicht.

von Anja G. (Gast)


Lesenswert?

Dieter schrieb:
> Anja G. schrieb:
>> Ist die Sache wirklich so einfach?
>
> Nein, wenn Du nicht einen rein ohmschen Verbraucher als Insellast hast.
> Du brauchst für jeden einen eigenen Übertrager. Die Ansteuerung muss die
> unterschiedlichen Totzeiten berücksichtigen. Wobei es sich hier um die
> Ansteuerung der PWM-betriebenen Leistungshalbleiter handelt und nicht
> die 100Hz Umpolung.

Moment, da reden wir glaube ich aneinander vorbei. Ich verwende die 
HERIC-Topologie, dadurch habe ich einmal eine normale H-Brücke die ich 
"ganz normal" mit zwei UCC27712 ansteuern wollte. Das sollte so möglich 
sein. Nun habe ich aber zusätzlich noch die 2 FETs die aus der H-Brücke 
die HERIC Schaltung machen, und davon wird für jede Halbwelle einer 
eingeschaltet und der bleibt dann bis zum Nulldurchgang eingeschaltet, 
macht die 100Hz, oder nicht? Recht hast du natürlich mit den Totzeiten, 
da muss ich wohl tatsächlich vor dem Nulldurchgang abschalten und nach 
dem Nulldurchgang den jeweils anderen erst einschalten, also doch 2 
Übertrager. Einen der HERIC-FETs könnte ich wohl auch mit einem 
isolierten Treiber und einer Bootstrap-Schaltung ansteuern, aber der 
zweite muss wohl zwangsläufig irgendwie eine "Hilfsspannung" bekommen da 
dieser dem anderen "entgegen" steht.

Könnte man die HERIC-Schaltung eigentlich auch mit TRIACs anstelle von 
FETs machen? Ich vermute die Effizienz leidet darunter? Dafür ist es 
netter anzusteuern....

von Hans W. (Firma: Wilhelm.Consulting) (hans-)


Lesenswert?

Lies dir Mal das durch: https://www.ti.com/lit/slua618

Deine Schaltung würde den Transistor die ganze Zeit ein und wieder aus 
schalten.


Da wird normal eine Diode und ein Widerstand verwendet damit der 
Transistor offen bleibt und sich bei ausbleibenden Signal wieder 
schließt.

Ich habe oben Mal geschrieben, dass es tatsächlich etwas problematisch 
ist, mit Trafos lange offen zu halten und gleichzeitig schnell und 
definiert ein/aus zu schalten...

73

von Dieter (Gast)


Lesenswert?

Anja G. schrieb:
> Könnte man die HERIC-Schaltung eigentlich auch mit TRIACs anstelle von
> FETs machen?

Könnte man. Aber dann würden je zwei gebraucht, weil der Zweite würde 
als  Löschkreis arbeiten.

> Ich vermute die Effizienz leidet darunter?

So ist es. Aber früher ging es nicht anders. Müßtest mal unter 
HCDC-Anlagen schauen.

Hans W. schrieb:
> etwas problematisch
> ist, mit Trafos lange offen zu halten

Man hatte früher über den gleichen Trafo auch noch Energie übertragen 
indem über HF und Schwingkreis separiert wurde.

von Käferlein (Gast)


Lesenswert?

Dieter schrieb:
> Käferlein schrieb:
>> Wie nennt man das denn, wenn jemand bewusst falsches behauptet?
>
> Die Antwort war ein typischer Fall um jemanden etwas aufzuschießen. Mehr
> nicht.

Nach den Erfolgen von gestern stecke ich deine Beleidigung
locker weg.

von Dieter (Gast)


Lesenswert?

Käferlein schrieb:
> Nach den Erfolgen von gestern stecke ich deine Beleidigung
> locker weg.

Seine oder deine, das wird hier nicht klar. Beleidigen soll Dich das 
nicht, sondern zum Nachdenken bringen nicht überzureagieren. Überlass 
das den anderen und bleibe locker.

Übrigens schönes ähnliches Beispiel nicht aus der Technik: Da ruft man 
seine Kollegen an, dass man sich verspätet und im Stau festhängt, die 
schon im Besprechungsraum sitzen bevor die Telefonkonferenz los geht. 
Was bekommt man von dort um die Ohren gehauen, man solle halt schneller 
fahren und nicht wieder einen Stau hinterherziehen, weil schuld sei ein 
langsam fahrendes Fahrzeug und lasse dich doch nächstes mal vom LKW 
schieben...
Der Schuss ging dann nach hinten los, weil jener zur Antwort bekam, man 
wäre damit einverstanden und käme erst zur Kaffeepause, weil man deshalb 
mit 80 auf dem Mittelstreifen fahren müsse. Dann platzte der Lästerer, 
brüllte wie ein Wahnsinniger (er hasst Langsamfahrer auf dem 
Mittelstreifen wie die Pest) rum und alle anderen hatten was zum Lachen.

von Käferlein (Gast)


Lesenswert?

Dieter schrieb:
> Käferlein schrieb:
>> Nach den Erfolgen von gestern stecke ich deine Beleidigung
>> locker weg.
>
> Seine oder deine, das wird hier nicht klar.

Doch, das wird trotz eurer Bemühungen klar.

>
> Übrigens schönes Beispiel aus dem Thread:

Ein OM gibt wissentlich falsche Daten zu meinem Eigenbau an.
Ich sage er lügt und belege das.
Moderator löscht und ihr nutzt das aus für euren totalen Flame war.
Wie lange läuft das so im Netz? Hinz hat es hier geschrieben!

von H. H. (Gast)


Lesenswert?

Darius, du hast hier seit Jahren Hausverbot!

Und nicht nur hier...

von Käferlein (Gast)


Lesenswert?

H. H. schrieb:
> Darius, du hast hier seit Jahren Hausverbot!
>
> Und nicht nur hier...

Wie lange macht ihr noch Krieg?
Ich mache nicht mit. Merkt ihr das nicht?
Aber mache das Beste aus der Situation, das lasse
ich mir nicht nehmen.

von Max M. (Gast)


Lesenswert?

Käferlein schrieb:
> Ein OM gibt wissentlich falsche Daten zu meinem Eigenbau an.

Das könnte auch daran liegen das bisher niemand eine vollständige und 
revisionierte Schaltung gesehen hat.
Da kommen in schneller Abfolge kleine Schnipsel und Angaben im Fließtext 
und heute ist nicht mehr aktuell was Du gestern geschrieben hast.

Mach doch mal einfach einen vollständigen Schaltplan + Timing Diagramm 
der Controll Logig .

Deine Messungen scheinst Du mit uralten ausgemusterten Zeiger 
Einbausintrumenten zu machen, die auch noch im unterne Drittel ihres 
Messbereiches betrieben werden und bei denen ziemlich unklar ist wie 
genau die Messen und wie die mit den pulsförmigen Verläufen 
zurechtkommen.
Dein Oszi scheint ebenso aus der E-Schrott Kiste des letzen Jahrtausends 
zu kommen.
Ist mir ein Rätsel wie man mit so einem flatterigen Gerätepark exakte 
Aussagen treffen will.

Kann sein dass Du 86% Effizienz erreicht hast, kann sein das das 10% 
weniger ist.
Für die Baugröße und die verwendeten Bauteile ist 86% bei 50W 
Einspeisung nicht gerade zum niederknien.
Schon garnicht dafür das Dir EMI komplett am *rsch vorbei geht und Du 
weder befilterst noch dafür Schaltzeiten langsam auslegst.

Boost / Flyback ist eben so einfach das man das immer irgendwie zum 
laufen bekommt, wenn man sich die Latte nur schön niedrig legt.
Du hälst Dich mit 50W ja ganz weit aus jedem kritischen Bereich heraus 
und feierst Dich trotzdem permanent dafür nicht auf die Profis gehört zu 
haben.

Im EMI Labor würdest Du leitungsgebunden und gestrahlt komplett aus der 
Kurve fliegen.
Bei steigender Einspeiseleistung würden Dir die Probleme weit über den 
Kopf wachsen.
Aber Du findest Dich MEGA Krass, weil Du das einfachste aller 
Schaltnetzteilkonzepte mit massiv überdimensionierten Bauteilen im ganz 
niedrigen Leistungsbereich hinbekommen hast

Wozu ist die Kiste jetzt gut?
50W ist was für den hohlen Zahn. 0,4Cent Einspeisvergütung pro Stunde.
Return on Invest liegt bei 100J wenn Du Mindestlohn für die Arbeitszeit 
ansetzt.
Zu schlecht zum Verkaufen, kein innovatives Konzept das eine 
Weiterentwicklung lohnen würde.
Ein Einzelstück auf Lochraster.

Und was hast Du jetzt bewiesen?
Das ein Flyback funktioniert, das ein Arduino sehr langsame Vorgänge 
steuern kann und das auch eine billo Schaltung halbwegs rauchfrei 
funktioniert wenn man nur richtig große Halbleiterklötze nimmt?
Und was fängst Du jetzt damit an?

von Käferlein (Gast)


Lesenswert?

Max M. schrieb:
> Käferlein schrieb:
>> Ein OM gibt wissentlich falsche Daten zu meinem Eigenbau an.
>
> Das könnte auch daran liegen das bisher niemand eine vollständige und
> revisionierte Schaltung gesehen hat.

Aber zum Lügen und Schlechtmachen reichen die Angaben offensichtlich.

Und du macht weiter. Falsche Behauptungen aus dem blauen
Dunst um dem Laien zu suggerieren, alles Mist.
Und sooo vieeeel Text dafür. Was treibt dich zum Krieg?

von H. H. (Gast)


Lesenswert?

Hausverbot!

von Käferlein (Gast)


Lesenswert?

Max M. schrieb:
> Zu schlecht zum Verkaufen, kein innovatives Konzept das eine
> Weiterentwicklung lohnen würde.
> Ein Einzelstück auf Lochraster.

Die Weiterentwicklung könnte ein arduino in einem GMI sein.
Zieht euch schonmal warm an. Ist ja jetzt eh angesagt. :)

von H. H. (Gast)


Lesenswert?

Hausverbot!

von Anja G. (Gast)


Lesenswert?

H. H. schrieb:
> Hausverbot!

Kannst du bitte woanders spammen (oder noch besser es gleich ganz 
lassen)?

Ich habe diesen Thread für eine Diskussion über den Eigenbau von 
Einspeisewechselrichtern eröffnet und nicht für irgendwelche 
Streitereien. Also können bitte alle mal aufhören sich hier 
gegenseitig anzugehen, zu "beleidigen", sich beleidigt zu fühlen etc.? 
Das hilft keinem weiter und am Ende sind alle davon genervt und man kann 
dem eigentlichen Thema nur schwer folgen.

von Anja G. (Gast)


Lesenswert?

Käferlein schrieb:
> Max M. schrieb:
>> Zu schlecht zum Verkaufen, kein innovatives Konzept das eine
>> Weiterentwicklung lohnen würde.
>> Ein Einzelstück auf Lochraster.
>
> Die Weiterentwicklung könnte ein arduino in einem GMI sein.
> Zieht euch schonmal warm an. Ist ja jetzt eh angesagt. :)

Da könnte man den GMI auch direkt mit einer neuen Firmware ausstatten 
und so um Auslesefunktionen, Leistungsdrosselung etc. erweitern. Der 
verwendete PIC kann ja neu programmiert werden.

von Käferlein (Gast)



Lesenswert?

Anja G. schrieb:
> Ich habe diesen Thread für eine Diskussion über den Eigenbau von
> Einspeisewechselrichtern eröffnet

Danke dafür.

Anbei die Elkoladeschaltung. Leider ist mir nichts Einfacheres
dafür eingefallen.

Start des Einspeisegleichrichters:
Q9 wird mit einem Taster / Optokoppler kurz zwischen
Collector und GND gebrückt.

Q7 leitet und über R26 werden die Elkos C16 und C18 aufgeladen.
Währenddessen startet der Arduino. Im Setup Zeile 78 wird der
Elkoladepin D10 HIGH gesetzt. Dadurch geht die Schaltung
in Selbsthaltung.
Nach einem delay von zwei Sekunden in Zeile 85, wird die
Ladungspumpe in Zeile 87 eingeschaltet.
Die 31KHz steuern eine Hälfte des TC4424A welcher mit den
Dioden D7 und D8 die Ladungspumpe bildet.
Nun bekommt Q5 am Gate gegenüber Source nochmal knapp 12V
und leitet. Damit ist die Ladeschaltung überbrückt.

Nach weiteren zwei Sekunden wird in Zeile 90 die Selbsthaltung
der Ladeschaltung ausgeschaltet.
Auch C21 R37 unterbrechen die Selbsthaltung nach einigen Sekunden

Ab Zeile 91 wird die Batteriespannung kontrolliert.
ist sie zu niedrig, wird in Zeile 99 die Ladungspumpe
ausgeschaltet. Da auch die Elkoladeschaltung aus ist,
schaltet sich das Gerät komplett ab und nimmt dabei
keinen weiteren Strom aus der Batterie.

(Mit ist besonders wichtig, dass die Schaltung nicht die
Batterie leerfuttern kann.)

Diese Abschaltung gibt es auch in der Loop in Zeile 134.

Für das Wochenende ist geplant die fehlende Gehäuse Seitenwand
zu fertigen und noch einen Verpolungsschutz mit einem IRLB3034 in der 
negativen Batterieleitung zu basteln.

An dem N-FET fallen knapp 10mV ab.

von Käferlein (Gast)


Lesenswert?

Anja G. schrieb:
> Der
> verwendete PIC kann ja neu programmiert werden.

Dazu bin ich nicht fähig. Da bin ich sicher nicht alleine.
Deshalb Arduino.

von Dieter (Gast)


Lesenswert?

Käferlein schrieb:
> Ich sage er ... und belege das.

Und ich versuche Dich hier etwas auf die Kniffe der Rhetorik lenken, 
damit eben das nicht passiert. Wie Du die Buzzwords ... vermeidest.

Zum Beispiel macht sich folgende Antwort viel besser:

"Denke da irrst Du, weil ..." hier dann belegen
"Nett von Dir, aber siehe da:" Link auf zitierten Text

Anja G. schrieb:
> Kannst du bitte woanders spammen (oder noch besser es gleich ganz
> lassen)?

Genau so sehe ich es auch.

Käferlein schrieb:
> Deshalb Arduino.

Bingo. Genau so ist es bei vielen hier. Hobbymäßig geht nur einer. Was 
anderes ist das bei einem Bekannten.  Der hat beruflich laufend mit drei 
verschiedenen µC-Linien zu tun.

Max M. schrieb:
> Wozu ist die Kiste jetzt gut? 50W ist was für den hohlen Zahn.

Na und. Mir gefällt das mit dem Kleinleistungseinspeisewandler. Kein 
Mensch zwingt hier jemanden einen Thread zu lesen, der einem nicht 
gefällt.

Käferlein schrieb:
> Da auch die Elkoladeschaltung aus ist,
> schaltet sich das Gerät komplett ab und nimmt dabei
> keinen weiteren Strom aus der Batterie.

> (Mir ist besonders wichtig, dass die Schaltung nicht die
> Batterie leerfuttern kann.)

Das wäre mir auch das wichtigste!

Am Schaltplan versuche ich gerade das zu ergründen. Mir fällt dabei auf, 
dass die Body-Diode aber noch in Durchlassrichtung zeigt bei Q5. Das 
bedeutet das noch Ruhestrom aus der Batterie gezogen wird. An der Stelle 
hänge ich gerade. Frage mich ob da zwei gleiche Mosfets als 
Analogschalter verschaltet wären, aber nur einer gezeichnet.

von Käferlein (Gast)


Angehängte Dateien:

Lesenswert?

Dieter schrieb:
> Mir fällt dabei auf,
> dass die Body-Diode aber noch in Durchlassrichtung zeigt bei Q5.

Sieht nur so aus. Vergrößerung im Anhang.

von Käferlein (Gast)


Lesenswert?

L1 ist nur zur Funkentstörung. Kannst du dir als Leitung denken.

von Dieter (Gast)


Lesenswert?

Käferlein schrieb:
> Sieht nur so aus. Vergrößerung im Anhang.

Danke. Jetzt kann ich es auch erkennen.

Der Schaltungsteil um C19 lädt sich mit den Überschwingern während der 
Flybackphasen auf.

von Anja G. (Gast)


Lesenswert?

Dieter schrieb:
> Käferlein schrieb:
>> Deshalb Arduino.
>
> Bingo. Genau so ist es bei vielen hier. Hobbymäßig geht nur einer. Was
> anderes ist das bei einem Bekannten.  Der hat beruflich laufend mit drei
> verschiedenen µC-Linien zu tun.

Soo kompliziert sind die anderen MCUs nun auch nicht, meistens gilt: 
Kennt man einen, kennt man sie alle. Arduino ist natürlich eine Umgebung 
die einem unglaublich viel abnimmt, aber das hat eben auch seine 
Nachteile (Geschwindigkeit, Speicherverbrauch etc.). Ich werde 
vermutlich meinen Code auch mit dem Arduino-Framework programmieren, 
aber einige Teile werde ich unter Umgehung des Frameworks schreiben 
(also direkt auf die Register, Interrupt-Routinen direkt implementieren 
etc.), ist einfach schneller und "besser". Ich muss aber auch zugeben, 
dass ich schon viel Code "vorgefertigt" habe den ich einfach nur 
reinkopieren muss, z.B. die CAN-Kommunikation, Firmware-Updates über CAN 
und sowas. Vielleicht gibt es sogar ein Arduino-Paket für den verbauten 
PIC, einige PICs kann man durchaus wie einen ganz normalen Arduino 
programmieren. Ich persönlich finde dieses "Arduino oben drauf stecken" 
auch ziemlich hässlich und würde das selbst nicht so machen, wenn jemand 
anders das so macht und damit glücklich ist dann freut mich das 
natürlich für die Person, nachbauen würde ich es so trotzdem nicht.

von Anja G. (Gast)


Lesenswert?

Achja, bei deinem Design fällt mir etwas auf was bei meinem Design 
vielleicht auch noch fehlt. Die Leute mit mehr Erfahrung können da 
sicherlich was zu sagen: Muss man GND mit dem PE über einen Kondensator 
verbinden um zu verhindern, dass die ganze Schaltung in der Luft hängt? 
Insbesondere bei meinem nicht galvanisch getrennten Design ist das 
vielleicht wichtig? Wenn ja: Was für ein Kondensator muss das sein? 
Reicht da irgendeiner den man grad da hat oder muss es ein X1/X2 etc. 
sein? Da GND und PE eigentlich beide "ungefährlich" sind würde ich 
vermuten es kann ein ganz normaler Kondensator sein?

von Käferlein (Gast)


Lesenswert?

Dieter schrieb:
> Der Schaltungsteil um C19 lädt sich mit den Überschwingern während der
> Flybackphasen auf.

Der 220µF ist raus. Da genügt jetzt auch weniger, weil es
eine Spannungsregelung für die Maximale Drainspannung
über R34 und D13 zu Q8 gibt. Ich kann mir also mit der
Abfrage Zeit lassen ohne, dass der Sperrwandler hoch läuft
und kaputt geht.

Mit Zeit lassen meine ich, einmal im Netzscheitelpunkt
abzufragen

C19 ist Teil der anti Inselbildungsschaltung.
Ab Zeile 112 wird der logische Pegel am drainpin
abgefragt und schaltet den dcdc-Converter ab,
wenn die Netzspannung weg ist.

Für das anti-Islanding gibt es dreifache Sicherheit.
Zum einen macht der Einspeisegleichrichter das
selbst, hardwareseitig. * Dann kommt noch die
Softwareabschaltung ausgelöst durch den Drainpin.
Und auch da gibt es noch eine Variante, der fehlende
Nulldurchgang verhindert das wieder Starten des dcdc-
Converters.



*Das ist ein ganz wichtiger Sicherheitsaspekt den der
Einspeisegleichrichter von Natur aus mit bringt.
Bei den fremdgetakteten Brücken am Zwischenkreis
hast du das nicht.
Ich habe Euch nicht ohne Grund gesagt, dass die
Schaltung des Einspeisegleichrichters genial
und sicher ist.

von Käferlein (Gast)


Lesenswert?

Anja G. schrieb:
> Achja

Das sind Y-Kondensatoren.
Durch den Kauf des Meanwell habe ich das alles dazu bekommen.
Ich habe meinen kleinen als SK2 ausgelegt. Allerdings erfüllt
er nicht alle Anforderungen, die heute gelten. ;)
Bei mir gehen von jedem Netzpol je ein 2nF keramisch Y
mit 5Meg Widerständen parallel zum Gehäuse, an das man
PE schrauben kann. Den VDE0701 Test besteht er so.
Reicht mir.
Die Widerstände sind bei Meanwell nicht dabei.
Ich habe aber bei Keramikkondensatoren gerne Widerstände
parallel, weil so statische Aufladungen unterbunden werden,
die den Kondensator zerstören (Kutztschluss!) könnten.

von Anja G. (Gast)


Lesenswert?

Ob das wirklich in allen Fällen korrekt funktioniert wage ich mal zu 
bezweifeln.... Ich habe mich aus einem anderen Grund bewusst dagegen 
entschieden: Man kann keinen Inselmodus basteln. Mit meinem Design 
sollte es möglich sein den Wechselrichter vom Netzparallelbetrieb auf 
Inselbetrieb umzuschalten. Falls es also mal einen längeren Stromausfall 
gibt kann man also theoretisch den SLS in der Verteilung abschalten, 
alle Sicherungsautomaten abschalten und dann zumindest die wichtigsten 
Geräte weiter betreiben indem man einen Wechselrichter auf Inselbetrieb 
schaltet und darauf achtet, dass die anderen Wechselrichter die man 
vielleicht noch hat alle an derselben Phase angeschlossen sind. So 
sollte ein Wechselrichter die Führung übernehmen und einen Sinus 
erzeugen und die anderen würden sich auf diesen synchronisieren. Ob das 
in der Praxis auch so klappt muss man sehen, zumindest mit einem 
Wechselrichter sollte es funktionieren. Vielleicht muss man dafür auch 
eine spannungsgeführte Regelung machen die sich aber dennoch an einem 
vorhandenen Nulldurchgang orientiert, wobei ich da nicht genau weiß wie 
das aussehen soll damit es richtig funktioniert, aber das ist ein 
anderes Problem.

von Käferlein (Gast)


Lesenswert?

Käferlein schrieb:
> die den Kondensator zerstören (Kutztschluss!) könnten.

Kurzschluss

von Anja G. (Gast)


Lesenswert?

Mein letzter Beitrag war auf die Hardware zur Wechselrichtung bezogen.

von Käferlein (Gast)


Lesenswert?

Anja G. schrieb:
> So
> sollte ein Wechselrichter die Führung übernehmen und einen Sinus
> erzeugen und die anderen würden sich auf diesen synchronisieren. Ob das
> in der Praxis auch so klappt muss man sehen,

Das klappt.
Ich mache das bei meiner Insel so. Schau mal bitte in meinen Blog.
Da siehst du was man machen muss, mit der Zwischenkreis-
Kondensator nicht hoch geht. ;)

von Anja G. (Gast)


Lesenswert?

Käferlein schrieb:
> Anja G. schrieb:
>> So
>> sollte ein Wechselrichter die Führung übernehmen und einen Sinus
>> erzeugen und die anderen würden sich auf diesen synchronisieren. Ob das
>> in der Praxis auch so klappt muss man sehen,
>
> Das klappt.
> Ich mache das bei meiner Insel so. Schau mal bitte in meinen Blog.
> Da siehst du was man machen muss, mit der Zwischenkreis-
> Kondensator nicht hoch geht. ;)

Ich habe da nur gerade den Gedanken gehabt, dass wenn man einen 400W 
Wechselrichter einen Sinus erzeugen lässt, einen anderen "ganz normal" 
damit verbindet sodass dieser nach dem Einspeisestrom geregelt wird und 
dann nur 400W oder noch weniger abnimmt. In dem Fall will der 
Wechselrichter der seinen Strom regelt den Strom höher halten als der 
angeschlossene Verbraucher benötigt, und so geht die Spannung höher als 
sie sein sollte -> nicht gut.

von Käferlein (Gast)


Lesenswert?

Anja G. schrieb:
> In dem Fall will der
> Wechselrichter der seinen Strom regelt den Strom höher halten als der
> angeschlossene Verbraucher benötigt, und so geht die Spannung höher als
> sie sein sollte -> nicht gut.

Die Wechselspannung bleibt konstant, die Zwischenkreisspannung
steigt. Schau dir das im Blog an und auch das Video von "der kanal".
Es lohnt sich!

von Anja G. (Gast)


Lesenswert?

Habe ich mir gerade angeschaut, die Wechselspannung bleibt aber ja nur 
konstant wenn man anfängt das was der Inverter zu viel einspeist zu 
verheizen. Kann man natürlich machen, nur geht es vielleicht auch 
anders. Du hast mich aber gerade auch schon auf die Idee gebracht einen 
"Überspannungsschutz" zu bauen der mit einem Heizstab für den 
Warmwasserspeicher funktioniert, sodass im Inselbetrieb dieser die 
Aufgabe bekommt die Spannung zu verfolgen und immer wenn es zu hoch wird 
den Heizstab kurz einzuschalten, wenn dieser über eine Induktivität 
geschaltet wird sollte das auch nicht ganz so schlimm sein wie es gerade 
klingt ;) Aber erstmal ist Wechselrichter bauen angesagt, über das 
andere kann man sich dann immer noch Gedanken machen, ich glaube eine 
Hardwareänderung brauche ich dafür nicht, das ist im Prinzip das was ich 
jetzt berücksichtigen müsste.

von Käferlein (Gast)


Lesenswert?

Anja G. schrieb:
> einem Heizstab für den
> Warmwasserspeicher funktioniert

Den habe ich ja Wechselspannungsseitig.
Allerdings wird der in Stufen geschaltet und da gibt es
Lücken oder Überschuss den der Bremschopper abfangen muss.

Anja G. schrieb:
> die Wechselspannung bleibt aber ja nur
> konstant

Solange die Zwischenkreisspannung zwischen, ich sage
mal 350VDC und 420VDC liegt.
Höher kann sie nicht weil der Bremschopper sie begrenzt.
Die Batterie mit ihrem dcdc-Converter versucht sie nicht
unter 350V gehen zu lassen. Wenn das passiert, bricht
die Insel zusammen.

Anja G. schrieb:
> über das
> andere kann man sich dann immer noch Gedanken machen

Die Sache ist ja jetzt ambach. Deshalb war mir das erstmal
Wichtig, dass die Insel steht.

von Anja G. (Gast)


Lesenswert?

Käferlein schrieb:
> Anja G. schrieb:
>> einem Heizstab für den
>> Warmwasserspeicher funktioniert
>
> Den habe ich ja Wechselspannungsseitig.
> Allerdings wird der in Stufen geschaltet und da gibt es
> Lücken oder Überschuss den der Bremschopper abfangen muss.

Ich dachte jetzt eher an einen 380V Heizstab der anstelle des 
Widerstands genutzt wird. Ob Gleichspannung oder Wechselspannung ist dem 
wohl egal, und bei 320VDC Zwischenkreisspannung sollte ein 380VAC 
Heizstab auch noch gut betrieben werden können. Der Widerstand ist ja 
auch ein Heizstab, nur das dieser seine Energie "verschwendet".

> Anja G. schrieb:
>> die Wechselspannung bleibt aber ja nur
>> konstant
>
> Solange die Zwischenkreisspannung zwischen, ich sage
> mal 350VDC und 420VDC liegt.
> Höher kann sie nicht weil der Bremschopper sie begrenzt.
> Die Batterie mit ihrem dcdc-Converter versucht sie nicht
> unter 350V gehen zu lassen. Wenn das passiert, bricht
> die Insel zusammen.

Ich verstehe es immer noch nicht so ganz: Wenn die GMIs alle einen Strom 
von z.B. 1A einspeisen wollen dann gehen sie mit der Spannung immer 
höher bis sie die 1A erreicht haben, oder nicht? Somit steigt die 
Netzspannung der Insel immer weiter an wenn man weniger als 1A abnimmt, 
korrekt? Der Wechselrichter bei dem du da im Zwischenkreis was verheizt 
ist doch quasi der "Führungswechselrichter" der seine 230V bereitstellt 
und auf den die GMIs sich synchronisieren? Wie hilft also das Verheizen 
da im Zwischenkreis die Leistung die von den GMIs zu viel eingespeist 
wird zu verheizen?

Ich glaube eher, dass man zur Einspeisung eine Konstantstromregelung 
braucht die zusätzlich eine Maximalspannung an jedem Punkt der 
Sinuskurve hat über den sie nicht geht. Nur so kann man sicher den 
Wechselrichter zur Versorgung einer Insel einsetzen, und dann müsste man 
nicht mal irgendwas verheizen.

von Helge (Gast)


Lesenswert?

Die Dinger (jedenfalls meiner) haben eine Überspannungsabschaltung bei 
ca. 250-260V AC. Für manche Geräte unangenehm.

von Hans W. (Firma: Wilhelm.Consulting) (hans-)


Lesenswert?

Ein zugelassener WR hat daher z.B. eine P(U) Regelung. Steht in den 
Anschlussbestimmungen was sich dein EVU wünscht.

Für den Inselbetrieb sollte das aber schon passen. Im Prinzip skaliert 
du ab einer Spannung deinen Strom. Also z.b gehst du beginnend bei +5% 
Nennspannung linear auf 0 runter bei +10%.

Inselbetrieb bei potentiell hochgradig nichtlinearen Lasten und das mit 
Microinverter... Viel Spaß!

Wenn die Inverter nicht miteinander reden schwingt das mit Garantie wenn 
du nur lange genug nach einer "böse" Last suchst.

BTDT

73

von Anja G. (Gast)


Lesenswert?

Helge schrieb:
> Die Dinger (jedenfalls meiner) haben eine Überspannungsabschaltung
> bei
> ca. 250-260V AC. Für manche Geräte unangenehm.

Du meinst die GMI? Eine reine ÜberspannungsABSCHALTUNG wäre ja wieder 
blöd, dann habe ich die Situation, dass der Führungswechselrichter 
startet, die anderen warten bis sie sicher sind, dass alles stabil 
läuft, schalten sich zu einem zufälligen Zeitpunkt nacheinander zu, die 
Spannung steigt an und plötzlich fallen mal eben alle Wechselrichter bis 
auf den ersten wieder weg. Ich denke da muss man viel probieren und 
messen um das ganze stabil hinzukriegen wenn kein Netz da ist was die 
Wechselrichter zurück auf Kurs zwingt wenn die etwas "übermütig" werden.

von Anja G. (Gast)


Lesenswert?

Hans W. schrieb:
> Für den Inselbetrieb sollte das aber schon passen. Im Prinzip skaliert
> du ab einer Spannung deinen Strom. Also z.b gehst du beginnend bei +5%
> Nennspannung linear auf 0 runter bei +10%.

Verstanden. Macht Sinn. Das muss dann aber der reine "Insel-Modus" sein, 
oder? Im Einspeisebetrieb will man das ja nicht wirklich haben, oder? 
Hier meint es der VNB (nach einer Beschwerde vor vielen vielen Jahren wo 
nur 180-200V hier angekommen sind und ein neues Kabel deswegen verlegt 
werden musste) nun besonders gut mit uns und beglückt uns mit 234V-240V, 
wobei "normal" hier um die 236V sind. Viel Luft nach oben wäre da also 
nicht.

Hans W. schrieb:
> Wenn die Inverter nicht miteinander reden schwingt das mit Garantie wenn
> du nur lange genug nach einer "böse" Last suchst.

Irgendwie sowas habe ich mir schon fast gedacht. Dann wäre mit 3 
Invertern auf 3 Phasen einspeisen also einfacher/besser? Das muss ja 
kein richtiger Drehstrom sein, bei 400W pro Inverter kann der N auch 
nicht überlastet werden wenn die alle perfekt synchron laufen.

Könnte so ein Microinverter es schaffen einen Kühlschrank zu versorgen 
oder macht der Anlaufstrom einem da einen Strich durch die Rechnung? 
Selbe Frage im Prinzip für eine Gefriertruhe und einen Gebläsebrenner in 
einer Ölheizung ;) Und dann hätte ich noch ein bisschen Equipment hinter 
einer Line-Interactive USV.

Wenn es anfängt zu schwingen wird die Spannung vermutlich zu hoch sodass 
eine korrekt implementierte Überspannungsabschaltung auf einmal alle 
Wechselrichter von der Insel trennt und man dann nach einiger Zeit 
erneut anfangen kann die Insel hochzufahren, hoffentlich mit besseren 
Ergebnissen? Kann man die Regelung irgendwie dazu bringen in so einem 
Fall "anders" zu arbeiten, also ein schwingen frühzeitig zu erkennen und 
dann darauf zu reagieren? Also quasi 2 Sätze mit Parametern haben und 
wenn einer Probleme macht schnell auf den anderen wechseln und hoffen, 
dass dieser besser funktioniert? Vielleicht ein Satz er eine 
Inselspannung von 225V hat und der andere hat 235V oder sowas in der 
Art? Oder die Wechselrichter "abstufen", das einer 240V, einer 235V, 
einer 230V, einer 225V, einer 220V usw. hat sodass einer nach dem 
anderen voll ausgelastet wird?

von Helge (Gast)


Lesenswert?

Die Mikroinverter regeln nicht ab, die schalten aus. Zieht einer die 
Spannung hoch, sind alle weg. Bei positivem Lastsprung (Kühlschrank) 
passiert das gleiche.

von Rudi (Gast)


Lesenswert?

Anja G. schrieb:
> Könnte so ein Microinverter es schaffen einen Kühlschrank zu versorgen
> oder macht der Anlaufstrom einem da einen Strich durch die Rechnung?

Helge schrieb:
> Die Mikroinverter regeln nicht ab, die schalten aus. Zieht einer die
> Spannung hoch, sind alle weg. Bei positivem Lastsprung (Kühlschrank)
> passiert das gleiche.

Je nach Model ist man da schnell mal bei Faktor 6 bis 10 beim 
Anlaufstrom.
Als Beispiel mal alte USV von APC1500 (950W) kommt mit dem Anlaufstrom 
klar, wird mit 24V betrieben, bringt einen sauberen Sinus.

von Hans W. (Firma: Wilhelm.Consulting) (hans-)


Lesenswert?

Rudi schrieb:
> Je nach Model ist man da schnell mal bei Faktor 6 bis 10 beim
> Anlaufstrom.
> Als Beispiel mal alte USV von APC1500 (950W) kommt mit dem Anlaufstrom
> klar, wird mit 24V betrieben, bringt einen sauberen Sinus.

Ist auch meine Erfahrung... 1kW Inverter tut in der Regel mit 
Kühlschrank. Wesentlich darunter geht nicht.

Wobei das höchstwahrscheinlich auch schon ein kurzer überlastfall ist...

Anja G. schrieb:
> Hans W. schrieb:
>
>> Für den Inselbetrieb sollte das aber schon passen. Im Prinzip skaliert
>> du ab einer Spannung deinen Strom. Also z.b gehst du beginnend bei +5%
>> Nennspannung linear auf 0 runter bei +10%.
>
> Verstanden. Macht Sinn. Das muss dann aber der reine "Insel-Modus" sein,
> oder? Im Einspeisebetrieb will man das ja nicht wirklich haben, oder?

Zumindest hier bei uns steht in den Anschlussbedingungen P(f) als 
Default drinnen. Das ist zum Netzschutz. P(U) ist eine weitere Art bei 
der ich jetzt nicht rauslese ob die auch gefordert werden könnte für 
kleinstanlagen.

Das ist leider etwas schwammig


Anja G. schrieb:
> Dann wäre mit 3 Invertern auf 3 Phasen einspeisen also einfacher/besser?
> Das muss ja kein richtiger Drehstrom sein, bei 400W pro Inverter kann
> der N auch nicht überlastet werden wenn die alle perfekt synchron
> laufen.

Ein Motor mag es überhaupt nicht wenn er kein drehfeld erzeugen kann. In 
anderen Geräten ist das auch nicht besser. Da ist alles ausgelegt, das 
mit 150hz Energie ins System reinkommt... Was passiert ist schlicht 
undefiniert!

Also 3 Phasen netzgekoppelt, ja - für die Insel würde ich das aber 
lassen und 3 1phasige Kreise machen.

73

von Helge (Gast)


Lesenswert?

Hans W. schrieb:
> und 3 1phasige Kreise machen
höhere Ausfallsicherheit OK, aber das ist 3x Elektronik, von der sich 2x 
bis zum Zwischenkreis wegsparen ließen?

Bitte melde dich an um einen Beitrag zu schreiben. Anmeldung ist kostenlos und dauert nur eine Minute.
Bestehender Account
Schon ein Account bei Google/GoogleMail? Keine Anmeldung erforderlich!
Mit Google-Account einloggen
Noch kein Account? Hier anmelden.