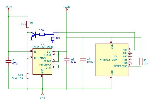
Hallo, ich möchte mittels eines LP2951 (In: 12V, Out: 3.3V) einen ATTiny versorgen. Der LP2951 soll im Normalzustand im Shutdown-Mode sein. Mittels eines Tasters wir der Shutdown deaktiviert (0V), der µC startet, deaktiviert ebenfalls den Shutdown via GPIO (LOW) und gibt ein akustisches Feedback aus (nicht im Schaltplan enthalten). Daraufhin kann der Taster losgelassen werden und der µC arbeitet bis er den GPIO auf HIGH setzt und der LP2951 in den Shutdown-Mode geht. Meine Fragen: * Was für einen Wert benötige ich für R1? * Hat der Schaltplan Mängel? salute & Danke Thomas
Thomas F. schrieb: > Hat der Schaltplan Mängel Klar, das funktioniert so nicht. Wenn die 3.3V ausgeschaltet wären, also 0V hätten, leitet von PB0 eine Diode nach VCC. Selbst wenn R1 so hochohmig ist dass nicht genügend Strom fliesst um den uC zu versorgen, so zieht die Diode shutdown auf 0.7V und die 3.3V wären an. Du musst an PB0 einen Transistor nach Masse bauen der deinen shutdown auf low zieht, wenn der uC weiterlaufen soll. C1 und C2 mit 1pF sind nutzlos.
Der ERROR Ausgang darf nicht angeschlossen werden, schon garnicht an 3.3V. Der LP2951 braucht 4.7 bis 47uF am Ausgang.
Thomas F. schrieb: > der µC arbeitet bis er den GPIO auf HIGH setzt und der LP2951 in den > Shutdown-Mode geht. Jetzt kommt der Witz: was passiert, wenn dann die Versorgungsspannung des µC weg ist? Welchen Wert hat dann dessen Vcc? Richtig: 0V. Soweit klar. Und wie seiht das jetzt mit dem Shutdown Pin aus? Dort sollten im ausgeschalteten Fall 12V anliegen. Aber mit diesem Shutdown-Pin ist ja der Ausgangspin des µCs verbunden. Hoppala! Da beginnt dann die Schutzdiode des Pins zu leiten und es fließt Strom von 12V über den R1 und diese Schutzdiode nach Vcc. Zeichne dir das einfach mal auf, indem du in den geposteten Schaltplan zusätzlich noch die Innenbeschaltung des Pins mit einzeichnest. Da können jetzt 2 Dinge passieren: 1. der µC bekommt ausriechend viel Strom, dass sich eine ausreichend hohe Spannung bildet, die zum loslaufen reicht (das Stichwort dazu heißt "parasitäre Versorgung", dort im Beitrag "Re: Bosch E-Bike Antrieb Geschwindigkeitssensor" wird das zur Versorgung des µC über einen Pullup verwendet) oder 2. der Pegel am Shutdown wird durch diesen Strom nach Vcc soweit heruntergezogen, dass der Regler wieder einschaltet Beides Fälle bringen unerwünschtes Verhalten. Der bereits erwähnte Transistor sorgt dafür, dass diese Verbindung zum µC aufgetrennt wird.
Michael B. schrieb: > Du musst an PB0 einen Transistor nach Masse bauen der deinen shutdown > auf low zieht, wenn der uC weiterlaufen soll. Man könnte auch Reset/PB5 nehmen, der hat keine interne Diode nach VCC.
Peter D. schrieb: > Man könnte auch Reset/PB5 nehmen, der hat keine interne Diode nach VCC. Aber auch an diesem Pin dürfen laut "Absolute Maximum Ratings" nicht mehr als 13V anliegen:
1 | Voltage on RESET with respect to Ground......-0.5V to +13.0V |
Das erscheint mir bei einer 12V-Versorgung ein wenig knapp. Und der eigentliche Witz ist natürlich, dass der angeschlossene Programmieradapter (der ja auch am Reset herumzupft) diese 12V ebenfalls "sieht". Fazit: der einzige Pegel, den ein µC ohne Versorgung "ausgeben" kann, ist ein hochohmiger Low-Pegel.
Lothar M. schrieb: > Und der eigentliche Witz ist natürlich, dass der angeschlossene > Programmieradapter (der ja auch am Reset herumzupft) diese 12V ebenfalls > "sieht". Setzt man Reset per Fusebit auf IO-Pin, geht kein ISP mehr. Nur noch 12V Programmierung oder Bootloader.
Peter D. schrieb: > Setzt man Reset per Fusebit auf IO-Pin, geht kein ISP mehr. Dann nehme ich doch lieber gleich einen µC mit ein paar Pins mehr... ;-) Michael B. schrieb: > C1 und C2 mit 1pF sind nutzlos. Bauform B. schrieb: > Der LP2951 braucht 4.7 bis 47uF am Ausgang. Sagt das mal den Datenblattmalern :-/ Kurz&knapp: zur Kondensatorauswahl sollten die Kapitel 8.2.2.1 und 8.2.2.2 genau angeschaut werden...
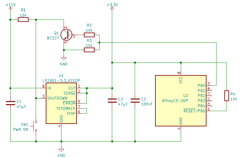
Hallo, vielen Dank für die vielen Antworten und Eure Geduld mit den Unwissenden – Ihr seid klasse! > C1 und C2 mit 1pF sind nutzlos. > Der ERROR Ausgang darf nicht angeschlossen werden Ich hatte mich vom Datenblatt (8.2 Typical Application, Figure 33.) "inspirieren" lassen, was ja falsch ist (siehe Lothars Antwort). > Dann nehme ich doch lieber gleich einen µC mit ein paar Pins mehr... ;-) Da kommt auch ein ATmega328P rein, ich habe den ATiny nur genommen, um es für die Fragestellung zu vereinfachen. Anbei die überarbeitete Schaltung (47µF, Error, Transistor) – jetzt sollte es stimmen – oder? salute Thomas
Thomas F. schrieb: > jetzt sollte es stimmen Ja. Der eingeschaltete sich selbst haltende uC bekommt halt nicht mehr mit, wenn man erneut den Taster drückt. https://dse-faq.elektronik-kompendium.de/dse-faq.htm#F.29.1
Thomas F. schrieb: > Anbei die überarbeitete Schaltung (47µF, Error, Transistor) – jetzt > sollte es stimmen – oder? … da war noch ein Fehler im Schaltplan, den ERROR Pin lasse ich jetzt offen
Michael B. schrieb: > Der eingeschaltete sich selbst haltende uC bekommt halt nicht mehr mit, > wenn man erneut den Taster drückt. Ja, aber das wird im Projekt auch nicht benötigt > https://dse-faq.elektronik-kompendium.de/dse-faq.htm#F.29.1 Danke, habe jetzt noch den Taster (der eigentlich ein Reed-Kontakt ist) entprellt. salute Thomas
Thomas F. schrieb: > Danke, habe jetzt noch den Taster (der eigentlich ein Reed-Kontakt ist) > entprellt. Das ist unnötiger Aufwand. Denn der µC braucht eh' einige Takte, bis er läuft und den Taster abfragen kann. Und bis dahin wird der Taster dann schon ausgeprellt haben.
Lothar M. schrieb: > Das ist unnötiger Aufwand. Aber ggf. mag ja der LP2951 das Gezappel auf SHUTDOWN nicht sonderlich? Ich lass es mal drin, stören tut es ja nicht und Cent-Mehrkosten spielen bei diesem Einzelstück keine Rolle. Danke Thomas
Der Shut Down des Spannungsreglers ist nicht nötig, man kann den AVR einfach schlafen legen. Denn der Ruhestrom des Reglers bleibt trotzdem, auch wenn es nur um die 75uA sind. Außerdem zieht der Pin erstaunlich viel Strom, um die 100uA, siehe Datenblatt "Shutdown Pin Input Current".
Falk B. schrieb: > Denn der Ruhestrom des Reglers bleibt trotzdem, > auch wenn es nur um die 75uA sind. Außerdem zieht der Pin erstaunlich > viel Strom, um die 100uA, siehe Datenblatt "Shutdown Pin Input Current". Also einen normalen Dreibeiner mit einem P-FET davor, wie ich es gemacht habe.
Falk B. schrieb: > Außerdem zieht der Pin erstaunlich > viel Strom, um die 100uA, siehe Datenblatt "Shutdown Pin Input Current". Tut mir leid für die eventuell doofe Frage: Die 100µA kommen nochmal zum Ruhestrom dazu, also zusammen 170 µA? Dann wäre ich ja auf die Werbung reingefallen 🙄 Die 12V kommen von einer 90Ah Batterie. - LP2951 im ShutDown (170µA): 60 Jahre - LP2951 im Idle + ATmega PowerDown (70 + 1 µA): 144 Jahre Leider werde ich beides nicht mehr erleben, aber ich denke nochmal drüber nach, würde den Aufwand reduzieren … blöderweise sind die LP2951 shon bestellt. Aber mit SHUTDOWN würde ich mehr lernen :) salute Thomas
Manfred schrieb: > Also einen normalen Dreibeiner mit einem P-FET davor, wie ich es gemacht > habe. Das hatte ich am Anfang auch überlegt (LP2950 der mittels IRLU024N stromlos geschaltet wird). Nur dachte ich, dass Texas Instruments den ShutDown im LP2951 effizienter hinbekommt als ich :-/
Thomas F. schrieb: > Tut mir leid für die eventuell doofe Frage: > Die 100µA kommen nochmal zum Ruhestrom dazu, also zusammen 170 µA? Ich hab es nicht gemessen, würde aber mal sagen, ja.
Thomas F. schrieb: > Die 12V kommen von einer 90Ah Batterie. > LP2951 im ShutDown (170µA): 60 Jahre > LP2951 im Idle + ATmega PowerDown (70 + 1 µA): 144 Jahre > Leider werde ich beides nicht mehr erleben Du has aber gute Chancen, nach 10 Jahren eine von selbst entladene Batterie zu erleben. > LP2951 im Idle + ATmega PowerDown (70 + 1 µA): 144 Jahre Ist es der Selbstzweck der Schaltung, nur den Regler und den µC zu betreiben? > Aber mit SHUTDOWN würde ich mehr lernen :) Bleibt dir unbenommen, ist aber in deinem Fall wegen der Selbstentladung sowieso nicht sinnvoll. Wenn du eine Batterie mit 90 milli Ah hättest, dann wäre die Verbrauchsreduzierung tatsächlich interessant: Beitrag "Re: Langzeittimer per RC-Glied?"
Thomas F. schrieb: > Tut mir leid für die eventuell doofe Frage: > Die 100µA kommen nochmal zum Ruhestrom dazu, also zusammen 170 µA? > Dann wäre ich ja auf die Werbung reingefallen Es gibt keine Angabe zum Ruhestrom im Shutdown. (Bei Datenblättern immer darauf achten was im Vergleich zum Mitbewerber nicht drin steht). Die Rechnung ist aber trotzdem falsch. Im Shutdown wird nur der Fehlerverstärker und die Last sowie der Feedback spannungsteiler abgeschaltet. Die Referenz und der Error Komparator bleiben aktiv. -> der Ruhestrom des Reglers geht um ca 25 uA zurück. In Deiner Schaltung braucht der Shutdown Pin wesentlich mehr als 100uA. Die gelten ja nur im Worst Case bei 2.4V Logik-Signal. Wenn man in ein ursprüngliches Datenblatt schaut sieht man daß der Shutdown Eingang mit einem Spannungsteiler nominal 60K + 50K auf die Basis eines Transistors geht. Also werden bei 12V knapp 0.2 mA fließen. Es sei denn du erhöhst R1 = 10K auf einen Wert daß im worst case die 100 uA bei 2.4V fließen können. Ich würde 100K anstelle 10K nehmen. Gruß Anja
Lothar M. schrieb: > Du has aber gute Chancen, nach 10 Jahren eine von selbst entladene > Batterie zu erleben. Hallo Lothar, Die wird natürlich regelmäßig geladen :) > Ist es der Selbstzweck der Schaltung, nur den Regler und den µC zu > betreiben? Nein, der µC soll noch diverse 12V Verbraucher ansteuern (Piezo und Relais) salute Thomas
Anja schrieb: > Es sei denn du erhöhst R1 = 10K auf einen Wert daß im worst case die 100 > uA bei 2.4V fließen können. Ich würde 100K anstelle 10K nehmen. Hallo Anja, vielen dank für diese tolle Erklärung! Werde es dann mal mit 100K aufbauen und messen. salute Thomas
Bitte melde dich an um einen Beitrag zu schreiben. Anmeldung ist kostenlos und dauert nur eine Minute.
Bestehender Account
Schon ein Account bei Google/GoogleMail? Keine Anmeldung erforderlich!
Mit Google-Account einloggen
Mit Google-Account einloggen
Noch kein Account? Hier anmelden.







